于2025年5月29日向美国证券交易委员会提交。
注册号:333-286239
美国
证券交易委员会
华盛顿特区20549
至
表格F-1
注册声明
下
1933年《证券法》
(在其章程中指明的注册人的确切名称)
不适用
(注册人姓名翻译成英文)
|
|
5990 | 不适用 | ||
| (国家或其他司法 公司或组织) |
(初级标准工业 分类码号) |
(I.R.S.雇主 识别号码) |
浦东盛荣路388号9号楼
中华人民共和国上海市新区201210
+86-21-68826799
(注册人主要行政办公室地址(包括邮编)及电话号码(包括区号)
东42街122号,18楼
纽约,NY 10168
+1 800-221-0102
(代办服务人员姓名、地址(含邮政编码)、电话号码(含区号)
副本至:
迈克尔·J·布兰肯希普
Beniamin D. Smolij
Winston & Strawn LLP
国会街800号,套房2400
德克萨斯州休斯顿77002-2925
(713) 651-2600
建议向公众出售的大致开始日期:于本登记声明生效日期后在切实可行范围内尽快完成。
如果根据1933年《证券法》第415条规则,在本表格上登记的任何证券将延迟或连续发售,请选中以下方框。☐
如果提交此表格是为了根据《证券法》第462(b)条为一项发行注册额外证券,请选中以下方框,列出同一发行的较早有效注册声明的《证券法》注册声明编号。☐
如果本表格是根据《证券法》第462(c)条规则提交的生效后修订,请选中以下方框,列出同一发行的较早生效登记声明的《证券法》登记声明编号。☐
如果本表格是根据《证券法》第462(d)条规则提交的生效后修订,请选中以下方框,列出同一发行的较早生效登记声明的《证券法》登记声明编号。☐
用复选标记表明注册人是否为1933年《证券法》第405条所定义的新兴成长型公司。
新兴成长型公司
如果一家新兴成长型公司按照美国公认会计原则编制财务报表,请用复选标记表明注册人是否选择不使用延长的过渡期来遵守根据《证券法》第7(a)(2)(b)节规定的任何新的或修订的财务会计准则†。☐
| † | “新的或修订的财务会计准则”是指财务会计准则委员会在2012年4月5日之后发布的对其会计准则编纂的任何更新。 |
注册人特此在可能需要的一个或多个日期修改本注册声明,以延迟其生效日期,直至注册人提交进一步修订,其中明确规定本注册声明此后应根据经修订的1933年《证券法》第8(a)节生效,或直至注册声明在美国证券交易委员会根据该第8(a)节可能确定的日期生效。
本招股说明书中的信息不完整,可能会发生变更。在向证券交易委员会提交的登记声明生效之前,我们不得出售这些证券。本招股章程不是出售这些证券的要约,也不是在不允许要约或出售的任何州征求购买这些证券的要约。
以完成为准
2025年5月29日初步招股章程
2,000,000股美国存托股票

波奇宠物
代表300,000,000股A类普通股
本招股说明书涉及本招股说明书其他地方指定的售股股东(“售股股东”)转售2,000,000股美国存托股票(“ADS”),每股代表150股A类普通股,每股面值0.00 1美元或合计300,000,000股A类普通股(“A类普通股”)。
我们没有根据本协议登记出售ADS。我们不会从出售股东出售ADS中获得任何收益。本招股说明书涵盖的出售ADS的所有净收益将归售股股东所有(见“收益用途”)。售股股东将提供其证券,以进一步提高我们在美国的股本证券在公开交易市场的流动性。与首次公开募股不同,售股股东出售普通股的任何交易都不是由任何投资银行承销的。售股股东可不时透过我们的ADS随后进行交易的任何市场在市场交易中出售全部或部分普通股,以协议交易或其他方式出售,价格和条款将由当时的市场价格或直接或通过经纪人或经纪人确定,经纪人或经纪人可作为代理人或作为委托人或通过此类出售方式的组合(见“分配计划”)。
我们的ADS目前在纽约证券交易所美国证券交易,代码为“BQ”。”我们的ADS上一次报告的收盘价是2025年5月7日,为2.25美元。美国证券交易委员会或任何州证券委员会均未批准或不批准这些证券,或确定本招股说明书是否真实或完整。任何相反的陈述都是刑事犯罪。
我们是《证券法》第2(a)节中定义的“新兴成长型公司”,经2012年《JumpStart Our Business Startups Act》(“JOBS法案”)修改,我们可能会利用适用于非新兴成长型公司的其他上市公司的各种报告要求的某些豁免,包括但不限于不被要求遵守2002年《萨班斯-奥克斯利法案》(“萨班斯-奥克斯利法案”)第404节的审计师证明要求。本招股说明书符合适用于发行人为新兴成长型公司的要求。
此次发行中购买证券的投资者购买的是开曼群岛控股公司BOQII HOLDING LIMITED的证券,而不是BOQII HOLDING LIMITED的子公司或在中国开展实质性业务的可变利益实体(VIE)的证券。我们在中国的业务是通过我们的中国子公司以及通过与VIE的合同安排进行的。这些合同安排未经法庭检验。VIE结构用于为投资者提供对中国公司的外国投资敞口,而中国法律禁止外国直接投资于运营公司。这种结构给投资者带来了独特的风险,投资者可能永远不会持有中国运营公司的股权。中国监管当局可能不允许这种结构,这可能会导致我们的运营发生重大变化和/或我们正在登记出售的证券价值发生重大变化,包括可能导致此类证券的价值大幅下降或变得一文不值。参见“风险因素——与在中国开展业务相关的风险。”波奇宠物并非一间中国营运公司,而是一间于开曼群岛注册成立的控股公司。因为波奇宠物自己没有重大业务,我们所有的业务都是通过我们的中国或中国大陆以及香港子公司和可变利益实体(“VIE”)进行的。有关我们公司结构的描述,请参阅“我们的历史和公司Structure。”
除非另有说明,如本招募说明书所使用,“波奇宠物”、“我们”、“我们”、“本公司”等词语及“公司”指波奇宠物,一家根据开曼群岛法律注册成立的获豁免有限责任公司;“中国附属公司”一词指南京新牧信息科技有限公司、新成信息科技有限公司、上海怡勤宠物用品有限公司、成都崇爱塔信息科技有限公司、上海美易智供应链有限公司;“VIE”指广诚(上海)信息科技有限公司、南京星牧生物科技有限公司、苏州泰诚供应链有限公司、苏州星云悦明供应链有限公司。为会计目的,VIE合并,但不是我们拥有股权的实体。VIE不进行操作。
请您特别注意,与我们在中国开展的几乎所有业务相关的重大法律和运营风险,包括与中国政府的法律、政治和经济政策、中国与美国之间的关系以及适用的中国和美国法规相关的风险,这些风险可能导致我们的运营发生重大变化和/或导致我们的证券价值大幅下降或变得一文不值,并影响波奇宠物向投资者发售或继续发售其证券的能力。此外,中国监管机构可能对我们的业务开展行使重大监督和酌处权,并可能随时干预或影响我们中国子公司的运营。中国监管当局最近的声明表明,有意加强对在海外进行的发行和/或对中国发行人的外国投资的监督和控制,包括但不限于中国公司海外上市的网络安全审查和监管审查要求,无论是否通过离岸控股公司。中国监管部门还发起了一系列规范在华经营行为的行动和声明,包括打击证券市场违法行为、加强对境外上市中资公司的监管、采取新措施扩大网络安全审查范围、扩大反垄断执法力度等。此外,VIE结构给美国投资者带来了其他组织结构中没有的风险。例如,通过合同安排施加控制权可能不如直接拥有股权有效,公司可能会为执行安排条款(包括与实体之间资金分配有关的条款)而产生大量成本。此外,中国政府可以确定建立VIE结构的协议不符合中国法律法规,包括那些与限制外资所有权有关的协议,这可能会使我们受到处罚、吊销业务和经营许可证,或没收所有权权益。
2023年2月17日,中国证券监督管理委员会(“证监会”)公布《境内公司境外发行证券并上市试行管理办法》(“试行办法”)及五项配套指引(统称“境外上市规则”),自2023年3月31日起施行。尽管有上述规定,截至本招股说明书之日,据我们的中国法律顾问广东申谋律师事务所称,没有任何有效的中国相关法律或法规要求我们获得任何中国当局的许可才能向外国投资者发行证券,我们也没有收到中国证监会、CAC或对我们的经营有管辖权的任何其他中国当局对本次发行的任何询问、通知、警告、制裁或任何监管异议。有关在决定购买我们的证券之前应该考虑的这些法律和操作风险的讨论,请参阅“风险因素——与在中国开展业务相关的风险”。
此外,由于美国证券交易委员会(“SEC”)和上市公司会计监督委员会(“PCAOB”)最近实施了更严格的标准,如果我们的审计师无法接受全面检查,波奇宠物的证券可能会被禁止交易。根据2020年颁布的《控股外国公司责任法》(“HFCA法”),如果美国上市公司财务报表的审计师连续三年“不接受检查”,SEC需要禁止该发行人的证券在美国国家证券交易所,如纽约证券交易所(“NYSE”)和纳斯达克进行交易,或在美国场外交易市场进行交易。2022年12月23日,美国参议院通过了《加速控股外国公司责任法》,并于2022年12月29日签署了题为《2023年综合拨款法》(“综合拨款法”)的立法成为法律,其中包含(其中包括)与《加速控股外国公司责任法》相同的条款,并修订了《HFCA法》,要求SEC禁止发行人的证券在其审计师连续两年而不是三年未接受PCAOB检查的情况下在任何美国证券交易所进行交易,从而缩短了触发交易禁令的时间周期。2021年12月16日,PCAOB发布认定(“认定报告”),PCAOB无法对总部在中国的PCAOB注册的公共会计师事务所进行彻底检查或调查,原因是辖区当局采取了立场,PCAOB在其认定报告中列入了总部在中国的会计师事务所名单。这份名单不包括我们的审计师,Marcum Asia CPAs LLP。2022年8月26日,中国证监会、中国财政部(“财政部”)、会计准则委员会签署了《关于对设在中国大陆和香港的会计师事务所进行检查和调查的议定书声明》(“议定书”),迈出了为会计准则委员会对总部设在中国大陆和香港的注册会计师事务所进行检查和调查开放准入的第一步。根据SEC披露的与《议定书》有关的情况介绍,PCAOB应拥有独立的酌处权,可以选择任何发行人审计进行检查或调查,并拥有向SEC转移信息的不受约束的能力。2022年12月15日,PCAOB发表声明,宣布其能够在2022年对总部位于中国大陆和香港的PCAOB注册公共会计师事务所的发行人审计业务进行彻底检查和调查。不过,对于PCAOB未来是否有持续的准入以进行完整的检查和调查,仍存在不确定性。PCAOB表示,如果需要,它将立即采取行动,考虑是否需要根据HFCA法案发布新的决定。
虽然我们的审计师Assentsure PAC的总部位于新加坡,而不是中国大陆或香港,并且接受了PCAOB的定期检查,并且在确定报告中没有被确定为受PCAOB决定约束的公司,但如果后来确定PCAOB由于美国以外司法管辖区的当局采取的立场而无法检查或彻底调查我们的审计师,那么这种缺乏检查可能会导致我们的证券从证券交易所退市。请参阅“风险因素——与在中国开展业务相关的风险——如果PCAOB确定其无法检查或彻底调查我们的注册公共会计师事务所,并且因此美国国家证券交易所,例如NYSE American,可能决定将我们的证券退市,我们的证券交易将根据HFCAAA被禁止。”我们无法向您保证,监管机构不会对我们实施额外或更严格的要求。这种不确定性可能导致我们证券的市场价格受到重大不利影响。
外商独资公司将股息汇出中国须经国家外汇管理局(“外管局”)指定银行审核。因此,中国政府对我们、我们的子公司或合并后的VIE进行现金转移的能力存在限制。我们的中国子公司没有分红,在产生累计利润并达到法定公积金要求之前不能分红。有关对我们股票的投资的中国和美国联邦所得税考虑,请参阅“税收”。
在我们目前的公司结构下,为了满足我们公司集团中的实体可能出现的任何流动性需求,一家子公司可能会依赖来自波奇宠物的贷款或付款,并且波奇宠物可能会从我们的子公司收到分配或现金转移。此外,波奇宠物与其附属公司之间的资金和资产转移不受任何中国货币兑换限制,但无法保证中国政府不会干预或限制波奇宠物及其附属公司转移现金或资产的能力。我们目前没有规定资金如何在我们、我们的子公司、合并后的VIE或投资者之间转移的现金管理政策。请参阅‘招股说明书摘要–我们的历史和公司Structure。’截至本招股意向书日期,在过去三个完成的会计年度内,我们的附属公司概无向波奇宠物派发股息或分派,且波奇宠物亦概无向其股东或附属公司派发股息或分派。迄今为止,尚未向VIE或从VIE进行任何转让、股息或分配。如需更多信息,请参阅我们的20-F表格年度报告中的简明合并时间表和合并财务报表。如果业务中的现金在中国/香港或中国/香港实体,则由于中国政府干预或对我们、我们的子公司或合并VIE转移现金的能力施加限制和限制,这些资金可能无法用于中国/香港以外的运营或其他用途。请参阅‘风险因素——与我们的公司Structure和合同安排相关的风险。’我们打算保留任何未来收益来为我们的业务扩张提供资金,我们预计在可预见的未来不会支付任何现金股息。如果波奇宠物决定在未来就其任何普通股支付股息,作为一家控股公司,其可能会从自己的现金状况或子公司的出资中获得此类分配的资金。
投资我们的证券涉及高度风险。在购买任何证券之前,您应仔细阅读本招股说明书第28页开始的“风险因素”中以及通过引用并入本招股说明书的文件中关于投资于我们证券的重大风险的讨论,以了解您在购买我们的证券之前应考虑的因素。
本招股说明书的日期为2025年5月29日。


目 录
| 页 | |
| 前景摘要 | 1 |
| 我们的挑战 | 4 |
| 我们的历史和企业结构 | 5 |
| 我们的企业信息 | 19 |
| 成为新兴增长公司的影响 | 20 |
| 适用于本前景的公约 | 21 |
| 提供 | 23 |
| 我们汇总的综合财务数据和经营数据 | 24 |
| 风险因素 | 28 |
| 关于前瞻性陈述的警示性陈述 | 80 |
| 收益用途 | 81 |
| 股息政策 | 81 |
| 民事责任的可执行性 | 82 |
| 精选合并财务数据 | 83 |
| 管理层对财务状况和经营成果的讨论和分析 | 86 |
| 证券的受益所有权 | 107 |
| 出售股东 | 108 |
| 商业 | 109 |
| 条例 | 121 |
| 管理 | 139 |
| 主要股东 | 145 |
| 关联方交易 | 147 |
| 股本说明 | 151 |
| 美国存托股说明 | 161 |
| 税收 | 168 |
| 分配计划 | 173 |
| 法律事项 | 175 |
| 专家 | 175 |
| 在哪里可以找到更多信息 | 175 |
| 最近出售未登记证券 | 二-1 |
| 展览指数 | 二-2 |
| 承诺 | II-4 |
| 签名 | 二-5 |
| 律师权 | 二-5 |
| 驻美国授权代表签字 | 二-6 |
我们没有授权任何人提供除本招股章程或由我们或代表我们编制或我们可能已向您转介的任何免费书面招股章程所载的信息以外的任何信息。我们对他人可能提供给您的任何其他信息不承担任何责任,也不能对其可靠性提供任何保证。我们和承销商没有授权任何其他人向您提供不同或额外的信息。我们和承销商都没有提出在任何不允许要约或出售的司法管辖区出售代表我们A类普通股的ADS的要约。本次发行仅根据本招股说明书所载信息在美国和其他地方进行。您应该假设本招股说明书中出现的信息仅在本招股说明书封面上的日期是准确的,无论本招股说明书的交付时间或代表我们A类普通股的ADS的任何出售时间。我们的业务、财务状况、经营业绩及前景可能自本招股章程封面日期起有所变动。
i
前景摘要
以下摘要由本招股说明书其他地方出现的更详细的信息和财务报表以及相关附注全文限定,并应与之一并阅读。除了这份摘要,我们促请您仔细阅读整个招股说明书,尤其是“风险因素”、“业务”下讨论的投资ADS的风险,以及“管理层对财务状况和经营成果的讨论和分析”中包含的信息,然后再决定是否购买ADS。投资者需注意,我们的最终开曼群岛控股公司波奇宠物并不直接拥有中国的任何实质性业务运营,而本招股说明书中所述的我们在中国的业务主要通过VIE运营。
我们的生意
我们的愿景
我们的愿景是连接人和宠物。
我们的使命
博奇是为热爱宠物而创立的。带着这样的信念,我们被激励去赋能宠物生态系统,为宠物育儿注入爱与信任。
我们的征程与机遇
你可能听说过“宠物人性化”——这是一种日益增长的世界性趋势,代表着人类照顾自己对宠物福祉的自然延伸。十五年前,我们着手打造波奇,其简单目标是连接中国快速增长的“第1代”宠物父母,他们对宠物的健康和幸福产生了更多的兴趣。
宠物不会说话,因此它们的主人需要求助于有相关经验的人。根据弗若斯特沙利文的说法,由于第一代宠物父母的比例很高,对宠物父母的教育尤为重要。有了这个想法,我们的网络社区很快就成为了一个丰富而可靠的信息来源,对于那些经常被关于宠物食品的不一致评论的洪流所淹没,或者在宠物感冒或过敏时拔掉头发的人来说,我们的网络社区成为了一个丰富而可靠的信息来源。
随着我们的社区吸引了更多的用户,我们开始思考如何帮助他们得到他们想要的东西——从宠物食品到玩具,从维生素到洗发水,应有尽有。没过多久,我们就创建了中国第一家以宠物为重点的线上零售商。当我们在2008年推出在线零售时,我们的目标不仅仅是吸引一次性购物者,而是将他们转变为终身顾客——通过提供真正量身定制的购物体验,让他们永远不会梦想在别处购物。我们零售模式的核心是通过我们对宠物父母与他们的宠物之间的联系的深刻理解,提供一个任何通用零售商都没有的、引人入胜且鼓舞人心的购物目的地。
随着我们不断发展和进化,我们逐渐意识到,宠物父母最终会被吸引到一个目的地,将品牌、实体宠物店和宠物医院带到同一个地方,这个宠物生态系统已经积累了庞大的、忠诚的用户群,他们有能力使整个价值链得以实现和受益。我们相信这一定会发生,因为这是客户所期望和要求的。
带着这样的信念,我们开始设想围绕我们的线上销售平台培育一个宠物生态系统,并扩大线下网络。在截至2024年3月31日的三年和截至2024年9月30日的六个月中,我们与超过766家品牌合作伙伴以及庞大的实体宠物店和宠物医院建立了密切的关系,通过让他们的产品和服务更容易获得并吸引中国不断增长的年轻宠物父母群体。通过我们的品牌影响力和专有技术,我们还开始以数字方式连接和赋能一个广泛的、不断增长的实体宠物店和宠物医院网络。
1
回过头来看,这17年的征程,我们怀着用户至上、以宠物为中心的宗旨,带领我们创造了今天的波奇——一个宠物生态系统,拥有不断扩大的线下网络,能够让中国的整个宠物行业茁壮成长。
波奇一览
博奇是国内领先的以宠物为中心的平台。我们提供一个真正的一站式目的地,中国的宠物父母可能会去为他们的宠物获得他们需要的一切,并分享他们对宠物养育的热情。他们来到波栖,为他们的宠物发现最好的宠物产品,分享他们最难忘的养宠故事,并想方设法让他们的宠物更健康、更快乐。借助我们专门打造的平台,我们正在重塑中国宠物父母与宠物互动的方式——通过教育和激励他们成为更好的宠物父母,帮助他们找到宠物需要的东西,并为他们带来独特的购物体验。我们相信,如果你爱宠物,你一定会爱上波奇。以线上销售平台为核心,我们将触角延伸至线下,以连接和赋能宠物价值链的其他参与者,包括品牌合作伙伴、宠物产品制造商、宠物实体店和宠物医院,以及宠物相关内容提供商。
按GMV计,我们在中国宠物市场经营领先的以宠物为重点的线上零售业务。截至2022年3月31日、2023年、2024年3月31日止三年及截至2024年9月30日止六个月期间,我们在中国与宠物父母联系的品牌合作伙伴共计766家。我们正在为宠物父母重新定义电子商务,通过利用我们多年来观察到的广泛用户互动和交易行为,基于对我们的用户和客户及其宠物的深刻理解,提供可访问、个性化和愉快的购物体验。我们创建并继续发展我们的自有品牌,包括Yoken、Mocare和两个“D-cat”标签,以引人注目的质量和价格。用户和客户来波奇购物是因为我们为他们提供高质量、高接触体验,截至2024年9月30日,我们可以访问大约19,946个SKU。在截至2022年、2023年、2024年3月31日止三年和截至2024年9月30日止六个月期间,我们向用户和客户交付了总计约2920万份订单。
我们在中国的宠物市场上有一个以宠物为中心的大型网络社区。截至2024年3月31日止年度和截至2024年9月30日止六个月,我们分别拥有约530万和200万活跃买家。我们深刻理解和关心我们的用户和客户以及他们的宠物。我们通过购物、内容、社交媒体和线下活动与用户和顾客互动,以传统零售商无法做到的方式激发互动。在我们观察到的广泛互动和交易行为之上,我们对我们的用户和客户是谁、他们热衷于为宠物购买什么、他们如何与其他宠物父母沟通、以及他们与哪些内容产生共鸣产生了深刻的理解。我们丰富的内容不仅指引着用户和顾客的购物之旅,也成为所有宠物爱好者值得信赖的发现和灵感来源。
我们主要通过在我们的在线销售平台上完成的交易以及向与我们合作的实体宠物店的销售产生收入。截至2023年3月31日和2024年3月31日的财政年度,销售产品产生的净收入分别为人民币10.485亿元和人民币6.801亿元(约合9420万美元),分别占同期净收入总额的96.0%和95.9%。截至2023年9月30日和2024年9月30日止六个月,销售产品产生的净收入分别为人民币3.741亿元和人民币2.327亿元(约合3320万美元),分别占同期净收入总额的96.1%和93.2%。截至2023年3月31日和2024年3月31日的财年,我们的总净营收分别为人民币10.921亿元和人民币7.094亿元(约合9820万美元)。截至2023年3月31日和2024年3月31日止年度,我们分别录得净亏损约人民币1.060亿元和人民币6890万元(合950万美元)。我们的总净收入从截至2023年9月30日止六个月的人民币3.894亿元下降35.9%至截至2024年9月30日止六个月的人民币2.497亿元(合3560万美元)。截至2023年9月30日和2024年9月30日止六个月,我们分别录得净亏损人民币3770万元和人民币2960万元(约合420万美元)。
2
我们的长处
我们认为,以下优势有助于我们取得成功:
| ● | 乘着市场顺风,中国领先的以宠物为中心的平台; |
| ● | 颠覆性商业模式赋能宠物全价值链; |
| ● | 最大的以宠物为中心的网络社区,内容广泛; |
| ● | 不断增长的数据矩阵支持“客户对制造商”的能力;以及 |
| ● | 富有远见的创始团队和经验丰富的高级管理层。 |
我们的策略
我们打算通过以下战略来实现我们的使命并进一步发展我们的业务:
| ● | 优化产品组合; |
| ● | 增长内容产品; |
| ● | 发展会员计划; |
| ● | 增强博智生态系统;和 |
| ● | 寻求并购和战略机遇。 |
我们的未来
展望未来,我们计划继续投资于增长内容、改善用户体验以及丰富以宠物为中心的生态系统。随着我们继续向我们的用户和客户、他们的宠物、中小型宠物企业和我们的商业伙伴提供引人注目的价值主张——我们预见到中国宠物零售和服务将发生一场革命,这场革命是由线上和线下的多元化品牌和服务提供商无缝融合推动的,共同在与宠物父母的所有接触点提供真正有针对性的用户体验。
我们认为,博奇是中国所有宠物父母和宠物企业都具有独特定位,能够推动这场革命的公司。
3
我们的挑战
投资我们的ADS涉及高度风险。在决定是否购买我们的ADS之前,您应该仔细考虑以下概述的风险和不确定性,从第28页开始的“风险因素”部分中描述的风险,以及本招股说明书中包含的其他信息。
我们在实现业务目标和执行战略方面面临风险和不确定性,包括:
| ● | 我们在各种业务计划中的运营历史有限,因此很难评估我们的业务前景和未来增长率; |
| ● | 我们有净亏损的历史,未来可能无法实现盈利或持续经营; |
| ● | 如果我们无法使我们的货币化渠道多样化,我们的业务和前景可能会受到重大不利影响; |
| ● | 我们的业务、前景和财务业绩可能会受到我们与第三方电子商务平台的关系的影响; |
| ● | 我们的业务受制于客户及其宠物不断变化的偏好和需求。我们未能根据客户偏好的变化及时调整我们的产品可能会对我们的业务和经营业绩产生不利影响; |
| ● | 如果我们未能获得和留住新客户,或未能以具有成本效益的方式这样做,我们的业务、财务状况和经营业绩可能会受到重大不利影响; |
| ● | 主要社交网络特性和功能的任何变化、中断、不连续都可能严重限制我们继续扩大客户群的能力,我们的业务可能会受到重大不利影响; |
| ● | 如果业务中的现金在中国/香港或中国/香港实体,则由于中国政府干预或对我们、我们的子公司或合并VIE转移现金的能力施加限制和限制,资金可能无法用于中国/香港以外的运营或其他用途; |
| ● | 对我们品牌的任何损害或未能保持和提高我们的品牌认知度可能会对我们的业务和经营业绩产生重大不利影响; |
| ● | 将我们几乎所有的业务都放在中国存在重大的法律和运营风险; |
| ● | 中国法律体系产生的风险,包括执法方面的不确定性,以及中国的规则和法规可能在几乎不提前通知的情况下迅速变化。见"风险因素-与我们的业务和行业相关的风险-中国法律制度的不确定性可能会对我们产生不利影响”; |
| ● | 中国政府可能随时干预或影响我们的运营,或可能对在海外进行的发行和/或对中国发行人的外国投资施加更多控制的风险,这可能导致我们的运营和/或我们正在登记出售的证券的价值发生重大变化。见"风险因素-与我们的业务和行业相关的风险-中国法律制度的不确定性可能会对我们产生不利影响。”; |
| ● | 中国政府对在海外进行的发行和/或外国对中国发行人的投资实施更多监督和控制的行动可能会严重限制或完全阻碍我们向投资者提供或继续提供证券的能力,并导致此类证券的价值大幅下降或一文不值。见"风险因素-与我们的业务和行业相关的风险-根据中国法律,境外发行可能需要获得中国证监会或其他中国政府机构的许可和批准,如果需要,我们无法预测我们是否能够或在多长时间内能够获得此类许可或批准。”; |
| ● | 我们在一个相对较新且不断发展的市场中运营;以及 |
| ● | 我们面临激烈的竞争。如果我们不能成功地与现有或新的竞争对手竞争,我们可能会失去客户和市场份额。 |
4
我们的历史和企业结构
我们的主要业务里程碑

2008年,我们推出了波奇社区,作为宠物父母和宠物爱好者分享他们对宠物的体验和热爱的平台。同年,我们还成立了博奇商城,这是我们的自营线上销售平台。
根据Frost & Sullivan的数据,2014年,我们推出了移动应用程序Boqii Pet,按2019年注册用户和截至2019年12月31日止九个月的平均MAU计算,这是中国最大的以宠物为中心的在线社区,该应用程序涵盖宠物生活的所有主要方面,并提供宠物产品、服务和内容。
2015年,我们推出了自有品牌Yoken,专注于宠物主食。随后在2018年,我们推出了我们的自有品牌Mocare,这是一个专门从事冻干有机宠物食品的高端品牌。
2015年,为了扩展我们的线下销售渠道并与实体宠物店开展业务,我们引入了我们的专有SaaS解决方案,帮助线下宠物店实现数字化、简化和优化供应链管理和店内运营。
2017年,我们对双安进行了少数股权投资,双安是中国领先的宠物食品制造商,也是我们的制造合作伙伴之一。
2018年,我们推出了会员计划。
2019年,我们对PetDog进行了23.6%的股权投资,以进一步扩大我们的线下存在并增强宠物服务产品。同年,我们收购了中国的兽药分销商Xingmu。
2020年,我们引入了直播和短视频,以进一步丰富我们的宠物内容产品,并增强我们的用户互动和参与度。
我们的公司历史
我们于2008年开始运营,2007年12月成立了光诚科技。2012年11月,上海广诚在中国成立。光诚科技与上海光诚于2012年11月订立资产转让协议,随后于2013年3月订立补充协议,据此,光诚科技将其所有业务运营和资产转让给上海光诚。
我们于2012年6月根据开曼群岛法律成立了波奇宠物作为我们的离岸控股公司,以便利离岸融资和此次发行。2012年7月和2016年8月,我们的两家全资子公司博奇公司和博奇国际在香港注册成立。2019年10月,我们的全资子公司Yoken International在香港注册成立。2019年11月,我们根据开曼群岛法律将Yoken Holding注册为全资子公司,并于2019年12月将我们在Yoken International的股份转让给Yoken Holding。
5
2012年11月,我们的全资子公司上海新城在中国成立。同年,由于中国法律法规对从事增值电信服务的公司的外资所有权施加限制,上海新城与上海广诚以及当时的上海广诚股东订立了一系列经补充和修订的合同安排,据此,上海新城可能对上海广诚施加控制权,并在美国公认会计原则下合并上海广诚的财务报表。2020年8月,上海新城与上海广诚及当时的上海广诚股东重新订立另一系列经补充及修订的类似合约安排,以取代或补充于2019年订立的上述合约安排。详见“—与VIE及其各自股东的合同安排。”
2013年8月,南京星牧在中国成立。2019年8月,兴牧集团成立,后者又设立全资子公司兴牧控股。其后,兴牧控股成立全资子公司兴牧国际。兴牧国际随后成立了兴牧HK,后者又成立了兴牧WFOE。2019年11月,星木控股将其持有的星木国际49%的股份转让给星木集团,波奇宠物向星木控股收购其持有的星木国际其余51%的股权。2019年9月,Xingmu WFOE与南京Xingmu和当时的南京Xingmu股东订立了一系列经补充和修订的合同安排,据此,Xingmu WFOE可能对南京Xingmu施加控制权,并在美国公认会计原则下合并南京Xingmu的财务报表。详见“—与VIE及其各自股东的合同安排。”
2013年2月,上海怡勤宠物用品有限公司(前称上海奥贝伦商贸有限公司),即上海怡勤在中国成立。2020年2月,Yoken International在中国成立成都Chongaita信息技术有限公司,即Yoken WFOE。上海怡勤目前正在进行某些重组交易,即怡勤重组。益勤重组完成后,我们将持有1,862,142股普通股和2,887,858股A系列普通股,按完全稀释和转换基准持有Yoken Holding 83.6%的股权,
2021年6月,苏州泰诚在中国成立。同月,上海新城与苏州泰诚和当时的苏州泰诚股东订立了一系列经补充和修订的合同安排,据此,上海新城可能对苏州泰诚施加控制权,并在美国通用会计准则下合并苏州泰诚的财务报表。
2020年10月,我们完成了首次公开发行,其中我们以ADS的形式发售和出售了总计5,250,000股A类普通股。2020年9月30日,美国存托凭证已在纽交所上市,代码为“BQ”。
2022年5月,我们将ADS与A类普通股的比率从一(1)ADS代表四分之三(0.75)A类普通股更改为一(1)ADS代表四个半(4.5)A类普通股,自2022年6月3日起生效。
2023年8月,我们将ADS与A类普通股的比例从一(1)份ADS代表四个半(4.5)股A类普通股改为一(1)份ADS代表十五(15)股A类普通股,自2023年8月21日起生效。
2023年9月,我们的股东批准了我们的MAA,根据该协议,我们的股本从200,000美元增加到200,000,000股每股面值0.00 1美元的股份;包括(a)129,500,000股每股面值0.00 1美元的A类普通股;(b)15,000,000股每股面值0.00 1美元的B类普通股;以及(c)55,500,000股每股面值0.00 1美元的股份,由我们的董事会根据我们的有效组织章程大纲和章程细则可能确定的此类或类别(无论其如何指定),增加到20,000,000美元的股份,分为20,000,000,000股每股面值0.00 1美元的股份,包括(a)每股面值0.00 1美元的15,000,000,000股A类普通股;(b)每股面值0.00 1美元的2,000,000,000股B类普通股;及(c)我们的董事会根据我们的有效组织章程大纲和章程细则可能确定的此类或多类(无论是否指定)的3,000,000,000股每股面值0.00 1美元的股份。
2023年10月,我们将ADS的上市地点从纽约证券交易所转移到纽约证券交易所美国分公司,股票代码相同为“BQ”。
2025年1月,我们将ADS与A类普通股的比例从代表十五(15)股A类普通股的一(1)股ADS更改为代表一百五十(150)股A类普通股的一(1)股ADS,自2025年1月21日起生效。
6
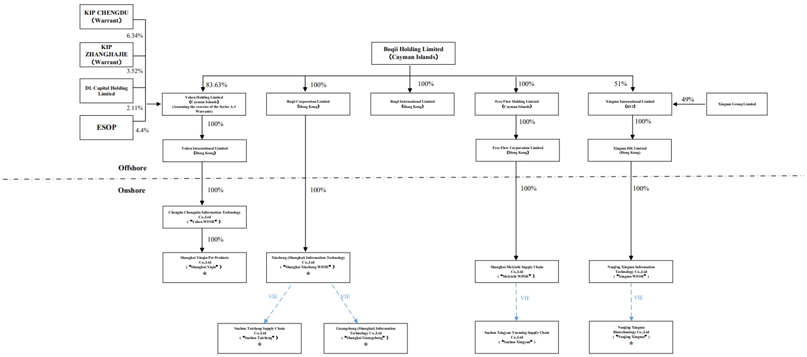
我们的公司Structure
下图说明了截至本次发行之日我们的公司结构,包括我们的重要子公司和VIE。

|
股权 |
![]() |
合同安排,包括独家技术咨询和服务协议、知识产权许可协议、股权质押协议、独家认购期权协议、股东表决权代理协议和贷款协议。 |
| 见“—与VIE及其各自股东的合同安排。” |
| * | 主要经营实体。 |
与VIE及其各自股东的合约安排
中国现行法律法规对从事增值电信服务的公司的外资所有权规定了一定的限制或禁止。博奇是一家在开曼群岛注册成立的豁免有限责任公司,我们在中国的全资子公司目前被视为外商投资企业。因此,我们的中国子公司没有资格在中国提供增值电信服务或进口兽药。为确保严格遵守中国法律法规,我们通过VIE、苏州泰诚、上海广诚、南京星目和苏州星云开展此类业务活动。我们在中国的全资附属公司上海鑫诚、Xingmu WFOE和Meiyizhi WFOE与VIE及其各自的股东订立了一系列合同安排,这使我们能够(i)指导VIE的活动,(ii)获得VIE的几乎所有经济利益,以及(iii)在中国法律允许的情况下并在中国法律允许的范围内拥有购买VIE全部或部分股权的独家选择权。这些合同安排包括独家咨询和技术服务协议、贷款协议、股权质押协议、独家购买选择权协议、股东表决权信托协议、配偶同意(视情况而定)。与VIE的合同安排可能不如直接所有权有效,公司可能会为执行安排条款而产生大量成本。开曼群岛控股公司与VIE、其创始人和所有者的合同安排的权利状况存在不确定性,由于法律不确定性和司法管辖限制,公司可能面临执行这些合同协议的挑战。
在我们目前的公司结构下,为了满足我们公司集团中的实体可能出现的任何流动性需求,一家子公司可能会依赖来自波奇宠物的贷款或付款,并且波奇宠物可能会从我们的子公司收到分配或现金转移。至今为止,我公司概无向波奇宠物派发股息或分派,亦概无向其股东或附属公司派发任何股息或分派。我们打算保留任何未来收益来为我们的业务扩张提供资金,我们预计在可预见的未来不会支付任何现金股息。我们目前没有规定资金如何在我们、我们的子公司、合并后的VIE或投资者之间转移的现金管理政策。
作为一家开曼群岛控股公司,我们主要通过我们的子公司和合并后的VIE开展业务。我们、我们的子公司和VIE之间转移现金或分配收益的能力受到中国法律法规施加的重大法律和监管限制。中国政府对人民币(人民币)兑换成外币以及在某些情况下将货币汇出中国实施严格控制。根据中国现行外汇法规,包括利润分配、利息支付以及与贸易和服务相关的外汇交易在内的经常项目的支付可以外币进行,而无需事先通过遵守某些程序要求获得国家外汇管理局(SAFE)的批准。但是,如果人民币要兑换成外币并汇出中国,用于支付偿还外币计价贷款、境外直接投资以及在中国境外投资证券或衍生产品等资本项目,则需要获得相关政府部门的批准或登记。中国法律法规规定,境外筹资活动所得款项只能通过贷款或出资方式向中国子公司提供资金,也只能通过贷款方式向VIE提供资金,在每种情况下均须满足适用的政府登记和批准要求。根据VIE协议结清所欠款项的能力受到适用于股息分配和其他跨境转移的同样的中国外汇管制和监管限制。
7
由于这些合同安排,出于会计目的,我们被视为VIE的主要受益者,并能够根据美国公认会计原则将其经营业绩合并到我们的财务报表中。
简明合并附表
下表列示了博奇股份、作为VIE的主要受益人的我们的子公司及其子公司、VIE及其子公司以及其他子公司在所示期间和截至日期的财务信息的简明合并时间表。
| 截至2023年3月31日 | ||||||||||||||||||||||||
| 博奇 控股 有限 |
全部 其他 |
初级 受益人 VIE及其 子公司 |
VIE和 他们的 子公司 |
消除 调整 |
合并 总计 |
|||||||||||||||||||
| (人民币千元) | ||||||||||||||||||||||||
| 物业、厂房及设备 | ||||||||||||||||||||||||
| 当前资产: | ||||||||||||||||||||||||
| 现金及现金等价物 | 129 | 6,420 | 67,779 | 15,522 | - | 89,850 | ||||||||||||||||||
| 短期投资 | - | 69,797 | - | - | - | 69,797 | ||||||||||||||||||
| 应收账款,净额 | - | 1,763 | 41,807 | 33,172 | - | 76,742 | ||||||||||||||||||
| 库存,净额 | - | 1,693 | 51,465 | 27,894 | - | 81,052 | ||||||||||||||||||
| 预付款项和其他流动资产 | 10,507 | 8,268 | 12,293 | 48,291 | - | 79,359 | ||||||||||||||||||
| 应收关联方款项 | 100 | 5,497 | - | 3,782 | - | 9,379 | ||||||||||||||||||
| 应收本集团实体的集团内部应收款(1) | - | 96,497 | 1,035,667 | 83,700 | (1,215,864 | ) | - | |||||||||||||||||
| 非流动资产: | ||||||||||||||||||||||||
| 物业及设备净额 | - | 29 | 802 | 4,661 | - | 5,492 | ||||||||||||||||||
| 无形资产 | - | 50 | 21,443 | 101 | - | 21,594 | ||||||||||||||||||
| 经营租赁使用权资产 | - | - | 49 | 22,305 | - | 22,354 | ||||||||||||||||||
| 商誉 | - | - | - | - | - | - | ||||||||||||||||||
| 长期投资 | 102 | - | - | 75,505 | - | 75,607 | ||||||||||||||||||
| 对集团实体的长期投资 | 170,476 | - | - | - | (170,476 | ) | - | |||||||||||||||||
| 应收关联方款项,非流动 | - | - | - | 2,988 | - | 2,988 | ||||||||||||||||||
| 其他非流动资产 | - | 262 | 1,105 | 5,219 | - | 6,586 | ||||||||||||||||||
| 总资产 | 181,314 | 190,276 | 1,232,410 | 323,140 | (1,386,340 | ) | 540,800 | |||||||||||||||||
| 负债、夹层权益和股东权益 | ||||||||||||||||||||||||
| 流动负债: | ||||||||||||||||||||||||
| 短期借款 | - | - | 85,898 | 363 | - | 86,261 | ||||||||||||||||||
| 应付账款 | - | 92 | 42,471 | 13,459 | - | 56,022 | ||||||||||||||||||
| 应付薪金及福利 | - | 371 | 946 | 5,573 | - | 6,890 | ||||||||||||||||||
| 应计负债和其他流动负债 | 350 | 1,697 | 3,161 | 16,896 | - | 22,104 | ||||||||||||||||||
| 应付关联方款项,现 | - | - | 450 | 21 | - | 471 | ||||||||||||||||||
| 应付集团实体的集团内应付款项(1) | 2,681 | 12,112 | 105,619 | 1,095,452 | (1,215,864 | ) | - | |||||||||||||||||
| 合同负债 | - | - | - | 4,471 | - | 4,471 | ||||||||||||||||||
| 营业租赁负债,流动 | - | - | 13 | 9,207 | - | 9,220 | ||||||||||||||||||
| 衍生负债 | - | 7,850 | 2,851 | - | - | 10,701 | ||||||||||||||||||
| 非流动负债: | ||||||||||||||||||||||||
| 递延所得税负债 | - | - | 5,325 | (1,184 | ) | - | 4,141 | |||||||||||||||||
| 非流动经营租赁负债 | - | - | - | 12,741 | - | 12,741 | ||||||||||||||||||
| 长期负债 | - | - | 27,346 | 75,481 | - | 102,827 | ||||||||||||||||||
| 对集团实体的投资赤字(2) | - | (9,510 | ) | 915,738 | - | (906,228 | ) | - | ||||||||||||||||
| 负债总额 | 3,031 | 12,612 | 1,189,818 | 1,232,480 | (2,122,092 | ) | 315,849 | |||||||||||||||||
| 夹层股权: | ||||||||||||||||||||||||
| 可赎回非控股权益 | - | 7,197 | - | - | - | 7,197 | ||||||||||||||||||
| 夹层权益合计 | - | 7,197 | - | - | - | 7,197 | ||||||||||||||||||
| 股东权益: | ||||||||||||||||||||||||
| 波奇宠物股东赤字合计 | 178,283 | 170,476 | 9,510 | (915,738 | ) | 735,752 | 178,283 | |||||||||||||||||
| 非控股权益 | - | (9 | ) | 33,082 | 6,398 | - | 39,471 | |||||||||||||||||
| 股东权益合计 | 178,283 | 170,467 | 42,592 | (909,340 | ) | 735,752 | 217,754 | |||||||||||||||||
| 负债、夹层权益和股东权益合计 | 181,314 | 190,276 | 1,232,410 | 323,140 | (1,386,340 | ) | 540,800 | |||||||||||||||||
8
| 截至2024年3月31日 | ||||||||||||||||||||||||
| 博奇 控股 有限 |
全部 其他 |
初级 受益人 VIE及其 子公司 |
VIE和 他们的 子公司 |
消除 调整 |
合并 总计 |
|||||||||||||||||||
| (人民币千元) | ||||||||||||||||||||||||
| 物业、厂房及设备 | ||||||||||||||||||||||||
| 当前资产: | ||||||||||||||||||||||||
| 现金及现金等价物 | 69 | 28,769 | 24,687 | 19,197 | - | 72,722 | ||||||||||||||||||
| 应收账款,净额 | - | 2,811 | 23,576 | 23,731 | - | 50,118 | ||||||||||||||||||
| 库存,净额 | - | 2,581 | 41,504 | 11,104 | - | 55,189 | ||||||||||||||||||
| 预付款项和其他流动资产 | 9,693 | 33,499 | 18,908 | 32,418 | - | 94,518 | ||||||||||||||||||
| 应收关联方款项 | - | 4,064 | - | 1,640 | - | 5,704 | ||||||||||||||||||
| 应收本集团实体的集团内部应收款(1) | 102,392 | 934,134 | 19,140 | (1,055,666 | ) | - | ||||||||||||||||||
| 非流动资产: | ||||||||||||||||||||||||
| 物业及设备净额 | - | - | 659 | 2,444 | - | 3,103 | ||||||||||||||||||
| 无形资产 | - | - | 17,885 | 25 | - | 17,910 | ||||||||||||||||||
| 经营租赁使用权资产 | - | - | 1,605 | 7,346 | - | 8,951 | ||||||||||||||||||
| 商誉 | - | - | - | - | - | - | ||||||||||||||||||
| 长期投资 | 38 | - | - | 65,849 | - | 65,887 | ||||||||||||||||||
| 对集团实体的长期投资 | 211,476 | (211,476 | ) | |||||||||||||||||||||
| 应收关联方款项,非流动 | - | - | - | 5,658 | - | 5,658 | ||||||||||||||||||
| 其他非流动资产 | - | 110 | 1,252 | 2,093 | - | 3,455 | ||||||||||||||||||
| 总资产 | 211,276 | 174,226 | 1,064,210 | 190,645 | (1,267,142 | ) | 383,215 | |||||||||||||||||
| 负债、夹层权益和股东权益 | ||||||||||||||||||||||||
| 流动负债: | ||||||||||||||||||||||||
| 短期借款 | - | - | 5,000 | 10,213 | - | 15,213 | ||||||||||||||||||
| 应付账款 | - | 22 | 21,978 | 2,279 | - | 24,279 | ||||||||||||||||||
| 应付薪金及福利 | - | 406 | 2,126 | 440 | - | 2,972 | ||||||||||||||||||
| 应计负债和其他流动负债 | (126 | ) | 34 | 8,799 | 7,960 | - | 16,667 | |||||||||||||||||
| 应付关联方款项,现 | - | - | - | - | - | - | ||||||||||||||||||
| 应付集团实体的集团内应付款项(1) | 2,721 | 12,112 | 42,911 | 997,922 | (1,055,666 | ) | - | |||||||||||||||||
| 合同负债 | - | - | - | 1,579 | - | 1,579 | ||||||||||||||||||
| 营业租赁负债,流动 | - | - | 359 | 5,254 | - | 5,613 | ||||||||||||||||||
| 衍生负债 | - | 5,721 | - | - | - | 5,721 | ||||||||||||||||||
| 非流动负债: | ||||||||||||||||||||||||
| 递延所得税负债 | - | - | 4,435 | (1,201 | ) | - | 3,234 | |||||||||||||||||
| 非流动经营租赁负债 | - | - | 906 | 2,209 | - | 3,115 | ||||||||||||||||||
| 长期负债 | - | - | 32,441 | 11,500 | - | 43,941 | ||||||||||||||||||
| 对集团实体的投资赤字(2) | - | (63,488 | ) | 851,208 | - | (787,720 | ) | - | ||||||||||||||||
| 负债总额 | 2,595 | (45,193 | ) | 970,163 | 1,038,155 | (1,843,386 | ) | 122,334 | ||||||||||||||||
| 夹层股权: | ||||||||||||||||||||||||
| 可赎回非控股权益 | 7,963 | 7,963 | ||||||||||||||||||||||
| 夹层权益合计 | 7,963 | 7,963 | ||||||||||||||||||||||
| 股东权益: | ||||||||||||||||||||||||
| 波奇宠物股东赤字合计 | 218,681 | 211,476 | 63,488 | (851,208 | ) | 576,244 | 218,681 | |||||||||||||||||
| 非控股权益 | - | (20 | ) | 30,559 | 3,698 | - | 34,237 | |||||||||||||||||
| 股东权益合计 | 218,681 | 211,456 | 94,047 | (847,510 | ) | 576,244 | 252,918 | |||||||||||||||||
| 负债、夹层权益和股东权益合计 | 221,276 | 174,226 | 1,064,210 | 190,645 | (1,267,142 | ) | 383,215 | |||||||||||||||||
9
| 截至2024年9月30日 | ||||||||||||||||||||||||
| 博奇 控股 有限 |
全部 其他 |
初级 受益人 VIE及其 子公司 |
VIE和 他们的 子公司 |
消除 调整 |
合并 总计 |
|||||||||||||||||||
| (人民币千元) | ||||||||||||||||||||||||
| 物业、厂房及设备 | ||||||||||||||||||||||||
| 当前资产: | ||||||||||||||||||||||||
| 现金及现金等价物 | 2,939 | 29,194 | 1,884 | 12,227 | - | 46,244 | ||||||||||||||||||
| 应收账款,净额 | - | 2,906 | 20,678 | 23,549 | - | 47,133 | ||||||||||||||||||
| 库存,净额 | - | 2,604 | 36,332 | 6,186 | - | 45,122 | ||||||||||||||||||
| 预付款项和其他流动资产 | 9,756 | 11,838 | 53,048 | 35,962 | - | 110,604 | ||||||||||||||||||
| 应收关联方款项 | - | 18,226 | - | 1,466 | - | 19,692 | ||||||||||||||||||
| 应收本集团实体的集团内部应收款(1) | 104,261 | 938,859 | 25,235 | (1,068,355 | ) | - | ||||||||||||||||||
| 非流动资产: | ||||||||||||||||||||||||
| 物业及设备净额 | - | - | 938 | 2,831 | - | 3,769 | ||||||||||||||||||
| 无形资产 | - | - | 16,095 | 20 | - | 16,115 | ||||||||||||||||||
| 经营租赁使用权资产 | - | - | 1,315 | 5,517 | - | 6,832 | ||||||||||||||||||
| 商誉 | - | - | - | - | - | - | ||||||||||||||||||
| 长期投资 | 13 | - | - | 65,643 | - | 65,656 | ||||||||||||||||||
| 对集团实体的长期投资 | 185,856 | (185,856 | ) | |||||||||||||||||||||
| 应收关联方款项,非流动 | - | - | - | 4,464 | - | 4,464 | ||||||||||||||||||
| 其他非流动资产 | - | 1,269 | 449 | - | 1,718 | |||||||||||||||||||
| 总资产 | 198,564 | 169,029 | 1,070,418 | 183,549 | (1,254,211 | ) | 367,349 | |||||||||||||||||
| 负债、夹层权益和股东权益 | ||||||||||||||||||||||||
| 流动负债: | ||||||||||||||||||||||||
| 短期借款 | - | - | 5,000 | 8,138 | - | 13,138 | ||||||||||||||||||
| 应付账款 | - | 41,855 | 880 | - | 42,735 | |||||||||||||||||||
| 应付薪金及福利 | - | 315 | 1,742 | 116 | - | 2,173 | ||||||||||||||||||
| 应计负债和其他流动负债 | (126 | ) | 52 | 8,372 | 8,691 | - | 16,989 | |||||||||||||||||
| 应付关联方款项,现 | - | - | - | - | - | - | ||||||||||||||||||
| 应付集团实体的集团内应付款项(1) | 2,706 | 12,113 | 49,010 | 1,004,526 | (1,068,355 | ) | - | |||||||||||||||||
| 合同负债 | - | - | - | 119 | - | 119 | ||||||||||||||||||
| 营业租赁负债,流动 | - | - | 399 | 4,865 | - | 5,264 | ||||||||||||||||||
| 衍生负债 | - | 5,721 | - | - | - | 5,721 | ||||||||||||||||||
| 非流动负债: | ||||||||||||||||||||||||
| 递延所得税负债 | - | - | 3,990 | (1,201 | ) | - | 2,789 | |||||||||||||||||
| 非流动经营租赁负债 | - | - | 621 | 731 | - | 1,352 | ||||||||||||||||||
| 长期负债 | - | - | 35,277 | 5,450 | - | 40,727 | ||||||||||||||||||
| 对集团实体的投资赤字(2) | - | (43,400 | ) | 851,430 | - | (808,030 | ) | - | ||||||||||||||||
| 负债总额 | 2,580 | (25,199 | ) | 997,696 | 1,032,315 | (1,876,385 | ) | 131,007 | ||||||||||||||||
| 夹层股权: | ||||||||||||||||||||||||
| 可赎回非控股权益 | 8,372 | 8,372 | ||||||||||||||||||||||
| 夹层权益合计 | 8,372 | 8,372 | ||||||||||||||||||||||
| 股东权益: | ||||||||||||||||||||||||
| 波奇宠物股东赤字合计 | 195,984 | 185,856 | 43,400 | (851,430 | ) | 622,174 | 195,984 | |||||||||||||||||
| 非控股权益 | - | 29,322 | 2,664 | - | 31,986 | |||||||||||||||||||
| 股东权益合计 | 195,984 | 185,856 | 72,722 | (848,766 | ) | 622,174 | 227,970 | |||||||||||||||||
| 负债、夹层权益和股东权益合计 | 198,564 | 169,029 | 1,070,418 | 183,549 | (1,254,211 | ) | 367,349 | |||||||||||||||||
注意事项:
| (1) | 表示博奇、VIE的主要受益者及其子公司、其他子公司以及我们合并的VIE及其子公司之间的公司间余额的消除。 |
| (2) | 表示博奇股份、VIE的主要受益者及其子公司、其他子公司以及我们合并的VIE及其子公司之间的投资消除。 |
10
| 截至2023年3月31日止年度 | ||||||||||||||||||||||||
| 博奇 控股 有限 |
全部 其他 |
初级 受益人 VIE及其 子公司 |
VIE及其 子公司 |
消除 调整 |
合并 总计 |
|||||||||||||||||||
| (人民币千元) | ||||||||||||||||||||||||
| 净收入: | ||||||||||||||||||||||||
| 第三方收入 | - | 8,937 | 297,005 | 786,152 | - | 1,092,094 | ||||||||||||||||||
| 集团内部收入(1) | - | - | 534,559 | 86,463 | (621,022 | ) | - | |||||||||||||||||
| 总收入 | - | 8,937 | 831,564 | 872,615 | (621,022 | ) | 1,092,094 | |||||||||||||||||
| 收入成本: | ||||||||||||||||||||||||
| 第三方收入成本 | - | (8,967 | ) | (767,831 | ) | (81,810 | ) | - | (858,608 | ) | ||||||||||||||
| 集团内部收入成本(1) | - | - | (982 | ) | (534,518 | ) | 535,500 | - | ||||||||||||||||
| 总收入成本 | - | (8,967 | ) | (768,813 | ) | (616,328 | ) | 535,500 | (858,608 | ) | ||||||||||||||
| 毛利 | - | (30 | ) | 62,751 | 256,287 | (85,522 | ) | 233,486 | ||||||||||||||||
| 营业费用: | ||||||||||||||||||||||||
| 第三方运营费用 | 1,076 | (10,342 | ) | (49,737 | ) | (237,852 | ) | - | (296,855 | ) | ||||||||||||||
| 商誉减值 | - | - | (39,690 | ) | (994 | ) | - | (40,684 | ) | |||||||||||||||
| 集团内部运营费用(1) | - | - | (85,481 | ) | (41 | ) | 85,522 | - | ||||||||||||||||
| 总营业费用 | 1,076 | (10,342 | ) | (174,908 | ) | (238,887 | ) | 85,522 | (337,539 | ) | ||||||||||||||
| 其他收入/(费用),净额 | - | - | 127 | 158 | - | 285 | ||||||||||||||||||
| 经营亏损 | 1,076 | (10,372 | ) | (112,030 | ) | 17,558 | - | (103,768 | ) | |||||||||||||||
| 集团实体亏损中的权益(2) | (109,424 | ) | (101,087 | ) | 16,245 | - | 194,266 | - | ||||||||||||||||
| 营业外收入/(费用) | 5,550 | 2,033 | (10,591 | ) | (29 | ) | - | (3,037 | ) | |||||||||||||||
| 所得税费用前亏损 | (102,798 | ) | (109,426 | ) | (106,376 | ) | 17,529 | 194,266 | (106,805 | ) | ||||||||||||||
| 所得税优惠 | - | - | 890 | 21 | - | 911 | ||||||||||||||||||
| 应占股权被投资方业绩 | - | - | - | (82 | ) | - | (82 | ) | ||||||||||||||||
| 净亏损 | (102,798 | ) | (109,426 | ) | (105,486 | ) | 17,468 | 194,266 | (105,976 | ) | ||||||||||||||
| 减:归属于非控股权益股东的净利润 | - | (1 | ) | (4,400 | ) | 1,224 | - | (3,177 | ) | |||||||||||||||
| 归属于波奇宠物的净亏损 | (102,798 | ) | (109,425 | ) | (101,086 | ) | 16,244 | 194,266 | (102,799 | ) | ||||||||||||||
11
| 截至2024年3月31日止年度 | ||||||||||||||||||||||||
| 博奇 控股 有限 |
全部 其他 |
初级 受益人 VIE及其 子公司 |
VIE及其 子公司 |
消除 调整 |
合并 总计 |
|||||||||||||||||||
| (人民币千元) | ||||||||||||||||||||||||
| 净收入: | ||||||||||||||||||||||||
| 第三方收入 | 5,386 | 240,509 | 463,457 | - | 709,352 | |||||||||||||||||||
| 集团内部收入(1) | - | 266,536 | 41,335 | (307,871 | ) | - | ||||||||||||||||||
| 总收入 | 5,386 | 507,045 | 504,792 | (307,871 | ) | 709,352 | ||||||||||||||||||
| 收入成本: | ||||||||||||||||||||||||
| 第三方收入成本 | - | (4,747 | ) | (471,571 | ) | (92,297 | ) | - | (568,615 | ) | ||||||||||||||
| 集团内部收入成本(1) | - | - | (918 | ) | (266,823 | ) | 267,741 | - | ||||||||||||||||
| 总收入成本 | - | (4,747 | ) | (472,489 | ) | (359,120 | ) | 267,741 | (568,615 | ) | ||||||||||||||
| 毛利 | - | 639 | 34,556 | 145,672 | (40,130 | ) | 140,737 | |||||||||||||||||
| 营业费用: | ||||||||||||||||||||||||
| 第三方运营费用 | (9,900 | ) | (12,467 | ) | (42,696 | ) | (138,799 | ) | - | (203,862 | ) | |||||||||||||
| 集团内部运营费用(1) | - | - | (40,416 | ) | 286 | 40,130 | - | |||||||||||||||||
| 总营业费用 | (9,900 | ) | (12,467 | ) | (83,112 | ) | (138,513 | ) | 40,130 | (203,862 | ) | |||||||||||||
| 其他收入/(费用),净额 | - | - | 2,005 | 961 | - | 2,966 | ||||||||||||||||||
| 经营亏损 | (9,900 | ) | (11,828 | ) | (46,551 | ) | 8,120 | - | (60,159 | ) | ||||||||||||||
| 集团实体亏损中的权益(2) | (64,439 | ) | (55,107 | ) | (4,834 | ) | - | 124,380 | - | |||||||||||||||
| 营业外收入/(费用) | 10,677 | 2,483 | (7,132 | ) | (15,744 | ) | - | (9,716 | ) | |||||||||||||||
| 所得税费用前亏损 | (63,662 | ) | (64,452 | ) | (58,517 | ) | (7,624 | ) | 124,380 | (69,875 | ) | |||||||||||||
| 所得税优惠 | - | - | 889 | 38 | - | 927 | ||||||||||||||||||
| 应占股权被投资方业绩 | - | - | - | 50 | - | 50 | ||||||||||||||||||
| 净亏损 | (63,662 | ) | (64,452 | ) | (57,628 | ) | (7,536 | ) | 124,380 | (68,898 | ) | |||||||||||||
| 减:归属于非控股权益股东的净利润 | - | (13 | ) | (2,521 | ) | (2,700 | ) | - | (5,234 | ) | ||||||||||||||
| 归属于波奇宠物的净亏损 | (63,662 | ) | (64,439 | ) | (55,107 | ) | (4,836 | ) | 124,380 | (63,664 | ) | |||||||||||||
12
| 截至2024年9月30日的半年 | ||||||||||||||||||||||||
| 博奇 控股 有限 |
全部 其他 |
初级 受益人 VIE及其 子公司 |
VIE及其 子公司 |
消除 调整 |
合并 总计 |
|||||||||||||||||||
| (人民币千元) | ||||||||||||||||||||||||
| 净收入: | ||||||||||||||||||||||||
| 第三方收入 | 522 | 118,364 | 130,769 | - | 249,655 | |||||||||||||||||||
| 集团内部收入(1) | - | 74,642 | 15,381 | (90,023 | ) | - | ||||||||||||||||||
| 总收入 | 522 | 193,006 | 146,150 | (90,023 | ) | 249,655 | ||||||||||||||||||
| 收入成本: | ||||||||||||||||||||||||
| 第三方收入成本 | - | (351 | ) | (168,651 | ) | (28,959 | ) | - | (197,961 | ) | ||||||||||||||
| 集团内部收入成本(1) | - | - | (301 | ) | (74,642 | ) | 74,943 | - | ||||||||||||||||
| 总收入成本 | - | (351 | ) | (168,952 | ) | (103,601 | ) | 74,943 | (197,961 | ) | ||||||||||||||
| 毛利 | - | 171 | 24,054 | 42,549 | (15,080 | ) | 51,694 | |||||||||||||||||
| 营业费用: | ||||||||||||||||||||||||
| 第三方运营费用 | (2,479 | ) | (5,487 | ) | (27,738 | ) | (43,555 | ) | - | (79,259 | ) | |||||||||||||
| 集团内部运营费用(1) | - | - | (15,080 | ) | 15,080 | - | ||||||||||||||||||
| 总营业费用 | (2,479 | ) | (5,487 | ) | (42,818 | ) | (43,555 | ) | 15,080 | (79,259 | ) | |||||||||||||
| 其他收入/(费用),净额 | - | - | 138 | 385 | - | 523 | ||||||||||||||||||
| 经营亏损 | (2,479 | ) | (5,316 | ) | (18,626 | ) | (621 | ) | - | (27,042 | ) | |||||||||||||
| 集团实体亏损中的权益(2) | (24,834 | ) | (20,088 | ) | (223 | ) | - | 45,145 | - | |||||||||||||||
| 营业外收入/(费用) | (11 | ) | 589 | (2,921 | ) | (537 | ) | - | (2,880 | ) | ||||||||||||||
| 所得税费用前亏损 | (27,324 | ) | (24,815 | ) | (21,770 | ) | (1,158 | ) | 45,145 | (29,922 | ) | |||||||||||||
| 所得税优惠 | - | - | 445 | - | 445 | |||||||||||||||||||
| 应占股权被投资方业绩 | - | - | - | (100 | ) | - | (100 | ) | ||||||||||||||||
| 净亏损 | (27,324 | ) | (24,815 | ) | (21,325 | ) | (1,258 | ) | 45,145 | (29,577 | ) | |||||||||||||
| 减:归属于非控股权益股东的净利润 | - | 22 | (1,237 | ) | (1,036 | ) | - | (2,251 | ) | |||||||||||||||
| 归属于波奇宠物的净亏损 | (27,324 | ) | (24,837 | ) | (20,088 | ) | (222 | ) | 45,145 | (27,326 | ) | |||||||||||||
13
| 截至2023年3月31日止年度 | ||||||||||||||||||||||||
| 博奇 控股 有限 |
全部 其他 |
初级 受益人 VIE及其 子公司 |
VIE及其 子公司 |
消除 调整 |
合并 总计 |
|||||||||||||||||||
| (人民币千元) | ||||||||||||||||||||||||
| 经营活动产生的现金流量: | ||||||||||||||||||||||||
| 对外交易提供/(使用)的现金净额 | (36,058 | ) | (18,677 | ) | (471,325 | ) | 471,991 | - | (54,069 | ) | ||||||||||||||
| 与集团实体的交易提供/(用于)的现金净额 | - | - | 449,155 | (449,155 | ) | - | - | |||||||||||||||||
| 经营活动提供/(使用)的现金净额 | (36,058 | ) | (18,677 | ) | (22,170 | ) | 22,836 | - | (54,069 | ) | ||||||||||||||
| 投资活动产生的现金流量: | ||||||||||||||||||||||||
| 对集团实体的出资 | (85,947 | ) | (215,537 | ) | - | - | 301,484 | - | ||||||||||||||||
| 提供给集团实体的贷款资金的现金流量,扣除已收到的还款 | 36,672 | (62,075 | ) | (107,248 | ) | - | 132,651 | - | ||||||||||||||||
| 其他投资活动 | (100 | ) | 58,234 | (2,000 | ) | (9,638 | ) | - | 46,496 | |||||||||||||||
| 投资活动提供/(使用)的现金净额 | (49,375 | ) | (219,378 | ) | (109,248 | ) | (9,638 | ) | 434,135 | 46,496 | ||||||||||||||
| 筹资活动产生的现金流量: | ||||||||||||||||||||||||
| 集团实体的出资 | - | 85,947 | 215,537 | - | (301,484 | ) | - | |||||||||||||||||
| 从集团实体收到的贷款资金的现金流量,扣除已偿还的款项 | - | 57,397 | 6,050 | 69,204 | (132,651 | ) | - | |||||||||||||||||
| 其他融资活动 | 87,984 | (33,557 | ) | (42,614 | ) | (88,469 | ) | - | (76,656 | ) | ||||||||||||||
| 筹资活动提供的现金净额 | 87,984 | 109,787 | 178,973 | (19,265 | ) | (434,135 | ) | (76,656 | ) | |||||||||||||||
14
| 截至2024年3月31日止年度 | ||||||||||||||||||||||||
| 博奇 控股 有限 |
全部 其他 |
初级 受益人 VIE及其 子公司 |
VIE及其 子公司 |
消除 调整 |
合并 总计 |
|||||||||||||||||||
| (人民币千元) | ||||||||||||||||||||||||
| 经营活动产生的现金流量: | ||||||||||||||||||||||||
| 对外交易提供/(使用)的现金净额 | (8,944 | ) | (15,112 | ) | (246,170 | ) | 244,798 | - | (25,428 | ) | ||||||||||||||
| 与集团实体的交易提供/(用于)的现金净额 | - | - | 717,589 | (717,589 | ) | - | - | |||||||||||||||||
| 经营活动提供/(使用)的现金净额 | (8,944 | ) | (15,112 | ) | 471,419 | (472,791 | ) | - | (25,428 | ) | ||||||||||||||
| 投资活动产生的现金流量: | ||||||||||||||||||||||||
| 对集团实体的出资 | (35,466 | ) | (39,938 | ) | - | - | 75,404 | - | ||||||||||||||||
| 提供给集团实体的贷款资金的现金流量,扣除已收到的还款 | - | (28,328 | ) | (569,335 | ) | - | 597,663 | - | ||||||||||||||||
| 其他投资活动 | 19 | 40,675 | 1,901 | 5,219 | - | 47,814 | ||||||||||||||||||
| 投资活动提供/(使用)的现金净额 | (35,447 | ) | (27,591 | ) | (567,434 | ) | 5,219 | 673,067 | 47,814 | |||||||||||||||
| 筹资活动产生的现金流量: | ||||||||||||||||||||||||
| 发行普通股所得款项 | 35,920 | 35,920 | ||||||||||||||||||||||
| 集团实体的出资 | - | 35,466 | 39,938 | - | (75,404 | ) | - | |||||||||||||||||
| 从集团实体收到的贷款资金的现金流量,扣除已偿还的款项 | - | 29,551 | 99,898 | 468,214 | (597,663 | ) | - | |||||||||||||||||
| 其他融资活动 | 8,815 | - | (80,899 | ) | 3,032 | - | (69,052 | ) | ||||||||||||||||
| 筹资活动提供的现金净额 | 44,735 | 65,017 | 58,937 | 471,246 | (673,067 | ) | (33,132 | ) | ||||||||||||||||
15
| 截至2024年9月30日的半年 | ||||||||||||||||||||||||
| 博奇 控股 有限 |
全部 其他 |
初级 受益人 VIE及其 子公司 |
VIE及其 子公司 |
消除 调整 |
合并 总计 |
|||||||||||||||||||
| (人民币千元) | ||||||||||||||||||||||||
| 经营活动产生的现金流量: | ||||||||||||||||||||||||
| 对外交易提供/(使用)的现金净额 | (2,585 | ) | (28,447 | ) | (92,515 | ) | 70,487 | - | (53,060 | ) | ||||||||||||||
| 与集团实体的交易提供/(用于)的现金净额 | - | - | 136,360 | (136,360 | ) | - | - | |||||||||||||||||
| 经营活动提供/(使用)的现金净额 | (2,585 | ) | (28,447 | ) | 43,845 | (65,873 | ) | - | (53,060 | ) | ||||||||||||||
| 投资活动产生的现金流量: | ||||||||||||||||||||||||
| 对集团实体的出资 | (483 | ) | - | - | 483 | - | ||||||||||||||||||
| 提供给集团实体的贷款资金的现金流量,扣除已收到的还款 | - | (90,472 | ) | - | 90,472 | - | ||||||||||||||||||
| 其他投资活动 | 28,389 | (446 | ) | 844 | - | 28,787 | ||||||||||||||||||
| 投资活动提供/(使用)的现金净额 | (483 | ) | 28,389 | (90,918 | ) | 844 | 90,955 | 28,787 | ||||||||||||||||
| 筹资活动产生的现金流量: | ||||||||||||||||||||||||
| 发行普通股所得款项 | ||||||||||||||||||||||||
| 集团实体的出资 | - | 483 | - | (483 | ) | - | ||||||||||||||||||
| 从集团实体收到的贷款资金的现金流量,扣除已偿还的款项 | - | 24,271 | 66,201 | (90,472 | ) | - | ||||||||||||||||||
| 其他融资活动 | 5,938 | - | (8,125 | ) | - | (2,187 | ) | |||||||||||||||||
| 筹资活动提供的现金净额 | 5,938 | 483 | 24,271 | 58,076 | (90,955 | ) | (2,187 | ) | ||||||||||||||||
16
以下是上海新城、上海广诚和上海广诚股东之间的合同安排的主要条款摘要。Xingmu WFOE、南京Xingmu和南京Xingmu的股东之间的合同安排,上海新城、苏州泰诚和苏州泰诚的股东之间的合同安排,以及Meiyizhi WFOE、苏州星云和苏州星云的股东之间的合同安排与下文讨论的相应合同安排基本相似,除非另有说明。
独家技术咨询和服务协议
根据上海新城与上海广诚于2020年8月4日订立的独家技术咨询及服务协议,上海广诚同意委任上海新城为其有关(其中包括)电子商务平台设计和维护、业务咨询、内部培训、劳动力支持、市场研发、战略规划以及客户支持和发展的咨询和服务的独家供应商。作为交换,上海广诚同意向上海新城支付年度服务费,金额由双方约定。除上海新城、上海广诚以书面形式解除本协议外,本协议继续有效。
知识产权许可协议
根据上海新城与上海广诚于2020年8月4日订立的知识产权许可协议,上海新城同意向上海广诚授予仅供上海广诚使用的若干知识产权的不可再许可、不可转让及非排他性许可。作为交换,上海广诚同意支付特许权使用费,金额由双方商定。本协议的期限为自该协议之日起十年,并将自动延长另一个十年期限,除非经许可人提前三个月书面通知终止。
股东表决权委托协议
根据2020年8月4日订立的股东表决权委托协议,经上海新城、上海广诚、当时的上海广诚股东之间并经不时补充,上海广诚的该等股东不可撤销地授权当时由上海新城指定的人士在上海广诚行使该等股东的权利,包括但不限于参加股东大会和在股东大会上投票的权力、提名和委任董事、高级管理人员的权力、提议召开股东大会的权力,及《上海广诚章程》允许的其他股东表决权。
股权质押协议
根据上海新城、上海广诚与当时的上海广诚股东于2019年10月16日订立的股权质押协议,并经上海新城、上海广诚与当时的上海广诚股东上海车林信息技术中心(有限合伙)于2020年8月4日订立的股权质押协议及于2022年9月25日订立的股权质押协议补充,上海广诚的该等股东将其于上海广诚的全部股权质押给上海广诚,以保证上海广诚的履约,并在适用范围内,上海广诚的此类股东,或其在VIE合同安排下的义务。倘上海广诚或该等股东未能履行其在VIE合约安排下的义务,上海新城将有权(其中包括)出售上海广诚的质押股权。上海广诚的股东亦承诺,在股权质押协议期限内,未经上海新城事先书面同意,他们不会处置质押的股权权益或对质押的股权权益设置或允许任何产权负担。截至本招股章程日期,股份质押协议项下的股权质押已根据中国法律法规向相关中国法定机构办理登记。
17
截至本招股章程日期,南京星木及星木WFOE股东之间、苏州星云及美易智WFOE股东之间以及苏州泰诚及上海新城股东之间的股份质押协议项下的所有股权质押均已根据中国法律法规向相关中国法定机构登记。
独家认购期权协议
根据上海新城、上海广诚及当时的上海广诚股东于2020年8月4日订立的独家认购期权协议(经不时补充),上海广诚的该等股东不可撤销及无条件地授予上海新城独家认购期权,以购买或由其指定人士酌情购买上海广诚的全部或部分股权期权。购买价格应为适用的中国法律法规允许的最低价格。上海广诚股东承诺,未经上海新城事先书面同意,不得增加或减少注册资本或进行任何合并、转让或处置其股权选择权及其任何其他第三方权利、处置或促使管理层处置上海广诚的重大资产、终止或促使管理层终止任何重大协议或订立与现有任何重大协议相冲突的任何协议、委任或解聘应由该等股东聘任或解聘的任何董事、监事或任何其他高级管理人员,促使上海广诚宣布或分配任何可分配利润或股息,促使上海广诚清盘、清算或解散,修改其章程或向第三方提供任何贷款,或向第三方借入任何贷款或提供担保或担保,或承担超出正常业务过程的任何实质性义务。独家认购期权协议将一直有效,直至该等股东所持有的上海广诚的全部股权期权转让或转让给上海新城或其指定代表。
贷款协议
上海广诚的股东已于2020年8月4日与上海新城订立一份经不时修订的贷款协议。根据贷款协议,上海新城向该等股东提供长期无息贷款。贷款所得款项用于对上海广诚的投资或一般业务发展。贷款可以通过将股东各自在上海广诚的股权转让给上海新城或其指定人来偿还。
配偶同意书
除上述合约安排外,南京星牧个别股东各自的配偶各自已签立额外的配偶同意书,其中载有下述条款。根据日期为2019年9月26日的配偶同意书,南京星牧个人股东各自的配偶,无条件及不可撤回地同意,将根据股权质押协议、独家认购期权协议及股东表决权代理协议处置其配偶持有及登记在其配偶名下的南京星牧股权。配偶双方同意不对其配偶持有的南京星牧股权主张任何权利。此外,如果配偶因任何原因获得其配偶所持有的南京星牧的任何股权,则配偶同意受合同安排的约束。
在为我们提供对VIE的控制权方面,这些合同安排可能不如直接所有权有效。如果VIE或其各自的股东未能履行其各自在合同安排下的义务,我们执行合同安排的能力可能会受到限制,并且可能不得不承担大量成本并花费额外资源来执行此类安排。我们还可能需要依赖中国法律规定的法律补救措施,包括寻求具体的履行或禁令救济,以及索赔损害赔偿,我们无法保证根据中国法律这将是有效的。截至本招股章程日期,据我们所知,VIE协议尚未在中国法院进行测试。
我们的中国律师认为:
| ● | VIE的所有权结构不违反现行有效的任何中国法律或法规;和 |
| ● | 上海新城、上海广诚及其各自股东、星木WFOE、南京星木及其各自股东、美易智WFOE、苏州星云及其各自股东之间,以及上海新城、苏州泰诚及其各自受中国法律管辖的股东之间的合同安排项下的协议均有效且对该等协议的每一方具有约束力,并可根据其条款和现行有效的适用中国法律法规对每一方强制执行。 |
18
2019年3月,中国全国人民代表大会通过《中国外商投资法》,自2020年1月1日起施行。除其他外,《中国外商投资法》将“外商投资”定义为外国投资者以直接或间接方式在中国境内进行的投资活动,包括其中明列的在中国境内新设项目或外商投资企业或者取得企业股份的情形,以及法律、行政法规规定或者国务院另有规定的其他投资方式。中国外商投资法没有具体规定外国投资者通过合同安排控制中国境内可变利益实体是否将被确认为“外国投资”,从而受到外国投资的限制和/或禁止。因此,中国监管机构未来可能会采取与我们的中国律师的上述意见相反的观点。如果未来的法律法规规定VIE协议违反中国相关法律法规,而中国政府据此认定建立运营我们的播客、音频娱乐和其他互联网相关业务的结构或进口兽药的VIE协议不符合中国政府对某些行业的外国投资限制,例如增值电信服务业务,我们的ADS可能会贬值或变得一文不值,我们可能会受到严厉处罚,包括被禁止持续经营。我们、我们的子公司或VIE为经营我们的业务和向外国投资者提供正在注册的证券可能需要从中国当局获得的每项许可或批准在此进行描述。
中国当局所需的许可和批准
我们的中国子公司和VIE的运营受中国各政府部门的监管。截至本招股章程日期,根据我们的中国法律顾问广东申谋律师事务所的意见,我们、我们的子公司和VIE已从中国监管机构获得对我们的业务运营具有重要意义的所有必要许可、许可、批准和备案,包括:
| ● | 国家市场监督管理总局(SAMR)地方分局颁发的营业执照; |
| ● | 工业和信息化部(MIIT)的ICP(互联网内容提供商)许可证(如适用); |
| ● | 数据安全备案或评估,以《中国网络安全法》及相关法规要求为限; |
| ● | 环境影响评估和需要此类遵守的设施的相关批准; |
| ● | 兽药经营许可证; |
| ● | 跨境资金转移和注资的外汇登记和外管局备案; |
| ● | 商务部或发改委在负面清单下的限制类行业外商投资备案(在适用范围内)。 |
中国政府未就我们的运营拒绝任何材料许可。然而,如果我们或我们的关联实体(包括VIE)未能获得或维持上述任何批准,或者如果引入新的监管要求而我们无法遵守,这些发展可能会对我们的业务和前景产生重大不利影响,包括我们在中国继续运营或向投资者提供证券的能力。
此外,截至本招股章程日期,我们或我们的任何中国附属公司或VIE均未获任何中国政府机构告知,根据现行有效的中国法律法规,就本次发行或我们的证券在NYSE American上市,需要获得中国证券监督管理委员会(CSRC)、中国国家网信办(CAC)或任何其他中国政府机构的额外批准。详细讨论见“风险因素-与我们的公司Structure和合同安排相关的风险。”
我们的企业信息
我司主要行政办公地点位于中华人民共和国上海市浦东新区盛荣路388号9号楼201210。这个地址我们的电话号码是+ 86-21-68826799。我们在开曼群岛的注册办事处位于开曼群岛KY1-1205大开曼西湾路802号芙蓉道P.O. Box 31119 Grand Pavilion,Vistra(开曼)有限公司的办事处。我们在美国的process服务代理是Cogency Global Inc.,地址为122 East 42nd Street,18th Floor New York,NY 10168。投资者如有任何查询,请通过我们主要执行办公室的地址和电话与我们联系。我们的主要网站是www.boqii.com。本公司网站所载资料并非本招股章程的一部分。
19
成为新兴增长公司的影响
作为一家上一财年收入低于10.7亿美元的公司,根据2012年《JumpStart Our Business Startups Act》(经2015年《Fixing America’s Surface Transportation Act》修订)或《JOBS法案》,我们符合“新兴成长型公司”的资格。新兴成长型公司可能会利用特定的减少报告和其他通常适用于上市公司的要求。这些规定包括在评估新兴成长型公司的财务报告内部控制时免除2002年《萨班斯-奥克斯利法案》第404条或第404条规定的审计师证明要求。JOBS法案还规定,新兴成长型公司不需要遵守任何新的或修订的财务会计准则,直到私营公司被要求遵守此类新的或修订的会计准则的日期。我们不打算“选择退出”给予一家新兴成长型公司的此类豁免。
我们将一直是一家新兴成长型公司,直至(i)我们的财政年度的最后一天,在此期间我们的年度总收入至少为10.7亿美元;(ii)本次发行完成五周年之后的财政年度的最后一天;(iii)我们在前三年期间发行了超过10亿美元的不可转换债券的日期;或(iv)根据经修订的1934年《证券交易法》或《交易法》,我们被视为“大型加速申报人”的日期,如果截至我们最近完成的第二财季的最后一个工作日,非关联机构持有的ADS的市值超过7亿美元,就会发生这种情况。一旦我们不再是一家新兴的成长型公司,我们将无权获得上述《就业法》中规定的豁免。请参阅“风险因素——与我们的业务和行业相关的风险——我们是一家新兴的成长型公司,可能会利用某些减少的报告要求。”
20
适用于本前景的公约
除非文意另有所指,且仅就本招募说明书而言:
| ● | 特定时期的“活跃买家”是指在我们的线上销售平台上接受一个或多个发货订单的注册账户;为免生疑问,活跃买家既包括个人客户,也包括中小宠物商家。活跃买家使用公司内部数据计算,将每个账户视为单独的活跃买家,即使一些买家可能通过不同的账户购买,多个买家可能通过同一账户购买; |
| ● | “ADS”是指美国存托股票,每份代表150股A类普通股; |
| ● | “20-F表格年度报告”指公司于2024年10月29日向美国证券交易委员会提交的20-F表格年度报告(文件编号:001-39547)。 |
| ● | “Boqii”、“我们”、“我们”、“我们的公司”和“我们的”是指波奇宠物,一家开曼群岛公司及其子公司,在描述我们的运营和合并财务信息时,指其VIE; |
| ● | “Boqii Corporation”指Boqii Corporation Limited; |
| ● | “博奇国际”指博奇国际有限公司; |
| ● | “品牌商”是指从事品牌宠物商品生产和销售的企业; |
| ● | “品牌合作伙伴”是指特定的品牌所有者,其产品通过我们的线上销售平台和线下网络进行销售; |
| ● | “CAGR”指复合年增长率; |
| ● | “A类普通股”指我们的A类普通股,每股面值0.00 1美元; |
| ● | “B类普通股”指我们的B类普通股,每股面值0.00 1美元; |
| ● | “中国”或“中国”指中华人民共和国,仅就本招股章程而言,不包括台湾、香港及澳门;1 |
| ● | “存管”是指德意志银行信托公司Americas; |
| ● | “GMV”是指商品总量,是在我们这里下单并通过分销模式或一件代发模式销售的确认订单的总价值,在这种模式下,无论产品是否交付或退货,我们都在交易中担任委托人,根据所订购产品的挂牌价计算,不考虑任何折扣。对于星牧销售的产品,此类GMV是根据所订购产品的建议零售价计算的,不考虑任何折扣,也不考虑产品是否交付或退货。为免生疑问,本招股章程所披露的总GMV金额(i)包括星目销售产品的GMV,(ii)不包括以寄售模式销售的产品,及(iii)不包括我们提供的服务的价值; |
| ● | “光诚科技”指上海光诚信息科技股份有限公司; |
| ● | “KOL”指关键意见领袖,或有权在特定社区或领域内与人互动并产生影响的个人; |
| ● | “MAU”是指每月活跃用户,或在给定月份至少一次用于访问我们在线平台的唯一设备的总数。我们的MAU是使用公司内部数据计算的,将每个可区分的设备视为单独的MAU,即使一些用户可能使用不止一个设备访问我们的平台,并且多个用户可能使用同一设备访问我们的平台; |
| 1 | 然而,与在中国运营相关的法律和运营风险也适用于我们在香港和澳门的运营。 |
21
| ● | “线上平台”是指我们的线上销售平台和我们的内容平台; |
| ● | “线上销售平台”指博奇商城,我们在第三方电商平台的旗舰店和我们专有的SaaS系统; |
| ● | 本次发行完成前的“普通股”指我们的普通股,每股面值0.00 1美元,本次发行完成后及之后,指我们的A类普通股和B类普通股,每股面值0.00 1美元; |
| ● | “宠物狗”或“北京宠物狗”指北京宠物狗科技发展有限公司; |
| ● | 「 MAA 」指经第十三次修订及重列的我公司组织章程大纲及章程细则; |
| ● | “人民币”或“人民币”是指中华人民共和国的法定货币; |
| ● | “证券购买协议”指开曼群岛获豁免公司波奇宠物与售股股东于2025年2月13日订立的协议。 |
| ● | “售股股东”是指那些为转售本次发行中提及的ADS而提出的个人。 |
| ● | “上海广诚”指广诚(上海)信息科技有限公司; |
| ● | “上海新城”指新城(上海)信息科技有限公司; |
| ● | “上海怡勤”指上海怡勤宠物用品有限公司; |
| ● | “双安”指青岛双安生物科技有限公司; |
| ● | “美元”、“美元”或“美元”是指美国的法定货币; |
| ● | “可变利益实体”或“VIE”是指我们有权控制其管理层、财务和经营政策并有权确认和获得几乎所有经济利益的中国实体,其中我们拥有在中国法律允许的范围内以可能的最低价格购买全部或部分股权的独家选择权;和 |
| ● | “兴牧”或“南京兴牧”指南京兴牧生物科技有限公司; |
| ● | “兴牧集团”指兴牧集团有限公司; |
| ● | “Xingmu Holding”指Xingmu Holding Limited; |
| ● | “Xingmu HK”指Xingmu HK Limited; |
| ● | “星木国际”指星木国际有限公司; |
| ● | “星木WFOE”指南京新木信息科技有限公司; |
| ● | “Yoken Holding”指Yoken Holding Limited; |
| ● | “Yoken International”指Yoken International Limited;及 |
| ● | “Yoken WFOE”指成都崇爱塔信息科技有限公司; |
| ● | “苏州泰诚”指苏州泰诚供应链有限公司; |
| ● | “苏州星云”指苏州星云粤明供应链有限公司; |
| ● | “美易智WFOE”指上海美易智供应链有限公司; |
除非另有说明,本招股说明书中所有人民币兑美元及美元兑人民币的换算价格分别为人民币7.01 76元兑1.00美元和人民币7.2203元兑1.00美元,汇率分别为2024年9月30日和2024年3月31日美国联邦储备委员会发布的H.10统计数据。我们不对任何人民币或美元金额可能已或可能已转换为美元或人民币(视情况而定)按以下所述的任何特定汇率或根本不作任何陈述。2025年3月21日人民币午间买入价7.2486元兑1.00美元。
22
提供
| 发行人 | 八旗控股有限公司 |
| 售股股东提供的ADS | 2,000,000股ADS,代表300,000,000股A类普通股。 |
| 出售股东 | 所有根据F-1表格登记声明登记的ADS(本招股章程构成其中一部分)均由售股股东发售。有关售股股东的更多信息,请参阅本招股说明书“售股股东”部分。 |
| 股息政策 | 我们之前没有宣布或支付任何现金股息、实物股息或分配,也没有计划在近期就我们的股票或代表我们普通股的ADS宣布或支付任何股息或分配。我们目前打算保留大部分(如果不是全部)可用资金和任何未来收益,以运营和扩展我们的业务。 |
| 所得款项用途 | 我们不会从出售股东出售ADS中获得任何收益。 |
| 已发行及立即发行在外的普通股 在这次献祭之后 |
460,729,482股普通股,包括447,691,753股A类普通股,每股面值0.00 1美元;13,037,729股B类普通股,每股面值0.00 1美元。 |
| 上市 | 我们的ADS在NYSE American上市,代码为“BQ。” |
| 付款和结算 | 公司应将以ADS为代表的A类普通股存入存管人,并应指示存管人向出售股东交付其根据证券购买协议确定的各自ADS。 |
| 保存人 | 德意志银行信托公司美洲。 |
| 税收 | 有关某些开曼群岛、中国和美国联邦所得税对ADS所有权和处置的考虑的描述,请参阅“税收”。 |
| 风险因素 | 有关投资美国存托股的相关风险的讨论,请参阅本招股说明书中包含的“风险因素”和其他信息。在决定投资ADS之前,你应该仔细考虑这些风险。 |
23
我们汇总的综合财务数据和经营数据
以下截至2023年3月31日和2024年3月31日财政年度的汇总综合经营报表、截至2023年3月31日和2024年3月31日的汇总综合资产负债表数据以及截至2023年3月31日和2024年3月31日财政年度的汇总综合现金流量数据均来自本招股说明书其他部分所载我们的经审计综合财务报表。以下截至2023年9月30日和2024年9月30日止六个月的汇总综合经营报表、截至2024年12月31日的汇总综合资产负债表数据以及截至2023年9月30日和2024年9月30日止六个月的汇总综合现金流量数据均来自本招股说明书其他部分所载未经审计的中期简明综合财务报表。我们的综合财务报表是根据美国公认会计原则或美国公认会计原则编制和列报的。我们的历史结果不一定代表未来期间的预期结果。您应该阅读本概要合并财务数据部分,连同我们的合并财务报表和相关附注以及本招股说明书其他地方包含的“管理层对财务状况和经营成果的讨论与分析”。
下表列出了我们截至2023年3月31日和2024年3月31日的财政年度以及截至2023年9月30日和2024年9月30日的六个月的汇总综合经营报表。
| 截至3月31日的财年, | 截至9月30日止六个月, | |||||||||||||||||||||||||||||||||||||||
| 2023 | 2024 | 2023 | 2024 | |||||||||||||||||||||||||||||||||||||
| 人民币 | % | 人民币 | 美元 | % | 人民币 | % | 人民币 | 美元 | % | |||||||||||||||||||||||||||||||
| (单位:千,百分比、份额和每股数据除外) | ||||||||||||||||||||||||||||||||||||||||
| (未经审计) | (未经审计) | |||||||||||||||||||||||||||||||||||||||
| 合并经营报表摘要: | ||||||||||||||||||||||||||||||||||||||||
| 净收入: | ||||||||||||||||||||||||||||||||||||||||
| 产品销售 | 1,048,491 | 96.0 | 680,143 | 94,199 | 95.9 | 374,102 | 96.1 | 232,713 | 33,161 | 93.2 | ||||||||||||||||||||||||||||||
| 在线营销和信息服务 | 43,603 | 4.0 | 29,209 | 4,045 | 4.1 | 15,269 | 3.9 | 16,942 | 2,414 | 6.8 | ||||||||||||||||||||||||||||||
| 净收入总额 | 1,092,094 | 100.0 | 709,352 | 98,244 | 100 | 389,371 | 100.0 | 249,655 | 35,575 | 100.0 | ||||||||||||||||||||||||||||||
| 总收入成本 | (858,608 | ) | (78.6 | ) | (568,615 | ) | (78,752 | ) | (80.2 | ) | (311,435 | ) | (80.0 | ) | (197,961 | ) | (28,209 | ) | (79.3 | ) | ||||||||||||||||||||
| 毛利 | 233,486 | 21.4 | 140,737 | 19,492 | 19.8 | 77,936 | 20.0 | 51,694 | 7,366 | 20.7 | ||||||||||||||||||||||||||||||
| 营业费用: | ||||||||||||||||||||||||||||||||||||||||
| 履行费用 | (126,295 | ) | (11.6 | ) | (59,506 | ) | (8,241 | ) | (8.4 | ) | (34,499 | ) | (8.9 | ) | (18,614 | ) | (2,652 | ) | (7.5 | ) | ||||||||||||||||||||
| 销售和营销费用 | (124,007 | ) | (11.4 | ) | (85,091 | ) | (11,785 | ) | (12.0 | ) | (45,370 | ) | (11.7 | ) | (35,726 | ) | (5,091 | ) | (14.3 | ) | ||||||||||||||||||||
| 一般和行政费用 | (46,554 | ) | (4.3 | ) | (59,265 | ) | (8,208 | ) | (8.4 | ) | (32,169 | ) | (8.3 | ) | (24,919 | ) | (3,551 | ) | (10.0 | ) | ||||||||||||||||||||
| 商誉减值 | (40,684 | ) | (3.7 | ) | - | - | - | - | - | - | - | |||||||||||||||||||||||||||||
| 其他收入,净额 | 286 | 0.0 | 2,966 | 411 | 0.4 | 2,401 | 0.6 | 523 | 75 | 0.2 | ||||||||||||||||||||||||||||||
| 经营亏损 | (103,768 | ) | (9.5 | ) | (60,159 | ) | (8,331 | ) | (8.5 | ) | (31,701 | ) | (8.3 | ) | (27,042 | ) | (3,853 | ) | (10.9 | ) | ||||||||||||||||||||
| 利息收入 | 7,420 | 0.7 | 2,638 | 366 | 0.4 | 2,008 | 0.5 | 730 | 104 | 0.3 | ||||||||||||||||||||||||||||||
| 利息支出 | (13,350 | ) | (1.2 | ) | (7,326 | ) | (1,015 | ) | (1.0 | ) | (3,079 | ) | (0.8 | ) | (3,163 | ) | (451 | ) | (1.3 | ) | ||||||||||||||||||||
| 其他收益(亏损),净额 | 5,159 | 0.5 | (3,994 | ) | (553 | ) | (0.6 | ) | (2,283 | ) | (0.6 | ) | (447 | ) | (64 | ) | (0.2 | ) | ||||||||||||||||||||||
| 衍生负债的公允价值变动 | (2,266 | ) | (0.2 | ) | (1,034 | ) | (143 | ) | (0.1 | ) | (3,216 | ) | (0.8 | ) | - | - | - | |||||||||||||||||||||||
| 所得税费用前亏损 | (106,805 | ) | (9.8 | ) | (69,875 | ) | (9,676 | ) | (9.8 | ) | (38,271 | ) | (10.0 | ) | (29,922 | ) | (4,264 | ) | (12.1 | ) | ||||||||||||||||||||
| 所得税费用 | 911 | 0.1 | 927 | 128 | 0.1 | 482 | 0.1 | 445 | 63 | 0.2 | ||||||||||||||||||||||||||||||
| 应占股权被投资方的成果 | (82 | ) | 0.0 | 50 | 7 | 0.0 | 67 | 0.0 | (100 | ) | (14 | ) | (0.0 | ) | ||||||||||||||||||||||||||
24
| 截至3月31日的财年, | 截至9月30日止六个月, | |||||||||||||||||||||||||||||||||||||||
| 2023 | 2024 | 2023 | 2024 | |||||||||||||||||||||||||||||||||||||
| 人民币 | % | 人民币 | 美元 | % | 人民币 | % | 人民币 | 美元 | % | |||||||||||||||||||||||||||||||
| (单位:千,百分比、份额和每股数据除外) | ||||||||||||||||||||||||||||||||||||||||
| (未经审计) | (未经审计) | |||||||||||||||||||||||||||||||||||||||
| 净亏损 | (105,976 | ) | (9.7 | ) | (68,898 | ) | (9,541 | ) | (9.7 | ) | (37,722 | ) | (9.9 | ) | (29,577 | ) | (4,215 | ) | (11.9 | ) | ||||||||||||||||||||
| 减:归属于非控股权益股东的净利润 | (3,177 | ) | (0.3 |
) | (5,234 | ) | (724 | ) | (0.7 | ) | (677 | ) | (0.2 | ) | (2,251 | ) | (321 | ) | (0.9 | ) | ||||||||||||||||||||
| 归属于波奇宠物的净亏损 | (102,799 | ) | (9.4 | ) | (63,664 | ) | (8,817 | ) | (9.0 | ) | (37,045 | ) | (9.7 | ) | (27,326 | ) | (3,894 | ) | (11.0 | ) | ||||||||||||||||||||
| 优先股对赎回价值的增值 | (675 | ) | (0.1 | ) | (766 | ) | (106 | ) | (0.1 | ) | (371 | ) | (0.1 | ) | (410 | ) | (58 | ) | (0.2 | ) | ||||||||||||||||||||
| 减:对优先股股东的视为股息 | - | |||||||||||||||||||||||||||||||||||||||
| 归属于波奇宠物普通股股东的净亏损 | (103,474 | ) | (9.5 | ) | (64,430 | ) | (8,923 | ) | (9.1 | ) | (37,416 | ) | (9.8 | ) | (27,736 | ) | (3,952 | ) | (11.2 | ) | ||||||||||||||||||||
| 归属于波奇宠物普通股股东的每股净亏损 | ||||||||||||||||||||||||||||||||||||||||
| 基本 | (1.50 | ) | (0.64 | ) | (0.09 | ) | (0.52 | ) | (0.28 | ) | (0.04 | ) | ||||||||||||||||||||||||||||
| 摊薄 | (1.50 | ) | (0.64 | ) | (0.09 | ) | (0.52 | ) | (0.28 | ) | (0.04 | ) | ||||||||||||||||||||||||||||
| 普通股加权平均数 | ||||||||||||||||||||||||||||||||||||||||
| 基本 | 68,858,823 | 100,637,760 | 100,637,760 | 72,332,794 | 100,637,760.00 | 100,637,760.00 | ||||||||||||||||||||||||||||||||||
| 摊薄 | 68,858,823 | 100,637,760 | 100,637,760 | 72,332,794 | 100,637,760.00 | 100,637,760.00 | ||||||||||||||||||||||||||||||||||
下表列出了我们截至2023年3月31日和2024年以及2024年9月30日的汇总合并资产负债表数据。
| 截至3月31日, | 截至9月30日, | |||||||||||||||||||
| 2023 | 2024 | 2024 | ||||||||||||||||||
| 人民币 | 人民币 | 美元 | 人民币 | 美元 | ||||||||||||||||
| (单位:千) | (未经审计) | |||||||||||||||||||
| 合并资产负债表数据摘要: | ||||||||||||||||||||
| 流动资产总额 | ||||||||||||||||||||
| 现金及现金等价物 | 89,850 | 72,722 | 10,072 | 46,244 | 6,590 | |||||||||||||||
| 短期投资 | 69,797 | - | - | - | - | |||||||||||||||
| 应收账款,净额 | 76,742 | 50,118 | 6,941 | 47,133 | 6,716 | |||||||||||||||
| 库存,净额 | 81,052 | 55,189 | 7,644 | 45,122 | 6,430 | |||||||||||||||
| 预付款项和其他流动资产 | 79,359 | 94,518 | 13,090 | 110,604 | 15,762 | |||||||||||||||
| 应收关联方款项 | 9,379 | 5,704 | 790 | 19,692 | 2,806 | |||||||||||||||
| 非流动资产合计 | 134,621 | 104,964 | 14,540 | 98,554 | 14,044 | |||||||||||||||
| 总资产 | 540,800 | 383,215 | 53,077 | 367,349 | 52,348 | |||||||||||||||
| 流动负债合计 | 196,140 | 72,044 | 9,978 | 86,139 | 12,275 | |||||||||||||||
| 非流动负债合计 | 119,709 | 50,290 | 6,965 | 44,868 | 6,394 | |||||||||||||||
| 负债总额 | 315,849 | 122,334 | 16,943 | 131,007 | 18,669 | |||||||||||||||
25
下表列出了我们截至2023年3月31日和2024年3月31日的财政年度以及截至2023年9月30日和2024年9月30日的六个月的汇总综合现金流数据。
| 截至本财政年度 3月31日, |
截至六个月 9月30日, |
|||||||||||||||||||||||
| 2023 | 2024 | 2023 | 2024 | |||||||||||||||||||||
| 人民币 | 人民币 | 美元 | 人民币 | 人民币 | 美元 | |||||||||||||||||||
| (单位:千) | ||||||||||||||||||||||||
| (未经审计) | (未经审计) | |||||||||||||||||||||||
| 合并现金流数据摘要: | ||||||||||||||||||||||||
| 经营活动使用的现金流量净额 | (54,069 | ) | (25,428 | ) | (3,523 | ) | (8,279 | ) | (53,060 | ) | (7,561 | ) | ||||||||||||
| 投资活动产生的现金流量净额 | 46,496 | 47,814 | 6,624 | 66,536 | 28,787 | 4,102 | ||||||||||||||||||
| 筹资活动使用的现金流量净额 | (76,656 | ) | (33,132 | ) | (4,589 | ) | (61,350 | ) | (2,187 | ) | (312 | ) | ||||||||||||
| 现金及现金等价物净减少额 | (84,229 | ) | (10,746 | ) | (1,488 | ) | (3,093 | ) | (26,460 | ) | (3,771 | ) | ||||||||||||
| 年初现金及现金等价物 | 162,855 | 89,850 | 12,444 | 89,850 | 72,722 | 10,364 | ||||||||||||||||||
| 外汇汇率变动对现金及现金等价物的影响 | 11,224 | (6,382 | ) | (884 | ) | 54 | (18 | ) | (3 | ) | ||||||||||||||
| 期末现金及现金等价物 | 89,850 | 72,722 | 10,072 | 86,811 | 46,244 | 6,590 | ||||||||||||||||||
非GAAP财务指标
我们使用非公认会计准则财务指标,包括调整后的净亏损、EBITDA和EBITDA利润率,以评估我们的经营业绩,并用于财务和运营决策目的。我们将调整后净亏损定义为剔除衍生负债公允价值变动的净亏损。我们将EBITDA定义为不包括所得税费用、利息费用、利息收入、折旧和摊销费用的净亏损,并将EBITDA利润率定义为EBITDA占总收入的百分比。我们认为,调整后的净亏损、EBITDA和EBITDA利润率增强了投资者对我们财务业绩的整体理解,并使我们的管理层在财务和运营决策中使用的关键指标具有更大的可见性。
这些非GAAP财务指标未在美国公认会计原则下定义,也未按照美国公认会计原则列报。由于这些非GAAP财务指标作为分析工具存在局限性,可能并非所有公司都以相同的方式进行计算,因此它们可能无法与其他公司使用的其他类似名称的指标进行比较。我们鼓励投资者和其他人全面审查我们的财务信息,而不是依赖任何单一的财务指标。
26
下表列出了所示期间调整后净亏损、EBITDA和EBITDA利润率与根据美国公认会计原则计算和列报的最直接可比财务指标的对账,即净亏损和净亏损利润率:
| 截至本财政年度 3月31日, |
截至六个月 9月30日, |
|||||||||||||||||||||||
| 2023 | 2024 | 2023 | 2024 | |||||||||||||||||||||
| 人民币 | 人民币 | 美元 | 人民币 | 人民币 | 美元 | |||||||||||||||||||
| (单位:千) | ||||||||||||||||||||||||
| (未经审计) | (未经审计) | |||||||||||||||||||||||
| 净亏损 | (105,976 | ) | (68,898 | ) | (9,541 | ) | (37,722 | ) | (29,577 | ) | (4,215 | ) | ||||||||||||
| 减: | ||||||||||||||||||||||||
| 衍生负债的公允价值变动 | 2,266 | 1,034 | 143 | 3,216 | - | - | ||||||||||||||||||
| 股份补偿费用 | (7,677 | ) | 679 | 94 | 290 | 52 | 7 | |||||||||||||||||
| 商誉减值 | 40,684 | - | - | - | - | - | ||||||||||||||||||
| 非美国通用会计准则净亏损 | (70,703 | ) | (67,185 | ) | (9,304 | ) | (34,216 | ) | (29,525 | ) | (4,208 | ) | ||||||||||||
| 截至本财政年度 3月31日, |
截至六个月 9月30日, |
|||||||||||||||||||||||
| 2023 | 2024 | 2023 | 2024 | |||||||||||||||||||||
| 人民币 | 人民币 | 美元 | 人民币 | 人民币 | 美元 | |||||||||||||||||||
| (单位:千) | ||||||||||||||||||||||||
| (未经审计) | (未经审计) | |||||||||||||||||||||||
| 净亏损 | (105,976 | ) | (68,898 | ) | (9,541 | ) | (37,722 | ) | (29,577 | ) | (4,215 | ) | ||||||||||||
| 调整项: | ||||||||||||||||||||||||
| 所得税费用 | (911 | ) | (927 | ) | (128 | ) | (482 | ) | (445 | ) | (63 | ) | ||||||||||||
| 利息支出 | 13,350 | 7,326 | 1,015 | 3,079 | 3,163 | 451 | ||||||||||||||||||
| 利息收入 | (7,420 | ) | (2,638 | ) | (366 | ) | (2,008 | ) | (730 | ) | (104 | ) | ||||||||||||
| 折旧及摊销 | 7,844 | 6,355 | 880 | 3,641 | 2,617 | 373 | ||||||||||||||||||
| EBITDA | (93,113 | ) | (58,782 | ) | (8,140 | ) | (33,492 | ) | (24,972 | ) | (3,558 | ) | ||||||||||||
| 截至本财政年度 3月31日, |
截至9月30日止六个月, | |||||||||||||||
| 2023 | 2024 | 2023 | 2024 | |||||||||||||
| % | ||||||||||||||||
| (未经审计) | (未经审计) | |||||||||||||||
| 净亏损幅度 | (6.5 | ) | (9.5 | ) | (8.8 | ) | (11.8 | ) | ||||||||
| EBITDA利润率 | (8.5 | ) | (8.3 | ) | (8.6 | ) | (10.0 | ) | ||||||||
27
风险因素
对ADS的投资涉及重大风险。在对ADS进行投资之前,您应该仔细考虑本招股说明书中的所有信息,包括下文所述的风险和不确定性。以下任何风险都可能对我们的业务、财务状况和经营业绩产生重大不利影响。在任何这种情况下,ADS的市场价格可能会下降,你可能会损失全部或部分投资。
我们面临的风险总结如下,包括但不限于:
| ● | 我们在各种业务计划中的运营历史有限,因此很难评估我们的业务前景和未来增长率; |
| ● | 我们有净亏损的历史,未来可能无法实现盈利或持续经营; |
| ● | 如果我们无法使我们的货币化渠道多样化,我们的业务和前景可能会受到重大不利影响; |
| ● | 我们的业务、前景和财务业绩可能会受到我们与第三方电子商务平台的关系的影响; |
| ● | 我们的业务受制于客户及其宠物不断变化的偏好和需求。我们未能根据客户偏好的变化及时调整我们的产品可能会对我们的业务和经营业绩产生不利影响; |
| ● | 如果我们未能获得和留住新客户,或未能以具有成本效益的方式这样做,我们的业务、财务状况和经营业绩可能会受到重大不利影响; |
| ● | 主要社交网络特性和功能的任何变化、中断、不连续都可能严重限制我们继续扩大客户群的能力,我们的业务可能会受到重大不利影响; |
| ● | 如果业务中的现金在中国/香港或中国/香港实体,则由于中国政府干预或对我们、我们的子公司或合并VIE转移现金的能力施加限制和限制,资金可能无法用于中国/香港以外的运营或其他用途; |
| ● | 对我们品牌的任何损害或未能保持和提高我们的品牌认知度可能会对我们的业务和经营业绩产生重大不利影响; |
| ● | 将我们几乎所有的业务都放在中国存在重大的法律和运营风险; |
| ● | 中国法律体系产生的风险,包括执法方面的不确定性,以及中国的规则和法规可能在几乎不提前通知的情况下迅速变化。见"风险因素-与我们的业务和行业相关的风险-中国法律制度的不确定性可能会对我们产生不利影响”; |
| ● | 中国政府可能随时干预或影响我们的运营,或可能对在海外进行的发行和/或对中国发行人的外国投资施加更多控制的风险,这可能导致我们的运营和/或我们正在登记出售的证券的价值发生重大变化。见"风险因素-与我们的业务和行业相关的风险-中国法律制度的不确定性可能会对我们产生不利影响。”; |
| ● | 中国政府对在海外进行的发行和/或外国对中国发行人的投资实施更多监督和控制的行动可能会严重限制或完全阻碍我们向投资者提供或继续提供证券的能力,并导致此类证券的价值大幅下降或一文不值。见"风险因素-与我们的业务和行业相关的风险-根据中国法律,境外发行可能需要获得中国证监会或其他中国政府机构的许可和批准,如果需要,我们无法预测我们是否能够或在多长时间内能够获得此类许可或批准。”; |
| ● | 我们在一个相对较新且不断发展的市场中运营;以及 |
| ● | 我们面临激烈的竞争。如果我们不能成功地与现有或新的竞争对手竞争,我们可能会失去客户和市场份额。 |
28
与我们的业务和行业相关的风险
我们在各种业务计划中的运营历史有限,因此很难评估我们的业务前景和未来增长率。
我们在各种业务计划中的运营历史有限,例如运营我们的自有品牌系列、与KOL合作促进我们平台上的销售、为线下宠物店提供SaaS解决方案、从事宠物保健业务以及其他与宠物相关的新产品和服务。因此,我们的历史表现可能并不代表我们未来的增长或财务业绩。此外,随着我们不断响应不断变化的市场需求和客户偏好,我们可能会继续引入和实施新的业务战略和举措。我们无法向您保证,随着我们业务模式的不断发展,我们将能够成功实施我们的业务举措或实现我们预期的增长率,或者根本无法实现。我们的整体业务增长可能会放缓或出现负增长,我们的收入可能会因若干可能的原因而下降,其中一些原因超出了我们的控制范围,包括客户支出减少、消费者偏好变化、竞争加剧、我们的整体市场或行业增长下降、替代商业模式的出现、规则、法规、政府政策或总体经济状况的变化。截至2023年3月31日和2024年3月31日止年度,我们的净收入分别约为人民币10.921亿元和人民币7.094亿元(约合9820万美元)。我们的总净收入从截至2023年9月30日止六个月的人民币3.894亿元下降35.9%至截至2024年9月30日止六个月的人民币2.497亿元(合3560万美元)。如果我们的净收入在未来继续下降,或者如果我们的业务举措未能按预期产生积极的客户认可或经济回报,或者如果这些举措对我们的业务模式造成任何实质性破坏,投资者对我们的业务和前景的看法可能会受到重大不利影响,ADS的市场价格可能会下降。您应该结合经营历史有限的公司可能遇到的风险和不确定性来考虑我们的前景。
我们有净亏损的历史,未来可能会继续发生亏损。
截至2023年3月31日和2024年3月31日止年度,我们分别录得净亏损人民币1.060亿元和人民币6890万元(约合950万美元)。截至2023年9月30日和2024年9月30日止六个月,我们分别录得净亏损人民币3770万元和人民币2960万元(约合420万美元)。我们的净收入将受到各种因素的影响,包括客户支出和偏好、竞争格局以及宏观经济和监管环境。因此,我们的净收入可能不会以我们预期的速度增长。
此外,随着我们进一步提高品牌知名度、扩大客户基础、增强客户体验、扩大我们的产品和服务以及线下分销网络,我们的净收入可能无法充分增长以抵消我们的费用增加。我们将继续投资于销售、营销和品牌努力,预计这将导致我们的销售和营销费用持续快速增加。我们还将继续投资于改进我们的技术和开发更多的产品和服务。这些努力的代价可能比我们预期的要高。我们可能在未来继续产生亏损,我们无法向您保证我们最终将实现盈利。
29
我们有很大的营运资金需求,并且历史上曾经历过营运资金赤字。如果我们在未来继续出现此类营运资金赤字,我们的业务、流动性、财务状况和经营业绩可能会受到重大不利影响。
截至2024年3月31日和2024年9月30日,我们的营运资本为正,即流动资产总额和流动负债总额之间的差额,分别约为人民币2.062亿元(约合2860万美元)和人民币1.826亿元(约合2600万美元)。尽管截至2024年3月31日,我们的营运资金为正值,以满足我们持续的营运资金需求,但无法保证我们将产生足够的净收入或经营现金流,以满足我们的营运资金需求并在未来到期时偿还我们的负债。营运资金限制在过去一直限制,并可能继续限制我们增加收入的能力,尤其是新兴品牌在早期商业发展期间通常需要更大的库存投资。营运资金赤字将限制我们的流动性头寸,并对我们偿还流动负债的能力产生负面影响。我们无法及时有效地采取行动解决我们的营运资金赤字问题,包括审慎管理我们的营运资金,或在必要时以我们可以接受的条款筹集额外的股权或债务融资,这可能会对我们的流动性、经营业绩、财务状况和经营能力产生重大不利影响。
如果我们无法使我们的货币化渠道多样化,我们的业务和前景可能会受到重大不利影响。
为促进业务增长和增强我们的平台,我们将使我们的变现渠道多样化,例如扩大我们的线下存在和将我们的线上社区用户群货币化。然而,我们无法向您保证,W将能够成功地执行任何此类货币化和业务扩张策略。
此外,这些货币化战略将需要我们管理层的重大努力和资源。例如,我们需要继续管理我们与KOL的关系,以确保我们的内容吸引我们的用户和客户,从而努力通过我们的在线社区用户群获利。如果用户和客户对内容的质量不满意,或者客户对我们平台上推广的产品不满意,内容产品可能无法获得广泛的用户接受,并且可能会带来新的和困难的技术或运营挑战,并使我们受到索赔。欲了解更多信息,请参阅“风险因素——如果我们未能维持与内容创作者的关系,特别是KOL,或者如果我们的KOL未能制作出流行的以宠物为中心的内容,我们可能无法吸引或留住我们在线社区的用户,我们的收入和运营结果可能会受到损害。”此外,我们将需要获得线下宠物店的认可,并与他们保持稳定的关系,以扩大我们的线下分销网络。欲了解更多信息,请参阅“风险因素——我们的业务、前景和财务业绩可能会受到我们与线下宠物店的关系的影响。”所有这些努力都涉及风险,将需要大量的管理、财政和人力资源。我们无法向您保证,我们将能够成功实施我们的战略。如果我们不能使我们的货币化渠道多样化并有效地实现财务增长,我们的业务和前景可能会受到重大不利影响。
我们的业务、前景和财务业绩可能会受到我们与第三方电子商务平台的关系的影响。
除了自营的博奇商城,我们还在第三方电商平台运营旗舰店,包括天猫、京东、抖音、红色和拼多多。我们利用这些电子商务平台的客户流量来促进我们的产品销售。通过这些平台进行的销售对我们的财务业绩做出了重大贡献。尽管如此,这些电商平台往往缺乏宠物行业的专业知识,可能会失去对需要量身定制服务和专门宠物产品的客户的吸引力。如果我们未能在这些第三方平台上撬动流量,我们的旗舰店销售额可能会下降,我们可能会在定位客户方面遇到困难。同时,我们与这些第三方平台的合作可能会受到多个因素的负面影响,包括但不限于更高的佣金和费用、这些平台的负面宣传和服务中断,所有这些都是我们无法控制的。此外,这些第三方平台可能会将我们的业务视为其强大的竞争对手,并终止与我们的合作。如果我们与这些第三方平台的关系恶化或被终止,或者如果我们未能以商业上可行的条款维持这些关系,我们可能无法迅速找到替代销售渠道。因此,我们的运营和财务状况将受到重大不利影响。
30
我们的业务受制于客户及其宠物不断变化的偏好和需求。我们未能根据客户偏好的变化及时调整我们的产品可能会对我们的业务和经营业绩产生不利影响。
我们的增长部分取决于我们成功推出新产品以满足客户及其宠物不断变化的要求的能力。反过来,这取决于我们预见和应对不断变化的客户趋势、需求和偏好的能力。新产品的开发和引进涉及相当大的成本,可能无法产生足够的客户兴趣或销售额来支付其开发或营销费用,这可能会减少我们的营业收入。此外,任何此类不成功的努力都可能对我们的品牌和声誉产生不利影响。如果我们无法成功识别客户偏好、开发或推广新产品,我们可能会失去在市场上的竞争优势,我们的业务、财务状况和经营业绩可能会受到不利影响。
如果我们未能获得和留住新客户,或未能以具有成本效益的方式这样做,我们的业务、财务状况和经营业绩可能会受到重大不利影响。
我们的成功取决于我们获取和保留新客户的能力,以及以具有成本效益的方式这样做的能力。我们必须不断获取客户,才能提高销量,实现盈利。考虑到我们将在线社区的用户群货币化的能力对我们的业务和增长也至关重要,我们在品牌、销售和营销方面进行了大量投资,以获取和留住客户。截至2024年3月31日止年度和截至2024年9月30日止六个月,我们在中国宠物市场运营以宠物为中心的在线社区,活跃买家分别约为530万和200万。截至2024年9月30日,我们管理了超过750个以宠物为中心的微信/微信群,以扩大我们的客户范围并推广我们的品牌。我们还利用第三方电商平台和社交网络获取客户流量。随着社交网络和电子商务渠道继续快速发展,我们可能无法在这些渠道内发展或维持存在。此外,我们不时根据需要利用在线搜索引擎,通过搜索引擎优化和发布赞助文章为我们的平台产生额外流量。在截至2023年3月31日和2024年3月31日的年度以及截至2024年9月30日的六个月,我们分别产生了约人民币1.24亿元、人民币8510万元和人民币3570万元(合510万美元)的销售和营销费用。我们预计将继续花费大量资金来获取额外客户并保留现有客户,这可能导致净亏损增加。然而,我们无法保证我们将能够收回我们的销售和营销活动的成本,或成功地将我们在线社区上的用户转化为我们的客户,或这些活动将有效地吸引新客户或留住现有客户。如果我们未能吸引足够的新客户、增加每位客户的销售额、为我们的在线销售平台产生客户流量、产生重复购买或以具有成本效益和及时的方式保持高水平的客户参与度,或者根本无法做到,我们的收入可能会减少,我们的业务、财务状况和经营业绩将受到重大不利影响。
我们依赖假设和估计来计算某些关键运营指标,例如GMV,而这些指标可能无法与我们行业中其他公司采用的类似标题的运营指标直接进行比较,这可能会导致对我们的业务运营和我们的市场地位的不准确解释。
GMV和某些其他关键运营指标是使用公司内部数据计算得出的。虽然这些数字是基于我们认为对适用的测量期间进行的合理计算,但在测量这些指标时存在固有的挑战。例如,在计算GMV时,我们排除了通过寄售模式销售的产品和我们提供的服务的价值。尽管我们的管理层认为,这些指标的定义方式其认为最能反映我们的业务运营,但由于数据可用性、来源和方法的差异,我们的运营指标可能与第三方发布的估计或我们行业中其他公司使用的类似标题的运营指标不同。如果第三方不认为我们的运营指标是我们业务运营的准确表示,或者如果我们发现我们的运营指标存在重大不准确之处,我们的声誉可能会受到损害,这可能会对我们的业务和经营业绩产生不利影响。
31
日益关注环境、社会和治理事项可能会给我们带来额外成本或使我们面临额外风险。未能遵守有关环境、社会和治理事项的法律法规可能会使我们受到处罚,并对我们的业务、财务状况和经营业绩产生不利影响。
近年来,中国政府和公众倡导团体越来越关注环境、社会和治理(ESG)问题,这使得我们的业务对ESG问题以及与环境保护和其他ESG相关事项相关的政府政策和法律法规的变化更加敏感。投资者倡导团体、某些机构投资者、投资基金和其他有影响力的投资者也越来越关注ESG实践,近年来越来越重视其投资的影响和社会成本。无论在哪个行业,投资者和中国政府对ESG和类似事项的更多关注可能会阻碍获得资本,因为投资者可能会因对公司ESG实践的评估而决定重新分配资本或不承诺资本。任何ESG关注或问题都可能增加我们的监管合规成本。如果我们不适应或遵守投资者和中国政府对ESG事项不断变化的期望和标准,或被认为没有对ESG问题日益增长的关注做出适当回应,无论是否有法律要求这样做,我们可能会遭受声誉损害,我们的业务、财务状况和ADS的价格可能会受到重大不利影响。
我们面临与自然灾害、健康流行病、民事和社会破坏以及其他爆发有关的风险,这可能会严重扰乱我们的运营。
我们很容易受到自然灾害、其他流行病和灾难的影响。火灾、洪水、台风、地震、断电、电信故障、闯入、战争、骚乱、恐怖袭击或类似事件可能导致服务器中断、故障、系统故障或互联网故障,这可能导致数据丢失或损坏或软件或硬件故障,并对我们提供产品的能力产生不利影响。
对我们品牌的任何损害或未能保持和提高我们的品牌认知度都可能对我们的业务和经营业绩产生重大不利影响。
我们相信,我们的品牌在客户和品牌合作伙伴中的认可和声誉对我们的业务和竞争力至关重要。许多因素,其中一些是我们无法控制的,对维护和提升我们的品牌很重要,如果管理不当,可能会对我们的品牌和声誉产生负面影响。这些因素包括我们有能力:
| ● | 保持优越的客户体验; |
| ● | 保持多样化的优质产品选择; |
| ● | 维护和扩大我们的客户群、在线社区用户群,并保持我们的用户高度活跃和参与; |
| ● | 维护和发展我们的内容产品,并确保接触到高质量的内容创作者,尤其是KOL; |
| ● | 在产品质量、客户服务、互联网安全或其他影响我们或我们在中国的行业的问题上出现任何负面宣传时,维护和提高我们的总体声誉和商誉; |
| ● | 维护我们与品牌合作伙伴、制造商、实体宠物店和宠物医院的关系,并监督这些第三方提供的产品和服务的质量;和 |
| ● | 维护我们与KOL的关系,并确保他们的行为代表我们的品牌和产品。 |
32
我们在一个相对较新且不断发展的市场中运营。
我们的业务和前景主要取决于中国宠物行业的持续发展和增长,这是一个相对较新、不断发展和未经证实的行业。中国的宠物行业受到多种因素的影响,包括但不限于全面的消费升级、政府和监管政策以及宠物产品和服务组合的扩张和多样化。与美国宠物家长相比,中国宠物家长的宠物养育经验普遍较少。他们通常对价格更敏感,品牌忠诚度更低。因此,我们认为首次养宠物的中国父母更喜欢以具有竞争力的价格提供宠物产品的一般电子商务平台,我们也认为他们对拥有高质量以宠物为重点的产品的专业化、纯粹的在线零售平台的需求有限,例如我们的在线销售平台。如果我们不再提供有竞争力的折扣,我们可能会遇到客户及其订单数量减少,这将对我们的经营业绩和财务状况产生重大不利影响。宠物产品在中国仍代表着一个小众市场。如果中国宠物行业没有增长或增长速度低于预期,我们的业务、财务状况和经营业绩可能会受到重大不利影响。
我们面临激烈的竞争。如果我们不能成功地与现有或新的竞争对手竞争,我们可能会失去客户和市场份额。
中国宠物行业竞争激烈,中国宠物父母普遍对价格敏感。我们与宠物产品零售店、超市、仿制药电商平台和其他以宠物为重点的线上零售平台展开竞争。我们的竞争对手可能比我们拥有更多的资金、技术、营销和其他资源,可能更有经验,能够投入更多的资源来发展、推广和支持他们的业务。具体地说,他们可能能够从现有的庞大客户群中获得更大的净销售额和利润,以更低的成本获得客户或比我们更快地对新技术或新兴技术以及客户偏好或习惯的变化做出反应。他们还可能从事更广泛的研发工作,开展影响更深远的营销活动并采取更激进的定价政策,包括但不限于掠夺性定价政策和提供大幅折扣,这可能使他们能够建立更大的客户群并产生比我们更多的净销售额。竞争加剧可能会降低我们的市场份额,并要求我们在未来增加我们的销售和营销努力以及资本承诺,这可能会对我们的经营业绩产生负面影响或迫使我们产生进一步的亏损。此外,与当前或未来竞争对手的任何纠纷都可能导致与我们相关的负面宣传,这可能导致我们为抵御这些活动而承担大量成本并损害我们的业务。
我们预计中国宠物行业的竞争,特别是以宠物为重点的线上零售平台之间的竞争将继续加剧。我们认为,我们能否在这个市场上成功竞争取决于我们控制范围内和控制范围之外的许多因素,包括:
| ● | 我们客户群的规模和构成; |
| ● | 我们特色的品牌合作伙伴和产品的数量; |
| ● | 我们提供的产品的质量和价格; |
| ● | 我们根据客户的需求定制内容和产品推荐的能力; |
| ● | 我们提供的便捷购物体验; |
| ● | 我们的销售和营销努力,包括我们推广品牌合作伙伴和自有品牌品牌的能力;和 |
| ● | 我们的声誉和品牌实力。 |
如果我们未能在这个市场上成功竞争,我们的业务、财务状况和经营业绩可能会受到重大不利影响。
33
我们可能无法管理和扩大与品牌合作伙伴的关系,或未能以优惠条件与他们合作,我们的业务和增长前景可能因此受到影响。
我们与品牌合作伙伴合作,提供我们平台上提供的绝大多数产品。与我们的品牌合作伙伴保持牢固的关系对我们业务的增长很重要。如果我们由于例如竞争加剧、我们的广告解决方案或履行过程无效、相关品牌合作伙伴的业务政策或运营发生重大变化,或我们与这些品牌合作伙伴的关系出现任何恶化而失去现有的品牌合作伙伴,我们的业务、财务状况和经营业绩可能会受到重大不利影响。
我们一般不会与我们的品牌合作伙伴保持长期独家供应合同。我们无法向您保证,我们现有的品牌合作伙伴将继续以具有商业吸引力的条款与我们合作,或者根本不会在当前协议的期限到期后与我们合作。如果这些品牌合作伙伴选择与我们的竞争对手签订分销协议或发展并依赖他们的内部电子商务能力,我们的销售可能会受到影响,我们的业务可能会受到不利影响。失去我们的任何重要品牌合作伙伴或停止他们目前向我们提供的任何优惠价格或供应条款将对我们的业务、财务状况和经营业绩产生重大负面影响。此外,无法保证我们目前的品牌合作伙伴将能够满足我们的要求。我们现有的品牌合作伙伴无法及时或以具有成本效益的方式提供产品也可能损害我们的业务和增长前景。此外,我们的主要品牌合作伙伴为我们提供了一定的激励措施,例如现金返利和免费产品。减少或停止这些激励措施将增加我们的成本,并阻止我们实现盈利。此外,如果我们的一个或多个品牌合作伙伴向我们的竞争对手提供这些激励措施,包括优惠价格,我们的竞争优势将会降低,这可能会对我们的业务、财务状况和经营业绩产生重大不利影响。
同时,我们不断寻求与其他优质品牌合作伙伴建立关系。如果我们无法及时吸引或与新的品牌合作伙伴合作,或无法替换失去的任何现有品牌合作伙伴,或根本无法做到,我们可能会遇到竞争劣势,我们的业务可能会受到干扰,我们的业务、财务状况和经营业绩可能会受到重大不利影响。
我们的自有品牌产品可能并不总是吸引我们的客户,并可能与我们的品牌合作伙伴竞争。
我们分别于2015年和2018年推出了自有品牌Yoken和Mocare。我们的Yoken品牌提供高性价比的宠物食品和产品,我们的Mocare品牌专注于优质冻干猫粮。我们在2022年推出了两个“D-cat”标签,分别提供(i)宠物零食和宠物用品以及(ii)宠物药品和医疗护理产品。
然而,无法保证我们提供的自有品牌产品将继续引起客户的兴趣并迎合他们的需求。如果我们无法为我们的自有品牌产品带来足够的销售,我们可能无法支付我们在这些产品上的开发、制造和营销费用,我们的业务、经营业绩和财务状况可能会受到不利影响。
此外,由于我们在我们的在线销售平台上销售来自我们的品牌合作伙伴的品牌产品和我们的自有品牌产品,我们很可能会面临来自我们的品牌合作伙伴的竞争。品牌产品可能比我们的自有品牌产品具有优势,这主要是由于名称识别,尽管与品牌产品相比,自有品牌产品的价格通常更具竞争力。此外,销售自有品牌产品可能会损害我们与品牌合作伙伴的关系。如果我们失去了我们的品牌合作伙伴,或者如果我们与品牌合作伙伴的关系恶化,我们的业务可能会受到不利影响。请参阅“风险因素-我们可能无法管理和扩展与品牌合作伙伴的关系,或未能以优惠条件与他们合作,我们的业务和增长前景可能因此受到影响。”
34
我们将自有品牌产品的制造外包。因此,我们的业务、经营业绩、财务状况和声誉可能会受到与我们制造商有关的问题的影响。
我们将自有品牌产品的制造外包给中国的宠物食品制造商。我们可能无法维持与我们的制造合作伙伴的关系,或无法确定或与新的制造合作伙伴建立关系,以及时满足我们自有品牌业务的制造需求,或根本无法满足。此外,我们的制造合作伙伴的制造可能会因多种原因而中断或延迟,包括但不限于自然和人为灾害、健康流行病、信息技术系统故障、商业纠纷、劳资纠纷以及环境和工人健康与安全问题。因此,我们可能会遇到我们的自有品牌产品的供应短缺和延迟交付,我们的业务、财务状况、经营业绩和声誉可能会受到重大不利影响。
未能保持我们产品的质量和安全以及由此导致的重大商品退货或退款可能会对我们的声誉、财务状况和经营业绩产生重大不利影响。
我们产品的质量和安全对我们的业务至关重要。我们对自有品牌产品实施了严格的质量控制体系。然而,由于我们的经营规模和我们线下存在的快速增长,保持一致的产品质量在很大程度上取决于我们的质量控制体系的有效性,而这又取决于许多因素,包括我们的质量控制体系的设计和我们的质量控制程序的实施。我们可能无法全面监控我们自有品牌产品的制造过程,我们的制造商采取的质量控制措施可能不会有效。无法保证我们的质量控制体系将始终被证明是有效的。
如果我们的产品被指控假冒或过期,或造成伤害或疾病,或者我们被指控对我们的产品贴错标签或贴错品牌或以其他方式违反政府法规,我们可能会面临产品召回和撤回以及负面宣传的风险。我们也可能会自愿召回或撤回我们认为低于我们标准的产品,无论是出于口味、外观还是其他方面。消费者对我们产品安全性的担忧,无论是否合理,都可能对我们的品牌声誉和业务产生不利影响。产品召回或退出可能会导致大量意外支出、产品库存的破坏和销售损失,这可能会减少我们的现金流并阻止我们实现盈利。此外,产品召回或撤回可能会对我们的品牌声誉产生不利影响,导致监管机构的审查增加,对我们产品的需求急剧下降,所有这些都需要管理层给予重大关注。这些可能会对我们的业务产生负面影响,从而对我们的经营业绩和声誉产生不利影响。
我们不承保产品责任保险,如果消费和使用我们的产品被指控对我们的客户及其宠物造成伤害或疾病,我们可能会受到产品责任索赔。我们真实或感知到的受污染食品的销售可能导致对我们的品牌合作伙伴或我们的产品责任索赔,使我们或我们的品牌合作伙伴面临政府执法行动或私人诉讼,或导致代价高昂的召回和消费者信心的丧失,其中任何一项都可能对我们的业务、财务状况和经营业绩产生不利影响。虽然我们可能试图在我们因其不当行为而成为索赔对象的情况下向负责任的品牌合作伙伴或我们的制造商寻求赔偿,但此类赔偿可能是有限的,如果我们无法从他们那里完全追回我们的损失,我们将被要求承担此类损失,费用由我们自己承担。任何重大产品责任索赔、诉讼或政府强制执行行动都可能对我们的业务、财务状况和经营业绩产生重大不利影响。即使是不成功的索赔也可能导致使用资金和管理层为其辩护的努力,并可能对我们的声誉产生负面影响。
此外,我们允许客户退回某些产品并提供退款,但须遵守我们的退货和退款政策。如果商品退货或退款显着或高于预期和预测,我们的业务、财务状况和经营业绩可能会受到不利影响。此外,我们不时修订有关退货或退款的政策,并可能在未来这样做,这可能会导致客户不满并损害我们的声誉或品牌,或增加产品退货数量或我们所做的退款金额。
35
如果我们不能有效管理业务增长或执行我们的战略,我们的业务和前景可能会受到重大不利影响。
业务增长将对我们的管理、运营和财务资源提出重大要求。当我们扩展我们的运营、数据和技术、销售和营销以及一般和行政职能时,我们可能会遇到困难。随着我们获得更多用户和客户并推出新举措,我们预计未来我们的费用将继续增加。持续增长还可能使我们保持平台以及我们提供的产品和服务的质量和可靠性、发展和改善我们的运营、财务、法律和管理控制以及加强我们的报告系统和程序的能力受到影响。我们的开支增长速度可能快于我们的收入,我们的开支可能比我们预期的要大。管理我们的增长将需要大量支出和分配宝贵的管理资源。如果我们无法有效管理我们的增长或执行我们的战略,我们的业务和前景可能会受到重大不利影响。
使我们的产品多样化可能会使我们面临更多的风险。
自成立以来,我们一直专注于销售宠物食品、零食和用品,还扩大了我们的产品范围,包括兽药。使我们的产品供应多样化涉及与我们现有产品类别不同的新风险和挑战。我们不熟悉和缺乏与新产品相关的相关客户数据,这可能使我们更难预测客户的需求和偏好、检查和控制质量以及处理和储存产品。随着我们扩大产品范围,我们可能还需要获得额外的许可或许可,以销售某些新产品,并受相关中国政府当局的额外规定的约束。无法保证我们将能够获得额外的必要许可或许可或遵守相关法律要求,这可能会对我们的业务产生重大不利影响。此外,随着我们继续多样化我们的产品供应,我们将需要不断增强和升级我们的技术,优化我们的品牌、销售和营销努力,扩大我们的研发团队并培训我们的客户服务人员。所有这些努力都需要大量的管理、财政和人力资源。与此同时,新产品的利润率可能低于我们现有的产品,我们可能需要积极定价以获得市场份额或在任何新品类中保持竞争力,这可能会进一步降低我们的利润率。
如果我们未能维持与内容创作者的关系,特别是KOL,或者如果我们的KOL未能制作出流行的以宠物为重点的内容,我们可能无法吸引或留住我们在线社区的用户,我们的收入和运营结果可能会受到损害。
我们依靠我们的内容创作者,特别是KOL,在我们的在线社区上呈现流行的以宠物为中心的内容,并推广我们吸引现有和潜在客户的产品。因此,如果我们未能维持与KOL的关系,我们的收入和经营业绩可能会受到重大不利影响。
我们通常与我们的KOL签订惯常合同,根据该合同,他们将为每一条广告帖子或视频支付费用。由于KOL竞争加剧,我们可能需要提供更高的报酬并产生额外的招聘成本来保留我们的KOL。即便如此,我们无法向您保证,我们将能够控制、激励或保留KOL,以提供受欢迎的内容并刺激购买我们的产品。如果我们的KOL停止向我们的在线社区贡献内容,或者他们的内容未能吸引用户和客户,我们可能会经历我们在线社区的用户流量和用户参与度的下降。如果我们无法扩大用户基础或提高用户参与度,我们的在线社区对现有和潜在客户的吸引力将降低,这将对我们的业务和经营业绩产生重大不利影响。
主要社交网络特性和功能的任何变化、中断、不连续都可能严重限制我们继续扩大客户群的能力,我们的业务可能会受到重大不利影响。
我们利用社交网络作为获取客户和参与的工具。通过这些社交网络,例如微信/微信,我们的客户可能会与他们的朋友、家人和其他社交联系人分享产品信息和他们的购买体验,这有助于我们产生低成本的自然流量和客户之间的积极互动。我们的客户流量的一部分来自社交网络上的此类用户推荐或产品介绍功能。如果我们未能利用这些社交网络,我们吸引或留住客户的能力可能会受到严重损害。如果这些社交网络中的任何一个改变了其功能或支持,例如对当前的免费功能收取费用,或者停止向我们提供基础设施支持,我们可能无法及时找到类似规模的替代平台,以商业上合理的条款提供类似的功能或支持,或者根本无法找到。此外,我们可能无法与社交网络运营商建立或维持关系,以支持我们在经济上可行的条件下的业务增长,或者根本没有。我们与主要社交网络运营商的关系的任何中断或中断都可能严重、负面地影响我们继续扩大客户群的能力,而上述情况的任何发生都可能对我们的业务、财务状况和经营业绩产生重大不利影响。
36
我们可能会对KOL在我们的在线社区上提供的任何虚假或误导性陈述或建议承担责任。
我们可能会对KOL在我们的在线社区上提供的任何虚假或误导性陈述或建议承担责任。这些KOL在发布与宠物相关的内容、回复用户询问、提供宠物育儿建议或向宠物父母推荐产品时,可能会做出与宠物育儿或宠物产品的适当性和有效性相关的虚假或误导性陈述。这些KOL可能会疏忽提供建议,或者没有具体说明他们的建议是一般性的,可能不适用于特定宠物父母及其宠物的情况。对于此类行为,我们可能并不总是在我们的在线社区上设置适当的免责声明。
如果发现这些陈述对我们的客户或他们的宠物造成伤害,我们可能会不时受到法律和行政诉讼和索赔。这些索赔和诉讼可能是昂贵和耗时的调查和辩护,并可能转移资源和管理层的注意力从我们的业务运营。虽然这些索赔可能不会成功,但可能会损害我们的声誉和业务。
媒体的负面报道可能会对我们的业务和声誉产生不利影响。
有关我们或我们的业务、股东、关联公司、董事、高级职员或其他员工、品牌合作伙伴、制造商、内容创作者、第三方平台、交付服务提供商和其他第三方以及我们经营所在行业的负面宣传,可能会损害我们的运营和声誉。此类负面宣传可能涉及多种事项,包括但不限于:
| ● | 我们的股东、关联公司、董事、高级职员和其他员工,以及我们的品牌合作伙伴、制造商、内容创作者、第三方平台、交付服务提供商和其他第三方涉嫌不当行为或其他不当行为; |
| ● | 关于我们或我们的股东、关联公司、董事、高级职员和其他员工,以及我们的品牌合作伙伴、制造商、内容创作者、第三方平台、交付服务提供商和其他第三方的指控或谣言; |
| ● | 客户对我们或与我们合作的第三方提供的产品和服务质量的投诉; |
| ● | 我司平台假冒商品关联侵权活动; |
| ● | 安全漏洞或客户数据泄露; |
| ● | 因我们未能遵守适用的法律法规而导致的政府和监管调查或处罚; |
| ● | 产品或服务安全问题的实例,即使是那些不涉及我们或我们的业务合作伙伴的实例;和 |
| ● | 其他诉讼、法律程序,有无案情。 |
除传统媒体外,中国越来越多地使用社交媒体平台和类似设备,包括即时通讯应用程序、社交媒体网站和其他基于互联网的通信形式,为个人提供与广大用户和其他感兴趣的人接触的机会。即时通讯应用程序和社交媒体平台上的信息几乎是即时的,可能无法为我们提供补救或纠正的机会。传播信息的机会,包括不准确的信息,似乎是无限的,随时可以获得。有关我们公司、股东、董事、高级职员和员工以及我们的品牌合作伙伴、制造商、内容创作者、第三方平台和其他第三方的信息可能随时发布在此类平台上。此类负面宣传,无论是否有效,都可能导致客户对我们的信心下降,并对我们的声誉、业务、财务状况和经营业绩产生重大不利影响。
37
我们的平台上销售的任何假冒、未经授权或侵权产品未能满足在我们平台上销售的适用法律要求,将对我们的声誉、业务和经营结果产生不利影响。
尽管我们采取了各种措施来确保在我们平台上销售的产品的真实性,但这些措施可能并不总是成功的。如果我们疏忽参与或协助与假冒商品相关的侵权活动,或未能适当核实我们的品牌合作伙伴的资格或许可,我们可能会受到中国法律的制裁,包括停止侵权活动的禁令、整改、赔偿、行政处罚甚至刑事责任,这取决于此类不当行为的严重程度。参见“法规-消费者保护条例”和“法规-电子商务条例”。
我们相信,我们的品牌和声誉对我们的成功和我们的竞争地位极其重要。如果假冒产品在我们的平台上销售,或者我们因产品未能满足适用的法律要求而面临对我们的任何行政处罚,我们的声誉可能会受到严重损害,客户可能会选择不在我们的平台上花费时间。因此,我们的业务运营和财务业绩可能会受到负面影响。
我们的业务、前景和财务业绩可能会受到我们与线下宠物店的关系的影响。
我们向线下宠物店和宠物医院销售精选产品,作为我们线上销售的补充。对宠物商店和宠物医院的线下销售总体稳定,有助于我们保持健康的库存水平,提高我们的品牌知名度并扩大我们的客户范围。我们打算与更多的线下宠物店和宠物医院合作,以扩大我们的地理足迹,并在未来进一步建立我们的线下网络。如果我们与这些业务的关系恶化或终止,或我们未能以商业上可行的条款维持这些关系,我们的业务、财务状况和经营业绩可能会受到重大不利影响。
如果我们不能成功地优化、运营和管理我们的履行网络,我们的业务、财务状况和运营结果可能会受到损害。
未能成功优化、运营和管理我们的履行网络将导致履行能力过剩或不足、成本增加和减值费用,其中任何一项都可能对我们的业务产生重大不利影响。截至2024年9月30日,我们运营了一个仓库并使用了四个履行中心。随着我们不断扩展不同需求的业务并增加履行能力,我们的履行网络将变得越来越复杂,运营它们将变得更具挑战性。我们在2019年末战略性地关闭了我们在香港的仓库,并寻求与中国大陆的更多新仓库合作,以更好地管理全球宏观经济风险。如果我们的增长速度快于我们的预期,我们可能会比我们预期的更快地超过我们的履约能力,我们可能会遇到及时履行订单的困难,我们的客户可能会遇到延迟接收他们的采购,这可能会损害客户体验和我们的声誉。因此,我们需要比我们预期的更快地增加扩大履行网络的资本支出。我们无法向您保证,我们将能够找到合适的设施或招聘合格的管理和运营人员来支持扩展我们的履行网络。此外,无法保证我们将能够以经济有效的方式运营我们的履行网络。
此外,未能在我们的履行网络中优化库存可能会增加我们的运输成本并导致延迟发货。特别是,我们对大部分品牌合作伙伴的产品保持库存,这使我们的库存管理进一步复杂化。我们未能妥善处理我们的库存可能导致我们无法获得足够的存储空间或优化使用我们的仓库或对我们的业务和运营造成其他意外成本和损害。
38
交付是我们业务的关键部分,我们交付安排的任何变化或中断都可能对我们的业务、财务状况和经营业绩产生不利影响。
我们依赖数量有限的第三方配送服务商,为我们的客户履行订单。如果我们无法与这些交付服务提供商协商可接受的定价和其他条款,我们的经营业绩和财务状况将受到负面影响。我们的交付服务提供商在处理订单或按时向客户交付我们的产品时可能会遇到性能问题或其他困难,包括自然灾害、劳资纠纷、财务困难、系统故障或其他对其运营的干扰。我们还受到我们的交付服务提供商在交付过程中损坏或丢失的风险。如果我们的客户订购的产品没有及时交付或在交付过程中损坏或丢失,我们的客户可能会不满意并停止向我们购买产品,这将对我们的业务、财务状况、经营业绩和声誉产生不利影响。
由于我们业务的季节性和其他事件,我们的经营业绩可能会出现波动。
我们已经经历并预计将继续经历财务业绩的季节性波动。这些季节性模式已经并将继续导致我们的经营业绩波动。从历史上看,我们在历年第四季度录得更强劲的表现,主要是因为消费者在中国的电商节期间增加了购买量,例如双十一购物节(这是一场落在每年11月11日的线上促销活动)和双十二(这是另一场落在每年12月12日的线上促销活动)前后的时期。此外,由于中国春节假期,我们通常会在第一季度经历较低水平的销售活动,在此期间,由于休假和企业关闭,线上购买和物流操作量显着下降。
由于预计购物节之前的销售活动会增加,我们增加了库存水平,并产生了额外的费用,例如采购额外的营运资金和临时增加我们的劳动力规模。如果我们的季节性销售模式在未来变得更加明显,这可能会给我们的人员、客户服务运营、履行运营和发货活动带来压力,并可能导致收入与特定时期的费用相比出现短缺。因此,我们的财务业绩可能会受到重大不利影响。除了增加我们自己的库存水平,我们还依赖我们的品牌合作伙伴增加他们的库存水平,以匹配预计的季节性需求。如果我们和我们的品牌合作伙伴没有为受欢迎的产品增加足够数量的库存水平,或者如果我们无法及时从我们的品牌合作伙伴那里补充受欢迎的产品,我们可能无法满足客户的需求。这可能会损害我们的声誉,并损害消费者对我们业务的信任,这是我们业务模式的关键部分。因此,我们可能会对我们的财务状况和经营业绩产生重大不利影响。
我们的SaaS解决方案带来了额外的业务和运营风险,可能对线下宠物店没有吸引力。
我们于2015年首次将自主研发的软件即服务(SaaS)引入宠物店。我们目前免费提供我们的SaaS解决方案,无法保证我们的SaaS解决方案将被线下宠物店很好地接受,或者我们将能够在未来将我们的SaaS解决方案货币化。此外,我们可能会发现支持我们的SaaS解决方案既困难又昂贵,这需要专业的实施和技术支持服务,而我们无法在不产生重大成本的情况下提供这些服务。如果我们的SaaS解决方案存在缺陷或我们的服务出现中断,对我们的SaaS解决方案的需求可能会减少,我们将承担重大责任。具体来说,如果我们遇到安全漏洞和未经授权访问客户数据或我们的数据,我们的SaaS解决方案可能会被视为不安全。因此,客户可能会停止使用我们的SaaS解决方案,从而导致失去货币化机会,我们可能会承担重大的法律和财务风险和责任。我们的声誉和经营业绩可能会受到不利影响。
39
我们的客户使用第三方支付服务提供商在我们的平台上进行支付。如果这些支付服务以任何方式受到限制或限制,或由于任何原因无法向我们或我们的客户提供,我们的业务可能会受到重大不利影响。
我们的客户通过多种方式进行支付,包括通过我们的第三方在线支付服务合作伙伴进行支付。我们依赖这些服务提供商的账单、支付和托管系统来维护销售收益的准确付款记录并收取此类付款。如果这些支付处理和托管服务的质量、实用性、便利性或吸引力下降,我们的平台对我们的客户的吸引力可能会降低。此外,中国的某些商业银行对通过自动支付从客户的银行账户转移到其与第三方在线支付服务关联账户的金额施加了限制。我们无法预测这些以及可能实施的任何额外限制是否会对我们的平台产生重大不利影响。我们还可能受到监管或其他方面的各种规则、法规和要求的约束,这些规则、法规和要求可能会发生变化或被重新解释,从而使我们难以或不可能遵守。
此外,我们无法向您保证,我们将成功地与其他在线支付服务提供商建立友好关系或维持我们与现有服务提供商的关系。识别、谈判和维持与这些供应商的关系需要大量时间和资源。他们可以选择终止与我们的关系,或者提出我们无法接受的条款。例如,增加这些支付服务提供商的成本,包括银行通过在线支付渠道处理交易所收取的费用,将增加我们的一般和管理费用。此外,这些服务提供商可能无法按照我们与他们的协议履行预期,我们可能与这些支付服务提供商存在分歧或争议,其中任何一项都可能对我们的品牌和声誉以及我们的业务运营产生不利影响。同时,我们可能会受到与我们提供的各种支付方式有关的欺诈、客户数据泄露和其他非法活动的影响。
我们的在线平台的正常运作对我们的业务至关重要。我们IT系统的任何中断都可能严重影响我们保持平台令人满意的性能并向用户和客户提供一致服务的能力。
我们的在线平台的正常运作对我们的业务至关重要。我们IT系统的令人满意的性能、可靠性和可用性对于我们的成功、我们吸引和留住用户和客户的能力以及我们维持和向他们提供一致服务的能力至关重要。然而,我们可能无法实时监测和确保我们的IT系统和基础设施的高质量维护和升级,客户在访问和使用我们的平台下单方面可能会遇到服务中断或延迟。具体地说,我们可能会遇到与促销活动相关的在线流量和订单激增,并且通常随着我们的规模扩大,在这种情况下,我们的平台可能会超负荷运行,可能无法正常运行。我们的技术基础设施也可能无法跟上我们在线平台上增加的销售额和流量,因此,我们可能需要承担大量额外成本,以在容量和功能方面升级底层网络基础设施。我们无法向您保证,我们将成功地及时执行这些系统升级,或者根本无法执行,如果不这样做,可能会影响用户体验并阻碍我们的增长。
我们目前使用第三方云服务和服务器来存储我们的数据,以允许我们同时分析大量数据并快速更新我们的用户和客户数据库和配置文件。服务器可能容易受到计算机病毒、物理或电子入侵和类似中断的影响,这可能导致系统中断、网站或移动应用程序减速或不可用、交易处理中的延迟或错误、数据丢失或无法接受和履行客户订单。我们还依靠各种互联网服务提供商和移动网络向用户和客户提供和“推送”通信,并允许他们访问我们的在线平台。这些云服务提供商、服务器或网络功能的任何中断或延迟都可能对我们业务的运营产生重大不利影响。此外,扩展和升级我们的系统所涉及的成本和复杂性可能会阻止我们及时这样做,并可能阻止我们充分满足对我们的系统提出的需求。鉴于我们对这些第三方服务提供商几乎没有控制权,我们很容易受到他们提供的服务问题的影响。
40
此外,我们的技术或基础设施可能无法在任何时候正常运作,并可能受到自然灾害、事故、电力中断、电信故障、恐怖主义或战争行为、计算机病毒、物理或电子入侵或其他事件或中断造成的干扰。任何此类事件都可能导致我们的在线平台和移动应用程序无法使用、我们的供应链和交付中断、客户数据泄露或永久丢失、连接速度中断或降低,或其他会影响我们运营的事件。虽然我们有一定的灾难恢复安排,例如备份服务器和数据冗余计划,但我们的预防措施可能不充分,我们的业务中断保险可能不足以覆盖潜在的损失。如果我们的业务发生任何IT中断,我们的声誉或与客户的关系可能会受到损害,我们的客户可能会转向我们的竞争对手。因此,我们的运营可能会受到损害,我们的业务、财务状况和经营业绩可能会受到重大不利影响。
如果我们无法为客户提供能够响应和适应技术快速变化的具有成本效益的平台,我们的业务可能会受到不利影响。
近年来,通过手机、平板电脑等个人电脑以外的设备上网的人数急剧增加。我们为这些设备开发的网站、移动应用程序和微信上的小程序版本可能无法吸引客户。使我们的服务和/或基础设施适应这些设备以及其他新的互联网、网络或电信技术可能非常耗时,可能需要我们承担大量支出,这可能会对我们的业务、财务状况和经营业绩产生不利影响。
此外,随着新的移动设备和平台发布,我们可能需要投入大量时间和资源来创建、支持和维护此类应用程序。如果我们无法通过这些设备吸引消费者访问我们的网站或移动应用程序,或者开发与替代设备更兼容的网站或移动应用程序版本的速度缓慢,我们可能无法在宠物行业获得大量客户份额,或失去现有客户,这可能对我们的业务、财务状况和经营业绩产生重大不利影响。
此外,我们定期升级我们的技术和业务应用,我们将在未来继续实施新的技术或业务应用。技术升级和变革需要大量投资。我们的财务状况和经营业绩可能会受到与我们的系统和基础设施的任何这些升级或变更相关的时间、有效性和成本的影响。如果我们的客户在他们的移动设备上向我们购买产品变得更加困难,或者如果我们的客户选择不在他们的移动设备上向我们购买产品或使用不提供访问我们网站的移动产品,我们可能无法留住现有客户或吸引新客户。因此,我们的客户增长可能受到损害,我们的业务、财务状况和经营业绩可能受到重大不利影响。
根据中国法律,我们可能会因投放内容被视为不适当或具有误导性的广告而承担责任。
我们为我们的品牌合作伙伴提供线上和线下的线上营销和信息服务,帮助他们设计和实施有效的营销策略。中国法律法规禁止广告公司制作、传播或发布任何内容违反中国法律法规、损害中国国家尊严、涉及设计中国国旗、国徽或国歌或国歌音乐、被视为反动、淫秽、迷信或荒谬、弄虚作假或贬低同类产品的广告。我们还可能因夸大或欺诈广告而受到的行政处罚时有发生。此外,我们可能会受到客户的索赔,这些客户被我们的移动应用程序、网站或我们投放广告的其他门户网站上的信息所误导。我们可能无法通过执行合同中的赔偿条款从品牌合作伙伴那里追回此类损失,这可能会导致我们将管理层的时间和其他资源从我们的业务和运营中用于抗辩这些侵权索赔。因此,我们的业务、财务状况、经营业绩和声誉可能会受到重大不利影响。
41
我们的业务产生和处理大量数据,此类数据的不当收集、存储、使用或披露可能会损害我们的声誉,并对我们的业务和前景产生重大不利影响。
我们的业务产生和处理大量数据。我们面临处理和拥有大量数据以及保护此类数据安全所固有的风险。特别是,我们面临与来自我们平台上的交易和其他活动的数据有关的一些挑战,包括但不限于:
| ● | 保护我们系统中和托管的数据,包括防止外部各方对我们系统的攻击或欺诈行为或我们员工的不当使用; |
| ● | 解决与隐私和共享、安全、安保和其他因素相关的问题;和 |
| ● | 遵守与个人信息的收集、使用、存储、转移、披露或安全有关的适用法律、规则和条例,包括监管机构和政府当局有关此类数据的任何请求。 |
对我们在收集、使用或披露个人信息或其他与隐私相关和安全事项方面的做法的担忧,即使没有根据,也可能损害我们的声誉和运营。2019年11月28日,国家网信办秘书局、工业和信息化部办公厅、公安部办公厅、市场监管总局办公厅发布《通过App非法收集使用个人信息行为认定方法》,为监管部门识别通过手机APP非法收集使用个人信息行为、为App运营者自查自纠和其他参与者自愿监测合规提供指导。此外,《中国宪法》、《中国刑法》、《中国民法典》和《网络安全法》一般保护个人隐私,这需要互联网用户在收集、使用或披露其个人数据之前获得一定的授权或同意,也需要保护这些用户的个人数据安全。特别是,中国刑法修正案7禁止电信等行业的机构、公司及其从业人员出售或者以其他方式非法披露在履行职责或者提供服务过程中获取的公民个人信息。虽然我们努力遵守所有适用的数据保护法律和法规,以及我们自己的隐私政策,但任何未能遵守或被认为未能遵守都可能导致政府实体或个人对我们提起诉讼或采取行动,这可能对我们的业务产生不利影响。请参阅“风险因素-与在中国开展业务相关的风险-中国有关数据安全和网络安全的法律法规正在不断发展。这些法律法规可能会对我们的业务运营产生实质性影响。”此外,未能或被认为未能遵守与收集、使用或共享个人信息或其他隐私相关和安全事项相关的适用法律法规可能会导致客户和用户对我们失去信心,这可能会对我们的业务、财务状况和经营业绩产生不利影响。
此外,2021年8月,全国人大常委会,即中国石油天然气集团公司,正式颁布了《中华人民共和国个人信息保护法》,即《个人信息保护法》。《个人信息保护法》规定了全面的个人信息保护制度,根据该制度,对任何个人信息进行处理的,除其中规定的其他情形外,必须取得个人事先同意。任何组织和个人不得非法收集、使用、加工、传输他人个人信息,不得非法买卖、提供、公开他人个人信息,不得从事危害国家安全和公共利益的个人信息加工。个人信息保护法提高了处理个人信息的保护要求,个人信息保护法的诸多具体要求在实践中仍有待CAC、其他监管部门、法院等予以明确。我们可能会被要求进一步调整我们的业务实践,以遵守个人信息保护法律法规。此外,如果我们未能正确收集、使用、处理或传输个人信息,我们的声誉以及我们的业务和前景可能会受到不利影响。
42
未能保护我们的用户和客户的机密信息以及网络免受安全漏洞的影响,可能会损害我们的声誉和品牌,并严重损害我们的业务和运营结果。
我们提供的产品的订单是通过我们的在线销售平台进行的。我们产品的在线支付通过第三方在线支付服务提供商进行结算。我们还与第三方配送服务提供商共享客户的某些个人信息,例如他们的姓名、地址和电话号码。在这种情况下,维护我们平台上机密信息传输的完全安全,例如客户姓名、个人信息和账单地址,对于维护客户信心至关重要。
我们采取了安全政策和措施,包括加密技术,以保护我们的专有数据和客户信息。我们不对我们因客户身份盗用和随后的欺诈付款而蒙受的损失投保。然而,技术的进步、黑客的专业知识、密码学领域的新发现或其他事件或发展可能会导致我们用来保护机密信息的技术遭到妥协或破坏。我们可能无法阻止第三方,特别是黑客或从事类似活动的其他个人或实体,因客户访问我们的在线平台而非法获取我们持有的此类机密或私人信息。因此,我们可能面临诉讼和监管行动以及可能的责任,导致重大的法律和财务风险、负面宣传以及对我们的安全措施失去信心,这反过来可能对我们的业务、财务状况和经营业绩产生重大不利影响。此类个人或实体获取我们用户和客户的机密或私人信息,可能会进一步利用此类信息从事其他各种非法活动。此外,我们对在线支付服务的第三方提供商采取的安全政策或措施的控制或影响有限。我们的第三方配送服务商也可能违反其保密义务,违规披露或使用我们客户的信息。对我们平台的安全或隐私保护机制和政策的任何负面宣传都可能对我们的公众形象和声誉产生实质性的不利影响。我们的信息安全或第三方服务提供商的信息安全措施的任何妥协都可能要求我们花费大量资金和其他资源来缓解问题,并且尽管我们尽了最大努力进行补救,但对我们的声誉、业务、前景、财务状况和经营业绩产生了重大不利影响。
我们已经并可能继续投资或收购互补的资产、技术和业务,或建立战略联盟。这些努力可能会失败,过去已经并可能继续导致股权或盈利稀释,这可能会对我们的经营业绩和财务状况产生重大不利影响。
我们过去曾投资或收购,并可能继续投资或收购资产、技术和业务,或订立与我们业务互补的战略联盟。这些投资可能涉及其他公司的少数股权、收购整个公司或收购选定的资产。
与此类投资、收购或战略联盟相关的风险和不确定性包括:
| ● | 收购的业务或资产可能不会产生我们预期的结果; |
| ● | 收购资产和业务在过去导致并可能继续导致使用大量现金、潜在稀释性发行股本证券、与无形资产相关的重大摊销费用以及被收购业务或资产的潜在未知负债风险; |
| ● | 任何未来的战略联盟、投资或收购,以及随后将从此类交易中获得或发展的新资产和业务整合到我们自己的业务中,可能会转移管理层对其主要责任的注意力,并使我们承担额外的责任; |
| ● | 如果我们通过发行股权或可转换债务证券为这些投资或收购提供资金,我们股东的所有权权益可能会被大幅稀释; |
| ● | 识别和完成收购,并将收购的业务或资产整合到我们的成本,可能会大大超出我们的预期,收购的业务或资产的整合可能会对我们的业务运营造成破坏; |
| ● | 我们可能无法在较长期内成功留住收购的客户和关键人员,这也可能对我们的业务产生不利影响; |
43
| ● | 我们可能需要就收购事项获得相关中国政府机构或世界其他地方的同行的批准,并遵守任何适用的中国规则和法规,这可能会造成高昂的成本;和 |
| ● | 如果我们未能成功地将此类收购或与此类收购相关的业务整合到我们的公司中,合并后公司的收入和经营业绩可能会受到不利影响。 |
我们业务的规模和复杂性随着之前的收购而增加,未来可能会随着额外的收购而继续增加。例如,我们对Xingmu的收购使我们能够利用Xingmu广泛的宠物医院网络来发展我们的宠物保健业务。然而,我们未来的成功部分取决于我们管理这一扩展业务的能力,这也带来了重大挑战,包括与我们以前没有从事的医疗产品的新业务和销售的管理和监测相关的挑战。星牧业务的整合也需要大量的时间和资源,并伴随着成本和复杂性的增加。我们可能无法成功评估或利用收购的业务并准确预测收购星牧的财务影响。因此,无法保证我们将实现我们收购兴牧的预期收益。我们可能不会从我们收购Xingmu中最终加强我们的竞争地位或实现我们的目标,这可能会被用户、客户、业务合作伙伴或投资者负面看待。
我们可能需要额外的资本,可能无法以我们可以接受的条款获得融资,或者根本无法获得。
我们需要额外的现金资源来为我们的业务运营提供资金,包括我们可能决定进行的任何营销举措或投资。如果这些资源不足以满足我们的现金需求,我们可能会寻求获得额外的信贷便利或出售额外的股权或债务证券。发行和出售额外股本证券可能会导致我们现有股东的稀释。发生债务将导致偿债义务增加,并可能导致运营和融资契约限制我们的运营。不确定是否会以我们可以接受的金额或条款提供融资,如果有的话。如果融资被证明无法获得或以不可接受的条件进行,我们可能会被迫以不可取的条件筹集资金,或者我们可能无法维持或发展我们的业务或应对竞争压力,其中任何一项都可能对我们的业务、财务状况和经营业绩产生重大不利影响。
我们存放资金的任何银行的倒闭可能会对我们的业务、财务状况和经营业绩产生不利影响。
涉及流动性受限、违约、不履约或其他不利发展的事件,影响金融机构、交易对手方或金融服务行业或金融服务行业一般的其他公司,或对任何这类事件或其他类似风险的担忧或谣言,在过去和将来都可能导致全市场的流动性问题。最近,在2023年3月10日,硅谷银行(“SVB”)被加州金融保护和创新部关闭,后者任命美国联邦存款保险公司(“FDIC”)为接管人。同样,2023年3月12日,Signature银行也被置于接管状态。美国财政部、美联储和FDIC的一份声明表明,仅在关闭一个工作日后,SVB的所有储户就可以使用其所有资金,包括存放在未投保存款账户中的资金,但是,根据与SVB、Signature银行的信贷协议、信用证和某些其他金融工具或被FDIC置于接管状态的任何其他金融机构项下的借款人可能无法使用其下的未提取金额。
虽然我们没有在上述银行持有基金,但我们在其他银行有基金,包括由SVB和浦发银行共同持有的中国一家商业银行。截至2024年9月30日,我们存放于该银行的资金约占我们总资产的0.11%,而截至本招募说明书日期,我们在从相关存款账户提取现金方面没有遇到任何困难。此外,我们通常寻求将我们的现金和现金等价物分散到多家金融机构,以尽量减少对其中任何一家实体的风险敞口。尽管如此,我们在一家金融机构的现金余额可能会超过相关司法管辖区存款担保计划下的金额。如果我们存入资金的任何金融机构最终失败,我们可能会损失我们的存款,其程度超过相关司法管辖区存款担保计划下的金额,和/或我们可能会被要求将我们的账户转移到另一家金融机构,这可能会导致运营困难,例如延迟向第三方付款,这可能会对我们的业务、财务状况和经营业绩产生不利影响。
44
金融市场和经济状况的中断可能会影响我们筹集资金的能力。
由于信贷市场恶化和相关的金融危机以及多种其他因素,包括证券价格极端波动、流动性和信贷供应严重减少、某些投资的评级下调和其他投资的估值下降,全球经济可能会遭受剧烈的衰退。例如,新冠疫情导致全球金融市场大幅波动。过去,各国政府采取了前所未有的行动,试图通过向金融市场提供流动性和稳定性来解决和纠正这些极端的市场和经济状况。如果这些行动不能成功,不利的经济条件的回归可能会对我们筹集资金的能力造成重大影响,如果需要,及时和以可接受的条件筹集资金或根本没有。
我们的业务在很大程度上取决于我们高级管理层的持续努力。如果我们失去他们的服务,我们可能会在寻找合适的替代品方面产生大量成本,我们的业务可能会受到严重干扰。
我们的业务运营在很大程度上取决于我们高级管理层的持续努力。如果我们的高级管理层中有一个或多个成员无法或不愿意继续与我们合作,我们可能无法及时更换他们,或者根本无法更换。由于合格的个人需求量很大,我们可能会产生额外的费用来招聘和留住合格的替代者。因此,我们的业务可能会受到严重干扰,我们的财务状况和经营业绩可能会受到重大不利影响。此外,我们的高级管理层可能会加入竞争对手或组建竞争公司。我们无法保证我们将能够成功执行我们与高级管理团队签订的雇佣协议中包含的合同权利,特别是在这些人居住的中国。因此,我们的业务可能会因失去一名或多名高级管理层成员而受到负面影响。
员工或其他业务不当行为可能会使我们面临金钱损失、法律责任、监管审查和声誉损害。
我们的员工和外包工人可能从事非法、欺诈、腐败或串通活动,对我们的业务产生不利影响。例如,如果员工从事欺诈、盗窃、回扣或贿赂等非法或可疑活动,我们可能会遭受直接损失,受到监管制裁,并对我们的财务状况和声誉造成严重损害。此外,任何违反适用法律法规的业务不当行为,也可能使我们受到主管部门的行政处罚或罚款,甚至在极端情况下承担刑事责任。过去,我们曾于2021年12月因在我博奇宠物APP上发布、传输违法信息被上海市互联网信息办公室罚款10万元,并于2023年5月因收到客户退订请求未及时更新系统导致向其重新发送商业信息被上海市浦东新区市场监督管理局罚款5000元。截至本招股说明书之日,我们已对这两项活动进行了整改。无法保证我们的内部控制和政策将防止欺诈或非法活动,或未来不会发生类似事件。任何此类活动都可能严重损害我们的品牌和声誉,这可能会使客户远离我们的平台,并对我们的业务、财务状况和经营业绩产生重大不利影响。
我们依赖于适当的运营和维护我们的平台和互联网基础设施和电信网络在中国。任何缺陷、故障、容量限制或操作中断、任何未检测到的编程错误或缺陷或未能保持有效的客户服务都可能损害我们的声誉、损害我们的平台,并可能对我们的业务产生不利影响。
目前,我们的大部分产品销售是通过我们的在线销售平台产生的。因此,我们平台的令人满意的性能、可靠性和可用性对于我们的成功以及我们吸引和留住用户和客户的能力至关重要。我们的业务取决于中国互联网基础设施的性能和可靠性。我们平台的可靠性和可用性取决于电信运营商和其他第三方提供商的通信和存储能力,包括带宽和服务器存储。如果我们无法以可接受的条款与这些供应商订立和续签协议,或者如果我们与这些供应商的任何现有协议因我们的违约或其他原因而终止,我们向用户和客户提供服务的能力可能会受到不利影响。
45
在中国,互联网接入是通过受行政控制的国有电信运营商维持的,我们获得对这些电信运营商和互联网服务提供商运营的最终用户网络的接入,从而使客户能够访问我们的移动平台。电信网络运营商未能向我们提供必要的带宽也可能会干扰我们平台的速度和可用性。服务中断使客户无法访问我们的平台和下单,而频繁的中断可能会使用户和客户感到沮丧,并阻止他们尝试下单或访问我们的平台,这可能会导致我们失去客户并损害我们的经营业绩。
此外,我们的平台和内部系统依赖于高度技术性和复杂性的软件,并依赖于此类软件存储、检索、处理和管理海量数据的能力。我们所依赖的软件已经包含,并且现在或将来可能包含未检测到的编程错误或缺陷。有些错误可能只有在代码发布供外部或内部使用后才会被发现。我们所依赖的软件中的错误或其他设计缺陷可能会导致客户使用我们的平台的负面体验,延迟新功能或增强功能的推出,导致错误或损害我们支持有效客户服务和愉快的客户参与的能力。在我们所依赖的软件中发现的任何错误、错误或缺陷都可能导致我们的声誉受损以及用户和客户的损失,从而可能对我们的业务、运营结果和财务状况产生不利影响。
我们可能会受到知识产权侵权索赔,这可能是昂贵的辩护,并可能扰乱我们的业务和运营。
我们无法确定我们的运营或我们业务的任何方面不会或不会侵犯或以其他方式侵犯第三方持有的商标、专利、版权、专有技术或其他知识产权。我们可能会受到与他人知识产权有关的法律诉讼和索赔。此外,我们的产品、服务、我们平台上展示的内容或我们业务的其他方面可能存在侵犯其他第三方知识产权的情况。也可能存在我们不知道我们的产品或内容可能无意中侵犯的现有专利或其他知识产权。我们无法向贵方保证,据称与我们的技术平台或业务的某些方面有关的相关知识产权的持有人,如果存在任何此类持有人,将不会寻求在中国、美国或任何其他司法管辖区对我们强制执行此类知识产权。截至本招股说明书之日,我们未收到业主或主管部门因我们擅自使用此类IT软件或系统而发出的任何警告、传票、行政处罚或罚款,但我们无法向您保证,未来不会采取此类行动。我们努力密切监控我们平台上提供的产品。然而,我们不能确定这些措施是否会有效地完全防止侵犯第三方所持有的商标、专利、版权、专有技术或其他知识产权。此外,中国知识产权法律的适用和解释以及在中国授予商标、专利、版权、专有技术或其他知识产权的程序和标准仍在不断发展,并且具有不确定性,我们无法向您保证中国法院或监管机构会同意我们的分析。如果我们被发现侵犯了他人的知识产权,我们可能会为我们的侵权活动承担责任或被禁止使用此类知识产权,我们可能会产生许可费或被迫开发我们自己的替代品,但我们可能无法以我们可接受的条款或根本无法获得此类替代品。此外,我们可能会产生大量费用,并可能被迫从我们的业务和运营中转移管理层的时间和其他资源,以抗辩这些第三方侵权索赔,无论其是非曲直如何。针对我们提出的成功侵权或许可索赔可能会导致重大的金钱责任,并可能通过限制或禁止我们使用相关知识产权而严重扰乱我们的业务和运营。这些风险因唯一或主要业务是主张此类索赔的第三方的增加而被放大。
46
我们可能无法阻止他人未经授权使用我们的知识产权,这可能会损害我们的业务和竞争地位。
我们认为我们的商标、版权、专利、域名、专有技术、专有技术和类似的知识产权对我们的成功至关重要,我们依靠知识产权法和合同安排的组合,包括保密、发明转让和与我们的员工和其他人的竞业禁止协议,来保护我们的专有权利。我们的任何知识产权都可能受到质疑、无效、规避或盗用,或者此类知识产权可能不足以为我们提供竞争优势。此外,无法保证(i)我们的商标、专利和其他知识产权注册申请将获得批准,(ii)任何知识产权将得到充分保护,或(iii)此类知识产权将不会受到第三方的质疑或被司法当局认定为无效或不可执行。此外,由于我们行业的技术变革步伐迅速,我们的部分业务依赖第三方开发或许可的技术,我们可能根本无法或以合理的条款从这些第三方获得或继续获得许可和技术。
在中国,知识产权的登记、维护和执行往往比较困难。法定法律法规受司法解释和强制执行的制约,可能因缺乏对法定解释的明确指导而无法一致适用。保密、发明转让和竞业禁止协议可能会被交易对手违反,对于任何此类违反,我们可能没有足够的补救措施。因此,我们可能无法有效保护我们的知识产权或在中国执行我们的合同权利。监管任何未经授权使用我们的知识产权的行为是困难和昂贵的,我们采取的措施可能不足以防止侵犯或盗用我们的知识产权。例如,第三方可能注册商标或域名或购买与我们的商标、品牌或网站相似的互联网搜索引擎关键字,或盗用我们的知识产权或数据并复制我们的平台,所有这些都可能给我们的用户和客户造成混淆,使在线客户远离我们的内容和产品,并损害我们的声誉。如果我们诉诸诉讼来强制执行我们的知识产权,这类诉讼可能会导致大量成本,并分流我们的管理和财务资源,并可能使我们的知识产权面临被作废或范围缩小的风险。我们无法保证我们将在此类诉讼中胜诉,即使我们确实胜诉,我们也可能无法获得有意义的追偿。此外,我们的商业秘密可能被泄露或以其他方式提供给我们的竞争对手,或被我们的竞争对手独立发现。任何未能维护、保护或执行我们的知识产权都可能对我们的业务、财务状况和经营业绩产生重大不利影响。
我们可能会因在我们的平台上显示、检索或链接到我们的平台或向我们的用户和客户分发的信息或内容而承担责任,中国当局可能会对我们施加法律制裁,包括在严重情况下暂停或吊销运营我们平台所需的许可证。
中国政府通过了有关互联网接入以及通过互联网传播新闻和其他信息的法规。根据这些规定,禁止互联网内容提供者和互联网出版商通过互联网发布或展示违反中国法律法规、损害中国国家尊严或具有反动、淫秽、迷信、欺诈或诽谤性等内容。不遵守这些要求,可能会导致提供互联网内容的许可证和其他许可证被吊销,相关网站被关闭。网站经营者还可能对网站上显示或链接的此类被审查信息承担责任。我们的内容创作者通过与我们的用户和客户互动和交换信息以及生成和分发内容来从事促销活动。我们的用户和客户,包括我们的内容创作者,可能会从事非法、淫秽或煽动性对话或活动,包括在我们的平台上展示或发布根据中国法律法规可能被视为非法的信息或内容。我们的信息和互动内容平台——波奇社区也允许用户在我们的平台上上传用户生成的内容,这使我们面临与第三方版权相关的潜在纠纷和责任。当用户在我们的平台注册时,他们同意我们的标准协议,根据该协议,他们同意不在我们的平台上传播任何侵犯第三方版权的内容。然而,如果我们平台上的任何信息或内容被认为是非法、淫秽或煽动性的,或者如果没有获得适当的许可和第三方的同意,可能会根据在我们平台上交付或通过我们平台以其他方式访问的信息的性质和内容,以诽谤、诽谤、疏忽、版权、专利或商标侵权、其他非法活动或其他理论和主张向我们提出索赔。抵御任何此类行动可能代价高昂,并涉及我们管理层和其他资源的大量时间和注意力。
如果我们的平台或内容被发现违反任何适用要求,我们可能会受到相关当局的处罚,或者,如果我们没有资格获得安全港豁免,或者如果发现我们没有充分管理我们平台上的信息或内容,我们可能会承担共同侵权责任,中国当局可能会对我们施加法律制裁,包括在严重的情况下,暂停或吊销运营我们平台所需的许可证,我们的业务和声誉可能会因此受到不利影响。
47
我们可能不时受到索赔、争议、诉讼和其他法律和行政诉讼的影响,这可能对我们的业务、经营业绩、财务状况和声誉产生重大不利影响。
截至本招股章程日期,我们并无参与任何重大法律或行政诉讼。然而,鉴于我们的业务性质,我们很容易受到潜在索赔或争议的影响。我们一直,并可能在未来不时,受制于或涉及各种索赔、争议、诉讼和其他法律和行政诉讼。在我们的运营过程中可能出现的诉讼和其他行政或法律诉讼可能涉及大量成本,包括与调查、诉讼和可能的和解、判决、处罚或罚款相关的成本。此外,诉讼和其他法律和行政诉讼可能是昂贵和耗时的,可能需要承担管理和人力资源,这将从我们的正常业务运营中分流,这将对我们的业务、财务状况和经营业绩产生重大不利影响。
我们授出购股权及其他形式的股份激励奖励可能会导致重大的股份补偿开支。
我们分别于2014年7月和2016年3月通过了股份激励计划,以增强我们吸引和留住特别合格个人的能力,并鼓励他们在我们的增长和业绩中获得专有权益。我们在2018年8月通过了2018年全球股份计划,目的是向员工、董事和顾问授予基于股份的薪酬奖励,以激励他们的业绩,并使他们的利益与我们保持一致。2014年7月和2016年3月通过的两项股权激励计划于2018年全球股份计划通过时同时取消,该两项股权激励计划的每一名参与者根据2018年全球股份计划获得相应的授予。2018年全球股份计划最后一次修订和重述是在2022年5月,将根据该计划向符合条件的参与者授予的预留奖励A类普通股总数增加4,000,000股A类普通股,以留住和吸引人才,推动博奇公司的长期成功。
根据经修订和重述的2018年全球股份计划或经修订和重述的2018年全球股份计划可发行的A类普通股的最高总数为12,987,836股。截至2024年9月30日,购买总计12,965,438股A类普通股的期权已发行,不包括被没收或注销的期权,其中11,984,907股A类普通股的相关期权已归属并可行使。我们使用基于公允价值的方法计算授予的某些股票期权的补偿成本,并根据美国公认会计原则在我们的综合损益表中确认费用。我们认为,授予股份薪酬对我们吸引和留住关键人员和员工的能力具有重要意义,我们将在未来继续向员工授予股份薪酬。因此,我们与以股份为基础的薪酬相关的费用可能会增加,这可能会对我们的经营业绩产生不利影响。
我们租赁物业的所有租赁协议均未按中国法律规定在相关中国政府机构登记,且我们的某些租赁物业为工业用途,这可能会使我们面临潜在的罚款。
根据中国法律,商品住房租赁的租赁协议需要在当地建设(房地产)部门进行登记。截至本招股章程日期,我们在中国的租赁物业的所有租赁协议尚未在相关中国政府机构登记,如果我们在收到相关中国政府机构的任何通知后未能进行补救,这可能会使我们面临潜在的罚款。未完成租赁登记不影响中国法律规定的租赁协议的法律效力,但房地产行政主管部门可要求租赁协议当事人在规定期限内完成租赁登记,未完成登记可能会对当事人每一项租赁协议处以人民币1,000元至人民币10,000元的罚款。此外,我们的出租人须遵守各项法律法规,使他们能够租赁其物业的有效所有权供我们使用。我们用于仓库的某些租赁物业仅根据中国法律被定义为工业用途物业。我们可能需要寻求替代租约,我们的业务运营可能会因此受到影响。
48
未能按照中国法规的要求为各项员工福利计划提供足够的供款和为员工的工资预扣个人所得税可能会使我们受到处罚。
中国根据《中国社会保险法》和《住房基金管理条例》等相关法律法规,建立社会保险制度和包括基本养老保险、基本医疗保险、工伤保险、失业保险、生育保险、住房基金、残疾人就业保障基金等在内的其他职工福利,或统称职工福利。用人单位应当按照有关规定的费率为其职工支付职工福利金,并扣缴应由职工承担的社会保险和其他职工福利金。比如,用人单位未按照法律规定的比例、依据的数额缴纳社会保险,或者根本没有缴纳社会保险的,可以责令其整改,在规定期限内缴纳规定的缴费,并按日0.05%的标准加收滞纳金。用人单位仍未在规定期限内整改未缴纳社会保险费的,可处逾期金额一倍以上三倍以下的罚款。
根据《中国社会保险法》和《住房基金管理条例》,中国子公司应向当地社会保险机构登记,并向适用的住房基金管理中心登记,并在受托银行建立住房基金专用账户。中国附属公司及其雇员均须对雇员福利作出贡献。在中国境内经营的企业,也被要求按照每名员工缴纳时的实际工资,代扣员工工资个人所得税。我们可能会因未足额支付的员工福利和未足额预扣的个人所得税而被征收滞纳金和罚款,如果是这样,我们的财务状况和经营业绩可能会受到不利影响。
不遵守中国劳工相关法律法规可能会对我们的财务状况和经营业绩产生不利影响。
在与职工订立劳动合同、向指定政府机构支付养老金、住房基金、医疗保险、工伤保险、失业保险和生育保险等各类法定职工福利方面,我们一直受到较为严格的监管要求,为职工谋福利。根据2008年1月生效并于2012年修订的《中国劳动合同法》或《劳动合同法》及其2008年9月生效的实施细则,雇主在签订劳动合同、最低工资、支付报酬、确定雇员试用期和单方面终止劳动合同方面受到更严格的要求。如果我们决定解雇我们的一些雇员或以其他方式改变我们的雇佣或劳动惯例,劳动合同法及其实施规则可能会限制我们以合意或具有成本效益的方式实现这些改变的能力,这可能会对我们的业务和经营业绩产生不利影响。我们认为,我们目前的做法符合《劳动合同法》及其实施细则。不过,政府有关部门可能会有不同的看法,对我们进行罚款。
由于劳工相关法律法规的解释和实施仍在不断发展,我们无法向您保证,我们的雇佣实践没有也不会违反中国的劳工相关法律法规,这可能会使我们遭受劳资纠纷或政府调查。如果我们被认为违反了相关的劳动法律法规,我们可能会被要求向我们的员工提供额外的赔偿,我们的业务、财务状况和经营业绩可能会受到重大不利影响。
如果我们未能实施和维护有效的内部控制系统,我们可能无法准确报告我们的经营业绩、履行我们的报告义务或防止欺诈。
在编制截至2024年3月31日止年度的合并财务报表时,我们和我们的独立注册会计师事务所发现了我们在财务报告内部控制方面的两个重大缺陷。正如PCAOB制定的标准中所定义的,“重大缺陷”是财务报告内部控制的缺陷,或缺陷的组合,从而存在无法及时预防或发现年度或中期财务报表重大错报的合理可能性。
49
已查明的重大弱点是(i)我们公司缺乏足够和称职的财务报告和会计人员,他们对美国公认会计原则和SEC报告和合规要求有适当的了解;(ii)缺乏足够的书面财务结算政策和程序,特别是那些与期末物流费用削减和应计费用以及供应商回扣应计有关的政策和程序,以及(iii)缺乏足够的贷款批准要求和程序。这些重大缺陷,如果不能及时补救,可能会导致我们未来合并财务报表出现重大错报。
在查明实质性弱点和其他控制缺陷后,我们已采取措施并计划继续采取措施补救这些控制缺陷。我们正在实施多项措施,以解决已查明的这些重大弱点,包括:(i)雇用更多合格资源,配备相关的美国公认会计原则和SEC报告经验和资格,以加强财务报告职能并建立财务和系统控制框架;(ii)为会计和财务报告人员实施定期和持续的美国公认会计原则会计和财务报告培训计划;(iii)建立有效监督并明确非经常性和复杂交易的报告要求,以确保合并财务报表和相关披露准确,完整并符合美国公认会计原则和SEC的报告要求,(iv)继续加强会计政策和结算程序,以提高我们在编制美国公认会计原则财务报表方面的期末融资结算流程的质量和准确性(v)改进贷款审批要求和程序,以确保所有贷款,无论金额大小,都经过适当的尽职调查,包括信用评估、业务目的评估,和多层管理层的批准,以及(vi)加强财务决策过程中的责任分离,使任何一名高管都不会单方面有权批准对公司财务健康或治理标准构成潜在风险的交易。设计和实施有效的财务报告系统的过程是一项持续的努力,要求我们预测业务以及经济和监管环境的变化并对其作出反应,并花费大量资源来维持一个足以履行我们的报告义务的财务报告系统。然而,这些措施的实施可能无法充分解决我们在财务报告内部控制方面的这些缺陷,我们无法得出结论认为它们已得到充分补救。我们未能纠正这些控制缺陷或我们未能发现和解决任何其他控制缺陷可能会导致我们的合并财务报表不准确,并损害我们及时遵守适用的财务报告要求和相关监管文件的能力。
我们是一家受2002年《萨班斯-奥克斯利法案》约束的美国上市公司。美国证券交易委员会(SEC)根据2002年《萨班斯-奥克斯利法案》第404条通过了规则,要求每家上市公司在其年度报告中包含有关该公司财务报告内部控制的管理层报告,其中包含管理层对我们财务报告内部控制有效性的评估。此外,当我们失去《就业法》中定义的“新兴成长型公司”的地位,一旦我们成为经修订的1934年《证券交易法》或《交易法》中定义的“加速申报人”,我们的独立注册公共会计师事务所必须证明并报告我们对财务报告的内部控制的有效性。
由于在我们对财务报告的内部控制中发现了重大缺陷,我们的管理层得出结论,截至2024年3月31日,我们对财务报告的内部控制不有效。未来,即使我们的管理层认为我们对财务报告的内部控制是有效的,我们的独立注册会计师事务所在进行自己的独立测试后,如果对我们的内部控制或我们的控制的记录、设计、操作或审查水平不满意,或者对相关要求的解释与我们不同,可能会出具合格的报告。
此外,由于我们现在是一家上市公司,我们的报告义务可能会在可预见的未来对我们的管理、运营和财务资源和系统造成重大压力。我们可能无法及时完成我们的评估测试和任何必要的补救措施。
50
在记录和测试我们的内部控制程序的过程中,为了满足第404节的要求,我们可能会发现我们在财务报告内部控制方面的弱点和缺陷。此外,如果我们未能保持我们对财务报告的内部控制的充分性,由于这些标准不时被修改、补充或修订,我们可能无法持续得出结论,我们根据第404节对财务报告拥有有效的内部控制。一般来说,如果我们未能实现和维持有效的内部控制环境,我们可能会在合并财务报表中出现重大错报,并且未能履行我们的报告义务,这可能会导致投资者对我们报告的财务信息失去信心。反过来,这可能会限制我们进入资本市场,损害我们的经营业绩,并导致我们ADS的交易价格下降。此外,对财务报告的内部控制不力可能会使我们面临更大的欺诈或滥用公司资产的风险,并可能使我们从我们上市的证券交易所退市、监管调查以及民事或刑事制裁。
我们是一家“新兴成长型公司”,可能会利用某些减少的报告要求。
我们是《就业法案》中定义的“新兴成长型公司”,我们可能会利用适用于非新兴成长型公司的其他上市公司的各种要求的某些豁免,最重要的是,只要我们是一家新兴成长型公司,就不需要遵守2002年《萨班斯-奥克斯利法案》第404条的审计师证明要求。因此,如果我们选择不遵守此类审计师证明要求,我们的投资者可能无法获得他们认为重要的某些信息。
JOBS法案还规定,新兴成长型公司不需要遵守任何新的或修订的财务会计准则,直到私营公司被要求遵守此类新的或修订的会计准则的日期。我们不打算“选择退出”给予一家新兴成长型公司的此类豁免。因此,我们的经营业绩和财务报表可能无法与采用新的或修订的会计准则的其他公司的经营业绩和财务报表进行比较。
气候变化和温室气体限制可能会对我们的运营和市场产生不利影响。
出于对气候变化风险的担忧,一些国家已经采取或正在考虑采取减少温室气体排放的监管框架。这些监管措施包括,除其他外,采用限额和交易制度、碳税、提高效率标准以及对可再生能源的激励或授权。遵守与气候变化有关的法律、法规和义务的变化可能会增加我们与运营和维护我们的船只相关的成本,并要求我们安装新的排放控制措施,获得与我们的温室气体排放相关的配额或缴纳税款,或管理和管理温室气体排放计划。创收和战略增长机会也可能受到不利影响。
作为一家上市公司,我们已经承担并将继续承担增加的成本,尤其是在我们不再符合“新兴成长型公司”的资格之后。
作为一家上市公司,我们目前产生并预计将继续产生我们作为一家私营公司没有产生的重大法律、会计和其他费用。2002年的《萨班斯-奥克斯利法案》,以及随后由SEC和NYSE American实施的规则,对上市公司的公司治理实践提出了各种要求。遵守这些规则和规定的情况有所增加,并将继续增加我们的法律和财务合规成本,并已经并将继续使一些公司活动更加耗时和昂贵。我们目前产生并预计将继续产生大量费用,并投入大量管理努力以确保遵守2002年《萨班斯-奥克斯利法案》第404节和SEC其他规则和条例的要求。例如,由于我们现在是一家上市公司,我们增加了独立董事的人数,并采取了有关内部控制和披露控制和程序的政策。作为一家上市公司运营,使得我们维持董事和高级职员责任保险的成本更高,我们可能需要接受降低的保单限额和承保范围,或者为维持相同或相似的承保范围而承担显着更高的成本。此外,我们正在产生并预计将继续产生与我们的上市公司报告要求相关的额外成本。我们也可能更难找到合格的人在我们的董事会(“董事会”)任职或担任执行官。我们目前正在评估和监测有关这些规则和规定的发展,我们无法以任何程度的确定性预测或估计我们可能产生的额外成本的金额或这些成本在未来发生的时间。
51
我们的保险范围有限,这可能会使我们面临重大成本和业务中断。
我们认为,截至本招股说明书之日,我们已就与我们业务相关的可保风险(包括我们的仓库和我们用作总部的办公楼的财产保险)获得了审慎的保险金额。然而,无法保证我们维持的保单足以覆盖我们的业务运营。如果我们要承担不在我们保险范围内的重大责任,我们可能会产生可能对我们的经营业绩产生重大不利影响的成本和损失。
与我们的公司Structure和合同安排相关的风险
与为我们在中国的业务建立VIE结构的协议相关的现行和未来中国法律、法规和规则的解释和适用存在重大不确定性,包括中国政府未来的潜在行动,这可能会影响我们与VIE的合同安排的可执行性,从而对我们的财务状况和经营业绩产生重大影响。如果中国政府发现我们的合同安排不符合中国相关法律、法规和规则,或者如果这些法律、法规和规则或其解释在未来发生变化,我们可能会受到严厉处罚或被迫放弃我们在VIE中的利益。
中国法律法规对从事互联网及其他相关业务,包括提供互联网内容的公司的外资所有权规定了一定的限制或禁止。具体而言,网络音频节目服务和互联网文化业务(不含音乐)行业禁止外资持股,互联网内容提供商管理增值电信业务的外资持股比例不得超过50%。外商投资增值电信服务业和某些其他业务受到广泛监管,受到诸多限制。根据国家发展改革委、商务部于2021年12月27日公布、自2022年1月1日起施行的《外商投资准入特别管理措施(2021年)》(负面清单),除少数例外情况外,境外投资者不得拥有增值电信服务提供商50%以上的股权。
现行和未来中国法律、法规和规则的解释和适用存在重大不确定性。特别是,2019年3月,中国全国人大通过了《中国外商投资法》,自2020年1月1日起施行。除其他外,《中国外商投资法》将“外商投资”界定为外国投资者以直接或间接方式在中国境内的投资活动,包括其项下明列的在中国境内新设项目或外商投资企业或者取得企业股份的情形,以及法律、行政法规规定或者国务院另有规定的其他投资方式。中国外商投资法对外国投资者通过合同安排控制的中国境内可变利益实体是否会被认定为“外国投资”并因此受到外国投资的限制和/或禁止留下了不确定性。如果中国政府确定构成VIE结构一部分的合同安排不符合中国法规,或者如果这些法规在未来发生变化或有不同的解释,我们正在注册的证券可能会贬值或变得一文不值,如果这些确定、变化或解释导致我们无法对我们的中国子公司的资产或进行我们全部或基本上全部业务的VIE的资产主张合同控制。
博奇是一家在开曼群岛注册成立的豁免有限责任公司,我们在中国的全资子公司目前被视为外商投资企业。因此,我们的中国子公司没有资格在中国提供增值电信服务或进口兽药。为确保严格遵守中国法律法规,我们通过VIE开展此类业务活动,包括上海广诚、南京星目、苏州泰诚和苏州星云。我们在中国的全资附属公司上海鑫城、美易智WFOE及Xingmu WFOE与VIE及其各自的股东订立了一系列合约安排,使我们能够(i)指导VIE的活动,(ii)获得VIE的几乎所有经济利益,以及(iii)在中国法律允许的情况下并在中国法律允许的范围内拥有购买VIE全部或部分股权的独家选择权。由于这些合同安排,出于会计目的,我们的WFOE被视为VIE的主要受益者,因此能够根据美国公认会计原则将其财务业绩合并为VIE。这种结构还提供了对这类公司的外国投资的合同敞口。截至本招股章程日期,据我们所知,VIE协议尚未在中国法院进行测试。
52
我们的中国律师认为,(i)VIE的所有权结构不违反现行有效的任何中国法律或法规;(ii)上海新城、上海广诚及其各自股东之间、星木WFOE、南京星木及其各自股东之间、美益智WFOE、苏州星云及其各自股东之间、以及上海新城之间的合同安排项下的协议,苏州泰诚及其各自受中国法律管辖的股东对该等协议的每一方均有效且具有约束力,并可根据其条款和现行有效的适用的中国法律法规对协议的每一方强制执行。
然而,无法保证中国政府当局将采取与我们的中国律师的上述意见不相悖或以其他方式不同的观点。中国政府当局也有可能通过可能使合同安排无效的新法律、法规和解释。
如果中国政府发现我们的合同安排不符合其对增值电信服务行业或某些其他业务的外国投资的限制,或者如果中国政府以其他方式发现我们、VIE或其任何子公司违反中国法律或法规或缺乏经营我们的业务所需的许可或执照,中国相关监管机构将拥有处理此类违规或失败的广泛酌处权,包括但不限于:
| ● | 吊销该等实体的营业执照和/或经营许可证; |
| ● | 通过我们的中国子公司与VIE之间的任何交易,终止或对我们的运营设置限制或繁重的条件; |
| ● | 对我们处以罚款、对我们收取收入的权利施加限制、没收我们在中国的子公司或VIE的收入,或施加我们或VIE可能无法遵守的其他要求; |
| ● | 要求我们重组我们的所有权结构或运营,包括终止与VIE的合同安排和注销VIE的股权质押,这反过来会影响我们巩固VIE、从中获得经济利益或指导VIE活动的能力; |
| ● | 关闭我们的服务器或屏蔽我们的手机应用和网站; |
| ● | 要求我们以迫使我们成立新企业、重新申请必要的许可证或搬迁我们的业务、员工和资产的方式重组运营; |
| ● | 施加我们可能无法遵守的附加条件或要求;或 |
| ● | 对我们采取其他可能对我们的业务有害的监管或执法行动。 |
实施任何这些处罚可能会对我们开展业务运营的能力造成重大不利影响。对于不遵守或违反中国法律法规的行为,中国政府在确定可纠正或惩罚措施方面拥有广泛的自由裁量权。这些VIE协议从未在中国的法庭上进行过测试。此外,可能会引入新的中国法律、法规和规则,以施加额外的要求,对我们的公司结构和合同安排构成额外的挑战。如果施加任何这些处罚导致我们失去指导我们的VIE活动的权利或获得其经济利益的权利,我们将不再能够合并他们的财务业绩和/或主张我们对在中国开展我们几乎所有业务的VIE的资产的合同控制权,这可能对我们的财务状况和经营业绩产生重大不利影响,并导致我们的证券价值大幅下降或变得一文不值。
53
新颁布的《外国投资法》的解释和实施以及它可能如何影响我们的业务、财务状况和经营业绩方面存在不确定性。
2019年3月15日,中国全国人大颁布了《中华人民共和国外商投资法》,即《外商投资法》,自2020年1月1日起施行,取代了规范外商在中国投资的三部现行法律,即《中外合资经营企业法》、《中外合作经营合营企业法》和《外商独资企业法》及其实施细则和配套规章。2019年12月26日,国务院公布《外商投资法实施细则》,即《实施细则》,自2020年1月1日起施行。《外商投资法》及其实施细则体现了一种预期的中国监管趋势,即根据现行国际惯例和统一外商和国内投资的公司法律要求的立法努力,使其外商投资监管制度合理化。已颁布的《外商投资法》及其实施细则并未提及此前草案中包含的“实际控制”、“以合同或信托方式控制中国公司”等概念,也未对通过合同安排进行控制进行具体规定,因此这一监管议题仍不明确。然而,这些法律和规则相对较新,在其解释和实施方面仍存在不确定性。比如,《外商投资法》虽未明确将合同安排归为外商投资的一种形式,但在“外商投资”的定义下有包罗万象的规定,包括外国投资者通过法律、行政法规规定的方式或者国务院规定的其他方式在中国境内进行的投资。因此,对于未来法律、行政法规或国务院颁布的规定,将合同安排作为对外投资的一种形式,仍留有余地。此外,如果未来法律、行政法规或国务院规定的条款要求公司就现有合同安排采取进一步行动,例如解除我们现有的合同安排和/或处置我们的相关业务运营,我们可能会面临重大不确定性,我们能否及时完成这些行动,或者根本无法完成。未能及时采取适当措施应对任何这些或类似的监管合规挑战可能会对我们目前的公司结构、公司治理和业务运营产生重大不利影响。如果这些事件中的任何一个导致我们无法指导任何VIE的活动和/或我们未能从其中任何一个获得经济利益,我们可能无法根据美国公认会计原则将其结果合并到我们的合并财务报表中。
我们的业务运营依赖与VIE及其各自股东的合同安排,这在提供运营控制方面可能不如直接所有权有效。
我们一直依赖并预计将继续依赖与VIE及其各自股东的合同安排来运营我们在中国的业务。在为我们提供对VIE的控制权方面,这些合同安排可能不如直接所有权有效。例如,VIE及其各自的股东可能违反其与我们的合同安排,其中包括未能以可接受的方式开展业务或采取其他有损我们利益的行动。如果我们在中国直接拥有这些VIE,我们将能够行使作为股东的权利,对VIE的董事会进行变更,这反过来可以在管理和运营层面实施变更,但须遵守任何适用的信托义务。然而,在目前的合约安排下,我们依赖VIE及其各自股东履行其在合约下的义务,以对VIE行使控制权。VIE的股东的行为可能不符合我们公司的最佳利益,或可能不履行其在这些合同下的义务。这些风险在我们打算通过与VIE的合同安排经营我们业务的某些部分的整个期间都存在。如果与这些合同有关的任何争议仍未解决,我们将不得不通过中国法律和仲裁、诉讼和其他法律程序的运作来执行我们在这些合同下的权利,因此将受到中国法律制度的不确定性的影响。如果我们无法执行这些合同安排,或者如果我们在执行这些合同安排的过程中遇到重大延误或其他障碍,我们可能无法对VIE施加实质性影响,我们开展业务的能力可能会受到负面影响。因此,我们与VIE的合同安排在确保我们对业务运营相关部分的控制方面可能不如直接所有权有效。
54
任何VIE或其股东未能履行我们与他们的合同安排下的各自义务将对我们的业务产生重大不利影响。
如果任何VIE或其股东未能履行其各自在合同安排下的义务,我们执行合同安排的能力可能会受到限制,如果我们无法保持这种控制,我们合并VIE财务业绩的能力将受到影响。我们还可能需要依赖中国法律下的法律补救措施,包括寻求具体的履行或禁令救济,以及索赔损害赔偿,我们无法向您保证,根据中国法律,这将是充分有效或有效的。例如,如果我们根据这些合同安排行使购买选择权,任何VIE的股东拒绝将其在此类VIE中的股权转让给我们或我们的指定人,或者如果他们以其他方式对我们采取了恶意行为,那么我们可能不得不采取法律行动迫使他们履行其合同义务。此外,如果任何第三方主张这些股东在任何VIE中的股权权益,我们根据合同安排行使股东权利或取消股份质押的能力可能会受到损害。如果VIE的股东与第三方之间的这些或其他纠纷损害了我们对VIE的控制权,我们合并VIE财务业绩的能力将受到影响,进而对我们的业务、运营和财务状况造成重大不利影响。
此外,VIE的个别股东可能涉及与第三方的个人纠纷或其他可能对其各自在VIE中的股权以及合同安排的有效性或可执行性产生不利影响的事件。例如,在该股东与其配偶离婚的情况下,配偶方可以主张该股东持有的VIE的股权是其婚姻或共同财产的一部分,应由该股东与其配偶分割。如果这种主张得到主管法院的支持,相关股权可能由股东的配偶或不受我们合同安排约束的其他第三方获得,这可能导致我们失去指导VIE活动的能力。即使我们收到VIE的个别代名人股东的配偶的同意函,其中该配偶承诺他或她不会采取任何行动干预我们控制此类VIE的合同安排,包括声称该股东持有的VIE的股权是其婚姻或社区财产的一部分,我们也无法向您保证这些承诺将得到遵守或有效执行。如果其中任何一项被违反或变得无法执行并导致法律诉讼,这可能会扰乱我们的业务,分散我们管理层的注意力,并使我们在任何此类法律诉讼的结果方面面临很大的不确定性。同样,如果VIE的任何股权由当前合同安排对其没有约束力的第三方继承,我们可能会失去对VIE的控制权,或者不得不以不可预测的成本维持这种控制权,这可能会对我们的业务运营造成重大干扰,并损害我们的财务状况和经营业绩。
我们的合约安排受中国法律管辖。因此,这些合同将根据中国法律进行解释,任何争议将根据中国法律程序解决。
中国的法律制度在不断发展,可能比美国等其他一些司法管辖区涉及更多的不确定性。因此,中国法律制度的不确定性可能会限制我们执行这些合同安排的能力。同时,对于如何根据中国法律解释或执行VIE背景下的合同安排,鲜有先例,也很少有正式指导。如果有必要采取法律行动,此类仲裁的最终结果仍存在重大不确定性。此外,根据中国法律,仲裁员的裁决是终局裁决,当事人不能在法院对仲裁结果提出上诉,如果败诉当事人未能在规定期限内履行仲裁裁决,胜诉当事人只能在中国法院执行仲裁裁决,这将需要额外的费用和延误。如果我们无法执行这些合同安排,或者如果我们在执行这些合同安排的过程中遇到重大延误或其他障碍,我们可能无法指导VIE的活动,我们开展业务的能力可能会受到负面影响。就业务中的现金在中国/香港或中国/香港实体而言,由于中国政府干预或对我们、我们的子公司或合并VIE转移现金的能力施加限制和限制,资金可能无法用于为中国/香港以外的运营或其他用途提供资金。
55
VIE的股东可能与我们存在实际或潜在的利益冲突,这可能对我们的业务和财务状况产生重大不利影响。
VIE的股东可能与我们存在实际或潜在的利益冲突。这些股东可能拒绝签署或违反,或导致VIE违反,或拒绝续签我们与他们和VIE之间的现有合同安排,这将对我们有效控制VIE并从中获得经济利益的能力产生重大不利影响。例如,股东可能会导致我们与VIE的协议以对我们不利的方式履行,其中包括未能及时向我们汇出根据合同安排到期的付款。我们无法向您保证,当出现利益冲突时,这些股东中的任何或所有股东将以我们公司的最佳利益行事或此类冲突将以有利于我们的方式解决。目前,我们没有任何安排来解决这些股东与我们公司之间的潜在利益冲突。如果我们无法解决我们与这些股东之间的任何利益冲突或纠纷,我们将不得不依赖法律诉讼,这可能会导致我们的业务中断,并使我们对任何此类法律诉讼的结果面临很大的不确定性。
与VIE相关的合同安排可能会受到中国税务机关的审查,他们可能会确定我们或VIE欠缴额外税款,这可能会对我们的财务状况和贵方投资的价值产生负面影响。
根据适用的中国法律法规,关联方之间的安排和交易可能会在交易进行时的纳税年度后十年内受到中国税务机关的审计或质疑。如果中国税务机关认定VIE合同安排不是在公平基础上订立的,从而导致根据适用的中国法律、规则和条例不允许的税收减少,并以转让定价调整的形式调整VIE的收入,我们可能会面临重大和不利的税务后果。除其他外,转让定价调整可能会导致VIE为中国税务目的记录的费用扣除减少,这反过来可能会增加VIE的税务负债,而不会减少我们中国子公司的税务费用。此外,中国税务机关可能会根据适用的法规对VIE征收调整后但未缴纳的税款的滞纳金和其他罚款。如果VIE的税务负债增加,或者VIE被要求支付滞纳金和其他罚款,我们的财务状况可能会受到重大不利影响。
我们可能会失去使用VIE持有的许可证、批准和资产的能力,或以其他方式从中受益,这可能会严重扰乱我们的业务,使我们无法进行部分或全部业务运营,并限制我们的增长。
作为我们与VIE的合同安排的一部分,VIE持有某些对我们的业务运营具有重要意义的资产、许可证和许可证,例如ICP许可证和兽药分销许可证。合同安排包含条款,具体规定VIE的股东有义务确保VIE的有效存在,并限制VIE的重大资产处置。然而,如果VIE的股东违反这些合同安排的条款并自愿清算VIE,或VIE宣布破产,其全部或部分资产成为第三方债权人的留置权或权利,或在未经我们同意的情况下被以其他方式处置,我们可能无法进行我们的部分或全部业务运营或以其他方式受益于VIE持有的资产,这可能对我们的业务、财务状况和经营业绩产生重大不利影响。此外,如果任何VIE进行自愿或非自愿清算程序,其股东或不相关的第三方债权人可能会对此类VIE的部分或全部资产主张权利,从而阻碍我们经营业务的能力并限制我们的增长。
56
与在中国开展业务相关的风险
中国经济、政治或社会状况或政府政策的变化可能对我们的业务和运营产生重大不利影响。
基本上我们所有的资产和业务都位于中国。因此,我们的业务、财务状况、经营业绩和前景可能在很大程度上受到中国一般政治、经济和社会状况的影响。中国经济在许多方面与大多数发达国家的经济不同,包括政府参与程度、发展水平、增长速度、外汇管制和资源配置。尽管中国政府实施了一些措施,强调利用市场力量进行经济改革,降低生产性资产的国家所有,并在工商企业中建立完善的公司治理,但中国的生产性资产仍有相当大一部分归政府所有。此外,中国政府通过实施产业政策,继续在规范行业发展方面发挥重要作用。中国政府还通过配置资源、控制外币计价债务的支付、制定货币政策和向特定行业或公司提供优惠等方式,对中国经济增长实施重大控制。尽管中国经济在过去几十年中经历了显着增长,但近年来增长放缓,并且在地域和经济各部门之间存在不平衡。中国经济状况、中国政府政策或中国法律法规的任何不利变化都可能对中国整体经济增长产生实质性不利影响。这些发展可能会对我们的业务和经营业绩产生不利影响,导致对我们服务的需求减少,并对我们的竞争地位产生不利影响。中国政府实施了多项措施,鼓励经济增长,引导资源配置。其中一些措施可能有利于整体中国经济,但可能对我们产生负面影响。例如,我们的财务状况和经营业绩可能会受到政府对资本投资的控制或税收法规变化的不利影响。此外,过去中国政府曾实施若干措施,包括调整利率,以控制经济增长步伐。这些措施可能会导致中国经济活动减少,从而可能对我们的业务和经营业绩产生不利影响。
中国政府在监管我们的运营方面拥有重要权力,并可能影响我们的运营。它可能会对中国发行人在海外进行的发行和/或外国对其投资施加更多的监督和控制,这可能会严重限制或完全阻碍我们向投资者提供或继续提供证券的能力。这种性质的全行业监管的实施可能会导致这类证券的价值显著下降。
我们的业务、财务状况和经营业绩取决于中国消费者信心和支出水平,并可能受到全球或中国经济低迷的不利影响。
我们的业务、财务状况和经营业绩对影响中国消费者支出的整体经济状况变化非常敏感。零售业,包括网上零售部门,对一般经济变化的敏感度很高。在经济衰退时期,在线购买往往会显着下降。许多我们无法控制的因素,包括通胀和通缩、利率、股债证券市场波动、税率、就业和其他政府政策,都会对消费者信心和支出产生不利影响。尽管中国经济在过去几十年中显着增长,但增长并不均衡,无论是在地域上还是在经济的各个部门之间,增长速度一直在放缓。网上零售行业对经济衰退特别敏感,中国的宏观经济环境可能会影响我们的业务和前景。乌克兰或中东事件可能导致的全球或中国经济长期放缓或恶化,或更高的利率和通货膨胀可能导致在线采购活动水平降低,可能会对我们的业务、财务状况和经营业绩产生重大不利影响。
此外,国内和国际政治环境,包括军事冲突和政治动荡或社会不稳定,也可能对消费者信心产生不利影响并减少支出,进而可能对我们的业务、财务状况和经营业绩产生重大不利影响。
中国法律制度的不确定性可能会对我们产生不利影响。
中国法律体系是以成文法规为基础的大陆法系。与英美法系不同,它是一种先前法院判决作为判例的价值有限的制度。我们的中国子公司和VIE受中国公司普遍适用的多项中国法律法规的约束。然而,由于这些法律法规相对较新,且中国法律体系不断快速演变,其解释并不总是一致的,其执行涉及不确定性。
57
1979年,中国政府开始颁布全面规范经济事务的法律法规体系。过去四十年立法的总体效果,显著增强了对各种形式的外国在华投资的保护。然而,中国还没有发展出完全一体化的法律体系,最近颁布的法律法规可能没有充分涵盖中国经济活动的各个方面。特别是这些法律法规的解释和执行存在不确定性。由于中国行政和法院当局在解释和实施法定条款和合同条款方面拥有很大的自由裁量权,因此可能难以评估行政和法院诉讼的结果以及我们享有的法律保护水平。这些不确定性可能会影响我们对法律要求的相关性的判断以及我们执行合同权利或侵权索赔的能力。此外,监管不确定性可能会通过不值得或轻率的法律行动或威胁来利用,试图从我们那里获得付款或利益。
中国政府对我们的业务开展具有重大监督和酌处权,并可能在政府认为适当的情况下干预或影响我们的运营,以进一步实现监管、政治和社会目标。中国政府最近公布了对我们的行业和业务产生不利影响的新政策,我们不能排除未来进一步发布可能进一步对我们的业务、财务状况和经营业绩产生不利影响的有关我们行业的法规或政策的可能性。此外,中国政府最近还表示有意对在海外进行的证券发行和其他资本市场活动以及对像我们这样的中国公司的外国投资施加更多的监督和控制。中国政府一旦采取任何此类行动,可能会严重限制或完全阻碍我们向投资者提供或继续提供证券的能力,并导致此类证券的价值大幅下降或在极端情况下变得一文不值。
然而,由于这方面仍存在监管不确定性,我们无法向您保证,我们将能够在所有方面遵守新的法律法规,我们可能会被勒令纠正、暂停或终止任何被监管机构视为违法并受到重大处罚的行动或服务,这可能会对我们的业务、财务状况、经营业绩和前景造成重大损害。此外,中国的法律体系部分基于政府政策和内部规则,其中一些没有及时或根本没有公布,可能具有追溯效力。因此,我们可能要到违规之后的某个时间才知道我们违反了这些政策和规则中的任何一项。此外,中国的任何行政和法院诉讼程序都可能旷日持久,导致大量成本以及资源和管理层注意力的转移。
根据中国法律,就境外发行而言,可能需要获得中国证监会或其他中国政府机构的许可和批准,如果需要,我们无法预测我们是否能够或在多长时间内能够获得此类许可或批准。
2023年2月17日,证监会发布《境内企业境外发行证券并上市试行管理办法》,即《试行办法》,自2023年3月31日起施行。在《试行办法》发布同日,证监会在证监会官网上散发了1号至5号配套指导规则、《试行办法说明》、《关于境内企业境外上市备案管理安排的通知》和相关证监会答记者问公告,或统称《指导规则》和《通知》。根据《试行办法》和《指导规则和通知》,境内公司以直接或间接形式开展境外证券发行上市活动,应当在其提交首次公开发行股票或上市申请后三个工作日内,按照《试行办法》要求向中国证监会办理备案手续。已在境外证券交易所上市的企业,不要求其上市即刻备案,但需按照试行办法对后续发行进行备案。鉴于《试行办法》已于2023年3月31日起施行,我会对未来任何境外发行均按照《试行办法》要求履行向中国证监会备案程序。根据证监会2023年2月17日关于境内公司境外发行证券并上市试行管理办法的问答,对VIE架构企业境外上市的备案,备案程序将坚持市场化原则、法治化原则,加强监管协同。证监会将征求相关主管部门意见,对符合合规要求的VIE架构企业境外上市进行备案。此外,2023年2月24日,证监会发布《关于加强境内企业境外发行证券并上市相关保密和档案管理的规定》或《保密规定》,自2023年3月31日起施行。根据保密规定,海外证券监管机构或相关主管部门未来就我们的海外发行和上市对我们的中国境内公司进行的任何检查或调查,均应以符合中国法律法规的方式进行。由于《试行办法》和《保密规定》最近才公布,其实施、解释以及对我们当前上市和未来任何发行或融资的影响均存在重大不确定性。备案材料不完整或不符合证监会要求的,我们可能无法完成上述备案。任何未能就我们的任何境外发行获得或延迟获得中国证监会的许可和批准,或如获得此类许可和批准的撤销,可能会使我们受到中国证监会或其他中国监管机构的制裁,这可能会对我们的业务、财务状况和经营业绩产生重大不利影响。
正如我们的中国法律顾问广东申谋律师事务所进一步告知的那样,截至注册声明发布之日,没有中国有效的法律或法规明确要求波奇宠物或我们的子公司就我们的售股股东的此次发行寻求中国证监会或任何其他中国政府机构的批准,也没有收到中国证监会或任何其他中国政府机构关于我们的售股股东向外国投资者的此次发行的任何询问、通知、警告或制裁。我们已经提交了我们的中国律师的法律意见,作为这份登记声明的一部分,以表格F-1作为附件5.2提交。然而,由于中国政府的这些声明和监管行动是新发布的,官方指南和相关实施规则尚未发布,因此高度不确定此类修改或新的法律法规将对我们产生何种潜在影响。全国人民代表大会常务委员会(“中油工程”)或其他中国监管机构可能会在未来颁布法律、法规或实施细则,要求波奇宠物或我们的任何子公司在出售股东可以在美国进行证券发行之前,必须获得中国当局的监管批准。可能的是,正式监管将要求拥有/拥有中国利益的中国境外上市公司追溯向中国证监会提交注册或备案。如果我们的任何子公司或波奇宠物在未来被要求获得批准并且被中国当局拒绝在美国进行证券发行的许可,我们开展业务的能力可能会受到重大影响,波奇宠物将无法继续在任何美国交易所上市,继续向投资者发售证券,投资者的利益可能会受到重大不利影响,我们的普通股可能会大幅贬值或变得一文不值。
58
中国有关数据安全和网络安全的法律法规正在不断发展。这些法律法规可能会对我们的业务运营产生实质性影响。
中国监管机构,包括中国石油天然气集团公司、中国工业和信息化部或工信部和CAC,已经越来越侧重于数据安全和网络安全领域的监管。制定了一系列涉及隐私保护、日期安全和网络安全的法律法规。然而,这类法律法规目前正在演变,在可预见的未来很可能仍然不确定。
2015年7月1日,中国石油集团,颁布了《国家安全法》,即新的《国家安全法》,并于同日生效,取代了2009年颁布的原《国家安全法》。新《国家安全法》涵盖了包括技术安全、信息安全在内的各类国家安全。根据新《国家安全法》,国家要确保重要领域的信息系统和数据安全可控。此外,根据新《国家安全法》,国家建立国家安全审查监督政策和机制,对影响或可能影响国家安全的关键技术、IT产品和服务进行国家安全审查。特别是,根据新《国家安全法》,我们有义务维护国家安全,例如,为危害国家安全的活动提供证据,为国家安全工作提供便利和协助,为国家安全机构、公安机构以及军事机构提供必要的支持和协助。因此,我们可能不得不向中国政府当局和军事机构提供数据,以遵守新的国家安全法,这可能会导致我们的额外费用,并使我们受到负面宣传,这可能会损害我们在用户中的声誉,并对我们ADS的交易价格产生负面影响。
2016年11月7日,中国石油集团颁布《网络安全法》,自2017年6月1日起施行。网络安全法明确了适用于网络运营者的用户信息保护要求,禁止未经许可收集、披露或出售个人信息,有限的例外情况除外。网络运营者在知悉任何法律、行政法规禁止发布、传输的信息时,要求其立即停止传递该信息,并采取删除相关信息等措施,防止其传播。此外,根据《网络安全法》和有关规定,网络运营者,有义务采取技术措施和其他必要措施,确保网络安全和稳定运行,维护网络数据的完整性、保密性和可得性,并进一步为公安、国家安全主管部门保护国家安全或协助刑事侦查依法提供协助和支持。此外,《中国网络安全法》规定,关键信息基础设施运营者在中国运营过程中收集和生成的个人信息和重要数据应存储在中国,法律对关键信息基础设施运营者施加了更高的监管和额外的安全义务。2022年9月12日,CAC提出了网络安全法系列修订草案,包括提高部分违规行为的罚款额度等。此类修正案草案公开征求公众意见截止至2022年9月29日,其最终形式、解释和实施仍存在较大不确定性。
2021年6月10日,中国石油集团颁布《中国数据安全法》,自2021年9月起施行。中国数据安全法对开展数据活动的实体和个人规定了数据安全和隐私义务,并根据数据在经济社会发展中的重要性,以及此类数据在被篡改、破坏、泄露或非法获取、使用时对国家安全、公共利益或个人或组织合法权益造成损害的程度,引入数据分类分级保护制度。中国数据安全法还对可能影响国家安全的数据活动规定了国家安全审查程序,并对某些数据和信息施加了出口限制。2021年12月28日,CAC会同其他主管部门联合颁布了修订后的《网络安全审查办法》,自2022年2月15日起生效,废止了2020年4月13日颁布的《网络安全审查办法》。修订后的《网络安全审查办法》规定,购买网络产品和服务的关键信息基础设施运营者、开展数据处理活动的平台运营者,影响或可能影响国家安全的,应当申请网络安全审查,且以境外列名为目标的用户个人信息超过百万的平台运营者,必须申请网络安全审查。这些措施进一步重申并扩大了网络安全审查的适用范围。
59
2021年7月30日,国务院公布《关键信息基础设施保护条例》,自2021年9月1日起施行。2021年12月31日,CAC会同其他有关行政主管部门公布了《互联网信息服务算法推荐管理规定》,自2022年3月1日起施行。该建议规定,除其他外,算法推荐服务提供者应当(i)建立健全算法机制和原理审查、科技伦理审查、用户登记、信息发布审查、数据安全和个人信息保护、反电信和互联网诈骗、安全评估和监测、安全事件应急处置等管理制度和技术措施,制定并披露算法推荐服务相关规则,配备配备与算法推荐服务规模相适应的专业人员和技术支持;(ii)定期对原理、模型、算法机制的数据和应用成果,(三)加强信息安全管理,建立健全识别违法不良信息特征库,完善录入标准、规则和程序;(四)加强用户模型和用户标签管理,完善利益点记入用户模型和用户标签管理规则,不得将违法有害信息关键词记入用户利益点或作为用户标签推送信息。
2021年11月14日,CAC发布了《网络数据安全条例(征求意见稿)》,即条例草案。条例草案规定,数据处理人是指对数据收集、存储、利用、传输、公布和删除等数据处理活动的目的和方式具有自主权的个人或组织。根据条例草案,数据处理者应就某些活动申请网络安全审查,其中包括(一)处理百万以上用户个人信息的数据处理者在国外上市,以及(二)影响或可能影响国家安全的任何数据处理活动。不过,对于一项活动是否属于“影响或可能影响国家安全的活动”的认定标准,截至本招股说明书披露之日,相关部门尚未作出澄清。此外,条例草案要求,处理“重要数据”或在境外上市的数据处理者,必须自行或委托数据安全服务商进行年度数据安全评估,并于每年1月底前向市级网安部门报送上一年度的评估报告。条例草案公开征求意见截止至2021年12月13日,其各自的规定和预计通过或生效日期可能会发生变化,具有较大的不确定性。
2024年9月30日,国务院公布《网络数据安全管理条例》,自2025年1月1日起施行。《网络数据安全管理条例》规定,网络数据处理者的网络数据处理活动影响或者可能影响国家安全的,应当接受国家安全审查。截至本招股说明书之日,《网络数据安全管理规定》尚未施行。
2022年7月7日,CAC公布了《数据出境转移安全评估办法》或《安全评估办法》,自2022年9月1日起施行。《安全评估办法》规定,除其他外,数据处理者在向境外转移重要数据时,或者在关键信息基础设施运营者、处理个人信息超过百万的个人信息处理者向境外转移个人信息时,应当向主管部门申请安全评估。
60
我们正在努力遵守有关保护隐私、日期安全和网络安全的适用法律、法规和标准。由于相关法律法规的解释和执行(包括条例草案是否会以建议的形式实施以及何时实施)仍存在较高的不确定性,因此无法保证我们的措施将是有效和充分的,或者我们将能够及时遵守其中的要求。此外,我们不时采购服务器和系统,用于存储、处理和其他方面的业务运营。目前尚不清楚,由于《网络安全法》缺乏具体标准或标准,这类服务器和系统是否会属于所谓的“关键网络设备”或“专用网络安全产品”范畴。因此,我们无法向您保证,我们已经采购或未来可能采购的服务器和系统符合相关要求,我们可能会为遵守此类要求而产生额外成本。此外,由于关键信息基础设施的运营商范围并不完全明确,参与我们业务运营的某些方(例如,我们的客户或供应商)可能被视为关键信息基础设施的运营商,在我们与他们建立相关业务关系之前可能需要进行网络安全审查,这可能会对我们的业务和前景产生重大不利影响。不遵守此类法律法规可能会导致罚款、暂停业务经营、吊销经营许可或执照等处罚,这可能会对我们的业务运营产生重大影响。新颁布的法律法规反映出中国政府进一步尝试加强对国家网络安全、数据安全、关键信息基础设施安全和个人信息保护安全的法律保护。有关中国数据保护和隐私法规的详细信息,有关中国数据保护和隐私法规的详细信息,请参阅“法规-网络安全和隐私法规”。
此外,根据中国相关法律法规,未经国家新闻出版广电总局、国家广播电影电视总局(现称国家广播电视总局)或其属地局颁发的网络传播视听节目许可证或办理相关登记手续,任何单位和个人不得提供互联网视听节目服务,包括制作、编辑视听节目并在网上向广大公众播放此类内容。一般来说,只有国有或国有控股实体才有资格申请此类许可。上海广诚可能会被要求获得互联网视听节目传输许可证,以便在我们由上海广诚提供的波奇宠物APP中进行视频互动或录制视频功能。然而,上海广诚没有资格申请此类许可证,因为我们不是国有或国有控股实体。见“监管——视听节目网传监管。”截至本招股章程日期,我们并无提出任何有关该等许可的申请,亦无收到任何有关政府当局的书面警告通知,或因我们被指称未能遵守视听节目规定而受到处罚。如果当局发现我们违反相关法律法规,我们可能会受到警告、罚款或责令整改此类违规行为。在严重的情况下,我们可能会被勒令禁用我们应用程序中的视频交互或录制的视频功能,并受到相当于我们在受影响业务中总投资的一到两倍的罚款,我们用于此类操作的设备可能会被没收。此外,主管当局可能会命令我们关闭我们的平台,撤销提供互联网信息服务的相关许可证或备案并命令相关网络运营实体停止向我们提供信号接入服务,这可能会对我们的业务、财务状况和经营业绩产生不利影响。
由于中国互联网行业仍处于相对早期的发展阶段,可能会不时通过新的法律法规,以解决当局关注的新问题。有关我们业务活动的现有和未来法律法规的解释和实施仍存在相当大的不确定性。我们无法向您保证,我们不会因有关部门对这些法律法规的解释发生变化或差异而被发现违反任何未来的法律法规或任何现行有效的法律法规。任何未能遵守此类法律法规或获得此类许可或批准的行为都可能使我们受到潜在的行政处罚、罚款甚至暂停我们的业务。见“监管”。我们无法向您保证,我们将能够及时获得或维持所有所需的许可证或批准,或在未来进行所有必要的备案。
如果我们被要求获得额外的许可证或批准,我们可能无法及时或根本无法这样做。如果我们未能获得或维持任何所需的许可或批准或进行必要的备案,或未能及时获得所需的许可或批准,我们可能会受到各种处罚,例如没收通过无许可活动产生的收入、处以罚款以及终止或限制我们的业务。任何此类处罚可能会扰乱我们的业务运营或对我们的业务、财务状况和经营业绩产生重大不利影响。
61
我们未能或被认为未能遵守互联网平台反垄断指南和其他反垄断法律法规,可能会导致对我们的政府调查或执法行动、诉讼或索赔,并可能对我们的业务、财务状况和经营业绩产生不利影响。
近年来,中国反垄断执法机构根据《中国反垄断法》加强了执法力度。2018年3月,国家市场监督管理总局或SAMR组成新的政府机构,除其他外,分别从中华人民共和国商务部下属相关部门或商务部、国家发展和改革委员会、或发改委和国家工商总局或国家工商总局(SAMR的前身)接管反垄断执法职能。市场监管总局自成立以来,持续加强反垄断执法。2018年12月,国家市场监督管理总局发布《反垄断执法授权通知》,授予其省级分支机构在各自管辖范围内开展反垄断执法的权限。2021年11月,国家反垄断局由国务院揭牌成立,旨在进一步落实公平竞争政策,加强中国反垄断监管,特别是在涉及平台经济、创新、科技、信息安全和民生等领域加强监管执法。
中国反垄断监管机构也可能会不时发布实施细则或指南,以加强对某些工业部门的监管。2021年2月,国务院反垄断委员会公布《互联网平台反垄断指南》。该准则禁止在平台经济领域订立垄断协议、滥用市场支配地位和经营者集中可能具有消除或限制竞争效果等垄断行为。更具体地说,《互联网平台反垄断指南》概述了某些可能在没有正当理由的情况下构成滥用支配地位的做法,包括但不限于利用大数据和分析在定价和其他交易条件方面歧视客户、胁迫交易对手进行排他性安排、利用技术手段封锁竞争对手的接口、利用捆绑服务销售服务或产品、强制收集用户不必要的数据等。互联网平台反垄断指引进一步明文规定,涉及VIE的集中也将受到反垄断备案要求,因此也将属于反垄断审查范围。此外,互联网平台反垄断指南强化互联网平台关联交易反垄断并购审查,保障市场竞争。由于互联网平台反垄断指南相对较新,在实施此类指南的过程中可能会受到监管机构的解释,我们无法向您保证,我们的业务运营将在所有方面遵守此类法规,并且我们未能遵守或被认为未能遵守此类法规可能会导致政府对我们的调查、罚款和/或其他制裁。此外,2021年10月23日,中国石油集团发布了修订后的《反垄断法》讨论稿。2022年6月24日,《全国人民代表大会常务委员会关于修改〈中华人民共和国反垄断法〉的决定》、《修订后的反垄断法》发布,自2022年8月1日起施行。根据修订后的《反垄断法》,经营者集中具有或可能具有排除、限制竞争效果的,对经营者非法集中的罚款提高到不超过其上一年度销售收入百分之十;经营者集中不具有排除、限制竞争效果的,最高可处500万元罚款。修订后的《反垄断法》还规定,有证据表明该集中具有或可能具有消除、限制竞争效果的交易,即使该集中未达到备案门槛,相关主管部门也应予以调查。并且为了适应修订后的《反垄断法》,2023年3月10日,国家市场监督管理总局发布了《禁止滥用市场支配地位的规定》,自2023年4月15日起施行。见“法规——反垄断法规。”
您可能在根据外国法律对我们、我们的董事或我们在本招股说明书中提到的管理层实施法律程序送达、执行外国判决或在中国提起诉讼方面遇到困难,美国当局在中国提起诉讼的能力也可能受到限制。
博奇是一家根据开曼群岛法律注册成立的获豁免有限责任公司。我们在中国开展了几乎所有的业务,我们几乎所有的资产都位于中国。此外,我们所有的高级管理人员和董事大部分时间都在中国境内居住,并且是美国以外国家的国民。关于我们与VIE、我们的创始人和股东的合同安排,Boqii的权利状况也存在不确定性。因此,我们的股东可能很难对我们或中国境内的那些人实施程序性送达。
62
外国判决的承认和执行由中国民事诉讼法规定。中国法院可以根据《中国民事诉讼法》和其他适用的法律、法规和解释的要求,或者根据中国与作出判决的国家之间的条约,或者根据法域之间的对等原则,承认和执行外国判决。中国与美国等多个司法管辖区没有任何条约或其他形式的对等条款,规定对美国等多个司法管辖区的判决予以对等承认和执行。此外,根据中国民事诉讼法,如果中国法院裁定该判决违反了中国法律的基本原则或国家主权、安全或公共利益,则不会对我们或我们的董事和高级职员执行外国判决。因此,不确定中国法院是否以及在什么基础上执行美国和许多其他司法管辖区的法院作出的判决。此外,SEC、美国司法部和其他美国当局以及许多其他司法管辖区的类似当局在对我们或我们在中国的董事或高级管理人员提起和执行诉讼方面也可能存在困难。
你在香港执行判决可能有困难。
美国法院的判决将不会在香港直接执行,因为目前香港和美国之间没有条约或其他安排规定对外国判决的对等执行。然而,在若干条件的规限下,包括但不限于当判决是针对民事事项的固定金额,而不是针对税项、罚款、罚款或类似指控时,该判决是根据申索的是非曲直作出的终局和结论性判决,且未被完全中止或信纳,获得判决的程序并不违反自然正义,并非以欺诈手段促成,且判决的执行并不违反香港的公共政策,香港法院可以接受从美国法院获得的此类判决,作为根据普通法执行规则到期的债务。然而,为了向判定债务人追回这类债务,必须在香港就债务展开单独的法律诉讼。
海外监管机构可能很难在中国境内进行调查或收集证据。
在美国常见的股东索赔或监管调查,在中国一般很难作为法律或实践问题进行追究。例如,在中国,为在中国境外发起的监管调查或诉讼提供所需信息存在重大法律和其他障碍。尽管中国当局可能会与另一国家或地区的证券监管部门建立监管合作机制,以实施跨境监督管理,但在缺乏相互和务实合作机制的情况下,与美国证券监管部门的这种合作可能并不高效。此外,根据2020年3月生效的《中国证券法》第一百七十七条或第一百七十七条,境外证券监管机构不得在中国境内直接开展调查取证活动。虽然第177条下的详细解释或实施规则尚待颁布,但境外证券监管机构无法在中国境内直接开展调查或取证活动可能会进一步增加您在保护您的利益方面面临的困难。
我们可能依赖我们的中国子公司支付的股息和其他股权分配来满足我们可能有的任何现金和融资需求,而对我们的中国子公司向我们付款的能力的任何限制都可能对我们开展业务的能力产生重大不利影响。
Boqii是一家开曼群岛控股公司,主要依靠我们中国子公司的股息和其他股权分配来满足其现金需求,包括为其可能产生的任何债务提供服务。我们的中国子公司支付股息和其他股权分配的能力,反过来取决于他们根据我们的中国子公司、VIE和VIE的股东之间为遵守中国法律关于外国投资的某些限制而订立的某些合同安排,从VIE收到的作为服务费的付款。有关此类合同安排的更多信息,请参阅“与VIE及其各自股东的合同安排。”
63
我们中国子公司的股息分配能力是基于其可分配收益。中国现行法规允许我们的中国子公司仅从其根据中国会计准则和法规确定的累积利润(如有)中向其各自的股东支付股息。此外,我们的中国各附属公司、VIE及其附属公司须每年拨出至少10%的税后利润(如有),以拨出法定准备金,直至该准备金达到其注册资本的50%。这些准备金不作为现金股利进行分配。如果我们的中国子公司在未来以自己的名义发生债务,管理债务的工具可能会限制其向我们支付股息或其他付款的能力。对我们的中国子公司向其各自股东分配股息或其他付款的能力的任何限制都可能对我们的增长能力、进行可能对我们的业务有利的投资或收购、支付股息或以其他方式为我们的业务提供资金和开展业务的能力产生重大不利影响。例如,由于中国政府干预或对我们的控股公司、我们的子公司或VIE的现金转移能力施加限制和限制,我们中国子公司或中国大陆的可变利益实体中的资金可能无法用于中国大陆以外的资金运营或其他用途。虽然我们不知道根据现行香港法律有任何类似限制,但无法保证未来不会引入此类限制,或香港政府不会干预或限制香港实体未来将现金或资产转移出香港的能力。
为应对2016年第四季度持续的资本外流和人民币兑美元贬值,中国人民银行和国家外汇管理局(SAFE)在随后几个月实施了一系列资本管制措施,包括对中资公司汇出外汇用于海外收购、支付股息和偿还股东贷款的更严格审查程序。例如,2017年1月26日发布的《关于推进外汇管理改革提高真实性和合规性审核的通知》或外管局3号文规定,银行在处理境内企业向其境外股东的5万美元以上股息汇出交易时,应根据真实交易本金,审核该境内企业的相关董事会决议、税务备案表原件和经审计的财务报表。中国政府可能会继续加强资本管制,我们中国子公司的股息和其他分配可能会在未来受到更严格的审查。对我们的中国子公司向我们支付股息或进行其他分配的能力的任何限制都可能对我们的增长、进行可能对我们的业务有利的投资或收购、支付股息或以其他方式为我们的业务提供资金和开展业务的能力产生重大不利影响。
此外,《企业所得税法》及其实施细则规定,中国公司支付给非中国居民企业的股息,除非根据中国中央政府与该非中国居民企业为纳税居民的其他国家或地区政府之间的条约或安排减少,否则将按10%的税率征收预扣税。
我们控制的无形资产,包括印章和印章的保管人或授权用户可能不履行其责任,或挪用或滥用这些资产。
根据中国法律,公司交易的法律文件,包括协议和合同,使用签字实体的印章或印章或由其指定在中国相关工商机关登记备案的法定代表人签字签署。
为了确保我们的印章和印章的使用,我们建立了使用这些印章和印章的内部控制程序和规则。在任何情况下,印章和印章有意使用,负责人员将提交申请,然后由授权员工根据我们的内部控制程序和规则进行验证和批准。此外,为了维护我们印章的物理安全,我们一般将它们存放在只有授权员工才能进入的安全地点。尽管我们对这类授权员工进行监控,但程序可能不足以防止所有滥用或疏忽的情况。我们的员工存在滥用职权的风险,例如,通过签订未经我们批准的合同或寻求获得我们的子公司或VIE的控制权。如果任何员工出于任何原因获得、滥用或挪用我们的印章和印章或其他控制性无形资产,我们的正常业务运营可能会受到干扰。我们可能不得不采取公司或法律行动,这可能需要大量时间和资源来解决并从我们的运营中转移管理层。
64
汇率波动可能对我们的经营业绩和贵方投资价值产生重大不利影响。
人民币对美元和其他货币的币值在过去有过较大波动,未来可能还会继续波动。自2016年10月1日起,人民币与美元、欧元、日元和英镑一起加入国际货币基金组织构成特别提款权的一篮子货币。随着外汇市场的发展以及利率市场化和人民币国际化的进展,中国政府未来可能会宣布进一步改变汇率制度,并不能保证人民币未来不会对美元大幅升值或贬值。很难预测未来市场力量或中国或美国政府的政策会对人民币和美元的汇率产生怎样的影响。
我们的大部分收入是以人民币计价的。由于我们从海外进口某些产品,我们的绝大部分成本以人民币计价,其中一部分以美元和港元计价。Boqii是一家控股公司,我们依靠我们在中国的运营子公司支付的股息来满足我们的现金需求。人民币的任何重大重估都可能对我们以美元换算时以人民币报告的经营业绩和财务状况以及以美元计算的ADS的价值和任何应付股息产生重大不利影响。
中国可用的对冲选择非常有限,以减少我们对汇率波动的风险敞口。此外,我们的货币汇兑损失可能会因中国的外汇管制规定而被放大,这些规定限制了我们将人民币兑换成外币的能力。
政府对货币兑换的控制可能会限制我们有效利用我们的收入的能力,并影响您的投资价值。
中国政府对人民币兑换成外币实施管制,在某些情况下,对将货币汇出中国实施管制。我们收到的收入基本上全部是人民币。在我们目前的公司结构下,我们的开曼群岛控股公司主要依靠我们中国子公司的股息支付来满足我们可能有的任何现金和融资需求。根据中国现行外汇法规,通过遵守某些程序要求,可以使用外币支付经常项目,包括利润分配、利息支付以及与贸易和服务相关的外汇交易,而无需事先获得外管局的批准。具体而言,在现有汇兑限制下,未经外管局事先批准,我们在中国的中国子公司的运营产生的现金可用于向我公司支付股息。但是,如果人民币要兑换成外币并汇出中国以支付资本费用,例如偿还以外币计价的贷款,则需要得到相应政府当局的批准或登记。因此,我们需要获得外管局的批准,才能使用我们中国子公司和VIE运营产生的现金以人民币以外的货币清偿各自欠中国境外实体的债务,或以人民币以外的货币在中国境外支付其他资本支出。
中国政府对包括海外直接投资在内的主要境外资本流动实施了更具限制性的外汇政策和审查。外管局实施更多限制和实质性审查程序,以规范资本项目下的跨境交易。参见“监管-外汇监管”和“监管-境外直接投资监管”。
我们已通知所有直接或间接持有我们开曼群岛控股公司股份的中国实体完成境外直接投资登记和备案。然而,我们可能不会被告知在我们公司直接或间接持有权益的所有中国实体的身份,我们也无法强制我们的受益所有人遵守国家外管局、国家发改委和商务部法规要求的海外直接投资登记或备案要求。因此,我们无法向您保证,我们所有属于中国实体的股东或实益拥有人已遵守并将在未来作出、获得或更新任何适用的海外直接投资登记或批准。如果我们的任何受此类政策监管的股东未能及时或完全满足适用的海外直接投资备案或批准要求,则可能会受到中国相关机构的处罚,我们的中国子公司可能会被禁止向我们分配其任何减资、股份转让或清算的利润和收益,我们向中国子公司贡献额外资本的能力可能会受到进一步限制。中国政府可酌情在未来进一步限制经常账户交易的外币准入。如果外汇管制制度阻止我们获得足够的外币来满足我们的外汇需求,我们可能无法以外币向我们的股东,包括ADS的持有者支付股息。此外,我们的股东可能会被要求暂停或停止投资并在规定时间内完成登记,构成犯罪的,可能会被警告或追究刑事责任。此外,不遵守外管局登记可能会导致根据中国法律对规避适用的外汇限制承担责任。
65
中国的某些法规可能会增加我们通过收购追求增长的难度。
除其他外,中国六家监管机构于2006年通过并于2009年修订的《外国投资者并购境内企业条例》或《并购规则》规定了额外的程序和要求,这些程序和要求可能会使外国投资者的并购活动更加耗时和复杂。此类规定要求,除其他外,境外投资者取得中国境内企业或在中国有实质性经营的外国公司控制权的任何控制权变更交易,如触发国务院于2008年发布并于2018年修订的《经营者集中事先通知门槛规定》规定的某些门槛,应提前通知商务部。此外,中国石油集团颁布的《反垄断法》于2022年6月24日进行了新的修订,自2022年8月1日起施行。根据修订后的《反垄断法》,有证据表明该集中具有或可能具有消除、限制竞争效果的交易,即使该集中未达到备案门槛,有关机关应当对其进行调查。2021年2月7日,国务院反垄断委员会颁布了《互联网平台经济领域反垄断指南》,旨在明确互联网平台的一项活动可能被认定为垄断行为的部分情形以及明确对涉及VIE结构的经营者集中进行反垄断审查。此外,2011年9月生效的《商务部关于外国投资者并购境内企业实施安全审查制度的实施细则》要求,中国公司的外国投资者从事对国家安全至关重要的军事相关行业或某些其他行业的收购,在完成任何此类收购之前均须接受安全审查。此外,2021年1月起施行的发改委、商务部颁布的《外商投资安全审查办法》要求,政府有关部门应当按照《外商投资影响或可能影响国家安全办法》的规定进行安全审查。我们可能会寻求与我们的业务和运营相辅相成的潜在战略收购。遵守这些法规的要求以完成此类交易可能会非常耗时,任何必要的批准程序,包括获得MOFCOM的批准或许可,都可能会延迟或抑制我们完成此类交易的能力,这可能会影响我们扩大业务或保持市场份额的能力。
中国对离岸控股公司向中国实体提供贷款和直接投资的监管以及政府对货币兑换的控制可能会延迟我们向中国子公司提供贷款或额外出资以及向VIE提供贷款,这可能会对我们的流动性以及我们为业务提供资金和扩展业务的能力产生重大不利影响。
我们通过我们的中国子公司、VIE及其子公司在中国开展业务。我们可能会向我们的中国子公司、VIE及其子公司提供贷款,或者我们可能会向我们的中国子公司提供额外的出资,或者我们可能会成立新的中国子公司并向这些新的中国子公司提供出资,或者我们可能会在离岸交易中收购在中国有业务运营的离岸实体。
这些方式大多受中国法规和批准的约束。例如,我们向我们在中国的全资子公司提供贷款以资助其活动不能超过法定限额,并且必须在当地对应的外管局注册。如果我们决定以出资的方式为我们在中国的全资子公司提供资金,这些出资须在外商投资综合管理信息系统中进行必要的备案并在中国其他政府部门进行登记。由于对提供给任何中国境内公司的外币贷款施加了限制,我们不太可能向我们的合并关联实体提供此类贷款,这些实体是中国境内公司。此外,由于与外国投资于从事增值电信服务和某些其他业务的中国国内企业有关的监管限制,我们不太可能通过出资的方式为我们的合并关联实体的活动提供资金。
66
外管局颁布《关于改革外商投资企业外币资本结算管理方式的通告》,即外管局19号文,自2015年6月1日起施行,最近于2023年3月23日修订,以取代《关于启动外商投资企业外币资本结算管理模式改革试点有关问题的通告》、《国家外汇管理局关于加强外汇业务管理有关问题的通知》,和《关于进一步明确规范部分资本项目外汇业务管理有关问题的通知》。根据外管局19号文,对外商投资公司外币计价注册资本转换成的人民币资本的流动和使用进行规范,不得将人民币资本用于发放人民币委托贷款、偿还企业间贷款或偿还已转让给第三方的银行贷款。虽然外管局19号文允许外商投资企业的外币计价注册资本转换而成的人民币资本用于在中国境内的股权投资,但也重申了外商投资公司的外币计价资本转换而成的人民币资本不得直接或间接用于超出其经营范围的用途的原则。因此,目前还不清楚外管局是否会在实际实践中允许这类资本在中国境内进行股权投资。外管局公布《国家外汇管理局关于改革和规范资本项目结汇管理政策的通知》,即外管局16号文,自2016年6月9日起施行,其中重申外管局19号文规定的部分规则,但将禁止使用外商投资公司外币计价注册资本折算的人民币资本金发放人民币委托贷款改为禁止使用该资本金向非关联企业发放贷款。违反外管局19号文、外管局16号文,可处以行政处罚。外管局19号文和外管局16号文可能会严重限制我们将我们持有的任何外币(包括我们海外发行的净收益)转移到我们的中国子公司的能力,这可能会对我们的流动性以及我们为中国业务提供资金和扩展业务的能力产生不利影响。
2019年10月23日,外管局颁布《国家外汇管理局关于进一步促进跨境贸易投资便利化的通知》或外管局28号文,其中规定,允许所有外商投资企业使用外币计价资本折算的人民币在中国境内进行股权投资,只要股权投资真实、不违反适用法律,并遵守外商投资负面清单。不过,由于外管局28号文是新颁布的,外管局和有能力的银行将如何在实践中开展尚不明确。
鉴于中国法规对离岸控股公司向中国实体的贷款和直接投资施加的各种要求,我们无法向您保证,我们将能够及时完成必要的政府注册或获得必要的政府批准,如果有的话,就我们未来向我们的中国子公司提供的贷款或就我们未来向我们的中国子公司提供的出资而言。如果我们未能完成此类注册或获得此类批准,我们使用首次公开募股所得款项以及为中国业务资本化或以其他方式提供资金的能力可能会受到负面影响,这可能会对我们的流动性以及我们为业务提供资金和扩展业务的能力产生重大不利影响。
中国有关中国居民设立离岸特殊目的公司的法规可能会使我们的中国居民实益拥有人或我们的中国子公司承担责任或受到处罚,限制我们向中国子公司注资的能力,限制我们的中国子公司向我们增加注册资本或分配利润的能力,或可能以其他方式对我们产生不利影响。
外管局于2014年7月颁布了《外汇局关于境内居民通过特殊目的载体境外投融资和往返投资有关问题的通告》或外管局37号文。外管局37号文要求中国居民或实体就其设立或控制以境外投资或融资为目的而设立的境外实体与该等中国居民或实体合法拥有的资产或境内企业股权或境外资产或权益相关事宜,向外管局或其当地分支机构进行登记。此外,当离岸特殊目的载体发生与任何基本信息变更(包括此类中国公民或居民、名称和运营期限变更)、投资金额增减、股份转让或交换、或合并或分立有关的重大事件时,此类中国居民或实体必须更新其外管局登记。根据外管局2015年2月发布的《关于进一步简化和完善直接投资适用外汇管理政策的通知》,自2015年6月起,地方银行根据外管局37号文,审查办理境外直接投资外汇登记,包括首次外汇登记和修正登记。见“条例-外汇条例”和“条例-中国居民持有的离岸特殊目的公司条例”。
67
如果我们的中国居民或实体股东未在当地外管局、发改委或商务部分支机构完成登记,我们的中国子公司可能会被禁止向我们分配其任何减资、股份转让或清算的利润和收益,我们向中国子公司贡献额外资本的能力可能会受到限制。此外,我们的股东可能会被要求暂停或停止投资并在规定时间内完成登记,构成犯罪的,可能会被警告或追究刑事责任。此外,未能遵守上述外管局登记可能导致根据中国法律对规避适用的外汇限制承担责任。
我们已通知所有直接或间接持有我们开曼群岛控股公司股份且我们称为中国居民的中国居民或实体完成外汇登记。然而,我们可能不会被告知在我们公司中直接或间接持有权益的所有中国居民或实体的身份,我们也无法强制我们的受益所有人遵守SAFE注册要求。因此,我们无法向您保证,我们的所有股东或作为中国居民或实体的实益拥有人已遵守并将在未来进行、获得或更新任何适用的登记或更新,这是外管局法规要求的。该等股东或实益拥有人未能遵守外管局的规定,或我们未能修改中国子公司的外汇登记,可能会使我们受到罚款或法律制裁,限制我们的海外或跨境投资活动,限制我们的中国子公司向我们进行分配或支付股息的能力或影响我们的所有权结构,这可能会对我们的业务和前景产生不利影响。
此外,由于这些外汇法规还相对较新,其解释和实施也在不断演变,因此不清楚这些法规,以及未来有关离岸或跨境交易的任何法规,将如何由相关政府主管部门解释、修订和实施。例如,我们的外汇活动可能会受到更严格的审查和批准程序,例如汇出股息和外币计价借款,这可能会对我们的财务状况和经营业绩产生不利影响。此外,如果我们决定收购一家中国境内公司,我们无法向您保证,我们或该公司的所有者(视情况而定)将能够获得必要的批准或完成外汇法规要求的必要备案和登记。这可能会限制我们实施收购战略的能力,并可能对我们的业务和前景产生不利影响。
任何未能遵守中国有关员工股票激励计划登记要求的规定可能会使中国计划参与者或我们受到罚款和其他法律或行政处分。
2012年2月,外管局颁布了《关于境内个人参与境外上市公司股票激励计划外汇管理有关问题的通知》,取代了此前于2007年和2008年颁布的规则。根据本规则,中国公民和在中国境内连续居住不少于一年的非中国公民参与境外公开上市公司的任何股票激励计划,除少数例外情况外,须通过境内合格代理人(可能是该境外上市公司的中国子公司)向外管局注册,并完成某些其他程序。此外,还必须保留境外委托机构,负责办理股票期权行权或变卖、股份权益买卖等相关事宜。当我公司成为境外上市公司时,我们和我们的执行官及其他身为中国公民或在中国连续居住不少于一年且被授予期权的员工已成为本条例的约束对象。截至本招股章程日期,我们及部分受注册规定规限的行政人员及雇员尚未完成规定的注册。我们正在完成并将协助这些中国期权承授人完成所需的注册和程序。如果我们或任何中国期权承授人未能完成外管局注册,我们或中国期权承授人可能会受到罚款和其他法律或行政处罚。此外,他们行使股票期权或将出售股票所得收益汇入中国的能力可能会受到额外限制。我们还面临监管不确定性,这可能会限制我们根据中国法律为董事、执行官和员工采取额外激励计划的能力。见“规章-股票激励计划的规定。”
68
如果出于中国企业所得税目的,我们被归类为中国居民企业,这种分类可能会对我们以及我们的非中国股东和ADS持有人造成不利的税务后果。
根据中国企业所得税法及其实施细则,在中国境外设立且其“事实上的管理机构”在中国境内的企业被视为“居民企业”,将按25%的税率对其全球收入征收企业所得税。实施细则将“事实管理主体”定义为对企业的业务、生产、人员、账户和财产实行充分实质控制和全面管理的主体。2009年,国家税务总局(简称STA)发布了一份通知,称为STA 82号文,其中对境外注册成立的中国控制企业的“事实上的管理主体”是否位于中国境内提供了一定的具体标准。尽管本通告仅适用于由中国企业或中国企业集团控制的离岸企业,而不适用于由中国个人或外国人控制的企业,但通告中规定的标准可能反映了STA关于在确定所有离岸企业的税务居民身份时应如何应用“事实上的管理机构”文本的一般立场。根据STA82号文,中国企业或中国企业集团控制的离岸注册企业将因其在中国大陆拥有“事实上的管理机构”而被视为中国税务居民,并且只有在满足以下所有条件的情况下,才会对其全球收入征收中国企业所得税:(i)日常运营管理的主要地点在中国;(ii)有关企业财务和人力资源事项的决定是由中国境内的组织或人员作出或须经其批准;(iii)企业的主要资产、会计账簿和记录、公司印章,以及董事会和股东决议位于或维持在中国;及(iv)至少50%有投票权的董事会成员或高级管理人员惯常居住在中国。
我们认为,就中国税务而言,我们公司不是中国居民企业。然而,企业的税务居民身份取决于中国税务机关的确定,“事实上的管理机构”一词的解释仍存在不确定性。如果中国税务机关就企业所得税目的确定我公司为中国居民企业,我们将按25%的税率就我们的全球收入缴纳中国企业所得税。此外,我们将被要求从我们支付给非居民企业股东的股息中预扣10%的预扣税,包括ADS的持有人。此外,非居民企业股东(包括我们的ADS持有人)可能需要就出售或以其他方式处置ADS或普通股所实现的收益按10%的税率缴纳中国税,如果此类收益被视为来自中国来源。此外,如果我们被视为中国居民企业,支付给我们的非中国个人股东(包括我们的ADS持有人)的股息以及此类股东转让ADS或普通股实现的任何收益可能需要按20%的税率缴纳中国税(在股息的情况下,我们可能会从源头上扣缴)。这些税率可能会通过适用的税收协定而降低。例如,中国企业所得税法对外国投资企业或FIE向其在中国大陆以外的直接控股公司分配的股息征收10%的预提所得税。如果FIE的直接控股公司注册在香港或与中国大陆有税收协定安排的其他司法管辖区,则适用5%的较低预提所得税税率,但须在分配时进行资格审查。但目前尚不清楚,在我们被视为中国居民企业的情况下,我们公司的非中国股东在实践中是否能够获得其税收居住国与中国大陆之间的任何税收协定的好处。任何此类税收可能会降低您对ADS或普通股的投资回报。
我们面临中国居民企业的非中国控股公司间接转让中国居民企业股权的不确定性。
2015年2月3日,国家税务总局(简称STA)发布关于非税居民企业间接转让财产若干企业所得税事项的公示通知,简称STA公报7。STA Bulletin 7将其税务管辖范围扩大到涉及通过外国中间控股公司的离岸转让转移应税资产的交易。此外,STA Bulletin 7引入了内部集团重组和通过公开证券市场买卖股权的安全港。STA Bulletin 7也给应税资产的外国转让方和受让方(或其他有义务支付转让款的人)带来了挑战。
2017年10月17日,国家税务总局发布《国家税务总局关于非居民企业所得税源头扣缴有关问题的公告》,即STA37号公告,自2017年12月1日起施行,于2018年6月15日修订。STA公报37进一步明确了非居民企业所得税预扣的做法和程序。
69
非居民企业通过处置境外控股公司股权间接转让应税资产,属于间接转让的,非居民企业作为转让方或者受让方,或者直接拥有应税资产的中国主体,可以向有关税务机关报告该间接转让情况。中国税务机关采用“实质重于形式”的原则,如果境外控股公司缺乏合理的商业目的,并且是为了减少、避免或递延中国税款而设立的,则可以无视该公司的存在。因此,此类间接转让产生的收益可能需要缴纳中国企业所得税,受让人或其他有义务支付转让款项的人有义务代扣适用的税款,目前对于转让中国居民企业股权的税率为10%。如果受让人未预扣税款且转让人未缴纳税款,转让人和受让方都可能受到中国税法的处罚。
我们在涉及中国应税资产的某些过去和未来交易的报告和其他影响方面面临不确定性,例如离岸重组、出售我们海外子公司的股份和投资。根据STA Bulletin 7和/或STA Bulletin 37,如果我公司是此类交易的转让方,我公司可能会被征收备案义务或税款,如果我公司是此类交易的受让方,可能会被征收预扣税义务。对于非中国居民企业的投资者转让我公司的股份,我们的中国子公司可能会被要求协助根据STA Bulletin 7和/或STA Bulletin 37进行备案。因此,我们可能被要求花费宝贵资源以遵守STA Bulletin 7和/或STA Bulletin 37或要求我们向其购买应税资产的相关转让方遵守这些通知,或确定我们公司不应根据这些通知被征税,这可能对我们的财务状况和经营业绩产生重大不利影响。
如果PCAOB确定无法检查或彻底调查我们的注册公共会计师事务所,并且因此美国国家证券交易所,例如NYSE American,可能会决定将我们的证券摘牌,我们的证券交易将根据HFCAAA被禁止。
近年来,美国立法者和监管机构一直表达了对投资于总部位于包括中国在内的新兴市场或在新兴市场有实质性业务的公司相关风险的担忧。特别是,立法者强调了独立审计师无法接受PCAOB彻底检查或调查的公司的相关风险增加。
作为美国持续关注获取审计和其他目前受国家法律特别是中国法律保护的信息的一部分,2020年12月18日,美国总统签署了HFCAA成为法律。除其他外,HFCAAA要求SEC确定已聘请注册公共会计师事务所的上市公司,以在该公司设有分支机构或办事处的情况下出具审计报告:(i)位于外国司法管辖区,以及(ii)上市公司会计监督委员会或PCAOB已确定其无法完全检查或调查,因为外国司法管辖区的当局采取了立场。2022年12月29日,美国总统签署了《2023年综合拨款法案》成为法律,其中除其他外,修订了HFCAA,将发行人在SEC必须对发行人的证券实施初始交易禁令之前可以被确定为委员会认定发行人的连续年数从三年减少到两年。因此,如果我们连续两年被确定为委员会认定的发行人,根据HCFAA,SEC被要求禁止我们的证券在美国国家证券交易所和场外交易市场的交易。
2021年12月16日,PCAOB发布了HFCAAA认定报告,根据该报告,总部位于中国大陆和香港的注册公共会计师事务所,包括我们的前审计师普华永道中天会计师事务所(“普华永道”),受制于PCAOB无法检查或完全调查的认定。2022年8月22日,我们被SEC根据HFCAA最终认定为提交了一家注册公共会计师事务所出具的审计报告,而PCAOB无法就提交我们截至2022年3月31日止年度的20-F表格年度报告进行彻底检查或调查。过去PCAOB不能进行检查,也剥夺了我们的投资者这种检查的好处。
我们的审计师Assentsure PAC(“Assentsure”),即出具本招股说明书其他部分所载审计报告的独立注册公共会计师事务所,作为在美国公开交易的公司的审计师和在PCAOB注册的公司,受美国法律的约束,根据该法律,PCAOB进行定期检查,以评估我们的审计师是否遵守适用的专业标准。我们的审计师总部位于新加坡,并定期接受PCAOB的检查,最近一次检查是在2024年9月。截至本招股章程日期,我们的核数师不在2021年12月发布的PCAOB确定名单所列公司之列。
70
2022年8月26日,财联社与中国证券监督管理委员会(简称证监会)、中华人民共和国财政部签署了《礼宾声明》,迈出了财联社对总部设在中国大陆和香港的注册会计师事务所进行检查和调查开放准入的第一步。2022年12月15日,会计准则委员会宣布,能够在2022年对总部位于中国大陆和香港的会计准则委员会注册的公共会计师事务所进行完整的检查和调查。PCAOB相应撤销了此前的2021年决定。在撤销这些决定的同时,每年,会计监督委员会都会决定是否可以彻底检查和调查总部在中国大陆和香港的会计师事务所。这一框架的实施存在不确定性,无法保证PCAOB能够在2023年及以后继续获得全面检查和调查的机会。如果PCAOB在未来确定它不再完全有权检查和调查中国大陆和香港的完全会计师事务所,而我们使用总部位于其中一个司法管辖区的会计师事务所就我们向SEC提交的财务报表出具审计报告,我们的证券将被禁止在美国的全国性证券交易所或场外交易市场进行交易。我们的ADS退市,或它们被退市的威胁,可能会对您的投资价值产生重大不利影响。HFCAA或其他增加美国监管机构获取审计信息的努力可能会给包括我们在内的受影响发行人造成投资者的不确定性,我们ADS的市场价格可能会受到不利影响。
如果我们的ADS从NYSE American退市并被禁止在美国的场外交易市场交易,我们将无法确定我们将能够在非美国证券交易所上市我们的证券或我们的证券的市场将在美国以外发展。这样的退市将严重影响我们以我们可以接受的条款筹集资本的能力,或者根本不影响,这将对我们的业务、财务状况、经营业绩和前景产生重大不利影响。
美国和国际政策的变化,特别是有关中国的政策,可能会对我们的业务和经营业绩产生不利影响。
最近,国际贸易政策发生变化,政治紧张局势加剧,特别是美国和中国之间,但也是乌克兰战争和对俄罗斯制裁的结果。例如,美国政府过去曾对从中国进口的某些产品征收、额外、新的或更高的关税,以惩罚中国所称的不公平贸易行为。中国的回应是,对从美国进口的某些产品征收额外、新的或更高的关税。虽然美国与中国订立《美利坚合众国与中华人民共和国经济贸易协定》作为第一阶段贸易协议,于2020年2月14日生效,但不确定关税政策是否会有任何进一步的实质性变化。政府对国际贸易的任何不利政策,例如资本管制或关税,可能会影响我们的业务、财务状况和经营业绩。如果实施任何新的关税、立法和/或法规,或重新谈判现有贸易协定,特别是如果美国政府由于最近的美中贸易紧张局势而采取报复性贸易行动,这些变化可能会对我们的业务、财务状况和经营业绩产生不利影响。
除了有关中国公司遵守适用的美国证券法的拟议美国立法和政策外,我们的业务和前景还可能受到政府政策的其他变化的负面影响,包括美国政府当局实施的制裁和出口管制,包括由于中美政治或经济关系实质性恶化和其他地缘政治挑战而实施的那些变化。无法保证,如果中美之间的紧张局势升级,美国政府当局不会对我们或关联公司采取任何此类行动,这可能会对我们的业务和前景造成重大不利影响。
71
与我们的A类普通股和ADS相关的风险
美国存托凭证的交易价格很可能会波动,这可能会给投资者带来巨大损失。
ADS的交易价格很可能会波动,并可能由于我们无法控制的因素而出现宽幅波动。出现这种情况可能是因为广泛的市场和行业因素,包括其他主要在中国开展业务并在美国上市其证券的公司的表现和市场价格波动。除了市场和行业因素外,ADS的价格和交易量可能会因我们自身运营的特定因素而高度波动,包括以下因素:
| ● | 我们经营业绩的实际或预期波动,例如净收入、收益和现金流; |
| ● | 我们可能向公众提供的财务预测,这些预测的任何变化或我们未能达到这些预测; |
| ● | 关于我们或我们的竞争对手的重大技术创新、新投资、收购、战略合作伙伴关系、合资企业、运营结果或资本承诺的公告; |
| ● | 我们或我们的竞争对手宣布新产品、解决方案和扩展; |
| ● | 证券分析师未能启动或维持对我公司的覆盖、跟踪我公司的任何证券分析师变更财务估计或评级或我们未能达到这些估计或投资者的期望; |
| ● | 关于我们、我们的服务或我们的行业的有害负面宣传; |
| ● | 与我们业务相关的新法规、规则或政策的公告; |
| ● | 关键人员的增补或离任; |
| ● | 解除对我们已发行股本证券的锁定或其他转让限制或出售额外股本证券; |
| ● | 潜在的诉讼或监管调查;和 |
| ● | 其他事件或因素,包括战争、流行病、恐怖主义事件或对这些事件的反应导致的事件或因素。 |
这些因素中的任何一个都可能导致ADS交易的数量和价格发生巨大而突然的变化。
此外,整个股票市场,尤其是互联网相关公司和其他主要在中国开展业务的公司的市场价格表现和波动,可能会影响我们ADS的价格和交易量的波动。在美国上市的一些中国公司的证券经历了大幅波动,这种波动往往与这类公司的经营业绩无关,包括在某些情况下,其证券的交易价格大幅下跌。这些公司证券的交易表现可能会影响投资者对在美国上市的中国公司的总体态度,因此可能会影响我们的ADS的交易表现,无论我们的实际经营表现如何。此外,任何有关公司治理实践不足或其他中国公司的会计、公司结构或其他事项造假的负面消息或看法,也可能对包括我们在内的广大投资者对中国公司的态度产生负面影响,无论我们是否从事了任何不适当的活动。特别是,全球金融危机、随之而来的经济衰退以及许多国家信贷市场的恶化,已经并可能继续助长全球股市的极端波动。这些广泛的市场和行业波动可能会对我们ADS的市场价格产生不利影响。我们的ADS价格波动或缺乏积极表现也可能对我们留住关键员工的能力产生不利影响,其中大多数员工已被授予期权或其他股权激励。
72
过去,公众公司的股东经常在其证券的市场价格出现不稳定时期后对这些公司提起证券集体诉讼。如果我们卷入集体诉讼,可能会转移管理层对我们业务和运营的大量注意力和其他资源,并要求我们为诉讼辩护而承担大量费用,这可能会损害我们的运营结果。任何此类集体诉讼,无论是否成功,都可能损害我们的声誉,并限制我们未来筹集资金的能力。此外,如果对我们的索赔成功,我们可能需要支付重大损害赔偿,这可能对我们的财务状况和经营业绩产生重大不利影响。
我们拥有不同投票权的双重股权结构将限制您影响公司事务的能力,并可能阻止其他人进行我们的A类普通股和ADS持有人可能认为有益的任何控制权变更交易。
我们采用了双重类别的股份结构,使得我们的普通股由A类普通股和B类普通股组成。就需要股东投票的事项而言,每股A类普通股有权投一票,每股B类普通股有权投20票。每股B类普通股可由其持有人随时转换为一股A类普通股,而A类普通股在任何情况下均不得转换为B类普通股。一旦任何B类普通股的持有人将任何B类普通股出售、转让、转让或处置给任何非创始人(该术语在我们的MAA中定义)或创始人的关联人士,或在任何B类普通股的最终实益所有权变更为非创始人或创始人的关联人士时,每股该等B类普通股将自动立即转换为一股A类普通股。B类普通股持有人可以转让或者以其他方式处置其持有的B类普通股的情形不受限制。Hao(Louis)Liang先生、Yingzhi(Lisa)Tang女士和一名前董事实益拥有我们所有已发行的B类普通股。截至2024年3月31日,他们合计持有的B类普通股占我们已发行及流通股本总额的约8.1%,占我们已发行及流通股份总额的总投票权的63.8%。
由于这种双重股权结构,我们B类普通股的持有人将完全控制提交股东表决的事项的结果,并对我们的业务具有重大影响,包括有关合并、合并、清算和出售我们全部或几乎全部资产、选举董事和其他重大公司行动的决定。B类普通股持有人控制股东投票的结果(i)涉及需要普通决议的事项,该事项需要获得简单多数股东投票的赞成票,但B类普通股至少占我们已发行和流通股本总额的4.8%;以及(ii)涉及需要特别决议的事项,该事项需要获得不少于三分之二股东投票的赞成票,B类普通股至少占我们已发行流通股本总额的9.1%。B类普通股的持有人可能会采取不符合我们或我们的其他股东或ADS持有人最佳利益的行动。这可能会阻止、延迟或阻止我们公司控制权的变更,这可能会导致我们的其他股东失去作为出售我们公司的一部分而获得其股份溢价的机会,并可能降低ADS的价格。这种集中控制将限制你影响公司事务的能力,并可能阻止其他人进行A类普通股和ADS持有人可能认为有益的任何潜在合并、收购或其他控制权变更交易。
未来发行我们的B类普通股,这可以获得董事会批准,可能会导致对我们A类普通股现有持有人的稀释。此类发行,或认为可能会发生此类发行,可能会压低我们ADS的市场价格。我们可能会不时增发股本证券,包括B类普通股。因此,ADS持有人承担了未来发行权益证券可能降低其ADS价值并稀释其所有权权益的风险。此外,任何B类普通股持有人选择将任何B类普通股转换为A类普通股,将在投票权和实益所有权方面稀释A类普通股持有人,因此,我们ADS的市场价格可能会受到不利影响。此外,将B类普通股转换为A类普通股,在增加我们A类普通股持有人的绝对投票权的同时,可能会增加长期保留其股份的B类普通股持有人的相对投票权。因此,A类普通股持有人的相对投票权可能在相当长的一段时间内仍然受到限制。
73
我国普通股的双重类别结构可能会对我国ADS的交易市场产生不利影响。
标普道琼斯指数和富时罗素指数已宣布修改其将公众公司股票纳入某些指数的资格标准,包括标普 500指数,以排除拥有多种类别股票的公司以及公众股东持有的总投票权不超过5%的公司被纳入这类指数。此外,多家股东咨询公司已宣布反对使用多个类别结构。因此,我们普通股的双重类别结构可能会阻止我们将代表A类普通股的ADS纳入此类指数,并可能导致股东咨询公司发布关于我们公司治理实践的负面评论,或以其他方式寻求导致我们改变我们的资本结构。任何此类被排除在指数之外的情况都可能导致我们ADS的交易市场不那么活跃。股东咨询公司批评我们公司治理实践或资本结构的任何行动或出版物也可能对我们ADS的价值产生不利影响。
如果证券或行业分析师不发布关于我们业务的研究或报告,或者他们不利地改变了他们关于ADS的建议,ADS的市场价格和交易量可能会下降。
ADS的交易市场将受到行业或证券分析师发布的关于我们的业务、我们的市场和我们的竞争对手的研究或报告的影响。我们对这些分析师没有任何控制权。如果覆盖美国的一位或多位分析师下调ADS评级或改变对ADS的看法,ADS的市场价格可能会下降。如果这些分析师中的一位或多位停止覆盖我们或未能定期发布关于我们的报告,我们可能会在金融市场失去知名度,进而可能导致ADS的市场价格或交易量下降。
大量ADS的出售或可供出售可能会对其市场价格产生不利影响。
在公开市场出售大量ADS,或认为这些出售可能发生,可能会对ADS的市场价格产生不利影响,并可能严重损害我们未来通过股票发行筹集资金的能力。我们无法预测我们的重要股东或任何其他股东持有的证券的市场销售或这些证券未来出售的可用性将对ADS的市场价格产生何种影响(如果有的话)。
卖空者采用的技术可能会压低ADS的市场价格。
卖空是卖出卖方并不拥有但已向第三方借入的证券的做法,意图在日后买回相同的证券以归还给出借人。卖空者希望从出售借入证券和购买替换股份之间的证券价值下降中获利,因为卖空者预计在该购买中支付的金额将低于其在出售中获得的金额。由于证券价格下跌符合卖空者的利益,许多卖空者发布或安排发布关于相关发行人及其业务前景的负面意见,以便在卖空证券后制造市场负面势头并为自己创造利润。这些空头攻击在过去曾导致市场抛售股票。
几乎所有业务都在中国的上市公司一直是卖空的对象。大部分审查和负面宣传都集中在对财务报告缺乏有效内部控制导致财务和会计违规和错误、公司治理政策不充分或缺乏遵守这些政策的指控,在许多情况下还涉及欺诈指控。因此,这些公司中的许多公司现在正在对这些指控进行内部和外部调查,并在此期间受到股东诉讼和/或SEC执法行动的影响。
目前尚不清楚这种负面宣传会对我们产生什么影响。如果我们成为任何不利指控的对象,无论这些指控被证明是真实的还是不真实的,我们可能不得不花费大量资源来调查这些指控和/或为自己辩护。虽然我们会强烈防御任何此类卖空者的攻击,但我们可能会受到言论自由原则、适用的州法律或商业保密问题的限制,无法对相关卖空者采取行动。这种情况可能代价高昂且耗时,并可能分散我们管理层对发展业务的注意力。即使这些指控最终被证明是毫无根据的,针对我们的指控可能会严重影响我们的业务运营,对ADS的任何投资都可能大幅减少,甚至变得一文不值。
74
因为在可预见的未来我们不会分红,你必须依靠ADS的价格升值来获得投资回报。
我们目前打算保留大部分(如果不是全部)可用资金和任何未来收益,为我们业务的发展和增长提供资金。因此,我们在可预见的未来将不会派发任何现金股息。因此,你不应该依赖对ADS的投资作为未来任何股息收入的来源。
我们的董事会对是否分配股息拥有酌处权,但须遵守开曼群岛法律的某些要求。此外,我们的股东可以通过普通决议宣派股息,但任何股息不得超过我们董事会建议的金额。在任何一种情况下,所有股息都受到开曼群岛法律的某些限制,即我公司可以从利润或股份溢价账户中支付股息,并且始终规定在任何情况下都不得支付股息,如果这将导致公司无法在正常业务过程中支付到期债务。即使我们的董事会决定宣布和支付股息,未来股息的时间、金额和形式(如果有的话)将取决于我们未来的经营业绩和现金流、我们的资本要求和盈余、我们从子公司收到的分配金额(如果有的话)、我们的财务状况、合同限制和董事会认为相关的其他因素。因此,您对ADS的投资回报很可能完全取决于ADS未来的任何价格升值。不能保证ADS会升值,甚至维持你购买ADS时的价格。你在我们的ADS上的投资可能无法实现回报,甚至可能会损失你在ADS上的全部投资。
您在保护您的利益方面可能会遇到困难,您通过美国法院保护您的权利的能力可能会受到限制,因为我们是根据开曼群岛法律注册成立的。
博奇是一家根据开曼群岛法律注册成立的获豁免有限责任公司。我们的公司事务受我们不时修订的组织章程大纲和章程细则、开曼群岛的《公司法》(经修订)或《公司法》和开曼群岛的普通法管辖。根据开曼群岛法律,股东对我们的董事采取行动的权利、我们的少数股东的行动以及我们的董事对我们的信托义务在很大程度上受开曼群岛普通法管辖。开曼群岛的普通法部分源自开曼群岛相对有限的司法判例以及英格兰和威尔士的普通法,其法院对开曼群岛法院的裁决具有说服力,但不具有约束力。根据开曼群岛法律,我们的股东的权利和我们的董事的信托义务没有像美国某些司法管辖区的法规或司法先例那样明确确立。特别是,开曼群岛的证券法律体系不如美国发达。美国一些州,如特拉华州,比开曼群岛更充分地发展和司法解释了公司法机构。此外,开曼群岛公司可能没有资格在美国联邦法院发起股东派生诉讼。
根据开曼群岛法律,像我们这样的开曼群岛获豁免公司的股东没有查阅公司记录或获得这些公司成员名册副本的一般权利(组织章程大纲和章程细则、抵押和押记登记册以及股东通过的任何特别决议除外)。开曼群岛公司注册处处长须在任何人缴付费用后,提供我们现任董事名单(及适用情况下公司现任候补董事名单),以供查阅。根据我们目前有效的第十三次修订和重述的组织章程大纲和章程细则或MAA,我们的董事有酌情权决定我们的股东是否以及在什么条件下可以查阅我们的公司记录,但没有义务向我们的股东提供这些记录。这可能会使您更难获得所需的信息,以证明股东动议所需的任何事实,或就代理权竞争向其他股东征集代理权。
作为我国母国的开曼群岛的某些公司治理实践与对在美国等其他司法管辖区注册成立的公司的要求有很大不同。如果我们选择遵循母国惯例,我们的股东可能会得到比适用于美国国内发行人的规则和法规更少的保护。
75
由于上述所有情况,面对管理层或董事会成员采取的行动,我们的公众股东可能比作为在美国注册成立的公司的公众股东更难以保护他们的利益。为讨论《公司法》条款与适用于在美国注册成立的公司及其股东的法律之间的重大差异。
我们的股东对我们获得的某些判决可能无法执行。
博奇股份是一家根据开曼群岛法律注册成立的豁免股份有限公司。截至本招股说明书之日,我们几乎所有的资产都位于美国境外。我们目前基本上所有的行动都是在中国进行的。此外,我们所有现任董事和高级管理人员均为中国国民和居民。这些人的资产基本上全部位于美国境外。因此,如果您认为根据美国联邦证券法或其他方式侵犯了您的权利,您可能很难或不可能在美国对我们或这些个人提起诉讼。即使你们成功提起这类诉讼,开曼群岛和中国的法律也可能使你们无法对我们的资产或我们的董事和高级职员的资产执行判决。然而,存款协议赋予您向具有约束力的仲裁提交对我们的索赔的权利,即使法院判决没有,仲裁裁决也可能对我们和我们在中国的资产强制执行。
ADS持有人可能无权就存款协议下产生的索赔进行陪审团审判,这可能会导致在任何此类诉讼中对原告(s)不利的结果。
管辖代表我们A类普通股的ADS的存款协议规定,在法律允许的最大范围内,ADS持有人放弃对他们可能因我们的股票、ADS或存款协议而产生或与之相关的对我们或存托人的任何索赔进行陪审团审判的权利,包括根据美国联邦证券法提出的任何索赔。
如果我们或保存人反对基于这一豁免的陪审团审判,法院将不得不根据适用的州和联邦法律,根据案件的事实和情况确定该豁免是否可强制执行。据我们所知,与根据联邦证券法产生的索赔有关的合同争议前陪审团审判豁免的可执行性尚未得到美国最高法院的最终裁决。然而,我们认为,合同纠纷前陪审团审判豁免条款通常是可强制执行的,包括根据管辖存款协议的纽约州法律,或由纽约市的联邦或州法院执行,后者对存款协议下产生的事项拥有非排他性管辖权。法院在确定是否执行合同约定的争议前陪审团审判放弃时,一般会考虑当事人是否明知、明知、自愿放弃了陪审团审判权。我们认为,就存款协议和ADS而言,情况将会如此。建议您在投资ADS之前就陪审团豁免条款咨询法律顾问。
如果您或ADS的任何其他持有人或实益拥有人,包括二级市场交易中的ADS购买者,就存款协议或ADS下产生的事项向我们或存托人提出索赔,包括根据联邦证券法提出的索赔,您或此类其他持有人或实益拥有人可能无权就此类索赔进行陪审团审判,这可能会增加提出索赔的成本,并限制和阻止针对我们或存托人的诉讼。如果根据存款协议对我们和保存人中的一方或双方提起诉讼,则可能只能由适用的审判法院的法官或法官审理,这将根据不同的民事程序进行,并可能导致与陪审团审判不同的结果,包括在任何此类诉讼中可能不利于原告的结果。
尽管如此,如果适用法律不允许这一陪审团审判豁免,则可以根据与陪审团审判的存款协议条款进行诉讼。存托协议或ADS的任何条件、规定或规定均不能作为ADS的任何持有人或实益拥有人或我们或存托人对遵守美国联邦证券法的任何实质性条款及其下颁布的规则和条例的豁免。
76
ADS持有人的投票权受到存款协议条款的限制,您可能无法行使您的权利来指导您的ADS基础的A类普通股的投票。
我们可以,但《公司法》没有义务,召集股东年度股东大会。我们的MAA规定,我们可以(但没有义务)每年举行一次股东大会作为我们的年度股东大会。作为ADS的持有者,您将没有任何直接权利出席我们的股东大会或在此类会议上投票。您将只能根据存款协议的规定,通过向存托人发出投票指示,间接行使附属于您的ADS基础的A类普通股的投票权。根据存款协议,您只能通过向作为您的ADS基础A类普通股的持有人的存托人发出投票指示来投票。在收到您的投票指示后,存托人可以根据您的指示尝试对您的ADS基础的A类普通股进行投票。如果我们要求您的指示,那么在收到您的投票指示后,存托人将尝试按照这些指示对基础A类普通股进行投票。如果我们没有指示保存人征求你的指示,保存人仍然可以按照你的指示进行投票,但不是必须这样做。除非您在股东大会记录日期之前撤回股份并成为此类股份的登记持有人,否则您将无法直接就基础A类普通股行使任何投票权。召开股东大会时,您可能无法收到足够的会议提前通知,以使您能够撤回您的ADS相关股份,并在股东大会的记录日期之前成为此类股份的注册持有人,以便您能够出席股东大会并就将在股东大会上审议和表决的任何特定事项或决议直接投票。此外,根据我们的MAA,为确定那些有权出席任何股东大会并在其上投票的股东,我们的董事可能会关闭我们的会员名册和/或提前确定该会议的记录日期,而我们的会员名册的这种关闭或此类记录日期的设置可能会阻止您在记录日期之前撤回您的ADS基础的A类普通股并成为此类股份的登记持有人,从而您将无法出席股东大会或直接投票。凡有任何事项要在股东大会上付诸表决,保存人将通知您即将进行的投票,并在我们要求时将我们的投票材料交付给您。我们无法向您保证,您将及时收到投票材料,以确保您可以指示存托人对您的股份进行投票。此外,保存人及其代理人不对未执行投票指示或其执行你的投票指示的方式负责。这意味着,如果您的ADS的基础股票没有按照您的要求进行投票,您可能无法行使您的权利来指导您的ADS基础股票的投票方式,并且您可能没有法律补救措施。
由于无法参与供股,你可能会遇到持股被稀释的情况。
我们可能会不时向我们的股东分配权利,包括获得证券的权利。但是,除非我们根据经修订的1933年《证券法》或《证券法》同时登记权利和权利所涉及的证券,或获得注册要求的豁免,否则我们无法在美国向您提供此类权利。根据存款协议,存托人将不会向ADS持有人分配权利,除非权利的分配和出售以及与这些权利相关的证券根据《证券法》对所有ADS持有人免于登记,或者根据《证券法》的规定进行登记。保存人可以,但不是被要求,试图将这些未分配的权利出售给第三方,并且可以允许这些权利失效。我们可能无法根据《证券法》确立注册豁免,我们没有义务就这些权利或基础证券提交注册声明或努力宣布注册声明生效。因此,ADS的持有人可能无法参与我们的配股发行,并可能因此而遭遇持股稀释。
您可能会受到转让您的ADS的限制。
你的ADS可以在存托人的账簿上转让。然而,保存人可在其认为与履行其职责有关的合宜情况下,随时或不时结账。存托人可能会在紧急情况下、在周末和公众假期关闭账簿。保存人一般可在我们的会员名册或保存人账簿关闭时,或在我们或保存人认为由于法律或任何政府或政府机构的任何要求,或根据保存人协议的任何规定,或出于任何其他原因,这样做是可取的任何时候,拒绝交付、转让或登记我们的ADS的转让。
77
我们是《证券法》意义上的“新兴成长型公司”,可能会利用某些减少的报告要求。
我们是《就业法》中定义的“新兴成长型公司”,我们可能会利用适用于非新兴成长型公司的其他上市公司的某些豁免要求,包括最重要的是,只要我们仍然是新兴成长型公司,就不需要遵守2002年《萨班斯-奥克斯利法案》第404节的审计师证明要求。因此,如果我们选择不遵守此类审计师证明要求,我们的投资者可能无法获得他们认为重要的某些信息。
我们是《交易法》规则所指的外国私人发行人,因此我们不受适用于美国国内上市公司的某些条款的约束。
由于我们符合《交易法》规定的外国私人发行人资格,我们可豁免遵守适用于美国国内发行人的美国证券规则和条例的某些条款,包括:
| ● | 《交易法》规定的要求向SEC提交10-Q表格季度报告或8-K表格当前报告的规则; |
| ● | 《交易法》中关于根据《交易法》注册的证券的代理、同意或授权征集的条款; |
| ● | 《交易法》中要求内部人公开报告其股票所有权和交易活动以及从短时间内进行的交易中获利的内部人的责任的条款;以及 |
| ● | FD条例下重大非公开信息发行人的选择性披露规则。 |
我们被要求在每个财政年度结束后的四个月内以表格20-F提交年度报告。此外,我们打算每半年发布一次业绩,作为新闻稿,根据《纽约证券交易所美国人》的规则和规定分发。与财务业绩和重大事件相关的新闻稿也将通过6-K表格提交给SEC。然而,与美国国内发行人要求向SEC提交的信息相比,我们被要求向SEC提交或提供的信息将不那么广泛,也不那么及时。因此,您可能无法获得与您投资美国国内发行人时可获得的相同保护或信息。
78
此外,纽交所美国规则允许像我们这样的外国私人发行人遵循其母国的公司治理实践。作为我国母国的开曼群岛的某些公司治理实践可能与纽约证券交易所美国公司治理上市标准存在显着差异。如果我们完全遵守纽交所美国公司治理上市标准,这些做法对股东的保护可能会比他们所享受的要少。
我们目前打算遵循开曼群岛公司治理实践,以代替纽约证券交易所美国分公司的公司治理要求,即上市公司必须(i)拥有多数独立董事,(ii)在其审计委员会中至少有三名成员,(iii)拥有一个提名委员会和一个薪酬委员会,每个委员会都完全由独立董事组成,(iv)不迟于财政年度结束后一年举行年度股东大会,以及(v)就股票期权或股权补偿计划的设立(或重大修订)获得股东批准,以及(vi)根据《纽约证券交易所美国有限责任公司公司公司指南》第712和713条在任何交易或一系列相关交易中发行证券之前获得股东批准。由于我们选择遵循上述母国惯例,我们的股东可能会获得比适用于美国国内发行人的纽约证券交易所美国公司治理上市标准下他们所享有的保护更少的保护。
由于我们ADS的价格波动,我们截至2024年3月31日止年度的被动外国投资公司(PFIC)地位不确定,我们在当前或任何未来纳税年度将成为PFIC的重大风险,这可能对美国ADS或我们的A类普通股的美国投资者造成不利的美国联邦所得税后果。
一般而言,非美国公司是指在任何课税年度(i)其资产平均价值的50%或以上(一般按季度确定)由产生或为产生被动收入而持有的资产(“资产测试”),或(ii)其总收入的75%或以上由被动收入组成的任何课税年度的美国联邦所得税目的的PFIC。就上述计算而言,直接或间接拥有(或被视为出于美国联邦所得税目的而拥有)另一家公司股份价值至少25%的非美国公司被视为其持有另一家公司资产的比例份额,并直接获得其在另一家公司收入中的比例份额。被动收入一般包括股息、利息、租金、特许权使用费和金融投资收益。出于这些目的,现金通常是一种被动资产。根据我们持有的现金数量,连同为产生被动收入而持有的任何其他资产,有可能在我们当前的纳税年度或随后的任何年度,我们资产的50%以上可能是产生被动收入的资产。我们作为PFIC的地位是每年作出的实事求是的决定。我们将在任何特定纳税年度结束后作出这一决定。考虑到我们的收入和资产构成,我们认为采取我们在截至2024年3月31日的纳税年度不是PFIC的立场是合理的。然而,由于上述不确定性,以及为资产测试目的对我们某些资产的特征和价值的不确定性,我们在截至2024年3月31日的纳税年度的PFIC状态并不完全清楚,美国国税局可能会声称我们在该年度是PFIC。此外,就PFIC规则而言,我们、VIE及其名义股东之间的合同安排将如何对待并不完全清楚,如果VIE出于这些目的不被视为由我们拥有,我们可能会成为或成为PFIC。
如果我们是美国纳税人持有ADS或A类普通股的任何纳税年度的PFIC,美国纳税人通常会受到不利的美国联邦所得税后果的影响,包括增加处置收益和“超额分配”的纳税义务以及额外的报告要求。即使我们在以后的纳税年度不再是PFIC,这种情况通常仍将继续,除非进行某些选举。参见“被动外资公司规则”。
79
关于前瞻性陈述的警示性陈述
本招股说明书包含构成前瞻性陈述的陈述。这份招股说明书中包含的许多前瞻性陈述可以通过使用诸如“预期”、“相信”、“可能”、“预期”、“应该”、“计划”、“打算”、“估计”和“潜力”等前瞻性词语来识别。
前瞻性陈述出现在本招股说明书的多个地方,包括但不限于关于我们的意图、信念或当前预期的陈述。前瞻性陈述基于我们管理层的信念和假设以及我们管理层目前可获得的信息。此类陈述受到风险和不确定性的影响,由于各种因素,包括但不限于在本招股说明书中标题为“风险因素”一节中确定的因素,实际结果可能与前瞻性陈述中明示或暗示的结果存在重大差异。这些风险和不确定性包括与以下相关的因素:
| ● | 我们的使命和战略; |
| ● | 我们未来的业务发展、财务状况和经营业绩; |
| ● | 中国网络零售和宠物行业的预期增长; |
| ● | 我们对我们的产品和服务的需求和市场接受度的期望; |
| ● | 我们对保持和加强我们与客户、用户、KOL、品牌合作伙伴、制造商、战略合作伙伴、线下宠物店和宠物医院等利益相关者的关系的期望; |
| ● | 我们行业的竞争; |
| ● | 中国的一般经济和商业状况;和 |
| ● | 政府有关本行业的相关政策法规。 |
本招股说明书包含我们从各种政府和私人出版物中获得的某些数据和信息。这些出版物中的统计数据还包括基于一些假设的预测。我们的行业可能不会以市场数据预测的速度增长,或者根本不会。这一市场未能以预计的速度增长,可能会对我们的业务和我们ADS的市场价格产生重大不利影响。此外,宠物行业快速变化的性质导致与我们市场的增长前景或未来状况相关的任何预测或估计都存在重大不确定性。此外,如果市场数据背后的任何一项或多项假设后来被发现不正确,实际结果可能与基于这些假设的预测不同。你不应该过分依赖这些前瞻性陈述。
前瞻性陈述仅在作出之日起生效,我们不承担任何义务根据新信息或未来发展更新这些陈述或公开发布对这些陈述的任何修订,以反映以后的事件或情况或反映意外事件的发生。
80
收益用途
我们不会从出售股东出售ADS中获得任何收益。
股息政策
我们之前没有宣布或支付任何现金股息或实物股息,我们也没有计划在可预见的未来就我们的股票或代表我们A类普通股的ADS宣布或支付任何股息。我们目前打算保留大部分(如果不是全部)可用资金和任何未来收益,以运营和扩展我们的业务。
我们是一家在开曼群岛注册成立的控股公司。我们主要依靠中国子公司的股息来满足我们的现金需求,包括向股东支付的任何股息。中国法规可能会限制我们的中国子公司向我们支付股息的能力。请参阅“监管——外汇监管”和“风险因素——与在中国开展业务相关的风险——政府对货币兑换的控制可能会限制我们有效利用收入的能力,并影响您的投资价值。”
我们的董事会对是否分配股息有酌处权,但须遵守开曼群岛法律的某些要求。此外,我们的股东可以通过普通决议宣派股息,但任何股息不得超过我们董事会建议的金额。在任何一种情况下,所有股息都受到开曼群岛法律的某些限制,即我公司可以从利润或股份溢价账户中支付股息,并且始终规定在任何情况下都不得支付股息,如果这将导致公司无法在正常业务过程中支付到期债务。即使我们的董事会决定支付股息,形式、频率和金额将取决于我们未来的运营和收益、资本要求和盈余、一般财务状况、合同限制和董事会可能认为相关的其他因素。如果我们就我们的普通股支付任何股息,我们将向作为此类A类普通股的登记持有人的存托人支付就ADS基础的A类普通股应支付的股息,然后存托人将根据存款协议的条款,按该ADS持有人所持有的ADS基础的A类普通股的比例向ADS持有人支付该等金额,包括根据该协议应付的费用和开支。见“美国存托股票说明”。
81
民事责任的可执行性
开曼群岛
我们是根据开曼群岛法律注册成立的获豁免有限责任公司。我们享受以下福利:
| ● | 政治和经济稳定; |
| ● | 有效的司法制度; |
| ● | 有利的税收制度; |
| ● | 没有外汇管制或货币限制;和 |
| ● | 专业和支持服务的可用性。 |
然而,在开曼群岛注册成立伴随着某些不利因素。这些缺点包括但不限于以下方面:
| ● | 与美国相比,开曼群岛的证券法体系较不发达,这些证券法对投资者的保护明显较少;和 |
| ● | 开曼群岛公司可能没有资格向美国联邦法院提起诉讼。 |
我们的宪法文件不包含要求对我们、我们的高级职员、董事和股东之间的纠纷进行仲裁的条款,包括根据美国证券法产生的纠纷。
基本上我们所有的业务都在中国进行,我们的资产有很大一部分位于中国。我们所有的董事和执行官都是中国国民或居民,他们的大部分资产位于美国境外。因此,股东可能难以在美国境内向这些人送达诉讼程序,或难以对我们或他们执行在美国法院获得的判决,包括基于美国或美国任何州证券法民事责任条款的判决。
我们已指定Cogency Global Inc.为我们的代理人,在根据美国证券法对我们提起的任何诉讼中,可以向其送达诉讼程序。
我们的开曼群岛法律顾问Maples和Calder(Hong Kong)LLP以及我们的中国法律顾问Commerce & Finance Law Offices已分别告知我们,开曼群岛和中国的法院是否会分别:
| ● | 承认或执行美国法院根据美国或美国任何州证券法的民事责任条款对我们或我们的董事或高级管理人员作出的判决;或者 |
| ● | 根据美国或美国任何州的证券法,受理在每个相应司法管辖区对我们或我们的董事或高级管理人员提起的原始诉讼。 |
我们的开曼群岛法律顾问Maples and Calder(Hong Kong)LLP告知我们,不确定开曼群岛的法院是否会允许我们公司的股东根据美国证券法在开曼群岛发起诉讼。Maples and Calder(Hong Kong)LLP通知我们,尽管在开曼群岛没有法定强制执行在美国联邦或州法院获得的判决(且开曼群岛不是任何关于对等强制执行或承认此类判决的条约的缔约方),但在该司法管辖区获得的判决将在开曼群岛法院按普通法得到承认和强制执行,无需对基础争议的是非曲直进行任何重新审查,通过在开曼群岛大法院就外国判决债务启动的诉讼,前提是(a)该判决是由有管辖权的外国法院作出的,(b)对判决债务人施加支付已作出判决的清算款项的责任,(c)是最终判决,(d)不涉及税收、罚款或罚款,以及(e)不是以违反自然正义或开曼群岛公共政策的方式获得的,也不属于强制执行的种类。然而,关于美国法院基于美国或任何国家证券法民事责任条款的判决是否将由开曼群岛法院确定为刑事或惩罚性性质,开曼群岛法律存在不确定性。如果做出这样的认定,开曼群岛法院将不会承认或执行针对开曼群岛公司的判决,例如我们公司。由于开曼群岛法院尚未就根据美国证券法民事责任条款从美国法院获得的判决作出此类裁定作出裁决,因此不确定此类判决是否可在开曼群岛执行。
中国
我们的中国法律顾问Commerce & Finance Law Offices告知我们,中国法院是否会根据美国联邦和州证券法的民事责任条款执行美国法院或开曼群岛法院针对我们或这些人获得的判决存在不确定性。Commerce & Finance Law Offices has further advised us that the acceptance and enforcement of foreign judgments is provided in a PRC Civil Procedure Law。中国法院可以根据中国与作出判决的国家之间的条约或司法管辖区之间的对等,根据《中国民事诉讼法》的要求,承认和执行外国判决。中国与美国或开曼群岛没有任何条约或其他形式的互惠,规定对外国判决的对等承认和执行。此外,根据中国民事诉讼法,如果中国法院裁定该判决违反了中国法律的基本原则或国家主权、安全或公共利益,则不会对我们或我们的董事和高级职员执行外国判决。因此,不确定中国法院是否以及在什么基础上执行美国或开曼群岛法院作出的判决。根据中国民事诉讼法,外国股东可以根据中国法律在中国发起针对我们的诉讼,前提是他们可以与中国建立足够的联系,使中国法院具有管辖权,并满足其他程序要求,包括(其中包括)原告必须在案件中有直接利益,并且必须有具体的主张、事实依据和诉讼理由。然而,外国股东仅凭持有美国存托凭证或普通股,很难与中国建立足够的联系。
82
精选合并财务数据
以下选定的截至2023年3月31日和2024年3月31日止财政年度的综合经营报表、截至2023年3月31日和2024年3月31日止财政年度的选定综合资产负债表数据以及截至2023年3月31日和2024年3月31日止财政年度的选定综合现金流量数据均来自本招股说明书其他部分所载我们的经审计综合财务报表。以下截至2023年9月30日和2024年9月30日止六个月的选定综合经营报表、截至2024年12月31日的选定综合资产负债表数据以及截至2023年9月30日和2024年9月30日止六个月的选定综合现金流量数据均来自本招股说明书其他部分所载的我们未经审计的中期简明综合财务报表。我们的合并财务报表是根据美国普遍接受的会计原则或美国公认会计原则编制和列报的。我们的历史结果不一定代表未来期间的预期结果。您应该阅读本精选合并财务数据部分,连同我们的合并财务报表和相关说明以及本招股说明书其他部分中包含的“管理层对财务状况和经营成果的讨论与分析”。
下表列出了我们选定的截至2023年3月31日和2024年3月31日的财政年度以及截至2023年9月30日和2024年9月30日的六个月的综合经营报表。
| 截至3月31日的财年, | 截至9月30日止六个月, | |||||||||||||||||||||||||||||||||||||||
| 2023 | 2024 | 2023 | 2024 | |||||||||||||||||||||||||||||||||||||
| 人民币 | % | 人民币 | 美元 | % | 人民币 | % | 人民币 | 美元 | % | |||||||||||||||||||||||||||||||
| (单位:千,百分比、份额和每股数据除外) | ||||||||||||||||||||||||||||||||||||||||
| (未经审计) | (未经审计) | |||||||||||||||||||||||||||||||||||||||
| 选定的合并运营报表: | ||||||||||||||||||||||||||||||||||||||||
| 净收入: | ||||||||||||||||||||||||||||||||||||||||
| 产品销售 | 1,048,491 | 96.0 | 680,143 | 94,199 | 95.9 | 374,102 | 96.1 | 232,713 | 33,161 | 93.2 | ||||||||||||||||||||||||||||||
| 在线营销和信息服务 | 43,603 | 4.0 | 29,209 | 4,045 | 4.1 | 15,269 | 3.9 | 16,942 | 2,414 | 6.8 | ||||||||||||||||||||||||||||||
| 净收入总额 | 1,092,094 | 100.0 | 709,352 | 98,244 | 100 | 389,371 | 100.0 | 249,655 | 35,575 | 100.0 | ||||||||||||||||||||||||||||||
| 总收入成本 | (858,608 | ) | (78.6 | ) | (568,615 | ) | (78,752 | ) | (80.2 | ) | (311,435 | ) | (80.0 | ) | (197,961 | ) | (28,209 | ) | (79.3 | ) | ||||||||||||||||||||
| 毛利 | 233,486 | 21.4 | 140,737 | 19,492 | 19.8 | 77,936 | 20.0 | 51,694 | 7,366 | 20.7 | ||||||||||||||||||||||||||||||
| 营业费用: | ||||||||||||||||||||||||||||||||||||||||
| 履行费用 | (126,295 | ) | (11.6 | ) | (59,506 | ) | (8,241 | ) | (8.4 | ) | (34,499 | ) | (8.9 | ) | (18,614 | ) | (2,652 | ) | (7.5 | ) | ||||||||||||||||||||
| 销售和营销费用 | (124,007 | ) | (11.4 | ) | (85,091 | ) | (11,785 | ) | (12.0 | ) | (45,370 | ) | (11.7 | ) | (35,726 | ) | (5,091 | ) | (14.3 | ) | ||||||||||||||||||||
| 一般和行政费用 | (46,554 | ) | (4.3 | ) | (59,265 | ) | (8,208 | ) | (8.4 | ) | (32,169 | ) | (8.3 | ) | (24,919 | ) | (3,551 | ) | (10.0 | ) | ||||||||||||||||||||
| 商誉减值 | (40,684 | ) | (3.7 | ) | - | - | - | - | - | - | - | |||||||||||||||||||||||||||||
| 其他收入,净额 | 286 | 0.0 | 2,966 | 411 | 0.4 | 2,401 | 0.6 | 523 | 75 | 0.2 | ||||||||||||||||||||||||||||||
| 经营亏损 | (103,768 | ) | (9.5 | ) | (60,159 | ) | (8,331 | ) | (8.5 | ) | (31,701 | ) | (8.3 | ) | (27,042 | ) | (3,853 | ) | (10.9 | ) | ||||||||||||||||||||
| 利息收入 | 7,420 | 0.7 | 2,638 | 366 | 0.4 | 2,008 | 0.5 | 730 | 104 | 0.3 | ||||||||||||||||||||||||||||||
| 利息支出 | (13,350 | ) | (1.2 | ) | (7,326 | ) | (1,015 | ) | (1.0 | ) | (3,079 | ) | (0.8 | ) | (3,163 | ) | (451 | ) | (1.3 | ) | ||||||||||||||||||||
| 其他收益(亏损),净额 | 5,159 | 0.5 | (3,994 | ) | (553 | ) | (0.6 | ) | (2,283 | ) | (0.6 | ) | (447 | ) | (64 | ) | (0.2 | ) | ||||||||||||||||||||||
| 衍生负债的公允价值变动 | (2,266 | ) | (0.2 | ) | (1,034 | ) | (143 | ) | (0.1 | ) | (3,216 | ) | (0.8 | ) | - | - | - | |||||||||||||||||||||||
| 所得税费用前亏损 | (106,805 | ) | (9.8 | ) | (69,875 | ) | (9,676 | ) | (9.8 | ) | (38,271 | ) | (10.0 | ) | (29,922 | ) | (4,264 | ) | (12.1 | ) | ||||||||||||||||||||
| 所得税费用 | 911 | 0.1 | 927 | 128 | 0.1 | 482 | 0.1 | 445 | 63 | 0.2 | ||||||||||||||||||||||||||||||
| 应占股权被投资方的成果 | (82 | ) | 0.0 | 50 | 7 | 0.0 | 67 | 0.0 | (100 | ) | (14 | ) | (0.0 | ) | ||||||||||||||||||||||||||
| 净亏损 | (105,976 | ) | (9.7 | ) | (68,898 | ) | (9,541 | ) | (9.7 | ) | (37,722 | ) | (9.9 | ) | (29,577 | ) | (4,215 | ) | (11.9 | ) | ||||||||||||||||||||
| 减:归属于非控股权益股东的净利润 | (3,177 | ) | (0.3 | ) | (5,234 | ) | (724 | ) | (0.7 | ) | (677 | ) | (0.2 | ) | (2,251 | ) | (321 | ) | (0.9 | ) | ||||||||||||||||||||
| 归属于波奇宠物的净亏损 | (102,799 | ) | (9.4 | ) | (63,664 | ) | (8,817 | ) | (9.0 | ) | (37,045 | ) | (9.7 | ) | (27,326 | ) | (3,894 | ) | (11.0 | ) | ||||||||||||||||||||
| 优先股对赎回价值的增值 | (675 | ) | (0.1 | ) | (766 | ) | (106 | ) | (0.1 | ) | (371 | ) | (0.1 | ) | (410 | ) | (58 | ) | (0.2 | ) | ||||||||||||||||||||
| 减:对优先股股东的视为股息 | - | |||||||||||||||||||||||||||||||||||||||
| 归属于波奇宠物普通股股东的净亏损 | (103,474 | ) | (9.5 | ) | (64,430 | ) | (8,923 | ) | (9.1 | ) | (37,416 | ) | (9.8 | ) | (27,736 | ) | (3,952 | ) | (11.2 | ) | ||||||||||||||||||||
| 归属于波奇宠物普通股股东的每股净亏损 | ||||||||||||||||||||||||||||||||||||||||
| 基本 | (1.50 | ) | (0.64 | ) | (0.09 | ) | (0.52 | ) | (0.28 | ) | (0.04 | ) | ||||||||||||||||||||||||||||
| 摊薄 | (1.50 | ) | (0.64 | ) | (0.09 | ) | (0.52 | ) | (0.28 | ) | (0.04 | ) | ||||||||||||||||||||||||||||
| 普通股加权平均数 | ||||||||||||||||||||||||||||||||||||||||
| 基本 | 68,858,823 | 100,637,760 | 100,637,760 | 72,332,794 | 100,637,760.00 | 100,637,760.00 | ||||||||||||||||||||||||||||||||||
| 摊薄 | 68,858,823 | 100,637,760 | 100,637,760 | 72,332,794 | 100,637,760.00 | 100,637,760.00 | ||||||||||||||||||||||||||||||||||
83
下表列出了我们选定的截至2023年3月31日和2024年、2024年9月30日的合并资产负债表数据。
| 截至3月31日, | 截至9月30日, | |||||||||||||||||||
| 2023 | 2024 | 2024 | ||||||||||||||||||
| 人民币 | 人民币 | 美元 | 人民币 | 美元 | ||||||||||||||||
| (单位:千) | ||||||||||||||||||||
| (未经审计) | ||||||||||||||||||||
| 部分合并资产负债表数据: | ||||||||||||||||||||
| 流动资产总额 | ||||||||||||||||||||
| 现金及现金等价物 | 89,850 | 72,722 | 10,072 | 46,244 | 6,590 | |||||||||||||||
| 短期投资 | 69,797 | - | - | - | - | |||||||||||||||
| 应收账款,净额 | 76,742 | 50,118 | 6,941 | 47,133 | 6,716 | |||||||||||||||
| 库存,净额 | 81,052 | 55,189 | 7,644 | 45,122 | 6,430 | |||||||||||||||
| 预付款项和其他流动资产 | 79,359 | 94,518 | 13,090 | 110,604 | 15,762 | |||||||||||||||
| 应收关联方款项 | 9,379 | 5,704 | 790 | 19,692 | 2,806 | |||||||||||||||
| 非流动资产合计 | 134,621 | 104,964 | 14,540 | 98,554 | 14,044 | |||||||||||||||
| 总资产 | 540,800 | 383,215 | 53,077 | 367,349 | 52,348 | |||||||||||||||
| 流动负债合计 | 196,140 | 72,044 | 9,978 | 86,139 | 12,275 | |||||||||||||||
| 非流动负债合计 | 119,709 | 50,290 | 6,965 | 44,868 | 6,394 | |||||||||||||||
| 负债总额 | 315,849 | 122,334 | 16,943 | 131,007 | 18,669 | |||||||||||||||
下表列出了我们选定的截至2023年3月31日和2024年3月31日的财政年度以及截至2023年9月30日和2024年9月30日的六个月的综合现金流数据。
| 截至本财政年度 3月31日, |
截至六个月 9月30日, |
|||||||||||||||||||||||
| 2023 | 2024 | 2023 | 2024 | |||||||||||||||||||||
| 人民币 | 人民币 | 美元 | 人民币 | 人民币 | 美元 | |||||||||||||||||||
| (单位:千) | ||||||||||||||||||||||||
| (未经审计) | (未经审计) | |||||||||||||||||||||||
| 部分合并现金流数据: | ||||||||||||||||||||||||
| 经营活动使用的现金流量净额 | (54,069 | ) | (25,428 | ) | (3,523 | ) | (8,279 | ) | (53,060 | ) | (7,561 | ) | ||||||||||||
| 投资活动产生的现金流量净额 | 46,496 | 47,814 | 6,624 | 66,536 | 28,787 | 4,102 | ||||||||||||||||||
| 筹资活动使用的现金流量净额 | (76,656 | ) | (33,132 | ) | (4,589 | ) | (61,350 | ) | (2,187 | ) | (312 | ) | ||||||||||||
| 现金及现金等价物净减少额 | (84,229 | ) | (10,746 | ) | (1,488 | ) | (3,093 | ) | (26,460 | ) | (3,771 | ) | ||||||||||||
| 年初现金及现金等价物 | 162,855 | 89,850 | 12,444 | 89,850 | 72,722 | 10,364 | ||||||||||||||||||
| 外汇汇率变动对现金及现金等价物的影响 | 11,224 | (6,382 | ) | (884 | ) | 54 | (18 | ) | (3 | ) | ||||||||||||||
| 期末现金及现金等价物 | 89,850 | 72,722 | 10,072 | 86,811 | 46,244 | 6,590 | ||||||||||||||||||
非GAAP财务指标
我们使用非公认会计准则财务指标,包括调整后的净亏损、EBITDA和EBITDA利润率,以评估我们的经营业绩,并用于财务和运营决策目的。我们将调整后净亏损定义为剔除衍生负债公允价值变动的净亏损。我们将EBITDA定义为不包括所得税费用、利息费用、利息收入、折旧和摊销费用的净亏损,并将EBITDA利润率定义为EBITDA占总收入的百分比。我们认为,调整后的净亏损、EBITDA和EBITDA利润率增强了投资者对我们财务业绩的整体理解,并使我们的管理层在财务和运营决策中使用的关键指标具有更大的可见性。
这些非GAAP财务指标未在美国公认会计原则下定义,也未按照美国公认会计原则列报。由于这些非GAAP财务指标作为分析工具存在局限性,可能并非所有公司都以相同的方式进行计算,因此它们可能无法与其他公司使用的其他类似名称的指标进行比较。我们鼓励投资者和其他人全面审查我们的财务信息,而不是依赖任何单一的财务指标。
84
下表列出了所示期间调整后净亏损、EBITDA和EBITDA利润率与根据美国公认会计原则计算和列报的最直接可比财务指标的对账,即净亏损和净亏损利润率:
| 截至本财政年度 3月31日, |
截至六个月 9月30日, |
|||||||||||||||||||||||
| 2023 | 2024 | 2023 | 2024 | |||||||||||||||||||||
| 人民币 | 人民币 | 美元 | 人民币 | 人民币 | 美元 | |||||||||||||||||||
| (单位:千) | ||||||||||||||||||||||||
| (未经审计) | (未经审计) | |||||||||||||||||||||||
| 净亏损 | (105,976 | ) | (68,898 | ) | (9,541 | ) | (37,722 | ) | (29,577 | ) | (4,215 | ) | ||||||||||||
| 减: | ||||||||||||||||||||||||
| 衍生负债的公允价值变动 | 2,266 | 1,034 | 143 | 3,216 | - | - | ||||||||||||||||||
| 股份补偿费用 | (7,677 | ) | 679 | 94 | 290 | 52 | 7 | |||||||||||||||||
| 商誉减值 | 40,684 | - | - | - | - | - | ||||||||||||||||||
| 非美国通用会计准则净亏损 | (70,703 | ) | (67,185 | ) | (9,304 | ) | (34,216 | ) | (29,525 | ) | (4,208 | ) | ||||||||||||
| 截至本财政年度 3月31日, |
截至六个月 9月30日, |
|||||||||||||||||||||||
| 2023 | 2024 | 2023 | 2024 | |||||||||||||||||||||
| 人民币 | 人民币 | 美元 | 人民币 | 人民币 | 美元 | |||||||||||||||||||
| (单位:千) | ||||||||||||||||||||||||
| (未经审计) | (未经审计) | |||||||||||||||||||||||
| 净亏损 | (105,976 | ) | (68,898 | ) | (9,541 | ) | (37,722 | ) | (29,577 | ) | (4,215 | ) | ||||||||||||
| 调整项: | ||||||||||||||||||||||||
| 所得税费用 | (911 | ) | (927 | ) | (128 | ) | (482 | ) | (445 | ) | (63 | ) | ||||||||||||
| 利息支出 | 13,350 | 7,326 | 1,015 | 3,079 | 3,163 | 451 | ||||||||||||||||||
| 利息收入 | (7,420 | ) | (2,638 | ) | (366 | ) | (2,008 | ) | (730 | ) | (104 | ) | ||||||||||||
| 折旧及摊销 | 7,844 | 6,355 | 880 | 3,641 | 2,617 | 373 | ||||||||||||||||||
| EBITDA | (93,113 | ) | (58,782 | ) | (8,140 | ) | (33,492 | ) | (24,972 | ) | (3,558 | ) | ||||||||||||
| 截至本财政年度 3月31日, |
截至六个月 9月30日, |
|||||||||||||||
| 2023 | 2024 | 2023 | 2024 | |||||||||||||
| % | ||||||||||||||||
| (未经审计) | (未经审计) | |||||||||||||||
| 净亏损幅度 | (6.5 | ) | (9.5 | ) | (8.8 | ) | (11.8 | ) | ||||||||
| EBITDA利润率 | (8.5 | ) | (8.3 | ) | (8.6 | ) | (10.0 | ) | ||||||||
85
管理层对财务状况和经营成果的讨论和分析
您应结合题为“选定的合并财务数据”一节以及我们的合并财务报表和本招股说明书其他地方包含的相关说明,阅读以下对我们财务状况和经营业绩的讨论和分析。本讨论包含涉及风险和不确定性的前瞻性陈述。由于各种因素,我们的实际结果和事件发生的时间可能与这些前瞻性陈述中的预期存在重大差异,包括在“风险因素”和本招股说明书其他部分中列出的因素。
概述
根据弗若斯特沙利文的数据,就2019年的收入和截至2019年12月31日的客户数量而言,我们是中国最大的以宠物为重点的平台。
按GMV计,我们在中国宠物市场经营领先的以宠物为重点的线上零售业务。在截至2022年3月31日、2023年、2024年3月31日的三年内,以及截至2024年9月30日的六个月内,我们在中国与宠物父母共连接了766个品牌合作伙伴。我们正在为宠物父母重新定义电子商务,通过利用我们多年来观察到的广泛用户互动和交易行为,基于对我们的用户和客户及其宠物的深刻理解,提供可访问、个性化和愉快的购物体验。我们创建并继续发展我们的自有品牌,包括Yoken、Mocare和两个“D-cat”标签,以引人注目的质量和价格。用户和客户来波奇购物是因为我们为他们提供高质量、高接触体验,截至2024年3月31日,我们可以访问大约19,842个SKU。在截至2022年、2023年、2024年3月31日止三年和截至2024年9月30日止六个月期间,我们向用户和客户交付了总计约2920万份订单。
我们在中国的宠物市场上有一个以宠物为中心的大型网络社区。截至2024年3月31日止年度和截至2024年9月30日止六个月,我们分别拥有约530万和200万活跃买家。我们深刻理解和关心我们的用户和客户以及他们的宠物。我们通过购物、内容、社交媒体和线下活动与用户和顾客互动,以传统零售商无法做到的方式激发互动。在我们观察到的广泛互动和交易行为之上,我们对我们的用户和客户是谁、他们热衷于为宠物购买什么、他们如何与其他宠物父母沟通、以及他们与哪些内容产生共鸣产生了深刻的理解。我们丰富的内容不仅指引着用户和顾客的购物之旅,也成为所有宠物爱好者值得信赖的发现和灵感来源。
我们主要通过在我们的在线销售平台上完成的交易以及通过向与我们合作的实体宠物商店和宠物医院提供产品来产生收入。截至2023年3月31日和2024年3月31日的财政年度,销售产品产生的净收入分别为人民币10.485亿元和人民币6.801亿元(约合9420万美元),分别占同期净收入总额的96.0%和95.9%。截至2023年9月30日和2024年9月30日止六个月,销售产品产生的净收入分别为人民币3.741亿元和人民币2.327亿元(约合3320万美元),分别占同期净收入总额的96.1%和93.2%。我们还通过向品牌合作伙伴提供我们的在线营销和信息服务(例如在线和离线广告和促销活动)产生收入。截至2023年3月31日和2024年3月31日的财政年度,提供在线营销和信息服务产生的净收入分别为人民币4,360万元和人民币2,920万元(400万美元),分别占同期净收入总额的4.0%和4.1%。截至2023年9月30日和2024年9月30日止六个月,提供在线营销和信息服务产生的净收入分别为人民币1,530万元和人民币1,690万元(240万美元),分别占相应期间净收入总额的3.9%和6.8%。截至2023年3月31日和2024年3月31日的财年,我们的总净营收分别为人民币10.921亿元和人民币7.094亿元(约合9820万美元)。截至2023年9月30日和2024年9月30日止六个月,我们的总净营收分别为人民币3.894亿元和2.497亿元(3560万美元)。截至2023年9月30日和2024年9月30日止六个月,我们分别录得净亏损人民币3770万元和人民币2960万元(约合420万美元);截至2023年3月31日和2024年3月31日止财政年度,我们分别录得净亏损人民币1.060亿元和人民币6890万元(约合950万美元)。
86
影响我们经营业绩的一般因素
我们的业务和经营业绩受到中国宠物行业多项一般因素的影响,包括:
| ● | 中国整体经济增长、城镇化水平和人均可支配收入水平; |
| ● | 中国在无子女家庭数量上升和人口老龄化方面的人口结构转变; |
| ● | 中国网络零售市场的发展,例如网购人数不断增长,物流基础设施得到改善,移动支付的采用率不断提高; |
| ● | 每年第四季度销售额增长的中国网络零售市场的季节性; |
| ● | 宠物和宠物父母的数量不断增长,对优质宠物产品和服务的需求不断增加; |
| ● | 宠物父母在宠物、宠物产品和宠物服务方面的支出增加;以及 |
| ● | 市场竞争。 |
任何这些一般因素的不利变化都可能对我们的业务和我们的经营业绩产生重大不利影响。
影响我们经营业绩的具体因素
我们提供多样化产品和推广自有品牌产品的能力
我们将继续使我们的产品供应多样化,优化我们的产品组合,以满足客户的需求并推动盈利。截至2024年3月31日止年度,我们来自(i)宠物主食、(ii)零食及湿粮、(iii)用品及(iv)健康护理产品销售的GMV分别占我们总GMV的32.5%、11.6%、21.4%及34.5%,而截至2023年3月31日止年度则为36.8%、9.3%、19.4%及34.5%。截至2024年9月30日止六个月,我们来自(i)宠物主食、(ii)零食和湿粮、(iii)用品和(iv)保健产品销售的GMV占我们总GMV的44.5%、9.9%、17.2%和28.4%,而截至2023年9月30日止六个月则为29.3%、9.8%、19.9%和41.0%。
通过使我们的产品来源多样化,我们将继续支持具有有吸引力的利润率概况的新兴品牌的增长,为他们提供访问我们广泛的用户群和可靠的履行基础设施的途径。与此同时,与更成熟的品牌相比,我们往往对这些新兴品牌拥有更大的定价权。截至2022年3月31日、2023年、2024年3月31日止三年及截至2024年9月30日止六个月,我们在中国与宠物父母共连接了766个品牌合作伙伴,同期实现品牌产品销售GMV人民币706.30亿元。
87
除第三方品牌外,我们将进一步推广自有品牌产品,并扩大我们的产品组合,从中我们可以实现比第三方品牌更高的毛利率。我们推出了多个自有品牌,包括Yoken、Mocare和两个“D-cat”标签,并将继续积累客户行为的数据洞察,并相应定制我们的自有品牌产品供应。于2024年9月30日,自有品牌产品提供约3,746个SKU,占我们总SKU的约18.8%,而于2024年3月31日,自有品牌SKU约为3,433个,占我们总SKU的约17.3%。截至2024年3月31日止年度,我们自有品牌产品销售实现GMV为人民币3.965亿元,占总GMV的24.9%,而自有品牌产品销售实现GMV为人民币4.423亿元,占截至2023年3月31日止年度总GMV的17.3%。截至2024年9月30日止六个月,我们自有品牌产品销售实现GMV为人民币1.276亿元,占总GMV的23.7%,而自有品牌产品销售实现GMV为人民币2.129亿元,占截至2023年9月30日止六个月总GMV的23.6%。通过与我们的制造合作伙伴密切合作,我们期望进一步提高我们自有品牌产品的盈利能力。
我们通过战略收购和投资实现服务产品多样化的能力
我们设想围绕线上销售平台培育宠物生态系统并扩大线下网络,并已进行战略收购和投资以扩大我们的产品和服务。通过我们收购中国兽药分销商醒牧,我们进入了中国的宠物保健行业。根据弗若斯特沙利文的说法,我们还投资了宠物店数量最大的宠物店特许经营商PetDog,以及中国培训服务收入规模最大的宠物服务专业人员培训中心,以扩大专业宠物服务培训对线下门店的外联,以提高其服务质量。我们收购或投资的公司的业务或财务表现,以及我们将这些收购的业务或投资与我们现有业务成功整合的能力,将影响我们的经营业绩和财务状况。请参阅“风险因素——与我们的业务和行业相关的风险——我们已经并可能继续投资或收购互补的资产、技术和业务,或达成战略联盟。这些努力可能会失败,过去已经并可能继续导致股权或盈利稀释,并对我们的经营业绩和财务状况产生重大不利影响。”
我们扩大和吸引用户群的能力
我们将继续扩大我们的用户基础,加强用户参与度,以实现可持续增长。我们的目标是通过丰富和信息丰富的内容提供、智能的内容推荐和卓越的用户体验来吸引更多的用户,并维护我们充满活力的社区。例如,我们不断吸引更多KOL,制作更多专业生成的宠物相关内容,以使我们的内容产品多样化。此外,我们的用户可能会在我们平台广泛的创新和有吸引力的社交功能的支持下相互互动。我们平台上的这种实时互动培养了强烈的归属感,我们认为这有效地增加了我们的用户粘性。庞大、引人入胜且忠诚的用户群不仅有助于我们提供多样化的内容,还为我们带来了更多商机。通过多样化和信息丰富的内容和有趣的社交互动,我们能够激励更多的用户在我们的在线销售平台上购物。
88
我们利用内容推动销售的能力
我们专注于发展我们以用户为中心的内容驱动的“发现并购买”模式,我们的运营结果部分取决于我们教育用户和将用户转化为买家的能力。借助社交媒体工具和先进的数据分析,我们能够识别用户偏好、新趋势、未满足的需求和新兴品牌,并据此创建精选内容。然后,我们通过将精选内容链接到相关产品页面来进行定制产品推荐。我们相信,这种以内容为驱动的方法将使我们能够推动买家参与和经常性购买。
我们通过战略收购和投资实现服务产品多样化的能力
我们设想围绕线上销售平台培育宠物生态系统并扩大线下网络,并已进行战略收购和投资以扩大我们的产品和服务。通过我们收购中国兽药分销商醒牧,我们进入了中国的宠物保健行业。2019年,我们投资了中国大型宠物门店加盟机构PetDog,将专业宠物服务培训拓展到线下门店,提升其服务水平。我们收购或投资的公司的业务或财务表现以及我们将这些收购的业务或投资与我们现有业务成功整合的能力将影响我们的经营业绩和财务状况。
运营结果的关键组成部分
净收入
下表列出了我们在所示期间的净收入细分,以绝对金额和占总净收入的百分比表示。
| 截至3月31日的财年, | 截至9月30日止六个月, | |||||||||||||||||||||||||||||||||||||||
| 2023 | 2024 | 2023 | 2024 | |||||||||||||||||||||||||||||||||||||
| 人民币 | % | 人民币 | 美元 | % | 人民币 | % | 人民币 | 美元 | % | |||||||||||||||||||||||||||||||
| (以千为单位,百分比除外) | ||||||||||||||||||||||||||||||||||||||||
| (未经审计) | (未经审计) | |||||||||||||||||||||||||||||||||||||||
| 净收入: | ||||||||||||||||||||||||||||||||||||||||
| 产品销售 | 1,048,491 | 96.0 | 680,143 | 94,199 | 95.9 | 374,102 | 96.1 | 232,713 | 33,161 | 93.2 | ||||||||||||||||||||||||||||||
| 在线营销和信息服务 | 43,603 | 4.0 | 29,209 | 4,045 | 4.1 | 15,269 | 3.9 | 16,942 | 2,414 | 6.8 | ||||||||||||||||||||||||||||||
| 净收入总额 | 1,092,094 | 100.0 | 709,352 | 98,244 | 100.0 | 389,371 | 100.0 | 249,655 | 35,575 | 100.0 | ||||||||||||||||||||||||||||||
产品销售。我们提供多样化的品牌和自有品牌宠物食品和其他宠物产品选择。产品销售的净收入在客户收到产品时确认。我们的大部分产品销售收入来自品牌产品的销售。我们还通过销售我们的自有品牌产品产生产品销售收入,包括Yoken、Mocare、Dokete和D-cat。我们的大部分产品销售收入来自对零售客户的销售。随着我们不断扩大我们的线下网络,我们也从对线下宠物店和宠物医院的销售中产生了越来越多的产品销售总收入。
线上营销和信息服务。我们通过向品牌所有者提供在线营销和信息服务,产生在线营销和信息服务的净收入。我们帮助品牌商投放广告,组织以KOL为特色的线上线下营销活动。我们主要就我们的在线营销和信息服务向我们的品牌所有者收取服务费。在线营销和信息服务的净收入在服务期内确认。
89
收益成本
我们的收入成本包括产品销售成本以及在线营销和信息服务成本。产品销售成本包括产品采购、品牌合作伙伴回扣和库存减记,合计分别占我们截至2023年3月31日和2024年3月31日止财政年度以及截至2024年9月30日止六个月的总收入成本的98.2%、98.5%和98.0%。在线营销和信息服务成本包括广告和推广成本、员工工资以及与我们为品牌商提供服务相关的福利。
毛利及毛利率
截至2023年9月30日和2024年9月30日止六个月,我们分别录得毛利人民币77.9百万元和人民币51.7百万元(约合7.4百万美元)。截至2023年3月31日和2024年3月31日的财年,我们分别录得毛利润人民币2.335亿元和人民币1.407亿元(约合1950万美元)。
截至2023年9月30日及2024年9月30日止六个月,我们的整体毛利率分别为20.0%及20.7%。同期,产品销售毛利率分别为19.0%和16.7%,线上营销和信息服务毛利率分别为45.6%和76.3%。截至2023年3月31日和2024年3月31日的财年,我们的整体毛利率为21.4%和19.8%。同期,产品销售毛利率为19.6%及17.6%,线上营销及资讯服务毛利率为63.6%及71.0%。
我们已努力使我们的产品供应多样化,并推广自有品牌产品,我们认为与品牌产品相比,这些产品通常具有更高的毛利率。此外,随着我们的自有品牌更加成熟,我们计划进一步提高自有品牌产品的毛利率。我们正逐步对我们的产品组合进行战略调整,减少某些履行费用高的产品的销售,例如品牌产品,以提高我们的净利润率,并已以折扣价提供自有品牌产品,以提高品牌知名度并培养客户忠诚度。最后但同样重要的是,随着我们继续通过推动对中小宠物企业的销售来扩大我们以宠物为基础的生态系统,我们的毛利率可能会经历短期的下降压力,因为对这类企业的销售通常会带来更大的每笔订单的门票规模和更低的毛利率状况。
营业费用
下表列出了所示期间我们的运营费用的细分,以绝对金额和占我们总运营费用的百分比以及占我们总净收入的百分比表示。
| 截至3月31日的财年, | 截至9月30日止六个月, | |||||||||||||||||||||||||||||||||||||||||||||||||||||||
| 2023 | 2024 | 2023 | 2024 | |||||||||||||||||||||||||||||||||||||||||||||||||||||
| 人民币 | % 合计 运营中 开支 |
% 合计 收入 |
人民币 | 美元 | % 合计 运营中 开支 |
% 合计 收入 |
人民币 | % 合计 运营中 开支 |
% 合计 收入 |
人民币 | 美元 | % 合计 运营中 开支 |
% 合计 收入 |
|||||||||||||||||||||||||||||||||||||||||||
| (以千为单位,百分比除外) | ||||||||||||||||||||||||||||||||||||||||||||||||||||||||
| (未经审计) | (未经审计) | |||||||||||||||||||||||||||||||||||||||||||||||||||||||
| 营业费用: | ||||||||||||||||||||||||||||||||||||||||||||||||||||||||
| 履行费用 | 126,295 | 42.5 | 11.6 | 59,506 | 8,241 | 29.2 | 8.4 | 34,499 | 30.8 | 8.9 | 18,614 | 2,652 | 23.5 | 7.5 | ||||||||||||||||||||||||||||||||||||||||||
| 销售和营销费用 | 124,007 | 41.8 | 11.4 | 85,091 | 11,785 | 41.7 | 12.0 | 45,370 | 40.5 | 11.7 | 35,726 | 5,091 | 45.1 | 14.3 | ||||||||||||||||||||||||||||||||||||||||||
| 一般和行政费用 | 46,554 | 15.7 | 4.3 | 59,265 | 8,208 | 29.1 | 8.4 | 32,169 | 28.7 | 8.3 | 24,919 | 3,551 | 31.4 | 10.0 | ||||||||||||||||||||||||||||||||||||||||||
| 总营业费用 | 296,856 | 100.0 | 27.3 | 203,862 | 28,234 | 100.0 | 28.8 | 112,038 | 100.0 | 28.9 | 79,259 | 11,294 | 100.0 | 31.8 | ||||||||||||||||||||||||||||||||||||||||||
履行费用。我们的履约费用主要包括向消费者派送产品的仓储、运输和装卸费用、相关人员的员工工资和福利、通关费用和其他相关交易费用。我们将继续提高我们的履约和仓储能力,并减少某些履约费用较高的产品的销售,以提高我们的净利率。此外,随着我们规模的不断扩大,我们能够与我们的品牌合作伙伴、仓库和交付服务商获得更多的议价能力,这将进一步提高我们履行过程的成本效率。
90
销售和营销费用。我们的销售和营销费用主要包括广告费用、第三方平台佣金费用、员工工资、销售和营销人员的租金费用和福利、折旧费用以及与销售和营销职能相关的其他日常费用。我们预计将探索并撬动新的高性价比销售和高转化率的营销渠道,如Red和TikTok。
一般及行政开支。我们的一般和行政费用主要包括员工工资和公司员工福利以及与一般公司职能相关的其他费用。我们预计将因作为上市公司运营而产生额外成本。
税收
开曼群岛
开曼群岛目前不对基于利润、收入、收益或增值的个人或公司征税,也不存在遗产税或遗产税性质的税收。
除可能适用于在开曼群岛管辖范围内或在开曼群岛管辖范围内执行后执行的文书的印花税外,开曼群岛政府没有征收可能对我们具有重大意义的其他税款。此外,开曼群岛不对股息支付征收预扣税。
英属维尔京群岛
根据英属维尔京群岛现行法律,在英属维尔京群岛注册成立的实体对其在英属维尔京群岛的外国所得收入免征所得税。英属维尔京群岛没有预扣税。
香港
根据现行的《香港税务条例》,我们在香港注册成立的附属公司须就其在香港经营所产生的应课税收入征收8.25%及16.5%的两级利得税税率。此外,由在香港注册成立的附属公司向美国支付股息,无须缴付任何香港预扣税。
中国
通常,我们的中国子公司、VIE及其子公司在中国的应纳税所得额按25%的税率缴纳企业所得税。企业所得税根据中国税法和会计准则确定的实体全球收入计算。博奇(上海)信息技术有限公司于2019年获得高新技术企业(HNTE)地位,因此有资格在2019年至2022年期间享受15%的优惠税率,前提是其具有《中国企业所得税法》或《企业所得税法》规定的应纳税所得额。2018年7月25日,博奇(上海)信息技术股份有限公司(“上海博奇”)被授予“软件企业”。根据《企业所得税(“EIT”)法》和中国相关法规,自2018年起,上海博奇可享受2年免征EIT及随后3年12.5%优惠税率的免税期,且证书有效期至2023年10月。截至2023年3月31日及2024年3月31日止年度,上海博祺分别须按12.5%及25%的EIT率。
自2019年4月1日起,我们的宠物产品销售收入按13%的税率征收增值税,我们的宠物食品销售收入按9%的税率征收增值税。我们的服务收入按6%的税率征收增值税。
91
根据《企业所得税法》及其《实施细则》,根据中国与我们中国子公司的股东所居住的司法管辖区之间的任何适用的税收协定或类似安排,规定了不同的所得税安排,对于来自中国的股息,通常适用10%的中国预扣税,该股息应支付给在中国没有设立机构或营业地点的非中国居民企业的股东,或具有该等设立或营业地且有关收入与该设立或营业地无有效关联的。根据中国个人所得税法及其实施细则,来自中国境内来源的股息支付给非中国居民的外国个人股东一般须按20%的税率缴纳中国预扣税,但须遵守适用的税收协定和中国法律规定的任何减免。尽管我们的大部分业务运营位于中国,但尚不清楚我们就普通股或ADS支付的股息是否会被视为来自中国境内的收入,因此如果我们被视为中国居民企业,则需缴纳中国所得税,如下所述。请参阅“风险因素——与在中国开展业务相关的风险——如果出于中国企业所得税目的,我们被归类为中国居民企业,这种分类可能会对我们以及我们的非中国股东和ADS持有人造成不利的税务后果。”
如果我们或我们在中国境外的任何子公司根据企业所得税法被视为“居民企业”,将按25%的税率对其全球收入征收企业所得税。请参阅“风险因素——与在中国开展业务相关的风险——如果出于中国企业所得税目的,我们被归类为中国居民企业,这种分类可能会对我们以及我们的非中国股东和ADS持有人造成不利的税务后果。”
关键会计政策、判断和估计
我们根据美国公认会计原则编制合并财务报表,这要求我们的管理层做出估计和假设,这些估计和假设会影响资产和负债的报告金额、资产负债表日或有资产和负债的披露以及报告期内的收入和支出。我们不断评估这些判断和估计基于我们自己的历史经验、对当前业务和其他条件的了解和评估,我们基于现有信息和我们认为合理的假设对未来的预期,它们共同构成了我们对从其他来源不易看出的事项作出判断的基础。由于使用估计数是财务报告过程的一个组成部分,我们的实际结果可能与这些估计数不同。我们的一些会计政策在应用中需要比其他会计政策更高程度的判断力。
关键会计政策的选择、影响这些政策应用的判断和其他不确定性以及报告结果对条件和假设变化的敏感性是审查我们的财务报表时应考虑的因素。我们认为,以下会计政策涉及编制我们的财务报表时使用的最重要的判断和估计。您应结合我们的合并财务报表和本招股说明书中包含的其他披露内容阅读以下关于关键会计政策、判断和估计的描述。
合并基础
我们的合并财务报表包括我们的财务报表,我们的子公司,合并的VIE和VIE的子公司,因为我们是主要受益者。
子公司是指我们直接或间接控制半数以上投票权、有权任命或罢免董事会多数成员、在董事会会议上投过半数票或根据股东或权益持有人之间的法规或协议对被投资方的财务和经营政策进行管理的实体。
合并VIE是指我们或我们的子公司通过一系列合同安排承担实体所有权的风险并享有通常与其相关的报酬的实体,因此我们或我们的子公司是该实体的主要受益人。
我们、我们的子公司、合并后的VIE和VIE的子公司之间的所有交易和余额已在合并时消除。
92
企业合并及非控股权益
我们根据会计准则编纂(“ASC”)805,企业合并,使用会计的取得法进行会计核算。收购成本以我们向卖方转让的资产和产生的负债以及发行的权益工具的收购日公允价值之和计量。直接归属于收购的交易成本在发生时计入费用。取得或承担的可辨认资产和负债按其于取得日的公允价值分别计量,而不论任何非控制性权益的程度。(i)收购总成本、非控股权益的公允价值和任何先前持有的被收购方股权的收购日期公允价值超过(ii)被收购方可辨认净资产公允价值的部分,记为商誉。收购成本低于被收购子公司净资产公允价值的,差额直接在综合损益表中确认为议价收购收益。在计量期内,从收购日起最长可达一年,我们可能会记录对所收购资产和承担的负债的调整,并相应抵消商誉或议价购买收益。在计量期结束或最终确定取得的资产或承担的负债的价值时,以先到者为准,任何后续调整均记入综合综合损失表。
在分阶段实现的企业合并中,我们在紧接取得控制权之前重新计量先前持有的被收购方的股权,其公允价值为收购日的公允价值,重新计量的损益(如有)在综合综合损失表中确认。
当所有权权益发生变化或合同安排发生变化导致丧失对子公司或合并VIE的控制权时,我们自丧失控制权之日起对子公司或合并VIE进行解除合并。对前子公司或合并VIE的任何保留的非控制性投资以公允价值计量,并在子公司或合并VIE解除合并时计入损益计算。
对于我们的合并子公司、VIE和VIE的子公司,确认非控制性权益以反映其权益中不直接或间接归属于我们作为控股股东的部分。非控制性权益在我们的综合资产负债表的权益部分中被分类为单独的项目,并已在我们的综合全面亏损报表中单独披露,以区分与我们的权益。
库存
存货以成本与可变现净值孰低者列示。我们存货的成本要素包括产品的采购价格、品牌合作伙伴返利、嵌入采购价格时品牌合作伙伴的产品交付运费。成本采用先进先出法确定。对库存过多、滞销、过期和陈旧的存货以及账面价值超过市场的存货计提拨备。某些因素可能会影响存货的变现价值,因此我们不断根据对客户需求和市场情况的假设来评估可回收性。评估可能会考虑历史使用情况、库存账龄、到期日期、预期需求、预期销售价格、新产品开发进度、新产品可能对现有产品销售产生的影响、产品过时、客户集中度等因素。准备金或减记等于存货成本与基于对未来需求和市场情况的假设得出的预计可变现净值之间的差额。如果实际市场条件不如管理层预测的有利,可能需要额外的库存储备或减记,这可能会对我们的毛利率和经营业绩产生负面影响。如果实际市场条件更有利,我们可能会在之前储备或减记的产品最终销售时有更高的毛利率。
93
收入确认
2014年5月,FASB发布了ASU No. 2014-9,“与客户签订的合同收入(主题606)”(“ASU 2014-09”),随后,FASB发布了几项修订,对ASC 2014-09中指南的某些方面进行了修订(ASU No. 2014-09和相关修订统称为“ASC 606”)。根据ASC 606,当承诺的商品或服务的控制权转移给客户时确认收入,金额反映了我们预期有权获得以换取这些商品或服务的对价。
我们对所有报告期间采用了ASC 606。与主题606的标准一致,我们对其收入确认遵循五个步骤:(i)识别与客户的合同,(ii)识别合同中的履约义务,(iii)确定交易价格,(iv)将交易价格分配给合同中的履约义务,以及(v)在主体履行履约义务时(或作为)确认收入。具有多个履约义务的收入安排被划分为单独的、可区分的货物或服务。我们根据所提供的商品或服务的相对独立售价,将交易价格分配给每项履约义务。我们的收入主要来自(i)产品销售和(ii)在线营销和信息服务。
当合同的任何一方已经履约时,我们视主体履约与客户付款的关系,在财务状况表中将该合同作为合同资产或合同负债列报。当我们拥有无条件的对价权利时,应收款将被记录在案。如果在支付该对价到期之前只需要经过一段时间,则获得对价的权利是无条件的。当我们在收到或到期付款之前已向客户转让产品或服务,而我们的对价权利取决于未来履约情况或合同中的其他因素时,就记录了合同资产。截至2023年3月31日、2024年3月31日及2024年9月30日,均未录得合约资产。我们的合同负债包括与期末未履行履约义务相关的已收款项或授予客户的款项(以波奇豆的形式)。截至2022年及2023年4月1日,公司的合约负债总额分别为人民币7.0百万元及人民币4.5百万元,其中人民币3.0百万元及人民币3.7百万元已于截至2023年及2024年3月31日止年度确认为收入。截至2024年4月1日,公司的合同负债总额为160万,其中人民币120万元已确认为截至2024年9月30日止六个月的收入。截至2024年9月30日,我们的未实现收入总额为人民币0.1百万元。
收入在扣除增值税后入账。
各类型收入蒸汽的收入确认政策如下:
销售商品
我们主要通过网店向个人线上客户和中小宠物商家销售宠物产品。除了线上销售,我们还通过线下渠道向全国各地的宠物店和医院销售产品。由于我们在这些交易中担任委托人,我们按毛额确认产品销售收入。在产品转让给客户之前,我们已经获得了产品的控制权。我们在这些交易中负有主要义务,受到库存风险或有能力指导库存的使用,并在确定价格和选择供应商方面拥有自由度。收入在消费者实际接受产品交付后即产品控制权转移时确认,并在扣除退货津贴和宠物店回扣后入账。
我们亦与其业务伙伴订立安排,在我们的网上商店销售他们的产品。我们认为该安排符合ASC 606-10-55-80下的寄售安排指标,因为(i)业务合作伙伴不会放弃对产品的控制权,即使我们对货物拥有实物占有权。我们不控制基础产品,这些产品在销售给最终消费者之前被视为业务合作伙伴的库存;(ii)业务合作伙伴保留要求退回我们持有的货物的权利;(iii)我们没有义务为其实际拥有的产品付款;以及(iv)我们没有酌处权确定其业务合作伙伴提供的产品的价格。销售成功后,我们将根据销售金额向业务合作伙伴收取协商金额或固定费率的佣金费用。佣金收入在消费者接受产品时按净额确认,扣除退货津贴。
服务收入
服务收入主要由在线营销和信息服务收入构成。我们在我们的各种渠道和第三方平台上向第三方提供在线营销和信息服务,包括但不限于广告投放、组织以社交媒体影响者为主角的线上和线下营销活动以及向终端消费者传播营销信息。关于我们的营销服务,提供服务的期间长度一般在几个月或更短时间内,此类安排的收入在服务期内按比例确认,因为第三方同时在展示广告或活动进行时消耗利益。
94
股份补偿
我们按照ASC 718来确定是否应将购股权分类并作为责任奖励或股权奖励进行会计处理。所有授予员工、管理层和归类为股权奖励的非员工的股份奖励在财务报表中根据其授予日使用期权定价模型计算的公允价值确认。
雇员的股份薪酬奖励按授予日奖励的公允价值计量,并确认为费用a)如果不需要归属条件,则立即在授予日;或b)对于仅有服务条件而授予的股份奖励,在归属期内使用扣除估计没收后的分级归属法;或c)对于以服务条件授予的股份奖励和以首次公开发行股票(“IPO”)为业绩条件的情况,已满足服务条件的期权的累计股份薪酬费用应在IPO完成时入账,使用分级归属法。
在ASC 718下,我们应用二项期权定价模型确定所授予期权的公允价值。ASC 718要求在授予时估计没收率,如果实际没收与初步估计不同,必要时在后续期间进行修订。以股份为基础的补偿费用在扣除估计没收后入账,因此仅对预期归属的股份奖励记录费用。
股份补偿
我们按照ASC 718来确定是否应将购股权分类并作为责任奖励或股权奖励进行会计处理。所有授予员工、管理层和归类为股权奖励的非员工的股份奖励在财务报表中根据其授予日使用期权定价模型计算的公允价值确认。
雇员的股份薪酬奖励按授予日奖励的公允价值计量,并确认为费用a)如果不需要归属条件,则立即在授予日;或b)对于仅有服务条件而授予的股份奖励,在归属期内使用扣除估计没收后的分级归属法;或c)对于以服务条件授予的股份奖励和以首次公开发行股票(“IPO”)为业绩条件的情况,已满足服务条件的期权的累计股份薪酬费用应在IPO完成时入账,使用分级归属法。
在ASC 718下,我们应用二项期权定价模型确定所授予期权的公允价值。ASC 718要求在授予时估计没收率,如果实际没收与初步估计不同,必要时在后续期间进行修订。以股份为基础的补偿费用在扣除估计没收后入账,因此仅对预期归属的股份奖励记录费用。
经修订及重订的2018年全球股份计划
2018年8月,我们通过了一项股权激励计划,我们将其称为2018年全球股份计划。2020年9月1日,我们对2018年全球股份计划进行修订和重述,将授权预留股份从5,987,836股增加至8,987,836股。2022年5月,我们修订并重述了2018年全球股份计划,将授权预留股份从8,987,836股增加到12,987,836股。
截至本招股章程日期,根据经修订和重述的2018年全球股份计划的所有奖励可发行的普通股的最高总数为12,987,836股。截至本招股章程日期,除已被没收的股份外,我们已发行12,965,438股普通股,其中购买期权11,984,907股已获行使。该等普通股将于紧接本发行完成前按一对一基准重新指定为A类普通股。经修订和重述的2018年全球股份计划的关键条款见“管理层——股份激励计划”。
为了确定我们购股权的估计公允价值,我们认为预期波动性和我们普通股的估计公允价值是最关键的假设。这些假设的变化可能会显着影响我们在合并财务报表中确认的股票期权的公允价值和基于股票的补偿金额。
95
商誉
商誉是指购买价格超过企业合并中取得的可辨认资产和负债的公允价值的部分。商誉不摊销,但截至3月31日按年度进行减值测试,并在发生事件或可能表明资产可能发生减值的情况变化的年度测试之间进行。
根据ASU第2017-04号,“无形资产——商誉和其他(主题350):简化商誉减值测试”(“ASU2017-04”),作为商誉减值测试步骤2的一部分,取消了将商誉的隐含公允价值与其账面金额进行比较的要求。管理层每年3月31日进行商誉减值评估,如果事件或情况变化表明可能减值,则更频繁地进行。公司首先对定性因素进行评估,以确定报告单位的公允价值低于其账面价值(包括商誉)的可能性是否较大,从而进行定量的商誉减值测试。如果确定为必要,则通过比较报告单位的公允价值与其账面值,并就账面值超过报告单位公允价值的金额确认减值费用,通过量化减值测试来识别商誉减值。确认的损失不应超过分配给该报告单位的商誉总额。本公司仅有一个申报单位。因此,商誉评估是作为一个报告单位在合并层面上为公司进行的。
经营成果
下表汇总了我们在所列期间的绝对金额和占总净收入百分比的综合经营业绩。任何历史时期的经营业绩不一定代表任何未来时期可能预期的结果。
| 截至3月31日的财年, | 截至9月30日止六个月, | |||||||||||||||||||||||||||||||||||||||
| 2023 | 2024 | 2023 | 2024 | |||||||||||||||||||||||||||||||||||||
| 人民币 | % | 人民币 | 美元 | % | 人民币 | % | 人民币 | 美元 | % | |||||||||||||||||||||||||||||||
| (以千为单位,百分比除外) | ||||||||||||||||||||||||||||||||||||||||
| (未经审计) | (未经审计) | |||||||||||||||||||||||||||||||||||||||
| 净收入: | ||||||||||||||||||||||||||||||||||||||||
| 产品销售 | 1,048,491 | 96.0 | 680,143 | 94,199 | 95.9 | 374,102 | 96.1 | 232,713 | 33,161 | 93.2 | ||||||||||||||||||||||||||||||
| 在线营销和信息服务 | 43,603 | 4.0 | 29,209 | 4,045 | 4.1 | 15,269 | 3.9 | 16,942 | 2,414 | 6.8 | ||||||||||||||||||||||||||||||
| 净收入总额 | 1,092,094 | 100.0 | 709,352 | 98,244 | 100 | 389,371 | 100.0 | 249,655 | 35,575 | 100.0 | ||||||||||||||||||||||||||||||
| 总收入成本 | (858,608 | ) | (78.6 | ) | (568,615 | ) | (78,752 | ) | (80.2 | ) | (311,435 | ) | (80.0 | ) | (197,961 | ) | (28,209 | ) | (79.3 | ) | ||||||||||||||||||||
| 毛利 | 233,486 | 21.4 | 140,737 | 19,492 | 19.8 | 77,936 | 20.0 | 51,694 | 7,366 | 20.7 | ||||||||||||||||||||||||||||||
| 营业费用: | ||||||||||||||||||||||||||||||||||||||||
| 履行费用 | (126,295 | ) | (11.6 | ) | (59,506 | ) | (8,241 | ) | (8.4 | ) | (34,499 | ) | (8.9 | ) | (18,614 | ) | (2,652 | ) | (7.5 | ) | ||||||||||||||||||||
| 销售和营销费用 | (124,007 | ) | (11.4 | ) | (85,091 | ) | (11,785 | ) | (12.0 | ) | (45,370 | ) | (11.7 | ) | (35,726 | ) | (5,091 | ) | (14.3 | ) | ||||||||||||||||||||
| 一般和行政费用 | (46,554 | ) | (4.3 | ) | (59,265 | ) | (8,208 | ) | (8.4 | ) | (32,169 | ) | (8.3 | ) | (24,919 | ) | (3,551 | ) | (10.0 | ) | ||||||||||||||||||||
| 商誉减值 | (40,684 | ) | (3.7 | ) | - | - | - | - | - | - | - | |||||||||||||||||||||||||||||
| 其他收入,净额 | 286 | 0.0 | 2,966 | 411 | 0.4 | 2,401 | 0.6 | 523 | 75 | 0.2 | ||||||||||||||||||||||||||||||
| 经营亏损 | (103,768 | ) | (9.5 | ) | (60,159 | ) | (8,331 | ) | (8.5 | ) | (31,701 | ) | (8.3 | ) | (27,042 | ) | (3,853 | ) | (10.9 | ) | ||||||||||||||||||||
| 利息收入 | 7,420 | 0.7 | 2,638 | 366 | 0.4 | 2,008 | 0.5 | 730 | 104 | 0.3 | ||||||||||||||||||||||||||||||
| 利息支出 | (13,350 | ) | (1.2 | ) | (7,326 | ) | (1,015 | ) | (1.0 | ) | (3,079 | ) | (0.8 | ) | (3,163 | ) | (451 | ) | (1.3 | ) | ||||||||||||||||||||
| 其他收益(亏损),净额 | 5,159 | 0.5 | (3,994 | ) | (553 | ) | (0.6 | ) | (2,283 | ) | (0.6 | ) | (447 | ) | (64 | ) | (0.2 | ) | ||||||||||||||||||||||
| 衍生负债的公允价值变动 | (2,266 | ) | (0.2 | ) | (1,034 | ) | (143 | ) | (0.1 | ) | (3,216 | ) | (0.8 | ) | - | - | - | |||||||||||||||||||||||
| 所得税费用前亏损 | (106,805 | ) | (9.8 | ) | (69,875 | ) | (9,676 | ) | (9.8 | ) | (38,271 | ) | (10.0 | ) | (29,922 | ) | (4,264 | ) | (12.1 | ) | ||||||||||||||||||||
| 所得税费用 | 911 | 0.1 | 927 | 128 | 0.1 | 482 | 0.1 | 445 | 63 | 0.2 | ||||||||||||||||||||||||||||||
| 应占股权被投资方的成果 | (82 | ) | 0.0 | 50 | 7 | 0.0 | 67 | 0.0 | (100 | ) | (14 | ) | (0.0 | ) | ||||||||||||||||||||||||||
| 净亏损 | (105,976 | ) | (9.7 | ) | (68,898 | ) | (9,541 | ) | (9.7 | ) | (37,722 | ) | (9.9 | ) | (29,577 | ) | (4,215 | ) | (11.9 | ) | ||||||||||||||||||||
| 减:归属于非控股权益股东的净利润 | (3,177 | ) | (0.3) | (5,234 | ) | (724 | ) | (0.7 | ) | (677 | ) | (0.2 | ) | (2,251 | ) | (321 | ) | (0.9 | ) | |||||||||||||||||||||
| 归属于波奇宠物的净亏损 | (102,799 | ) | (9.4 | ) | (63,664 | ) | (8,817 | ) | (9.0 | ) | (37,045 | ) | (9.7 | ) | (27,326 | ) | (3,894 | ) | (11.0 | ) | ||||||||||||||||||||
| 优先股对赎回价值的增值 | (675 | ) | (0.1 | ) | (766 | ) | (106 | ) | (0.1 | ) | (371 | ) | (0.1 | ) | (410 | ) | (58 | ) | (0.2 | ) | ||||||||||||||||||||
| 减:对优先股股东的视为股息 | ||||||||||||||||||||||||||||||||||||||||
| 归属于波奇宠物普通股股东的净亏损 | (103,474 | ) | (9.5 | ) | (64,430 | ) | (8,923 | ) | (9.1 | ) | (37,416 | ) | (9.8 | ) | (27,736 | ) | (3,952 | ) | (11.2 | ) | ||||||||||||||||||||
96
截至2023年9月30日止六个月,对比截至2024年9月30日止六个月
净收入
截至2024年9月30日止六个月,我们的净收入为人民币2.497亿元(合3560万美元),而截至2023年9月30日止六个月的净收入为人民币3.894亿元。减少是由于我们的业务策略更专注于增加盈利能力,而不是销售量。
收益成本
截至2024年9月30日止六个月,我们的收入成本为人民币1.98亿元(合2820万美元),较截至2023年9月30日止六个月的人民币3.114亿元减少36.4%,与收入减少幅度一致。
毛利
由于我们的战略转变,我们的整体毛利从截至2023年9月30日止六个月的人民币7,790万元下降33.7%至截至2024年9月30日止六个月的人民币5,170万元(约合740万美元),我们的整体毛利率从截至2023年9月30日止六个月的20.0%上升至截至2024年9月30日止六个月的20.7%。毛利率的增长主要归因于服务收入的增长,而服务收入传统上具有更高的毛利率。有关我们包括寄售模式在内的不同库存模式的更多信息,请参阅“业务——供应链管理。”我们相信,这一战略转变使我们能够进一步优化我们的产品组合,并专注于与我们的品牌合作伙伴发展长期关系,以推动未来的可持续增长和盈利能力。
营业费用
我们的经营开支由截至2023年9月30日止六个月的人民币1.12亿元减少29.3%至截至2024年9月30日止六个月的人民币7,930万元(约合1,130万美元),原因如下:
履行费用
我们的履约费用从截至2023年9月30日止六个月的人民币34.5百万元减少46.0%至截至2024年9月30日止六个月的人民币18.6百万元(约合270万美元),这主要是由于更多使用履约中心导致运输和仓储费用减少。
销售和营销费用
我们的销售和营销费用从截至2023年9月30日止六个月的人民币4540万元略微下降21.3%至截至2024年9月30日止六个月的人民币3580万元(510万美元)。减少的主要原因是(i)由于成本节约努力,广告费用减少人民币1.0百万元;(ii)由于收入下降,第三方佣金减少人民币3.2百万元;以及(iii)与员工裁员有关的员工费用减少人民币4.4百万元。
一般和行政费用
我们的一般及行政开支由截至2023年9月30日止六个月的人民币32.2百万元减少22.5%至截至2024年9月30日止六个月的人民币24.9百万元(约合360万美元),主要由于(i)专业费用减少至人民币210万元,原因是2025财年上半年的融资交易减少,(ii)预期信贷损失准备金减少人民币250万元,以及(iii)与员工裁员相关的员工成本减少人民币2.0百万元。
其他收入,净额
我们有其他收入,截至2024年9月30日止六个月的净额为人民币0.5百万元,这主要是由于该期间的政府补贴。
97
经营亏损
由于上述原因,我们的经营亏损从截至2023年9月30日止六个月的人民币31.7百万元减少14.7%至截至2024年9月30日止六个月的人民币27.0百万元(390万美元)。
利息收入
截至2023年9月30日止六个月,我们的利息收入为人民币0.7百万元(合0.1百万美元),而截至2023年9月30日止六个月的利息收入为人民币2.0百万元。减少的主要原因是银行存款余额减少以及发行普通股的应收款项减少。
利息支出
截至2024年9月30日和2023年9月30日止六个月,我们的利息支出分别为320万(50万美元)和310万。
其他收益(亏损),净额
我们录得其他收益,截至2024年9月30日止六个月的净收益为人民币0.4百万元(约合0.06百万美元),而截至2023年9月30日止六个月的净收益为230万元,增加的主要原因是与公开发行的普通股折价相关的净亏损。
净亏损
由于上述原因,我们的净亏损从截至2023年9月30日止六个月的人民币3770万元减少21.4%至截至2024年9月30日止六个月的人民币2960万元(合420万美元)。
截至2023年3月31日的财政年度与截至2024年3月31日的财政年度比较
净收入
我们的净收入从截至2023年3月31日止年度的人民币10.921亿元下降35%至截至2024年3月31日止年度的人民币7.094亿元(约合9820万美元)。产品销售产生的净收入从截至2023年3月31日止年度的人民币10.485亿元下降35.1%至截至2024年3月31日止年度的人民币6.801亿元(约合9420万美元)。我们的在线营销和信息服务产生的净收入从截至2023年3月31日止年度的人民币4,360万元下降33.0%至截至2024年3月31日止年度的人民币2,920万元(400万美元)。减少是由于我们的业务策略更专注于增加盈利能力,而不是销售量。
收益成本
截至2024年3月31日止年度,我们的收入成本为人民币5.686亿元(7,880万美元),较截至2023年3月31日止年度的人民币8.586亿元减少33.8%,与我们减少的收入一致。
98
毛利
我们的整体毛利由截至2023年3月31日止年度的人民币2.335亿元减少39.7%至截至2024年3月31日止年度的人民币1.407亿元(合1950万美元)。我们的整体毛利率由截至2023年3月31日止年度的21.4%下降至截至2024年3月31日止年度的19.8%。毛利率下降主要归因于服务收入的下降,而服务收入传统上具有更高的毛利率,有关我们包括寄售模式在内的不同库存模式的更多信息,请参阅“业务——供应链管理”。我们相信,这一战略转变使我们能够进一步优化我们的产品组合,并专注于与我们的品牌合作伙伴发展长期关系,以推动未来的可持续增长和盈利能力。
营业费用
我们的经营开支由截至2023年3月31日止年度的人民币2.969亿元减少31.3%至截至2024年3月31日止年度的人民币2.039亿元(合2820万美元),原因如下:
履行费用
我们的履约费用从截至2023年3月31日止年度的人民币1.263亿元减少52.9%至截至2024年3月31日止年度的人民币5,950万元(820万美元)。履行费用占总收入的百分比为8.4%,低于截至2023年3月31日止年度的11.6%,这主要是由于更多地利用履行中心导致运输和仓储费用减少。
销售和营销费用
我们的销售和营销费用从截至2023年3月31日止年度的人民币1.24亿元减少31.4%至截至2024年3月31日止年度的人民币8510万元(约合1180万美元)。该减少乃主要由于(i)由于我们的成本节约努力,广告开支减少人民币1870万元;(ii)由于员工裁员,薪酬及福利减少人民币1140万元;及(iii)由于收入减少,第三方平台佣金费用减少人民币820万元。
一般和行政费用
我们的一般和管理费用为人民币5,930万元(约合820万美元),与2023财年的人民币4,660万元相比增长了27.3%。这一增长主要是由于(i)与2023财年相比,与我们在2024财年的融资交易相关的专业费用增加了人民币330万元;以及(ii)由于在2024财年向员工授予期权,以及由于员工在2023财年离职而取消了期权,导致基于股份的薪酬支出增加了人民币950万元。
商誉减值
我们在截至2023年3月31日止年度计提了4,070万元的商誉全额减值费用,这是由于基于定量商誉减值测试,我们报告单位的公允价值人民币1.198亿元与截至2023年3月31日的净资产账面价值人民币2.178亿元之间的差异造成的。截至2023年3月31日及2024年3月31日,商誉账面值为零。
其他收入,净额
截至2023年3月31日和2024年3月31日止年度,我们有其他收入净额分别为人民币0.29万元和人民币300万元(约合0.41万美元),这主要是由于在相应期间收到的政府补贴。
99
经营亏损
由于上述原因,我们的经营亏损从截至2023年3月31日止年度的人民币1.038亿元减少42.0%至截至2024年3月31日止年度的人民币6020万元(830万美元)。
利息收入
截至2024年3月31日止年度,我们的利息收入为人民币260万元(约合0.4百万美元),而截至2023年3月31日止年度的利息收入为人民币740万元。减少的主要原因是银行存款余额减少,以及发行普通股的应收款项减少。
利息支出
截至2024年3月31日止年度,我们的利息支出为人民币730万元(约合100万美元),而截至2023年3月31日止年度的利息支出为人民币1340万元。该减少乃主要由于承兑票据摊销费用减少人民币560万元所致。
其他收益(亏损),净额
截至2024年3月31日止年度,我们录得其他亏损,净额为人民币400万元(合55万美元),主要是由于(i)外汇净收益人民币110万元(合20万美元),(ii)与公开发售中发行的普通股折价相关的净亏损人民币590万元(合80万美元),(iii)因处置其他债务而产生的净亏损人民币140万元(合20万美元),以及(iv)与处置我们的长期投资相对应的净收益人民币180万元(合30万美元)。我们录得其他收益,截至2023年3月31日止年度的净收益为人民币5.2百万元,原因是外汇净收益为人民币2.7百万元。
净亏损
由于上述原因,我们的净亏损从截至2023年3月31日止年度的人民币1.060亿元减少35.0%至截至2024年3月31日止年度的人民币6890万元(950万美元)。
非GAAP财务指标
我们使用非公认会计准则财务指标,包括调整后的净亏损、EBITDA和EBITDA利润率,以评估我们的经营业绩,并用于财务和运营决策目的。我们将调整后净亏损定义为剔除衍生负债公允价值变动的净亏损。我们将EBITDA定义为不包括所得税费用、利息费用、利息收入、折旧和摊销费用的净亏损,并将EBITDA利润率定义为EBITDA占总收入的百分比。我们认为,调整后的净亏损、EBITDA和EBITDA利润率增强了投资者对我们财务业绩的整体理解,并使我们的管理层在财务和运营决策中使用的关键指标具有更大的可见性。
这些非GAAP财务指标未在美国公认会计原则下定义,也未按照美国公认会计原则列报。由于这些非GAAP财务指标作为分析工具存在局限性,可能并非所有公司都以相同的方式进行计算,因此它们可能无法与其他公司使用的其他类似名称的指标进行比较。我们鼓励投资者和其他人全面审查我们的财务信息,而不是依赖任何单一的财务指标。
100
下表列出了所示期间调整后净亏损、EBITDA和EBITDA利润率与根据美国公认会计原则计算和列报的最直接可比财务指标的对账,即净亏损和净亏损利润率:
| 截至3月31日的财年, | 截至9月30日止六个月, | |||||||||||||||||||||||
| 2023 | 2024 | 2023 | 2024 | |||||||||||||||||||||
| 人民币 | 人民币 | 美元 | 人民币 | 人民币 | 美元 | |||||||||||||||||||
| (单位:千) | ||||||||||||||||||||||||
| (未经审计) | (未经审计) | |||||||||||||||||||||||
| 净亏损 | (105,976 | ) | (68,898 | ) | (9,541 | ) | (37,722 | ) | (29,577 | ) | (4,215 | ) | ||||||||||||
| 减: | ||||||||||||||||||||||||
| 衍生负债的公允价值变动 | 2,266 | 1,034 | 143 | 3,216 | - | - | ||||||||||||||||||
| 股份补偿费用 | (7,677 | ) | 679 | 94 | 290 | 52 | 7 | |||||||||||||||||
| 商誉减值 | 40,684 | - | - | - | - | - | ||||||||||||||||||
| 非美国通用会计准则净亏损 | (70,703 | ) | (67,185 | ) | (9,304 | ) | (34,216 | ) | (29,525 | ) | (4,208 | ) | ||||||||||||
| 截至3月31日的财年, | 截至9月30日止六个月, | |||||||||||||||||||||||
| 2023 | 2024 | 2023 | 2024 | |||||||||||||||||||||
| 人民币 | 人民币 | 美元 | 人民币 | 人民币 | 美元 | |||||||||||||||||||
| (单位:千) | ||||||||||||||||||||||||
| (未经审计) | (未经审计) | |||||||||||||||||||||||
| 净亏损 | (105,976 | ) | (68,898 | ) | (9,541 | ) | (37,722 | ) | (29,577 | ) | (4,215 | ) | ||||||||||||
| 调整项: | ||||||||||||||||||||||||
| 所得税费用 | (911 | ) | (927 | ) | (128 | ) | (482 | ) | (445 | ) | (63 | ) | ||||||||||||
| 利息支出 | 13,350 | 7,326 | 1,015 | 3,079 | 3,163 | 451 | ||||||||||||||||||
| 利息收入 | (7,420 | ) | (2,638 | ) | (366 | ) | (2,008 | ) | (730 | ) | (104 | ) | ||||||||||||
| 折旧及摊销 | 7,844 | 6,355 | 880 | 3,641 | 2,617 | 373 | ||||||||||||||||||
| EBITDA | (93,113 | ) | (58,782 | ) | (8,140 | ) | (33,492 | ) | (24,972 | ) | (3,558 | ) | ||||||||||||
| 截至本财政年度 3月31日, |
截至六个月 9月30日, |
|||||||||||||||
| 2023 | 2024 | 2023 | 2024 | |||||||||||||
| % | ||||||||||||||||
| (未经审计) | (未经审计) | |||||||||||||||
| 净亏损幅度 | (6.5 | ) | (9.5 | ) | (8.8 | ) | (11.8 | ) | ||||||||
| EBITDA利润率 | (8.5 | ) | (8.3 | ) | (8.6 | ) | (10.0 | ) | ||||||||
流动性和资本资源
现金流和营运资金
下表列出了我们在所示期间的现金流量摘要:
| 截至3月31日的财年, | 截至9月30日止六个月, | |||||||||||||||||||||||
| 2023 | 2024 | 2023 | 2024 | |||||||||||||||||||||
| 人民币 | 人民币 | 美元 | 人民币 | 人民币 | 美元 | |||||||||||||||||||
| (单位:千) | ||||||||||||||||||||||||
| (未经审计) | (未经审计) | |||||||||||||||||||||||
| 经营活动使用的现金流量净额 | (54,069 | ) | (25,428 | ) | (3,523 | ) | (8,279 | ) | (53,060 | ) | (7,561 | ) | ||||||||||||
| 投资活动产生的现金流量净额 | 46,496 | 47,814 | 6,624 | 66,536 | 28,787 | 4,102 | ||||||||||||||||||
| 筹资活动使用的现金流量净额 | (76,656 | ) | (33,132 | ) | (4,589 | ) | (61,350 | ) | (2,187 | ) | (312 | ) | ||||||||||||
| 现金及现金等价物净减少额 | (84,229 | ) | (10,746 | ) | (1,488 | ) | (3,093 | ) | (26,460 | ) | (3,771 | ) | ||||||||||||
| 年初现金及现金等价物 | 162,855 | 89,850 | 12,444 | 89,850 | 72,722 | 10,364 | ||||||||||||||||||
| 外汇汇率变动对现金及现金等价物的影响 | 11,224 | (6,382 | ) | (884 | ) | 54 | (18 | ) | (3 | ) | ||||||||||||||
| 期末现金及现金等价物 | 89,850 | 72,722 | 10,072 | 86,811 | 46,244 | 6,590 | ||||||||||||||||||
101
从历史上看,我们没有盈利或产生正的经营现金流。我们流动资金的主要来源一直是融资活动产生的现金。截至2023年3月和2024年以及2024年9月30日,我们分别拥有人民币8990万元、人民币7270万元和人民币4620万元(660万美元)的现金和现金等价物。我们的现金和现金等价物主要包括库存现金和存放在银行和第三方支付处理商的活期存款,这些存款在提取或使用方面不受限制,在购买时的原始期限为三个月或更短,并且很容易转换为已知金额的现金。我们的现金和现金等价物主要以人民币计价。
截至2024年3月31日和2024年9月30日,我们的营运资本为正,代表流动资产总额和流动负债总额之间的差额,分别为人民币2.062亿元和人民币1.826亿元(2600万美元)。截至2024年9月30日,我们的流动负债总额为人民币8610万元(约合1230万美元),主要包括短期借款、应付账款、应计负债以及其他流动负债和衍生负债。截至2024年9月30日,我们录得人民币1310万元(合190万美元)的短期借款。我们的短期借款一般在一年内偿还,用于为我们的日常运营提供营运资金。截至2024年9月30日,我们的应付账款为人民币4270万元(约合610万美元)。我们的大部分应付账款是应付给品牌合作伙伴的,信用期在30到60天之间。截至2024年9月30日,我们录得人民币17.0百万元(240万美元)的应计负债和其他流动负债,主要包括应付物流费用、销售退货退款义务、客户预付款和应付投资款项。截至2024年9月30日,我们录得人民币570万元(合0.8百万美元)的衍生负债。我们对嵌入的权证连同Yoken系列A-1权证的转换特征进行了评估,得出的结论是,这需要分叉,作为衍生负债单独核算。
尽管截至2024年9月30日,我们的营运资本为正,但营运资本限制在过去一直限制,并可能继续限制我们增加收入的能力,尤其是新兴品牌在早期商业发展期间通常需要更大的库存投资。营运资金赤字将限制我们的流动性头寸,并对我们偿还流动负债的能力产生负面影响。我们无法及时有效地采取行动解决我们的营运资金赤字问题,包括审慎管理我们的营运资金,或在必要时以我们可以接受的条款筹集额外的股权或债务融资,这可能会对我们的流动性、经营业绩、财务状况和经营能力产生重大不利影响。我们相信,我们目前的现金、现金等价物以及短期投资和借款将足以满足我们的预期现金需求,包括我们在未来至少12个月的营运资金和资本支出的现金需求。
然而,由于不断变化的商业条件或其他未来发展,包括我们可能决定进行的任何投资或收购,我们可能需要额外的现金。如果我们现有的现金不足以满足我们的要求,我们可能会寻求发行债务或股本证券或获得额外的信贷便利。可能无法获得我们需要的金额或我们可以接受的条款的融资,如果有的话。增发股本证券,包括可转换债务证券,将稀释我们的每股收益。债务的发生将把现金用于营运资金和资本支出,以偿还债务,并可能导致经营和财务契约限制我们的经营和我们向股东支付股息的能力。如果我们无法按要求获得额外的股权或债务融资,我们的业务运营和前景可能会受到影响。
作为一家控股公司,我们自己没有实质性业务,我们的大部分业务是通过我们在中国的子公司和中国的VIE进行的。根据中国法律法规,我们被允许通过出资或贷款向我们在中国的中国子公司提供资金,但须经政府当局的批准以及对出资和贷款金额的限制。此外,我们在中国的子公司可能仅通过贷款向VIE提供人民币资金。请参阅“监管——外汇监管”、“风险因素——与在中国开展业务相关的风险——中国对离岸控股公司向中国实体提供贷款和直接投资的监管以及政府对货币兑换的控制可能会延迟我们使用此次发行的收益向我们的中国子公司提供贷款或额外出资以及向VIE提供贷款,这可能会对我们的流动性以及我们为业务提供资金和扩大业务的能力产生重大不利影响”和“收益的使用”。我们在中国的子公司向我们支付股息或其他现金的能力受到中国法律法规的各种限制。请参阅“风险因素——与在中国开展业务相关的风险——我们可能依赖我们的中国子公司支付的股息和其他股权分配来满足我们可能有的任何现金和融资需求,而对我们的中国子公司向我们支付款项的能力的任何限制都可能对我们开展业务的能力产生重大不利影响”和“风险因素——与在中国开展业务相关的风险——如果我们在中国企业所得税方面被归类为中国居民企业,这种分类可能会对我们以及我们的非中国股东和ADS持有人造成不利的税务后果。”
102
经营活动
截至2024年9月30日的六个月,用于经营活动的现金净额为人民币5310万元(约合760万美元)。截至2024年9月30日止六个月,我们的净亏损人民币2960万元(420万美元)与经营活动使用的现金净额之间的差异主要归因于(i)应付账款增加人民币1830万元(260万美元),(ii)存货减少人民币980万元(140万美元),部分被(i)预付款和其他流动资产增加人民币4650万元(660万美元),(ii)截至2024年9月30日止六个月应收关联方款项增加人民币1310万元(190万美元)所抵消。
截至2024年3月31日止年度,用于经营活动的现金净额为人民币2540万元(合350万美元)。截至2024年3月31日止年度,我们的净亏损人民币6890万元(950万美元)与经营活动使用的现金净额之间的差异主要归因于(i)应付账款减少人民币3150万元(440万美元),以及(ii)经营租赁负债减少人民币1800万元(250万美元),部分被(i)预付款项和其他流动资产减少人民币1150万元(160万美元),(ii)应收账款减少人民币2720万元(380万美元),(iii)存货减少人民币2650万元(370万美元)所抵消,(四)截至2024年3月31日止年度使用权资产摊销人民币1790万元(约合250万美元)。
截至2023年3月31日止年度,用于经营活动的现金净额为人民币5410万元(约合790万美元)。我们截至2023年3月31日止年度的净亏损人民币1.060亿元(1540万美元)与经营活动使用的现金净额之间的差异主要归因于(i)应付账款减少人民币3630万元(530万美元),(ii)经营租赁负债减少人民币2640万元(380万美元),以及(iii)应收账款增加人民币2750万元(400万美元),部分被(i)预付款和其他流动资产减少人民币4780万元(700万美元),(ii)截至3月31日止年度的商誉减值人民币4070万元(590万美元)所抵消,2023及(iii)截至2023年3月31日止年度的使用权资产摊销2460万元人民币(360万美元)。
投资活动
截至2024年9月30日止六个月,投资活动产生的现金净额为人民币2880万元(410万美元),这主要是由于收取了将用于未来收购的保证金人民币2910万元(400万美元)。
截至2024年3月31日止年度,投资活动产生的现金净额为人民币4780万元(660万美元),这主要是由于短期投资减少人民币6980万元(970万美元),部分被用于未来收购的存款人民币2910万元(400万美元)所抵消。
截至2023年3月31日止年度,投资活动产生的现金净额为人民币4650万元(680万美元),这主要是由于短期投资增加人民币5830万元(850万美元),部分被预付给第三方的应收贷款人民币790万元(110万美元)所抵消。
融资活动
截至2024年9月30日止六个月,用于融资活动的现金净额为人民币220万元(约合30万美元),这是由于偿还短期借款人民币1510万元(约合220万美元),部分被短期借款收益人民币1300万元(约合190万美元)所抵消。
截至2024年3月31日止年度,用于融资活动的现金净额为3310万元人民币(460万美元),这主要是由于偿还了8600万元人民币(1190万美元)的短期和长期借款,部分被发行ADS和普通股的收益抵消,扣除发行费用3590万元人民币(500万美元)。见“股本说明——证券发行历史。”
截至2023年3月31日止年度,用于筹资活动的现金净额为7670万元人民币(1120万美元),这主要是由于偿还了1.872亿元人民币(2730万美元)的短期和长期借款,部分被1.106亿元人民币(1610万美元)的短期和长期借款收益所抵消。见“股本说明——证券发行历史。”
103
资本支出
我们的资本支出主要与购买固定资产有关,包括电子设备、办公设备和车辆,以及无形资产。截至2023年3月31日和2024年3月31日止年度以及截至2024年9月30日止六个月,我们的资本支出分别为人民币1.9百万元、人民币0.6百万元和人民币1.6百万元(约合0.2百万美元)。我们打算用我们现有的现金余额以及我们的银行贷款和股票或债券发行的收益为我们未来的资本支出提供资金。
合同义务
截至2024年9月30日,我们的借款为人民币1310万元(190万美元),应付利息为人民币0.05亿元(0.008万美元),将在一年内支付。借款及应付利息为我们向商业银行或其他金融机构借款用于营运资金及相应的应付利息。
截至同日,我们还有610万元人民币(90万美元)和140万元人民币(20万美元)的经营租赁承诺,将分别在一年内和一到三年之间支付。我们的经营租赁承诺与我们的办公室和仓库租赁有关。
我们打算用我们现有的现金余额和其他融资选择为我们现有和未来的重大现金需求提供资金。我们将继续作出现金承诺,包括资本支出,以支持我们业务的短期和/或长期增长。
表外承诺和安排
我们没有订立任何财务担保或其他承诺,以保证任何第三方的付款义务。我们没有订立任何与我们的股份挂钩并归类为股东权益或未反映在我们的综合财务报表中的衍生合约。此外,我们在转让给未合并实体的资产中没有任何保留或或有权益,作为对该实体的信贷、流动性或市场风险支持。我们在向我们提供融资、流动性、市场风险或信贷支持或与我们一起从事租赁、对冲或产品开发服务的任何未合并实体中没有任何可变权益。
控股公司Structure
波奇宠物是一家控股公司,自身无重大经营活动。我们主要通过我们的子公司和中国的VIE开展业务。因此,我们支付股息的能力取决于我们的子公司和VIE支付的股息。如果我们的子公司和VIE或任何新成立的子公司在未来以自己的名义产生债务,管理其债务的工具可能会限制它们向我们支付股息的能力。
此外,我们在中国的子公司被允许仅从根据中国财政部颁布的企业会计准则或中国公认会计原则确定的留存收益(如有)中向我们支付股息。根据中国法律,我们的每个WFOE和VIE必须每年拨出至少10%的税后利润(如果有的话),为某些法定储备金提供资金,直到这些储备金达到其注册资本的50%。此外,我们的WFOE和VIE可酌情将其基于中国会计准则的税后利润的一部分分配给可自由支配的盈余基金。法定公积金和全权委托基金不作为现金红利分配。
104
作为一家境外控股公司,根据中国法律法规,我们被允许仅通过贷款或出资从我们境外筹资活动的收益中向我们的中国子公司提供资金,并且仅通过贷款向VIE提供资金,在每种情况下均须满足适用的政府注册和批准要求。请参阅“风险因素——与在中国开展业务相关的风险——中国对离岸控股公司向中国实体提供贷款和直接投资的监管以及政府对货币兑换的控制可能会延迟我们使用此次发行的收益向我们的中国子公司提供贷款或额外出资以及向VIE提供贷款,这可能会对我们的流动性以及我们为业务提供资金和扩大业务的能力产生重大不利影响。”因此,我们在需要时向我们的中国子公司和VIE提供及时财务支持的能力存在不确定性。尽管有上述规定,我们的中国子公司可能会使用他们自己的留存收益(而不是外币计价资本换算成的人民币),通过我们的中国子公司的贷款或直接贷款给VIE的名义股东向VIE提供财务支持,这些贷款将作为注资贡献给VIE。向VIE的名义股东提供的此类直接贷款将在我们的合并财务报表中根据此类VIE的股本予以消除。
财务报告的内部控制
在编制截至2024年3月31日止年度的合并财务报表时,我们和我们的独立注册会计师事务所发现了我们在财务报告内部控制方面的两个重大缺陷。正如PCAOB制定的标准中所定义的,“重大缺陷”是财务报告内部控制的缺陷,或缺陷的组合,从而存在无法及时预防或发现年度或中期财务报表重大错报的合理可能性。
确定的重大弱点是(i)我们公司缺乏足够和称职的财务报告和会计人员,他们对美国公认会计原则和SEC报告和合规要求有适当的了解;(ii)缺乏足够的书面财务结算政策和程序,特别是那些与期末物流费用削减和应计费用以及供应商回扣应计有关的政策和程序,以及(iii)缺乏足够的贷款批准要求和程序。
我们正在实施多项措施,以解决已查明的这些重大弱点,包括:(i)雇用更多合格资源,配备相关的美国公认会计原则和SEC报告经验和资格,以加强财务报告职能并建立财务和系统控制框架;(ii)为会计和财务报告人员实施定期和持续的美国公认会计原则会计和财务报告培训计划;(iii)建立有效监督并明确非经常性和复杂交易的报告要求,以确保合并财务报表和相关披露准确,完整并符合美国公认会计原则和美国证券交易委员会的报告要求,以及(iv)继续加强会计政策和结算程序,以提高我们在编制美国公认会计原则财务报表方面的期末融资结算流程的质量和准确性。(v)改进贷款审批要求和程序,以确保所有贷款,无论金额大小,都要经过适当的尽职调查,包括信用评估、业务目的评估和多层管理层的批准,以及(vi)加强财务决策过程中的责任分离,使任何单一高管都不会单方面有权批准对公司财务健康或治理标准构成潜在风险的交易。
设计和实施有效的财务报告系统的过程是一项持续的努力,要求我们预测业务以及经济和监管环境的变化并对其作出反应,并花费大量资源来维持一个足以履行我们的报告义务的财务报告系统。请参阅“风险因素——与我们的业务和行业相关的风险——如果我们未能实施和维持有效的内部控制系统来纠正我们在财务报告方面的重大弱点,我们可能无法准确报告我们的经营业绩、履行我们的报告义务或防止欺诈。”
作为一家上一财年收入不到10.7亿美元的公司,根据《就业法》,我们符合“新兴成长型公司”的资格。新兴成长型公司可能会利用特定的减少报告和其他通常适用于上市公司的要求。这些规定包括在评估新兴成长型公司对财务报告的内部控制时免除2002年《萨班斯-奥克斯利法案》第404条规定的审计师证明要求。JOBS法案还规定,新兴成长型公司不需要遵守任何新的或修订的财务会计准则,直到私营公司被要求遵守此类新的或修订的会计准则的日期。我们选择利用这种豁免。
105
关于市场风险的定量和定性披露
外币汇率风险
2022年人民币对美元贬值幅度约为2.3%。2023年人民币对美元升值幅度约为8.5%。2024年人民币对美元贬值幅度约为1.7%。很难预测未来市场力量或中国或美国政府政策会对人民币兑美元汇率产生怎样的影响。
如果我们的操作需要将美元兑换成人民币,那么人民币兑美元升值将减少我们从兑换中获得的人民币金额。相反,如果我们决定将人民币兑换成美元,用于支付我们的普通股或ADS的股息、偿还我们的未偿债务,或用于其他商业目的,美元兑人民币升值将减少我们可用的美元金额。
截至2024年9月30日,我们拥有以人民币计价的现金和现金等价物约为人民币4620万元(约合660万美元)。人民币兑美元按2024年9月30日外汇汇率贬值10%,将导致现金及现金等价物减少约0.7百万美元。按照2024年9月30日外汇汇率计算,人民币对美元升值10%,将导致现金及现金等价物增加约0.7百万美元。
利率风险
利率风险是指金融工具的公允价值或未来现金流量因市场利率变动而发生波动的风险。我们的利率风险主要来自长期借款。截至2024年9月30日,我们没有获得长期银行借款。以浮动利率和固定利率发行的借款分别使我们面临现金流利率风险和公允价值利率风险。我们没有因利率变动而面临重大风险,我们也没有使用任何衍生金融工具来管理我们的利息风险敞口。
信用风险集中
可能使我们面临信用风险集中的金融工具包括现金和现金等价物、受限制现金、应收账款和应收关联方款项。此类资产面临信用风险的最大风险敞口为其截至资产负债表日的账面价值。我们将现金和现金等价物以及受限现金存放于子公司所在司法管辖区的金融机构。我们认为,由于这些金融机构具有较高的信用质量,因此不存在显著的信用风险。
应收账款通常是无抵押的,来自通过第三方消费者赚取的收入。我们对第三方客户及关联方进行信用评估,一般不要求其第三方客户及关联方提供担保物或其他担保。我们主要根据应收账款的账龄以及围绕特定第三方客户和关联方信用风险的因素建立呆账备抵。
客户和供应商集中
基本上所有收入都来自位于中国的客户。截至2023年3月31日止年度,没有任何客户的收入分别占公司总收入的10%以上。来自浙江浩潮网络科技有限公司的收入分别占公司截至2024年3月31日止年度及截至2024年9月30日止六个月的总收入的11.4%及25.9%。截至2023年3月31日和2024年3月31日止年度以及截至2024年9月30日止六个月,皇家佳能中国有限公司分别贡献了我们总采购量的22%、26%和32%。
最近的会计公告
有关最近会计公告的详细讨论,请参阅我们的合并财务报表附注2(af)。
106
证券的受益所有权
若干实益拥有人的证券所有权及公司管理层
下表列出截至本招股章程日期有关普通股实益拥有权的资料:
| ● | 每名获公司认识为公司5%以上普通股实益拥有人的人士;及 |
| ● | 公司每一位现任执行官和董事以及公司所有执行官和董事作为一个整体。 |
实益所有权是根据SEC的规则确定的,该规则一般规定,如果一个人、她或它对该证券拥有唯一或共享的投票权或投资权,则该人拥有该证券的实益所有权,并包括目前可行使或可转换或可在60天内行使或可转换的基础认股权证和期权(如适用)。根据行使认股权证或期权可在2025年3月6日后60天内获得的普通股,在计算该持有人的所有权百分比时被视为已发行,但在计算表中所示的任何其他个人或实体的所有权百分比时不被视为已发行。
除非另有说明,我们认为下表所列的所有人对其实益拥有的普通股拥有唯一的投票权和投资权。
实益拥有的普通股百分比是根据本招股说明书日期的460,729,482股已发行普通股计算得出的。
| 实益拥有人的姓名及地址 | Bogii普通股数量 | % | ||||||
| 公司百分之五的持有人 | ||||||||
| Hao(Louis)Liang | 9,411,810 | 5.9 | ||||||
| Yingzhi(Lisa)Tang | 4,885,062 | 3.0 | ||||||
| 罗光宇 | - | - | ||||||
| Su Zhang | - | - | ||||||
| Chao Guo | 280,756 | * | ||||||
| 公司全体董事及执行人员(6名个人)作为一个集团 | 14,577,628 | 9.1 | ||||||
107
出售股东
本招股章程涉及由售股股东转售2,000,000股ADS,代表300,000,000股A类普通股。我们正在登记ADS,以便允许出售股东不时提供ADS进行转售。除了ADS的所有权,出售股东在过去三年内与我们没有任何实质性关系。
下表列出了出售股东和其他有关普通股实益所有权的信息,这些信息由每个出售股东的ADS代表。第二栏列出了截至本招股说明书之日,每个出售股东根据其对ADS的所有权实益拥有的普通股数量。
第三栏列出出售股东正在通过本招股说明书发售的以ADS为代表的普通股。
根据与售股股东订立的登记权协议的条款,本招股章程一般涵盖向售股股东发行的普通股股份数量之和的转售。
| 售股股东名称 | 发行前拥有的普通股数量 | 根据本招股说明书拟出售的ADS数量 | 发售后拥有的普通股数量 | 发售后的所有权百分比 | ||||||||||||
| 华旺 | 18,750,000 | 125,000 | 0 | 0.0 | ||||||||||||
| 图明明 | 18,750,000 | 125,000 | 0 | 0.0 | ||||||||||||
| 康伟伟 | 18,750,000 | 125,000 | 0 | 0.0 | ||||||||||||
| 陈文革 | 18,750,000 | 125,000 | 0 | 0.0 | ||||||||||||
| 莫学磊 | 18,750,000 | 125,000 | 0 | 0.0 | ||||||||||||
| 卢怡婷 | 18,750,000 | 125,000 | 0 | 0.0 | ||||||||||||
| 泽宇安 | 18,750,000 | 125,000 | 0 | 0.0 | ||||||||||||
| 赵子辰 | 18,750,000 | 125,000 | 0 | 0.0 | ||||||||||||
| 黄海耀 | 22,935,000 | 152,900 | 0 | 0.0 | ||||||||||||
| Jian He | 22,927,500 | 152,850 | 0 | 0.0 | ||||||||||||
| 陈昆仑 | 22,927,500 | 152,850 | 0 | 0.0 | ||||||||||||
| 李琳琳 | 22,927,500 | 117,850 | 0 | 0.0 | ||||||||||||
| 苏平武 | 22,927,500 | 152,850 | 0 | 0.0 | ||||||||||||
| 万兆阳 | 22,927,500 | 152,850 | 0 | 0.0 | ||||||||||||
| 永华成 | 17,677,500 | 117,850 | 0 | 0.0 | ||||||||||||
108
商业
我们的愿景
我们的愿景是连接人和宠物。
我们的使命
博奇是为热爱宠物而创立的。带着这样的信念,我们被激励去赋能宠物生态系统,为宠物育儿注入爱与信任。
波奇一览
博奇是国内领先的以宠物为中心的平台。我们提供一个真正的一站式目的地,中国的宠物父母可能会去为他们的宠物获得他们需要的一切,并分享他们对宠物养育的热情。他们来到波栖,为他们的宠物发现最好的宠物产品,分享他们最难忘的养宠故事,并想方设法让他们的宠物更健康、更快乐。借助我们专门打造的平台,我们正在重塑中国宠物父母与宠物互动的方式——通过教育和激励他们成为更好的宠物父母,帮助他们找到宠物需要的东西,并为他们带来独特的购物体验。我们相信,如果你爱宠物,你一定会爱上波奇。以线上销售平台为核心,我们将触角延伸至线下,以连接和赋能宠物价值链的其他参与者,包括品牌合作伙伴、宠物产品制造商、宠物实体店和宠物医院,以及宠物相关内容提供商。
按GMV计,我们在中国宠物市场经营领先的以宠物为重点的线上零售业务。在截至2022年3月31日、2023年、2024年3月31日的三年内,以及截至2024年9月30日的六个月内,我们在中国与宠物父母共连接了766个品牌合作伙伴。我们正在为宠物父母重新定义电子商务,通过利用我们多年来观察到的广泛用户互动和交易行为,基于对我们的用户和客户及其宠物的深刻理解,提供可访问、个性化和愉快的购物体验。我们创建并继续发展我们的自有品牌,包括Yoken、Mocare和两个“D-cat”标签,以引人注目的质量和价格。用户和客户来波奇购物是因为我们为他们提供高质量、高接触体验,截至2024年3月31日,我们可以访问大约19,842个SKU。在截至2022年、2023年、2024年3月31日止三年和截至2024年9月30日止六个月期间,我们向用户和客户交付了总计约2920万份订单。
我们在中国的宠物市场拥有一个以宠物为重点的大型在线社区。或者截至2024年3月31日止年度和截至2024年9月30日止六个月,我们分别拥有约530万和200万活跃买家。我们深刻理解和关心我们的用户和客户以及他们的宠物。我们通过购物、内容、社交媒体和线下活动与用户和顾客互动,以传统零售商无法做到的方式激发互动。在我们观察到的广泛互动和交易行为之上,我们对我们的用户和客户是谁、他们热衷于为他们的宠物购买什么、他们如何与其他宠物父母交流以及他们产生共鸣的内容有了深刻的了解。我们丰富的内容不仅指引着用户和顾客的购物之旅,也成为所有宠物爱好者值得信赖的发现和灵感来源。
我们主要通过在我们的在线销售平台上完成的交易以及通过向与我们合作的实体宠物店提供产品来产生收入。截至2023年3月31日和2024年3月31日止年度,我们的总净营收分别为人民币10.921亿元和人民币7.094亿元(约合9820万美元)。销售产品产生的净收入分别为人民币10.485亿元和人民币6.801亿元(约合9420万美元),分别占我们截至2023年3月31日和2024年3月31日止年度总净营收的约96.0%和95.9%。截至2023年3月31日和2024年3月31日止年度,我们分别录得净亏损人民币1.060亿元和人民币6890万元(合950万美元)。我们的总净收入从截至2023年9月30日止六个月的人民币3.894亿元减少35.9%至截至2024年9月30日止六个月的人民币2.497亿元(合3560万美元)。截至2023年9月30日和2024年9月30日止六个月,销售产品产生的净收入分别为人民币3.741亿元和人民币2.327亿元(约合3320万美元),分别占同期净收入总额的96.1%和93.2%。截至2023年9月30日和2024年9月30日止六个月,我们分别录得净亏损人民币3770万元和人民币2960万元(约合420万美元)。
109
我们的商业模式
围绕宠物父母及其宠物的需求,我们在收入和客户数量方面在中国建立了一个大型的宠物生态系统。通过波奇,我们提供了一个真正的一站式目的地,中国的宠物父母可能会去那里,为他们的宠物提供他们需要的一切,从宠物产品和服务到宠物知识和育儿建议。我们的线上销售平台由波奇商城和我们在第三方电子商务平台的旗舰店组成,为客户提供便捷的途径,以获得广泛的优质宠物产品选择和引人入胜的个性化购物体验。我们信息丰富、互动性强的内容平台——波奇社区,让用户可以分享他们的宠物养育经验,并发现新的产品和方法,让他们的宠物更健康、更快乐。截至2024年9月30日,我们已与超过15,000家实体宠物店和宠物医院合作,进一步扩展我们的产品和服务,以连接用户和他们社区的客户。
我们在中国的宠物市场上拥有一个以宠物为重点的大型在线社区。或截至2024年3月31日止年度和截至2024年9月30日止六个月,我们分别拥有约530万和200万活跃买家。我们为建立一个充满活力的在线社区而感到自豪,在这个社区中,我们带领用户完成内容和产品发现之旅,开发出以用户为中心的内容驱动的“发现和购买”模式。
我们的用户
我们充满活力且不断增长的用户群包括宠物爱好者、宠物父母和KOL。我们的用户来自中国各地的城镇,但主要集中在经济发达的省市。根据我们的用户自愿提供的信息,我们认为我们的大多数用户拥有宠物,主要是猫和狗。我们主要通过第三方电商平台、社交媒体营销、口碑推荐和实体宠物店获得了我们的用户。我们的用户主要通过我们的在线销售平台访问我们以宠物为中心的平台。
手机应用
当用户和客户打开我们的手机应用程序时,他们会立即看到我们充满活力的用户社区的主页,上面有特色的宠物相关内容,并且可能会切换到我们自营线上销售平台博奇商城,以及底部带有导航栏的线下宠物服务主页。用户和客户可以直接在各自的主页上按主题浏览和搜索内容,按品牌和品类浏览和搜索产品,按位置浏览和搜索服务。
微信/微信小程序
小程序是内置在微信/WeChat中的创新平台,便利服务和产品的发现和消费。我们在微信/微信上的小程序包括波奇旗舰店、迷你波奇商城、波奇团购和萌虫好物馆,它们的界面和功能与我们的手机APP相似。用户和客户也可以通过微信/微信访问我们的小程序。这些小程序可作为我们以宠物为中心的平台的额外接入点,并补充我们的全功能原生移动应用程序。
变现渠道
通过多样化的产品选择、信息丰富的内容提供和有趣的社交互动功能,我们吸引了充满活力且不断增长的用户群,并开发了各种变现模式。
| ● | 自营线上销售平台。我们的自营线上销售平台,用户可通过波奇商城、我们的手机应用程序和微信/微信小程序访问。我们通过我们的在线销售平台销售品牌产品和自有品牌产品。我们从我们的品牌合作伙伴获得品牌产品,从我们的制造合作伙伴获得自有品牌产品,然后再将它们销售给我们的客户。我们通常将销售收入确认为我们的收入,将产品采购成本确认为我们的收入成本。 |
110
| ● | 第三方电商平台旗舰店。我们还在第三方电商平台的旗舰店上销售品牌产品和自有品牌产品,包括天猫、京东和拼多多。我们通常向这些第三方平台支付营销推广服务费和年度服务费,并将这些费用作为销售和营销费用入账。 |
| ● | 线下分销网络。我们以折扣价向实体宠物店和宠物医院供应品牌产品和自有品牌产品,大多是批量供应。 |
| ● | 会员计划。培养客户粘性,向波奇商城用户提供预付费会员。我们的预付会员卡,神奇黑卡,需要至少500元的押金,可用于未来在波奇商城购物。我们不将定金付款确认为收入,而是仅在成功向客户销售时才确认收入。 |
| ● | 线上营销和信息服务。我们向宠物产品品牌所有者提供在线营销和信息服务,包括帮助他们在我们的在线平台和第三方平台上投放广告以及组织营销活动来推广他们的产品和品牌。我们根据我们与品牌所有者的服务合同在服务期内确认提供在线营销和信息服务的收入。截至2023年9月30日和2024年9月30日止六个月,我们通过提供在线营销和信息服务产生的净收入分别为人民币1530万元和人民币1690万元(240万美元)。截至2023年3月31日和2024年3月31日止年度,我们通过提供在线营销和信息服务产生的净收入分别为人民币4,360万元和人民币2,920万元(400万美元)。 |
| ● | 内容提供。我们为用户提供内容翔实、有趣、互动的内容。虽然我们的内容产品是免费的,但它们为我们提供了大量的变现机会。我们聘请KOL向我们的用户推荐产品,并将我们精选的内容与相关产品相结合,引导用户沿着他们的购物之旅。具体来说,我们在内容内放置波奇商城商品链接,捕捉购买冲动,满足用户需求,传递无缝用户体验。 |
| ● | SaaS解决方案。我们向线下门店引入了我们的专有SaaS解决方案,该解决方案提供库存管理、会员管理、价格信息等服务。我们目前免费向宠物店提供SaaS解决方案。我们的免费SaaS解决方案作为我们与实体宠物店的初步接触,我们预计它将与这些店打开更多商机。 |
我们的线上销售平台
就GMV而言,我们在中国经营领先的以宠物为重点的在线零售业务。在截至2022年3月31日、2023年、2024年3月31日的三年内,以及截至2024年9月30日的六个月内,我们在中国与宠物父母共连接了766个品牌合作伙伴。我们主要通过我们的自营线上销售平台博奇商城,以及主要的第三方电商平台,如天猫、京东和拼多多,提供品牌产品和自有品牌产品。
111
我们的宠物产品供应
我们为我们的客户,其中既包括宠物父母,也包括中小宠物商家,以具有竞争力的价格提供多样化的优质宠物产品选择,包括食品、零食、洗发水、笼子、玩具、服饰、OTC兽药等等。截至2024年9月30日,我们提供了来自约588个品牌的约19,946个SKU,其中包括约63个国际品牌。我们致力于提供全面且相关的产品库存选择,以便宠物父母可以在一个目的地为他们的宠物获得他们需要的一切。
品牌产品
在截至2022年3月31日、2023年、2024年3月31日的三年内,以及截至2024年9月30日的六个月内,我们与中国的宠物父母建立了共766个品牌合作伙伴,例如Royal Canin和Pedigree。我们的品牌合作伙伴共为我们的线上销售平台贡献了约16,200个SKU,占截至2024年9月30日我们总SKU的约81.2%。除了品牌宠物食品和其他日常用品外,我们与某些品牌合作伙伴合作提供OTC兽药,例如皮肤病药物和蠕虫药物。我们指定了一个有兽药学背景的团队,负责监督我们线上销售平台OTC兽药的采购。
我们根据品牌美誉度、产品质量、制造能力和价格来选择我们的品牌合作伙伴。在聘请品牌合作伙伴之前,我们会检查其营业执照、许可证和商标,进行背景调查,对产品进行抽样,并在某些情况下进行现场访问。
我们通常与我们的品牌合作伙伴,或者在大多数情况下与外国品牌合作伙伴,与他们的代理商签订为期一年的非排他性框架协议,如果我们对他们的表现感到满意,则每年续签一次。我们的供应合同的关键条款如下。
| ● | 交付验收。我们的品牌合作伙伴负责向我们的仓库交付产品,交付的产品应在形式和实质上与我们接受的样品一致。 |
| ● | 质量。产品应满足相关法律法规、行业标准和我们在协议中规定的质量标准下的所有适用质量要求。我们可能会拒收或退回任何不合格的产品。 |
| ● | 购买承诺。一些品牌合作伙伴在我们的供应协议中规定了最低采购要求。 |
自有品牌产品
与我们广泛选择的品牌产品相辅相成,我们还以令人信服的价格提供高质量的自有品牌产品。凭借我们在宠物行业的丰富专业知识和对客户需求的深刻理解,我们分别于2015年和2018年开发了自有品牌Yoken和Mocare。我们在2022年推出了两个“D-cat”标签品牌。我们实现了自有品牌产品销售的显著增长。于2024年9月30日,我们的自有品牌产品提供了约3,746个SKU,占我们总SKU的约18.8%。此外,当我们向实体宠物店和宠物医院介绍我们价格具有竞争力的高质量自有品牌产品时,我们能够与它们发展密切的关系,从而提供额外的商机。
截至2024年9月30日止六个月,我们在Yoken品牌下拥有约1,468个SKU。我们以Yoken品牌经营两条业务线,即Yiqin和Youbeizi。我们主要提供价格有竞争力的猫砂、衬垫、洗浴用品、狗粮、猫粮、罐头、依亲旗下的宠物衣服和宠物玩具,以及优贝子旗下的超值宠物食品。Yoken在天猫金色化妆品节上荣获2020、2021年度马牌、2020消费者最喜爱猫砂品牌和2021年度猫砂。
截至2024年9月30日止六个月,我们旗下Mocare品牌拥有约56个SKU。Mocare专注于优质冻干猫狗粮,由经过特殊工艺去除几乎所有水分的熟制新鲜食品制成。众所周知,与传统干粮相比,冻干猫狗粮保存了更多的营养成分,比湿粮保质期更长,并且比冷冻食品更方便运输和储存。摩卡瑞荣获深圳国际宠物产品交易会2019年度黑马品牌TOP10。
112
2022年,我们推出了两个“D-cat”标签品牌,分别提供(i)宠物零食和宠物用品以及(ii)宠物药品和医疗护理产品。
我们在开发自有品牌产品时采用“客户对制造商”的模式。我们通过分析我们观察到的大量客户和交易行为来识别客户需求,评估开发满足此类需求的产品的可行性和盈利能力,并聘请制造合作伙伴将产品推向市场。例如,自2020年以来,我们确定了对宠物用品快速增长的需求,并扩大了我们为满足客户需求的宠物供应商提供的产品,例如猫砂和猫砂盒、宠物床上用品、猫抓器和符合航空公司标准的板条箱。这些在宠物用品市场取得了显著的人气。
我们对自有品牌产品实施了严格的质量控制程序。我们自有品牌的制造工厂对每一批产品进行交付前检查。对于新开发的产品,我们自己的人员会在制造工厂进行现场检查,以确保符合我们严格的质量标准。同时,每批产品配送到自己的仓库时,我们都会进行抽查。对我们合作的制造工厂和产品也会进行现场不定期的检查,我们有权要求制造商进行整改,对其处以罚款或在未通过任何此类检查的情况下要求退款或换货。
我们根据制造商的能力精心挑选,以确保及时以具有竞争力的价格交付优质产品。在聘请制造商之前,我们会检查其营业执照、许可证和经营历史,对产品进行抽样并评估其质量控制有效性,评估其生产能力并进行现场访问。我们的制造协议一般会规定每个产品类别的价格上限将在协议中规定。我们通常会在我们接受产品后的约定时间范围内一次性付款。为加强与中国领先的宠物食品制造商青岛双安生物科技有限公司(“双安”)的关系,我们于2017年对其进行了股权投资。我们将其余自有品牌产品的制造外包给中国其他各种优质制造商。
博奇商城
博奇商城,我们的自营线上销售平台,将宠物产品的购物从传统的基于搜索的体验转变为个性化的发现之旅。用户和客户可以通过我们的手机应用程序、网站或微信/微信小程序轻松导航波奇商城。
我们的用户和客户可能会按宠物种类和年龄,以及产品类型、口味和品牌浏览我们广泛的宠物产品目录。例如,用户和顾客可能会为15个犬种选择特色狗粮,例如金毛猎犬、拉布拉多犬、贵宾犬和哈士奇,以及为所有年龄段的猫品种选择特色猫粮。这样详细的搜索类别让用户和顾客能够快速识别出最适合他们宠物的产品。
在我们的移动应用程序上注册时,宠物父母可能会创建他们的宠物资料,输入他们的宠物的名字、物种、年龄和性别。宠物档案帮助我们更好地了解宠物父母的需求,并在他们的宠物一生中的正确时间将他们与正确的产品联系起来。随着我们个性化宠物父母的购物体验,我们能够进一步提高客户忠诚度。
通过我们的自动化推荐算法,我们研究和分析客户的浏览和购买历史以及他们的宠物资料,以识别他们的需求和偏好,并向他们推荐感兴趣的产品。此外,我们将我们在线社区上的内容产品与最相关的产品相结合,并进行定制推荐,为我们的用户和客户创造了独特且引人入胜的体验。我们一直在不断改进我们的算法,以更精确地针对客户进行智能推荐。
113
我们聘请各种第三方为我们在波奇商城的客户提供支付和送货服务。我们要求我们的客户在我们将他们的订单运出之前支付全款。我们与YeePay、微信支付、支付宝和银联合作,提供便捷、安全的支付选择。我们已聘请申通快递、圆通和韵达为我们的客户提供快速可靠的配送服务。
第三方电商平台旗舰店
我们在主要的第三方电商平台运营旗舰店,包括天猫、京东、拼多多和抖音。这些第三方电商平台扩大了我们的客户覆盖范围,并作为我们与客户的初步接触,尤其是尚未建立品牌忠诚度的首次宠物父母。截至2023年9月30日和2024年9月30日止六个月,我们在第三方电商平台旗舰店的销售收入分别约为人民币2.242亿元和人民币1.202亿元(约合1710万美元)。截至2023年3月31日和2024年3月31日止年度,我们在第三方电商平台旗舰店的销售收入分别为人民币6.145亿元和人民币4.032亿元(合5580万美元)。
根据我们与第三方电子商务平台的安排,我们负责产品的选择和展示、产品交付、仓储和客户支持服务,而电子商务平台则提供在线营销和信息服务、支付处理服务和客户关系管理系统。我们通常会为第三方电商平台的基本店铺运营支付年费,我们还需要为额外的服务付费,例如技术服务附加费、在线营销和信息服务以及支付处理服务。
离线配网
我们开发了专有的SaaS解决方案,为线下宠物店提供库存管理、会员管理、价格信息等服务。我们于2015年12月首次将这一SaaS解决方案免费引入宠物店。我们的免费SaaS解决方案作为我们与实体宠物店的初步接触。
借助我们的SaaS系统,宠物店主可以访问他们的库存状态,查看销售状态的实时分析,密切关注即将到来的重新订购需求,随时随地跟踪发货状态。他们也可能很容易以具有竞争力的价格用我们的产品补充库存,并更有效地管理他们的业务。我们的SaaS系统提醒宠物店主在库存水平较低时重新订购,并为他们提供了一个简单的订购过程。此外,宠物店主可能会将他们的会员计划与我们的SaaS系统集成,以便轻松管理他们的会员资料和互动。
我们以折扣价向实体宠物店和宠物医院批量供应各种品牌产品和自有品牌产品,这使他们的门店产品组合多样化。凭借我们宝贵的数据洞察力,我们识别出当地宠物店的独特需求,并据此向他们推荐高品质和物有所值的产品。在某些情况下,我们会与我们的品牌合作伙伴协调,在他们决定批量采购之前向宠物店提供免费样品。我们与实体宠物店和宠物医院订立惯常供应协议,据此,除非另有约定,实体宠物店或宠物医院不得以低于协议规定的价格销售我们的产品。截至2023年9月30日和2024年9月30日止六个月,我们通过线下分销网络的销售产生的收入分别为人民币87.0百万元和人民币34.0百万元(约合490万美元),分别占同期总净收入的约22.3%和13.6%。截至2023年3月31日和2024年3月31日止年度,我们通过线下分销网络的销售产生的收入分别为人民币1.904亿元和人民币1.780亿元(2460万美元),分别占同期总净收入的约17.4%和25.1%。
我们的线下分销网络还将我们的品牌合作伙伴的客户覆盖范围扩展到经常光顾实体宠物店和宠物医院的宠物父母。我们帮助我们的品牌合作伙伴设计量身定制的线下营销策略。例如,我们将他们的品牌产品推广到与我们合作的实体宠物店并在交易会期间展示他们的营销活动。
114
客户服务
我们专业的客户服务将我们与通用零售商区分开来,并为客户的购物体验增添了个人色彩。与购买个人用品不同,购买宠物用品可能更具挑战性,需要专业人士的指导。我们保持着一支专门的客服人员队伍,包括我们的九名员工和其他外包的客服人员。宠物家长每天都能接触到我们知识渊博的客服人员和我们的智能客服系统。我们反应灵敏且经验丰富的客户服务团队在截至2024年9月30日止六个月的服务态度方面取得了平均4.72分(满分五分)的满意率。
我们平台上提供的大部分产品都可以在收到发货后的七天内全额退款或换货,如果出现产品质量问题,我们会向我们的客户提供全额退款。我们通常会支付运费,以方便成功退货或更换有缺陷的产品。同时,我们与第三方保险公司合作,后者为我们的客户提供运费退换货保险,涵盖他们与我们在天猫和京东的门店的订单产生的退换货运费。
供应链管理
我们拥有涵盖从库存管理到订单履行的一体化供应链管理体系。我们的集成系统旨在确保我们在仓库保持适当的库存水平,并确保我们能够优化订单路由,这有助于我们降低库存风险、运输时间和运输成本。
我们采用了三种库存模式——分销模式、寄售模式和一件代发模式——截至2024年9月30日止六个月的平均库存周转天数约为46天。平均半年存货周转天数的计算方法是期末存货余额除以产品销售成本,再乘以180。
| ● | 分销模式。经销模式是我们经营中最常见的库存模式。在这种模式下,我们从我们的品牌合作伙伴处采购产品,然后再销售给客户并进行库存。 |
| ● | 寄售模式。我们最初与一些新兴的品牌合作伙伴合作,采用寄售模式,在产品售出之前,产品的所有权仍归这些品牌合作伙伴所有。我们相信这种模式使我们能够最大限度地降低库存和营运资金风险。自2019年初以来,由于我们战略性地减少了新兴品牌合作伙伴提供的某些长尾、不太受欢迎的产品的销量,我们开始通过寄售模式大幅减少产品销量。 |
| ● | Drop shipping model.直接发货。只有少数厂家选择了一件代发模式。在这种模式下,尽管我们的制造商将产品直接运送给这种模式下的客户,但我们进行库存。 |
截至2024年9月30日,我们在中国运营一个仓库并使用了四个履行中心,并保持了一支由4名员工和24名外包员工组成的团队。我们储存我们的库存,并从我们的仓库分拣、包装和运送产品给客户。我们还利用自由贸易区的履行中心,我们与之合作的某些品牌合作伙伴将他们的产品直接运送给我们或我们的客户。截至2024年9月30日,我们还与六家交付服务提供商合作,以确保向我们的客户提供快速可靠的交付。我们广阔的履行网络使我们能够在24小时或更短的时间内到达中国的某些地区,为客户提供便捷的点击到门购物体验。
115
会员计划
我们建立了预付费和免费会员计划,以提高客户忠诚度。截至2024年9月30日,我们拥有约44,389名预付费会员。截至2024年9月30日止六个月,我们的预付会员平均在其会员卡中存入约人民币1,055元。
| ● | 预付费会员。预付费会员仅适用于博奇商城用户。我们的预付会员卡,神奇黑卡,需要至少500元的押金,可以在波奇商城购物。我们的魔幻黑卡持有者在波奇商城上的所有消费均可享受折扣优惠、获得限时优惠、生日优惠券、每月两次免运费、VIP客服等增值服务。 |
| ● | 免费会员。免费会员仅限天猫、京东、拼多多旗舰店用户。用户在我们的旗舰店上访问、购物或抽奖可获得积分,然后积分可用于在这些商店上的未来购买中扣除订单金额。免费会员可在我们的旗舰店享受不定期的折扣优惠和一对一的客户服务。 |
我们的内容平台
波奇社区为用户提供了一个互动内容平台,分享他们对宠物的知识和热爱。我们努力为我们的用户提供各种高质量和引人入胜的原创内容。
当用户在我们的移动应用程序上打开“社区”功能时,他们会立即看到我们根据注册时最初表示的兴趣以及他们的阅读、社交和购买行为推荐的内容。他们可能会通过滑动顶部导航栏浏览他们关注的其他社区成员的帖子、最新更新、视频和新闻。通过点击页面中间的导航按钮,用户可以探索热点话题、KOL、问答和产品评论。用户也可以在我们的移动应用程序上发布问题并分享他们丰富的宠物养育经验、难忘的养宠故事、最喜欢的宠物照片和短视频。
内容创建
我们的用户和客户不断为我们多样化、高质量和引人入胜的内容做出贡献。其中,一些吸引了大量的追随者,并成长为KOL。我们还聘请了一些KOL,他们特别积极地创建和分享关于宠物育儿和宠物产品的内容。它们鼓励我们的用户和客户之间的社交互动,并帮助塑造他们的购买决策。截至2024年9月30日,我们的平台上约有450多个KOL,社交媒体平台上约有1200个KOL账户。我们持续监控平台上的用户活动和原创内容创作,以发现潜在的KOL并鼓励他们与我们合作。
我们为KOL提供访问广泛用户群的途径,并帮助他们通过内容产品获利。KOL通过积极推广品牌产品和我们的自有品牌产品从我们那里赚取佣金。同时,我们依靠KOL的内容创作能力来活跃波奇社区,并利用他们的营销技巧,从而在我们的线上销售平台上增强产品销售。我们通常会根据每个案例向KOL支付每一条广告帖子或视频的费用。
我们多样、引人入胜、原创的内容以各种形式提供,包括文章、照片和短视频。
内容监控
我们非常重视对平台上发布的内容进行筛选和监控,以确保其不侵犯版权和其他知识产权,并充分遵守适用的法律法规。我们的在线内容筛选和监控程序包括由自动过滤系统执行的自动筛选以及由我们的编辑进行的一套手动审核程序。我们保持一支专门的内容编辑团队,并定期举办关于最新合规要求和发展的内部培训。
116
通过内容提供实现货币化
我们丰富而翔实的内容为我们提供了众多的变现机会。我们根据用户和客户的宠物资料、注册时最初表示的兴趣以及他们的阅读、社交和购买行为向他们推荐相关内容。除了方便用户和客户进行内容发现,我们还利用我们的自动化推荐算法,将我们精选的内容与相关产品集成,并进行定制化的产品推荐。我们在内容内放置波奇商城商品链接,捕捉购买冲动,满足用户需求,传递无缝用户体验。我们的客服人员不时邮寄免费样品,并打电话给我们的用户和客户,提供报价更新和推广我们的产品。
社交媒体
通过互动社交网络平台,我们将我们充满活力的社区及其多样化和引人入胜的内容提供带入生活。我们通过中国几乎所有主要的社交通讯和社交媒体平台分发内容,包括微信/微信、微博、红色和抖音。我们在这些平台上提供的内容吸引了大批忠实粉丝。截至2024年9月30日,我们管理了750多个Weixin/WeChat群,其中大部分由我们直接管理。
我们利用这些主要的社交媒体平台进行病毒式和互动式营销。此类平台使我们的用户和客户能够将购买作为其社交网络和娱乐的一部分,从而提高了他们购买的频率和价值。
我们的线下网络
尽管线上销售平台便利,我们认为实体宠物店和宠物医院仍然是宠物行业不可或缺的一部分。某些服务,例如宠物护理、培训和美容,仅在线下提供。线下门店设置为我们提供了一个与宠物父母面对面互动的机会,并提供了更多的增值产品和服务。
我们从2013年开始和实体宠物店、宠物医院合作。截至2024年9月30日,我们已与超15000家实体宠物店和宠物医院合作,横跨中国250多个城市。我们的线下网络提高了我们的品牌知名度,并呈现互补的用户流量来源。通过让宠物产品和服务更容易获得并吸引宠物父母,我们能够以更具成本效益的方式推动客户获取和客户忠诚度。通过我们的品牌影响力和专有技术,我们还开始通过我们的SaaS解决方案,以数字方式连接和赋能一个广泛的、不断增长的实体宠物商店和宠物医院网络。
我们的移动应用程序允许用户和客户快速准确地定位附近的宠物商店和与我们合作的宠物医院。我们在移动应用程序上为与我们合作的每个商店托管一个主页,用户和客户可以在其中查看商店照片、浏览所提供的服务类型、审查员工背景和访问权限并提供商店评论。
收购星木国际
为了进一步扩大我们在宠物保健市场的影响力,我们于2019年11月收购了星牧国际51%的股权,此后合并了星牧国际的业绩。作为中国具有竞争力的兽药分销商,截至2024年9月30日,醒牧拥有8个兽药品牌的区域独家分销权,并与中国约1,300家宠物医院建立密切关系。我们对Xingmu的收购使我们能够利用Xingmu广泛的宠物医院网络来发展我们的宠物保健业务。我们是中国领先的在线UGC音频社区、互动音频娱乐平台和在线音频平台。
117
与PetDog的合作伙伴关系
为了努力扩大我们的线下存在并增强宠物服务产品,我们于2019年对北京宠物狗科技发展有限公司(“宠物狗”)进行了约23.6%的股权投资。PetDog开设了关于宠物美容、宠物培训、宠物商店管理和宠物营养管理的多种课程,以培养和培养学生成为持牌宠物专业人士,扩大了宠物行业的人才库。根据弗若斯特沙利文的资料,截至2019年,就宠物店数量而言,PetDog是中国最大的宠物店特许经营商,就培训服务收入而言,是中国最大的宠物服务专业人员培训中心。我们通过SaaS解决方案为PetDog商店配备智能库存管理,并通过我们广泛选择的高质量和物有所值的宠物产品使其产品组合多样化。
通过我们对PetDog的投资,我们还成功地将专业培训的外联扩展到更多的线下宠物店,以提高他们的服务质量。有了更多持牌的宠物专业人士,宠物店能够为宠物父母提供更多种类的优质服务。
我们的营销服务
我们为我们的品牌合作伙伴以及其他品牌所有者提供量身定制的营销和信息服务以及分销支持,以推广他们的品牌并增加产品销量。我们向营销服务客户收取我们的在线营销和信息服务的服务费,这是根据合同中的整体服务价格结算的。我们充满活力的线上社区和广泛的线下网络使我们的品牌合作伙伴和品牌所有者能够广泛获得有针对性的高质量用户流量。
凭借对用户行为的宝贵数据洞察,我们还帮助我们的品牌合作伙伴和品牌所有者设计和实施有效的营销策略,并指导他们提供更相关的产品和优化定价策略。2013年开始为中国宠物用品新品牌淳翠宠物用品(上海)有限公司提供线上营销和信息服务。
销售与市场营销
我们多样化和高质量的产品供应、丰富和引人入胜的内容以及个性化的用户体验,为我们扩大用户群和提高用户参与度做出了贡献,从而产生了强大的口碑效应,加强了我们的品牌知名度。
此外,我们通过各种线上和线下营销活动,推广我们的平台并提高我们的品牌知名度。我们与第三方电子商务平台、社交媒体平台和热门搜索引擎合作,进行在线和移动营销。我们还通过出席成都国际宠物展、中国宠物展等行业头部展销会和展品进行线下营销。
竞争
宠物行业在中国竞争激烈。我们主要与线上和实体宠物产品零售店、超市中的宠物产品板块、一般电商平台和其他以宠物为主的线上零售平台竞争。
我们在中国有一个很大的宠物生态系统,无论是收入还是客户数量。我们相信,我们通过显着的品牌知名度、变革性的零售模式、内容驱动的营销方法、多样化和高质量的产品供应、丰富和引人入胜的内容供应、智能推荐、个性化的客户服务和可靠的履行服务,使我们与竞争对手区分开来。
118
许可证和批准
下表列出了我们的中国子公司和VIE在中国开展业务所需获得的材料许可和批准清单,此外还列出了在中国运营的每家公司所需的营业执照。
| 许可证 | 持有许可证的实体 | 实体类型 | 监管当局 | |||
| ICP许可证 | 上海广诚 | VIE | 上海市通信管理局 | |||
| 兽药经营许可证 | 上海广诚 | VIE | 上海市浦东农业委员会 | |||
| 兽药经营许可证 | 上海新城 | WFOE | 上海市浦东农业委员会 | |||
| 兽药经营许可证 | 上海广城芜湖分公司 | VIE分支机构 | 芜湖市经济技术开发区社会事务局 | |||
| 兽药经营许可证 | 苏州泰诚 | VIE | 苏州市农乡局 | |||
| 兽药经营许可证 | 南京兴木 | VIE | 南京市雨花区农业局 | |||
| 兽药经营许可证 | 泰州市新牧生物科技有限公司 | VIE的子公司 | 泰州市海陵区农村局 |
我们的技术
我们强大的技术和数据能力使我们能够提供卓越的用户体验并提高我们的运营效率。截至2024年9月30日,我们有一个四人研发团队,致力于算法的设计和开发以及我们技术基础设施的升级和维护。
数据分析
通过访问海量的客户和交易数据,我们将大数据分析能力建立在详细的用户标记和第三方计算基础设施之上,这些基础设施可以高效地处理复杂的分析计算任务。我们通过研究用户互动和购买行为,创建了大约16个不同的用户购买行为标签。通过我们观察到的这些用户和交易行为,我们利用大数据分析和人工智能技术来增强用户行为预测和用户画像的准确性,从而定制我们的内容和产品推荐,以优化用户体验。
数据隐私和安全
我们认为,数据安全对我们的业务运营至关重要。用户在向我们注册账户之前必须承认用户协议的条款和条件,据此,他们同意我们按照适用的法律法规收集、使用和披露他们的数据。为了保护用户的信息,我们有内部规则和政策来管理我们如何使用和共享个人信息,以及防止不当访问或披露个人信息的协议、技术和系统。我们仅在用户事先同意的情况下收集个人信息和数据。我们还采取了严格的数据保护政策,以确保我们专有数据的安全性,并备份我们从我们的平台收集的重要信息。我们各部门内部的数据使用,都在我们严格的监督管理之下。我们已将我们的一些数据安全工作,包括云存储和反黑客,外包给某些第三方技术服务提供商。
为确保数据安全并避免数据泄露,我们通过建立严格的内部协议限制对存储我们用户信息和内部数据的服务器的访问,根据该协议,我们仅向具有严格定义和分层访问权限的有限员工授予机密个人数据的分类访问权限。我们还采用了数据加密系统,旨在确保数据的安全存储和传输,并防止任何未经授权的访问使用我们的数据。此外,我们实施全面的数据屏蔽,以抵御潜在的黑客和安全攻击。
119
此外,我们每天在各种单独的安全数据备份系统中备份我们的数据,以最大限度地降低数据丢失的风险。我们还经常对我们的备份系统进行审查,以确保它们得到很好的维护和正常运行。
库存管理
我们采用了智能ERP库存管理系统,可实现实时库存跟踪和销售分析,这有助于我们监控和管理仓库运营和预测需求。此外,我们的一件代发系统能够将我们的制造商与第三方配送服务商连接起来,以确保高效的订单发货。
此外,我们向实体宠物店和宠物医院提供我们的库存管理系统,作为SaaS解决方案,帮助他们更高效地管理业务。
知识产权
我们的商标、版权、域名、商号、商业秘密、专利和其他专有权利对我们的成功至关重要。截至2024年9月30日,我们在中国拥有五项注册专利、152项注册商标、49项注册著作权和23个注册域名。我们依赖中国的专利、商标、版权和商业秘密保护法,并与我们的所有员工签订标准保密协议,以保护我们的知识产权。
季节性
我们的业务经历了季节性,主要是由于个人消费需求和模式的季节性波动。我们通常会在第四个日历季度录得更高的净收入,这主要是因为消费者倾向于在中国的电商节期间增加购买,例如双十一购物节(这是一场落在每年11月11日的线上促销活动)和双十二(这是另一场落在每年12月12日的线上促销活动)前后的时期。此外,由于中国春节假期,我们通常会在第一个日历季度经历较低的销售活动水平,在此期间,在线购买和物流运营量可能会因假期和业务关闭而显着下降。因此,我们通常在截至12月31日的季度中产生更高的净收入。与我们的净收入趋势类似,我们的收入成本和在较小程度上,履行费用、销售和营销费用以及一般和管理费用通常也会经历季节性波动。由于我们的经营历史有限,我们过去所经历的季节性趋势可能不适用于或指示我们未来的经营业绩。请参阅“风险因素-与我们的业务和行业相关的风险-我们的经营业绩受业务季节性和其他事件的影响而波动。”
120
条例
条例
本节概述了影响我们在中国的业务活动的最重要的规则和规定。
外商投资条例
中国《外商投资法》(简称《外商投资法》)于2019年3月15日经全国人民代表大会正式通过,自2020年1月1日起施行。制定外商投资法是为了进一步扩大对外开放,大力促进外商投资,保护外国投资者合法权益。根据外商投资法,外商投资享有准入前国民待遇,实行负面清单管理制度。准入前国民待遇是指在投资准入阶段给予境外投资者及其投资的待遇不低于境内投资者及其投资的待遇。负面清单管理制度是指国家对特定领域外商投资准入实行特别行政程序。外国投资者不得投资负面清单规定的任何禁止投资的领域,在投资任何限制投资的领域前应满足负面清单规定的条件。
外国投资者在中国境内的投资、收益等合法权益依法受到保护,国家支持企业发展的各项政策平等适用于外商投资企业。国家保障外商投资企业平等参与标准制定。国家保障外商投资企业依法以公平竞争方式参与政府采购活动。除特殊情况外,国家不得征收外商投资。在特殊情况下,国家为了公共利益的需要,可以依法对外国投资者的投资征收或者征收。征收征用应当按照法定程序进行,并给予及时合理补偿。外商投资企业开展经营活动,应当符合法律法规规定的劳动保护、社会保险、税收、会计、外汇等事项的有关规定。
2020年12月19日,发改委、商务部联合颁布《外商投资安全审查办法》,自2021年1月18日起施行,对外商投资安全审查机制作出规定,包括受审查的投资种类、审查范围和程序等。将在发改委下设外商投资安全审查工作机制办公室,即工作机制办公室,由其开展外商投资安全审查的日常工作。外国投资者或中国有关方面必须在(一)涉及国防安全的军工、军工配套等领域的投资,军事设施、军工设施周边地区的投资;(二)涉及重要农产品、重要能源资源、重要装备制造、重要基础设施、重要交通服务、重要文化产品和服务、重要信息技术和互联网产品和服务、重要金融服务、关键技术等涉及国家安全的重要领域的投资前,向工作机制办公室申报安全审查,并取得目标企业的控制权。当外国投资者(i)持有标的超过50%的股权,(ii)即使持有标的低于50%的股权,也拥有对标的董事会或股东会决议产生重大影响的投票权,或(iii)对标的的经营决策、人力资源、会计和技术等产生重大影响时,控制权即存在。
121
自2020年1月1日起,《中华人民共和国外商独资企业法》、《中华人民共和国中外合资经营企业法》、《中华人民共和国中外合作经营企业法》一并废止。外商投资企业的组织形式、组织和活动适用《中华人民共和国公司法》、《中华人民共和国合伙企业法》等法律。外商投资法实施前设立的外商投资企业,可以在外商投资法实施后五年内保留原经营组织等。
2019年12月26日,国务院公布《外商投资法实施条例》,自2020年1月1日起施行,进一步要求外商投资企业和境内企业在政策制定和实施上一视同仁。根据《外商投资法实施条例》,截至2025年1月1日,现有外商投资企业未变更原形式的,相关市场监管部门不为企业办理其他登记事项,可以向社会公开其相关信息。
2019年12月30日,商务部、市场监管总局联合发布《外商投资信息报告办法》,即《外商投资信息办法》,自2020年1月1日起施行,取代《外商投资企业设立变更备案暂行管理办法》。自2020年1月1日起,对直接或间接在中国境内开展投资活动的外国投资者,外国投资者或外商投资企业应当通过国家市场监督管理总局运行的企业登记系统和国家企业信用信息公示系统报送投资信息。外国投资者、外商投资企业应当按照《外商投资信息办法》的规定,通过提交设立、变更、注销报告和年度报告等方式披露投资信息。在中国投资的外商投资企业完成提交设立、变更和注销报告及年度报告的,相关信息由市场监管主管部门向商务主管部门共享,不要求该外商投资企业单独提交报告。
外商投资产业政策
外国投资者和外商独资企业在中国进行的投资,应遵守1995年首次发布并不时修订的《外商投资产业指导目录》或《目录》。最新更新的《目录》由商务部和发改委于2017年6月28日颁布,自2017年7月28日起施行,其中包含指导外资市场准入的具体条款,并详细规定了与鼓励外商投资行业、限制外商投资行业和禁止外商投资行业类别有关的进入领域。2022年10月26日,商务部、发改委颁布《鼓励外商投资产业目录(2022年版)》,即《鼓励目录》,于2023年1月1日起施行,以取代此前的《鼓励目录》。2021年12月27日,商务部、发改委发布《外商投资准入特别管理措施(2021年版)》,即自2022年1月1日起施行的《2021年负面清单》,以取代此前的负面清单。根据现行规定,除中国法律法规明确禁止或限制外,任何未列入2021年负面清单的行业均为许可行业,一般对外商投资开放。根据2021年负面清单,外商投资增值电信服务不超过50%(不含电子商务、国内多方电信、存储转发业务、呼叫中心)。
122
增值电信服务条例
外商投资增值电信
外商对华电信企业直接投资,由国务院于2001年12月11日发布并于2022年3月29日最新修订的《外商投资电信企业管理规定》或《FITE条例》规范,分别自2022年5月1日起施行。《FITE条例》规定,在中国的外商投资电信企业或FITE,必须以中外合资企业的形式在中国成立,以在中国开展业务。根据FITE条例并按照WTO相关协议,投资于从事增值电信服务的FITE的外资方最多可持有FITE最终股权的50%。FITE必须获得工信部和商务部或其授权的当地同行的批准,后者在给予批准方面保留相当大的酌处权。并且,投资电子商务业务的外方作为增值电信服务的一种,根据2015年6月19日发布的《工业和信息化部关于取消境外投资者在线上数据处理和交易处理(经营电子商务)业务所持股份比例限制的通知》和现行有效的《电信服务目录》或《电信目录》,被允许持有至多100%的FITE股权。
2006年7月13日,中国信息产业部,或称为MII(为工信部前身)颁布了《信息产业部关于加强外商投资增值电信业务管理的通知》或《MII通知》,其中重申了《FITE条例》的某些要求,并加强了MII的管理。根据MII通知,如果外国投资者有意投资中国增值电信业务,则必须成立FITE才能申请相关电信业务经营许可。此外,禁止持有提供增值电信服务许可证的境内公司以任何形式向外国投资者出租、转让或出售许可证,禁止向外国投资者提供任何协助,包括提供资源、场所或设施等,在中国境内非法开展增值电信业务。用于提供增值电信服务的商标和域名,必须为许可证持有人或其股东所有。MII通知还要求,各增值电信服务许可证持有人拥有经批准的业务经营的适当设施,并在其许可证覆盖的业务区域内维护此类设施。增值电信服务许可证持有人应当完善网络和信息保障相关措施,建立相关信息安全管理制度,设置网络和信息安全突发事件处置程序,落实信息安全责任。
电信条例
分别于2000年9月25日颁布并于2014年7月29日和2016年2月6日修订的《中华人民共和国电信条例》或《电信条例》,是中国管辖电信服务的主要法律,规定了中国国内公司提供电信服务的一般框架。电信条例要求,电信服务提供者应当在开展经营前取得经营许可证。《电信条例》对基础电信服务和增值电信服务作了区分。经工信部2015年12月28日和2019年6月6日修订的《电信目录》,由MII于2003年2月21日颁布并作为《电信条例》附件印发,将互联网信息服务和在线数据处理及交易处理确定为增值电信服务。
2017年7月3日,工信部发布修订后的《电信业务许可管理办法》,即《电信许可办法》,自2017年9月1日起施行,对《电信条例》进行补充。电信许可办法要求,增值电信业务经营者取得工信部或省级对口单位的增值电信业务经营许可。增值电信业务经营许可证期限为五年,年检。
123
互联网信息服务
2000年9月25日,国务院公布了《互联网信息服务管理办法》,即ICP办法,该办法于2011年1月8日修订。根据ICP办法,互联网信息服务分为商业性互联网信息服务和非商业性互联网服务。非商业性互联网信息服务经营者必须向政府有关部门备案,中国商业性互联网信息服务经营者必须取得政府有关部门的互联网信息提供许可证,或ICP许可证,提供特定信息服务,如新闻、出版、教育、医疗保健、医药和医疗器械等,还必须遵守相关法律法规,并取得政府主管部门的批准。
要求互联网信息服务提供者对其网站进行监控。不得发布、传播属于法律、行政法规规定禁止类别的内容,必须停止在其网站上提供此类内容。中国政府可以责令违反内容限制的ICP许可证持有人纠正这些违规行为,并在严重情况下吊销其ICP许可证。
工信部于2017年11月27日发布了《关于规范互联网信息服务使用域名的通知》,自2018年1月1日起施行,其中规定,互联网信息服务提供者提供互联网信息服务使用的域名,应当由该互联网信息服务提供者登记拥有,互联网信息服务提供者为法人单位的,域名注册人为该法人单位(或其任何股东),或其委托人、高级管理人员。
移动互联网应用信息服务
2016年6月28日,CAC,公布了《移动互联网应用信息服务管理规定》或APP规定,该规定于2022年6月14日修订,自2022年8月1日起施行。APP规定,禁止移动应用程序提供者从事任何可能危害国家安全、扰乱社会秩序、侵犯第三方合法权益的活动,不得通过互联网移动应用程序制作、传播法律法规禁止的任何内容。APP规定还要求应用程序提供者通过此类应用程序提供服务必须取得法律法规要求的相关资质,并要求应用程序分发平台在上线运营后30日内向各地CAC分支机构备案。
此外,2016年12月16日,工信部颁布了《移动智能终端应用程序预装和分发管理暂行办法》,该办法于2017年7月1日起施行,其中要求,互联网信息服务提供者应确保移动应用程序及其附属资源文件、配置文件和用户数据可由用户在方便的基础上卸载,除非它是基础功能软件,是指支持移动智能设备硬件和操作系统正常运行的软件。
网络传输视听节目规定
2007年12月20日,国家广播电影电视总局或广电总局(即国家新闻出版广电总局的前身,简称SAPPRFT)和经济产业研究院联合颁布了《互联网视听节目服务管理规定》或《视听节目规定》,自2008年1月31日起施行,并于2015年8月28日修订。视听节目规定适用于在中国境内通过互联网(含移动网络)向社会公众提供视听节目服务。互联网视听节目服务提供者需取得国家广电总局颁发的网络传播视听节目许可证或在国家广电总局办理一定的注册手续。互联网视听节目服务提供者一般被要求为中国政府国有或国有控股,此类提供者开展的业务必须满足国家广电总局确定的互联网视听节目服务总体规划和指导目录。在2008年广电总局和研训所联合召开的新闻发布会上,广电总局和研训所明确,在《视听节目规定》颁布前从事过互联网视听节目服务的提供者,只要没有违法违规行为,就有资格注册企业并继续经营互联网视听节目服务。
124
2008年4月8日,广电总局发布了经2015年8月28日修订的《关于网络传输视听节目许可申请审批有关问题的通知》,进一步对网络传输视听节目许可申请审批流程作出了详细规定。通知还规定,在视听节目规定颁布前从事这类服务的互联网视听节目服务提供者,只要其违法违规行为轻微且能及时整改且在视听节目规定颁布前最近三个月内无违规记录,也有资格申请许可。广电总局进一步于2007年12月28日发布了《关于加强互联网传输的电视剧、影片管理的通知》和2014年9月2日发布的《关于进一步落实互联网传输的境外电视剧、影片管理的通知》。根据这些通知,通过信息网络向社会公开发布的电影、戏剧类视听节目,应当为电视剧发行许可证下的电视剧、电影公开放映许可证下的电影、动画片发行许可证下的动画片或者学术文学电影、电视剧公开放映许可证下的学术文学电影、电视剧。此类服务的提供者应当取得所有此类视听节目著作权人的事先同意。
国家广播电视总局于2017年3月10日颁布的《互联网视听节目服务分类分类目录(试行)》,即视听节目分类目录,对互联网音频/视频节目服务进行了详细分类。
2018年10月31日,国家广播电视总局发布关于进一步加强广播电视和网络视听节目管理的通知,即通知60。根据通知60,各广播电视播出机构、网络视听节目服务机构和节目制作机构要坚持正确的政治方向,加强价值引领;奉行以人民为中心的创作导向,遏制追求名人、泛娱乐等不良倾向;坚持提供优质内容,不断创新节目,严格控制嘉宾片酬。
饲料和饲料添加剂条例
国务院于1999年5月29日公布《饲料和饲料添加剂管理条例》,经2001年11月29日、2011年11月3日、2013年12月7日、2016年2月6日和2017年3月1日修订。根据《饲料和饲料添加剂管理条例》,饲料和饲料添加剂经营者购买产品时,应当查验产品标签、产品质量检验合格证明和相应的许可文件,饲料、饲料添加剂经营者不得将任何饲料、饲料添加剂拆包、分装或者在任何饲料、饲料添加剂中再加工、添加任何其他物质。
2018年4月27日,农业农村部公布了《宠物饲料管理办法》、《宠物饲料生产企业许可条件》、《宠物饲料标签规定》、《宠物饲料卫生规程》、《宠物配合饲料生产许可申请材料要求》和《宠物添加剂预混饲料生产许可申请材料要求》等一系列公告,进一步对动物饲料、饲料添加剂的生产、经营、使用等作出了详细规定。
125
兽药条例
2004年4月9日,国务院公布《兽药管理条例》,并于2014年7月29日、2016年2月6日和2020年3月28日修订。根据《兽药管理条例》,经营兽药需要取得兽药经营许可证。兽药经营许可证应当载明经营范围、经营场所、有效期、法定代表人姓名、住所等详细内容。兽药经营许可证有效期为五年。
中国境内兽药分销商还应遵守农业部于2010年1月15日颁布并于2017年11月30日修订的《兽药业务经营与质量管理规范》或《GSP》。GSP是一套有关中国兽药分销质量管理的标准。它在配送场所、设备、人员、章程、采购、仓储、配送和运费等方面制定规范兽药分销商的标准。
2007年7月31日,农业部、海关总署公布《兽药进口管理办法》,即《兽药进口办法》,并于2019年4月25日、2022年1月7日进行了修订。根据《兽药进口办法》,进口兽药应当取得进口兽药通关单证。进口兽药通关单证,由中国境内代理人向兽药进口口岸所在地省级人民政府兽医行政主管部门申领。《兽药进口办法》还规定,境外企业不得在中国境内直接销售兽药。进口兽用生物制品由中国境内兽药企业代理销售;但外商独资企业、中外合资经营企业、中外合作经营企业不得销售进口兽用生物制品。
电子商务条例
2014年1月26日,国家市场监督管理总局(国家市场监督管理总局前身)颁布《网络交易管理办法》,即《网络交易办法》,自2014年3月15日起施行,规范通过互联网(含移动互联网)进行产品销售和服务提供的一切经营活动。它规定了网络产品经营者和服务提供者的义务以及适用于第三方平台经营者的某些特殊要求。2021年3月15日,市场监管总局公布《网络交易监督管理办法》,自2021年5月1日起施行,全面取代网络交易办法。此外,商务部于2014年12月24日颁布《第三方网络零售平台交易规则制定程序规定(试行)》,自2015年4月1日起施行,指导和规范网络零售第三方平台经营者交易规则的制定、修订和执行工作。这些措施对第三方平台运营者提出了更加严格的要求和义务。例如,第三方平台经营者有义务向商务部或各自省级对口单位公开并备案交易规则,对在其平台上销售产品或服务的每一第三方商户的法律地位进行审查登记,并在商户网页显著位置展示商户营业执照上载明的信息或其营业执照链接。凡第三方平台经营者也在平台上进行商品或服务自营的,这些第三方平台经营者必须对其网络直销和在其第三方平台上销售第三方商家商品进行明确区分,避免误导消费者。
126
2018年8月31日,中国石油集团颁布《中华人民共和国电子商务法》,即《电子商务法》,自2019年1月1日起施行。《电子商务法》的出台,确立了中国电子商务业务发展的基本法律框架,明确了电子商务平台经营者的义务以及发现电子商务平台经营者违反法律规定义务可能产生的法律后果。比如,根据《电子商务法》,各电子商务经营者应当(一)依法将自己登记为市场主体,但销售自产农副产品或者家庭手工艺品的个人除外,在免予登记的劳动活动中应用自己的技能,或者从事依法不需要任何许可的零头小额交易活动的;(二)依法履行纳税义务,享受税收优惠;(三)始终有自己的营业执照信息、为其经营发放的行政许可信息,及其作为无需将自身注册为市场主体的当事人的地位,或在其主页显著位置发布此类信息的网页链接;(iv)承担商品在运输途中可能存在的风险和责任,但消费者选择单独的快递物流服务商的情况除外;(v)向消费者提供明确的搭售通知,不得将搭售商品或服务设置为默认选项。此外,拥有市场支配地位的电子商务经营者不得滥用市场支配地位排除、限制竞争。
此外,《电子商务法》规定,平台经营者应当(一)对申请在其平台上销售商品或者提供服务的电子商务经营者的身份、地址、联系人和行政许可进行核查登记,建立登记档案并定期核查更新;(二)记录保存其平台上发布的有关商品和服务以及达成的交易的信息,期限为三年(另有规定的除外),并确保该信息的完整性、保密性和可得性;(三)使用显著标签明确标识其在自身平台上开展的任何业务。平台经营者不得对电子商务经营者在其平台上达成的交易施加不合理的限制或附加不合理的条件,平台经营者也不得向其平台上的电子商务经营者收取任何不合理的费用。
违反《电子商务法》规定的,可被责令限期改正、没收违法所得、罚款、停业、将此类违法行为列入信用记录和可能的民事责任。平台经营者知道或者应当知道电子商务经营者有侵害消费者合法权益行为,但平台经营者未采取必要措施的,平台经营者应当与电子商务经营者承担连带责任。平台经营者未对其平台上的电子商务经营者资质进行审查或者未对其消费者的商品或者服务进行安全保护可能影响消费者健康的,平台经营者应当对消费者承担相应的责任。平台经营者对其平台上的电子商务经营者侵犯知识产权行为未采取必要措施的,知识产权相关管理部门可以责令平台经营者在规定期限内改正;未在规定期限内改正的,平台经营者可能面临最高人民币2000000元的行政罚款。
产品质量规定
根据《中华人民共和国产品质量法》,自1993年9月1日起施行,并分别于2000年7月8日、2009年8月27日和2018年12月29日由中国石油集团修订,销售产品必须符合相关安全标准,销售者应当采取措施保持销售产品的质量。销售者不得将杂质、仿品混入产品,不得将假冒商品冒充真品,或将次品冒充良品、不合格商品冒充标准品。对销售者而言,任何违反国家或行业卫生安全标准或其他要求的行为,都可能导致民事责任和行政处罚,如赔偿损害赔偿、罚款、没收非法制造、销售的产品和销售非法制造、销售的此类产品的收益,甚至吊销营业执照;此外,严重的违法行为可能使责任个人或企业承担刑事责任。
除《中华人民共和国产品质量法》外,还有其他适用于产品责任的中国法律。2021年1月1日起施行的《中华人民共和国民法典》规定,不合格产品造成他人财产损失或者人身伤害的,生产者、销售者应当依法承担民事责任。运输人、保管人对该事项负有责任的,生产者、销售者有权要求赔偿其损失。
127
消费者保护条例
根据1994年1月1日生效并分别于2009年8月27日和2013年10月25日经中国石油集团修订的《中华人民共和国消费者权益保护法》或《消费者权益保护法》,经营者应当保证其提供的产品和服务符合人身或财产安全要求,并向消费者提供有关产品或服务的质量、功能、用途和有效期限的真实信息。因在互联网交易平台上购买或接受的产品或服务而导致利益受损的消费者,可以向销售者或服务提供者主张损害赔偿。网络交易平台经营者无法提供销售者或服务提供者真实姓名、地址和有效联系方式的,消费者也可以向网络交易平台经营者索赔损失。明确知道或者应当知道销售者、服务者利用其平台侵害消费者合法权益但未采取必要措施的网络交易平台经营者,必须与销售者、服务者承担连带责任。而且,经营者欺骗消费者或者故意销售不合格、次品的,不仅应当赔偿消费者的损失,还应当支付相当于商品或者服务价格三倍的额外损害赔偿。
2017年1月6日,国家工商总局发布《网购商品七天无条件退货暂行办法》,自2017年3月15日起施行,于2020年10月23日修正,进一步明确消费者无理由退货的权利范围,包括例外情况、退货程序和网络交易平台经营者制定七天无条件退货规则及相关消费者保护制度的责任,并监督商家遵守本规则。
定价条例
在中国,少数产品和服务的价格是由政府引导或固定的。根据中国石油天然气集团公司1997年12月29日颁布、1998年5月1日起施行的《中华人民共和国价格法》或《价格法》,经营者必须按照政府定价主管部门的要求,明码标价,明码标价,标明名称、产地、规格等有关事项。经营者不得溢价销售产品或收取未明示的任何费用。经营者不得实施与他人串通操纵市场价格、使用虚假或者误导价格欺骗消费者交易、对其他经营者进行价格歧视等规定的违法定价行为。不遵守《价格法》的,可以对经营者给予警告、停止违法行为、赔偿、没收违法所得和罚款等行政处罚。经营者情节严重的,可以责令停业整顿或者吊销营业执照。
广告条例
1994年,中国石油集团颁布了《中华人民共和国广告法》,即《广告法》,于2021年4月29日进行了最新修订,并于同日生效。《广告法》规范了中国的商业广告活动,规定了广告主、广告经营者、广告发布者和广告代言人的义务,禁止任何广告包含任何淫秽、色情、赌博、迷信、恐怖主义或与暴力有关的内容。对广告内容违反此类要求的广告主,将责令停止发布此类广告,并处以罚款,可以吊销该广告主的营业执照,有关部门可以撤销广告审查批准文件,一年内不予受理该广告主提交的申请。此外,对违反此种要求的广告经营者、广告发布者,将处以罚款,并没收收取的广告费;情节严重的,可以吊销该广告经营者、广告发布者的营业执照。
规范互联网广告活动的《互联网广告管理办法》,即《互联网广告办法》,于2023年2月25日由国家市场监督管理总局颁布,自2023年5月1日起施行。根据《互联网广告办法》,互联网广告主对广告内容的真实性负责,所有网络广告必须标明“广告”,便于观众识别。通过互联网发布、传播广告,不得影响用户正常使用互联网。不得以任何欺诈手段诱导用户点击广告内容,或未经许可在邮件中附加广告或广告链接。
128
网络安全和隐私条例
中国宪法规定,中国法律保护公民通信自由和隐私,禁止侵犯此类权利。中国政府主管部门制定了有关互联网信息安全和保护个人信息不被滥用或擅自泄露的法律法规,其中包括中国石油天然气集团公司分别于2000年12月28日和2009年8月27日制定和修订的全国人民代表大会常务委员会关于互联网安全保护的决定、2005年12月13日公安部发布并于2006年3月1日生效的《互联网安全保护技术措施规定》,中国石油天然气集团公司2012年12月28日公布的全国人民代表大会常务委员会关于加强网络信息保护的决定、工信部2011年12月29日公布的《规范互联网信息服务市场秩序的若干规定》、工信部2013年7月16日公布的《电信和互联网用户个人信息保护规定》。中国的互联网信息是从国家安全的角度进行规范和限制的。
《电信和互联网用户个人信息保护规定》规范了在中国境内提供电信服务和互联网信息服务中收集和使用用户个人信息的行为。要求电信业务经营者和互联网服务提供者制定并公开自己的用户信息收集使用规则。电信业务经营者和互联网服务提供者必须明确信息收集和使用的目的、方式和范围,征得相关公民同意,并对收集到的个人信息保密。禁止电信业务经营者和互联网服务提供者泄露、篡改、损毁、出售或者非法向他人提供、收集的个人信息。要求电信业务经营者和互联网服务提供者采取技术等措施,防止收集到的个人信息发生擅自泄露、毁损、灭失等行为。用户一旦终止使用电信服务或者互联网信息服务,电信业务经营者、互联网信息服务提供者应当停止收集使用用户个人信息,并向用户提供注销账号服务。
《电信和互联网用户个人信息保护规定》对用户个人信息作了进一步界定,包括用户名、出生日期、身份证号、住址、电话、账号、密码等可独立或与其他信息结合使用、用户使用服务的时间、地点等可用于识别用户身份的信息。此外,根据最高人民法院、最高人民检察院2017年5月8日发布、2017年6月1日起施行的《关于办理侵犯公民个人信息刑事案件适用法律若干问题的解释》或《解释》,个人信息是指以电子方式或者通过其他方式记录的,可能用于识别个人或者个人活动的各种信息,包括但不限于姓名、身份证号码、联系方式、住址、用户账号和密码、财产所有权和去向等。
2015年11月1日,中国石油天然气集团公司发布的《中华人民共和国刑法》第九条修正案生效,据此,任何互联网服务提供者未按适用法律要求履行互联网信息安全管理相关义务,且拒不按命令整改的,将因(i)大规模传播非法信息;(ii)因用户信息泄露造成严重后果;(iii)严重丢失犯罪证据;或(iv)其他严重情节受到刑事处罚。此外,任何个人或实体(i)以违反相关规定的方式出售或传播个人信息,或(ii)窃取或非法获取任何个人信息,情节严重的将受到刑事处罚。
2017年6月1日,由中国石油集团颁布的《中华人民共和国网络安全法》(简称《网络安全法》)生效,为维护网络安全,维护网络空间主权、国家安全和公共利益,保护公民、法人和其他组织的合法权益而制定,要求包括(其中包括)互联网信息服务提供者在内的网络经营者采取技术措施和其他必要措施,保障网络安全稳定运行,有效应对网络安全事件,防范违法犯罪活动,维护网络数据的完整性、保密性和可得性。网络安全法重申现行其他法律法规对个人信息保护规定的基本原则和要求,强化互联网服务提供者的义务和要求,包括但不限于:(一)对收集到的所有用户信息严格保密,建立全面的用户信息保护制度;(二)在收集使用用户信息和披露规则、目的、收集和使用用户信息的方法和范围;(iii)保护用户的个人信息不被泄露、篡改、销毁或提供给第三方。违反《网络安全法》及其他相关法规、规章的规定和要求,可能导致警告、罚款、没收违法所得、吊销许可证、停业、关闭网站等行政责任,严重的可能导致刑事责任。网络安全法发布后,2020年4月13日,CAC会同其他相关管理部门联合颁布了网络安全审查办法,该办法随后于2021年12月28日进行了修订,自2022年2月15日起施行。
129
推荐性国家标准《信息安全技术个人信息安全规范》,对采集、保存、使用及委托处理、共享、转让、公开披露等方面提出了具体细化要求。虽然不是强制性的,但在网络安全等个人信息保护法没有明确实施细则和标准的情况下,将其作为判断和认定的依据。
2021年8月20日,中国石油集团颁布《中华人民共和国个人信息保护法》,自2021年11月1日起施行。规定了个人信息的范围和个人信息的处理方式,确立了个人信息处理和境外转移的规则,明确了个人信息处理中的权利和处理者的义务。
2021年6月10日,中国石油集团颁布《中华人民共和国数据安全法》,自2021年9月1日起施行。为规范数据处理,保障数据安全,促进数据开发利用,保护公民和组织合法权益,维护国家主权、安全、发展利益而制定。法律规定,开展数据处理活动,应当服从法律法规,尊重社会风尚和道德规范,遵守商业道德和职业道德,诚实守信,履行保护数据安全的义务,承担社会责任;不得危害国家安全、社会公共利益、个人和组织的合法权益。此外,国务院办公厅联合另一主管部门于2021年7月6日发布的《关于依法从严打击非法证券活动的意见》或《关于从严打击非法证券活动的意见》,要求加快修订关于加强证券境外发行上市相关监管机构间保密和档案协调的规定,完善数据安全、跨境数据流动、涉密信息管理等相关法律法规。
2021年11月14日,CAC发布《网络数据安全管理条例(征求意见稿)》公开征求意见,据此,数据处理者应当采取备份、加密、访问控制或者其他必要措施,保护数据不被泄露、窃取、篡改、损坏、丢失和非法使用,应对数据安全事件,防范针对或者使用数据的违法犯罪活动,以维护数据的完整性、保密性和可得性。2022年7月7日,CAC颁布了《数据出境转移安全评估办法》或《安全评估办法》,自2022年9月1日起施行。《安全评估办法》规定,除其他外,数据处理者在向境外转移重要数据时,或者在关键信息基础设施运营者、处理个人信息超过百万的个人信息处理者向境外转移个人信息时,应当向主管部门申请安全评估。
知识产权条例
中国通过了有关知识产权的综合性立法,包括版权、商标、专利和域名。中国是知识产权主要国际公约的签署国,自2001年12月11日加入世界贸易组织以来,一直是《知识产权贸易相关方面协定》的成员。
版权所有
1990年9月7日,中国石油集团颁布《中华人民共和国版权法》,即《版权法》,自1991年6月1日起施行,分别于2001年10月27日、2010年2月26日和2020年11月11日修正。修改后的版权法将著作权保护范围扩大到互联网活动、通过互联网传播的产品和软件产品。此外,还有中国版权保护中心管理的自愿登记制度。根据版权法,中国公民、法人或者其他组织,无论是否出版,其享有著作权的作品,包括(其中包括)文学、艺术、自然科学、社会科学、工程技术和计算机软件作品,均享有著作权。著作权人享有一定的法律权利,包括出版权、着作权和复制权。著作权侵权人应当承担各类民事责任,包括停止侵权活动、向著作权人赔礼道歉和赔偿著作权人损失等。侵犯著作权人在严重情况下还可能被处以罚款和/或行政或刑事责任。
130
根据2006年7月1日生效并于2013年1月30日修订的《信息网络传播权保护条例》,还进一步规定,互联网信息服务提供者可能在各种情况下被追究责任,包括如果知道或应该合理地知道通过互联网侵犯了著作权,而该服务提供者没有采取措施删除、屏蔽或断开相关内容的链接,或者虽然不知道侵权行为,互联网信息服务提供者未在收到著作权人侵权通知时采取此类措施。
为进一步贯彻落实1991年6月4日国务院颁布、最近于2013年1月30日修订的《计算机软件保护条例》,国家版权局于2002年2月20日发布了《计算机软件著作权登记办法》,对软件著作权登记的程序和要求作了详细规定。
商标
根据中国石油天然气集团公司1982年8月23日颁布并分别于1993年2月22日、2001年10月27日、2013年8月30日和2019年4月23日修订的《中华人民共和国商标法》,中国国家石油天然气股份有限公司商标局负责商标在中国境内的注册管理工作。国务院下设的国家工商总局成立了解决商标纠纷的商标评审委员会。注册商标自核准注册之日起十年内有效。登记人可以在登记期满前12个月内申请延续登记。如注册人未能及时提出申请,可给予额外六个月的宽限期。注册人未在宽限期届满前提出申请的,注销注册商标。续期登记有效期为十年。2014年4月29日,国务院发布修订后的《中华人民共和国商标法实施条例》,明确了申请商标注册续展的要求。
专利
根据中国石油天然气集团公司1984年3月12日公布并分别于1992年9月4日、2000年8月25日、2008年12月27日和2020年10月17日修订的《中华人民共和国专利法》或《专利法》,以及国务院2001年6月15日公布并于2002年12月28日和2010年1月9日修订的《中华人民共和国专利法实施细则》,国务院专利行政部门负责管理全国专利相关工作,省、自治区、市政府专利行政部门负责管理本行政区域内的专利。《专利法》和《专利法实施细则》规定了“发明”、“实用新型”和“外观设计”三类专利。发明专利的有效期为二十年,而实用新型专利的有效期为十年,外观设计专利的有效期为十五年,在每种情况下均自申请之日起。中国专利制度采取“先到先备案”原则,即同一发明的专利申请不止一个人提出的,先向提出申请的人授予专利。发明或者实用新型必须具有新颖性、创造性和实际适用性,才能取得专利权。第三方必须获得专利所有人的同意或适当许可才能使用该专利。否则,擅自使用构成对专利权的侵犯。
域名
2012年5月29日,中国互联网络信息中心(CNNIC)发布《域名注册实施细则》,自2012年5月29日起施行,对域名注册实施细则作出规定。2019年6月18日,CNNIC颁布了《全国顶级域名注册实施细则》,并于同日生效,全面取代了《域名注册实施细则》。2017年8月24日,工信部颁布《互联网域名管理办法》,即《域名办法》,自2017年11月1日起施行。域名办法对中国国家顶级域名“.cN”等域名注册进行规范。根据域名办法,工信部负责中国互联网域名的管理。域名注册遵循先备案原则。申请注册域名的,应当向域名注册服务机构提供真实、准确、完整的身份信息。申请人将在注册程序完成后成为此类域名的持有人。根据《国家顶级域名注册实施细则》,任何单位或者个人认为他人注册的域名与其合法权益相冲突的,可以向争议解决服务提供者进行投诉。
131
外汇管理条例
中国境内外汇兑换的主要规章是1996年1月29日国务院颁布的《中华人民共和国外汇管理条例》或《外汇管理条例》,1996年4月1日起施行,随后于1997年1月14日和2008年8月5日进行了修订;1996年6月20日中国人民银行或中国人民银行颁布的《外汇结算、销售和支付管理条例》,1996年7月1日起施行。根据这些规定,利润分配、与贸易和服务有关的外汇交易等经常项目的支付,可以不经中华人民共和国国家外汇管理局或外管局事先批准,通过遵守某些程序要求,以外币进行。相比之下,如果人民币要兑换成外币并汇出中国,用于支付诸如偿还外币计价贷款、海外直接投资以及在中国境外投资于证券或衍生产品等资本项目,则需要获得相关政府部门的批准或登记。允许外商投资企业将其税后红利兑换成外汇,并将这些外汇从其在中国的外汇银行账户中汇出。
2015年3月30日,外管局颁布《关于改革外商投资企业资本金结汇管理的通知》,即外管局19号文,自2015年6月1日起施行。根据外管局19号文,其资本账户中对外商投资企业的外币出资可酌情转换为人民币。
2016年6月9日,外管局颁布《关于改革规范资本项目结汇管理政策的通知》,即外管局16号文。外管局16号文统一境内所有机构全权结汇。全权结汇是指经相关政策确认的资本账户外汇资本金(包括外汇资本金、国外贷款和境外上市收益汇出的资金),可根据境内机构的实际经营需要在银行进行结汇。外汇资本金可自由支配结汇比例暂定为100%。违反外管局19号文或外管局16号文的,可依据外汇行政法规及相关规定予以行政处罚。
此外,外管局16号文规定,外商投资企业使用资本项目外汇收入,在企业经营范围内,遵循真实性、自用原则。外商投资企业结汇取得的资本项目外汇收入和人民币资本,不得用于以下用途:(一)直接或间接用于企业经营范围以外的支付或者相关法律法规禁止的支付;(二)除相关法律法规另有规定外,直接或间接用于银行担保产品以外的证券、金融计划投资;(三)用于向非关联企业发放贷款,其经营范围另有许可的除外;(四)用于建设、购置非自用不动产的(房地产企业除外)。
2019年10月23日,外汇局颁布《国家外汇管理局关于进一步促进跨境贸易投资便利化的通知》,即外汇局28号文。外管局28号文规定,非投资类外商投资企业可以在不违反负面清单、所投项目真实、依法合规的前提下,依法利用资本开展境内股权投资。
2023年12月4日,外管局颁布《关于进一步深化便利跨境贸易投资改革的通知》,放宽境外直接投资前期费用规模限制,便利境外直接投资境内再投资项下股权转让所得资金和境外上市募集资金的支付和使用。
股息分配条例
规范外商独资企业或外商投资企业红利分配的主要法规包括《中国公司法》。根据这些规定,中国境内的WFOE只能从其根据中国会计准则和法规确定的累积利润(如有)中支付股息。此外,中国境内的外商投资企业须每年拨出至少10%的累计利润(如有),用于为某些储备资金提供资金,除非这些储备已达到企业注册资本的50%。这些准备金不作为现金股利进行分配。
132
外债条例
外国投资者作为外商投资企业股东的贷款,在中国境内被视为外债,受《外汇行政条例》、国家外汇管理局、国家发改委和财政部或财政部颁布的《外债管理暂行规定》等多项法律法规的监管,自2003年3月1日起施行,外管局于4月28日颁布的《外债登记管理办法》,2013年并经2015年5月4日《外管局关于废止和修订注册资本登记制度改革相关规范性文件的通知》修订。根据这些规则,以外债形式向中国实体提供的股东贷款不需要事先获得外管局的批准。不过,这类外债必须在当地银行登记备案。外管局28号文规定,试点地区非金融企业可在当地外汇局登记允许的外债额度,额度为非金融企业净资产的两倍。这类非金融企业可以在允许的额度内举借外债,直接在银行办理相关手续,无需对每笔外债进行登记。但非金融企业应当定期报告国际收支情况。
中国居民所持离岸特殊目的公司条例
外管局于2014年7月4日发布关于境内居民通过特殊目的载体境外投融资和往返投资有关外汇管理问题的通知,或外管局37号文,要求中国居民或实体设立或控制境外投融资目的设立的境外实体,须向外管局或其当地分支机构进行登记。此外,当离岸特殊目的载体发生与任何基本信息变更(包括此类中国公民或居民、名称和经营期限变更)、增资或减资、股份转让或交换、或合并或分立有关的重大事件时,此类中国居民或实体必须更新其外管局登记。外管局37号文发布,以取代《关于中国居民通过境外特殊目的载体从事融资和往返投资外汇管理有关问题的通知》。
外管局进一步颁布了《国家外汇管理局关于进一步简化和完善直接投资外汇管理政策的通知》,即外管局13号文,允许中国居民或实体在符合条件的银行登记注册设立或控制以境外投资或融资为目的设立的境外实体。然而,此前未遵守外管局37号文的中国居民提出的补救性登记申请继续属于外管局相关当地分支机构的管辖范围。在持有特定目的载体权益的中国股东未能履行规定的外管局登记的情况下,该特定目的载体的中国子公司可能被禁止向境外母公司分配利润和开展后续跨境外汇活动,该特定目的载体向其中国子公司追加出资的能力可能受到限制。
2017年1月26日,外管局发布《关于完善真实性和合规性核查进一步推进外汇管制的通知》,即外管局3号文,对境内主体利润向境外主体汇出的若干资本管制措施作出规定,包括(i)在真实交易原则下,银行应对有关利润分配的董事会决议、报税记录和经审计的财务报表正本进行核查;(ii)境内主体在汇出利润前应持有收益对以前年度亏损进行会计处理。此外,根据外管局3号文,境内主体在办理与对外投资有关的登记手续时,应当对资金来源和使用安排作出详细说明,并提供董事会决议、合同等证明。
关于股票激励计划的规定
根据2012年2月15日发布的《国家外汇管理局关于境内个人参与境外上市公司股票激励计划外汇管理有关问题的通知》或《股票期权规则》等规定,参与境外公开上市公司任何股票激励计划的董事、监事、高级管理人员和其他员工为中国公民或在中国境内连续居住不少于一年的非中国公民,除某些例外情况外,均需在外管局登记。所有此类参与人均需授权一名合格的中国代理人,如境外公开上市公司的中国子公司在外管局注册登记,并办理相关收益的开户、转账、结算等外汇事宜。股份激励规则进一步要求指定一名离岸代理人,为股份激励计划参与者办理与行使购股权及出售所得款项有关的事宜。未能完成上述外管局登记,可能会使我司参与的董事、监事、高级管理人员及其他员工受到罚款和法律制裁。
133
此外,STA,已发出若干有关员工购股权及受限制股份的通函。根据该等通告,在中国工作的雇员如行使股票期权或获授予受限制股份,将须缴付中国个人所得税。要求境外上市公司的中国子公司向相关税务机关备案员工股票期权和限制性股票相关文件,并代扣员工行使股票期权或购买限制性股票的个人所得税。如果员工未缴纳或中国子公司未按照相关法律法规代扣所得税,中国子公司可能会面临税务机关或其他中国政府部门的制裁。
境外直接投资条例
2017年12月26日,发改委颁布《企业境外投资管理办法》,即发改委第11号令,自2018年3月1日起施行。根据发改委第11号令,非敏感境外投资项目需向所在地国家发改委分支机构备案。2014年9月6日,商务部公布修订后的境外投资管理办法,自2014年10月6日起施行。根据此类规定,中国企业境外投资涉及非敏感国家和地区、非敏感行业的,必须向中国商务部当地分支机构备案。《国家外汇管理局关于进一步完善和调整直接投资外汇管理政策的通知》于2012年11月19日由外管局发布,分别于2015年5月4日、2018年10月10日、2019年12月30日修订,中国企业境外直接投资必须在当地银行进行登记。为中国实体的股东或实益拥有人须遵守相关境外投资规定。未完成境外直接投资法规要求的备案或者登记的,有关部门可以责令其暂停或者停止实施该投资,并限期改正。
税收条例
所得税
根据《中华人民共和国企业所得税法》或2007年3月16日颁布、自2008年1月1日起生效并于2017年2月24日和2018年12月29日修订的《企业所得税法》,在中国境外设立并在中国境内设有实际管理机构的企业,就中国企业所得税而言,被视为居民企业,一般对其全球收入适用25%的统一企业所得税税率。《中华人民共和国企业所得税法实施细则》或《企业所得税法实施细则》将事实上的管理主体定义为在实践中对企业的生产经营、人员、会计、财产行使“实质性、全局性管理和控制”的管理主体。在中国没有任何分支机构的非中国居民企业,就其源自中国的收入按10%的税率缴纳企业所得税。
按照科技部、财政部、STTA发布的《高新技术企业认定管理办法》认定为高新技术企业的企业,享受15%的优惠企业所得税税率。高新技术企业资格有效期自证书颁发之日起三年。企业可在前次证书到期前或之后重新申请高新技术企业等认定。
STA于2015年2月3日发布了《关于非居民企业间接转让资产征收企业所得税若干问题的公告》或STA 7号文。STA 7号文废止了STA于2009年12月10日发布的《国家税务总局关于加强非居民企业股权转让所得企业所得税管理的通知》或STA 698号文以及STA于2011年3月28日发布的《关于非居民企业所得税管理若干问题的公告》中的部分规定,明确了STA 698号文中的部分规定。STA7号文就非居民企业间接转让资产(包括在中国的组织和场所的资产、在中国的不动产、对中国居民企业的股权投资)或中国应税资产提供了全面的指导方针,并加强了中国税务机关的审查。例如,当非居民企业转让直接或间接持有某些中国应税资产的境外控股公司的股权,如果中国税务机关认为该转让除了逃避企业所得税外没有其他合理的商业目的,STA7号文允许中国税务机关将间接转让中国应税资产重新分类为直接转让,因此对该非居民企业征收10%的中国企业所得税。STA7号文列出了税务机关在确定间接转让是否具有合理商业目的时需要考虑的几个因素。然而,无论这些因素如何,与满足以下所有标准的间接转让有关的整体安排将被视为缺乏合理的商业目的:(i)被转让的中介企业75%或以上的股权价值直接或间接来源于中国应课税资产;(ii)在间接转让前一年期间的任何时间,该中介企业资产价值的90%或以上(不包括现金)由直接或间接在中国境内的投资构成,或在间接转让前一年期间,其90%或以上的收入直接或间接来自中国;(iii)中介企业及其直接或间接持有中国应课税资产的任何附属公司和分支机构所履行的职能和承担的风险有限且不足以证明其经济实质;(iv)间接转让中国应课税资产所得收益应缴纳的外国税款低于直接转让这些资产的潜在中国税款。另一方面,根据STA 7号文属于安全港范围的间接转让可能无需根据STA 7号文缴纳中国税款。安全港包括符合条件的集团重组、公开市场交易和税收协定或安排下的豁免。
134
2017年10月17日,STA发布《关于非居民企业所得税源头扣缴有关事项的公告》,即STA 37号文,自2017年12月1日起施行。国家税务总局关于修订部分税收规范性文件的公告废止STTA 37号文的部分规定。根据STTA 37号文,股权转让收入扣除股权净值后的余额,为股权转让收入的应纳税所得额。股权转让收益是指股权转让方从股权转让中收取的对价,包括货币形式和非货币形式的各种收益。股权净值是指取得上述股权的计税依据。股权的计税依据为:(一)股权转让方在投资参股时向中国居民企业实际支付的出资费用,或(二)取得该股权时向该股权原转让方实际支付的股权转让费用。股权持有期内发生减少或者增值,根据国务院财政、税务机关的规定可以确认收益或者损失的,应当对股权净值进行相应调整。企业计算股权转让收益时,不得扣除被投资企业未分配利润等股东留存收益中的金额,可以按照上述权益进行分配。多次投资或收购下发生部分转让股权的,企业应当按照转让比例,从股权的全部成本中确定转让股权对应的成本。
根据STA 7号文和1992年9月4日中石油集团颁布、2015年4月24日新修订的《中华人民共和国税收征收管理法》,间接转让的,由负有向转让方支付转让价款义务的单位或者个人作为扣缴义务人。未足额代扣代缴、代扣代缴应纳税款的,股权转让方应当自纳税义务发生之日起七日内向有关税务机关申报纳税。扣缴义务人不代扣代缴,股权转让方未缴纳应纳税额的,税务机关可以对转让方征收滞纳金利息。此外,税务机关还可以追究扣缴义务人的责任,对其处以未缴税款50%-300 %不等的罚款。如果扣缴义务人已按照STA7号文向中国税务机关提交了与间接转让有关的相关材料,则对扣缴义务人的处罚可以减轻或免除。
股息分配预扣税
企业所得税法规定,对在中国没有设立或营业地的非中国居民企业的股息和其他中国来源的收入,或如果设立,相关股息或其他中国来源的收入实际上与在中国的此类设立或营业地没有关联,标准预提税率为20%。不过,《企业所得税法实施细则》将税率从20%降至10%,自2008年1月1日起生效。不过,如果中国与外国控股公司的管辖地之间有税收协定,可能会适用较低的预扣税率。例如,根据《中国内地与香港特别行政区关于所得避免双重征税的安排》或《避免双重征税安排》及其他适用的中国法律,香港居民企业经中国主管税务机关认定符合《避免双重征税安排》及其他适用法律规定的相关条件和要求的,香港居民企业收到中国居民企业股息红利的10%预扣税,经主管税务机关批准,可减为5%。
根据STA于2009年2月20日发布的《关于执行税务条约中股息条款有关问题的通知》,如果中国相关税务机关酌情确定公司因主要由税收驱动的结构或安排而受益于此类降低的所得税率,则该中国税务机关可以调整税收优惠待遇。国家税务总局于2018年2月3日发布、自2018年4月1日起施行的《国家税务总局关于税务条约中“受益所有人”问题的公告》,进一步明确了确定受益所有人身份资格时的分析标准。
增值税
根据国务院1993年12月13日公布并于2008年11月5日、2016年2月6日和2017年11月19日修订的《中华人民共和国增值税暂行条例》和财政部、STA2008年12月15日公布并于2009年1月1日生效并于2011年10月28日修订的《中华人民共和国增值税暂行条例实施细则》,从事销售货物、提供加工服务的单位或个人,修理和更换服务或在中国境内进口货物,应缴纳增值税,或增值税。除另有规定外,增值税税率为销售17%,服务6%。2018年4月4日,财政部、国家税务总局联合颁布了《财政部、国家税务总局关于调整增值税税率的通知》,即32号文,据此,(一)对增值税应税销售行为或者进口原适用17%、11%增值税税率的货物,该税率分别调整为16%、10%;(二)购买原适用11%税率的农产品,该税率调整为10%;(三)购买农产品用于生产、销售或委托加工适用16%税率的货物,按12%的税率计算该等税款;(四)原适用17%税率、17%出口退税率的出口货物,出口退税率调整为16%;(五)原适用11%税率、11%出口退税率的出口货物和跨境应税行为,出口退税率调整为10%。32号文自2018年5月1日起生效,取代与32号文不一致的现有规定。
135
自2011年11月16日起,财政部和STA实施增值税代征营业税试点方案,即增值税试点方案,在部分地区对部分“现代服务业”实行增值税代征营业税,并最终于2013年扩大到全国范围适用。根据财政部、STA关于增值税试点发布的《征收增值税替代营业税试点方案实施细则》,“现代服务业”包括研究、开发和技术服务业、信息技术服务业、文化创新服务业、后勤保障、有形财产租赁、鉴证咨询服务等。《关于全面推进营业税改征增值税试点方案的通知》于2016年3月23日颁布,自2016年5月1日起施行,2017年7月11日、2019年3月20日修正,规定各地区、各行业征收增值税代征营业税。
2019年3月20日,财政部、STA和海关总署联合颁布《关于深化增值税改革有关政策的公告》,该公告自2019年4月1日起施行,规定(一)对原适用16%和10%增值税税率的增值税应税销售行为或者进口货物,该税率分别调整为13%和9%;(二)对购买原适用10%税率的农产品,该税率调整为9%;(三)购买农产品用于生产或者委托加工适用13%税率的货物,按10%的税率计算该税额;(四)出口货物和劳务原适用16%税率、出口退税率16%,出口退税率调整为13%;(五)原适用税率为10%、出口退税率为10%的货物出口和跨境应税行为,出口退税率调整为9%。
就业和社会福利条例
根据中国石油天然气集团公司2007年6月29日颁布、2012年12月28日修正的《中华人民共和国劳动合同法》或《劳动合同法》,以及国务院2008年9月18日颁布的《中华人民共和国劳动合同法实施细则》或《劳动合同法实施细则》,建立雇佣关系应当订立书面雇佣合同。用人单位自雇佣关系成立之日起一年内未与劳动者订立书面雇佣合同的,用人单位必须通过与劳动者订立书面雇佣合同的方式进行整改,并向劳动者支付自雇佣关系成立之日起满一个月之次日起至书面雇佣合同执行日前一日止期间劳动者工资的两倍。劳动合同法及其实施细则也要求在某些终止时支付补偿金。此外,用人单位拟强制执行与劳动者的雇佣合同或者不竞争协议中的竞业禁止条款的,在劳动合同终止或者期满后的限制期内,要按月对劳动者进行补偿。在大多数情况下,雇主还被要求在其雇佣关系终止后向其雇员提供遣散费。
根据中国石油天然气集团公司2010年10月28日颁布、2011年7月1日生效、最后一次修正于2018年12月29日的《中华人民共和国社会保险法》、国务院1999年1月22日发布、最后一次修正于2019年3月24日的《社会保险费征收暂行条例》和国务院1999年4月3日发布、最后一次修正于2019年3月24日的《住房公积金管理条例》,中国境内企业必须参加一定的职工福利计划,包括社会保险基金,即养老金计划、医疗保险计划、失业保险计划、工伤保险计划和生育保险计划、住房公积金,并按当地政府不时在其经营业务所在地或所在地规定的职工工资、包括奖金和津贴的一定百分比的数额,向计划或基金缴款。
境外上市并购监管规定
2006年8月8日,中国证监会等六家中国监管机构颁布了《外国投资者并购境内企业规则》或《并购重组规则》,该规则于2006年9月8日生效,并于2009年6月22日进行了修订。除其他外,《并购规则》要求,通过收购中国境内公司并由中国境内企业或个人控制的、为境外上市目的而组建的境外特殊目的载体,必须在此类特殊目的载体的证券在境外证券交易所上市交易之前获得中国证监会的批准。2006年9月,证监会在官网公布了关于特殊目的载体境外上市审批的程序。证监会审批程序要求向证监会报备多份文件。尽管(i)中国证监会目前没有发布任何关于本招股说明书项下的类似我们的发行是否受《并购规则》约束的明确规则或解释,(ii)公司以直接投资的方式设立WFOE,而不是通过合并或收购《并购规则》定义的“中国境内公司”的股权或资产;(iii)《并购规则》中没有任何条款将VIE协议下的合同安排归类为属于《并购规则》下的一类收购交易,法规的解释和适用仍不明确。并购规则以及其他有关并购的法规和规则建立了额外的程序和要求,这些程序和要求可能会使外国投资者的并购活动更加耗时和复杂。例如,《并购规则》要求,外国投资者取得中国境内企业控制权的任何控制权变更交易,如果(i)涉及任何重要行业,(ii)该交易涉及影响或可能影响国家经济安全的因素,或(iii)该交易将导致持有著名商标或中国老字号的境内企业控制权发生变更,则应提前通知商务部。
136
此外,根据国务院办公厅2011年2月3日发布、2011年3月4日起施行的《关于建立外国投资者并购境内企业安全审查制度的通知》,商务部2011年8月25日发布、2011年9月1日起施行的《外国投资者并购境内企业安全审查制度实施细则》,外国投资者引发“国防和安全”担忧的并购以及外国投资者可能通过并购获得对国内企业的实际控制权引发“国家安全”担忧的并购,均受到商务部的严格审查,法规禁止任何试图绕过此类安全审查的活动,包括通过代理或合同控制安排构建交易。
2023年2月17日,经国务院批准,中国证监会发布《试行办法》。根据《试行办法》,中国内地境内企业在境外市场直接或间接发行证券或上市的,需向证监会备案。具体而言,《试行办法》下的证券是指境内公司直接或间接在境外市场发行和发售的股票、存托凭证、可转换公司债券、可交换债券等与股票挂钩的证券,而直接发行和上市是指在中国大陆注册成立的股份公司的境外发行和上市,间接发行和上市是指主要在中国大陆开展业务经营的境内公司以境外公司名义并以标的股权、资产、收益或国内公司的类似权益。特别是,间接发行上市的确定将在“实质重于形式”的基础上进行,在发行人同时满足以下两个条件的情况下,发行上市应被视为境内公司的间接境外发行上市:(i)任何收入、利润、该境内公司最近一个财政年度的总资产或净资产占发行人同期经审计综合财务报表相应数据的50%以上;及(ii)其大部分业务经营在中国大陆进行或其主要营业地位于中国大陆,或负责业务经营的高级管理人员大部分为中国公民或在中国大陆有住所。根据《试行办法》,有下列情形之一的,禁止境外发行上市:(一)拟发行证券上市被法律、行政法规和国家有关规定明确禁止的;(二)经国务院有权机关依法审查认定,拟发行证券上市可能构成威胁或者危害国家安全的;(三)境内公司或者其控股股东、实际控制人存在贪污、贿赂、侵占、挪用财产行为,或近三年其他扰乱社会主义市场经济秩序的刑事犯罪;(四)境内公司因涉嫌有适用法律法规的刑事犯罪或重大违法行为,目前正在接受立案调查,尚无明确结论;(五)控股股东或控股股东、实际控制人控制下的股东所持股份存在重大权属纠纷。根据《试行办法》,发行人或其关联境内公司(视情况而定)须(i)在其向拟上市地相关监管机构提交上市申请文件后三个工作日内,就其首次公开发行股票并在不同于其已上市市场的境外市场上市及其后续证券发行向中国证监会备案,(ii)就其在其已上市的同一境外市场的后续发行(包括发行任何公司可转换债券,可交换债券及其他股票挂钩证券,但不包括为员工激励、以股份分派股息及股份分割的发售),在该等后续发售完成后三个营业日内,(iii)就以单一或多次收购、股份互换、股份转让及类似交易方式上市而言,在其首次提交上市申请或交易的首次公开公告(视情况而定)后三个营业日内。不遵守备案规定的,可对不符合规定的境内企业处以责令整改、警告并处以最高1000万元罚款,对企业直接责任人给予警告并处以50万元以上500万元以下罚款。此外,不合规公司的控股股东、实际控制人组织、教唆违规的,将被处以100万元以上1000万元以下的罚款。除上述备案要求外, 《备案规则》还要求发行人在发生以下任何事件后三个工作日内向中国证监会报告:(i)其控制权发生变更;(ii)其受到任何境外证券监管机构或境外主管部门的调查或制裁;(iii)其上市地位或上市分部的变更;(iv)自愿或强制退市;(v)其主要业务经营在不再受《试行办法》备案要求约束的范围内发生重大变化。
此外,2023年2月24日,证监会发布《关于加强境内企业境外发行证券并上市相关保密和档案管理的规定》或《保密规定》,自2023年3月31日起施行。根据保密规定,海外证券监管机构或相关主管部门未来就我们的海外发行和上市对我们的中国境内公司进行的任何检查或调查,均应以符合中国法律法规的方式进行。
137
反垄断条例
2008年8月1日起施行的全国人大常委会颁布的《反垄断法》和2023年4月15日起施行的国家市场监督管理总局颁布的《经营者集中审查规定》要求,视同集中、涉及当事人有规定的周转门槛的交易,必须经国家市场监督管理总局清零后方可完成。以外资并购境内企业的方式或者其他涉及国家安全的方式参与经营者集中的,依照本法规定进行经营者集中审查,依照国家有关规定进行国家安全审查。不遵守上述规定,可能导致被责令停止集中、在规定期限内处置股份/资产或转让经营,或采取其他必要措施恢复集中状态,或被罚款。
2021年10月23日,中国石油集团发布《反垄断法》修订草案,公开征求意见。2022年6月24日,《全国人民代表大会常务委员会关于修改〈中华人民共和国反垄断法〉的决定》、《修订后的反垄断法》发布,自2022年8月1日起施行。根据修订后的《反垄断法》,经营者集中具有或可能具有排除、限制竞争效果的,对经营者非法集中的罚款提高到不超过其上一年度销售收入的百分之十;经营者集中不具有排除、限制竞争效果的,最高可处500万元罚款。修订后的《反垄断法》还规定,有证据表明该集中具有或可能具有消除、限制竞争效果的交易,即使该集中未达到备案门槛,有关机关应当对其进行调查。并且为了适应修订后的《反垄断法》,2023年3月10日,国家市场监督管理总局发布了《禁止滥用市场支配地位的规定》,自2023年4月15日起施行。
2021年2月7日,国务院反垄断委员会发布《互联网平台经济领域反垄断指南》,旨在明确互联网平台的一项活动可能被认定为垄断的部分情形以及明确涉及VIE结构的经营者集中也应当接受反垄断审查。
反长臂管辖条例
商务部于2020年9月19日发布《不可靠实体清单规定》,即商务部2020年第4号令。根据商务部2020年第4号令,工作机制根据调查结果,综合考虑以下因素,决定是否将涉外实体列入不可靠实体清单,并就列入情况进行公告:(一)对中国主权、安全和发展利益造成损害的程度;(二)对中国企业合法权益的损害程度,其他组织或个人;(三)是否遵守国际经济贸易规则;(四)应当考虑的其他因素。外国实体被列入不可靠实体清单的,工作机制可以决定采取下列一项或者多项措施:(一)限制或者禁止该外国实体从事与中国有关的进出口活动;(二)限制或者禁止该外国实体在中国境内投资;(三)限制或者禁止该外国实体有关人员或者运输工具进入中国境内;(四)限制或者取消工作许可,外国实体相关人员在中国的停留或居留资格;(v)对外国实体处以与案件严重程度相对应的罚款;(vi)其他必要措施。
2021年1月9日,商务部公布《关于反制境外无理适用境外立法等措施的规则》或《商务部令》2021年第1号。依照商务部2021年第1号令,中国公民、法人或者其他组织被外国立法和其他措施禁止或者限制与第三国(或地区)或者其公民、法人或者其他组织从事正常经济、贸易及相关活动的,应当在30日内向国务院商务主管部门如实报告该等事项。工作机制在评估是否存在境外不正当适用外国立法等措施时,将统筹考虑以下因素:(一)是否违反国际法或国际关系基本原则;(二)对中国国家主权、安全和发展利益的潜在影响;(三)对中国公民、法人或其他组织合法权益的潜在影响;(四)应当考虑的其他因素。工作机制认定存在境外立法和其他措施无理适用情形的,商务部可以发出禁止接受、执行、遵守有关境外立法和其他措施的禁令。中国境内的公民、法人或其他组织可以申请豁免遵守禁令。
138
管理
董事和执行官
下表列出截至本招股章程日期有关我们的行政人员及董事的资料。
| 董事和执行官 | 年龄 | 职位/职称 | ||
| Hao(Louis)Liang | 46 | 董事、董事长兼首席执行官 | ||
| Yingzhi(Lisa)Tang | 45 | 董事、联席首席执行官兼首席财务官 | ||
| 罗光宇 | 46 | 独立董事 | ||
| Su Zhang | 52 | 独立董事 | ||
| Chao Guo | 41 | 高级副总裁 |
Hao(Louis)Liang自2012年起担任我们的董事、董事长兼首席执行官,目前负责我们的整体战略规划和管理。梁先生拥有15年的管理和战略经验,对互联网、宠物和媒体行业有深刻的理解。在加入我们之前,梁先生是PPLive Inc.的首席运营官,腾讯视频的董事,也是QQ最早的产品经理之一。梁先生在桂林电子科技大学获得计算机科学学士学位。
Yingzhi(Lisa)Tang自2012年起担任我们的董事兼联席首席执行官兼首席财务官,目前负责我们的自有品牌业务、在线社区、MCN &内容营销、外部合作以及人力资源管理。唐女士在互联网、宠物、媒体行业拥有14年经验,在金融投资和并购方面具有专长。在加入我们之前,唐女士是PPLive Inc.的市场总监,也是腾讯商业服务部的负责人。唐女士在同济大学获得计算机科学学士学位。
Su Zhang,自2023年5月起担任我司独立董事。张先生,在科技和互联网行业拥有超过28年的经验,曾在国际知名科技企业工作超过20年。张先生于1995年获得西安交通大学信息与控制工程自动控制专业学士学位。
罗光宇曾在企业管理、人工智能、科技架构、财务管理等行业工作20余年。罗先生目前担任深圳聚数网络集团(“聚数集团”)的创始人、首席技术官和首席财务官,该公司主要以科技项目的建设和实施为特色,罗先生负责聚数集团的运营和财务。在加入聚数集团之前,罗先生于2013年创立了技术开发平台公司深圳中联无限股份有限公司,并于2013年至2017年担任首席技术官兼财务总监。在深圳中联之前,罗先生曾于2001年至2013年任职于华为技术有限公司,担任项目经理、系统架构师、领域整体架构师等职务。罗先生于2001年毕业于桂林电子科技大学计算机软件专业,获学士学位。
Chao Guo自2019年起担任我行高级副总裁,目前分管南京星目管理工作。郭先生在宠物保健行业拥有16年的经验。在加入我们之前,郭先生曾担任乾元浩南京生物制药厂技术员、中牧南京动物药业有限公司业务员。郭先生自2013年起担任南京星牧总经理。郭先生在江苏海洋大学获得生物技术学士学位。
139
就业协议和赔偿协议
我们与每一位执行官都签订了雇佣协议。我们的每一位执行官都受雇于特定的时间段。我们可能会在任何时候因故终止雇佣,而无需提前通知或支付薪酬,因为执行官的某些行为。我们也可以在事先书面通知的情况下,无故终止执行人员的雇用。在这种非因由而被我们终止的情况下,我们将按照适用法律的规定向执行官支付额外的金额。执行人员可随时提前书面通知辞职。
每位执行官已同意在其雇佣协议终止或到期期间和之后严格保密,不使用与我们和我们的客户、用户和供应商的业务、财务状况和其他方面有关的所有非公开信息,并且除为公司的最佳利益履行其责任外,不得出于任何目的披露此类非公开信息,除非我们另有授权。此外,每位执行官已同意在其受雇期间受到不竞争和不招揽限制的约束,通常为最后受雇日期之后的一年。
我们还与每位董事和执行官签订了赔偿协议。根据这些协议,我们同意就这些人因担任我们公司的董事或高级管理人员而提出的索赔而招致的某些责任和费用向我们的董事和高级管理人员作出赔偿
董事会
我们的董事会由四名董事组成,其中包括两名独立董事。董事无需持有我公司任何股份即可具备担任董事的资格。任何董事可就任何合约、建议合约或安排进行投票,即使他可能对该等合约、建议合约或安排感兴趣,而如他或她这样做,则他或她的投票将被计算在内,并可在考虑任何该等合约或建议合约或安排的任何董事会议上被计算在法定人数内,但(i)该董事须在首次审议订立合约或安排问题的董事会会议上宣布其兴趣的性质,如果他知道他或她的利益随后存在,或在任何其他情况下,在他或她知道他或她知道他有或已经变得如此感兴趣后在董事会的第一次会议上,以及(ii)如果该合同或安排是与关联方的交易,则该交易已获得审计委员会的批准。董事可行使公司的所有权力,以借入款项、抵押或押记其承诺、财产和未收回的资本,以及在借入款项时发行债权证或其他证券,或作为公司或任何第三方的任何债务、责任或义务的担保。我们的非执行董事均未与我们订立服务合约,就终止服务时的利益作出规定。
董事会各委员会
我们在董事会下成立了审计委员会、薪酬委员会以及提名和公司治理委员会,并通过了三个委员会各自的章程。每个委员会的成员和职能如下。
审计委员会。我们的审计委员会由罗光宇先生和Su Zhang先生组成。罗光宇先生是我们审计委员会的主席。我们认定,罗广宇先生和Su Zhang先生各自满足《NYSE American LLC公司指南》第803条以及1934年《证券交易法》下第10A-3条的“独立性”要求。我们确定罗光宇符合“审计委员会财务专家”的资格。审计委员会监督我们的会计和财务报告流程以及我们公司合并财务报表的审计。审计委员会除其他外负责:
| ● | 选择独立注册会计师事务所并预先批准独立注册会计师事务所允许从事的所有审计和非审计业务; |
| ● | 与独立注册会计师事务所一起审查审计存在的问题或困难及管理层的回应; |
| ● | 审议批准所有拟进行的关联交易; |
140
| ● | 与管理层和独立注册会计师事务所讨论年度经审计的合并财务报表; |
| ● | 审查有关我们的内部控制是否充分的重大问题以及根据材料控制缺陷采取的任何特殊审计步骤; |
| ● | 每年审查和重新评估我们审计委员会章程的充分性; |
| ● | 与管理层和独立注册会计师事务所分别定期开会;和 |
| ● | 定期向董事会报告。 |
薪酬委员会。我们的薪酬委员会由郝(路易)良先生、罗光宇先生和英芝(丽莎)唐女士组成,由郝(路易)良先生担任主席。我们确定罗光宇先生满足《NYSE American LLC公司指南》第803节的“独立性”要求。薪酬委员会协助董事会审查和批准与我们的执行官有关的薪酬结构,包括所有形式的薪酬。我们的执行官可能不会出席任何委员会会议,在此期间审议该执行官的表现或薪酬。赔偿委员会除其他外负责:
| ● | 审议通过对我司高管人员的薪酬; |
| ● | 与首席执行官协商,定期审查和评估管理层继任计划; |
| ● | 审查任何激励薪酬或股权计划、方案或类似安排; |
| ● | 只有在考虑到与该人独立于管理层有关的所有因素后,才能选择薪酬顾问、法律顾问或其他顾问;和 |
| ● | 定期向董事会报告。 |
提名和公司治理委员会。我们的提名和公司治理委员会由Hao(Louis)Liang先生和Su Zhang先生组成,并由Hao(Louis)Liang先生担任主席。我们确定Su Zhang先生满足NYSE American LLC公司指南第803节的“独立性”要求。提名和公司治理委员会协助董事会挑选有资格成为我们董事的个人,并确定董事会及其委员会的组成。提名和公司治理委员会负责(其中包括):
| ● | 根据MAA的条款向董事会推荐董事会及其委员会成员的提名人选; |
| ● | 至少每年领导和监督董事会的自我评估,以确定董事会及其委员会是否有效运作; |
| ● | 向董事会及其委员会推荐候选人的甄选标准; |
| ● | 选择并向董事会推荐担任审计委员会和薪酬委员会成员以及提名和公司治理委员会本身的董事名单; |
| ● | 制定商业行为和道德准则并向董事会提出建议;和 |
| ● | 监督并为我们的董事设定薪酬。 |
141
董事的职责及职能
根据开曼群岛法律,我们的董事对我们公司负有受托责任,包括忠诚的义务、诚实行事的义务以及以他们认为符合我们最佳利益的方式行事的义务。我们的董事也必须只为适当的目的行使他们的权力。我们的董事也对我们公司负有义务,行使他们实际拥有的技能,以及一个合理审慎的人在类似情况下会行使的谨慎和勤奋。此前曾认为,董事在履行职责时不必表现出比其知识和经验的人可能合理预期的更大程度的技能。然而,英格兰和英联邦法院已在所需技能和护理方面朝着客观标准迈进,开曼群岛很可能会遵循这些权威。在履行对我们的注意义务时,我们的董事必须确保遵守我们不时修订和重述的组织章程大纲和章程细则。如果我们的董事所欠的义务被违反,我们公司有权要求损害赔偿。在有限的例外情况下,如果我们的董事所承担的义务被违反,股东可能有权以我们的名义寻求损害赔偿。根据我们的MAA,我们董事会的职能和权力包括(其中包括)(i)召开股东周年大会和临时股东大会,并在该等会议上向股东报告其工作;(ii)宣派股息;(iii)委任高级职员并确定其任期和职责,以及(iv)批准我们公司的股份转让,包括将该等股份登记在我们的会员名册中。
董事及高级人员的任期
我们的管理人员由董事会选举产生并由董事会酌情决定任职。每名董事不受任期限制,任期至其继任者就任时或直至其去世、以普通决议辞职或被免职或获得出席董事会会议并参加表决的其他董事简单多数的赞成票(以较早者为准)为止。根据我们的MAA,倘(其中包括)一名董事(i)破产或与其债权人作出任何一般安排或组成;(ii)死亡或被我公司发现精神不健全或变得不健全;(iii)以书面通知我公司而辞职;(iv)被法律或NYSE American规则禁止担任董事;或(v)根据我的MAA的任何其他规定被免职。
有兴趣的交易
董事可根据适用法律或适用的纽约证券交易所美国规则对审计委员会批准的任何单独要求,就其感兴趣的任何合同或交易进行投票,但条件是任何董事在该合同或交易中的利益性质由他或她在其审议和对该事项的任何投票时或之前披露。
股份激励计划
经修订及重订的2018年全球股份计划
我们在2018年8月通过了2018年全球股份计划,目的是向员工、董事和顾问授予基于股份的薪酬奖励,以激励他们的表现,并使他们的利益与我们保持一致。2018年全球股份计划最后一次修订和重述是在2022年5月,将根据该计划向符合条件的参与者授予的预留奖励A类普通股总数增加4,000,000股A类普通股,以留住和吸引人才,推动博奇的长期成功。增加后,根据经修订及重述的2018年全球股份计划或经修订及重述的2018年全球股份计划可发行的A类普通股的最高总数为12,987,836股。
以下段落概述了经修订和重述的2018年全球份额计划的关键条款。
奖项类型。经修订和重述的2018年全球股票计划允许授予期权,包括激励股票期权和非法定股票期权以及购买限制性股票的权利,包括Reg S购股权和Reg S购股权以外的购股权。
142
计划管理。经修订和重述的2018年全球股份计划将由董事会或我们的首席执行官管理。在符合适用法律的情况下,管理人可将有限的权力授予我公司的特定高级人员,以代表公司执行为实现管理人先前授予的裁决所需的任何文书。
资格。我们的雇员、董事及顾问(合称为“服务供应商”)有资格参与经修订及重述的2018年全球股份计划。一般来说,只有非美国人的服务提供商,或为此类服务提供商的利益而与我们的任何员工福利计划相关而成立的信托,才有资格获得Reg S期权和Reg S购股权的授予。未被指定为Reg S期权的非法定股票期权和未被指定为Reg S购股权的购股权可仅授予服务提供商。激励股票期权可仅授予员工。授予顾问的任何旨在遵守《证券法》颁布的规则701并符合其资格的奖励,只能授予符合《证券法》适用要求的自然人。服务供应商如拥有博奇或其任何母公司或子公司所有类别已发行证券总合并投票权的10%以上,除非经修订和重述的2018年全球股份计划另有规定,否则无资格获得激励股票期权的授予,且尽管经修订和重述的2018年全球股份计划有任何相反规定,位于加利福尼亚州的服务供应商仅有资格获得符合经修订和重述的2018年全球股份计划的某些要求的奖励。
授标指定。经修订和重述的2018年全球股份计划下的每项奖励均在一份奖励协议中指定,该协议是一份书面协议,证明授予由我公司和承授人执行的奖励,包括对其的任何修订。
授予条件。董事会或首席执行官应确定每项奖励的条款和条件,包括但不限于行权价、购买价格、行权条件、回购或赎回权、归属加速或放弃没收限制,以及有关任何奖励或与之相关的股份的限制或限制。
授标条款。每项奖励的期限在我公司与该奖励的承授人之间的奖励协议中载明,自授予之日起不超过十年。
转让限制。除非管理人另有决定并在适用的授标协议中另有规定(或修改为规定),除通过遗嘱或适用的血统和分配法律或(激励股票期权的情况除外)依据国内关系令以外,不得以任何方式(无论是通过法律运作或其他方式)出售、质押、转让、转让或处置任何授标,且不得受执行、扣押或类似程序的约束,且每项授标均可在参与者的存续期内仅由参与者行使。
143
控制权变更。如果我公司是控制权变更(无论结构为合并、股份购买、安排计划或其他类似交易)的一方,未完成的奖励和根据经修订和重述的2018年全球股份计划获得的股份应受制于涵盖该控制权变更的最终协议,该协议无需以相同方式对待所有未完成的奖励。
修订或终止。经修订和重述的2018年全球股份计划管理人可随时修订、变更、暂停或终止经修订和重述的2018年全球股份计划。
截至2025年5月29日,购买总计12,965,438股A类普通股的期权尚未发行,不包括被没收或注销的期权,其中购买11,984,907股A类普通股的期权已归属并可行使。下表汇总了截至同日,我们向董事和执行官授予但尚未根据经修订和重述的2018年全球股票计划行使的已发行期权的基础普通股数量。
| 授予的A类普通股基础期权 | 行权价格(美元/股) | 授予日期 | 到期日期 | ||||||||||
| Hao(Louis)Liang | 791,331 | 0.10至4.13 | 2012年9月27日至2023年4月12日各日期 | 2022年9月26日至2033年4月11日各日期 | |||||||||
| Yingzhi(Lisa)Tang | 379,486 | 0.10至4.13 | 2012年9月27日至2023年4月12日各日期 | 2022年9月26日至2033年4月11日各日期 | |||||||||
| Su Zhang | - | - | - | - | |||||||||
| 罗光宇 | - | - | - | - | |||||||||
| Chao Guo | 50,000 | 4.13 | 2021年5月17日 | 2031年5月16日 | |||||||||
| 全体董事和执行官作为一个整体 | 1,220,817 | ||||||||||||
截至2025年5月29日,有10,444,667股普通股的未行使期权,行使价从每股0.0001美元至每股4.13美元不等,授予我们的员工,但高级管理层成员除外。
144
主要股东
下表列出截至本招股章程日期有关我们普通股实益拥有权的资料:
| ● | 我们的每一位董事和执行官;和 |
| ● | 我们认识的每个人实益拥有我们5%以上的普通股。 |
下表的计算基于截至本招股章程日期已发行和流通的460,729,482股普通股,包括(i)447,691,753股A类普通股,其中包括根据经修订和重述的2018年全球股份计划授予但尚未行使的期权相关的存托银行持有的1,692股A类普通股,以及(ii)13,037,729股B类普通股。
实益所有权是根据SEC的规则和规定确定的。在计算一个人实益拥有的股份数量和该人的所有权百分比时,我们已将该人有权在本招股说明书发布之日起60天内获得的股份包括在内,包括通过行使任何期权、认股权证或其他权利或转换任何其他证券。然而,这些股份不包括在计算任何其他人的所有权百分比中。
| 截至2025年5月29日实益拥有的普通股 | ||||||||||||||||||||
| A类 普通 股份 |
乙类 普通的 股份 |
普通总额 A股 换算后的基础 |
% 有利 所有权** |
% 合计 投票 动力*** |
||||||||||||||||
| 董事和执行官:↓ | ||||||||||||||||||||
| Hao(Louis)Liang(1)(3) | 1,097,650 | 8,314,160 | 9,411,810 | 5.9 | % | 40.9 | % | |||||||||||||
| Yingzhi(Lisa)Tang(2)(3) | 539,587 | 4,345,475 | 4,885,062 | 3.0 | % | 21.4 | % | |||||||||||||
| Su Zhang | - | - | - | - | - | |||||||||||||||
| 罗光宇 | - | - | - | - | - | |||||||||||||||
| Chao Guo(4) | 280,756 | - | 280,756 | * | * | |||||||||||||||
| 全体董事和执行官作为一个整体 | 1,917,993 | 12,659,635 | 14,577,628 | 9.1 | % | 62.5 | % | |||||||||||||
| 主要股东: | ||||||||||||||||||||
| Merchant Tycoon Limited(5) | 480,350 | 13,037,729 | 13,518,079 | 8.4 | % | 64.0 | % | |||||||||||||
注意事项:
| * | 不到1%。 |
| ** | 对于本栏所包括的每个人和团体,实益拥有权百分比的计算方法是,将该个人或团体实益拥有的股份数量除以(i)460,729,482股之和,即截至2025年2月20日按转换后基准已发行和流通的普通股数量,以及(ii)该个人或团体持有的可在2025年2月20日后60天内行使的基础购股权的普通股数量。 |
| *** | 对于本栏所包括的每一个人和团体,投票权百分比的计算方法是将该个人或团体实益拥有的投票权除以我们作为单一类别的所有普通股的投票权。A类普通股的每位持有人有权获得每股一票的投票权,而我们B类普通股的每位持有人有权获得每股20票对提交给他们投票的所有事项的投票权。除法律另有规定外,我们的A类普通股和B类普通股作为单一类别对提交给我们股东投票的所有事项进行投票。我们的B类普通股可由其持有人在任何时候以一对一的方式转换为A类普通股。 |
| † | 除下文另有说明外,本公司董事及高级管理人员的营业地址为中华人民共和国上海市浦东新区盛荣路388号9号楼201210。 |
145
| (1) | 代表合共约9,411,810股普通股,包括(i)Merchant Tycoon Limited(“MTL”)持有的登记在册的13,037,729股B类普通股(即约8,314,160股B类普通股)的63.77%,根据英属维尔京群岛法律注册成立的有限责任公司;(ii)MTL透过其持有XINGMU Holding Limited的51%股权间接持有的480,350股A类普通股(即约306,319股A类普通股)的63.77%(见下文注(5));及(iii)Hao(Louis)Liang持有的可于2024年10月23日后60天内行使的791,331股A类普通股相关购股权。Hao(Louis)Liang持有MTL 63.77%的股权,后者间接持有480,350股A类普通股,合计直接持有13,037,729股B类普通股。因此,梁先生对MTL实益拥有的63.77%普通股拥有投票权和投资权。MTL的注册地址为Trinity Chambers,PO Box 4301,Road Town,Tortola,British Virgin Islands。基于MTL的管理文件条款,Hao(Louis)Liang否认对Yingzhi(Lisa)Tang和一名前董事通过其各自在MTL的持股而实益拥有的普通股的实益所有权。 |
| (2) | 指合共约4,885,062股普通股,包括(i)MTL所持有的13,037,729股B类普通股(即约4,345,475股B类普通股)的33.33%;(ii)TERML透过其51%的XINGMU Holding Limited(见下文注(5))间接持有的480,350股A类普通股(即约160,101股A类普通股)的33.33%;及(iii)Yingzhi(Lisa)Tang持有的可在2024年10月23日后60天内行使的379,486股A类普通股相关购股权。Yingzhi(Lisa)Tang持有MTL 33.33%的股权,后者间接持有480,350股A类普通股,合计直接持有13,037,729股B类普通股。因此,Tang女士对MTL实益拥有的33.3%的普通股拥有投票权和投资权。MTL的注册地址为Trinity Chambers,PO Box 4301,Road Town,Tortola,British Virgin Islands。基于MTL的管理文件条款,Yingzhi(Lisa)Tang否认对Hao(Louis)Liang和一名前董事通过其各自在MTL的持股而实益拥有的普通股的实益所有权。 |
| (3) | Hao(Louis)Liang先生与Yingzhi(Lisa)Tang女士为夫妻关系。他们各自放弃对对方实益拥有的所有普通股的实益所有权。 |
| (4) | 指合共约280,756股普通股,包括(i)XINGMU Holding Limited持有的约230,756股A类普通股,XINGMU Group Limited由XINGMU Group Limited拥有49%,XINGMU Group Limited是一家根据英属维尔京群岛法律注册成立的有限责任公司。郭先生持有XINGMU Group Limited 50%的所有权,并就XINGMU Holding Limited所持有的941,863股A类股份的24.5%拥有投票权和投资权;及(ii)可在2024年10月23日后60天内行使的由Chao Guo直接持有的50,000股A类普通股标的购股权。XINGMU Group Limited的注册地址为Craigmuir Chambers,Roan Town,Tortola,VG 1110,British Virgin Islands。Chao Guo否认对XINGMU Group Limited的另一50%持有人通过其各自在XINGMU Group Limited的股权实益拥有的A类普通股的实益所有权。 |
| (5) | 代表合共约13,518,079股普通股,包括(i)由MTL通过其对XINGMU Holding Limited的51%所有权间接持有的约480,350股A类普通股;及(ii)由TERML持有的登记在册的13,037,729股B类普通股。MTL是一家根据英属维尔京群岛法律注册成立的有限责任公司。Hao(Louis)Liang、Yingzhi(Lisa)Tang及一名前董事各持有63.77%、33.33%及2.9%的MTL股权,并实益拥有由MTL直接持有的约8,314,160股、4,345,475股及378,094股B类普通股。MTL的注册地址为Trinity Chambers,PO Box 4301,Road Town,Tortola,British Virgin Islands。 |
据我们所知,截至2025年2月20日,共有105,045,510股A类普通股(约占我们已发行流通股总数的22.8%)由美国的一位记录保持者持有,这位保持者是我们ADS计划的存托人纽约梅隆银行。我们在美国的ADS的实益拥有人数量比我们在美国的A类普通股的记录持有人数量要多得多。我们并不知悉任何可能于其后日期导致我们公司控制权变更的安排。
146
关联方交易
自2023年4月至2023年12月,我们向我们在2022年12月之前的股权投资方江苏南京农业大学动物药业有限公司购买了总额约为人民币389万元(0.54万美元)的货物,我们向南京动物药业支付了总额为人民币540万元(0.75万美元)的货物采购预付款。
分别于2023年1月和2024年6月向股东Superb Origin International Limited预付货款550万元和1420万元。截至2024年9月30日,预付款余额为人民币1820万元(约合260万美元)。
订约安排
中国现行法律法规对从事增值电信服务的公司的外资所有权规定了一定的限制或禁止。博奇是一家在开曼群岛注册成立的豁免有限责任公司,我们在中国的全资子公司目前被视为外商投资企业。因此,我们的中国子公司没有资格在中国提供增值电信服务或进口兽药。为确保严格遵守中国法律法规,我们通过VIE、苏州泰诚、上海广诚、南京星目和苏州星云开展此类业务活动。我们在中国的全资子公司上海鑫诚、Xingmu WFOE和Meiyizhi WFOE与VIE及其各自的股东订立了一系列合同安排,这使我们能够(i)指导VIE的活动,(ii)获得VIE的几乎所有经济利益,以及(iii)在中国法律允许的情况下并在中国法律允许的范围内拥有购买VIE全部或部分股权的独家选择权。这些合同安排包括独家咨询和技术服务协议、贷款协议、股权质押协议、独家购买选择权协议、股东表决权信托协议、配偶同意(视情况而定)。
由于这些合同安排,出于会计目的,我们被视为VIE的主要受益者,并能够根据美国公认会计原则将其经营业绩合并到我们的财务报表中。
以下是上海新城、上海广诚和上海广诚股东之间的合同安排的主要条款摘要。Xingmu WFOE、南京Xingmu和南京Xingmu的股东之间的合同安排,上海新城、苏州泰诚和苏州泰诚的股东之间的合同安排,以及Meiyizhi WFOE、苏州星云和苏州星云的股东之间的合同安排与下文讨论的相应合同安排基本相似,除非另有说明。
独家技术咨询和服务协议
根据上海新城与上海广诚于2020年8月4日订立的独家技术咨询及服务协议,上海广诚同意委任上海新城为其有关(其中包括)电子商务平台设计和维护、业务咨询、内部培训、劳动力支持、市场研发、战略规划以及客户支持和发展的咨询和服务的独家供应商。作为交换,上海广诚同意向上海新城支付年度服务费,金额由双方约定。除上海新城、上海广诚以书面形式解除本协议外,本协议继续有效。
知识产权许可协议
根据上海新城与上海广诚于2020年8月4日订立的知识产权许可协议,上海新城同意向上海广诚授予仅供上海广诚使用的若干知识产权的不可再许可、不可转让及非排他性许可。作为交换,上海广诚同意支付特许权使用费,金额由双方商定。本协议的期限为自该协议之日起十年,并将自动延长另一个十年期限,除非经许可人提前三个月书面通知终止。
147
股东表决权委托协议
根据2020年8月4日订立的股东表决权委托协议,经上海新城、上海广诚、当时的上海广诚股东之间并经不时补充,上海广诚的该等股东不可撤销地授权当时由上海新城指定的人士在上海广诚行使该等股东的权利,包括但不限于参加股东大会和在股东大会上投票的权力、提名和委任董事、高级管理人员的权力、提议召开股东大会的权力,及《上海广诚章程》允许的其他股东表决权。
股权质押协议
根据上海新城、上海广诚与当时的上海广诚股东于2019年10月16日订立的股权质押协议,并经上海新城、上海广诚与当时的上海广诚股东上海车林信息技术中心(有限合伙)于2020年8月4日订立的股权质押协议及于2022年9月25日订立的股权质押协议补充,上海广诚的该等股东将其于上海广诚的全部股权质押给上海广诚,以保证上海广诚的履约,并在适用范围内,上海广诚的此类股东,或其在VIE合同安排下的义务。倘上海广诚或该等股东未能履行其在VIE合约安排下的义务,上海新城将有权(其中包括)出售上海广诚的质押股权。上海广诚的股东亦承诺,在股权质押协议期限内,未经上海新城事先书面同意,他们不会处置质押的股权权益或对质押的股权权益设置或允许任何产权负担。截至本招股章程日期,股份质押协议项下的股权质押已根据中国法律法规向相关中国法定机构办理登记。
截至本招股章程日期,南京星木及星木WFOE股东之间、苏州星云及美易智WFOE股东之间以及苏州泰诚及上海新城股东之间的股份质押协议项下的所有股权质押均已根据中国法律法规向相关中国法定机构登记。
独家认购期权协议
根据上海新城、上海广诚及当时的上海广诚股东于2020年8月4日订立的独家认购期权协议(经不时补充),上海广诚的该等股东不可撤销及无条件地授予上海新城独家认购期权,以购买或由其指定人士酌情购买上海广诚的全部或部分股权期权。购买价格应为适用的中国法律法规允许的最低价格。上海广诚股东承诺,未经上海新城事先书面同意,不得增加或减少注册资本或进行任何合并、转让或处置其股权选择权及其任何其他第三方权利、处置或促使管理层处置上海广诚的重大资产、终止或促使管理层终止任何重大协议或订立与现有任何重大协议相冲突的任何协议、委任或解聘应由该等股东聘任或解聘的任何董事、监事或任何其他高级管理人员,促使上海广诚宣布或分配任何可分配利润或股息,促使上海广诚清盘、清算或解散,修改其章程或向第三方提供任何贷款,或向第三方借入任何贷款或提供担保或担保,或承担超出正常业务过程的任何实质性义务。独家认购期权协议将一直有效,直至该等股东所持有的上海广诚的全部股权期权转让或转让给上海新城或其指定代表。
贷款协议
上海广诚的股东已于2020年8月4日与上海新城订立一份经不时修订的贷款协议。根据贷款协议,上海新城向该等股东提供长期无息贷款。贷款所得款项用于对上海广诚的投资或一般业务发展。贷款可以通过将股东各自在上海广诚的股权转让给上海新城或其指定人来偿还。
148
配偶同意书
除上述合约安排外,南京星牧个别股东各自的配偶各自已签立额外的配偶同意书,其中载有下述条款。根据日期为2019年9月26日的配偶同意书,南京星牧个人股东各自的配偶,无条件及不可撤回地同意,将根据股权质押协议、独家认购期权协议及股东表决权代理协议处置其配偶持有及登记在其配偶名下的南京星牧股权。配偶双方同意不对其配偶持有的南京星牧股权主张任何权利。此外,如果配偶因任何原因获得其配偶所持有的南京星牧的任何股权,则配偶同意受合同安排的约束。
在为我们提供对VIE的控制权方面,这些合同安排可能不如直接所有权有效。如果VIE或其各自的股东未能履行其各自在合同安排下的义务,我们执行合同安排的能力可能会受到限制,并且可能不得不承担大量成本并花费额外资源来执行此类安排。我们还可能需要依赖中国法律规定的法律补救措施,包括寻求具体的履行或禁令救济,以及索赔损害赔偿,我们无法保证根据中国法律这将是有效的。截至本招股章程日期,据我们所知,VIE协议尚未在中国法院进行测试。
我们的中国律师认为:
| ● | VIE的所有权结构不违反现行有效的任何中国法律或法规;和 |
| ● | 上海新城、上海广诚及其各自股东、星木WFOE、南京星木及其各自股东、美易智WFOE、苏州星云及其各自股东之间,以及上海新城、苏州泰诚及其各自受中国法律管辖的股东之间的合同安排项下的协议均有效且对该等协议的每一方具有约束力,并可根据其条款和现行有效的适用中国法律法规对每一方强制执行。 |
2019年3月,中国全国人民代表大会通过《中国外商投资法》,自2020年1月1日起施行。除其他外,《中国外商投资法》将“外商投资”界定为外国投资者以直接或间接方式在中国境内的投资活动,包括其项下明列的在中国境内新设项目或外商投资企业或者取得企业股份的情形,以及法律、行政法规规定或者国务院另有规定的其他投资方式。中国外商投资法没有具体规定外国投资者通过合同安排控制中国境内可变利益实体是否将被确认为“外国投资”,从而受到外国投资的限制和/或禁止。因此,中国监管机构未来可能会采取与我们的中国律师的上述意见相反的观点。如果未来法律法规明确规定VIE协议违反中国相关法律法规,而中国政府据此认定建立运营我们的播客、音频娱乐和其他互联网相关业务或进口兽药的结构的VIE协议不符合中国政府对某些行业的外国投资限制,例如增值电信服务业务,我们的ADS可能会贬值或变得一文不值,我们可能会受到严厉处罚,包括被禁止持续经营
149
股东协议
我们目前有效的股东协议是由我们、我们的股东以及其中指定的某些其他方于2020年8月19日签订的。除下文所述的注册权外,所有的优先权,包括董事会的规定,在我们完成首次公开发行后自动终止。
注册权
根据目前的股东协议,在完成合格的首次公开发行之前,公司应根据类似类型和规模交易的惯常条款和条件,将其所持股份的股东登记权延伸至股东登记权,包括要求登记权、搭载登记权和表格F-3或表格S-3登记权。有关此类登记权的详细信息,请参阅作为本招股说明书附件提交的股东协议。
就业协议和赔偿协议
我们与每一位执行官都签订了雇佣协议。我们的每一位执行官都受雇于特定的时间段。我们可能会在任何时候因故终止雇佣,而无需提前通知或支付薪酬,因为执行官的某些行为。我们也可以在事先书面通知的情况下,无故终止执行人员的雇用。在这种非因由而被我们终止的情况下,我们将按照适用法律的规定向执行官支付额外的金额。执行人员可随时提前书面通知辞职。
每位执行官已同意在其雇佣协议终止或到期期间和之后严格保密,不使用与我们和我们的客户、用户和供应商的业务、财务状况和其他方面有关的所有非公开信息,并且除为公司的最佳利益履行其责任外,不得出于任何目的披露此类非公开信息,除非我们另有授权。此外,每位执行官已同意在其受雇期间受到不竞争和不招揽限制的约束,通常为最后受雇日期之后的一年。
我们还与每位董事和执行官签订了赔偿协议。根据这些协议,我们同意就这些人因担任我们公司的董事或高级管理人员而提出的索赔而产生的某些责任和费用向我们的董事和高级管理人员作出赔偿。
股份激励计划
关于我们的股权激励计划,详见“管理层”。
150
股本说明
我们是一家根据开曼群岛法律注册成立的获豁免有限责任公司。我们的公司事务受我们不时修订及重述的组织章程大纲及章程细则(“MAA”)、开曼群岛的《公司法》(经修订)(以下我们称之为《公司法》)及开曼群岛的普通法管辖。
截至2025年5月29日,我们的法定股本为20,000,000美元,分为每股面值0.00 1美元的20,000,000,000股,包括(i)每股面值0.00 1美元的15,000,000,000股A类普通股,(ii)每股面值0.00 1美元的2,000,000,000股B类普通股,以及(iii)3,000,000,000股每股面值0.00 1美元的股份,这些股份由董事会根据《MAA》确定的类别或类别(无论其如何指定)。截至本招股章程日期,我们有460,729,482股已发行在外的普通股,包括447,691,753股A类普通股和13,037,729股B类普通股。
我们的组织章程大纲及章程细则
以下是我们的MAA以及《公司法》中与A类普通股的重要条款相关的重要条款的摘要。尽管如此,因为它是一个摘要,它可能并不包含所有你可能认为重要的信息。如需更完整的信息,您应该阅读完整的《公司章程大纲》,该章程大纲已于2025年10月29日作为我们的20-F表格(文件编号:001-39547)的附件 1.1初步提交给美国证券交易委员会(“SEC”)。
注册办事处及对象
我们在开曼群岛的注册办事处位于开曼群岛KY1-1205大开曼西湾路802号芙蓉道P.O. Box 31119 Grand Pavilion,Vistra(开曼)有限公司的办事处。
根据我们的MAA第3条,公司成立所针对的对象是不受限制的,公司应拥有完全的权力和授权来进行《公司法》规定的或可能不时修订的任何法律或开曼群岛任何其他法律不加禁止的任何对象。
董事会
我们的董事会由四名董事组成。董事无需以任职资格的方式持有我公司任何股份。董事可就其拥有重大权益的任何合约、拟议合约或安排进行投票,但条件是(a)该董事如在该合约或安排中拥有重大权益,已在其切实可行的最早董事会会议上(具体地或通过一般通知的方式)宣布其权益的性质,以及(b)如该合约或安排是与关联方的交易,则该交易已获审核委员会批准。董事可行使我公司的所有权力,借入款项、抵押其承诺、财产和未收回的资本,并在借款时发行债券或其他证券,或作为公司或任何第三方的任何义务的担保。
优先购买权
我们的股东没有优先购买权。
限制或资格
我们采用了双重类别的股份结构,使得我们的普通股由A类普通股和B类普通股组成。就需要股东投票的事项而言,每股A类普通股有权投一票,每股B类普通股有权投20票。A类普通股和B类普通股的持有人在任何时候都应对成员提交表决的所有事项作为一个类别共同投票。由于B类普通股股东的超级投票权,A类普通股的投票权可能会受到实质性限制。
151
普通股
一般。普通股股东将享有除投票权和转换权之外的同等权利。我们的普通股以记名形式发行,并在我们的会员(股东)名册登记时发行。我们可能不会向持股人发行股票。我国非开曼群岛居民股东可自由持有和转让其普通股。
股息。我们的普通股持有人有权获得我们的董事会可能根据我们的MAA和公司法宣布的股息。此外,我们的股东可以普通决议宣派股息,但任何股息不得超过我们的董事建议的金额。我们的MAA规定,股息可以从我们的利润中宣布和支付,无论是已实现的还是未实现的,也可以从股份溢价账户中宣布和支付,或者在法规允许的其他情况下,但在任何情况下都不得支付股息,前提是如果这会导致我公司在日常业务过程中无法支付到期的债务。
普通股的类别。我们的普通股将分为A类普通股和B类普通股。A类普通股和B类普通股的持有人将享有除投票权和转换权之外的同等权利。
转换。每股B类普通股可由其持有人随时转换为一股A类普通股。A类普通股在任何情况下均不得转换为B类普通股。一旦任何B类普通股的持有人向任何非创始人或创始人的关联人士出售、转让、转让或处置任何B类普通股,或任何非创始人或创始人的关联人士因此而成为该B类普通股的实益拥有人时,每一股该B类普通股将自动并立即转换为一股A类普通股。
投票权。A类普通股和B类普通股的持有人应在任何时候,就成员提交表决的所有事项作为一个类别共同投票。每股A类普通股有权就我公司股东大会及特别会议上所有须表决的事项拥有一票表决权,每股B类普通股有权就我公司股东大会及特别会议上所有须表决的事项拥有20票表决权。
股东大会所需的法定人数包括一名或多名持有有权在股东大会上投票的已发行和已发行股份所附全部投票的过半数的股东,其中应包括Merchant Tycoon Limited和代表我们的创始人亲自出席或通过代理人持有股份并由其共同控制的任何其他实体,如果是公司或其他非自然人,则由其正式授权的代表持有股份。作为一家在开曼群岛注册成立的豁免公司,根据《公司法》,我们没有义务召开股东周年大会。我们的MAA规定,我们可以(但没有义务)在每一年举行一次股东大会作为我们的年度股东大会,在这种情况下,我们将在召集会议的通知中指定该会议为该会议,而年度股东大会将在我们的董事会可能决定的时间和地点举行。然而,根据《上市规则》的要求,我们将在每个财政年度召开年度股东大会。除股东周年大会外,每届股东大会均为特别股东大会。股东周年大会及我们的任何其他股东大会,可由我们的董事会或我们的董事长以过半数召集,或应我们的任何一名或多名股东的要求召集,他们共同持有的股份合计不少于我们公司有权在股东大会上投票的已发行和已发行股份所附全部票数的三分之一,在这种情况下,董事有义务召集该次会议,并将如此要求的决议在该次会议上付诸表决;然而,我们的MAA不向我们的股东提供任何权利,以将任何提案提交年度股东大会或非该等股东召集的临时股东大会。召开我们的年度股东大会和其他股东大会需要至少三十(30)个日历日的提前通知,除非根据我们的组织章程细则豁免该通知。
股东在会议上通过的普通决议需要亲自或委托代理人出席股东大会的有表决权股东所投普通股所附表决票的简单多数的赞成票,而特别决议还需要亲自或委托代理人出席股东大会的有表决权股东所投普通股所附表决票的不少于三分之二的赞成票。如更改名称或对我们的MAA作出更改等重要事项将需要以特别决议作出。
152
转让普通股。在遵守下述我们在MAA中的限制的情况下,我们的任何股东都可以通过以通常或普通形式的转让文书或我们董事会批准的任何其他形式转让其全部或任何普通股。
我们的董事会可全权酌情拒绝登记任何未缴足或我们拥有留置权的普通股的任何转让。我们的董事会也可以拒绝登记任何普通股的任何转让,除非:
| ● | 向我们提交转让文书,并附上与之相关的普通股的证明和我们的董事会可能合理要求的其他证据,以表明转让人进行转让的权利; |
| ● | 转让文书仅就一类股份而言; |
| ● | 如有需要,转让文书已正确盖章; |
| ● | 转让给联名持有人的,普通股拟转让给的联名持有人不超过四名;及 |
| ● | 就此向我们支付NYSE American可能确定应支付的最高金额或我们的董事可能不时要求的较少金额的费用。 |
我司董事拒绝办理转让登记的,应当自递交转让文书之日起两个月内,分别向转让人和受让方发送拒绝登记通知。
在遵守《纽约证券交易所美国人》要求的任何通知后,可暂停转让登记,并在我们的董事会根据其绝对酌情权不时确定的时间和期间关闭登记册,但始终不得暂停转让登记,也不得在任何一年中将登记册关闭超过30天。
清算。在清盘或其他情况下(转换、赎回或购买普通股除外)获得资本回报时,如果我们的股东之间可供分配的资产足以在清盘开始时偿还全部股本,则盈余应在我们的股东之间按其在清盘开始时所持有的股份面值的比例分配,但须从有应付款项的股份中扣除,就未支付的催缴或其他方式应付给我们公司的所有款项。如果我们可供分配的资产不足以偿还全部缴足的股本,则将进行资产分配,以便尽可能使亏损由我们的股东按其在清盘开始时所持股份面值的比例承担。在任何清算事件中,向普通股持有人分配任何资产或资本都将是相同的。向A类普通股持有人和B类普通股持有人分配资产或资本,在任何清算事件中都是一样的。
要求发行普通股和没收普通股。我们的董事会可不时在规定的付款时间至少14个日历日前向该等股东送达的通知中就其普通股的任何未付款项向该等股东发出催缴通知。已被催缴且仍未支付的普通股将被没收。
赎回、回购及退还普通股。我们可以根据我们的选择或其持有人的选择,根据在发行此类股份之前可能确定的条款和方式,由我们的董事会或由我们的股东或通过普通决议确定的条款和方式发行此类股份。我公司也可以回购我们的任何股份,前提是此类购买的方式和条款已获得我们的董事会或我们的股东的普通决议批准,或获得我们的MAA的其他授权。根据《公司法》,任何股份的赎回或回购可以从我公司的利润中或从为该赎回或回购目的而进行的新发行股份的收益中支付,或者从资本(包括股份溢价账户和资本赎回储备)中支付,如果公司能够在支付后立即在正常业务过程中支付到期债务。此外,根据《公司法》,不得赎回或回购此类股份(a)除非已全额缴清,(b)如果此类赎回或回购将导致没有流通在外的股份,或(c)如果我们已开始清算。此外,我公司可能会接受无偿放弃任何已缴足股份。
153
股份的权利变动。如在任何时候我们的股本被划分为不同类别或系列的股份(并由董事另有决定),则任何类别或系列股份所附带的权利可在受任何类别或系列股份当时所附带的任何权利或限制的规限下,只有在不少于该类别或系列已发行股份的三分之二的持有人书面同意或经该类别或系列股份的持有人在该类别或系列的单独会议上以在该会议上所投票数的三分之二的特别决议批准后,方可作出重大不利更改或废除。除非该类别股份的发行条款另有明确规定,否则授予任何已发行类别股份持有人的权利不应被视为因创建或发行与该现有类别股份享有同等地位的更多股份而被更改。
检查账簿和记录。根据开曼群岛法律,我们的普通股持有人没有一般权利查阅或获取我们的会员名册或公司记录的副本(我们的组织章程大纲和章程细则、我们的抵押和押记登记册、我们的股东通过的任何特别决议的副本除外)。然而,我们将向我们的股东提供年度经审计的财务报表。请参阅本招股说明书中的“您可以在哪里找到有关我们的更多信息”。
增发股票。我们的MAA授权我们的董事会在获得授权但未发行的范围内,根据我们的董事会的决定不时增发普通股。
我们的MAA还授权我们的董事会不时建立一个或多个系列的优先股,并就任何系列的优先股确定该系列的条款和权利,包括:
| ● | 系列的名称; |
| ● | 系列的股票数量; |
| ● | 股息权、股息率、转换权、投票权;及 |
| ● | 赎回和清算优先权的权利和条款。 |
我们的董事会可以在授权但未发行的范围内发行优先股,而无需我们的股东采取行动。发行这些股份可能会稀释普通股股东的投票权。
反收购条款。我们的MAA的某些规定可能会阻止、延迟或阻止股东可能认为有利的我们公司或管理层的控制权变更,包括授权我们的董事会发行一个或多个系列的优先股以及指定此类优先股的价格、权利、优惠、特权和限制而无需我们的股东进一步投票或采取行动的规定。
然而,根据开曼群岛法律,我们的董事只能出于适当的目的和他们真诚地认为符合我们公司最佳利益的目的行使根据我们的MAA授予他们的权利和权力。
豁免公司
根据《公司法》,我们是一家获豁免的有限责任公司。《公司法》区分了普通居民公司和豁免公司。任何在开曼群岛注册但主要在开曼群岛以外开展业务的公司可申请注册为豁免公司。豁免公司的要求与普通公司的要求基本相同,只是豁免公司:
| ● | 无须向公司注册处处长提交其股东的年度申报表; |
| ● | 未被要求开放其会员名册以供查阅; |
| ● | 不必召开股东周年大会; |
154
| ● | 可能会针对未来征收的任何税收获得承诺(此类承诺通常在一审中给予30年); |
| ● | 可在另一法域以延续方式登记,并在开曼群岛注销登记; |
| ● | 可以注册为有限存续期公司;和 |
| ● | 可注册为独立投资组合公司。 |
“有限责任”是指每个股东的责任限于该股东在该股东的美国股份上未支付的金额(例外情况除外,例如涉及欺诈、建立代理关系或非法或不正当目的或法院可能准备戳穿或揭开公司面纱的其他情况)。
公司法的差异
《公司法》在很大程度上源自英国较早的《公司法》,但并未遵循许多最近的英国法律成文法。此外,《公司法》不同于适用于美国公司及其股东的法律。下文概述了适用于美国的《公司法》条款与适用于在特拉华州注册成立的公司的法律之间的重大差异。
合并及类似安排
《公司法》允许开曼群岛公司之间以及开曼群岛公司与非开曼群岛公司之间的合并和合并。出于这些目的,(a)“合并”是指两家或两家以上的组成公司合并,并将其承诺、财产和负债归属于作为存续公司的其中一家公司,(b)“合并”是指两家或两家以上的组成公司合并为一家合并公司,并将这些公司的承诺、财产和负债归属于合并公司。为实现此种合并或合并,每一组成公司的董事必须批准合并或合并的书面计划,然后必须获得(a)每一组成公司的股东的特别决议授权,以及(b)该组成公司的组织章程细则中可能规定的任何其他授权(如有)的授权。合并或合并的书面计划必须连同关于合并或存续公司的偿付能力声明、关于每个组成公司的资产和负债的声明以及关于将向每个组成公司的成员和债权人提供合并或合并证书副本以及合并或合并通知将在开曼群岛公报上公布的承诺一起提交给开曼群岛公司注册处处长。按照这些法定程序进行的合并或合并不需要法院批准。
如果向拟合并的开曼子公司的每个成员提供合并计划副本,则开曼母公司与其开曼子公司或子公司之间的合并不需要该开曼子公司的股东的决议授权,除非该成员另有约定。为此目的,如果一家公司持有的已发行股份在该子公司的股东大会上合计至少代表90%(90%)的投票,则该公司是该子公司的“母公司”。
155
除非开曼群岛的法院放弃这一要求,否则必须征得对组成公司的固定或浮动担保权益的每个持有人的同意。
除某些有限情况外,对合并或合并持异议的开曼成分公司股东有权在对合并或合并持异议时获得其股份公允价值的付款(如果双方未达成协议,将由开曼群岛法院确定),前提是异议股东严格遵守《公司法》规定的程序。异议人权利的行使将排除异议股东行使他或她可能因持有股份而有权享有的任何其他权利,但以合并或合并无效或非法为由寻求救济的权利除外。
与有关合并和合并的法定条款分开,《公司法》还载有便利以安排计划方式重组和合并公司的法定条款,但该安排须经(a)股东或类别股东(视情况而定)价值的75%批准,或(b)代表将与其作出安排的债权人或每一类别股东和债权人(视情况而定)价值的75%的多数同意,谁还必须代表每一类股东或债权人(视情况而定)的价值的四分之三,即在每种情况下亲自或委托代理人出席并在为此目的召开的一次或多次会议上投票。这些会议的召开以及随后的安排必须得到开曼群岛大法院的批准。虽然异议股东有权向法院表达交易不应被批准的观点,但如果法院认定:
| ● | 关于法定多数票的法定规定已得到满足; |
| ● | 股东已在有关会议上获得公平代表,法定多数是善意行事,没有强迫少数人促进与该类别不利的利益; |
| ● | 该安排是这样的,可以由该类别的聪明和诚实的人就其利益行事而合理地批准;和 |
| ● | 根据《公司法》的其他一些条款,这种安排不会受到更适当的制裁。 |
《公司法》还包含一项法定的强制收购权,这可能有助于在要约收购时“挤出”持不同意见的小股东。当要约收购在四个月内被受影响的90.0%股份持有人提出并接受时,要约人可在该四个月期限届满之日起的两个月期限内,要求剩余股份持有人按要约条款将该等股份转让予要约人。可以向开曼群岛大法院提出异议,但在已如此批准的要约的情况下,这不太可能成功,除非有欺诈、恶意或串通的证据。
如果一项安排和重建因此获得批准,或者如果一项要约收购被提出并被接受,异议股东将没有类似于评估权的权利,否则这些权利通常可供特拉华州公司的异议股东使用,从而提供了就司法确定的股份价值收取现金付款的权利。
156
股东诉讼
原则上,我们通常会作为适当的原告就对我们作为一家公司所做的错误提起诉讼,并且作为一般规则,小股东可能不会提起派生诉讼。然而,基于英国当局,这很可能在开曼群岛具有说服力的权威,可以预期开曼群岛法院将遵循并适用普通法原则(即Foss诉Harbottle案中的规则及其例外情况),允许少数股东以公司名义发起针对公司的集体诉讼或派生诉讼,以质疑以下情况的诉讼:
| ● | 公司行为或者提议违法或者越权的; |
| ● | 被投诉的行为,虽然不是越权行为,但只有在获得未获得的超过简单多数票授权的情况下才能正式生效;和 |
| ● | 那些控制公司的人正在“对少数人实施欺诈”。 |
董事及执行人员的赔偿及责任限制
开曼群岛法律没有限制公司组织章程大纲和章程细则可能规定对高级职员和董事进行赔偿的程度,但开曼群岛法院可能认为任何此类规定违反公共政策,例如针对民事欺诈或犯罪后果提供赔偿的情况除外。我们的组织章程大纲及章程细则订明,我们须就该等董事或高级职员招致或承受的一切行动、法律程序、成本、费用、费用、开支、损失、损害或法律责任,向其作出赔偿,但由于该等人的不诚实、故意失责或欺诈,在进行或有关我们公司的业务或事务(包括由于任何错误的判断)或在执行或履行其职责、权力、授权或酌情权时,包括在不损害前述一般性的情况下,作出赔偿,该董事或高级管理人员在开曼群岛或其他地方的任何法院为有关我们公司或其事务的任何民事诉讼进行辩护(无论是否成功)而招致的损失或责任。这种行为标准通常与特拉华州一般公司法允许的特拉华州公司相同。
此外,我们与我们的董事和执行官订立了赔偿协议,为这些人提供超出我们的组织章程大纲和章程细则规定的额外赔偿。
就根据上述条款可能允许我们的董事、高级职员或控制我们的人就《证券法》产生的责任进行赔偿而言,我们已获悉,SEC认为,此类赔偿违反了《证券法》中所述的公共政策,因此不可执行。
董事的受托责任
根据特拉华州公司法,特拉华州公司的董事对公司及其股东负有受托责任。这项义务有两个组成部分:注意义务和忠诚义务。注意义务要求董事善意行事,具有通常谨慎的人在类似情况下会行使的注意。根据这项职责,董事必须告知自己,并向股东披露合理获得的有关重大交易的所有重大信息。忠诚义务要求董事以他合理地认为符合公司最佳利益的方式行事。他不得利用公司职务谋取私利或利益。这项职责禁止董事自行交易,并规定公司及其股东的最佳利益优先于董事、高级管理人员或控股股东所拥有的任何利益,而不是由股东普遍分享。一般而言,董事的行动被推定为在知情的基础上、出于善意并诚实地相信所采取的行动符合公司的最佳利益。然而,这一推定可能会被违反其中一项受托责任的证据所反驳。如果就董事的交易提出此类证据,该董事必须证明该交易的程序公正性,并且该交易对公司具有公允价值。
157
根据开曼群岛法律,开曼群岛公司的董事在公司方面处于受托人的地位,因此认为他对公司负有以下义务——为公司的最佳利益真诚行事的义务,不因其董事地位而获利的义务(除非公司允许他这样做),不将自己置于公司利益与其个人利益或其对第三方的责任相冲突的地位的义务,以及为该等权力的本意行使权力的义务。开曼群岛一家公司的董事对该公司负有以技巧和谨慎行事的义务。此前曾认为,董事在履行职责时不必表现出比其知识和经验的人可能合理预期的更大程度的技能。然而,英格兰和英联邦法院在所需技能和护理方面已朝着客观标准迈进,开曼群岛很可能会遵循这些权威。
控股股东的受托责任
根据特拉华州法律,控股股东对其控制的公司及其少数股东负有受托责任。根据开曼群岛法律,与特拉华州法律规定的立场形成对比,开曼群岛公司的控股股东不对其控制的公司或开曼群岛法律规定的此类公司的少数股东承担任何此类信托义务。开曼群岛公司的控股股东可按其认为合适的方式行使其作为股东的权力,包括行使其股份的投票权,但仅受非常有限的衡平法约束,包括行使修改开曼群岛公司组织章程大纲或章程细则的投票权必须为公司整体利益善意行使。
书面同意的股东诉讼
根据《特拉华州一般公司法》,公司可以通过修改其公司注册证书,取消股东通过书面同意采取行动的权利。《公司法》和我们的组织章程大纲和章程细则规定,我们的股东可以通过由本应有权在股东大会上就该事项进行投票而无需召开会议的每个股东签署或代表其签署的一致书面决议的方式批准公司事项。
股东提案
根据特拉华州一般公司法,股东有权将任何提案提交年度股东大会,前提是该提案符合管理文件中的通知规定。董事会或管理文件中授权召开特别会议的任何其他人可以召开特别会议,但股东可以被排除在召开特别会议之外。
《公司法》仅向股东提供了要求召开股东大会的有限权利,并未向股东提供将任何提案提交股东大会的任何权利。但是,这些权利可以在公司章程中规定。我们的组织章程大纲和章程细则允许我们的股东合计持有不少于我们公司有权在股东大会上投票的已发行和已发行股份所附全部投票权的三分之一,以要求召开我们的股东特别大会,在这种情况下,我们的董事会有义务召开一次特别股东大会,并在该次会议上将如此要求的决议付诸表决。除这项要求召开股东大会的权利外,我们的组织章程大纲及章程细则并不向我们的股东提供任何其他权利,可在股东周年大会或非该等股东召集的临时股东大会上提出提案。作为一家获得豁免的开曼群岛公司,我们可以,但法律没有义务召集股东周年大会。
累积投票
根据特拉华州一般公司法,除非公司的公司注册证书有具体规定,否则不允许对董事选举进行累积投票。累积投票可能有助于少数股东在董事会中的代表权,因为它允许少数股东将股东有权获得的所有选票投给单一董事,这增加了股东在选举该董事方面的投票权。根据开曼群岛的法律,没有关于累积投票的禁令,但我们的组织章程大纲和章程没有规定累积投票。因此,我们的股东在这个问题上得到的保护或权利并不比特拉华州公司的股东少。
158
罢免董事
根据《特拉华州一般公司法》,拥有分类董事会的公司的董事只有在有权投票的已发行股份的多数同意的情况下才能因故被免职,除非公司注册证书另有规定。根据我们的组织章程大纲和章程细则,董事可能会被罢免,无论是否有因由,由我们的股东通过普通决议。董事任期至任期届满或其继任者当选合格为止,或至其职务另有空缺为止。此外,如董事(i)破产或与其债权人一般作出任何安排或组成;(ii)被发现或变得精神不健全或死亡;(iii)向公司发出书面通知而辞职;(iv)未经我们董事会特别请假,连续三次缺席董事会会议,董事会决议其职位空缺;(v)被法律或NYSE American规则禁止担任董事;或(vi)根据我们的组织章程大纲和章程细则的任何其他规定被免职。
与有关股东的交易
特拉华州一般公司法载有适用于特拉华州公司的企业合并法规,根据该法规,除非公司通过修改其公司注册证书明确选择不受该法规管辖,否则禁止在该人成为相关股东之日起三年内与“相关股东”进行某些业务合并。利害关系股东一般是指在过去三年内拥有或拥有标的已发行在外有表决权股份15%或以上的个人或集团。这具有限制潜在收购方对目标进行两层出价的能力的效果,在这种出价中,所有股东将不会受到平等对待。如果(其中包括)在该股东成为利害关系股东之日之前,董事会批准企业合并或导致该人成为利害关系股东的交易,则该法规不适用。这鼓励特拉华州公司的任何潜在收购者与目标公司的董事会就任何收购交易的条款进行谈判。
开曼群岛法律没有类似的法规。因此,我们无法利用特拉华州企业合并法规提供的保护类型。然而,虽然开曼群岛法律并不规范公司与其重要股东之间的交易,但我们公司的董事必须遵守他们根据开曼群岛法律对我们公司负有的受托责任,包括有义务确保他们认为任何此类交易必须本着公司最佳利益的诚意进行,并且是为了适当的公司目的而进行的,而不是对少数股东构成欺诈。
重组
一间公司可向开曼群岛大法院提出呈请,要求委任一名重组人员,理由是该公司:
| (a) | 正在或很可能无法偿还其债务;和 |
| (b) | 打算根据《公司法》、外国法律或通过协商一致的重组方式向其债权人(或其类别)提出妥协或安排。 |
159
除其他事项外,大法院可在聆讯该等呈请时作出命令,委任重组人员,并可行使法院命令的权力及执行该等职能。在任何时间(i)在提出委任重组高级人员的呈请后但在作出委任重组高级人员的命令前,及(ii)在作出委任重组高级人员的命令时,直至该命令已获解除,不得对公司进行任何诉讼、诉讼或展开任何其他法律程序(刑事法律程序除外),不得通过任何将公司清盘的决议,亦不得对公司提出任何清盘呈请,除非经法院许可。然而,尽管提出了任命重组主管人员或任命重组主管人员的呈请,但对公司全部或部分资产拥有担保的债权人有权在未经法院许可和不提及所任命的重组主管人员的情况下强制执行担保。
解散;清盘
根据特拉华州一般公司法,除非董事会批准解散提案,解散必须得到持有公司总投票权100%的股东的批准。只有由董事会发起解散,才能以公司已发行股份的简单多数通过。特拉华州法律允许特拉华州公司在其公司注册证书中包含与董事会发起的解散有关的绝对多数投票要求。
根据开曼群岛法律,公司可以根据开曼群岛法院的命令或其成员的特别决议清盘,如果公司无法在债务到期时支付其债务,则可以通过其成员的普通决议清盘。法院有权在若干特定情况下下令清盘,包括在法院认为这样做是公正和公平的情况下。根据《公司法》和我们的组织章程大纲和章程细则,我们的公司可能会由我们的股东以特别决议解散、清算或清盘。
股份变动权
根据《特拉华州一般公司法》,除非公司注册证书另有规定,否则公司可以在获得该类别已发行股份的多数同意后更改该类别股份的权利。根据我们的组织章程大纲及章程细则,如果我们的股本被划分为多于一个类别的股份,我们可在代表不少于该类别已发行股份三分之二的持有人的书面同意下,或在该类别股份持有人的股东大会上通过的特别决议的批准下,更改附属于该类别的权利。
管理文件的修订
根据《特拉华州一般公司法》,公司的管理文件可以在有权投票的已发行股份的大多数同意下进行修订,除非公司注册证书另有规定。根据《公司法》和我们的组织章程大纲和章程细则,我们的组织章程大纲和章程细则只能通过我们的股东的特别决议进行修改。
非居民或外国股东的权利
我们的组织章程大纲和章程对非居民或外国股东持有或行使我们股份投票权的权利没有任何限制。此外,我们的组织章程大纲和章程细则中没有规定要求我们公司披露高于特定所有权门槛的股东所有权。
资本变动
《组织章程大纲》和《组织章程细则》关于资本变动的要求并不比开曼群岛法律的要求更严格。
160
美国存托股说明
美国存托股票
纽约梅隆银行作为存托人,发行和交割美国存托股票也简称ADS。每份ADS将代表存放于香港上海汇丰银行有限公司的150股A类普通股(或收取150股A类普通股的权利),作为香港存托人的托管人。每份ADS还代表存托人可能持有的任何其他证券、现金或其他财产。存管股份连同存管人持有的任何其他证券、现金或其他财产,称为存管证券。存托人管理ADS的办公室及其主要执行办公室位于240 Greenwich Street,New York,New York 10286。
您可以(a)直接(i)通过以您的名义注册的美国存托凭证(ADR)持有ADS,这是一种证明特定数量ADS的凭证,或(ii)通过以您的名义注册的未经证明的ADS,或(b)通过您的经纪人或作为存托信托公司直接或间接参与者的其他金融机构(也称为DTC)持有ADS中的证券权利而间接持有ADS。如果直接持有ADS,则为注册ADS持有人,也称为ADS持有人。此描述假定您是ADS持有者。如果您间接持有ADS,您必须依赖您的经纪人或其他金融机构的程序来主张本节中描述的ADS持有人的权利。你应该咨询你的经纪人或金融机构,了解这些程序是什么。
未经证明的ADS的注册持有人将收到存托人的声明,确认他们的持股。
作为ADS持有者,我们不会将您视为我们的股东之一,您不会拥有股东权利。开曼群岛法律管辖股东权利。存托人将是您的ADS基础股票的持有人。作为ADS的注册持有人,您将拥有ADS持有人权利。我们、存托人、ADS持有人和间接或实益持有ADS的所有其他人之间的存款协议规定了ADS持有人的权利以及存托人的权利和义务。纽约州法律管辖存款协议和ADS。
以下是我们认为的存款协议的重要条款的摘要。尽管如此,因为它是一个摘要,它可能并不包含所有你可能认为重要的信息。有关更完整的信息,您应该阅读完整的存款协议和ADR表格,其中包含您的ADS条款。在存放其登记的A类普通股时可发行的ADS将根据表格F-6的单独登记声明进行登记。
股息及其他分派
你将如何获得股息和其他股份分配?
存托人已同意在支付或扣除其费用和开支后,向ADS持有人支付或分配其或托管人在股票或其他存入证券上收到的现金股息或其他分配。您将根据您的ADS所代表的股票数量获得这些分配。
现金。存托人将把我们就股票支付的任何现金股息或其他现金分配转换为美元,如果它能够在合理的基础上这样做并且可以将美元转移到美国。如果这是不可能的,或者如果需要并且无法获得任何政府批准,则存款协议允许存托人仅将外币分配给那些有可能这样做的ADS持有人。它将为未付款的ADS持有者的账户持有其无法兑换的外币。它不会投资外币,也不会承担任何利息。
在进行分配之前,将扣除任何必须支付的预扣税,或其他政府收费。见“第10项。附加信息—我们的2022财年20-F表格中的10.E.税收”。存托人将只分配整美元和美分,并将零碎美分四舍五入到最接近的整美分。如果汇率在存托人无法兑换外币的时间内波动,您可能会损失一些分配的价值。
股份。存托人可以派发代表我们作为股息或免费分配的任何股份的额外ADS。存托人将只分发完整的ADS。它将出售股票,这将要求它交付ADS(或代表这些股票的ADS)的一小部分,并以与现金相同的方式分配净收益。如果存托人不分配额外的ADS,未偿还的ADS也将代表新股。存托人可以出售部分已分配股份(或代表这些股份的ADS),足以支付其与该分配有关的费用和开支。
161
购买额外股份的权利。如果我们向我们的证券持有人提供任何认购额外股份的权利或任何其他权利,存托人可以(i)代表ADS持有人行使这些权利,(ii)将这些权利分配给ADS持有人,或(iii)出售这些权利并将净收益分配给ADS持有人,在每种情况下,在扣除或支付其费用和开支后。如果保存人不做任何这些事情,它将允许权利失效。在这种情况下,你将不会为他们获得任何价值。保存人只有在我们要求其行使或分配权利并向保存人提供令人满意的保证,即这样做是合法的情况下,才会行使或分配权利。如果存托人将行使权利,它将购买与权利相关的证券,并将这些证券或在股份的情况下,将代表新股份的新ADS分配给认购的ADS持有人,但前提是ADS持有人已向存托人支付了行权价。美国证券法可能会限制存托人向所有或某些ADS持有人分配权利或行使权利时发行的ADS或其他证券的能力,所分配的证券可能会受到转让限制。
其他分配。存托人将通过其认为合法、公平和实用的任何方式向ADS持有人发送我们在已存入证券上分发的任何其他内容。如果它不能以这种方式进行分配,保存人有一个选择。它可能会决定出售我们分配的东西并分配净收益,就像用现金一样。或者,它可能决定持有我们分配的东西,在这种情况下,ADS也将代表新分配的财产。然而,存托人不需要向ADS持有人分配任何证券(ADS除外),除非它从我们收到令人满意的证据,证明进行这种分配是合法的。存托人可以出售已分配证券或财产的一部分,足以支付其与该分配有关的费用和开支。美国证券法可能会限制存托人向所有或某些ADS持有人分配证券的能力,所分配的证券可能会受到转让限制。
如果保存人认为向任何ADS持有人提供分配是非法的或不切实际的,则不承担责任。我们没有义务根据《证券法》注册ADS、股票、权利或其他证券。我们也没有义务采取任何其他行动,允许向ADS持有人分配ADS、股份、权利或其他任何东西。这意味着,如果我们向您提供这些分配是非法的或不切实际的,您可能不会收到我们对我们的股票进行的分配或为它们带来的任何价值。
存款、取款及注销
ADS是如何发行的?
如果您或您的经纪人向托管人存入股票或收取股票的权利证据,存托人将交付ADS。在支付其费用和开支以及任何税款或收费(例如印花税或股票转让税或费用)后,存托人将在您要求的名称中登记适当数量的ADS,并将向或根据存款的人的命令交付ADS。
ADS持有人如何提取存入的证券?
你可以为了提款的目的,把你的ADS交给存托人。在支付其费用和开支以及印花税或股票转让税或费用等任何税款或收费后,存托人将向ADS持有人或ADS持有人在托管人办公室指定的人交付股票和ADS基础的任何其他已存入证券。或者,根据您的要求,风险和费用,如果可行,存托人将在其办公室交付已存入的证券。然而,存托人不需要接受交出ADS,只要它需要交付已存入份额或其他证券的一小部分。存托人可能会向您收取一笔费用及其费用,用于就交存证券向托管人发出指示。
ADS持有人如何在有证ADS和无证ADS之间互换?
您可以将您的ADR交给存托人,目的是将您的ADR交换为未认证的ADS。存托人将取消该ADR,并将向ADS持有人发送一份声明,确认ADS持有人是未认证ADS的注册持有人。存托人在收到未认证ADS的注册持有人发出的要求将未认证ADS交换为已认证ADS的适当指示后,存托人将执行并向ADS持有人交付一份证明这些ADS的ADR。
162
投票权
怎么投票?
ADS持有人可以指示存托人如何对其ADS所代表的已存入股份数量进行投票。如果我们要求保存人征求您的投票指示(我们没有被要求这样做),保存人将通知您召开股东大会,并向您发送或提供投票材料。这些材料将描述将要投票的事项,并解释ADS持有人如何指示存托人如何投票。为了使指示有效,这些指示必须在保存人设定的日期之前送达保存人。存托人将在实际可行的情况下,根据开曼群岛法律和我们的组织章程或类似文件的规定,尝试按照ADS持有人的指示对股份或其他已存入证券进行投票或让其代理人对其进行投票。如果我们不要求保存人征求您的投票指示,您仍然可以发送投票指示,在这种情况下,保存人可以尝试按照您的指示进行投票,但不需要这样做。
除非你按上述指示存托人,否则你将无法行使投票权,除非你交出你的ADS并撤回股份。不过,你可能不会提前对会议有足够的了解来撤回股份。无论如何,存托人将不会在投票存入证券方面行使任何酌处权,它只会按指示投票或试图投票。
我们无法向您保证,您将及时收到投票材料,以确保您可以指示存托人对您的股份进行投票。此外,保存人及其代理人不对未执行表决指示或执行表决指示的方式负责。这意味着,你可能无法行使投票权,如果你的股份没有按照你的要求投票,你可能无能为力。
为了给您一个合理的机会,就与存托证券有关的表决权的行使向保存人作出指示,如果我们要求保存人采取行动,我们同意至少在会议日期前45天向保存人发出任何此类会议的通知以及有关待表决事项的详细信息。
费用及开支
| 存取股份或ADS持有人的人员必须支付: | 为: | |
| 每100份ADS(或100份ADS的一部分)5.00美元(或更少) | 发行ADS,包括为提现目的分配股份或权利或其他财产注销ADS而产生的发行,包括如果存款协议终止 | |
| 每份ADS 0.05美元(或更少) | 向ADS持有人的任何现金分配 | |
| 相当于如果向您分配的证券是股票并且股票已存入以发行ADS时应支付的费用的费用 | 分配给存管证券持有人的证券分配(包括权利)由存管人分配给ADS持有人 |
| 存取股份或ADS持有人的人员必须支付: | 为: | |
| 每个日历年每份ADS 0.05美元(或更少) | 存管服务 | |
| 注册或转让费用 | 当您存入或提取股份时,在我们的股份登记册上向或从存托人或其代理人的名下转让和登记股份 | |
| 保存人的开支 | 电缆(包括SWIFT)和传真传输(在存款协议中明确规定的情况下) | |
| 外币兑换美元 | ||
| 存托人或托管人必须为任何ADS或基础ADS的股票支付的税款和其他政府费用,例如股票转让税、印花税或预扣税 | 视需要 | |
| 存托人或其代理人因服务已存入证券而招致的任何费用 | 视需要 |
存托人直接向为退出目的而存入股票或交出ADS的投资者或向为其代理的中介机构收取其交付和交出ADS的费用。存托人通过从分配的金额中扣除这些费用或通过出售部分可分配财产来支付费用来收取向投资者进行分配的费用。存托人可以通过现金分配中扣除或者直接向投资者开单或者向代其行事的参与者记账式系统账户收费的方式收取其存托人服务年费。存托人可以通过从任何应付现金分配(或通过出售部分证券或其他可分配财产)中扣除的方式向有义务支付这些费用的ADS持有人收取其任何费用。保存人一般可以拒绝提供吸引费用的服务,直到其对这些服务的费用得到支付。
163
存托人可能会不时向我们付款,以补偿通常因建立和维护ADS计划而产生的成本和费用,免除存托人向我们提供服务的费用和开支,或从向ADS持有人收取的费用中分享收益。存托人在履行其在存款协议下的职责时,可以使用由存托人拥有或附属的经纪人、交易商、外汇交易商或其他服务提供商,这些服务提供商可能赚取或分享费用、价差或佣金。存托人可以自己或通过其任何关联机构兑换货币,或者托管人或我们可以兑换货币并向存托人支付美元。如果存托人自己或通过其任何关联机构兑换货币,则存托人作为其自己账户的委托人,而不是代表任何其他人作为代理人、顾问、经纪人或受托人,并赚取收入,包括但不限于其将为自己账户保留的交易价差。收益基于(其中包括)根据存款协议进行的货币兑换所分配的汇率与存托人或其关联机构在为自己的账户买卖外币时收到的汇率之间的差额。存托人不表示其或其关联公司在存款协议下的任何货币兑换中使用或获得的汇率将是当时可能获得的最优惠的汇率,或确定该汇率的方法将对ADS持有人最有利,但存托人有义务在没有疏忽或恶意的情况下行事。存托人提出的用于确定货币兑换所用汇率的方法可应要求提供。在托管人转换货币的情况下,托管人没有义务获得当时可能获得的最优惠利率或确保确定该利率的方法将对ADS持有人最有利,并且存托人不表示该利率是最优惠利率,也不对与该利率相关的任何直接或间接损失承担责任。在某些情况下,存托人可能会收到美国以美元支付的股息或其他分配,这些股息或分配代表以我们获得或确定的汇率兑换外币的收益,在这种情况下,存托人将不从事或负责任何外币交易,并且它和我们均不对我们获得或确定的汇率是最优惠的汇率作出任何陈述,并且它和我们均不对与该汇率相关的任何直接或间接损失承担责任。
缴税
您将负责支付您的ADS或您的任何ADS所代表的存款证券的任何税款或其他政府费用。存托人可以拒绝登记您的ADS的任何转让或允许您提取您的ADS所代表的已存入证券,直到这些税款或其他费用被支付。它可能会应用拖欠您的款项或出售您的ADS所代表的存款证券来支付所欠的任何税款,您将继续对任何不足承担责任。如果存托人出售已存入的证券,它将酌情减少ADS的数量,以反映出售情况,并向ADS持有人支付任何收益,或向ADS持有人发送任何财产,在其缴纳税款后剩余。
招标及交换要约;赎回、置换或注销已存入证券
存托人不会在任何自愿投标或交换要约中投标已存入的证券,除非交回ADS的ADS持有人指示这样做,并受存托人可能确立的任何条件或程序的约束。
如果在作为已存入证券持有人的存托人必须进行的交易中,已存入证券被赎回为现金,存托人将要求交出相应数量的ADS,并在交出这些ADS时将净赎回资金分配给已赎回ADS的持有人。
如存托人收到新证券以换取或代替旧的存管证券,则存托人将根据存管协议将该等替换证券作为存管证券持有,如存管证券发生细分、合并或其他重新分类等变更,或任何合并、合并、资本重组或重组影响存管证券的发行人。然而,如果存托人认为持有替代证券是不合法和不实际的,因为这些证券无法分配给ADS持有人或出于任何其他原因,存托人可以转而出售替代证券,并在交出ADS时分配净收益。
164
如果有已存入证券的替换,而存托人将继续持有替换证券,存托人可能会分发代表新的已存入证券的新ADS或要求您交出未偿还的ADR,以换取识别新的已存入证券的新ADR。
如果没有存托证券基础ADS,包括如果存托证券被注销,或者如果存托证券基础ADS已明显变得一文不值,存托人可以在通知ADS持有人后要求交出这些ADS或注销这些ADS。
修订及终止
存款协议可能如何修改?
我们可能会与存托人达成一致,以任何理由在不征得贵方同意的情况下修改存管协议和ADR。如果一项修正增加或增加了费用或收费,但税收和其他政府收费或存托人的注册费、传真费、送货费或类似项目的开支除外,或损害ADS持有人的实质性权利,则该修正将在存托人将修正通知ADS持有人后30天后才对未偿还的ADS生效。当一项修订生效时,透过继续持有你的ADS,你会被视为同意该修订,并受经修订的ADR及存款协议的约束。
存款协议怎么可能终止?
如果我们指示保存人这样做,保存人将启动终止存款协议。保存人可在以下情况下启动终止存款协议
| ● | 自保存人告诉我们想辞职但未任命继任保存人并接受其任命以来,已经过去了60天; |
| ● | 我们将ADS从其在美国上市的交易所退市,不在美国另一交易所上市ADS或安排在美国场外市场交易ADS; |
| ● | 我们将我们的股票从其上市的美国以外的交易所退市,并且不将股票在美国以外的另一家交易所上市; |
| ● | 存托人有理由相信,根据1933年《证券法》,ADS已经成为或将成为不符合在F-6表格上注册的资格; |
| ● | 我们似乎资不抵债或进入破产程序; |
| ● | 已存入证券的全部或几乎全部价值已以现金或证券形式分配; |
| ● | ADS的基础没有存款证券或基础存款证券已明显变得一文不值;或者 |
| ● | 已有存款证券被替换。 |
如果存款协议将终止,存托人将至少在终止日期前90天通知ADS持有人。在终止日期后的任何时间,存托人可以出售已存入的证券。此后,存托人将持有其在出售中收到的资金,以及根据存款协议持有的任何其他现金,不分离且不承担利息责任,为未交出ADS的ADS持有人按比例受益。通常情况下,存托人将在终止日期后尽快出售。
165
在终止日期之后和存托人出售之前,ADS持有人仍然可以交出其ADS并接收已交存证券的交付,但存托人可以拒绝接受以提取已交存证券为目的的交回,或者如果会干扰出售过程,则可以拒绝接受先前接受的未结算的这类未交回。存托人可以拒绝接受以提取出售收益为目的的退保,直到所有已存入的证券被出售为止。存托人将继续收取已存入证券的分配,但在终止日期之后,存托人无需登记任何ADS转让或向ADS持有人分配任何已存入证券的股息或其他分配(直到他们交出其ADS)或发出任何通知或履行存款协议项下的任何其他职责,本段所述除外。
对义务和责任的限制
对我们的义务和存托人的义务的限制;对ADS持有人的责任限制
存款协议明确限制了我们的义务和保存人的义务。它还限制了我们的责任和保存人的责任。我们和保存人:
| ● | 仅有义务采取存款协议中明确规定的行动,不得有疏忽或恶意,存托人将不是受托人或对ADS持有人有任何受托责任; |
| ● | 如果我们正在或被法律阻止或延迟,或被超出我们或其能力范围的事件或情况阻止或以合理谨慎或努力阻止或反击而无法履行我们或其在存款协议下的义务,则不承担责任; |
| ● | 如果我们或它行使存款协议允许的酌处权,则不承担责任; |
| ● | 不对任何ADS持有人无法从根据存款协议条款未提供给ADS持有人的任何存款证券分配中受益,或对任何违反存款协议条款的行为承担任何特殊、间接或惩罚性损害赔偿责任; |
| ● | 没有义务代表您或代表任何其他人卷入与ADS或存款协议有关的诉讼或其他程序; |
| ● | 可能依赖于我们认为或它真诚相信的任何文件是真实的,并且已经由适当的人签署或出示; |
| ● | 不对任何证券存管机构、结算机构或结算系统的作为或不作为承担责任;以及 |
| ● | 存托人没有义务就我们的税务状况作出任何确定或提供任何信息,也没有义务对ADS持有人可能因拥有或持有ADS而招致的任何税务后果承担任何责任,也没有义务对ADS持有人无法或未能获得外国税收抵免的好处、减少的预扣税率或退还与税收或任何其他税收优惠有关的预扣金额承担任何责任。 |
在存款协议中,我们和保存人同意在特定情况下相互赔偿。
保存行动的要求
在存托人交付或登记ADS转让、在ADS上进行分配或允许撤回股份之前,存托人可要求:
| ● | 支付股票转让或其他税款或其他政府收费以及第三方就任何股份或其他存放证券的转让收取的转让或登记费用; |
166
| ● | 满意地证明其认为必要的任何签字或其他信息的身份和真实性;和 |
| ● | 遵守其可能不时确立的与存款协议一致的规定,包括出示转账文件。 |
存托人可在存托人的转让账簿或我们的转让账簿关闭时或在存托人或我们认为可取的任何时间拒绝交付ADS或登记转让ADS。
您收取您的ADS基础股票的权利
ADS持有人有权随时注销其ADS并撤回标的股份,但以下情况除外:
| ● | 当出现临时延迟是因为:(i)存托人已关闭其转让账簿或我们已关闭我们的转让账簿;(ii)股份转让被阻止以允许在股东大会上投票;或(iii)我们正在支付我们的股份股息; |
| ● | 当你欠钱支付费用、税款和类似费用时;或者 |
| ● | 为遵守适用于ADS或撤回股票或其他存款证券的任何法律或政府法规而有必要禁止提款时。 |
这种提款权可能不受存款协议任何其他条款的限制。
直接登记制度
在存款协议中,存款协议的所有各方都承认,直接注册系统(也称为DRS)和Profile Modification System(也称为Profile)将适用于ADS。DRS是由DTC管理的系统,可促进注册持有未经认证的ADS与通过DTC和DTC参与者持有ADS中的证券权利之间的互换。Profile是DRS的一项功能,它允许DTC参与者声称代表未经证明的ADS的注册持有人行事,以指示存托人登记将这些ADS转让给DTC或其代名人,并将这些ADS交付给该DTC参与者的DTC账户,而无需存托人收到ADS持有人登记该转让的事先授权。
关于并根据与DRS/Profile相关的安排和程序,订金协议各方理解,存托人将无法确定声称代表ADS持有人请求登记转让和交付的DTC参与者是否具有代表ADS持有人行事的实际权力(尽管《统一商法典》有任何要求)。在存管协议中,各方同意,存管人依赖并遵守存管人通过DRS/Profile系统收到的指示并根据存管协议,不构成存管人的疏忽或恶意。
股东通讯;查阅ADS持有人名册
存托人将在其办公室提供其作为已存入证券持有人从我们收到的所有通讯,我们通常向已存入证券的持有人提供这些通讯,供您查阅。如果我们要求,保存人将向您发送这些通信的副本或以其他方式向您提供这些通信。您有权查阅ADS持有人名册,但不是为了就与我们的业务或ADS无关的事项与这些持有人联系。
陪审团审判豁免
存款协议规定,在法律允许的范围内,ADS持有人放弃对他们可能因我们的股票、ADS或存款协议而产生或与之相关的对我们或存托人的任何索赔进行陪审团审判的权利,包括根据美国联邦证券法提出的任何索赔。如果我们或保存人基于弃权对陪审团审判要求提出异议,法院将根据适用的判例法确定该弃权在该案件的事实和情况下是否可强制执行。通过同意存款协议的条款,您将不会被视为放弃我们或存托人遵守美国联邦证券法或根据其颁布的规则和条例。
167
税收
以下关于投资ADS或普通股的开曼群岛、中国和美国联邦所得税后果的讨论基于截至本招股说明书之日有效的法律及其相关解释,所有这些都可能发生变化。本讨论不涉及与ADS或普通股投资有关的所有可能的税务后果,例如州、地方和其他税法规定的税务后果。就讨论涉及开曼群岛税法事项而言,它代表了我们开曼群岛法律顾问Maples and Calder(Hong Kong)LLP的意见。就讨论涉及中国税法事项而言,它代表了我们的中国法律顾问Commerce & Finance Law Offices的意见。
开曼群岛税务
开曼群岛目前没有根据利润、收入、收益或增值对个人或公司征税,也没有遗产税或遗产税性质的税收。开曼群岛不是适用于向我公司支付或由我公司支付的任何款项的任何双重征税条约的缔约方。开曼群岛没有外汇管制条例或货币限制。
就开曼群岛的重大税务后果而言,除了可能适用于在开曼群岛管辖范围内或在开曼群岛管辖范围内执行后执行的文书的印花税外,没有可能对美国或开曼群岛政府征收的ADS或普通股持有人构成重大的其他税收。就ADS或普通股支付股息和资本将不会在开曼群岛征税,向ADS或普通股的任何持有人支付股息或资本将不需要预扣税款,处置ADS或普通股所得收益也不会被征收开曼群岛所得税或公司税。
中华人民共和国税务
根据于2008年1月1日生效、最近于2018年12月29日修订的《中国企业所得税法》,在中国境外设立并在中国境内设有“事实上的管理机构”的企业,就中国企业所得税而言,被视为“居民企业”,一般须就其全球收入征收25%的统一企业所得税税率。根据中国企业所得税法实施条例,“事实上的管理机构”被定义为对企业的制造和业务运营、人员和人力资源、财务和财产进行物质和整体管理和控制的机构。
168
此外,国家税务总局2009年4月发布的SAT 82号文明确规定,中国企业或中国企业集团控制的某些境外注册企业,如果下列人员位于或常驻中国,则将被归类为中国居民企业:(a)负责日常生产、经营和管理的高级管理人员和部门;(b)财务和人事决策机构;(c)关键财产、会计账簿、公司印章、董事会会议和股东大会会议记录;(d)有表决权的高级管理人员或董事的半数或以上。继SAT 82号文之后,SAT发布了SAT公告45,于2011年9月生效,为SAT 82号文的实施提供了更多指导。SAT Bulletin 45规定了确定居民身份的程序和管理细节以及确定后事项的管理。我公司是一家在中国境外注册成立的公司。作为一家控股公司,其关键资产是其在其子公司的所有权权益,其关键资产位于中国境外。因此,我们不认为我公司符合上述所有条件或为中国税务目的的中国居民企业。出于同样的原因,我们认为我们在中国以外的其他实体也不是中国的居民企业。然而,企业的税务居民身份取决于中国税务机关的确定,“事实上的管理机构”一词的解释仍存在不确定性。不能保证中国政府最终会采取与我们一致的观点。就对ADS持有人的重大税务后果而言,如果中国税务机关就中国企业所得税目的确定我们的开曼群岛控股公司为中国居民企业,我们支付给我们的非中国企业股东(包括ADS持有人)的股息将被征收10%的预扣税。此外,非居民企业股东(包括ADS持有人)可能因出售或以其他方式处置ADS或普通股而实现的收益被按10%的税率征收中国税款,前提是此类收益被视为来自中国。此外,如果我们被视为中国居民企业,支付给我们的非中国个人股东(包括ADS持有人)的股息以及此类股东转让ADS或普通股实现的任何收益可能需要按20%的税率缴纳中国个人所得税(在股息的情况下,我们可以从源头上扣缴)。这些税率可能会因适用的税收协定而降低,但目前尚不清楚,如果我们被视为中国居民企业,我们公司的非中国股东是否能够主张其税收居住国与中国之间的任何税收协定的好处。请参阅“风险因素——与在中国开展业务相关的风险——如果出于中国企业所得税目的,我们被归类为中国居民企业,这种分类可能会对我们以及我们的非中国股东和ADS持有人造成不利的税务后果。”
重要的美国联邦所得税考虑因素
以下是下文所述的拥有和处置ADS或A类普通股对美国持有人的重大美国联邦所得税后果,但本讨论并不旨在全面描述可能与特定个人决定拥有ADS或A类普通股相关的所有税务考虑因素。
以下规定仅适用于持有ADS或A类普通股作为美国联邦所得税目的资本资产的美国持有人。此外,它并未涉及根据美国持有人的特定情况可能相关的所有税收后果,包括替代性最低税、对净投资收入征收的医疗保险缴款税以及适用于受特殊规则约束的美国持有人的税收后果,例如:
| ● | 某些金融机构; |
| ● | 保险公司; |
| ● | 受监管的投资公司; |
| ● | 采用按市值计价的税务核算方法的证券交易商或交易商; |
| ● | 作为跨式、综合或类似交易的一部分持有ADS或A类普通股的人; |
| ● | 美国联邦所得税功能货币不是美元的人员; |
| ● | 为美国联邦所得税目的归类为合伙企业的实体及其合作伙伴; |
| ● | 免税实体、“个人退休账户”或“罗斯IRAs”; |
| ● | 拥有或被视为拥有代表我们投票权或价值10%或更多的ADS或A类普通股的人;或者 |
| ● | 与美国境外的贸易或业务有关的持有ADS或A类普通股的人。 |
169
如果合伙企业(或出于美国联邦所得税目的被归类为合伙企业的其他实体)拥有ADS或A类普通股,则合伙人的美国联邦所得税待遇将取决于合伙人的地位和合伙企业的活动。拥有ADS或A类普通股的合伙企业及其合伙人应就其拥有和处置ADS或A类普通股的特定美国联邦所得税后果咨询其税务顾问。
以下内容基于经修订的1986年《国内税收法》,或《法典》、行政公告、司法裁决、最终、临时和拟议的财政部条例,以及美国与中国之间的所得税条约或条约,所有截至本协议之日,其中任何一项都可能发生变化,可能具有追溯效力。以下假设存款协议及任何相关协议项下的每项义务将根据其条款履行。
如本文所用,“美国持有人”是指出于美国联邦所得税目的而成为ADS或A类普通股的实益拥有人,并且:
| ● | 美国公民或个人居民; |
| ● | 公司,或作为公司应课税的其他实体,在美国、美国任何州或哥伦比亚特区的法律中或根据其法律创建或组织;或 |
| ● | 无论其来源如何,其收入均需缴纳美国联邦所得税的遗产或信托。 |
就美国联邦所得税而言,拥有ADS的美国持有人将被视为这些ADS所代表的基础A类普通股的所有者(假设美国持有人未与除存托人之外的任何人就ADS和基础普通股的所有权达成任何协议)。因此,如果美国持有人将ADS交换为这些ADS所代表的基础A类普通股,则不会确认收益或损失。
美国持有人应就在其特定情况下拥有和处置ADS或A类普通股的美国联邦、州、地方和非美国税务后果咨询其税务顾问。
分配的税收
根据下文所述的被动外国投资公司规则,就ADS或A类普通股支付的分配,而不是ADS或A类普通股的某些按比例分配,将被视为股息,以根据美国联邦所得税原则确定的从我们当前或累计收益和利润中支付的范围为限。由于我们不维持根据美国联邦所得税原则计算我们的收益和利润,预计分配将由金融中介机构作为股息报告给美国持有人。根据《守则》,股息将不符合美国公司通常可以获得的股息收到的扣除条件。根据适用的限制,我们向某些非公司美国持有者支付的ADS股息将按优惠税率征税,前提是我们不是支付股息的纳税年度或前一年的PFIC。非公司美国持有者应咨询其税务顾问,以确定优惠税率是否将适用于他们收到的股息,以及他们是否受制于任何限制其按此优惠税率征税能力的特殊规则。
股息将包含在美国持有人的收入中,日期为美国持有人,或者在ADS的情况下,存托人的收据。任何以外币支付的股息收入的金额将是参考收款日有效的即期汇率计算的美元金额,而不论该支付是否在该日期事实上已转换为美元。如果股息在收到之日转换为美元,则不应要求美国持有人就收到的金额确认外币损益。如果股息在收到之日后兑换成美元,美国持有者可能会有外汇收益或损失。
170
股息将被视为外国来源的收入,用于外国税收抵免目的。如“—中华人民共和国税务”中所述,我们支付的股息可能需要缴纳中国预扣税。就美国联邦所得税而言,股息收入的金额将包括就中国预扣税预扣的任何金额。根据适用的限制(根据美国持有人的情况而有所不同),从股息支付中预扣的中国税款(在有资格享受条约福利的美国持有人的情况下,税率不超过条约规定的适用税率)将可抵减美国持有人的美国联邦所得税负债。管理外国税收抵免的规则很复杂,美国持有者应该咨询他们的税务顾问,了解外国税收在他们特定情况下的可信性。美国持有人可以选择在计算其应税收入时扣除此类中国税款,而不是要求抵免,但须遵守适用的限制。选择扣除外国税款而不是申请外国税收抵免适用于相关纳税年度内已缴纳或应计的所有外国税款。
ADS或A类普通股的出售或其他应税处置
根据下文所述的被动外国投资公司规则,美国持有人将确认ADS或A类普通股的出售或其他应税处置的资本收益或损失,金额等于出售或处置实现的金额与美国持有人在所处置的ADS或A类普通股中的计税基础之间的差额,在每种情况下以美元确定。如果在出售或处置时,美国持有人已拥有ADS或A类普通股超过一年,则此类收益或损失将是长期资本收益或损失。非公司美国持有者确认的长期资本收益适用的税率低于适用于普通收入的税率。资本损失的扣除受到限制。
如“—中华人民共和国税务”中所述,出售ADS或A类普通股的收益可能需要缴纳中国税款。美国持有人有权使用外国税收抵免来抵消其美国联邦所得税负债中归属于外国来源收入的部分。因为根据《守则》,美国持有人的资本收益将被视为来自美国的收入,这一限制将阻止美国持有人就对任何此类收益征收的全部或部分中国税款申请抵免,除非美国持有人从其他投资中获得足够的非美国来源收入,美国持有人可以在适用的限制下抵免中国税款。然而,有资格享受《条约》利益的美国持有者可以选择将收益视为中国来源,因此就此类收益的中国税收申请外国税收抵免。美国持有人应咨询其税务顾问,了解他们是否有资格享受条约的好处,以及在其特定情况下中国对处置收益征税的可信性。
被动外商投资公司规则
非美国公司是指在(i)其资产平均价值的50%或以上(通常按季度确定)由产生或为生产被动收入而持有的资产组成,或(ii)其毛收入的75%或以上由被动收入组成的任何纳税年度,为美国联邦所得税目的的PFIC。就上述计算而言,直接或间接拥有另一家公司股份价值至少25%的非美国公司被视为持有另一家公司资产的按比例份额,并直接获得另一家公司收入的按比例份额。被动收益包括股息、利息、租金、特许权使用费和某些收益。出于这些目的,现金是一种被动资产。如果商誉与产生积极收入的业务活动相关联,则将其定性为积极资产。
基于我们开展业务的方式、我们的收入和资产的预期构成以及我们的资产价值(包括商誉,这是基于本次发行中ADS的预期价格),我们预计在我们当前的纳税年度或在合理可预见的未来不会成为PFIC。然而,我们对任何课税年度的PFIC状态是一种年度确定,只能在该年度结束后才能做出。我们在任何课税年度的PFIC地位将取决于我们的收入和资产的构成以及我们不时的资产价值(这可能部分地通过参考ADS的市场价格来确定,这可能是波动的)。我们将在此次发行后持有大量现金,因此如果我们的市值大幅下降,我们可能会成为PFIC。此外,就PFIC规则而言,我们、VIE及其名义股东之间的合同安排将如何对待并不完全清楚,如果VIE出于这些目的不被视为由我们拥有,我们可能会成为或成为PFIC。此外,我们的商誉应该在多大程度上被定性为活跃资产并不完全清楚。因此,无法保证我们不会成为我们当前纳税年度或任何未来纳税年度的PFIC。由于我们在任何课税年度的PFIC地位是一个事实确定,只能在相关课税年度结束后才能作出,我们的律师对我们在任何课税年度的PFIC地位或我们在本段中所述的预期不发表任何意见。
171
如果我们是任何纳税年度的PFIC,并且我们拥有或被视为拥有股权的任何实体(包括我们的子公司和VIE)也是PFIC(任何此类实体,“较低级别的PFIC”),则美国持有人将被视为拥有每个较低级别PFIC的股份的一定比例(按价值计算),并将根据下一段中关于(i)较低级别PFIC的某些分配和(ii)较低级别PFIC的股份处置的规则缴纳美国联邦所得税,在每种情况下,就好像美国持有人直接持有这些股份,即使美国持有人没有收到这些分配或处置的任何收益。
如果我们是美国持有人拥有ADS或A类普通股的任何纳税年度的PFIC,除非下一段所述的按市值计价的选择适用,否则该美国持有人在其ADS或A类普通股的出售或其他处置(包括某些质押)中确认的收益将在其持有期内按比例分配。分配给出售或处置的纳税年度以及我们成为PFIC之前的任何一年的金额将作为普通收入征税。分配给彼此的应纳税年度的金额将酌情按该应纳税年度对个人或公司有效的最高税率征税,并将对由此产生的每一年的纳税义务征收利息。此外,如果美国持有人在其ADS或A类普通股的任何一年收到的分配超过前三年或美国持有人持有期(以较短者为准)收到的ADS或A类普通股年度分配平均数的125%,则此类分配将以同样方式征税。如果我们是美国持有人拥有ADS或A类普通股的任何纳税年度的PFIC,那么在美国持有人拥有ADS或A类普通股的所有后续年度,我们将继续被视为美国持有人的PFIC,即使我们不再满足PFIC身份的门槛要求,除非美国持有人及时做出“视同出售”选择,在这种情况下,视同出售的任何收益将根据上述PFIC规则征税。
或者,如果我们是PFIC,如果ADS在“合格交易所”“定期交易”,美国ADS持有者可以进行按市值计价的选择,这将导致与前一段所述的PFIC一般税收待遇不同的税收待遇。在每个日历季度至少有15天在合格交易所交易的ADS数量超过最低数量的任何日历年度,ADS将被视为定期交易。ADS预计上市的纽交所美国证券交易所是这方面的合格交易所。如果美国ADS持有人作出按市值计价的选择,美国持有人将在每个纳税年度结束时将ADS的公平市场价值超过其调整后的计税基础的任何部分确认为普通收入,并将就ADS的调整后计税基础超过其在纳税年度结束时的公平市场价值的任何部分确认普通损失,以先前因按市值计价选择而计入的收入净额为限。如果美国持有人做出选择,美国持有人在ADS中的计税基础将进行调整,以反映确认的收入或损失金额。在我们作为PFIC的一年中出售或以其他方式处置ADS确认的任何收益将被视为普通收入,任何损失将被视为普通损失(但仅限于先前因按市值计价选择而包括的收入净额,任何超额被视为资本损失)。如果美国持有人做出按市值计价的选择,则在ADS上支付的分配将被视为在上文“——分配的税收”下讨论过的(但以紧随其后的段落中的讨论为准)。美国持有者应咨询其税务顾问,了解在其特定情况下进行按市值计价选举的可得性和可取性。特别是,鉴于我们可能有更低级别的PFIC,而且《守则》、财政部条例或其他官方指南中没有任何条款允许美国持有者就任何更低级别的PFIC进行按市值计算的选择,或以其他方式就任何更低级别的PFIC提供对PFIC规则的救济,美国持有者应仔细考虑按市值计算的选举对其ADS的影响。
如果我们是PFIC(或就特定美国持有人而言被视为PFIC)在我们支付股息的纳税年度或上一个纳税年度,则上述就支付给某些非公司美国持有人的股息而言的优惠税率将不适用。
我们不打算提供美国持有者进行合格选举基金选举所需的信息,如果有这些信息,将导致与上述PFIC的一般税收待遇不同的税收待遇。
如果我们是美国持有者拥有任何ADS或A类普通股的任何纳税年度的PFIC,除适用的财政部法规中规定的某些有限例外情况外,美国持有者将被要求向美国国税局提交年度报告。美国持有者应该咨询他们的税务顾问,以确定我们是否是任何纳税年度的PFIC,以及PFIC规则可能适用于他们的ADS或A类普通股所有权。
信息报告和备份扣留
在美国境内或通过某些与美国相关的金融中介机构支付股息和销售收益可能会受到信息报告和备用预扣税的约束,除非(i)美国持有人是公司或其他“豁免收款人”,以及(ii)在备用预扣税的情况下,美国持有人提供正确的纳税人识别号并证明其不受备用预扣税的约束。支付给美国持有者的任何备用预扣款项的金额将被允许作为其美国联邦所得税负债的抵免额,并可能使其有权获得退款,前提是及时向美国国税局提供所需信息。
某些个人(或某些特定实体)的美国持有人可能被要求报告与其持有ADS或A类普通股的A类普通股或非美国账户的所有权相关的信息。美国持有者应就其与ADS和A类普通股有关的报告义务咨询其税务顾问。
172
分配计划
我们正登记合共2,000,000股ADS,代表售股股东的300,000,000股A类普通股,以允许售股股东在本招股章程日期后不时转售该等A类普通股。我们将不会收到出售股东出售A类普通股股票的任何收益。我们将承担与我们登记A类普通股的义务有关的所有费用和开支。
证券的每名出售股东及其任何质权人、受让人和利益承继人可不时在证券交易的主要交易市场或任何其他证券交易所、市场或交易设施或私下交易中出售其在此涵盖的任何或全部证券。这些销售可能是固定的或议定的价格。售股股东在出售证券时,可以采用下列任意一种或者多种方式:
| ● | 普通经纪交易和经纪自营商招揽购买者的交易; |
| ● | 经纪自营商将试图代理出售证券但可能作为委托人定位并转售部分大宗以促进交易的大宗交易; |
| ● | 由经纪自营商作为本金购买并由经纪自营商为其账户转售; |
| ● | 根据适用的交易所规则进行的交易所分配; |
| ● | 私下协商交易; |
| ● | 卖空交易结算; |
| ● | 在通过经纪自营商进行的交易中,与卖出股票的股东约定以每只证券规定的价格卖出特定数量的此类证券; |
| ● | 通过期权的书面或结算或其他套期保值交易,无论是通过期权交易所还是其他方式; |
| ● | 任何此类销售方法的组合;或 |
| ● | 适用法律允许的任何其他方法。 |
173
出售股东还可以根据《证券法》规定的规则144或任何其他豁免登记(如果有)而不是根据本招股说明书出售证券。
售股股东聘请的经纪自营商可以安排其他经纪自营商参与销售。经纪自营商可能会从出售股东(或,如果任何经纪自营商代理证券购买者,则从购买者)处获得金额有待协商的佣金或折扣,但除本招股说明书补充文件中规定的情况外,在代理交易不超过符合FINRA规则2121的惯常经纪佣金的情况下;在主要交易的情况下,则按照FINRA规则2121进行加价或减价。
就出售证券或其中权益而言,出售股东可能与经纪自营商或其他金融机构进行套期保值交易,而后者又可能在其承担的头寸套期保值过程中从事证券卖空交易。卖出股票的股东还可以卖空证券并交付这些证券以平仓其空头头寸,或将证券出借或质押给经纪自营商,而经纪自营商又可能出售这些证券。出售股东还可以与经纪自营商或其他金融机构进行期权或其他交易,或创建一种或多种衍生证券,这些证券需要将本招股说明书提供的证券交付给该经纪自营商或其他金融机构,该经纪自营商或其他金融机构可根据本招股说明书(经补充或修订以反映该交易)转售该证券。
出售股票的股东和参与出售证券的任何经纪自营商或代理人可被视为与此类出售有关的《证券法》含义内的“承销商”。在这种情况下,此类经纪自营商或代理商收到的任何佣金以及转售其购买的证券的任何利润可被视为《证券法》规定的承销佣金或折扣。各售股股东均已通知本公司,其并无与任何人直接或间接订立任何书面或口头协议或谅解以分销证券。
公司须向证券登记支付因公司事件而产生的若干费用及开支。公司已同意就某些损失、索赔、损害赔偿和责任,包括《证券法》规定的责任,对出售股东进行赔偿。
我们同意将本招股章程保持有效,直至(i)出售股东可能在未经登记的情况下转售证券的日期,且不考虑因规则144而造成的任何数量或销售方式限制,而不要求公司遵守《证券法》第144条或任何其他类似效力规则下的当前公开信息,或(ii)所有证券已根据本招股章程或《证券法》第144条或任何其他类似效力规则出售,以较早者为准。在适用的州证券法要求的情况下,转售证券将仅通过注册或持牌经纪人或交易商出售。此外,在某些州,此处涵盖的转售证券不得出售,除非它们已在适用的州注册或具有出售资格,或者可获得并遵守注册或资格要求的豁免。
根据《交易法》下的适用规则和条例,任何从事转售证券分销的人不得在分销开始前的适用的M条例所定义的限制期内同时从事与A类普通股有关的做市活动。此外,出售股东将受《交易法》的适用条款及其下的规则和条例的约束,包括M条例,该条例可能会限制出售股东或任何其他人购买和出售A类普通股的时间。我们将向出售股东提供本招股说明书的副本,并已告知他们需要在出售时或之前(包括通过遵守《证券法》第172条规则)向每个购买者交付本招股说明书的副本。
174
法律事项
我们由Winston & Strawn LLP就美国联邦证券和纽约州法律的某些法律事务提供代理。Maples and Calder(Hong Kong)LLP将为我们传递本次发行中发售的ADS所代表的A类普通股的有效性以及与开曼群岛法律有关的其他某些法律事项。Winston & Strawn LLP可就受开曼群岛法律管辖的事项依赖Maples和Calder(Hong Kong)LLP,就受中国法律管辖的事项依赖商业和金融律师事务所。
专家
波奇宠物截至2024年3月31日及2023年3月31日止年度以及截至本招股说明书所载的合并财务报表已依赖独立注册会计师事务所Assentsure PAC的报告如此包括在内,该会计师事务所根据该事务所作为审计和会计专家的授权而给予该报告。
Assentsure PAC的办公室位于180B Bencoolen St,# 03-01 the Bencoolen,Singapore 189648。
在哪里可以找到更多信息
我们已根据《证券法》向美国证券交易委员会提交了F-1表格的注册声明(包括注册声明的修订和证据)。这份招股说明书是注册声明的一部分,并不包含注册声明以及注册声明的展品和附表中列出的所有信息。如需更多信息,我们请您参阅注册声明以及作为注册声明一部分提交的证物和附表。如果一份文件已作为证物提交给登记声明,我们将转介给您已提交的文件副本。本招股章程中与作为证物提交的文件有关的每项陈述在所有方面均受已提交的证物的限制。
完成此次发行后,我们将受到《交易法》的信息要求的约束。因此,我们将被要求向SEC提交报告和其他信息,包括20-F表格的年度报告和6-K表格的报告。SEC在该网站上维护一个互联网站点,其中包含报告、代理和信息声明以及我们以电子方式向SEC提交的其他信息。
作为一家外国私人发行人,我们根据《交易法》豁免(其中包括)规定提供代理声明和内容的规则,我们的执行官、董事和主要股东豁免《交易法》第16条中包含的报告和短期利润回收条款。此外,根据《交易法》,我们将不会像根据《交易法》注册证券的美国公司那样频繁或迅速地向SEC提交定期报告和财务报表。
175
BOQII HOLDING LIMITED
合并财务报表指数
F-1
独立注册会计师事务所报告
致波奇宠物的股东及董事会。
对财务报表的意见
我们审计了随附的波奇宠物及其附属公司(“公司”)截至2023年3月31日和2024年3月31日的合并资产负债表、截至2024年3月31日止三年期间每年相关的合并经营报表和综合亏损表、股东权益变动表、现金流量表及相关附注(统称“财务报表”)。我们认为,财务报表按照美利坚合众国普遍接受的会计原则,在所有重大方面公允反映了公司截至2023年3月31日和2024年3月31日的合并财务状况,以及截至2024年3月31日止三年期间每年的合并经营业绩和现金流量。
意见依据
这些合并财务报表由公司管理层负责。我们的责任是在我们审计的基础上对公司的合并财务报表发表意见。我们是一家在美国上市公司会计监督委员会(PCAOB)注册的公共会计师事务所,根据美国联邦证券法以及证券交易委员会和PCAOB的适用规则和条例,我们被要求对公司具有独立性。
我们根据PCAOB的标准对这些合并财务报表进行了审计。这些准则要求我们计划和执行审计以就合并财务报表是否不存在重大错报获取合理保证,无论是由于错误还是欺诈。公司没有被要求,我们也没有受聘对其财务报告的内部控制进行审计。作为我们审计的一部分,我们被要求了解财务报告内部控制,但不是为了对公司财务报告内部控制的有效性发表意见。因此,我们不表示这种意见。
我们的审计包括执行程序以评估合并财务报表的重大错报风险,无论是由于错误还是欺诈,以及执行应对这些风险的程序。这些程序包括在测试的基础上审查有关合并财务报表中的数额和披露的证据。我们的审计还包括评估管理层使用的会计原则和作出的重大估计,以及评估合并财务报表的总体列报方式。我们认为,我们的审计为我们的意见提供了合理的基础。
| /s/Assure PAC | |
| 新加坡 | |
| 2024年10月29日 | |
| PCAOB身份证号码6783 |
我们自2024年起担任公司的审计师。
F-2
BOQII HOLDING LIMITED
合并资产负债表
截至2023年3月31日及2024年
(所有金额以千为单位,除份额和每股数据外,除非另有说明)
| 截至3月31日, | ||||||||||||||
| 注意事项 | 2023 | 2024 | ||||||||||||
| 人民币 | 人民币 | 美元 (附注2(f)) |
||||||||||||
| 物业、厂房及设备 | ||||||||||||||
| 当前资产: | ||||||||||||||
| 现金及现金等价物 | 5 |
|
|
|
||||||||||
| 短期投资 |
|
|||||||||||||
| 应收账款,净额 | 6 |
|
|
|
||||||||||
| 库存,净额 | 7 |
|
|
|
||||||||||
| 预付款项和其他流动资产 | 8 |
|
|
|
||||||||||
| 应收关联方款项 | 27 |
|
|
|
||||||||||
| 流动资产总额 |
|
|
|
|||||||||||
| 非流动资产: | ||||||||||||||
| 物业及设备净额 | 9 |
|
|
|
||||||||||
| 无形资产 | 10 |
|
|
|
||||||||||
| 经营租赁使用权资产 | 15 |
|
|
|
||||||||||
| 长期投资 | 11 |
|
|
|
||||||||||
| 商誉 | 12 | |||||||||||||
| 应收关联方款项,非流动 | 27 |
|
|
|
||||||||||
| 其他非流动资产 | 13 |
|
|
|
||||||||||
| 非流动资产合计 |
|
|
|
|||||||||||
| 总资产 |
|
|
|
|||||||||||
| 负债、夹层权益和股东权益 | ||||||||||||||
| 流动负债 | ||||||||||||||
| 短期借款(含合并VIE及VIE对公司无追索权的子公司金额人民币 |
21 |
|
|
|
||||||||||
| 应付账款(含合并VIE及VIE子公司对公司无追索权的应付账款人民币 |
|
|
|
|||||||||||
| 应付薪酬及福利(包括合并VIE及VIE的附属公司不向公司追索的金额人民币 |
|
|
|
|||||||||||
| 应计负债和其他流动负债(包括合并VIE和VIE对公司无追索权的子公司金额人民币 |
14 |
|
|
|
||||||||||
| 应付关联方款项、当期(含合并VIE及VIE对公司无追索权的子公司款项人民币 |
27 |
|
||||||||||||
| 合同负债(含对公司无追索权的合并VIE和VIE子公司金额人民币 |
|
|
|
|||||||||||
| 经营租赁负债,流动(含合并VIE及VIE对公司无追索权的子公司金额人民币 |
15 |
|
|
|
||||||||||
| 衍生负债(包括合并VIE及VIE的附属公司无追索权的金额分别截至2023年3月31日和2024年3月31日) | 21 |
|
|
|
||||||||||
| 流动负债合计 |
|
|
|
|||||||||||
F-3
BOQII HOLDING LIMITED
合并资产负债表(续)
截至2023年3月31日及2024年
(所有金额以千为单位,除份额和每股数据外,除非另有说明)
| 截至3月31日, | ||||||||||||||
| 注意事项 | 2023 | 2024 | ||||||||||||
| 人民币 | 人民币 | 美元 (附注2(f)) |
||||||||||||
| 负债、夹层权益和股东权益(续) | ||||||||||||||
| 非流动负债 | ||||||||||||||
| 递延税项负债(包括合并VIE及VIE的附属公司无追索权的金额分别截至2023年3月31日和2024年3月31日) | 18 |
|
|
|
||||||||||
| 经营租赁负债,非流动(包括合并VIE和VIE对公司无追索权的子公司金额人民币 |
15 |
|
|
|
||||||||||
| 其他债务,非流动(包括合并VIE和VIE对公司无追索权的子公司金额人民币 |
21 |
|
|
|
||||||||||
| 非流动负债合计 |
|
|
|
|||||||||||
| 负债总额 |
|
|
|
|||||||||||
| 承诺和或有事项(附注28) | ||||||||||||||
| 夹层股权: | ||||||||||||||
| 可赎回非控股权益 | 20 |
|
|
|
||||||||||
| 夹层权益合计 |
|
|
|
|||||||||||
| 股东权益: | ||||||||||||||
| A类普通股(美元 |
19 |
|
|
|
||||||||||
| B类普通股(美元 |
19 |
|
|
|
||||||||||
| 额外实收资本 |
|
|
|
|||||||||||
| 法定准备金 |
|
|
|
|||||||||||
| 累计其他综合损失 | ( |
) | ( |
) | ( |
) | ||||||||
| 累计赤字 | ( |
) | ( |
) | ( |
) | ||||||||
| 发行普通股应收款项 | 22 | ( |
) | ( |
) | ( |
) | |||||||
| 波奇宠物股东权益合计 |
|
|
|
|||||||||||
| 非控股权益 |
|
|
|
|||||||||||
| 股东权益合计 |
|
|
|
|||||||||||
| 负债、夹层权益和股东权益合计 |
|
|
|
|||||||||||
随附的附注是这些综合财务报表的组成部分。
F-4
BOQII HOLDING LIMITED
合并经营报表和综合亏损
截至2022年3月31日、2023年及2024年止年度
(所有金额以千为单位,除份额和每股数据外,除非另有说明)
| 截至3月31日止年度, | ||||||||||||||||||
| 注意事项 | 2022 | 2023 | 2024 | |||||||||||||||
| 人民币 | 人民币 | 人民币 | 美元 (附注2(f)) |
|||||||||||||||
| 净收入: | ||||||||||||||||||
| 产品销售 |
|
|
|
|
||||||||||||||
| 在线营销和信息服务及其他收入 |
|
|
|
|
||||||||||||||
| 总收入 |
|
|
|
|
||||||||||||||
| 收入总成本 | ( |
) | ( |
) | ( |
) | ( |
) | ||||||||||
| 毛利 |
|
|
|
|
||||||||||||||
| 营业费用: | ||||||||||||||||||
| 履行费用 | ( |
) | ( |
) | ( |
) | ( |
) | ||||||||||
| 销售和营销费用 | ( |
) | ( |
) | ( |
) | ( |
) | ||||||||||
| 一般和行政费用 | ( |
) | ( |
) | ( |
) | ( |
) | ||||||||||
| 商誉减值 | 12 | ( |
) | |||||||||||||||
| 其他收入,净额 |
|
|
|
|
||||||||||||||
| 经营亏损 | ( |
) | ( |
) | ( |
) | ( |
) | ||||||||||
| 利息收入 |
|
|
|
|
||||||||||||||
| 利息支出 | 16 | ( |
) | ( |
) | ( |
) | ( |
) | |||||||||
| 其他收益,净额 | 17 |
|
|
( |
) | ( |
) | |||||||||||
| 衍生负债的公允价值变动 |
|
( |
) | ( |
) | ( |
) | |||||||||||
| 所得税费用前亏损 | ( |
) | ( |
) | ( |
) | ( |
) | ||||||||||
| 所得税优惠 | 18 |
|
|
|
|
|||||||||||||
| 应占股权被投资方业绩 |
|
( |
) |
|
|
|||||||||||||
| 净亏损 | ( |
) | ( |
) | ( |
) | ( |
) | ||||||||||
| 减:归属于非控股净亏损 利益股东 |
( |
) | ( |
) | ( |
) | ( |
) | ||||||||||
| 归属于波奇宠物的净亏损 | ( |
) | ( |
) | ( |
) | ( |
) | ||||||||||
| 可赎回非控股权益对赎回价值的增值 | 20 | ( |
) | ( |
) | ( |
) | ( |
) | |||||||||
| 归属于波奇宠物普通股股东的净亏损 | ( |
) | ( |
) | ( |
) | ( |
) | ||||||||||
| 净亏损 | ( |
) | ( |
) | ( |
) | ( |
) | ||||||||||
| 其他综合收益(亏损): | ||||||||||||||||||
| 外币换算调整,净额税 | ( |
) |
|
|
|
|||||||||||||
| 未实现证券持有损失 | ( |
) | ( |
) | ( |
) | ( |
) | ||||||||||
| 综合亏损总额 | ( |
) | ( |
) | ( |
) | ( |
) | ||||||||||
| 减:综合亏损总额归属于非 控股股东 |
( |
) | ( |
) | ( |
) | ( |
) | ||||||||||
| 归属于波奇宠物的综合亏损总额 | ( |
) | ( |
) | ( |
) | ( |
) | ||||||||||
| 归属于波奇宠物普通股股东的每股净亏损 | ||||||||||||||||||
| —基本 | ( |
) | ( |
) | ( |
) | ( |
) | ||||||||||
| —稀释 | ( |
) | ( |
) | ( |
) | ( |
) | ||||||||||
| 普通股加权平均数 | ||||||||||||||||||
| —基本 |
|
|
|
|
||||||||||||||
| —稀释 |
|
|
|
|
||||||||||||||
随附的附注是这些综合财务报表的组成部分。
F-5
BOQII HOLDING LIMITED
合并股东权益变动表
截至2022年3月31日、2023年及2024年止年度
(所有金额以千为单位,除份额和每股数据外,除非另有说明)
| A类 普通股 (每值0.00 1美元) |
乙类 普通股 (每值0.00 1美元) |
额外 | 累计其他 | 非- | 应收款项 发行 |
合计 | ||||||||||||||||||||||||||||||||||||||
| 数量 | 数量 | 实缴 | 法定 | 综合 | 累计 | 控制 | 普通的 | 股东’ | ||||||||||||||||||||||||||||||||||||
| 股份 | 金额 | 股份 | 金额 | 资本 | 储备金 | 损失 | 赤字 | 利益 | 股份 | 股权 | ||||||||||||||||||||||||||||||||||
| 人民币 | 人民币 | 人民币 | 人民币 | 人民币 | 人民币 | 人民币 | 人民币 | 人民币 | ||||||||||||||||||||||||||||||||||||
| 截至2021年3月31日的余额 |
|
|
|
|
|
|
(
|
) | (
|
) |
|
(
|
) |
|
||||||||||||||||||||||||||||||
| 外币折算调整 | - | - | (
|
) | - | - | (
|
) | ||||||||||||||||||||||||||||||||||||
| 可赎回非控股权益对赎回价值的增值 | - | - | (
|
) | - | - | (
|
) | ||||||||||||||||||||||||||||||||||||
| 发行普通股应收款项(附注22) | - | - | - |
|
|
|||||||||||||||||||||||||||||||||||||||
| 未实现证券持有损失,税后净额 | - | - | (
|
) | - | - | (
|
) | ||||||||||||||||||||||||||||||||||||
| 收购一间附属公司 | - | - |
|
- |
|
|||||||||||||||||||||||||||||||||||||||
| 为行使股票期权发行普通股 |
|
|
- |
|
- | - |
|
|||||||||||||||||||||||||||||||||||||
| 来自非控股权益的出资 | - | - |
|
- |
|
|||||||||||||||||||||||||||||||||||||||
| 法定储备金拨款 | - | - |
|
(
|
) | - | - | - | ||||||||||||||||||||||||||||||||||||
| 股份补偿 | - | - |
|
- | - |
|
||||||||||||||||||||||||||||||||||||||
| 净亏损 | - | - | (
|
) | (
|
) | - | (
|
) | |||||||||||||||||||||||||||||||||||
| 截至2022年3月31日的余额 |
|
|
|
|
|
|
(
|
) | (
|
) |
|
(
|
) |
|
||||||||||||||||||||||||||||||
F-6
BOQII HOLDING LIMITED
合并股东权益变动表(续)
截至2022年3月31日、2023年及2024年止年度
(所有金额以千为单位,除份额和每股数据外,除非另有说明)
| A类 普通股(每份价值0.00 1美元) |
乙类 普通股(每份价值0.00 1美元) |
额外 | 累计其他 | 非- | 发行的应收款项 | 合计 | ||||||||||||||||||||||||||||||||||||||
| 数量 | 数量 | 实缴 | 法定 | 综合 | 累计 | 控制 | 普通的 | 股东’ | ||||||||||||||||||||||||||||||||||||
| 股份 | 金额 | 股份 | 金额 | 资本 | 储备金 | 损失 | 赤字 | 利益 | 股份 | 股权 | ||||||||||||||||||||||||||||||||||
| 人民币 | 人民币 | 人民币 | 人民币 | 人民币 | 人民币 | 人民币 | 人民币 | 人民币 | ||||||||||||||||||||||||||||||||||||
| 截至2022年3月31日的余额 |
|
|
|
|
|
|
(
|
) | (
|
) |
|
(
|
) |
|
||||||||||||||||||||||||||||||
| 外币折算调整 | - | - |
|
- | - |
|
||||||||||||||||||||||||||||||||||||||
| 可赎回非控股权益对赎回价值的增值 | - | - | (
|
) | - | - | (
|
) | ||||||||||||||||||||||||||||||||||||
| 发行普通股应收款项(附注22) | - | - | - |
|
|
|||||||||||||||||||||||||||||||||||||||
| 未实现证券持有损失,税后净额 | - | - | (
|
) | - | - | (
|
) | ||||||||||||||||||||||||||||||||||||
| 为行使股票期权发行普通股 |
|
|
- |
|
- | - |
|
|||||||||||||||||||||||||||||||||||||
| 法定储备金拨款 | - | - |
|
(
|
) | - | - | - | ||||||||||||||||||||||||||||||||||||
| 股份补偿 | - | - | (
|
) | - | - | (
|
) | ||||||||||||||||||||||||||||||||||||
| 净亏损 | - | - | (
|
) | (
|
) | - | (
|
) | |||||||||||||||||||||||||||||||||||
| 截至2023年3月31日的余额 |
|
|
|
|
|
|
(
|
) | (
|
) |
|
(
|
) |
|
||||||||||||||||||||||||||||||
F-7
BOQII HOLDING LIMITED
合并股东权益变动表(续)
截至2022年3月31日、2023年及2024年止年度
(所有金额以千为单位,除份额和每股数据外,除非另有说明)
| A类 普通股(每份价值0.00 1美元) |
乙类 普通股(每份价值0.00 1美元) |
额外 | 累计其他 | 非- | 发行的应收款项 | 合计 | ||||||||||||||||||||||||||||||||||||||
| 数量 | 数量 | 实缴 | 法定 | 综合 | 累计 | 控制 | 普通的 | 股东’ | ||||||||||||||||||||||||||||||||||||
| 股份 | 金额 | 股份 | 金额 | 资本 | 储备金 | 损失 | 赤字 | 利益 | 股份 | 股权 | ||||||||||||||||||||||||||||||||||
| 人民币 | 人民币 | 人民币 | 人民币 | 人民币 | 人民币 | 人民币 | 人民币 | 人民币 | ||||||||||||||||||||||||||||||||||||
| 截至2023年3月31日的余额 |
|
|
|
|
|
|
(
|
) | (
|
) |
|
(
|
) |
|
||||||||||||||||||||||||||||||
| 会计政策变更* | - | - | - | (
|
) | - | - | (
|
) | |||||||||||||||||||||||||||||||||||
| 截至2023年3月31日的余额(调整后) |
|
|
|
|
|
|
(
|
) | (
|
) |
|
(
|
) |
|
||||||||||||||||||||||||||||||
| 外币折算调整 | - | - |
|
- | - |
|
||||||||||||||||||||||||||||||||||||||
| 可赎回非控股权益对赎回价值的增值 | - | - | (
|
) | - | - | (
|
) | ||||||||||||||||||||||||||||||||||||
| 发行普通股应收款项(附注22) | - | - |
|
- | (
|
) |
|
|||||||||||||||||||||||||||||||||||||
| 未实现证券持有损失,税后净额 | - | - | (
|
) | - | - | (
|
) | ||||||||||||||||||||||||||||||||||||
| 为行使股票期权发行普通股 |
|
- |
|
- | - |
|
||||||||||||||||||||||||||||||||||||||
| 法定储备金拨款 | - | - | - | - | - | |||||||||||||||||||||||||||||||||||||||
| 股份补偿 | - | - |
|
- | - |
|
||||||||||||||||||||||||||||||||||||||
| Chong Li债务豁免 | - | - | (
|
) | - |
|
- | |||||||||||||||||||||||||||||||||||||
| 为公开发行及私募发行普通股 |
|
|
- |
|
- | - |
|
|||||||||||||||||||||||||||||||||||||
| 净亏损 | - | - | (
|
) | (
|
) | - | (
|
) | |||||||||||||||||||||||||||||||||||
| 截至2024年3月31日的余额 |
|
|
|
|
|
|
(
|
) | (
|
) |
|
(
|
) |
|
||||||||||||||||||||||||||||||
随附的附注是这些综合财务报表的组成部分。
*公司采用修正追溯法采用ASC主题326,对留存收益的累计影响为280万元。
F-8
BOQII HOLDING LIMITED
合并现金流量表
截至2022年3月31日、2023年及2024年止年度
(所有金额以千为单位,除份额和每股数据外,除非另有说明)
| 截至3月31日止年度, | ||||||||||||||||||||
| 注意事项 | 2022 | 2023 | 2024 | |||||||||||||||||
| 人民币 | 人民币 | 人民币 | 美元 |
|||||||||||||||||
| (附注2(f)) | ||||||||||||||||||||
| 经营活动产生的现金流量: | ||||||||||||||||||||
| 净亏损 | ( |
) | ( |
) | ( |
) | ( |
) | ||||||||||||
| 调整净亏损与经营活动提供的现金净额: | ||||||||||||||||||||
| 折旧和摊销费用 |
|
|
|
|
||||||||||||||||
| 存货报废准备 | 7 |
|
|
( |
) | ( |
) | |||||||||||||
| 预期信贷损失备抵 | 6 |
|
|
( |
) | ( |
) | |||||||||||||
| 其他债务的利息支出 | 16 |
|
|
|
|
|||||||||||||||
| 发行普通股应收利息 | ( |
) | ( |
) | ||||||||||||||||
| 使用权资产摊销 | 15 |
|
|
|
|
|||||||||||||||
| 租赁负债利息 | 15 |
|
|
|
|
|||||||||||||||
| 投资收益 |
|
|
( |
) | ( |
) | ||||||||||||||
| 应占股权被投资方业绩 | ( |
) |
|
( |
) | ( |
) | |||||||||||||
| 以公开发行方式发行的普通股折价 | 19 |
|
|
|||||||||||||||||
| 处置财产和设备及无形资产的损失/(收益) | ( |
) | ( |
) |
|
|
||||||||||||||
| 其他债务处置损失 | 21 |
|
|
|||||||||||||||||
| 将先前持有的股权重新计量至业务收购中的公允价值的收益 | 17 | ( |
) | |||||||||||||||||
| 出售一间附属公司的收益 | 17 | ( |
) | ( |
) | ( |
) | |||||||||||||
| 商誉减值 |
|
|||||||||||||||||||
| 股份补偿费用 | 23 |
|
( |
) |
|
|
||||||||||||||
| 衍生负债的公允价值变动 | 25 | ( |
) |
|
|
|
||||||||||||||
| 递延所得税费用 | ( |
) | ( |
) | ( |
) | ( |
) | ||||||||||||
| 经营资产和负债变动,扣除所收购业务的影响: | ||||||||||||||||||||
| 应收账款 | ( |
) | ( |
) |
|
|
||||||||||||||
| 库存 | ( |
) |
|
|
|
|||||||||||||||
| 预付款项和其他流动资产 | ( |
) |
|
|
|
|||||||||||||||
| 应收关联方款项 |
|
( |
) |
|
|
|||||||||||||||
| 经营租赁负债 | 15 | ( |
) | ( |
) | ( |
) | ( |
) | |||||||||||
| 应付账款 |
|
( |
) | ( |
) | ( |
) | |||||||||||||
| 应付薪金及福利 |
|
|
( |
) | ( |
) | ||||||||||||||
| 应计负债和其他流动负债 |
|
|
( |
) | ( |
) | ||||||||||||||
| 应付关联方款项 | ( |
) |
|
( |
) | ( |
) | |||||||||||||
| 合同负债 |
|
( |
) | ( |
) | ( |
) | |||||||||||||
| 其他非流动资产 |
|
( |
) |
|
|
|||||||||||||||
| 经营活动使用的现金净额 | ( |
) | ( |
) | ( |
) | ( |
) | ||||||||||||
| 投资活动产生的现金流量: | ||||||||||||||||||||
| 向第三方垫付贷款 | ( |
) | ( |
) | ( |
) | ( |
) | ||||||||||||
| 应收第三方贷款的偿还 |
|
|
|
|
||||||||||||||||
| 向关联方垫付贷款 | ( |
) | ( |
) | ( |
) | ( |
) | ||||||||||||
| 应收关联方贷款还款 |
|
|
|
|
||||||||||||||||
| 收购子公司 | ( |
) | ||||||||||||||||||
| 处置子公司,扣除收购的现金及现金等价物 | ( |
) | ( |
) | ||||||||||||||||
| 处置短期投资收益 |
|
|
|
|
||||||||||||||||
| 购买无形资产 | ( |
) | ( |
) | ( |
) | ( |
) | ||||||||||||
| 购置财产和设备 | ( |
) | ( |
) | ( |
) | ( |
) | ||||||||||||
| 处置财产和设备的收益 |
|
|
|
|
||||||||||||||||
| 收购长期投资 | ( |
) | ||||||||||||||||||
| 与未来收购有关的存款 | ( |
) | ( |
) | ||||||||||||||||
| 处置长期投资 | 11 |
|
|
|||||||||||||||||
| 投资活动产生/(用于)投资活动的现金净额 |
|
|
|
|
||||||||||||||||
F-9
BOQII HOLDING LIMITED
合并现金流量表(续)
截至2022年3月31日、2023年及2024年止年度
(所有金额以千为单位,除份额和每股数据外,除非另有说明)
| 截至3月31日止年度, | ||||||||||||||||||||
| 注意事项 | 2022 | 2023 | 2024 | |||||||||||||||||
| 人民币 | 人民币 | 人民币 | 美元 | |||||||||||||||||
| (附注2(f)) | ||||||||||||||||||||
| 筹资活动产生的现金流量: | ||||||||||||||||||||
| 向非控股权益收购附属公司的额外权益 |
|
|||||||||||||||||||
| 短期及长期借款收益 |
|
|
|
|
||||||||||||||||
| 偿还短期和长期借款 | ( |
) | ( |
) | ( |
) | ( |
) | ||||||||||||
| 发行其他债项所得款项,扣除发行费用 |
|
|
|
|
||||||||||||||||
| 偿还其他债务 | ( |
) | ( |
) | ( |
) | ( |
) | ||||||||||||
| 行使购股权所得款项 |
|
|
|
|
||||||||||||||||
| 发行普通股所得款项,扣除发行费用 | 19 |
|
|
|||||||||||||||||
| 筹资活动产生/(用于)筹资活动的现金流量净额 |
|
( |
) | ( |
) | ( |
) | |||||||||||||
| 现金、现金等价物和限制性现金净减少额 | ( |
) | ( |
) | ( |
) | ( |
) | ||||||||||||
| 年初现金、现金等价物和限制性现金 |
|
|
|
|
||||||||||||||||
| 汇率变动对现金、现金等价物和限制性现金的影响 | ( |
) |
|
( |
) | ( |
) | |||||||||||||
| 年末现金、现金等价物和受限制现金 |
|
|
|
|
||||||||||||||||
| 非现金投融资活动补充日程表: | ||||||||||||||||||||
| 可赎回非控股权益的增值 | ( |
) | ( |
) | ( |
) | ( |
) | ||||||||||||
| 业务收购的未支付现金对价 | ( |
) | ( |
) | ( |
) | ( |
) | ||||||||||||
| 追加ASC 842补充披露: | ||||||||||||||||||||
| 经营活动中计入租赁义务计量的固定经营租赁费用支付的现金 |
|
|
|
|
||||||||||||||||
| 以经营租赁义务换取的使用权资产 |
|
|
|
|
||||||||||||||||
随附的附注是这些综合财务报表的组成部分。
歼10
BOQII HOLDING LIMITED
合并财务报表附注
(所有金额以千为单位,除份额和每股数据外,除非另有说明)
| 1. | 组织和主要活动 |
| (a) | 主要活动 |
波奇宠物(“波奇宠物”或“公司”),于2012年6月根据开曼群岛法律注册成立,为一家获豁免的有限责任公司。在这些合并财务报表中,在适当情况下,“公司”一词也指其子公司、VIE和VIE的子公司作为一个整体。
公司通过其线上平台(波奇网和波奇应用程序,统称“波奇市场”)、第三方线上平台上的品牌商店(“线上品牌商店”)及其线上宠物社区(“波奇社区”),作为用户在中华人民共和国(“中国”)线上宠物社区内购买各种宠物产品和与其他用户互动的线上一站式目的地运营。除线上业务外,公司向线下宠物店和医院提供宠物产品。
公司的合并财务报表包括公司、子公司、合并VIE和VIE的子公司的财务报表。
截至2024年3月31日,公司主要子公司、合并VIE和主要VIE的子公司情况如下:
| 子公司及VIE名称 | 公司注册地 | 成立日期 或收购 |
百分比 直接 或间接 |
主要活动 | |||||
| 子公司: | |||||||||
| Boqii Corporation Limited(“Boqii Corporation”) |
|
|
|
% |
|
||||
| 博奇国际有限公司 |
|
|
|
% |
|
||||
| 星木国际有限公司 |
|
|
|
% |
|
||||
| 星牧香港有限公司 |
|
|
|
% |
|
||||
| 南京新牧信息科技有限公司(“兴牧WFOE”) |
|
|
|
% | 技术开发和销售 商品 |
||||
| 新城(上海)信息技术有限公司(“上海新城”) |
|
|
|
% | 技术开发和销售 商品 |
||||
| 上海怡勤宠物用品有限公司 |
|
|
|
% | 技术开发和销售 商品 |
||||
| 合并VIE | |||||||||
| 光诚(上海)信息技术有限公司(“上海光诚”) |
|
|
|
% | 经营公司自己的 线上电商平台 |
||||
| 南京星牧生物科技有限公司(“南京星牧”) |
|
|
|
% | 生物技术研究和 发展 |
||||
| 苏州泰诚供应链有限公司(“苏州泰诚”) |
|
|
|
% |
|
||||
| 苏州星云悦鸣供应链有限公司(“苏州星云”) |
|
|
|
% |
|
||||
| VIE的子公司 | |||||||||
| 博奇(上海)信息技术有限公司 |
|
|
|
% |
|
F-11
BOQII HOLDING LIMITED
合并财务报表附注
(所有金额以千为单位,除份额和每股数据外,除非另有说明)
| 1. | 组织和主要活动(续) |
| (b) | 合并可变利益实体 |
为遵守中国法律法规禁止或限制外商投资于涉及受限制业务的公司,公司通过若干中国境内公司(中国境内公司,或“VIE”)运营提供互联网信息服务的在线平台并从事其他外资所有权受限业务。中国境内公司的股权由公司若干管理层成员或公司若干投资者的在岸代名人(“代名人股东”)持有,他们代表公司在中国的全资附属公司上海鑫城和星目WFOE(“WFOE”)担任中国境内公司的代名人股权持有人。WFOE与中国境内公司及其各自的名义股东订立了一系列合同安排(“合同安排”)。这些合约协议不能由名义股东或中国境内公司单方面终止。通过合同安排,名义股东已将其在中国境内公司的股权的投票权和处分权等全部合法权利授予WFOE。名义股东无权指挥中国境内公司对其经济表现影响最大的活动。名义股东没有义务吸收中国境内公司可能对其具有重大影响的损失或有权从中国境内公司获得可能对其具有重大影响的利益。因此,中国境内公司被视为公司的可变利益实体,通过WFOE。
根据会计准则编纂(“ASC”)810-10-25-38A,公司通过其WFOE在VIE中拥有控股财务权益,因为WFOE有权指导VIE的活动,这些活动对VIE的经济绩效影响最为显着。此外,根据合约安排的条款,WFOE有权(i)根据排他性咨询和服务协议以服务费的形式获得可能对VIE具有重大意义的经济利益;(ii)有权获得VIE宣布的所有股息以及对VIE的所有未分配收益的权利;以及(iii)有义务通过其收购VIE的100%股权的独家选择权吸收实质上预期的损失和获得VIE的剩余利益的权利,在中国法律允许的范围内。因此,公司通过WFOE有义务吸收预期损失,并有权获得可能对VIE具有重大意义的VIE的预期剩余回报。
基于上述,公司透过WFOE,是VIE的最终主要受益者。因此,VIE及其附属公司的财务报表在公司的综合财务报表中合并。
贷款协议
根据相关贷款协议,WFOE已向相关VIE的相关名义股东授予无息贷款,其唯一目的是向相关VIE提供注资所需的资金。
贷款只能通过转让名义股东所持有的相关VIE的股权来偿还,并应在(其中包括)WFOE根据排他性期权协议行使其购买相关VIE股权的期权时偿还(进一步详情请参阅以下章节)。名义股东从转让股权中获得的任何收益也应作为偿还贷款的一部分偿还给WFOE。
F-12
BOQII HOLDING LIMITED
合并财务报表附注
(所有金额以千为单位,除份额和每股数据外,除非另有说明)
| 1. | 组织和主要活动(续) |
(b)合并可变利益实体(续)
贷款协议(续)
其他会导致贷款偿还的事件包括:名义股东收到相关中国子公司要求偿还贷款的书面通知;名义股东死亡或丧失民事行为能力;名义股东不再担任相关VIE的股东或相关VIE、中国子公司或其关联方的雇员;名义股东涉及犯罪活动;或任何第三方向名义股东提出金额超过人民币50万元的索赔。
当名义股东将其持有的全部股权转让给WFOEs或WFOEs指定的一方时,该贷款应被视为已全部偿还。贷款协议将一直有效,直至名义股东向WFOE偿还相关贷款。
排他性期权协议
VIE的名义股东已授予WFOE独家且不可撤销的权利,以在中国法律法规允许的最低价格的前提下,随时以购买价格从名义股东处购买或指定一名或多名个人(其酌情权)购买VIE的部分或全部股权。VIE及其名义股东已同意,未经WFOE事先书面同意,其各自的名义股东不能出售、转让、质押或处分其股权,VIE不能出售、转让、质押或处分,但不限于股权、重大资产、重大收入和重大业务。同样按照约定,VIE不能宣派任何股息或改变VIE的资本化结构,也不能订立任何贷款或投资协议。此外,名义股东已同意,任何收益,但不限于出售名义股东在相关VIE中的股权,应无偿支付给WFOE或一名或多名个人(其酌情决定)。独家期权协议将一直有效,直至该等名义股东持有的VIE中的所有股权期权转让或转让给WFOE或其指定代表。
代理协议及授权书
根据不可撤销的授权书,各代名人股东委任WFOE为其实际代理人,行使中国法律及相关章程规定的所有股东权利,包括但不限于出席股东大会、代表其就所有需要股东批准的事项进行投票,包括但不限于出售、转让、质押或处置代名人股东的全部或部分股权,以及指定和委任VIE的法定代表人、董事、监事、首席执行官和其他高级管理人员。每份授权书将在指定股东继续为VIE股东期间继续有效。每个名义股东已放弃根据每份授权书授权给WFOE指定的人的所有权利。
独家谘询及服务协议
根据独家咨询服务协议,WFOE已同意向VIE提供服务,包括但不限于电子商务平台的设计和维护、咨询服务、技术培训、市场的研究、规划和开发以及客户支持。VIE应向WFOE支付根据服务的复杂性和难度、员工的所有权和所消耗的时间、服务的内容和价值、所提供服务的运营条件和市场价格确定的服务费。独家磋商和服务协议将永久有效,除非被WFOE终止。WFOE拥有因履行协议而产生的所有知识产权的专属所有权。
F-13
BOQII HOLDING LIMITED
合并财务报表附注
(所有金额以千为单位,除份额和每股数据外,除非另有说明)
| 1. | 组织和主要活动(续) |
(b)合并可变利益实体(续)
知识产权许可协议
根据知识产权许可协议,WFOE已向VIE授予使用其知识产权的非排他性和不可转让的许可,无需再许可权利。VIE可能只在自己的业务运营中使用这些许可证。VIE同意向WFOE支付季度服务费,金额等于VIE在相关季度的收入,并由WFOE在相关季度自行决定调整一定的百分比或金额,应在VIE书面确认相关季度服务费的金额和细目后15个工作日内支付。该协议的期限为10年,并应在每个期限结束时自动续签,再延长10年,除非WFOEs在提前90天书面通知的情况下自行决定终止。
股权质押协议
根据相关股权质押协议,VIE的名义股东已将相关VIE的100%股权质押给WFOE,以保证名义股东履行其在排他性期权协议、代理协议和授权书及贷款协议项下的义务,以及VIE履行其在排他性期权协议、排他性咨询和服务协议及知识产权许可协议项下的义务。在VIE或其任何名义股东违反合同协议项下的合同义务(视情况而定)的情况下,WFOE作为质权人将有权处置相关VIE的质押股权,并将优先收取该处置所得收益。VIE的名义股东还承诺,未经WFOE事先书面同意,他们将不会对质押的股权进行处置、设置或允许任何产权负担。只要上述任何贷款协议、独家咨询服务协议、独家选择权协议、代理协议和授权书或知识产权许可协议仍然有效或VIE的任何担保义务,或在适用范围内,其名义股东根据合同协议仍未履行,股权质押协议将继续有效。该质押已在相关当地行政当局登记,并将保持约束力,直至VIE及其名义股东解除其在合同安排下的所有义务。股权质押的登记使WFOE能够对善意取得VIE股权的第三方强制执行股权质押。
一组现有合约协议最初由上海新城(公司的WFOE之一)、上海广诚(公司的VIE之一)及其名义股东于2012年9月订立,随后分别于2017年9月、2019年10月、2020年8月和2022年9月按基本相似的条款进行修订和重述。Xingmu WFOE(公司的WFOE之一)、南京Xingmu(公司的VIE之一)及其名义股东已于2019年9月订立一套现有合约协议。由上海新城(公司的WFOE之一)、苏州泰诚(公司的VIE之一)及其名义股东于2021年6月订立的一组合约协议,随后于2023年2月按基本相似的条款进行修订和重述。上海美易智供应链有限公司(公司的WFOE之一)、苏州星云(公司的VIE之一)及其名义股东于2022年4月订立了一套新的合约协议。贷款协议、独家期权协议、代理协议和授权书、独家咨询和服务协议、知识产权许可协议和股权质押协议进行了修订,以反映股东在各自日期的VIE持股变化。这些协议的其他重要条款或条件未发生变更或更改。对公司对VIE的控制没有影响,公司继续巩固VIE。
(c)与VIE结构有关的风险
根据与合并VIE的合同协议,公司有权通过公司相关中国子公司指导合并VIE和VIE的子公司的活动,并可以不受限制地将资产自由转移出合并VIE和VIE的子公司。因此,公司认为,除截至2023年3月31日及2024年3月31日合并VIE的注册资本分别为人民币5,200万元及人民币5,200万元外,并表VIE并无资产只能用于清偿各自合并VIE的债务。由于合并VIE及VIE的附属公司根据中国法律注册成立为有限责任公司,合并VIE及VIE的附属公司的债权人对公司的一般信贷没有追索权。
F-14
BOQII HOLDING LIMITED
合并财务报表附注
(所有金额以千为单位,除份额和每股数据外,除非另有说明)
| 1. | 组织和主要活动(续) |
(c)与VIE结构有关的风险(续)
公司相信,公司相关中国附属公司与合并VIE及名义股东的合约安排符合适用的中国法律法规,并具有法律约束力及可强制执行。然而,中国法律制度的不确定性可能会限制公司执行这些合同安排的能力。
此外,如发现现行架构或任何合约安排违反任何现行或未来的中国法律,公司可能会受到处罚,其中可能包括但不限于取消或撤销公司的业务和经营许可,被要求重组公司的经营或终止公司的经营活动。实施任何这些或其他处罚可能会对公司开展业务的能力造成重大不利影响。在这种情况下,公司可能无法操作或控制VIE,这可能导致VIE被取消合并。
下表列示了合并VIE及其子公司作为一个整体纳入公司合并报表并剔除公司间往来的资产、负债、经营成果及现金、现金等价物和限制性现金变动情况(单位:千元人民币):
| 截至3月31日, | ||||||||
| 2023 | 2024 | |||||||
| 人民币 | 人民币 | |||||||
| 现金及现金等价物 |
|
|
||||||
| 应收账款,净额 |
|
|
||||||
| 应收关联方款项 |
|
|
||||||
| 库存,净额 |
|
|
||||||
| 预付款项和其他流动资产 |
|
|
||||||
| 公司间应收款 |
|
|
||||||
| 物业及设备净额 |
|
|
||||||
| 无形资产 |
|
|
||||||
| 经营租赁使用权资产 |
|
|
||||||
| 长期投资 |
|
|
||||||
| 其他非流动资产 |
|
|
||||||
| 总资产 |
|
|
||||||
| 截至3月31日, | ||||||||
| 2023 | 2024 | |||||||
| 人民币 | 人民币 | |||||||
| 短期借款 |
|
|
||||||
| 应付账款 |
|
|
||||||
| 应付关联方款项,现 |
|
|||||||
| 应付薪金及福利 |
|
|
||||||
| 应计负债和其他流动负债 |
|
|
||||||
| 合同负债 |
|
|
||||||
| 营业租赁负债,流动 |
|
|
||||||
| 公司间应付款项 |
|
|
||||||
| 非流动经营租赁负债 |
|
|
||||||
| 其他债务,非流动 |
|
|
||||||
| 负债总额 |
|
|
||||||
F-15
BOQII HOLDING LIMITED
合并财务报表附注
(所有金额以千为单位,除份额和每股数据外,除非另有说明)
| 1. | 组织和主要活动(续) |
(c)与VIE结构有关的风险(续)
| 截至3月31日止年度, | ||||||||||||
| 2022 | 2023 | 2024 | ||||||||||
| 人民币 | 人民币 | 人民币 | ||||||||||
| 净收入: | ||||||||||||
| 第三方收入 |
|
|
|
|||||||||
| 公司间收入 |
|
|
|
|||||||||
| 总收入 |
|
|
|
|||||||||
| 收入成本: | ||||||||||||
| 第三方收入成本 | ( |
) | ( |
) | ( |
) | ||||||
| 公司间收入成本 | ( |
) | ( |
) | ( |
) | ||||||
| 总收入成本 | ( |
) | ( |
) | ( |
) | ||||||
| 毛利 |
|
|
|
|||||||||
| 营业费用: | ||||||||||||
| 第三方运营费用 | ( |
) | ( |
) | ( |
) | ||||||
| 公司间经营费用 | ( |
) |
|
|||||||||
| 总营业费用 | ( |
) | ( |
) | ( |
) | ||||||
| 商誉减值 | ( |
) | ||||||||||
| 其他收入,净额 |
|
|
|
|||||||||
| 营运利润/(亏损) | ( |
) |
|
|
||||||||
| 营业外支出 | ( |
) | ( |
) | ( |
) | ||||||
| 所得税开支前利润/(亏损) | ( |
) |
|
( |
) | |||||||
| 所得税优惠 |
|
|
|
|||||||||
| 应占股权被投资方业绩 |
|
( |
) |
|
||||||||
| 净利润/(亏损) | ( |
) |
|
( |
) | |||||||
| 经营活动产生的现金流量: | ||||||||||||
| 对外交易提供的现金净额 |
|
|
|
|||||||||
| 与公司实体交易中使用的现金净额 | ( |
) | ( |
) | ( |
) | ||||||
| 经营活动产生/(使用)的现金净额 |
|
|
( |
) | ||||||||
| 投资活动产生的现金流量: | ||||||||||||
| 其他投资活动 | ( |
) | ( |
) |
|
|||||||
| 提供给公司实体的贷款资金的现金流量,扣除已收到的还款 |
|
|||||||||||
| 投资活动所用现金净额 | ( |
) | ( |
) |
|
|||||||
| 筹资活动产生的现金流量: | ||||||||||||
| 其他融资活动 | ( |
) | ( |
) |
|
|||||||
| 从公司实体收到的贷款资金的现金流量,扣除已偿还的款项 |
|
|
|
|||||||||
| 融资活动产生/(用于)的现金净额 | ( |
) | ( |
) |
|
|||||||
F-16
BOQII HOLDING LIMITED
合并财务报表附注
(所有金额以千为单位,除份额和每股数据外,除非另有说明)
| 2. | 主要会计政策 |
(a)编制依据
随附的综合财务报表是根据美利坚合众国普遍接受的会计原则(“美国公认会计原则”)编制的。公司在编制所附综合财务报表时所遵循的重要会计政策概述如下。
(b)合并基础
本公司的合并财务报表包括本公司、其附属公司、本公司为主要受益人的合并VIE及VIE的附属公司的财务报表。
子公司是指公司直接或间接控制半数以上投票权、有权任命或罢免董事会多数成员、在董事会会议上投过半数票或根据股东或权益持有人之间的法规或协议管辖被投资方的财务和经营政策的实体。
合并VIE是指公司或其子公司通过合同协议承担该实体所有权的风险并享有通常与其相关的报酬的实体,因此公司或其子公司是该实体的主要受益人。
本公司、其附属公司、合并VIE及VIE的附属公司之间的所有交易及结余已于合并时抵销。
(c)企业合并及非控制性权益
公司根据会计准则编纂(“ASC”)805,企业合并,采用收购会计法进行会计处理。收购成本以公司向出卖人转让的资产和发生的负债以及发行的权益工具的收购日公允价值之和计量。直接归属于收购的交易成本在发生时计入费用。取得或承担的可辨认资产和负债按其于取得日的公允价值分别计量,而不论任何非控制性权益的程度。(i)收购总成本、非控股权益的公允价值和任何先前持有的被收购方股权的收购日期公允价值超过(ii)被收购方可辨认净资产公允价值的部分,记为商誉。收购成本低于被收购子公司净资产公允价值的,差额直接在合并经营报表和综合亏损中确认为议价收购收益。在计量期内,从收购日起最长可达一年,公司可能会记录对所收购资产和承担的负债的调整,并相应抵消商誉或议价购买收益。在计量期结束或最终确定取得的资产或承担的负债的价值时(以先到者为准),任何后续调整均记入综合经营和综合损失表。
在分阶段实现的业务合并中,公司在紧接取得控制权之前重新计量先前持有的被收购方的股权,其公允价值为收购日,重新计量的收益或损失(如有)在综合经营和综合损失报表中确认。
当出现所有权权益变动或合同安排变更导致子公司或合并VIE丧失控制权时,公司自控制权丧失之日起将子公司或合并VIE解除合并。对前子公司或合并VIE的任何保留的非控制性投资以公允价值计量,并在子公司或合并VIE解除合并时计入损益计算。
对于本公司的合并附属公司、VIE及VIE的附属公司,确认非控股权益以反映其权益中不直接或间接归属于本公司作为控股股东的部分。非控制性权益在公司合并资产负债表的权益部分作为单独项目分类,并已在公司合并经营和综合亏损报表中单独披露,以区分权益与公司权益。
F-17
BOQII HOLDING LIMITED
合并财务报表附注
(所有金额以千为单位,除份额和每股数据外,除非另有说明)
| 2. | 主要会计政策(续) |
(d)估计数的使用
按照美国公认会计原则编制公司合并财务报表要求管理层作出估计和假设,这些估计和假设会影响资产和负债的报告金额以及在财务报表日期披露或有资产和负债以及报告期间收入和支出的报告金额。
该公司认为,评估长期资产减值和评估可供出售债务证券需要在编制其综合财务报表时使用重大判断和估计。
管理层根据历史经验和综合财务报表其他地方讨论的各种其他假设作出估计,这些假设被认为是合理的,其结果构成对资产和负债的账面价值作出判断的基础。管理层根据目前可获得的信息不断评估其估计。情况、事实和经验的变化可能会导致公司修正其估计。估计数的变化记录在它们为人所知的时期。实际结果可能与这些估计存在重大差异。
(e)功能货币和外币折算
公司的报告货币为人民币(“人民币”)。本公司于开曼群岛、英属维尔京群岛及香港注册成立的实体的功能货币为美元(「美元」)。公司中国子公司、合并VIE和VIE子公司确定其记账本位币为人民币。相应功能货币的确定依据的是ASC 830,外币事项的标准。
以非记账本位币计价的交易,按交易日的通行汇率折算为实体的记账本位币。非记账本位币的金融资产和负债,按资产负债表日汇率折算。由此产生的汇兑差额作为其他收益净额计入综合经营报表和综合亏损。
本公司财务报表由记账本位币换算为人民币。以外币计价的资产和负债,采用资产负债表日适用的汇率折算成人民币。当期产生的收益以外的权益账户按适当的历史汇率折算为人民币。收入、费用、损益采用定期平均汇率折算成人民币。由此产生的外币折算调整记入累计其他综合损失,作为股东权益的组成部分。
2023年3月31日和2024年3月31日用于换算的汇率分别为1.00美元=人民币6.87 17元和人民币7.0950元,为中国人民银行规定的指数汇率。
(f)方便翻译
将截至2024年3月31日止年度的合并资产负债表、合并经营报表和综合亏损报表以及合并现金流量表从人民币转换为美元,完全是为了方便读者,按1.00美元= 7.2203元人民币的汇率计算,代表美国联邦储备委员会公布的凭证式汇率。不代表人民币金额可能已经或可能在2024年3月31日按该汇率或任何其他汇率兑换、变现或结算为美元。
(g)金融工具的公允价值
会计准则将公允价值定义为在计量日市场参与者之间的有序交易中出售资产所获得的价格或转移负债所支付的价格。在确定要求或允许以公允价值入账的资产和负债的公允价值计量时,公司考虑了其将进行交易的主要或最有利的市场,并考虑了市场参与者在为资产或负债定价时将使用的假设。
F-18
BOQII HOLDING LIMITED
合并财务报表附注
(所有金额以千为单位,除份额和每股数据外,除非另有说明)
| 2. | 主要会计政策(续) |
(g)金融工具的公允价值(续)
既定的公允价值层级要求主体在计量公允价值时最大限度地使用可观察输入值,最大限度地减少不可观察输入值的使用。金融工具在公允价值层次结构中的分类是基于对公允价值计量具有重要意义的最低输入水平。
可用于计量公允价值的三个层次的投入:
第1级:相同资产或负债在活跃市场中的报价(未经调整)。
第2级:相同资产或负债在活跃市场中的可观察、基于市场的投入,但报价除外。
第3级:对资产或负债的公允价值计量具有重要意义的估值方法的不可观察输入值。
会计准则还介绍了资产和负债公允价值计量的三种主要方法:(1)市场法;(2)收益法和(3)成本法。市场法使用涉及相同或可比资产或负债的市场交易产生的价格和其他相关信息。收益法使用估值技术将未来金额转换为单一现值金额。该衡量标准基于当前市场对这些未来金额的预期所显示的价值。成本法是基于当前更换资产所需的金额。
公司金融资产和负债主要为现金及现金等价物、短期投资、应收账款、应收关联方款项、预付款项及其他流动资产、可供出售债权投资、应付账款、短期借款、衍生负债、应计负债及其他流动负债、应付关联方款项及其他债务。
截至2023年3月31日和2024年3月31日,除可供出售债务投资和衍生负债外,现金及现金等价物、短期投资、应收账款、应收关联方款项、某些预付款和其他流动资产、应付账款、短期借款、某些应计负债和其他流动负债、应付关联方款项和其他债务的流动部分的账面价值由于这些工具的短期到期而与其在综合资产负债表中列报的公允价值相近。长期应收贷款、长期借款和其他债务的非流动部分的账面价值接近其截至2023年3月31日和2024年3月31日的公允价值,因为它们所承担的利率和信用风险反映了可比工具的当前市场收益率。公司在每个资产负债表日以公允价值报告衍生负债,公允价值变动反映在合并经营及综合损失表的“衍生负债公允价值变动”中。公司在每个资产负债表日以公允价值报告可供出售债务投资,未实现损益总额(扣除税后)反映在综合资产负债表的“累计其他综合损失”中。
(h)现金及现金等价物
现金及现金等价物包括库存现金和存放于银行和第三方支付处理商的定期存款,这些现金在提取或使用方面不受限制,在购买时的原始期限为三个月或更短,并且易于转换为已知金额的现金。
(一)短期投资
短期投资主要包括(i)原期限大于三个月但小于12个月的固定利率现金存款和;(ii)商业银行或其他金融机构发行的与基础资产一年内表现挂钩的浮动利率投资。截至2023年3月31日,以人民币7,000万元短期投资作为抵押的短期借款金额为人民币6,400万元。截至2024年3月31日,有NIL的短期投资将作为短期借款的抵押品。
F-19
BOQII HOLDING LIMITED
合并财务报表附注
(所有金额以千为单位,除份额和每股数据外,除非另有说明)
| 2. | 主要会计政策(续) |
(j)应收账款,净额
应收账款按管理层预期根据客户未付发票向其收取的金额列报。
在2023年4月1日之前,公司监控其应收账款的回收情况,并为具体确定的不可收回金额记录备抵,如果客户的经济状况和财务状况恶化导致客户支付能力受损,则可能需要额外备抵。应收款项余额在确定无法收回时予以核销。
自2023年4月1日起,公司采用ASU第2016-13号“金融工具-信用损失(主题326)金融工具信用损失的计量”(“ASC主题326”),创建了基于预期损失而非已发生损失的减值模型。对当期预期信用损失(“CECL”)备抵进行估计。公司已识别客户的相关风险特征以及相关应收账款和其他应收款包括但不限于地理区域和行业。具有类似风险特征的应收款项已归入资金池。对于每个池,公司考虑过去的收款历史、未来预测和宏观经济因素。影响CECL的其他关键因素,分析包括行业特定因素和可能影响公司应收款的某些定性调整。这是根据公司的具体事实和情况在每个期末评估的。
公司采用修正追溯法采用ASC主题326,对留存收益的累计影响为280万元。
(k)库存
存货以成本与可变现净值孰低者列示。我们存货的成本要素包括产品的采购价格、供应商返利、在采购价格中嵌入供应商接收产品的运费。成本采用先进先出法确定。计提过多、滞销、过期和陈旧存货以及账面价值超过市场的存货。某些因素可能会影响存货的变现价值,因此公司根据对客户需求和市场情况的假设不断评估可回收性。评估可能会考虑历史使用情况、库存账龄、到期日期、预期需求、预期销售价格、新产品开发计划、新产品可能对现有产品的销售产生的影响、产品过时、客户集中度等因素。准备金或减记等于存货成本与基于对未来需求和市场情况的假设估计的可变现净值之间的差额。如果实际市场条件不如管理层预测的有利,可能需要额外的库存储备或减记,这可能会对公司的毛利率和经营业绩产生负面影响。如果实际市场条件更有利,公司在之前储备或减记的产品最终销售时可能会有更高的毛利率。
(l)财产和设备,净额
物业及设备按成本减累计折旧及摊销列账。折旧按直线法在下列估计可使用年限内计算。
估计可使用年限如下:
| 有用年份 | ||
| 仓库设备 |
|
|
| 家具、电脑和办公设备 |
|
|
| 车辆 |
|
|
| Software |
|
|
| 租赁权改善 | 租赁物改良或租期 |
维护和维修支出在发生时计入费用。出售物业及设备的收益或亏损为出售所得款项净额与相关资产账面值的差额,并于综合经营及综合亏损报表中确认。
歼20
BOQII HOLDING LIMITED
合并财务报表附注
(所有金额以千为单位,除份额和每股数据外,除非另有说明)
| 2. | 主要会计政策(续) |
(m)无形资产,净值
从第三方购买的无形资产初始按成本入账。本公司对企业合并产生的无形资产进行估值,以确定将分配给所收购的每项资产的相对公允价值。无形资产在资产的预计使用寿命内采用直线法摊销。
无形资产的预计使用寿命如下:
| 有用年份 | ||||
| 商标 |
|
|||
| 经销商 |
|
|||
| 许可证 |
|
如果发生表明寿命发生变化的情况,将重新评估已摊销无形资产的估计寿命。
(n)商誉
商誉是指购买价格超过企业合并中取得的可辨认资产和负债的公允价值的部分。商誉不摊销,但截至3月31日按年度进行减值测试,并在发生事件或可能表明资产可能发生减值的情况变化的年度测试之间进行。
根据ASU第2017-04号,“无形资产——商誉和其他(主题350):简化商誉减值测试”(“ASU 2017-04”),该测试取消了将商誉的隐含公允价值与其账面值进行比较的要求,作为商誉减值测试步骤2的一部分。管理层每年3月31日进行商誉减值评估,如果事件或情况变化表明可能减值,则更频繁地进行。公司首先对定性因素进行评估,以确定一个报告单位的公允价值低于其账面价值(包括商誉)的可能性是否更大,从而进行定量的商誉减值测试。如果确定为必要,则通过比较报告单位的公允价值与其账面值,并就账面值超过报告单位公允价值的金额确认减值费用,通过量化减值测试来识别商誉减值。确认的损失不应超过分配给该报告单位的商誉总额。
本公司仅有一个申报单位。因此,商誉评估是作为一个报告单位在合并层面上为公司进行的。
(o)长期投资
公司的投资包括权益法投资、公允价值易于确定的权益证券和可供出售债务证券。
公司采用权益会计法对一项股权投资、普通股或实质普通股进行会计处理,根据ASC 323“投资——权益法和合资企业”,对其具有重大影响但不拥有多数股权或以其他方式控制。权益法下,公司应占权益被投资单位的收购后损益在合并经营和综合亏损报表中以应占权益被投资单位的业绩入账。投资账面值超过标的权益占权益被投资单位净资产的部分(如有)为取得的商誉和无形资产。当公司在股权被投资方分担的损失等于或超过其在股权被投资方的权益时,公司不再确认进一步的损失,除非公司已承担义务或代股权被投资方支付了款项或担保。
公允价值易于确定的权益证券以经常性的公允价值计量和记录,公允价值变动(无论已实现或未实现)通过损益表记录。
F-21
BOQII HOLDING LIMITED
合并财务报表附注
(所有金额以千为单位,除份额和每股数据外,除非另有说明)
| 2. | 主要会计政策(续) |
(o)长期投资(续)
公司有意无限期持有该证券或可能因应经济状况变化而出售该证券的债务证券分类为可供出售债务证券,并以公允价值报告。未实现损益(减值损失除外)在扣除相关税收影响后计入其他综合损失。出售时,已实现的损益在净收入(亏损)中列报。
公司不断审查其投资,以确定公允价值下降至账面价值以下是否不是暂时性的。公司在确定时考虑的首要因素是公允价值下降的持续时间和严重程度;财务状况、经营业绩和股权被投资方的前景;以及其他公司具体信息,如最近的融资轮次。如果公允价值的下降被认为是非暂时性的,则将投资的账面价值减记至公允价值。
(p)商誉以外的长期资产减值
每当有事件或情况变化(例如市场条件的重大不利变化将影响资产的未来使用)表明账面值可能无法完全收回或使用寿命比公司最初估计的更短时,就对长期资产进行减值评估。当这些事件发生时,公司通过将资产的账面价值与预期使用资产及其最终处置产生的未来未折现现金流量的估计进行比较来评估减值。预计未来未折现现金流量之和低于资产账面价值的,公司按照资产账面价值超过资产公允价值的部分确认减值损失。
(q)收入确认
2014年5月,FASB发布了ASU No. 2014-9,“与客户签订的合同收入(主题606)”(“ASU 2014-09”),随后,FASB发布了几项修订,对ASC 2014-09中指南的某些方面进行了修订(ASU No. 2014-09,相关修订统称为“ASC 606”)。根据ASC 606,当承诺的商品或服务的控制权转移给客户时确认收入,该金额反映了公司预期有权获得以换取这些商品或服务的对价。
与议题606的标准一致,公司的收入确认遵循五个步骤:(i)识别与客户的合同,(ii)识别合同中的履约义务,(iii)确定交易价格,(iv)将交易价格分配给合同中的履约义务,以及(v)在实体履行履约义务时(或作为)确认收入。具有多个履约义务的收入安排被划分为单独的、可区分的货物或服务。公司根据所提供商品或服务的相对单独售价,将交易价格分配给每项履约义务。该公司的收入主要来自(i)产品销售和(ii)在线营销和信息服务及其他收入。
当合同的任何一方已经履约时,公司视主体履约与客户付款的关系,在财务状况表中将该合同作为合同资产或合同负债列报。应收款项在公司拥有无条件对价权时入账。如果在支付该对价到期之前只需要经过一段时间,则获得对价的权利是无条件的。合同资产记录为公司在收到或到期付款前已向客户转让产品或服务,且公司的对价权利取决于未来履约情况或合同中的其他因素。截至2023年3月31日和2024年3月31日,没有记录合同资产。公司的合同负债包括与期末未履行的履约义务相关的已收款项或授予客户的款项(以波奇豆的形式)。截至2022年及2023年4月1日,公司的合约负债总额分别为人民币7.0百万元及人民币4.5百万元,其中人民币3.0百万元及人民币3.7百万元已于截至2023年及2024年3月31日止年度确认为收入。截至2024年3月31日,公司未实现收入总额为人民币160万元。
收入在扣除增值税后入账。
F-22
BOQII HOLDING LIMITED
合并财务报表附注
(所有金额以千为单位,除份额和每股数据外,除非另有说明)
| 2. | 主要会计政策(续) |
(q)收入确认(续)
各类型收入蒸汽的收入确认政策如下:
销售商品
该公司主要通过在线商店向个人在线客户销售宠物产品。除了线上销售,公司还通过线下渠道向全国各地的商业客户和宠物店销售产品。由于公司在这些交易中担任委托人,公司按总额确认来自产品销售的产品收入。在产品转让给客户之前,公司已经取得了产品的控制权。公司在这些交易中负有主要义务,受到库存风险或有能力指导库存的使用,在确定价格和选择供应商方面具有自由度。收入在交付后消费者实际接受产品时确认,这是产品控制权转移时,并在扣除退货津贴和宠物店回扣后入账。
公司亦与其业务伙伴订立安排,在公司的网上商店销售其产品。公司认为这些安排符合ASC 606-10-55-80下的寄售安排指标,因为(i)业务合作伙伴不会放弃对产品的控制权,即使公司实际拥有货物。公司不控制基础产品,这些产品在销售给最终消费者之前被视为业务合作伙伴的库存;(ii)业务合作伙伴保留要求退回公司持有的货物的权利;(iii)公司没有义务为其实际拥有的产品付款;(iv)公司在确定其业务合作伙伴提供的产品的价格方面没有酌处权。销售成功后,公司将根据销售金额向业务合作伙伴收取协议金额或固定费率的佣金费用。佣金收入在消费者接受产品时按净额确认,扣除退货津贴。
在线营销和信息服务及其他收入
公司在公司的各种渠道和第三方平台上向第三方提供在线营销和信息服务,包括但不限于广告投放、组织以社交媒体影响者为主角的线上和线下营销活动以及向终端消费者传播营销信息。关于公司的营销服务,提供服务的期间长度一般在几个月或更短时间内,此类安排的收入在服务期内按比例确认,因为第三方同时在广告展示或活动进行时消耗利益。
该公司还提供仓库服务。仓库服务包括仓储、包装、调度等服务。收入主要在提供服务时确认。
(r)销售退货
该公司向在线消费者提供无条件退货权,期限为收到产品后七天。退货津贴减少了收入和销售成本,是根据向线上客户提供的退货政策的类别估计的,基于公司维护的历史数据,并根据实际退货不同或预期不同的程度进行调整。
(s)销售奖励
公司采纳客户奖励计划,根据该计划,公司在不同情况下酌情向其客户授予若干单位(“博奇豆”)。波奇豆不能兑换现金,可以作为客户未来在波奇市集网和波奇网上购买的优惠券。波奇豆十个单位价值折合人民币一元未考虑破损影响。
F-23
BOQII HOLDING LIMITED
合并财务报表附注
(所有金额以千为单位,除份额和每股数据外,除非另有说明)
| 2. | 主要会计政策(续) |
(s)销售奖励(续)
对于同时授予收益交易的波奇豆,以其相对独立售价为基础的分配交易价格确认为收益的减少,计提为合同负债。随着客户赎回奖励,应计负债相应减少。对于在没有并发收入交易的情况下授予的波奇豆,在授予时不入账,在未来销售中应用时确认为收入的减少。
该公司还有一项优惠券计划,通过该计划,当在线客户成功下单、在Boqii Marketplace完成首次注册或对产品发表评论时,公司会向他们发放优惠券。当与收益交易同时授予息票时,公司将该息票未来使用的估计成本作为收益的减少进行会计处理。当一项息票未与收益交易同时授予时,它们在授予时不入账,并在未来销售中应用时确认为收益的减少。
(t)收入成本
收入成本包括截至2022年3月31日、2023年及2024年3月31日止年度的产品销售成本分别为人民币9.304亿元、人民币8.427亿元及人民币5.601亿元,以及截至2022年3月31日、2023年及2024年3月31日止年度的服务成本分别为人民币13.3百万元、人民币15.9百万元及人民币8.5百万元。产品销售成本包括产品采购价格、供应商回扣和库存减记。产品成本不包括运输和装卸费、后勤人员工资和福利、后勤中心租赁费用等其他成本。服务成本包括与公司提供营销和信息服务有关的广告和促销成本、员工工资和福利,包括公司为在各种线上和线下渠道进行广告和促销而向第三方支付的费用。
(u)供应商回扣
公司定期收到某些供应商的对价,代表一段时间内销售的产品的回扣。该公司将从其供应商收到的回扣作为其为购买的产品支付的价格的减少。返利是根据在特定时期内达到最低购买门槛而获得的。当根据公司过去的经验、当前的预测和采购量可以合理估计出货量返利时,当公司向采购门槛取得进展时,就会确认一部分返利。
(五)履行费用
履行成本主要指向消费者派送产品的仓储、运输及装卸费用、相关人员的员工工资福利、通关费用及其他相关交易费用。
(w)销售和营销费用
销售和营销费用主要包括广告费用、第三方平台佣金费用、员工工资、销售和营销人员的租金费用和福利、折旧费用以及与销售和营销职能相关的其他日常费用。
广告费用主要包括获客成本和企业形象推广及产品营销成本。公司将所有广告费用作为已发生的费用支出,并将这些成本归入销售和营销费用项下。截至2022年、2023年及2024年3月31日止年度,广告开支分别为人民币8,100万元、人民币4,400万元及人民币2,600万元。
F-24
BOQII HOLDING LIMITED
合并财务报表附注
(所有金额以千为单位,除份额和每股数据外,除非另有说明)
| 2. | 主要会计政策(续) |
(x)一般和行政费用
一般及行政开支包括公司雇员的雇员工资及福利、研发开支及与一般公司职能有关的其他开支,包括会计、财务、税务、法律及人力资源、与使用这些职能的设施及设备有关的成本,例如折旧开支、租金及其他一般公司相关开支。截至2022年、2023年及2024年3月31日止年度,研发费用分别为人民币11.3百万元、人民币3.7百万元及人民币2.2百万元。
(y)租赁
公司通过在采用日使用可选过渡方法应用了ASC 842,“租赁”,而无需重铸比较期。公司在开始时确定一项安排是否为租约。经营租赁主要用于办公和仓库空间,在其综合资产负债表中计入经营租赁使用权(“ROU”)资产、经营租赁负债、流动和经营租赁负债、非流动。
ROU资产代表公司在租赁期内使用标的资产的权利,租赁负债代表公司支付租赁产生的租赁付款的义务。经营租赁ROU资产和负债按租赁期内租赁付款额的现值在开始日确认。在确定租赁期限时,公司包括在合理确定将行使该选择权(如有)时延长或终止租赁的选择权。由于公司的租赁没有提供隐含利率,公司使用其增量借款利率,它根据公司的信用质量并通过比较市场上类似借款的利率来计算,并根据抵押品在每项租赁期限内的影响调整该金额。租赁付款的租赁费用在租赁期内按直线法确认。
对于期限为一年或一年以下的经营租赁,本公司选择不在其合并资产负债表中确认一项租赁负债或ROU资产。相反,它在租赁期内以直线法将租赁付款确认为费用。短期租赁成本对其综合经营报表以及综合亏损和现金流量并不重要。
(z)政府补助
公司设于中国的附属公司收到若干地方政府的政府补助。政府补助由相关政府主管部门酌情决定不时发放。这些补贴用于一般公司用途,并用于支持集团在该地区的持续运营。现金补贴在收到且其收到的所有条件均已满足时,记入其他收益、综合经营报表和综合亏损净额。公司于截至2022年、2023年及2024年3月31日止年度分别确认政府补助人民币0.2百万元、0.3百万元及3.0百万元。
(aa)所得税
当期所得税按照相关税务辖区的规定入账。公司按照ASC 740,所得税,资产负债法核算所得税。在此方法下,递延税项资产和负债确认因财务报表中现有资产和负债的账面值与其各自计税基础之间的差异所导致的税务后果,以及经营亏损结转。递延税项资产和负债采用预期将在该等暂时性差异预计可收回或结算的年度适用于应课税收入的已颁布税率计量。税率变动对递延税项的影响在变动期间的综合经营报表和综合亏损中确认。如果认为递延所得税资产的金额很可能无法实现,则在必要时建立估值备抵,以减少递延所得税资产的金额。
F-25
BOQII HOLDING LIMITED
合并财务报表附注
(所有金额以千为单位,除份额和每股数据外,除非另有说明)
| 2. | 主要会计政策(续) |
(aa)所得税(续)
不确定的税务状况
如果税务状况“更有可能”基于该职位的事实和技术优势而占上风,公司将在其合并财务报表中确认该税务状况的好处。满足“更有可能”确认门槛的税收头寸,以在结算时实现的可能性超过50%的最大税收优惠金额来衡量。公司估计其对定期评估的未确认税收优惠的负债,这些负债可能会受到法律解释变化、税务机关裁决、税务审计的变化和/或发展以及诉讼时效到期的影响。特定税务状况的最终结果可能无法在税务审计结束之前确定,在某些情况下,还无法在上诉或诉讼程序之前确定。最终实现的实际效益可能与公司的估计存在差异。随着每次审计结束,如有调整,将在审计结束期间记录在公司的合并财务报表中。此外,在未来期间,事实、情况和新信息的变化可能要求公司调整有关个税头寸的确认和计量估计。确认和计量估计的变动在变动发生期间确认。截至2023年3月31日和2024年3月31日,公司不存在任何重大未确认的不确定税务状况。
(ab)股份报酬
公司按照ASC 718来确定是否应将购股权分类并作为责任奖励或股权奖励进行会计处理。所有授予员工、管理层和归类为股权奖励的非员工的股份奖励在财务报表中根据其授予日公允价值确认,该公允价值使用期权定价模型计算。
雇员的股份薪酬奖励按授予日奖励的公允价值计量,并确认为(a)如不需要归属条件,则立即在授予日确认为费用;或(b)对于仅以服务条件授予的股份奖励,在归属期内使用扣除估计没收后的分级归属法;或(c)对于以服务条件授予的股份奖励和以首次公开发行股票(“IPO”)为业绩条件的情况,已满足服务条件的期权的累计股份补偿费用应在首次公开发行完成时入账,使用分级归属法。
在ASC 718下,公司在确定所授予期权的公允价值时应用二项期权定价模型。ASC 718要求在授予时估计没收率,如果实际没收与初步估计不同,必要时在后续期间进行修订。以股份为基础的补偿费用在扣除估计没收后入账,因此仅对那些预期归属的以股份为基础的奖励记录费用。
(ac)每股净亏损
每股基本亏损的计算方法是使用两级法将归属于普通股股东的净亏损除以年内已发行普通股的加权平均数。采用两级法,净利润/亏损在普通股和其他参与证券(即优先股)之间根据其参与权利进行分配。
每股摊薄亏损的计算方法是,将经稀释普通等值股份(如有)影响调整后的归属于普通股股东的净亏损除以该年度/该期间已发行普通股和稀释普通等值股份的加权平均数。普通股等价物包括使用IF-转换法就公司可转换可赎回优先股发行的普通股,以及使用库存股法在转换购股权时可发行的普通股。普通等值股份不包括在计算稀释每股收益的分母中,如果将此类股份包括在内将具有反稀释性。
F-26
BOQII HOLDING LIMITED
合并财务报表附注
(所有金额以千为单位,除份额和每股数据外,除非另有说明)
| 2. | 主要会计政策(续) |
(ad)综合损失
综合损失定义为公司股东权益在一段时期内的交易和其他事件和情况的变化,不包括股东投资、向股东分配、可转换可赎回优先股的增值以及可转换可赎回优先股的修改和消灭所产生的交易。所列期间的综合亏损包括净亏损、外币换算调整和未实现证券持有收益损失。
(ae)分部报告
ASC 280,即分部报告,为公司在其财务报表中报告有关经营分部、产品、服务、地理区域和主要客户的信息建立了标准。
根据ASC 280建立的标准,公司的首席经营决策者(“CODM”)被确定为首席执行官,首席执行官在做出有关分配资源和评估公司业绩的决策时审查综合业绩。整体及因此,公司只有一个可报告分部。公司不会为了内部报告的目的而区分市场或细分市场。由于公司的长期资产基本上位于中国,而公司的收入基本上全部来自中国境内,因此没有列报地域分部。
(af)最近的会计公告
根据经修订的2012年JumpStart Our Business Startups Act或JOBS Act,公司有资格成为“新兴成长型公司”或EGC。作为EGC,公司无需遵守任何新的或经修订的财务会计准则,直至私营公司被要求遵守该等新的或经修订的会计准则之日。公司根据提供给私营公司的延长过渡期采用以下标准,或在相关标准允许的情况下根据需要提前采用。
公司采用的新标准和修订标准:
2021年10月,FASB发布ASU 2021-08,“企业合并(主题805):从与客户的合同中对合同资产和合同负债进行会计处理”,其中要求实体(收购方)根据主题606确认和计量企业合并中获得的合同资产和合同负债。在收购日,收购人应按照主题606对相关收入合同进行会计处理,如同其产生了合同一样。本更新中的修订还为收购人在企业合并中确认和计量来自收入合同的已收购合同资产和合同负债时提供了某些实用的权宜之计。该准则在2022年12月15日之后开始的中期和年度期间生效,允许提前采用。公司在2023年第一季度采用了这一更新,采用这一标准并未对公司的披露产生重大影响。
2022年3月,FASB发布了ASU 2022-02、问题债务重组和Vintage Disclosures。该ASU取消了采用ASU2016-13,金融工具信用损失计量的债权人的问题债务重组会计指南。该ASU还增强了当借款人遇到财务困难时,债权人对某些贷款再融资和重组的披露要求。此外,ASU修订了关于年份披露的指南,要求实体在ASC 326-20范围内按发起年份披露融资应收账款和租赁净投资的当期毛冲销。ASU在2022年12月15日之后开始的年度期间生效,包括这些财政年度内的中期期间。将前瞻性地采用ASU。公司在2023年第一季度采用了这一更新,采用这一标准并未对公司的披露产生重大影响。
F-27
BOQII HOLDING LIMITED
合并财务报表附注
(所有金额以千为单位,除份额和每股数据外,除非另有说明)
| 2. | 主要会计政策(续) |
(af)最近的会计公告(续)
公司尚未采纳的新准则及经修订准则:
2022年6月,FASB发布ASU 2022-03公允价值计量(主题820):受合同销售限制的权益证券的公允价值计量。更新澄清,股权证券的合同限制出售不被视为股权证券记账单位的一部分,因此在计量公允价值时不被考虑。更新还明确,实体不能作为单独的记账单位,确认和计量合同销售限制。此次更新还要求对受合同销售限制的股本证券进行某些额外披露。对于公共企业实体,董事会决定,本更新中的修订对2023年12月15日之后开始的财政年度以及这些财政年度内的过渡期有效。对于所有其他实体,修正案对2024年12月15日之后开始的财政年度以及这些财政年度内的过渡期有效。对于尚未发布或可供发布的中期和年度财务报表,允许提前采用。公司正在评估新指引对其合并财务报表的影响。
2023年11月,FASB发布了ASU第2023-07号,对可报告分部披露的改进(主题280)。该ASU更新可报告分部披露要求,要求披露定期提供给首席运营决策者(“CODM”)并包含在分部损益的每个报告计量中的重大可报告分部费用。该ASU还要求披露被确定为主要经营决策者的个人的头衔和职位,并解释主要经营决策者如何在评估分部业绩和决定如何分配资源时使用报告的分部损益衡量标准。ASU在2023年12月15日之后开始的年度期间和2024年12月15日之后开始的财政年度内的中期期间生效。采用ASU应追溯适用于财务报表中列报的所有以前期间。也允许提前收养。该ASU可能会导致公司在采用时包括额外的要求披露。公司正在评估新指引对其合并财务报表的影响,预计将在截至2025年3月31日的年度采用这些指引。
2023年12月,FASB发布ASU第2023-09号,改进所得税披露(主题740)。ASU要求提供有关报告实体有效税率调节的分类信息,以及有关已缴纳所得税的额外信息。对于公共企业实体,本更新中的修订对2024年12月15日之后开始的年度期间有效。对于公共经营实体以外的实体,修订自2025年12月15日之后开始的年度期间生效。对于尚未发布或可供发布的年度财务报表,也允许提前采用。公司正在评估新指引对其合并财务报表的影响。
F-28
BOQII HOLDING LIMITED
合并财务报表附注
(所有金额以千为单位,除份额和每股数据外,除非另有说明)
| 3. | 企业合并 |
截至二零二二年三月三十一日止年度,公司已完成以下业务合并。被收购实体的经营业绩自其各自收购之日起计入公司的合并财务报表。
(a)崇尼网络科技(上海)有限公司(“崇尼网络”)
2018年10月,公司收购于中国注册成立的线下贸易公司崇尼网络的49%股权。根据投资协议,公司有权向崇泥网络委任一名董事(共三个董事会席位)。公司对该项投资采用权益法核算。2021年5月,公司与崇泥订立协议,购买崇泥网络的额外股权,总现金代价为人民币290万元。
于收购崇尼网络的额外权益后,于收购日期2021年6月30日,公司于崇尼网络的股权由49%增加至63.65%,并有权委任崇尼网络董事会成员中的3人中的2人,并已取得对崇尼网络的控制权。公司将本次交易作为分步收购进行会计处理,收购总对价为人民币320万元,其中包括现金对价人民币290万元,以及此前持有的崇尼网络49%股权的公允价值金额为人民币30万元。与先前持有的股权重估有关的收益人民币0.1百万元在截至2022年3月31日止年度的综合亏损及综合亏损报表中的其他收益净额中入账。此前持有的股权的公允价值是根据崇泥网络新增权益的收购价格估算的。
收购的业务于2021年6月30日至2022年3月31日期间为公司贡献收入为零,亏损为人民币0.08百万元。收购事项的备考经营业绩并未呈列,因为它们对2022年底止年度的综合经营报表和综合亏损并不重要。
| 4. | 风险和集中度 |
(a)外币汇率风险
公司可能因美元兑人民币汇率波动而遭受经济损失和对收益和权益的负面影响。2022年人民币对美元贬值幅度约为2.3%。2023年人民币对美元升值幅度约为8.5%。2024年人民币对美元贬值幅度约为1.7%。很难预测未来市场力量或中国或美国政府政策会对人民币兑美元汇率产生怎样的影响。
(b)利率风险
利率风险是指金融工具的公允价值或未来现金流量因市场利率变动而发生波动的风险。公司的利率风险主要来自于长期借款。浮动利率和固定利率发行的借款分别使公司面临现金流利率风险和公允价值利率风险。
F-29
BOQII HOLDING LIMITED
合并财务报表附注
(所有金额以千为单位,除份额和每股数据外,除非另有说明)
| 4. | 风险与集中度(续) |
(c)信用风险集中
可能使公司面临信用风险集中的金融工具包括现金及现金等价物、短期投资、应收账款及应收关联方款项等。此类资产面临信用风险的最大风险敞口为其截至资产负债表日的账面价值。公司将现金及现金等价物及短期投资存放于附属公司所在司法管辖区的金融机构。公司认为,由于该等金融机构的信贷质素较高,故不存在重大信贷风险。
应收账款通常是无担保的,来自通过第三方消费者赚取的收入。公司对第三方客户及关联方进行信用评估,一般不要求第三方客户及关联方提供担保物或其他担保。公司主要根据应收账款的账龄以及围绕特定第三方客户和关联方信用风险的因素建立预期信用损失准备。
(d)客户和供应商集中
基本上所有收入都来自位于中国的客户。截至2022年3月31日和2023年3月31日止年度,没有客户的收入单独占公司总收入的10%以上。截至2024年3月31日止年度,来自浙江浩潮网络科技有限公司的收入占公司总收入的11.4%。
公司截至2022年3月31日、2023年及2024年止年度采购总额超过10%的供应商资料如下:
年终 2022年3月31日 |
年终 2023年3月31日 |
年终 2024年3月31日 |
||||||||||
| 人民币 | 人民币 | 人民币 | ||||||||||
| 皇家嘉宁中国有限公司 |
|
% |
|
% |
|
% | ||||||
| 5. | 现金及现金等价物 |
现金及现金等价物指库存现金和存放于银行和第三方支付处理商的活期存款,在提取或使用方面不受限制。截至2023年3月31日和2024年3月31日的现金和现金等价物余额主要包括以下货币:
| 截至2023年3月31日 | 截至2024年3月31日 | |||||||||||||||
| 人民币 | 人民币 | |||||||||||||||
| 金额 | 等价 | 金额 | 等价 | |||||||||||||
| 人民币 |
|
|
|
|
||||||||||||
| 港元 |
|
|
||||||||||||||
| 美元 |
|
|
|
|
||||||||||||
| 欧元* |
|
|||||||||||||||
| 纽元* |
|
|||||||||||||||
| 合计 |
|
|
||||||||||||||
| * |
|
歼30
BOQII HOLDING LIMITED
合并财务报表附注
(所有金额以千为单位,除份额和每股数据外,除非另有说明)
| 6. | 应收账款,净额 |
应收账款包括以下内容:
| 截至 3月31日, |
截至 3月31日, |
|||||||
| 2023 | 2024 | |||||||
| 人民币 | 人民币 | |||||||
| 应收账款-产品销售 |
|
|
||||||
| 应收账款-线上营销和信息服务及其他服务 |
|
|
||||||
| 预期信用损失备抵 | ( |
) | ( |
) | ||||
| 合计 |
|
|
||||||
预期信贷损失备抵变动:
| 截至 3月31日, |
截至 3月31日, |
截至 3月31日, |
||||||||||
| 2022 | 2023 | 2024 | ||||||||||
| 人民币 | 人民币 | 人民币 | ||||||||||
| 年初 |
|
|
|
|||||||||
| 新增/(反转) |
|
|
( |
) | ||||||||
| 年底 |
|
|
|
|||||||||
| 7. | 库存 |
存货,扣除存货储备后包括以下各项:
| 截至 3月31日, |
截至 3月31日, |
|||||||
| 2023 | 2024 | |||||||
| 人民币 | 人民币 | |||||||
| 产品 |
|
|
||||||
| 包装材料及其他 |
|
|
||||||
| 存货总额,存货准备金净额 |
|
|
||||||
存货拨备变动/(转回)::
| 截至 3月31日, |
截至 3月31日, |
截至 3月31日, |
||||||||||
| 2022 | 2023 | 2024 | ||||||||||
| 人民币 | 人民币 | 人民币 | ||||||||||
| 年初 |
|
|
|
|||||||||
| 拨备/(回拨) |
|
|
( |
) | ||||||||
| 年底 |
|
|
|
|||||||||
截至2022年3月31日、2023年及2024年3月31日止年度,计提存货储备拨备/(转回)的综合经营报表及综合亏损总额分别约为人民币31万元、人民币0.03 5万元及人民币(0.22)万元。
F-31
BOQII HOLDING LIMITED
合并财务报表附注
(所有金额以千为单位,除份额和每股数据外,除非另有说明)
| 8. | 预付款项和其他流动资产 |
预付款项和其他流动资产包括:
| 截至 3月31日, |
截至 3月31日, |
|||||||
| 2023 | 2024 | |||||||
| 人民币 | 人民币 | |||||||
| 购买产品的预付款(a) |
|
|
||||||
| 应收供应商返利(b) |
|
|
||||||
| 增值税(“增值税”)可抵扣(c) |
|
|
||||||
| 应收贷款(d) |
|
|
||||||
| 销售回款资产 |
|
|
||||||
| 存款(e) |
|
|
||||||
| 其他 |
|
|
||||||
| 合计 |
|
|
||||||
| (a) |
|
| (b) |
|
| (c) |
|
| (d) |
|
| (e) |
|
| 9. | 物业及设备净额 |
财产和设备包括以下内容:
| 截至 3月31日, |
截至 3月31日, |
|||||||
| 2023 | 2024 | |||||||
| 人民币 | 人民币 | |||||||
| 成本: | ||||||||
| 仓库设备 |
|
|
||||||
| 家具、电脑和办公设备 |
|
|
||||||
| 车辆 |
|
|
||||||
| 租赁权改善 |
|
|
||||||
| Software |
|
|
||||||
| 总成本 |
|
|
||||||
| 减:累计折旧 | ( |
) | ( |
) | ||||
| 物业及设备净额 |
|
|
||||||
截至2022年3月31日、2023年及2024年3月31日止年度,计入综合经营报表及综合亏损的折旧费用总额分别约为人民币370万元、人民币380万元及人民币270万元。
F-32
BOQII HOLDING LIMITED
合并财务报表附注
(所有金额以千为单位,除份额和每股数据外,除非另有说明)
| 10. | 无形资产,净值 |
公司无形资产主要如下:
| 截至 3月31日, |
截至 3月31日, |
|||||||
| 2023 | 2024 | |||||||
| 人民币 | 人民币 | |||||||
| 成本: | ||||||||
| 商标 |
|
|
||||||
| 许可证 |
|
|
||||||
| 经销商 |
|
|
||||||
| 总成本 |
|
|
||||||
| 减:累计摊销 | ( |
) | ( |
) | ||||
| 无形资产,净值 |
|
|
||||||
截至2021年3月31日止年度完成的业务合并产生的许可和经销权已分配至公司的单一报告单位。截至2023年3月31日和2024年3月31日,企业合并产生的无形资产账面总额分别为人民币2,160万元和人民币1,790万元。
截至2022年3月31日、2023年及2024年3月31日止年度,计入综合经营报表及综合亏损的无形资产的摊销开支总额分别约为人民币4.0百万元、人民币4.0百万元及人民币3.7百万元。
以后五年需摊销的无形资产每年预计摊销费用如下:
| 截至3月31日, | ||||||||||||||||||||
| 2025 | 2026 | 2027 | 2028 | 2029 | ||||||||||||||||
| 摊销费用 |
|
|
|
|
|
|||||||||||||||
F-33
BOQII HOLDING LIMITED
合并财务报表附注
(所有金额以千为单位,除份额和每股数据外,除非另有说明)
| 11. | 长期投资 |
公司的长期投资包括以下方面:
| 截至 3月31日, |
截至 3月31日, |
|||||||
| 2023 | 2024 | |||||||
| 人民币 | 人民币 | |||||||
| 权益法投资 |
|
|
||||||
| 可供出售投资 |
|
|
||||||
| 公允价值易于确定的股本证券 |
|
|
||||||
| 合计 |
|
|
||||||
权益法投资
公司对公司有能力行使重大影响但不具有控制权的主体的投资采用权益法核算。截至2023年3月31日及2024年3月31日,权益法投资的账面价值分别为人民币750万元及人民币740万元,其变动主要与确认的股权收益及以下作为权益法投资入账的投资有关:
2019年4月,公司投资江苏南京农业大学动物药业有限公司(“南京动物药业”)购买8.42%股权,现金总对价为人民币250万元。由于公司能够行使有权委任一名董事的重大影响力,因此公司按权益会计法对该项投资进行会计处理。2022年12月,公司以现金对价合计人民币300万元处置所持有的南京动物药业全部股权。据此,公司在其他收益中确认投资收益人民币54万元,净额。
公司持有武汉春之金信息科技有限公司(“春之金”)24.6%的股权,采用权益法核算。公司还向春之金提供借款(附注27)。2023年3月,公司通过放弃应收春之金340万元贷款,进一步投资春之金购买13.3%的股权。本次交易后,连同此前持有的春之金股权,公司合计持有的股权比例增至34.65%。公司继续对春之金具有重大影响,并对本次投资按权益法核算。
可供出售债权投资
下表汇总了截至2023年3月31日公司可供出售债权投资情况:
| 成本 | 毛额 未实现 收益 |
毛额 未实现 损失 |
处置 长期 投资 |
公平 价值 |
||||||||||||||||
| 非上市债务证券 |
|
( |
) | ( |
) |
|
||||||||||||||
下表汇总了截至2024年3月31日公司可供出售债权投资情况:
| 成本 | 毛额 未实现 收益 |
毛额 未实现 损失 |
处置 长期 投资 |
公平 价值 |
||||||||||||||||
| 非上市债务证券 |
|
( |
) | ( |
) |
|
||||||||||||||
F-34
BOQII HOLDING LIMITED
合并财务报表附注
(所有金额以千为单位,除份额和每股数据外,除非另有说明)
| 11. | 长期投资(续) |
公司持有青岛双安生物科技有限公司(简称“青岛双安”)6.2%的股权。根据投资协议,公司有权于投资结束日起计48个月后行使赎回权。2022年4月,公司向第三方投资者转让青岛双安0.31%股权,现金对价80万元。公司在其他收益中确认了人民币0.37百万元的投资收益,净额。交易完成后,公司持有的青岛双安股权比例为5.9%。截至2023年3月31日和2024年3月31日,公司根据估值结果,分别以公允价值1,620万元和1,520万元重新计量了对青岛双安的投资。截至2023年3月31日及2024年3月31日止年度,未变现证券持有亏损(税后净额)人民币114万元及人民币1.0百万元分别记为其他全面亏损。
2019年10月,公司以现金对价5000万元购买北京宠物狗科技发展有限公司(简称“北京宠物狗”)23.64%股权。根据投资协议,公司有权于投资结束日起计60个月后行使赎回权。截至2023年3月31日和2024年3月31日,公司根据估值结果分别以公允价值重新计量投资3370万元和3290万元。截至2023年3月31日及2024年3月31日止年度,未变现证券持有亏损(税后净额)分别录得人民币6.4百万元及人民币0.8百万元作为其他全面亏损。
于2021年7月及11月,公司与南京动物药业订立投资协议。公司向南京动物药业提供一年期借款,金额为人民币1600万元,单利年利率8%。连同贷款,公司亦有权于贷款期限内将全部或部分贷款转换为南京动物药业3.33%股权的转换权。截至2024年3月31日,人民币200万元未支付,计入应计负债和其他流动负债。公司确认可供出售债务证券项下的投资。按经常性公允价值计量和确认,公允价值变动计入其他综合损失。2023年4月,南京动物药业与公司订立协议,偿还本金贷款人民币600万元,利息为人民币80万元。此外,南京动物药业向公司追加支付人民币106万元作为补偿。公司将补偿收入记为其他收益,净额。截至2023年3月31日和2024年3月31日,公司根据估值结果,分别以公允价值1,800万元和1,030万元重新计量投资。截至2023年及2024年3月31日止年度,未实现证券持有收益(税后净额)人民币83万元及亏损(税后净额)人民币170万元分别记为其他全面亏损。
公允价值易于确定的股本证券
下表汇总了截至2023年3月31日公司公允价值易于确定的权益类证券:
| 成本 | 毛额 未实现 收益 |
毛额 未实现 损失 |
公平 价值 |
|||||||||||||
| 上市公司 |
|
( |
) |
|
||||||||||||
下表汇总了公司截至2024年3月31日公允价值易于确定的权益类证券:
| 成本 | 毛额 未实现 收益 |
毛额 未实现 损失 |
公平 价值 |
|||||||||||||
| 上市公司 |
|
( |
) |
|
||||||||||||
公司于2021年6月购买了40,000股Better Choice Company Inc.(“BTTR”)的普通股,该公司是一家在NYSE American注册并从事销售宠物产品的公司,总现金对价为20万美元。公司以经常性基础以公允价值计量和记录投资,公允价值变动,无论已实现或未实现,均通过损益表记录。公允价值变动计入其他收益净额。
F-35
BOQII HOLDING LIMITED
合并财务报表附注
(所有金额以千为单位,除份额和每股数据外,除非另有说明)
| 12. | 商誉 |
截至2023年3月31日及2024年3月31日止年度的商誉账面值变动情况如下:
| 合计 | ||||
| 人民币 | ||||
| 截至2022年3月31日的余额 | ||||
| 商誉 |
|
|||
| 累计减值损失 | ||||
|
|
||||
| 年内成交 | ||||
| 减值 | ( |
) | ||
| 截至2023年3月31日的余额 | ||||
| 商誉 |
|
|||
| 累计减值损失 | ( |
) | ||
| 截至2024年3月31日的余额 | ||||
| 商誉 |
|
|||
| 累计减值损失 | ( |
) | ||
在2023财年下半年,中国某些地区的新冠疫情死灰复燃以及市场低迷对我们运营的影响导致了商誉可能减值的触发事件。连同历史净亏损和美国低市值等其他指标,因此,管理层得出结论,存在要求公司截至2023年3月31日进行定量商誉减值测试的减值指标。由于公司只有一个报告单位,管理层使用市值来确定报告单位的公允价值。根据定量商誉减值测试,报告单位的公允价值为人民币1.198亿元,低于截至2023年3月31日我们净资产的账面价值人民币2.178亿元,因此在截至2023年3月31日止年度确认了人民币4,070万元的全额减值费用。
| 13. | 其他非流动资产 |
| 截至 3月31日, |
截至 3月31日, |
|||||||
| 2023 | 2024 | |||||||
| 人民币 | 人民币 | |||||||
| 存款(a) |
|
|
||||||
| 长期应收贷款(b) |
|
|||||||
|
|
|
|||||||
| (a) |
|
| (b) |
|
F-36
BOQII HOLDING LIMITED
合并财务报表附注
(所有金额以千为单位,除份额和每股数据外,除非另有说明)
| 14. | 应计负债和其他流动负债 |
应计负债和其他流动负债包括:
| 截至 3月31日, |
截至 3月31日, |
|||||||
| 2023 | 2024 | |||||||
| 人民币 | 人民币 | |||||||
| 应付物流费用 |
|
|
||||||
| 客户垫款 |
|
|
||||||
| 应付投资款项 |
|
|
||||||
| 销售退货的退款义务 |
|
|
||||||
| 专业服务费应计 |
|
|
||||||
| 应计广告费用 |
|
|||||||
| 其他 |
|
|
||||||
| 合计 |
|
|
||||||
| 15. | 租约 |
截至2023年3月31日和2024年3月31日,公司在其综合资产负债表中记录了某些办公空间和设施的经营租赁,这些租赁在2027年之前的不同日期到期。公司不计划在其现有设施各自到期日期之前取消现有租赁协议。在确定租赁期限时,公司在合理确定将行使或不行使该选择权时考虑延长或终止租赁的选择权。该公司的所有租赁都符合经营租赁的条件。
| 截至 3月31日, |
截至 3月31日, |
|||||||
| 2023 | 2024 | |||||||
| 人民币 | 人民币 | |||||||
| 物业、厂房及设备 | ||||||||
| 经营租赁使用权资产 |
|
|
||||||
| 负债 | ||||||||
| 营业租赁负债,流动 |
|
|
||||||
| 非流动经营租赁负债 |
|
|
||||||
| 经营租赁负债合计 |
|
|
||||||
| 加权平均剩余租期(年) |
|
|
||||||
| 加权平均贴现率 |
|
% |
|
% | ||||
截至2022年3月31日、2023年和2024年3月31日止年度与经营租赁活动相关的信息如下:
年终 2022年3月31日 |
年终 2023年3月31日 |
年终 2024年3月31日 |
||||||||||
| 人民币 | 人民币 | 人民币 | ||||||||||
| 以租赁义务换取的经营租赁使用权资产 |
|
|
|
|||||||||
| 经营租赁相关费用 | ||||||||||||
| 使用权资产摊销 |
|
|
|
|||||||||
| 租赁负债利息 |
|
|
|
|||||||||
|
|
|
|
||||||||||
F-37
BOQII HOLDING LIMITED
合并财务报表附注
(所有金额以千为单位,除份额和每股数据外,除非另有说明)
| 15. | 租赁(续) |
年终 2022年3月31日 |
年终 2023年3月31日 |
年终 2024年3月31日 |
||||||||||
| 人民币 | 人民币 | 人民币 | ||||||||||
| 经营租赁付款(计入租赁负债计量) |
|
|
|
|||||||||
租赁负债到期情况如下:
年终 2024年3月31日 |
||||
| 人民币 | ||||
| 截至3月31日止年度, | ||||
| 2025 |
|
|||
| 2026 |
|
|||
| 2027 |
|
|||
| 租赁付款总额 |
|
|||
| 减:推算利息 | ( |
) | ||
| 合计 |
|
|||
| 16. | 利息支出 |
年终 2022年3月31日 |
年终 2023年3月31日 |
年终 2024年3月31日 |
||||||||||
| 人民币 | 人民币 | 人民币 | ||||||||||
| 承兑票据的摊销费用 |
|
|
|
|||||||||
| 借款利息支出 |
|
|
|
|||||||||
| 合计 |
|
|
|
|||||||||
| 17. | 其他收益,净额 |
年终 2022年3月31日 |
年终 2023年3月31日 |
年终 2024年3月31日 |
||||||||||
| 人民币 | 人民币 | 人民币 | ||||||||||
| 将原持有的股权重新计量至公允的收益 步骤收购中的价值(注3) |
|
|||||||||||
| 汇兑损失,净额 |
|
|
|
|||||||||
| 其他债务处置损失(附注21) | ( |
) | ||||||||||
| 存托银行偿付(a) |
|
|||||||||||
| 投资(亏损)/收益 | ( |
) | ( |
) |
|
|||||||
| 出售附属公司的收益(b) |
|
|
||||||||||
| 以公开发售方式发行的普通股之折让(附注19) | ( |
) | ||||||||||
| 其他 | ( |
) | ( |
) |
|
|||||||
| 合计 |
|
|
( |
) | ||||||||
| (a) |
|
F-38
BOQII HOLDING LIMITED
合并财务报表附注
(所有金额以千为单位,除份额和每股数据外,除非另有说明)
| 17. | 其他收益,净额(续) |
| (b) |
|
| 18. | 所得税 |
开曼群岛
根据开曼群岛现行税法,公司及其在开曼群岛注册成立的子公司无需就收入或资本收益缴税。此外,开曼群岛不对支付给股东的股息征收预扣税。
香港
根据现行《香港税务条例》,公司于香港注册成立的附属公司须就其在香港经营所产生的应课税收入征收8.25%及16.5%的两级利得税税率。此外,于香港注册成立的附属公司向公司支付股息无须缴付所得税。
中国
2018年7月25日,博奇(上海)信息技术股份有限公司(“上海博奇”)被授予“软件企业”。根据《企业所得税(“EIT”)法》和中国相关法规,自2018年起,上海博奇可享受2年免征EIT及随后3年12.5%优惠税率的免税期,且证书有效期至2023年10月。
此外,上海博奇还于2019年10月28日获得“高新技术企业(HNTE)”资格,并在具备企业所得税法应纳税所得额的范围内,2019年至2022年享受15%的优惠税率税率,只要保持HNTE资格并向相关税务机关适当办理相关企业所得税备案手续即可。上海博祺在先证书到期后可重新申请HNTE证书。在上海博奇享受“HNTE”和“软件企业”两项税收优惠的同时,上海博奇选择适用“软件企业”优惠税率。截至2022年3月31日、2023年及2024年3月31日止年度,上海博祺分别按12.5%、12.5%及25%的息税前利润率。
公司其他附属公司、VIE及VIE于中国成立的附属公司须按中国一般所得税率25%。
公司的所得税费用与适用于合并实体亏损的中国法定企业所得税税率之间的差异调节如下:
|
年终 2022年3月31日 |
年终 2023年3月31日 |
年终 2024年3月31日 |
||||||||||
| 人民币 | 人民币 | 人民币 | ||||||||||
| 所得税前亏损 | ( |
) | ( |
) | ( |
) | ||||||
| 按各自适用税率计算的所得税 | ( |
) | ( |
) | ( |
) | ||||||
| 不同税务管辖范围的影响 |
|
|
|
|||||||||
| 研发费用加计扣除(a) | ( |
) | ( |
) | ( |
) | ||||||
| 不可扣除的费用 |
|
|
|
|||||||||
| 估值备抵变动 |
|
|
|
|||||||||
| 合计 |
|
|
|
|||||||||
| (a) |
|
F-39
BOQII HOLDING LIMITED
合并财务报表附注
(所有金额以千为单位,除份额和每股数据外,除非另有说明)
| 18. | 所得税(续) |
截至2022年3月31日、2023年和2024年3月31日止年度的所得税拨备与应用企业所得税计算的金额存在差异,这主要是由于所提供的估值备抵发生变化以及公司某些具有优惠税率的子公司的税收差异。
下表列出了免税期效应对中国经营的影响:
年终 2022年3月31日 |
年终 2023年3月31日 |
年终 2024年3月31日 |
||||||||||
| 人民币 | 人民币 | 人民币 | ||||||||||
| 免税期效应 |
|
|
|
|||||||||
|
|
|
|
||||||||||
实际所得税率与中国法定所得税率的调节如下:
|
年终 2022年3月31日 |
年终 2023年3月31日 |
年终 2024年3月31日 |
||||||||||
| 人民币 | 人民币 | 人民币 | ||||||||||
| 中国法定所得税率 |
|
% |
|
% |
|
% | ||||||
| 免税期效应 |
|
% | ( |
)% | ( |
)% | ||||||
| 中国境外子公司税率差异 | ( |
)% | ( |
)% | ( |
)% | ||||||
| 研发费用加计扣除 |
|
% |
|
% |
|
% | ||||||
| 不可扣除的费用 |
|
% |
|
% |
|
% | ||||||
| 估值备抵变动 | ( |
)% | ( |
)% | ( |
)% | ||||||
| 有效所得税率 |
|
% |
|
% |
|
% | ||||||
所得税费用构成
计入合并经营报表和综合亏损的当期和递延所得税费用部分如下:
|
年终 2022年3月31日 |
年终 2023年3月31日 |
年终 2024年3月31日 |
||||||||||
| 人民币 | 人民币 | 人民币 | ||||||||||
| 当期所得税费用/(收益) | ( |
) |
|
( |
) | |||||||
| 递延税收优惠 | ( |
) | ( |
) | ( |
) | ||||||
| 所得税抵免,净额 | ( |
) | ( |
) | ( |
) | ||||||
歼40
BOQII HOLDING LIMITED
合并财务报表附注
(所有金额以千为单位,除份额和每股数据外,除非另有说明)
| 18. | 所得税(续) |
递延税项资产和递延税项负债
递延税款是使用预期冲回期间的已颁布税率计量的。产生截至2023年3月31日和2024年3月31日递延所得税资产负债余额的暂时性差异的税务影响如下:
| 截至 3月31日, |
截至 3月31日, |
|||||||
| 2023 | 2024 | |||||||
| 人民币 | 人民币 | |||||||
| 递延所得税资产: | ||||||||
| 净累计亏损-结转 |
|
|
||||||
| 津贴 |
|
|
||||||
| 合同负债 |
|
|
||||||
| 应计项目 |
|
|
||||||
| 公允价值变动 |
|
|
||||||
| 减:估值备抵 | ( |
) | ( |
) | ||||
| 递延税项负债: | ||||||||
| 资产收购和企业合并产生的无形资产的确认 | ( |
) | ( |
) | ||||
截至2023年3月31日及2024年3月31日,公司中国实体分别有约人民币6.54亿元及人民币6.03亿元的税项亏损结转,可结转抵销应课税收入。根据企业所得税法,净经营亏损的结转期为五年。公司的净经营亏损结转将在2025年至2029年期间以不同金额到期。除到期外,公司使用这些经营亏损结转的能力没有其他限制或限制。
当公司确定未来很可能不会使用递延所得税资产时,对递延所得税资产计提估值备抵。在作出该决定时,公司考虑了不包括冲销暂时性差异的未来应纳税所得额和税项亏损结转等因素。如果未来发生允许公司实现部分或全部递延所得税的事件,则对估值备抵的调整将导致该等事件发生时的税费减少。截至2023年3月31日和2024年3月31日,提供了人民币1.667亿元和人民币1.553亿元的估值备抵,因为公司很可能无法利用其子公司和VIE产生的这些税收亏损结转和其他递延税项资产。
估值备抵变动情况如下:
年终 2022年3月31日 |
年终 2023年3月31日 |
年终 2024年3月31日 |
||||||||||
| 人民币 | 人民币 | 人民币 | ||||||||||
| 期初余额 |
|
|
|
|||||||||
| 估值备抵变动 |
|
|
|
|||||||||
| 净经营亏损到期注销 | ( |
) | ( |
) | ||||||||
| 与出售一间附属公司有关的估值备抵减少 | ( |
) | ||||||||||
| 期末余额 |
|
|
|
|||||||||
F-41
BOQII HOLDING LIMITED
合并财务报表附注
(所有金额以千为单位,除份额和每股数据外,除非另有说明)
| 19. | 普通股 |
截至2023年3月31日,公司已发行和流通的A类普通股分别为55,763,079股和B类普通股13,037,729股。截至2024年3月31日,公司已发行和流通的A类普通股分别为147,691,753股和B类普通股分别为13,037,729股。
首次公开发行
2020年10月,公司完成在纽约证券交易所IPO发行7,000,000股美国存托股票(“ADS”)(包括在承销商超额配股权全部行使后出售的1,050,000股ADS)(每股代表0.75股A类普通股),以每股ADS 10.00美元的价格发行总计5,250,000股普通股。扣除承销折扣和佣金以及其他发行费用后,此次IPO募集资金净额约为6100万美元。
首次公开募股完成后,公司所有系列可赎回可转换优先股均以一对一的方式转换并指定为每股面值0.00 1美元的A类普通股,但(i)10,340,000股A系列优先股按1:0.76的基准自动转换为7,844,137股普通股,(ii)9,067,384股B系列优先股按1:0.94的基准自动转换为8,557,980股普通股,(iii)6,734,459股C +系列优先股按1:1.02的基准自动转换为6,883,520股普通股;(iv)833,125股C系列优先股按1比1的基准转换并指定为每股面值0.00 1美元的B类普通股。12,204,604股普通股在一对一的基础上被指定为B类普通股。其余普通股以一对一的方式被指定为A类普通股。
就所有须经股东表决的事项而言,A类普通股的每一持有人有权获得一票,B类普通股的每一持有人有权获得二十票。
2021年2月,公司向其一名股东回购521,924股A类普通股,对价为480万美元,回购的股份随后被注销。
公开发行
2023年7月28日,公司与VG Master Fund SPC(“VG”)签订了经2023年8月16日修订的证券购买协议,根据该协议,在遵守特定条款和条件的情况下,公司可酌情出售和发行(i)最多7,000,000美元的美国存托股票和(ii)最多35,000美元的美国存托股票作为承诺股份发行给VG,在7月28日开始的期间内,不时,2023年且截止日期为(i)VG应已根据购买协议购买的股份数量等于7,000,000美元之日或(ii)2024年7月28日,以较早者为准。每次购买的ADS购买价格将等于自第三方收到书面购买通知之日(含)起的五个工作日内NYSE American报告的ADS每日最低收盘价(根据任何重组、资本重组、非现金股息、股份拆细、股份合并或其他类似交易进行调整)的百分之八十(80%)。截至2024年3月31日,公司已根据协议出售了总额为4,500,000美元的公司ADS,总收益为330万美元。截至2024年3月31日,公司已收到总收益330万美元。据此,公司将贴现部分计入其他亏损共计人民币590万元。
定向增发
2023年9月,公司与某些非美国投资者订立协议,以0.233美元的价格出售合计15,000,000股A类普通股,总对价为350万美元。截至2024年3月31日,公司共向投资者发行15,000,000股A类普通股,并获得投资者的全额对价。
| 20. | 可赎回非控股权益 |
公司全资附属公司Yoken Holding Limited(“Yoken”)于2020年10月向第三方投资者发行120,000股可赎回优先股,金额为人民币600万元。如果Yoken未能在发行后预先约定的时间内完成合格的IPO,且赎回价格以每年10%的利息计量,则优先股可由持有人选择赎回。因此,优先股作为夹层股权中的可赎回非控制性权益入账,并在自发行日开始的期间内计入赎回价值。合同条款与公司优先股相同。
F-42
BOQII HOLDING LIMITED
合并财务报表附注
(所有金额以千为单位,除份额和每股数据外,除非另有说明)
| 20. | 可赎回非控股权益(续) |
截至2022年3月31日、2023年及2024年3月31日止年度,公司自发行日期起计期间分别确认可赎回非控股权益的赎回价值增加人民币0.6百万元、0.7百万元及0.8百万元,并相应增加累计亏损。截至2023年3月31日及2024年3月31日,可赎回非控股权益分别为人民币720万元及人民币8.0百万元。
下表提供截至2022年3月31日、2023年和2024年3月31日止年度的可赎回非控股权益活动详情:
年终 2022年3月31日 |
年终 2023年3月31日 |
年终 2024年3月31日 |
||||||||||
| 人民币 | 人民币 | 人民币 | ||||||||||
| 期初余额 |
|
|
|
|||||||||
| 可赎回非控股权益的增值 |
|
|
|
|||||||||
| 期末余额 |
|
|
|
|||||||||
| 21. | 借款、其他债务和衍生负债 |
短期借款
下表列示截至2023年3月31日和2024年3月31日商业银行、其他机构和个人的短期借款情况。短期借款包括期限短于一年的借款:
| 截至 3月31日, |
截至 3月31日, |
|||||||
| 2023 | 2024 | |||||||
| 人民币 | 人民币 | |||||||
| 银行借款 |
|
|
||||||
银行借款
截至2023年3月31日及2024年3月31日,公司取得短期银行借款合计人民币8,630万元及人民币1,520万元,其中以短期投资作抵押的借款分别为人民币6,390万元及零。未偿还借款的加权平均利率分别约为3.98%及4%。这些短期银行借款不包括任何限制性契约。截至2023年3月31日及2024年3月31日,短期借款的未使用融资分别为人民币1.644亿元及人民币5.0百万元。
截至2024年3月31日,公司未获得长期银行借款,长期借款的未使用融资为零。
截至2023年3月31日和2024年3月31日的短期借款和长期借款未来本金到期情况如下:
年终 2023年3月31日 |
年终 2024年3月31日 |
|||||||
| 人民币 | 人民币 | |||||||
| 截至3月31日止年度, | ||||||||
| -1年内 |
|
|
||||||
| 合计 |
|
|
||||||
截至本招股说明书之日,截至2024年3月31日的未偿还短期借款已全部后续结清。
F-43
BOQII HOLDING LIMITED
合并财务报表附注
(所有金额以千为单位,除份额和每股数据外,除非另有说明)
| 21. | 借款、其他债务及衍生负债(续) |
其他债务
其他债务–非流动债务包括:
| 截至 3月31日, |
截至 3月31日, |
|||||||
| 2023 | 2024 | |||||||
| 人民币 | 人民币 | |||||||
| 向Chong Li借款(个) |
|
|
||||||
| Yoken系列A-1认股权证的贷款(b) |
|
|
||||||
| 应付投资款项 |
|
|
||||||
| 合计 |
|
|
||||||
(a)向Chong Li借款
上海广诚于2020年3月与Chong Li签署了贷款协议(“向Chong Li借款”)。贷款本金额为人民币1.28亿元免息。该期限为5年,若经Chong Li和上海广诚双方同意,可以延长。公司将向Chong Li借款作为长期债务进行会计处理,初始确认金额为人民币9,500万元(即本金现值人民币1.28亿元),后续按摊余成本计量。于截至2023年及2024年3月31日止年度,公司分别偿还向Chong Li的贷款本金人民币3640万元及人民币680万元。截至2023年3月31日及2024年3月31日止年度,公司分别录得利息开支人民币450万元及零。
公司发行优先股将由Superb Origin International Limited(“Superb Origin”,Chong Li为Superb Origin的100%股权所有人)在上海广诚偿还Chong Li的贷款后解决。公司在夹层股权中录得应收发行优先股款项人民币9,500万元(即本金额现值人民币1.28亿元),作为尚未从Superb Origin收到的优先股的代价。2020年10月IPO完成后,优先股自动转换为A类普通股。公司随后将Superb Origin的未收对价记录为股东权益项下发行普通股的应收款项(附注22)。
2023年9月,上海广诚与Chong Li订立债务豁免协议,该协议规定,Chong Li豁免上海广诚尚未支付的应付借款中的人民币7528万元。同时,公司与Superb Origin订立债务豁免协议,协议规定公司将免除Superb Origin应付给其的未偿还投资金额1125万美元。据此,公司相应地将豁免金额与“其他债务”和“发行普通股应收款项”进行抵销。截至2024年3月31日止年度,公司就该交易录得投资亏损人民币140万元(附注17)。
(b)Yoken系列A-1认股权证
于2020年3月2日,公司全资附属公司Yoken Holding Limited(“Yoken”)与三名投资者订立股份购买协议(“Yoken Series A-1 SPA”)。根据Yoken系列A-1 SPA,Yoken将向每位投资者发行认股权证(“Yoken系列A-1认股权证”),以购买一定数量的Yoken系列A-1优先股(“Yoken系列A-1优先股”)。作为每份Yoken Series A-1认股权证的代价,有关投资者须向Yoken的全资中国附属公司成都Chongaita Information Technology Co.,Ltd.(“Chongaita”)提供单利为每年10%的贷款(“关于Yoken Series A-1认股权证的贷款”)。Yoken将仅在Chongaita收到所有贷款收益后发行Yoken系列A-1认股权证。Yoken系列A-1认股权证的发行和贷款收益的收到均为Yoken系列A-1 SPA交易的成交条件。公司将该贷款作为每年单利10%的定期贷款入账。截至2020年3月31日,Yoken系列A-1认股权证的贷款收益的账面价值为人民币1800万元。
F-44
BOQII HOLDING LIMITED
合并财务报表附注
(所有金额以千为单位,除份额和每股数据外,除非另有说明)
| 21. | 借款、其他债务及衍生负债(续) |
其他债务(续)
(b)Yoken系列A-1认股权证(续)
于2020年10月23日,其中一名投资者终止与Yoken订立新股份购买协议,据此,于2020年10月23日发行120,000股Yoken系列A-1优先股,总代价为人民币600万元。同日,公司向余下两名投资者发行两份认股权证,以每股7.14美元的行权价购买最多36万股和20万股Yoken系列A-1优先股,涉及授予Chongaita的1800万元人民币(相当于250万美元)和1000万元人民币(相当于140万美元)的贷款(“Yoken系列A-1认股权证的贷款”)。作为债务修正,公司将人民币140万元的利息支出冲回为其他收益,净额。公司确认Yoken系列A-1认股权证,并将转换特征从收到的总对价中分叉为衍生负债。截至2023年3月31日及2024年3月31日,Yoken系列A-1认股权证的账面价值分别为人民币2,730万元及人民币3,240万元,转换特征公允价值分别为人民币790万元及人民币570万元。
| 截至 3月31日, |
截至 3月31日, |
|||||||
| 2023 | 2024 | |||||||
| 人民币 | 人民币 | |||||||
| Yoken系列A-1认股权证的转换特征(a) |
|
|
||||||
| 远期外汇合约(b) |
|
|||||||
| 合计 |
|
|
||||||
对于每个具有分叉衍生负债(即嵌入认股权证或转换特征)的债务工具的初始确认,在收到的总对价中,以公允价值确认衍生负债,然后将剩余对价(扣除发行费用)分配给主债务工具。衍生负债随后按公允价值列账,公允价值的任何变动目前在损益表中确认。采用实际利率法对主债务工具进行后续摊销。在将主债务工具转换为优先股或偿还债务时,主债务工具和相应的衍生负债均须进行消灭会计,并从两种负债的重新编制价值与公司给予的对价公允价值(即优先股或现金)之间的差额中确认收益或损失。
(a)就Yoken系列A-1认股权证发行的认股权证是嵌入式而非独立式的,因为它是(1)就该票据发行的,以及(2)在不终止债务票据的情况下不可单独行使。因此,每个组合工具(嵌入认股权证的贷款)基本上类似于可转换债务,其中嵌入认股权证类似于能够将债务工具转换为优先股的转换特征。
该公司评估了嵌入的认股权证以及Yoken系列A-1认股权证中的转换特征,并得出结论认为需要将其分叉并作为衍生负债单独核算。这是因为(1)嵌入权证或转换特征作为一种与股票挂钩的特征,与其债务主体工具没有明确和密切的关联,以及(2)可转换优先股的赎回权可能会产生优先股转换特征的净额结算。
(b)于2021年6月及12月及2022年3月,公司与一家金融机构订立三份新的远期外汇合约。据此,金融机构同意于2022年6月、2022年12月和2023年3月分别以6.5452、6.5 128和6.4200的固定汇率向公司购买800万美元、400万美元和500万美元,以换取人民币5240万元、人民币2610万元和人民币3210万元。公司提前结算金额1,100万美元,将公允价值收益计人民币120万元记为衍生负债公允价值变动。截至2022年3月31日止年度,其余远期外汇合约的公允价值收益为人民币0.9百万元,记为衍生负债的公允价值变动。其余远期外汇合约的账面价值为人民币0.7百万元,记为预付款项和其他流动资产。
F-45
BOQII HOLDING LIMITED
合并财务报表附注
(所有金额以千为单位,除份额和每股数据外,除非另有说明)
| 21. | 借款、其他债务及衍生负债(续) |
衍生负债(续)
2022年12月和2023年3月,分别将2021年12月和2022年3月签订的远期外汇合约展期至2023年12月和2024年3月。及公司提前结算金额为150万美元,并将公允价值收益计人民币0.1百万元记为衍生负债的公允价值变动。截至2023年3月31日止年度,其余远期外汇合约的公允价值亏损为人民币(3.6)万元,记为衍生负债的公允价值变动。其余远期外汇合约的账面价值为人民币290万元,记为衍生负债。
于2021年12月和2022年3月签订的远期外汇合约已于2023年12月和2024年3月到期,公司分别向银行支付人民币125万元和人民币476万元以了结交易,导致累计亏损人民币(3.2)万元记为衍生负债的公允价值变动。截至2024年3月31日,远期外汇合约的账面价值为零。
| 22. | 发行普通股应收款项 |
公司向投资者发行优先股,由投资者在上海广诚向招商银行偿还贷款和向投资者偿还Chong Li贷款后结清。公司就发行夹层股权优先股的应收款项入账,以支付尚未从投资者收到的优先股的代价。2020年10月IPO完成后,优先股自动转换为A类普通股。公司在股东权益项下将此类转换后的普通股对价作为发行普通股的应收款项入账。
2023年9月,上海广诚与Chong Li订立债务豁免协议,该协议规定,Chong Li豁免上海广诚尚未支付的应付借款中的人民币7,528万元(附注21)。同时,公司与Superb Origin订立债务豁免协议,协议规定公司将免除Superb Origin应付给其的未偿还投资金额1125万美元。据此,公司相应地将豁免金额与“其他债务”和“发行普通股应收款项”进行抵销。
截至2023年3月31日及2024年3月31日止年度,公司收到发行普通股应收款项人民币87.9元及人民币8.8百万元。截至2023年3月31日及2024年3月31日止年度,公司分别录得利息收入人民币610万元及零。截至2023年3月31日及2024年3月31日,发行普通股的应收款项余额分别为人民币8,340万元及人民币1,600万元。
| 23. | 股份补偿 |
于2012年9月27日,公司采纳2012年全球股份计划(“2012年计划”)并预留1,061,500股普通股,以供向公司若干雇员及非雇员(“参与者”)授出购股权。2018年8月1日,公司采纳2018年全球股份计划(“2018年计划”)以取代2012年计划,并将预留普通股股份总数增加至5,987,836股,用于未来授出购股权。2020年9月1日,公司修订2018年计划,将授权预留股份由5,987,836股增加至8,987,836股。2022年5月,公司修订2018年计划,将4,000,000股授权预留股份由8,987,836股增加至12,987,836股。
除于截至2015年3月31日及2016年3月31日止年度向若干高级管理人员授出的购股权一经授出即立即全数归属及可予行使外,根据2012年及2018年计划向雇员及非雇员授出的其他购股权一般可于公司完成合资格首次公开发售或经界定的公司交易(即控制权变更等)及雇员按照规定的服务时间表向公司提供服务时行使。雇员参与者一般受制于四年服务时间表,根据该时间表,雇员有权在完成服务的每一年结束时归属其期权授予的25%。
截至2023年3月31日及2024年3月31日止年度,分别向参与者授出零份及9,511,720份购股权。
F-46
BOQII HOLDING LIMITED
合并财务报表附注
(所有金额以千为单位,除份额和每股数据外,除非另有说明)
| 23. | 股份补偿(续) |
下表列出截至2023年3月31日及2024年3月31日止年度的购股权活动:
数量 股份 |
加权平均 行权价格 |
加权平均 剩余 合同期限 |
聚合 内在 价值 |
加权平均 公允价值 |
||||||||||||||||
| 美元 | 美元 | 美元 | ||||||||||||||||||
| 截至2022年3月31日 |
|
|
|
|
|
|||||||||||||||
| 截至2022年3月31日可行使 | ||||||||||||||||||||
| 已锻炼 | ( |
) |
|
- |
|
|||||||||||||||
| 没收 | ( |
) |
|
|
||||||||||||||||
| 截至2023年3月31日 |
|
|
|
|
|
|||||||||||||||
| 截至2023年3月31日可行使 | ||||||||||||||||||||
| 已获批 |
|
|
|
|||||||||||||||||
| 已锻炼 | ( |
) |
|
- |
|
|||||||||||||||
| 没收 | ( |
) |
|
|
||||||||||||||||
| 截至2024年3月31日 |
|
|
|
|
|
|||||||||||||||
| 截至2024年3月31日可行使 | ||||||||||||||||||||
合计内在价值计算为期权的行使价格与相关股份的估计公允价值之间的差额,分别为2022年3月31日、2023年和2024年3月31日的404,409美元、123,594美元和86美元。
截至2023年3月31日和2024年3月31日,公司授予的购股权相关的未确认股份补偿费用分别为322,926美元和11,964美元,预计将分别在3.4年和8.9年的加权平均期间内确认。
授予参与者的期权采用二项式期权定价模型在授予日以公允价值计量。用于对公司截至2024年3月31日止年度的期权授予进行估值的假设如下:
| 年终 3月31日, 2024 |
||
| 预期波动 |
|
|
| 无风险利率 |
|
|
| 行使倍数 |
|
|
| 预期股息率 |
|
|
| 合同期限(年) |
|
预期波动是根据时间范围接近公司期权预期期限的可比同行上市公司的历史波动率估计的。无风险利率是根据以美元计价的美国国债到期收益率估算的,期限与期权估值日生效的公司期权的预期期限一致。预期行权倍数估计为员工决定自愿行使既得期权的时间的股票价格与行权价格的平均比率。由于公司没有足够的过去员工锻炼历史信息,因此参考一份广受认可的学术研究出版物进行了估算。由于公司从未就其股份宣派或派付任何现金股息,预期股息收益率为零,且公司预期于可见未来不会派发任何股息。预期期限为期权的合同期限。
F-47
BOQII HOLDING LIMITED
合并财务报表附注
(所有金额以千为单位,除份额和每股数据外,除非另有说明)
| 23. | 股份补偿(续) |
就公司授予参与者的购股权而言,完成合格的首次公开募股被视为奖励的业绩条件。合格的IPO在完成之前不被认为是可能的。在ASC 718下,在很可能达到业绩条件的情况下,应当计提补偿费用。因此,在合格IPO完成之前,不会确认与这些期权相关的补偿费用,因此截至2020年3月31日止年度没有确认以股份为基础的补偿费用。截至2021年3月31日止年度,于2020年10月完成首次公开发售后,公司录得人民币5500万元的股份补偿开支。截至2023年及2024年3月31日止年度,分别录得人民币(7.7)百万元及人民币0.7百万元的股份补偿开支。
截至2023年3月31日和2024年3月31日止年度,授予参与者的期权的公允价值分别为零和0.12百万美元。
| 24. | 员工福利 |
公司在中国注册成立的子公司和VIE的全职员工有权享受包括医疗保险、基本养老金、失业保险、工伤保险、生育保险和住房基金在内的员工福利待遇。要求这些公司按照相关规定,按员工工资的一定比例缴纳这些福利,并将缴纳这些福利的金额计入综合经营和综合损失表。公司对作出的贡献以外的利益没有法律义务。中国政府对这些雇员的福利和医疗福利以及最终养老金责任负责。截至2022年、2023年及2024年3月31日止年度,就该等雇员福利计入综合经营报表及综合亏损的总金额分别为人民币700万元、人民币900万元及人民币800万元。
| 25. | 公允价值计量 |
公司以经常性公允价值计量其短期投资、可供出售投资、公允价值易于确定的权益证券和衍生负债。归类于第1级的股票证券使用目前可在NYSE American注册的证券交易所获得的市场报价进行估值。归类于第2级的短期投资使用市场上直接或间接可观察到的输入进行估值。由于公司的可供出售投资和衍生负债不在价格易于观察的活跃市场中交易,公司使用重大不可观察输入值计量可供出售投资和衍生负债的公允价值。基于不可观察因素在整体公允价值计量中的显著性,将这些工具划分为第3级估值层次。截至2022年3月31日、2023年、2024年3月31日止年度,公司未将任何资产或负债转入或转出第3级。
F-48
BOQII HOLDING LIMITED
合并财务报表附注
(所有金额以千为单位,除份额和每股数据外,除非另有说明)
| 25. | 公允价值计量(续) |
下表汇总了截至2023年3月31日和2024年3月31日公司按经常性公允价值计量和入账的金融资产和负债情况:
| 报告日的公允价值计量采用 | ||||||||||||||||
| 说明 | 公允价值 截至 3月31日, 2023 |
报价in 活跃市场 对于相同的 资产(第1级) |
重要的其他 可观察 输入 (2级) |
重大 不可观察 投入(3级) |
||||||||||||
| 人民币 | 人民币 | 人民币 | 人民币 | |||||||||||||
| 资产: | ||||||||||||||||
| 短期投资 |
|
|
||||||||||||||
| 可供出售债权投资 |
|
|
||||||||||||||
| 公允价值易于确定的股本证券 |
|
|
||||||||||||||
| 总资产 |
|
|
|
|
||||||||||||
| 负债: | ||||||||||||||||
| 衍生负债 |
|
|
||||||||||||||
| 报告日的公允价值计量采用 | ||||||||||||||||
| 说明 | 公允价值 截至 3月31日, 2024 |
报价in 活跃市场 对于相同的 资产(第1级) |
重大 其他可观测 输入 (2级) |
重大 不可观察 投入(3级) |
||||||||||||
| 人民币 | 人民币 | 人民币 | 人民币 | |||||||||||||
| 资产: | ||||||||||||||||
| 短期投资 | ||||||||||||||||
| 可供出售债权投资 |
|
|
||||||||||||||
| 公允价值易于确定的股本证券 |
|
|
||||||||||||||
| 总资产 |
|
|
|
|||||||||||||
| 负债: | ||||||||||||||||
| 衍生负债 |
|
|
||||||||||||||
F-49
BOQII HOLDING LIMITED
合并财务报表附注
(所有金额以千为单位,除份额和每股数据外,除非另有说明)
| 25. | 公允价值计量(续) |
主要3级投资的滚动如下:
| 衍生产品 负债 |
可用- 出售 债务 投资 |
|||||||
| 2021年3月31日第3级投资的公允价值 |
|
|
||||||
| 新增 |
|
|||||||
| 远期外汇合约的重新分类 |
|
- | ||||||
| 衍生负债的未实现公允价值变动 | ( |
) | ||||||
| 可供出售债权投资的未实现公允价值变动 | ( |
) | ||||||
| 2022年3月31日第3级投资的公允价值 |
|
|
||||||
| 远期外汇合约的重新分类 | ( |
) | ||||||
| 衍生负债的未实现公允价值变动 |
|
- | ||||||
| 可供出售债权投资的未实现公允价值变动 | ( |
) | ||||||
| 处置可供出售债权投资 | ( |
) | ||||||
| 截至2023年3月31日第3级投资的公允价值 |
|
|
||||||
| 远期外汇合约的重新分类 | ( |
) | ||||||
| 衍生负债的未实现公允价值变动 |
|
- | ||||||
| 可供出售债权投资的未实现公允价值变动 | - | ( |
) | |||||
| 处置可供出售债权投资 | ( |
) | ||||||
| 截至2024年3月31日第3级投资的公允价值 |
|
|
||||||
公司采用权益分配模型、市场法和二项式模型确定其投资的公允价值。公允价值的确定基于其他可比上市公司的估计、判断和信息。截至2023年3月31日和2024年3月31日估值中采用的重大不可观察输入值:
| 截至 3月31日, |
截至 3月31日, |
|||
| 2023 | 2024 | |||
| 缺乏适销性的折扣后销售的隐含价格 |
|
|
||
| 加权平均资本成本 | ||||
| 缺乏适销性折扣 |
|
|
||
| 无风险费率 |
|
|
||
| 预期波动 |
|
|
||
| 概率 | 清算情形:35%、40% 赎回情形:35%、40% IPO情景:30%、20% |
清算情形:40%、35% 赎回情形:40%、35% IPO情景:20%、30% |
投资公允价值公允价值计量中使用的重大不可观察输入值包括加权平均资本成本、缺乏适销性的折现后的销售隐含价格、缺乏适销性的折现、无风险率、预期波动性和不同情景的概率。缺乏适销性折价和无风险利率的显著上升将导致公允价值计量显著降低。预期波动性显著下降将导致公允价值计量显着降低。如果假设赎回和清算情景的概率保持相等,则IPO情景概率的显著增加将导致公允价值计量显着降低。
公司采用二项式模型确定其衍生负债的公允价值。公允价值的确定基于其他可比上市公司的估计、判断和信息。截至2023年3月31日和2024年3月31日的估值中采用的重大不可观察输入值如下:
| 截至 3月31日, |
截至 3月31日, |
|||||||
| 2023 | 2024 | |||||||
| 现货价格(美元) |
|
|
||||||
| 无风险费率 |
|
% |
|
% | ||||
| 预期波动 |
|
% |
|
% | ||||
| 预期到期年份(年) |
|
|
||||||
F-50
BOQII HOLDING LIMITED
合并财务报表附注
(所有金额以千为单位,除份额和每股数据外,除非另有说明)
| 25. | 公允价值计量(续) |
衍生负债公允价值计量中使用的重大不可观察输入值包括即期价格、无风险利率、预期波动率和预期到期年份。现货价格、无风险利率、预期波动率和预期到期年份的显著下降将导致公允价值计量显著降低。
| 26. | 每股净亏损 |
每股基本亏损及每股摊薄亏损已分别按照计算截至2022年、2023年及2024年3月31日止年度的每股盈利时的ASC 260计算如下:
| 年终 2022年3月31日 |
年终 2023年3月31日 |
年终 2024年3月31日 |
||||||||||
| 人民币 | 人民币 | 人民币 | ||||||||||
| 分子: | ||||||||||||
| 归属于波奇宠物的净亏损 | ( |
) | ( |
) | ( |
) | ||||||
| 可赎回非控股权益对赎回价值的增值(附注20) | ( |
) | ( |
) | ( |
) | ||||||
| 归属于普通股股东的净亏损 | ( |
) | ( |
) | ( |
) | ||||||
| 分母: | ||||||||||||
| 用于计算每股净亏损的加权平均普通股数, | ||||||||||||
| 基本及稀释(注(a)) |
|
|
|
|||||||||
| 归属于普通股股东的每股净亏损: | ||||||||||||
| 基本和稀释 | ( |
) | ( |
) | ( |
) | ||||||
注(a):可按最低行权价行使的期权(“细价股”)一旦没有进一步的归属条件或与其相关的或有事项,则计入每股基本亏损计算的分母中,因为它们被视为可发行股份。每股基本净亏损是使用报告期内已发行普通股和细价股的加权平均数计算得出的。每股摊薄净亏损是使用报告期内已发行普通股和稀释性潜在普通股的加权平均数以及细价股计算得出的。
由于反摊薄效应,截至2023年3月31日及2024年3月31日止年度,假设购股权并无反映在根据ASC 260“每股盈利”的摊薄计算中。
以下等值普通股被排除在所列期间每股普通股摊薄亏损的计算之外,因为将其包括在内会产生反摊薄效应:
| 年终 2022年3月31日 |
年终 2023年3月31日 |
年终 2024年3月31日 |
||||||||||
| 购股权-加权平均 |
|
|
|
|||||||||
F-51
BOQII HOLDING LIMITED
合并财务报表附注
(所有金额以千为单位,除份额和每股数据外,除非另有说明)
| 27. | 关联交易 |
下表列示截至2022年3月31日、2023年及2024年3月31日主要关联方及其与公司的关系:
| 关联方名称 | 与公司的关系 | |
| 南京动物药业 |
|
|
| 武汉春之锦 |
|
|
| 微视网络 |
|
|
| 北京宠物狗 |
|
|
| 上海广诚信息科技(有限合伙) (“上海广诚信息”) |
|
|
| 招商TyCOON有限公司 |
|
|
| SUPERB Origin国际有限公司 |
|
|
| Yingzhi(Lisa)Tang |
|
|
| 严江 |
|
|
| Di(Jackie)Chen |
|
|
| Ying(Christina)Zhang |
|
|
| Fei Wang |
|
|
| Lijun Zhou |
|
关联交易具体情况如下:
年终 2022年3月31日 |
年终 3月31日, |
年终 3月31日, |
||||||||||
| 人民币 | 人民币 | 人民币 | ||||||||||
| 在线营销和信息服务 | ||||||||||||
| 微视网络 |
|
|||||||||||
|
|
||||||||||||
| 购买商品 | ||||||||||||
| 微视网络 |
|
|||||||||||
| 南京动物药业 |
|
|
|
|||||||||
|
|
|
|
||||||||||
F-52
BOQII HOLDING LIMITED
合并财务报表附注
(所有金额以千为单位,除份额和每股数据外,除非另有说明)
| 27. | 关联交易(续) |
年终 2022年3月31日 |
年终 2023年3月31日 |
年终 2024年3月31日 |
||||||||||
| 人民币 | 人民币 | 人民币 | ||||||||||
| 授予关联方的贷款 | ||||||||||||
| 上海广诚信息(个) |
|
|||||||||||
| 武汉纯之金(b) |
|
|
|
|||||||||
| 招商TyCOON有限公司 |
|
|||||||||||
| Yingzhi(Lisa)Tang |
|
|||||||||||
| Lijun Zhou |
|
|||||||||||
| 严江 |
|
|||||||||||
|
|
|
|
||||||||||
| (a) | 2021年4月,公司向上海光诚信息授予本金总额为人民币 |
| (b) |
|
年终 2022年3月31日 |
年终 2023年3月31日 |
年终 2024年3月31日 |
||||||||||
| 人民币 | 人民币 | 人民币 | ||||||||||
| 向关联方提供的垫款 | ||||||||||||
| SUPERB Origin International LIMITED(b) |
|
|||||||||||
| 南京动物药业(c) |
|
|
||||||||||
|
|
|
|||||||||||
| 向关联方发放的贷款 | ||||||||||||
| 上海广诚信息(个) |
|
|||||||||||
| (a) | 2021年4月,公司获得总额高达美元的贷款融资 |
| (b) |
|
| (c) |
|
F-53
BOQII HOLDING LIMITED
合并财务报表附注
(所有金额以千为单位,除份额和每股数据外,除非另有说明)
| 27. | 关联交易(续) |
关联方余额明细如下:
应收关联方款项
| 截至 3月31日, |
截至 3月31日, |
截至 3月31日, |
||||||||||
| 2022 | 2023 | 2024 | ||||||||||
| 人民币 | 人民币 | 人民币 | ||||||||||
| 预付关联方款项 | ||||||||||||
| SUPERB Origin国际有限公司 |
|
|
||||||||||
| 南京动物药业 |
|
|
||||||||||
| 微视网络 |
|
|
|
|||||||||
|
|
|
|
||||||||||
| 其他应收关联方款项 | ||||||||||||
| 武汉春之锦 |
|
|
|
|||||||||
| 对关联方的贷款 | ||||||||||||
| 严江 |
|
|
|
|||||||||
| Fei Wang(a) |
|
|||||||||||
| Lijun Zhou |
|
|||||||||||
| 上海广诚信息 |
|
|||||||||||
| 招商TyCOON有限公司 |
|
|||||||||||
|
|
|
|
||||||||||
| (a) |
|
F-54
BOQII HOLDING LIMITED
合并财务报表附注
(所有金额以千为单位,除份额和每股数据外,除非另有说明)
| 27. | 关联交易(续) |
应付关联方款项
| 截至 3月31日, |
截至 3月31日, |
截至 3月31日, |
||||||||||
| 2022 | 2023 | 2024 | ||||||||||
| 人民币 | 人民币 | 人民币 | ||||||||||
| 应付关联方贸易款项 | ||||||||||||
| 南京动物药业 |
|
|
||||||||||
| 28. | 承诺与或有事项 |
| (a) | 资本承诺 |
该公司的资本承诺主要涉及租赁物改良和购买设备的承诺。截至2023年3月31日和2024年3月31日,没有与租赁物改良和购买设备相关的资本承诺。
| (b) | 或有事项 |
公司在日常业务过程中受到法律诉讼和监管行动的约束。无法确定地预测该等程序的结果,但公司预计任何该等事项产生的最终结果将不会对我们的综合财务状况、现金流量或整体经营业绩产生重大不利影响。截至2023年3月31日和2024年3月31日,公司不是任何重大法律或行政诉讼的当事方。
| 29. | 后续事件 |
截至财务报表出具日,未发现对公司产生重大影响的后继事项。
F-55
BOQII HOLDING LIMITED
合并财务报表附注
(所有金额以千为单位,除份额和每股数据外,除非另有说明)
| 30. | 受限净资产 |
公司支付股息的能力可能取决于公司收到公司子公司和在中国注册成立的VIE的资金分配。中国相关成文法和法规允许公司的中国子公司仅从其根据中国会计准则和法规确定的留存收益(如有)中支付股息。根据美国公认会计原则编制的合并财务报表所反映的经营业绩与公司中国子公司法定财务报表所反映的经营业绩不同。
根据中国公司法,境内企业须按其每年税后利润的至少10%计提法定准备金,直至该准备金达到其根据企业的中国法定账目计算的各自注册资本的50%。国内企业还须根据董事会的酌情权,从根据该企业的中国法定账目确定的利润中提供酌情盈余准备金。上述准备金只能用于特定用途,不得作为现金股利进行分配。公司的中国子公司是作为境内投资企业设立的,因此受到上述可分配利润的限制。
截至2022年3月31日、2023年及2024年3月31日止年度,由于两间中国附属公司已于该等期间产生溢利,故已拨付法定储备。
由于这些中国法律法规受到上述限制,要求在支付股息之前每年拨出税后收入的10%作为一般公积金,公司的中国子公司将其部分净资产转入公司的能力受到限制。
中国的外汇和其他法规进一步限制公司的中国子公司以股息、贷款和垫款的形式向公司转移资金。
截至2024年3月31日,公司附属公司及于中国注册成立并受限制的VIE的受限制净资产总额为零。
S-X条例第12-04(a)条和第4-08(e)(3)条规定,当合并和未合并子公司的受限制净资产合计超过截至最近一个完成的会计年度期末合并净资产的25%时,母公司截至和截至经审计的合并财务报表列报的同一期间的财务状况、现金流量和经营业绩的简明财务信息。公司根据S-X规则4-08(e)(3)对合并子公司的受限净资产进行了测试,认为由于截至2024年3月31日止年度未达到25%的阈值,因此不适用于公司为母公司披露财务报表。
F-56
博奇公布2025财年上半年未经审计财务业绩
上海,2024年12月31日(美通社)—中国领先的专注于宠物的平台—— 波奇宠物(“我们”、“博奇”或“公司”)(NYSE American:BQ)今天公布了2025财年上半年(即截至2024年9月30日止六个月)未经审计的财务业绩。
2025财年上半年运营和财务亮点
| ● | 总收入为人民币2.497亿元(约合3560万美元),而2024财年上半年为人民币3.894亿元。 |
| ● | 经营亏损为人民币27.0百万元(约合390万美元),较2024财年上半年的人民币31.7百万元下降14.7%。 |
| ● | 净亏损为人民币2960万元(约合420万美元),较2024财年上半年的人民币3770万元下降21.6%。 |
| ● | 稀释每股净亏损为人民币0.28元(约合0.04美元),较2024财年上半年每股摊薄净亏损人民币0.52元下降46.7%。 |
| ● | EBITDA1为亏损人民币25.0百万元(约合360万美元),较2024财年上半年的亏损人民币33.5百万元减少25.4%。 |
| ● | 总GMV2为人民币5.382亿元(约合7670万美元),而2024财年上半年为人民币9.030亿元。 |
CEO & CFO语录
博奇创始人、董事长兼首席执行官Hao Liang先生评论道:“尽管社会预期持续悲观,且2025财年上半年消费日益疲软,但我们已经展示了我们的韧性。我们的自有品牌正乘着欣欣向荣的发展浪潮,显示了我们在该领域的战略重点的有效性。我们自有品牌的SKU数量从2024财年上半年的3088个增加到2025财年上半年的3546个,自有品牌的收入份额从27.5%增加到29.0%,我们还看到自有品牌的毛利率从29.9%上升了330个基点至33.2%。这给了我们一个强大的基础,我们对未来仍然充满活力。”
Boqii的联合创始人、联席首席执行官兼首席财务官Yingzhi(Lisa)Tang女士评论道:“除了促进我们自有品牌的进步,我们在2025财年上半年通过优化供应链运营和简化组织层级,实施了成本节约措施并提高了效率。这些措施的实施降低了我们的履约费用占总收入的百分比,从2024财年上半年的8.9%降至2025财年上半年的7.5%。这一减少支撑了我们履行后利润率的积极转变,从11.2%增加到13.3%。此外,与2024财年同期相比,我们的销售和营销费用显着下降了21.3%,我们的一般和管理费用下降了22.5%。这些调整共同促使我们的净亏损减少了21.6%。我们相信,我们财务业绩的增强肯定了我们的业务方法和战略举措与我们的目标有效保持一致,我们致力于在未来一段时间内为我们的消费者和投资者创造持续的价值。”
| 1 | EBITDA指不包括所得税费用、利息费用、利息收入、折旧和摊销费用的净收入/(亏损)。EBITDA是一种非公认会计准则财务计量。有关EBITDA的更多信息,请参见标题为“非GAAP财务指标”的部分。 |
| 2 | GMV是指商品总量,是在我们这里下单并通过分销模式或一件代发模式销售的确认订单的总价值,在这种模式下,无论产品是否交付或退货,我们都在交易中担任委托人,根据所订购产品的挂牌价计算,不考虑任何折扣。GMV总额(i)包括南京星目生物科技有限公司销售产品的GMV,(ii)不包括通过寄售模式销售的产品,(iii)不包括我们提供的服务的价值。GMV受制于未来的调整(例如退款),仅代表公司业绩的一种衡量标准,不应被视为我们财务业绩的指标,这取决于多种因素。 |
F-57
2025财年上半年财务业绩
总收入为人民币2.497亿元(合3560万美元),而2024财年上半年为人民币3.894亿元。减少是由于我们的业务策略更专注于增加盈利能力,而不是销售量。
| 六个月结束 9月30日, |
||||||||||||
| 2024 | 2023 | 改变 | ||||||||||
| 收入(百万,百分比除外) | 人民币 | 人民币 | % | |||||||||
| 产品销售 | 232.7 | 374.1 | (37.8 | ) | ||||||||
| ●博奇商城 | 112.5 | 149.9 | (24.9 | ) | ||||||||
| ●第三方电商平台 | 120.2 | 224.2 | (46.4 | ) | ||||||||
| 在线营销和信息服务及其他收入 | 17.0 | 15.3 | 11.1 | |||||||||
| 合计 | 249.7 | 389.4 | (35.9 | ) | ||||||||
毛利润为人民币5170万元(约合740万美元),而2024财年上半年为人民币7790万元。
毛利率为20.7%,较2024财年上半年的20.0%增长70个基点。
营业费用为人民币7,930万元(约合1,130万美元),较2024财年上半年的人民币1.12亿元下降29.3%。
| ● | 履行费用为人民币1,860万元(约合270万美元),较2024财年上半年的人民币3,450万元下降46.0%,这主要是由于更多地利用履行中心导致运输和仓储费用减少。履行费用占总收入的百分比为7.5%,低于2024财年上半年的8.9%。 |
| ● | 销售和营销费用为人民币3580万元(约合510万美元),较2024财年上半年的人民币4540万元下降21.3%。减少的主要原因是(i)由于成本节约努力,广告费用减少人民币1.0百万元;(ii)由于收入下降,第三方佣金减少人民币3.2百万元;及(iii)与员工裁员有关的员工费用减少人民币4.4百万元。 |
| ● | 一般和行政费用为人民币2490万元(约合360万美元),较2024财年上半年的人民币3220万元下降22.5%。减少的主要原因是(i)专业费用减少至人民币210万元,原因是2025财年上半年的融资交易减少,(ii)预期信贷损失准备金减少人民币250万元,以及(iii)与员工裁员有关的员工成本减少人民币200万元。 |
运营亏损为人民币27.0百万元(约合390万美元),较2024财年上半年的人民币31.7百万元减少14.7%。
净亏损为人民币2960万元(约合420万美元),较2024财年上半年的亏损人民币3770万元减少21.6%。
EBITDA为亏损人民币25.0百万元(约合360万美元),较2024财年上半年的亏损人民币33.5百万元减少25.4%。有关EBITDA的更多信息,请参见标题为“非GAAP财务指标”的部分。
每股摊薄净亏损为人民币0.28元(约合0.04美元),较2024财年上半年每股摊薄净亏损人民币0.52元下降46.7%。
截至2024年9月30日,现金及现金等价物和短期投资总额为人民币4620万元(约合660万美元),而截至2024年3月31日为人民币7270万元。
F-58
关于波奇宠物
波奇宠物(NYSE American:BQ)是中国领先的专注于宠物的平台。公司是中国领先的宠物产品和用品在线目的地,拥有广泛的优质产品选择,包括全球领先品牌、本土新兴品牌,以及以具有竞争力的价格提供的自有品牌Yoken、Mocare和D-cat。公司的线上销售平台,包括波奇商城及其在第三方电商平台的旗舰店,为客户提供便捷的途径,以获得广泛的优质宠物产品选择和引人入胜的个性化购物体验。公司旗下的波奇社区为用户提供了一个信息丰富、互动性强的内容平台,让他们分享对宠物的知识和热爱。
前瞻性陈述
本新闻稿包含前瞻性陈述。这些声明是根据美国1995年《私人证券诉讼改革法案》的“安全港”条款作出的。非历史事实的陈述,包括关于公司信念和预期的陈述,都是前瞻性陈述。前瞻性陈述涉及固有的风险和不确定性,许多因素可能导致实际结果与任何前瞻性陈述中包含的结果存在重大差异。在某些情况下,前瞻性陈述可以通过诸如“可能”、“将”、“预期”、“预期”、“目标”、“目标”、“估计”、“打算”、“计划”、“相信”、“潜在”、“继续”、“是/可能”或其他类似表达等词语或短语来识别。公司还可能在向美国证券交易委员会提交或提供给美国证券交易委员会的报告中、在其向股东提交的年度报告中、在新闻稿和其他书面材料中以及在其高级职员、董事或雇员向第三方作出的口头陈述中作出书面或口头的前瞻性陈述。有关此类风险、不确定性或因素的更多信息包含在公司提交给美国证券交易委员会的文件中。本新闻稿中提供的所有信息截至本新闻稿发布之日,公司不承担更新此类信息的任何义务,除非适用法律要求。
非GAAP财务指标
该公司在评估其经营业绩以及出于财务和运营决策目的时使用非GAAP财务指标,即非GAAP净收入/(亏损)、非GAAP净亏损利润率、EBITDA和EBITDA利润率。公司将(i)Non-GAAP净收入/(亏损)定义为不包括衍生负债和股权激励费用的公允价值变动的净收入/(亏损),(ii)Non-GAAP净亏损率定义为Non-GAAP净亏损占总收入的百分比,(iii)EBITDA定义为不包括所得税费用、利息费用、利息收入、折旧和摊销的净收入/(亏损),以及(iv)EBITDA利润率定义为EBITDA占总收入的百分比。该公司认为,非美国通用会计准则下的净收入/(亏损)、非美国通用会计准则下的净亏损利润率、EBITDA和EBITDA利润率增强了投资者对其财务业绩的整体理解,并使管理层在其财务和运营决策中使用的关键指标具有更大的可见性。
这些非GAAP财务指标未在美国公认会计原则下定义,也未按照美国公认会计原则列报。这些非公认会计原则财务指标的列报不打算被孤立地考虑或作为根据美国公认会计原则编制和列报的财务信息的替代。
非GAAP财务指标作为分析工具存在局限性。公司的非GAAP财务指标并不反映影响公司运营的所有收入和支出项目,或者不代表可用于可自由支配支出的剩余现金流。这些非GAAP财务指标可能并非所有公司都以相同的方式计算,它们可能无法与其他公司使用的其他类似名称的指标进行比较。公司通过将非GAAP财务指标与最接近的美国GAAP业绩指标进行核对来弥补这些限制,这在评估公司业绩时应予以考虑。有关这些非GAAP财务指标与最直接可比的GAAP财务指标的对账,请参阅附表中标题为“GAAP和非GAAP结果的对账”的部分。公司鼓励投资者和其他人全面审查其财务信息,不依赖任何单一的财务措施。
汇率
本新闻稿包含某些人民币金额按特定汇率转换为美元(“USD”或“US $”)的翻译,仅为方便读者。除非另有说明,所有人民币对美元的换算均按美国联邦储备委员会发布的H.10统计数据中规定的2024年9月30日汇率人民币7.01 76美元1.00元进行。本公司不就所指的人民币或美元金额可能按任何特定汇率或根本无法兑换成美元或人民币(视情况而定)作出任何陈述。
投资者垂询,请联系:
波奇宠物
投资者关系
电话:+ 86-21-6882-6051
邮箱:ir@boqii.com
F-59
BOQII HOLDING LIMITED
未经审计简明合并资产负债表
(所有金额以千为单位,除份额和每股数据外,除非另有说明)
截至 3月31日, 2024 |
截至 9月30日, 2024 |
截至 9月30日, 2024 |
||||||||||
| 人民币 | 人民币 | 美元 | ||||||||||
| 物业、厂房及设备 | ||||||||||||
| 当前资产: | ||||||||||||
| 现金及现金等价物 |
|
|
|
|||||||||
| 应收账款,净额 |
|
|
|
|||||||||
| 库存,净额 |
|
|
|
|||||||||
| 预付款项和其他流动资产 |
|
|
|
|||||||||
| 应收关联方款项 |
|
|
|
|||||||||
| 流动资产总额 |
|
|
|
|||||||||
| 非流动资产: | ||||||||||||
| 物业及设备净额 |
|
|
|
|||||||||
| 无形资产 |
|
|
|
|||||||||
| 经营租赁使用权资产 |
|
|
|
|||||||||
| 长期投资 |
|
|
|
|||||||||
| 应收关联方款项,非流动 |
|
|
|
|||||||||
| 其他非流动资产 |
|
|
|
|||||||||
| 非流动资产合计 |
|
|
|
|||||||||
| 总资产 |
|
|
|
|||||||||
| 负债、夹层权益和股东赤字 | ||||||||||||
| 流动负债 | ||||||||||||
| 短期借款 |
|
|
|
|||||||||
| 应付账款 |
|
|
|
|||||||||
| 应付薪金及福利 |
|
|
|
|||||||||
| 应计负债和其他流动负债 |
|
|
|
|||||||||
| 合同负债 |
|
|
|
|||||||||
| 营业租赁负债,流动 |
|
|
|
|||||||||
| 衍生负债 |
|
|
|
|||||||||
| 流动负债合计 |
|
|
|
|||||||||
| 非流动负债 | ||||||||||||
| 递延所得税负债 |
|
|
|
|||||||||
| 非流动经营租赁负债 |
|
|
|
|||||||||
| 其他债务,非流动 |
|
|
|
|||||||||
| 非流动负债合计 |
|
|
|
|||||||||
| 负债总额 |
|
|
|
|||||||||
| 夹层股权 | ||||||||||||
| 可赎回非控股权益 |
|
|
|
|||||||||
| 夹层权益合计 |
|
|
|
|||||||||
| 股东权益: | ||||||||||||
| A类普通股 |
|
|
|
|||||||||
| B类普通股 |
|
|
|
|||||||||
| 额外实收资本 |
|
|
|
|||||||||
| 法定准备金 |
|
|
|
|||||||||
| 累计其他综合损失 | (
|
) | (
|
) | (
|
) | ||||||
| 累计赤字 | (
|
) | (
|
) | (
|
) | ||||||
| 发行普通股应收款项 | (
|
) | (
|
) | (
|
) | ||||||
| 波奇宠物股东权益合计 |
|
|
|
|||||||||
| 非控股权益 |
|
|
|
|||||||||
| 股东权益合计 |
|
|
|
|||||||||
| 负债、夹层权益和股东权益合计 |
|
|
|
|||||||||
歼60
BOQII HOLDING LIMITED
未经审计的综合亏损简明合并报表
(所有金额以千为单位,除份额和每股数据外,除非另有说明)
| 截至9月30日的六个月, | ||||||||||||
| 2023 | 2024 | 2024 | ||||||||||
| 人民币 | 人民币 | 美元 | ||||||||||
| 净收入: | ||||||||||||
| 产品销售 |
|
|
|
|||||||||
| 在线营销和信息服务及其他收入 |
|
|
|
|||||||||
| 总收入 |
|
|
|
|||||||||
| 收入总成本 | (
|
) | (
|
) | (
|
) | ||||||
| 毛利 |
|
|
|
|||||||||
| 营业费用: | ||||||||||||
| 履行费用 | (
|
) | (
|
) | (
|
) | ||||||
| 销售和营销费用 | (
|
) | (
|
) | (
|
) | ||||||
| 一般和行政费用 | (
|
) | (
|
) | (
|
) | ||||||
| 其他收入,净额 |
|
|
|
|||||||||
| 经营亏损 | (
|
) | (
|
) | (
|
) | ||||||
| 利息收入 |
|
|
|
|||||||||
| 利息支出 | (
|
) | (
|
) | (
|
) | ||||||
| 其他收益/(损失),净额 | (
|
) | (
|
) | (
|
) | ||||||
| 衍生负债的公允价值变动 | (
|
) | ||||||||||
| 所得税费用前亏损及应占权益被投资单位业绩 | (
|
) | (
|
) | (
|
) | ||||||
| 所得税费用 |
|
|
|
|||||||||
| 应占股权被投资方业绩 |
|
(
|
) | (
|
) | |||||||
| 净亏损 | (
|
) | (
|
) | (
|
) | ||||||
| 减:归属于非控股权益股东的净亏损 | (
|
) | (
|
) | (
|
) | ||||||
| 归属于波奇宠物的净亏损 | (
|
) | (
|
) | (
|
) | ||||||
| 可赎回非控股权益对赎回价值的增值 | (
|
) | (
|
) | (
|
) | ||||||
| 归属于波奇宠物普通股股东的净亏损 | (
|
) | (
|
) | (
|
) | ||||||
| 净亏损 | (
|
) | (
|
) | (
|
) | ||||||
| 其他综合收益/(亏损): | ||||||||||||
| 外币换算调整,净额税 |
|
(
|
) | (
|
) | |||||||
| 未实现证券持有损失 | (
|
) | ||||||||||
| 综合亏损总额 | (
|
) | (
|
) | (
|
) | ||||||
| 减:归属于非控股权益股东的综合亏损总额 | (
|
) | (
|
) | (
|
) | ||||||
| 归属于波奇宠物的综合亏损总额 | (
|
) | (
|
) | (
|
) | ||||||
|
||||||||||||
| 归属于波奇宠物普通股股东的净亏损 | ||||||||||||
| —基本 | (
|
) | (
|
) | (
|
) | ||||||
| —稀释 | (
|
) | (
|
) | (
|
) | ||||||
| 普通股加权平均数 | ||||||||||||
| —基本 |
|
|
|
|||||||||
| —稀释 |
|
|
|
|||||||||
F-61
波奇宠物
GAAP和Non-GAAP结果的对账
(所有金额以千为单位,百分比除外)
| 六个月结束 9月30日, |
||||||||
| 2023 | 2024 | |||||||
| 人民币 | 人民币 | |||||||
| Net损失 | (37,722 | ) | (29,577 | ) | ||||
| 衍生负债的公允价值变动 | 3,216 | - | ||||||
| 股份补偿费用 | 290 | 52 | ||||||
| 非美国通用会计准则净亏损 | (34,216 | ) | (29,525 | ) | ||||
| 非美国通用会计准则净亏损幅度 | (8.8 | )% | (11.8 | )% | ||||
| 六个月结束 9月30日, |
||||||||
| 2023 | 2024 | |||||||
| 人民币 | 人民币 | |||||||
| Net损失 | (37,722 | ) | (29,577 | ) | ||||
| 所得税费用 | (482 | ) | (445 | ) | ||||
| 利息支出 | 3,079 | 3,163 | ||||||
| 利息收入 | (2,008 | ) | (730 | ) | ||||
| 折旧及摊销 | 3,641 | 2,617 | ||||||
| EBITDA | (33,492 | ) | (24,972 | ) | ||||
| EBITDA利润率 | (8.6 | )% | (10.0 | )% | ||||
F-62
第二部分
招股说明书中不需要的信息
项目6。董事及高级人员的赔偿
开曼群岛法律没有限制公司章程可能规定对高级职员和董事进行赔偿的程度,但开曼群岛法院可能认为任何此类规定违反公共政策,例如针对民事欺诈或后果或犯罪行为提供赔偿的情况除外。根据我们的MAA,我公司的每一位董事和高级职员均应获得赔偿,以应对该人因其本身的不诚实、故意违约或由有管辖权的法院裁定的欺诈而招致或遭受的与执行或履行其作为我公司董事或高级职员的职责、权力、权力或酌处权有关的一切诉讼、诉讼、费用、收费、开支、损失、损害或责任,包括在不损害前述一般性原则的情况下,任何费用、开支,他在开曼群岛或其他地方的任何法院为有关我们公司或其事务的任何民事诉讼进行辩护(无论是否成功)而招致的损失或责任。
根据之前作为本注册声明的附件 10.2提交的赔偿协议的形式,我们将同意赔偿我们的董事和执行官因其担任我们公司的董事或高级职员而产生的与索赔有关的某些责任和费用。
就根据经修订的1933年《证券法》产生的责任的赔偿而言,根据上述规定,董事、高级职员或控制我们的人可能被允许,我们已获悉,美国证券交易委员会认为,此类赔偿违反了《证券法》中所述的公共政策,因此不可执行。
项目7。近期出售未登记证券
在过去三年中,我们发行了以下证券,但未根据《证券法》进行证券登记。我们认为,根据《证券法》关于发行人在离岸交易中的销售的S条例,以下每一项发行均免于根据《证券法》进行登记。
| 采购人 | 出售日期 | 股份数量及种类 | 考虑 | 承销 折扣和 佣金 |
|||||||
| 陈昆仑 | 2025年2月13日 | 152,850股美国存托股 | 美元 | 183,420 | 不适用 | ||||||
| 万兆阳 | 2025年2月13日 | 152,850股美国存托股 | 美元 | 183,420 | 不适用 | ||||||
| 永华成 | 2025年2月13日 | 117,850股美国存托股 | 美元 | 141,420 | 不适用 | ||||||
| 李琳琳 | 2025年2月13日 | 117,850股美国存托股 | 美元 | 141,420 | 不适用 | ||||||
| Jian He | 2025年2月13日 | 152,850股美国存托股 | 美元 | 183,420 | 不适用 | ||||||
| 苏平武 | 2025年2月13日 | 152,850股美国存托股 | 美元 | 183,420 | 不适用 | ||||||
| 黄海耀 | 2025年2月13日 | 15.29万股美国存托股 | 美元 | 183,480 | 不适用 | ||||||
| 华旺 | 2025年2月13日 | 125,000股美国存托股 | 美元 | 150,000 | 不适用 | ||||||
| 图明明 | 2025年2月13日 | 125,000股美国存托股 | 美元 | 150,000 | 不适用 | ||||||
| 康伟伟 | 2025年2月13日 | 125,000股美国存托股 | 美元 | 150,000 | 不适用 | ||||||
| 陈文革 | 2025年2月13日 | 125,000股美国存托股 | 美元 | 150,000 | 不适用 | ||||||
| 莫学磊 | 2025年2月13日 | 125,000股美国存托股 | 美元 | 150,000 | 不适用 | ||||||
| 泽宇安 | 2025年2月13日 | 125,000股美国存托股 | 美元 | 150,000 | 不适用 | ||||||
| 赵子辰 | 2025年2月13日 | 125,000股美国存托股 | 美元 | 150,000 | 不适用 | ||||||
| 卢怡婷 | 2025年2月13日 | 125,000股美国存托股 | 美元 | 150,000 | 不适用 | ||||||
项目8。展品和财务报表附表
(a)展品:
有关作为此注册的一部分提交的所有展品的完整列表,请参阅附件索引,该附件索引通过引用并入本文。
(b)财务报表附表:
附表被省略,因为其中要求列出的信息不适用或在综合财务报表及其附注中显示。
二-1
BOQII HOLDING LIMITED
展览指数
二-2
| * | 以修正方式提交。 |
| ** | 之前提交的。 |
| † | 根据修订后的S-K条例第601项,展品的部分已被省略。注册人在此承诺应美国证券交易委员会的要求提供任何省略部分的副本。 |
二-3
项目9。事业
就根据第6项所述条款或其他条款可能允许注册人的董事、高级管理人员和控制人对《证券法》引起的责任进行赔偿而言,注册人已被告知,证券交易委员会认为,此类赔偿违反《证券法》中所述的公共政策,因此不可执行。如针对该等法律责任提出的赔偿要求(注册人支付注册人的董事、高级人员或控制人为成功抗辩任何诉讼、诉讼或程序而招致或支付的费用除外)由该董事、高级人员或控制人就正在登记的证券提出,则除非注册人的大律师认为该事项已通过控制先例解决,向具有适当管辖权的法院提交其此类赔偿是否违反《证券法》中所述公共政策的问题,并将受此类问题的最终裁决管辖。
以下签名的注册人在此承诺:
| (1) | 为确定《证券法》规定的任何责任,根据第430A条规则作为本登记声明的一部分提交的招股说明书表格中遗漏的信息以及注册人根据《证券法》第424(b)(1)或(4)或497(h)条规则提交的招股说明书表格中包含的信息,自宣布生效时起应被视为本登记声明的一部分。 |
| (2) | 为确定《证券法》规定的任何责任,每项包含招股说明书形式的生效后修订均应被视为与其中所提供的证券有关的新登记声明,届时发行此类证券应被视为其首次善意发行。 |
| (3) | 为确定《证券法》对任何购买者的责任,根据规则424(b)提交的作为与发售有关的登记声明一部分的每份招股说明书,除了依赖于规则430B的登记声明或依赖于规则430A提交的招股说明书之外,应被视为自生效后首次使用之日起登记声明的一部分并包含在其中。但条件是,在作为注册声明一部分的注册声明或招股章程中作出的任何声明,或在作为注册声明一部分的注册声明或招股章程中通过引用并入或被视为通过引用并入的文件中作出的任何声明,对于在该首次使用之前有销售合同时间的购买者而言,将取代或修改在注册声明或招股章程中作出的任何声明,该声明或招股章程中作出的任何声明是注册声明的一部分,或在紧接该首次使用日期之前在任何该等文件中作出的任何声明。 |
| (4) | 为确定注册人根据《证券法》在证券的初始分配中对任何买方的任何责任,以下签名的注册人承诺,在根据本登记声明对以下签名的注册人进行的证券的首次发售中,无论以何种承销方式向买方出售证券,如果通过以下任何通信方式向该买方发售或出售证券,则以下签名的注册人将是买方的卖方,并将被视为向该买方发售或出售该等证券: |
| (一) | 根据规则424要求提交的与发售有关的任何初步招股说明书或以下签名注册人的招股说明书; |
| (二) | 任何由或代表以下签署的注册人编制或由以下签署的注册人使用或提及的与发售有关的免费书面招股章程; |
| (三) | 任何其他与发售有关的免费书面招股章程中载有有关以下签署的注册人或其证券的重要信息的部分,由以下签署的注册人或其代表提供;和 |
| (四) | 以下签署的注册人向买方作出的任何其他通讯,即要约中的要约。 |
II-4
签名
根据1933年《证券法》的要求,注册人证明其有合理理由相信其符合以F-1表格提交的所有要求,并已正式安排由以下签署人代表其于2025年5月29日在中华人民共和国上海签署本登记声明,并因此获得正式授权。
| 波奇宠物 | |||
| 签名: | /s/Yingzhi(Lisa)Tang | ||
| 姓名: | Yingzhi(Lisa)Tang | ||
| 职位: | 董事、联席首席执行官兼 首席财务官 |
||
律师权
通过这些礼物认识所有男人,以下出现的每一个人的签名构成并指定Yingzhi(Lisa)Tang为真实合法的实际代理人和代理人,对他或她并以他或她的名义、地点和代替具有完全替代和重新替代的权力,以任何和所有身份签署任何和所有修订,包括本登记声明生效后的修订,并将其连同所有证物以及与此相关的其他文件提交给证券交易委员会,授予上述实际代理人和代理人充分的权力和授权,以做和执行每一个必要和必要的行为和事情,尽可能充分地为了所有意图和目的,就像他或她可能或可能亲自做的那样,特此批准和确认上述实际代理人和代理人或其替代人,各自单独行事,可能凭借这些行为合法地做或促使做的所有事情。
根据《证券法》的要求,本登记声明已由以下人士以2025年5月29日所示的身份签署。
| 签名 | 标题 | |
| * | 董事、董事长兼首席执行官(首席执行官) | |
| Hao(Louis)Liang | ||
| * | 董事、联席首席执行官兼首席财务官 | |
| Yingzhi(Lisa)Tang | ||
| * | 董事 | |
| 罗光宇 | ||
| * | 董事 | |
| Su Zhang |
| *签名: | /s/Yingzhi(Lisa)Tang | |
| 姓名: | Yingzhi(Lisa)Tang | |
| 律师----事实 | ||
二-5
驻美国授权代表签字
根据1933年《证券法》,以下签署人即波奇宠物在美国的正式授权代表已于2025年5月29日在纽约签署本登记声明或其修正案。
| 授权美国代表 | |||
| Cogency Global Inc。 | |||
| 签名: | /s/科琳·A·德弗里斯 | ||
| 姓名: | 科琳·德弗里斯 | ||
| 职位: | 代表Cogency Global Inc.担任高级副总裁。 | ||
二-6