美国
证券交易委员会
华盛顿特区20549
表格20-F
☐根据1934年证券交易法第12(b)或(g)条作出的登记声明
或
根据1934年证券交易法第13或15(d)条提交的年度报告
截至2024年3月31日止财政年度
或
根据1934年证券交易法第13或15(d)条提交的☐过渡报告
为从到的过渡期。
或
☐贝壳公司根据1934年证券交易法第13或15(d)条提交的报告
要求本壳公司报告的事件发生日期:
委托档案号:001-38619
(注册人在其章程中指明的确切名称)
(法团或组织的司法管辖)
德胜门外大街13号合生财富广场L207b
中国北京西城区100088
(主要行政办公室地址)
电话:+ 861059942599传真:+ 86 1085171378
德胜门外大街13号合生财富广场L207b
中国北京西城区100088
(公司联系人的姓名、电话、电子邮件和/或传真号码和地址)
根据该法第12(b)节登记或将要登记的证券:
| 各班级名称 | 交易符号 | 注册的各交易所名称 | ||
|
|
|
|
根据该法第12(g)节注册或将注册的证券:
无
(班级名称)
根据该法第15(d)节有报告义务的证券:
无
(班级名称)
截至2024年3月31日,发行人各类资本或普通股的流通股数量为:4,410,559股普通股,每股面值0.01美元。
如果注册人是《证券法》第405条所定义的知名且经验丰富的发行人,请用复选标记表示。
是☐没有
如果此报告是年度报告或过渡报告,请用复选标记表明注册人是否不需要根据1934年《证券交易法》第13或15(d)节提交报告。
是☐没有
用复选标记表明注册人(1)在过去12个月内(或要求注册人提交此类报告的较短期限内)是否已提交1934年证券交易法第13或15(d)条要求提交的所有报告,以及(2)在过去90天内是否已遵守此类提交要求。
是 ☒ 否 ☐
用复选标记表明注册人在过去12个月(或在注册人被要求提交此类文件的较短时间内)是否以电子文件方式提交了根据S-T条例第405条(本章第232.405条)要求提交的每一份互动数据文件。
是 ☒ 否 ☐
通过复选标记指明注册人是大型加速申报人、加速申报人、非加速申报人,还是新兴成长型公司。见《交易法》第12b-2条中“大型加速申报人”、“加速申报人”和“新兴成长型公司”的定义。(勾选一):
| 大型加速披露公司☐ | 加速披露公司☐ |
|
新兴成长型公司 |
如果一家按照美国公认会计原则编制财务报表的新兴成长型公司,请用复选标记表明注册人是否选择不使用延长的过渡期来遵守根据《交易法》第13(a)节规定的任何新的或修订的财务会计准则↓。☐
†“新的或经修订的财务会计准则”是指财务会计准则委员会在2012年4月5日之后发布的对其会计准则编纂的任何更新。
用复选标记表明注册人是否已就编制或出具审计报告的注册会计师事务所根据《萨班斯-奥克斯利法案》(15 U.S.C.7262(b))第404(b)节对其财务报告内部控制有效性的评估提交报告和证明。☐
如果证券是根据该法第12(b)节登记的,请用复选标记表明备案中包括的登记人的财务报表是否反映了对先前发布的财务报表的错误更正。☐
用复选标记表明这些错误更正中是否有任何重述需要对注册人的任何执行官根据§ 240.10D-1(b)在相关恢复期间收到的基于激励的补偿进行恢复分析。☐
用复选标记表明注册人编制本备案中包含的财务报表所依据的会计基础:
| ☒ |
☐国际会计准则理事会颁布的国际财务报告准则 | ☐其他 |
如已针对上一问题勾选“其他”,请用复选标记表明注册人选择遵循的财务报表项目:
第17项☐第18项☐
如果这是一份年度报告,请用复选标记表明注册人是否为空壳公司(定义见《交易法》第12b-2条)。
是☐没有
华富教育集团有限公司
表格20-F年度报告
目 录
| 页 | ||
| 第一部分 | 1 | |
| 项目1。 | 董事、高级管理人员和顾问的身份 | 4 |
| 项目2。 | 报价统计及预期时间表 | 4 |
| 项目3。 | 关键信息 | 5 |
| 项目4。 | 关于公司的信息 | 55 |
| 第4a项。 | 未解决员工意见 | 83 |
| 项目5。 | 经营和财务审查与前景 | 84 |
| 项目6。 | 董事、高级管理人员和员工 | 99 |
| 项目7。 | 大股东与关联交易 | 105 |
| 项目8。 | 财务信息 | 105 |
| 项目9。 | 要约及上市 | 106 |
| 第10项。 | 附加信息 | 106 |
| 项目11。 | 关于市场风险的定量和定性披露 | 119 |
| 项目12。 | 权益类证券以外的证券的说明 | 119 |
| 第二部分 | 120 | |
| 项目13。 | 违约、拖欠股息和拖欠 | 120 |
| 项目14。 | 证券持有人权利的重大变更及所得款项用途 | 120 |
| 项目15。 | 控制和程序 | 120 |
| 项目16。 | [保留] | 122 |
| 项目16a。 | 审计委员会财务专家 | 122 |
| 项目16b。 | Code of Ethics | 122 |
| 项目16c。 | 首席会计师费用和服务 | 122 |
| 项目16d。 | 审核委员会上市准则的豁免 | 122 |
| 项目16e。 | 发行人及关联购买人购买权益性证券的情况 | 122 |
| 项目16F。 | 注册人的核证会计师变更 | 122 |
| 项目16g。 | 公司治理 | 123 |
| 项目16h。 | 矿山安全披露 | 123 |
| 项目16i | 关于阻止检查的外国司法管辖区的披露 | 123 |
| 项目16J | 内幕交易政策 | 123 |
| 项目16K | 网络安全 | 124 |
| 第三部分 | 125 | |
| 项目17。 | 财务报表 | 125 |
| 项目18。 | 财务报表 | 125 |
| 项目19。 | 附件 | 125 |
i
第一部分
某些信息
在这份表格20-F的年度报告中,除非另有说明,“华富教育”是指华富教育集团有限公司,一家在英属维尔京群岛(“BVI”)组建的公司;“我们”、“我们”、“我们的”、“我们的”、“我们的公司”、“公司”或类似词语指华富教育集团有限公司和/或其合并附属公司,但可变利益实体北京华厦大地数字信息技术有限公司(一家中国公司)及北京华夏大地数字信息技术有限公司–山东分公司(北京华夏大地数字信息技术有限公司的分公司)除外,除非文意另有所指;及“VIE”分别指可变利益实体及其附属公司北京华夏大地数字信息技术有限公司及其附属公司,如华富万润(广州)教育科技、四川华富耕云教育科技有限公司,和湖南华孚海汇学习科技有限公司。华富教育主要通过其在中国的外商独资企业(“WFOE”)及其子公司(其中也包括作为WFOE子公司的VIE)在中国开展业务。由此,华富教育不自行开展任何业务。为了会计目的,VIE及其子公司的财务业绩被合并到我们的财务报表中,但我们没有持有VIE或其任何子公司的任何股权。投资者正在购买英属维尔京群岛控股公司华富教育的权益。
除非文意另有说明,所有提及“中国”和“中国”均指中华人民共和国,所有提及“人民币”或“人民币”均指中华人民共和国法定货币,所有提及“美元”、“美元”和“$”均指美国法定货币。这份年度报告包含按特定汇率将人民币金额转换为美元的翻译,完全是为了方便读者。我们不对本报告中提及的人民币或美元金额可能已经或可能按任何特定汇率或根本无法兑换成美元或人民币(视情况而定)作出任何陈述。2024年3月31日中国央行公布的现金买入利率为7.1063元至1.00美元。
投资华富教育的证券具有较强的投机性,涉及重大程度的风险。华富教育并非一间于中国成立的营运公司,而是一间于英属维尔京群岛或英属维尔京群岛注册成立的控股公司。作为一家自身没有重大业务的控股公司,华富教育通过WFOE及其在中国的子公司开展大部分业务,并且某些业务通过VIE作为WFOE的子公司进行。WFOE和在中国成立且华富教育不持有任何股权的VIE实体与VIE位于中国的子公司(其中包含我们在中国的部分业务和资产)之间存在合同安排。这种可变利益实体结构涉及投资者特有的风险。与VIE的合同安排尚未在法庭上进行测试。这种可变利益实体结构用于在中国法律禁止或限制外国直接投资于运营公司的情况下,为投资者提供外国投资于中国公司的合同风险敞口。由于中国对基于互联网的业务的外资所有权的法律限制,我们没有任何VIE的股权所有权,相反,我们通过某些合同安排获得VIE业务运营的经济利益。
由于这一系列合同安排,华富教育及其子公司成为会计目的VIE的主要受益人,并成为美国公认会计原则下VIE作为中国合并实体的主要受益人。我们根据美国公认会计原则将VIE及其子公司的财务业绩合并到我们的合并财务报表中。我们和我们的投资者都不拥有任何股权所有权,直接对外投资,或通过VIE的这种所有权/投资进行控制。这些合同安排未在中国的法院进行测试。因此,华富教育普通股的投资者购买的不是VIE或其子公司的股权,而是BVI控股公司华富教育的股权。
投资者可能永远不会持有这家中国运营公司的股权。中国监管机构可能不允许这种可变利益实体结构,这可能会导致华富教育的运营发生重大变化和/或我们已登记出售的证券价值发生重大变化,包括可能导致华富教育的证券价值大幅下降或变得一文不值。
1
此外,由于华富教育通过在中国的外商独资企业(“WFOE”)开展其在中国的几乎所有经营活动,其面临与在中国开展几乎所有经营活动相关的法律和运营风险,该风险可能导致华富教育的经营活动和/或华富教育已登记出售的证券价值发生重大变化,或可能显着限制或完全阻碍华富教育向投资者发售或继续发售华富教育证券的能力,并导致华富教育证券的价值大幅下降或一文不值。近期,中国政府发起了一系列监管行动,并在几乎没有提前通知的情况下就规范在中国的业务运营发表了多项公开声明,包括打击证券市场的非法活动、加强对在海外上市的中国公司的监管、采取新措施扩大网络安全审查范围、扩大反垄断执法力度截至本报告发布之日,正如我们的中国法律顾问北京市浩泰律师事务所(“浩泰律师事务所”)所告知,我们不直接受到这些监管行动或声明的约束,由于我们未实施任何垄断行为且我们的业务不涉及收集用户数据、牵连网络安全或涉及任何其他类型的受限行业。此外,截至本报告日期,正如浩泰所告知,中国没有任何有效的法律或法规明确要求我们寻求中国证券监督管理委员会(“中国证监会”)或任何其他中国政府机构批准我们的海外上市,我们公司、我们的任何子公司或VIE或其任何子公司也没有收到中国证监会或任何其他中国政府机构关于我们计划海外上市的任何询问、通知、警告或制裁。然而,由于中国政府的这些声明和监管行动是新发布的,官方指南和相关实施规则尚未发布,因此高度不确定此类修改或新的法律法规将对WFOE或VIE的日常业务运营、接受外国投资和在美国或其他外汇交易所上市的能力产生何种潜在影响。全国人民代表大会常务委员会(“中油工程”)或中国其他监管机构可能会在未来颁布法律、法规或实施细则,要求我公司、WFOEs、VIE或其任何子公司在美国发行证券前必须获得中国当局的监管批准。任何未来的中国、美国、BVI或其他对在中国拥有广泛业务的公司的筹资或其他活动施加限制的规则和条例可能会对华富教育的业务和经营业绩产生不利影响。见“第3项。关键信息-D.风险因素-与在中国开展业务相关的风险”一文开头,详细描述了与在中国开展业务相关的各种风险,以及在决定购买任何华富教育的证券之前应考虑的其他信息。
通过我们组织转移现金
华富教育可以通过出资和/或公司间借款的方式向子公司划转现金,华富教育的子公司可以通过分红或其他分配和/或公司间借款的方式向华富教育划转现金。此外,华富教育的子公司可以通过贷款、服务费向VIE转移现金,而VIE可以根据VIE协议(“VIE协议”)和/或通过贷款向华富教育转移现金作为服务费。我们打算结清VIE协议项下的欠款。上述包括注资和贷款在内的交易,将在合并时予以消除。
我们的现金主要包括库存现金和存放在中国和香港银行的现金,这些现金不受提取和使用限制,存放在中国的银行。截至2024年3月31日和2023年3月31日,我们在银行的现金分别约为1100万美元和1260万美元,没有未偿还的银行贷款或第三方贷款到期。我们的WFOE、北京华夏大地远程学习服务有限公司(“远程学习”)与远程学习的子公司,包括上海鑫富网络科技有限公司和上海夏数网络科技有限公司,以及VIE之间的资金转移,用于其日常运营目的。
无法保证中国政府不会对我们、我们的子公司和VIE转移现金的能力进行干预或施加限制。我们的大部分现金是人民币,中国政府可能会阻止维持的现金离开中国,可能会限制将现金部署到VIE及其子公司的业务中,并限制支付股息的能力。有关我们、我们的子公司和VIE之间转移现金的能力限制的详细信息,请参阅“项目3.D.风险因素-与在中国开展业务相关的风险”
我们目前没有规定资金如何在我们、我们的子公司和VIE之间转移的现金管理政策。有关我们在华富教育、我们的子公司和VIE之间进行现金转移的能力受到限制的详细信息,请参阅“第3项。关键信息-D.风险因素-与在中国开展业务相关的风险-对货币兑换或对外资本流动的限制可能会限制我们有效利用中国收入的能力,”和“第3项。关键信息-D.风险因素-与在中国开展业务相关的风险-我们的中国子公司在向我们支付股息或进行其他付款方面受到限制,这可能会限制我们满足流动性要求的能力。”
2
The Holding Foreign Companies Accountable Act(the“HFCA Act”)
由于美国证券交易委员会(“SEC”)和上市公司会计监督委员会(“PCAOB”)最近对新兴市场公司在评估其审计师资格时适用了更严格的标准,根据HFCA法案,如果我们的审计师连续三年未接受PCAOB的检查,我们的证券可能会被禁止在纳斯达克交易,这最终可能导致我们的证券交易被禁止。
HFCA法案于2020年12月18日颁布。HFCA法案规定,如果SEC认定某注册公共会计师事务所出具的发行人审计报告自2021年起连续三年未接受PCAOB的检查,SEC应禁止该发行人的证券在美国的全国性证券交易所或场外交易市场进行交易。2021年3月24日,SEC通过了有关实施HFCA法案的某些披露和文件要求的临时最终规则。如果美国证券交易委员会根据随后由美国证券交易委员会建立的程序将我们确定为“不接受检查”的一年,我们将被要求遵守这些规则。如果我们未能在规定的截止日期之前满足新规则,我们可能会面临可能被禁止在纳斯达克交易、从美国证券交易委员会注销登记和/或其他风险,这可能会对我们在美国的证券交易产生重大不利影响,或有效终止我们在美国的证券交易。2021年12月2日,SEC发布了修正案,以最终确定实施HFCA法案中提交和披露要求的规则。这些规则适用于SEC认定的注册人,这些注册人提交了年度报告,其中包含位于外国司法管辖区的注册公共会计师事务所出具的审计报告,并且PCAOB由于外国司法管辖区的当局采取的立场而无法完全检查或调查。
此外,2021年6月22日,美国参议院通过了《加速控股外国公司责任法》,该法案如果获得通过,将修订《HFCA法》,并要求SEC禁止发行人的证券在任何美国证券交易所或场外交易,如果其审计师连续两年而不是三年没有受到PCAOB检查,从而缩短我们的证券可能被禁止交易或被退市的时间。2022年12月29日,题为《2023年综合拨款法》(“《综合拨款法》”)的立法签署成为法律。除其他外,《综合拨款法案》包含与HFCAA相同的条款,该条款将触发HFCAA下的禁令所需的连续非检查年数从三年减少到两年。
2021年12月16日,PCAOB根据HFCA法案,对总部位于中华人民共和国香港和中国大陆的注册公共会计师事务所发布了一项裁定,认定其无法彻底检查或调查。截至本报告,我们的核数师YCM CPA Inc.(“YCM”)的总部不在中国或香港,因此不受此类认定的约束。
作为一家在PCAOB注册的事务所,YCM受美国法律的约束,该法律规定,PCAOB应定期进行检查,以评估审计师是否遵守适用的专业标准。我们无意在未来解雇YCM或聘请任何不在美国且不受PCAOB定期检查的审计师。然而,无法保证公司聘用的任何未来审计师将在我们整个聘用期限内继续接受全面的PCAOB检查。如果后来确定PCAOB无法检查或彻底调查我们的审计师,投资者可能会被剥夺这种检查的好处。任何非由审计师出具的、完全由PCAOB检查的审计报告,或缺乏PCAOB对在中国或香港进行的审计工作的检查,导致PCAOB无法定期评估我们的审计师的审计及其质量控制程序,都可能导致无法保证我们的财务报表和披露是充分和准确的。
由于立法发展受制于立法程序,而监管发展受制于规则制定程序和其他行政程序,因此在增加美国监管机构获取审计信息方面的未来发展是不确定的。
另见“项目3D。风险因素-与在中国开展业务相关的风险-如果PCAOB无法检查我们的审计师,我们的普通股可能会根据《控股外国公司责任法》被摘牌。我们的普通股退市,或它们被退市的威胁,可能会对您的投资价值产生重大不利影响。2022年12月29日,题为《2023年综合拨款法》(“《综合拨款法》”)的立法签署成为法律。除其他外,《综合拨款法案》包含与HFCAA相同的条款,该条款将触发HFCAA下的禁令所需的连续非检查年数从三年减少到两年。”
3
前瞻性陈述
本报告包含1995年《私人证券诉讼改革法案》安全港条款的“前瞻性陈述”,这些陈述代表了我们对未来事件的信念、预测和预测。除历史事实陈述之外的所有陈述都是“前瞻性陈述”,包括对收益、收入或其他财务项目的任何预测,对管理层未来运营的计划、战略和目标的任何陈述,对拟议新项目或其他发展的任何陈述,对未来经济状况或业绩的任何陈述,对管理层的信念、目标、战略、意图和目标的任何陈述,以及对上述任何一项假设的任何陈述。“可能”、“将”、“应该”、“可能”、“将”、“预测”、“潜力”、“继续”、“预期”、“预期”、“未来”、“打算”、“计划”、“相信”、“估计”等词语和类似表述,以及未来时的陈述,都可以识别前瞻性陈述。
这些陈述必然是主观的,涉及已知和未知的风险、不确定性和其他重要因素,这些因素可能导致我们的实际结果、业绩或成就或行业结果与此类陈述中描述或暗示的任何未来结果、业绩或成就存在重大差异。实际结果可能与我们前瞻性陈述中描述的预期结果存在重大差异,包括在正确衡量和识别影响我们业务的因素或其可能影响的程度方面,以及在我们的业务战略所基于的因素或我们业务的成功方面,公开可用信息的准确性和完整性。
前瞻性陈述不应被理解为对未来业绩或结果的保证,也不一定准确地表明我们的业绩或结果是否可能实现,或实现的时间。前瞻性陈述基于作出这些陈述时可获得的信息以及管理层截至当时对未来事件的看法,并受到可能导致实际业绩或结果与前瞻性陈述中表达或暗示的存在重大差异的风险和不确定性的影响。可能导致此类差异的重要因素包括但不限于在“风险因素”、“运营和财务审查与前景”以及本报告其他部分标题下讨论的那些因素。
项目1。董事、高级管理层和顾问的身份
不适用。
项目2。提供统计数据和预期时间表
不适用。
4
项目3。关键信息
合同安排及公司Structure
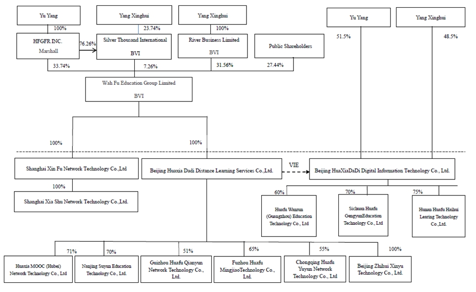
华富教育教育集团有限公司是一家英属维尔京群岛控股公司,目前通过我们在中国注册成立的外商独资实体(“WFOE”)开展我们在中国的几乎所有业务运营,并通过作为我们WFOE子公司的中国综合可变利益实体(“VIE”)开展某些业务运营。由于中国对外资所有权和增值电信市场投资的法律限制,我们依赖VIE及其股东之间的一系列合同安排来运营我们在中国的在线和移动平台。与VIE订立的这些合同安排允许我们(i)对VIE行使有效控制权,(ii)获得VIE的几乎所有经济利益,以及(iii)在中国法律允许的时间和范围内拥有购买VIE全部或部分股权的独家选择权。这些合同安排包括排他性业务合作协议、排他性期权协议、股权质押协议、授权委托书(视情况而定)。由于这些合同安排,我们对VIE施加了有效控制,并被视为VIE的主要受益者,并将其经营业绩合并到我们根据美国公认会计原则的财务报表中。本年报所用,除文意另有所指外,“我们”、“我们的”、“公司”、“华富教育”或类似词语均指华富教育集团有限公司,一家于英属维尔京群岛成立的公司及/或其合并附属公司,但可变利益实体中国公司北京华夏大地数字信息技术有限公司(“北京数字信息”)及其附属公司除外;及“VIE”分别指可变利益实体及其附属公司华富万润(广州)教育科技、四川华富耕云教育科技有限公司、湖南华富海汇学习科技有限公司。
北京数码信息持有我们的互联网内容提供商(“ICP”)许可证,以在中国运营我们的在线平台、我们的域名,包括www.edu-edu.com、我们在中国的注册商标以及我们注册的软件著作权,这些对公司在中国的在线运营至关重要。截至2024年3月31日及2023年3月31日止年度,我们综合收入的10.7%及5.2%来自北京数字信息。我们的关联可变利益实体北京数字信息没有向我们的中国子公司北京华夏大地远程学习服务有限公司(“北京远程学习”)支付截至2024年3月31日和2023年3月31日的财政年度以及自2017年8月执行VIE协议以来的任何费用。我们在过去两个财政年度没有从我们的中国子公司收到任何股息,并预计我们将在不久的将来收到股息。
由于这一系列合同安排,华富教育及其子公司成为会计目的VIE的主要受益人,并成为美国公认会计原则下VIE作为中国合并实体的主要受益人。我们根据美国公认会计原则将VIE及其子公司的财务业绩合并到我们的合并财务报表中。我们和华富教育的投资者均不拥有VIE的任何股权所有权、直接对外投资或通过VIE的此类所有权/投资进行控制。这些合同安排未经中国法院测试。因此,华富教育普通股的投资者购买的不是VIE或其子公司的股权,而是BVI控股公司华富教育的股权。
5
下图显示了截至本报告发布之日我们的公司结构,包括WFOE、VIE及其子公司。不过,请投资者注意,此类VIE协议的可执行性尚未在法庭上进行测试。华富教育主要通过WFOE及其在中国的子公司在中国开展业务,包括作为WFOE子公司的VIE。由此,华富教育不自行开展任何业务。VIE结构用于在中国法律禁止或限制外国直接投资于运营公司的情况下,为投资者提供外国投资于中国公司的合同风险敞口。由于中国对基于互联网的业务的外资所有权的法律限制,我们没有任何VIE的股权所有权,相反,我们通过某些合同安排获得VIE业务运营的经济利益。由于这一系列合同安排,华富教育及其子公司成为会计目的VIE的主要受益人,并成为美国公认会计原则下VIE作为中国合并实体的主要受益人。我们根据美国公认会计原则将VIE及其子公司的财务业绩合并到我们的合并财务报表中。我们和华富教育的投资者均不拥有VIE的任何股权所有权、直接对外投资或通过VIE的此类所有权/投资进行控制。投资者正在购买BVI控股公司华富教育的权益。
如果中国政府认为我们与VIE的合同安排不符合中国对相关行业的外国投资的监管限制,或者如果这些法规或对现有法规的解释在未来发生变化,我们可能会受到重大处罚或被迫放弃我们在这些业务中的利益或以其他方式显着改变我们的公司结构。请参阅“风险因素–与我们的公司Structure相关的风险-北京数字信息或其股东未能履行我们与他们的合同安排下的义务将对我们的业务产生重大不利影响。”如果我们无法保持有效控制,我们将无法继续合并北京数字信息的财务业绩。请参阅“风险因素–与我们的公司Structure相关的风险-如果中国政府发现建立持有我们ICP许可证的结构的合同安排不符合适用的中国法律法规,我们可能会受到严厉处罚或被迫放弃我们在这些业务中的利益”和“风险因素–与我们的公司Structure相关的风险-我们的部分业务运营依赖与北京数码信息及其股东的合同安排,这在提供运营控制方面可能不如直接所有权有效。”
6
VIE财务信息
下文列出的是截至2024年3月31日、2023年和2022年3月31日的财政年度的选定合并经营报表和现金流量表,以及截至2024年、2023年和2022年3月31日的选定资产负债表信息,这些信息显示了母公司华富教育集团有限公司、WFOE(定义见下文)和WFOE的子公司(定义见下文)、VIE和VIE的子公司的财务信息,消除了分录和合并信息(以美元计)。在下表中,列标题对应第6页组织结构图中的以下实体。另见我们财务报表附注2中的VIE和合并财务信息。
就本节而言:
| ● | “母”指华富教育集团有限公司; |
| ● | 「 WFOE 」指北京华夏大地远程学习服务有限公司(「远程学习」)及其附属公司、远程学习的全资中国附属公司上海鑫富网络科技有限公司及上海夏数网络科技有限公司; |
| ● | “VIE及其子公司”是指北京华夏大地数字信息技术有限公司(“数字信息”)及其子公司为远程学习的可变利益实体(“VIE”)。 |
资产负债表精选简明合并明细表
截至2024年3月31日
| 消除 | ||||||||||||||||||||
| WOFE和 | VIE和 | 参赛作品和 | ||||||||||||||||||
| WOFE的 | VIE的 | 重新分类 | ||||||||||||||||||
| 家长 | 子公司 | 子公司 | 参赛作品 | 合并 | ||||||||||||||||
| 现金 | $ | 986,957 | 9,618,646 | 440,105 | - | 11,045,708 | ||||||||||||||
| 公司间应收款 | - | 2,979,684 | - | (2,979,684 | ) | - | ||||||||||||||
| 流动资产总额 | 2,807,148 | 14,399,286 | 446,055 | (2,979,684 | ) | 14,672,805 | ||||||||||||||
| 非流动资产合计 | 298,014 | 1,182,156 | 3,448 | - | 1,483,618 | |||||||||||||||
| 公司间应付款项 | 254,623 | - | 2,725,061 | (2,979,684 | ) | - | ||||||||||||||
| 负债总额 | 585,373 | 3,462,024 | 2,929,473 | (2,979,684 | ) | 3,997,187 | ||||||||||||||
| 股东权益合计 | 2,519,788 | 12,119,418 | (2,479,970 | ) | - | 12,159,236 | ||||||||||||||
| * | 应收VIE的公司间应收款和应付WFOE的公司间款项是向VIE提供的用于营运资金用途的贷款。 |
资产负债表精选简明合并明细表
截至2023年3月31日
| 消除 | ||||||||||||||||||||
| WOFE和 | VIE和 | 参赛作品和 | ||||||||||||||||||
| WOFE的 | VIE的 | 重新分类 | ||||||||||||||||||
| 家长 | 子公司 | 子公司 | 参赛作品 | 合并 | ||||||||||||||||
| 现金 | $ | 1,511,208 | $ | 10,672,724 | $ | 383,531 | $ | - | $ | 12,567,463 | ||||||||||
| 公司间应收款 | - | 3,410,858 | - | (3,410,858 | ) | - | ||||||||||||||
| 流动资产总额 | 3,273,187 | 15,703,162 | 430,150 | (3,410,858 | ) | 15,995,641 | ||||||||||||||
| 非流动资产合计 | 298,014 | 1,227,671 | 16,866 | - | 1,542,551 | |||||||||||||||
| 公司间应付款项 | 254,623 | - | 3,156,235 | (3,410,858 | ) | - | ||||||||||||||
| 负债总额 | 596,707 | 3,913,679 | 3,408,681 | (3,410,858 | ) | 4,508,209 | ||||||||||||||
| 股东权益合计 | 2,974,494 | 13,017,155 | (2,961,665 | ) | - | 13,029,983 | ||||||||||||||
| * | 应收VIE的公司间应收款和应付WFOE的公司间款项是向VIE提供的用于营运资金用途的贷款。 |
7
简明合并经营报表数据
| 截至2024年3月31日止年度 | ||||||||||||||||||||
| 家长 只有 |
WOFE和 WOFE的 子公司 |
VIE和 VIE的 子公司 |
消除 调整 |
合并 总计 |
||||||||||||||||
| 收入 | $ | - | 6,452,686 | 770,534 | - | 7,223,220 | ||||||||||||||
| 公司间收入 | - | - | 337,686 | (337,686 | ) | - | ||||||||||||||
| 收入成本和相关税收 | - | 4,017,459 | 214,794 | - | 4,232,253 | |||||||||||||||
| 来自公司间的成本 | - | 337,686 | - | (337,686 | ) | - | ||||||||||||||
| 毛利 | - | 2,435,227 | 555,740 | - | 2,990,967 | |||||||||||||||
| 总营业费用 | 473,479 | 2,540,077 | 217,933 | - | 3,231,489 | |||||||||||||||
| 营业收入(费用) | (473,479 | ) | (104,850 | ) | 337,807 | - | (240,522 | ) | ||||||||||||
| 净收入(费用) | (454,706 | ) | (261,678 | ) | 339,524 | - | (376,860 | ) | ||||||||||||
| 截至2023年3月31日止年度 | ||||||||||||||||||||
| 家长 只有 |
WOFE和 WOFE的 子公司 |
VIE和 VIE的 子公司 |
消除 调整 |
合并 总计 |
||||||||||||||||
| 收入 | $ | - | $ | 9,984,110 | $ | 708,503 | $ | - | $ | 10,692,613 | ||||||||||
| 公司间收入 | - | - | 149,211 | (149,211 | ) | - | ||||||||||||||
| 收入成本和相关税收 | - | 4,703,711 | 301,999 | - | 5,005,710 | |||||||||||||||
| 来自公司间的成本 | - | 149,211 | - | (149,211 | ) | - | ||||||||||||||
| 毛利 | - | 5,280,399 | 406,504 | - | 5,686,903 | |||||||||||||||
| 总营业费用 | 451,123 | 2,920,758 | 303,054 | - | 3,674,935 | |||||||||||||||
| 营业收入(费用) | (451,123 | ) | 2,359,641 | 103,450 | - | 2,011,968 | ||||||||||||||
| 净收入(费用) | (434,476 | ) | 1,924,253 | 119,846 | - | 1,609,623 | ||||||||||||||
| 截至二零二二年三月三十一日止年度 | ||||||||||||||||||||
| 家长 | WOFE和 WOFE的 |
VIE和 VIE的 |
消除 | 合并 | ||||||||||||||||
| 只有 | 子公司 | 子公司 | 调整 | 总计 | ||||||||||||||||
| 收入 | $ | - | $ | 10,644,420 | $ | 829,928 | $ | - | $ | 11,474,348 | ||||||||||
| 公司间收入 | - | - | 125,088 | (125,088 | ) | - | ||||||||||||||
| 收入成本和相关税收 | - | 5,523,308 | 490,423 | - | 6,013,731 | |||||||||||||||
| 来自公司间的成本 | - | 125,088 | - | (125,088 | ) | - | ||||||||||||||
| 毛利 | - | 5,121,111 | 339,506 | - | 5,460,617 | |||||||||||||||
| 总营业费用 | 535,148 | 3,565,781 | 318,944 | - | 4,419,873 | |||||||||||||||
| 营业收入(费用) | (535,148 | ) | 1,555,330 | 20,562 | - | 1,040,744 | ||||||||||||||
| 净收入(费用) | (539,836 | ) | 1,406,186 | 36,181 | - | 902,531 | ||||||||||||||
8
现金流量的选定简明合并时间表
| 截至2024年3月31日止年度 | ||||||||||||||||||||
| 家长 | WOFE和 WOFE的 |
VIE和 VIE的 |
消除 | |||||||||||||||||
| 只有 | 子公司 | 子公司 | 调整 | 合并 | ||||||||||||||||
| 经营活动 | (454,706 | ) | 30,473 | 47,373 | - | (376,860 | ) | |||||||||||||
| 净收入(亏损) | ||||||||||||||||||||
| 公司间接收 | - | 279,053 | 357,947 | (637,000 | ) | - | ||||||||||||||
| 公司间支付 | - | (357,947 | ) | (279,053 | ) | 637,000 | - | |||||||||||||
| 经营活动提供(使用)的现金净额 | (524,251 | ) | (318,921 | ) | 75,862 | - | (767,310 | ) | ||||||||||||
| 投资活动提供(使用)的现金净额 | - | (231,440 | ) | - | - | (231,440 | ) | |||||||||||||
| 提供(用于)筹资活动的现金净额 | - | - | - | - | - | |||||||||||||||
| 公司间接收 | ||||||||||||||||||||
| 公司间支付 | - | - | - | - | - | |||||||||||||||
| 汇率波动对现金的影响 | - | (503,717 | ) | (19,288 | ) | - | (523,005 | ) | ||||||||||||
| 截至2023年3月31日止年度 | ||||||||||||||||||||
| 家长 | WOFE和 WOFE的 |
VIE和 VIE的 |
消除 | |||||||||||||||||
| 只有 | 子公司 | 子公司 | 调整 | 合并 | ||||||||||||||||
| 经营活动 | $ | (434,476 | ) | $ | 1,987,073 | $ | 119,846 | $ | - | 1,672,443 | ||||||||||
| 净收入(亏损) | ||||||||||||||||||||
| 公司间接收 | - | 73,269 | (73,269 | ) | - | |||||||||||||||
| 公司间支付 | - | (73,269 | ) | - | 73,269 | - | ||||||||||||||
| 经营活动提供(使用)的现金净额 | (429,642 | ) | 2,131,273 | (89,131 | ) | - | 1,612,500 | |||||||||||||
| 投资活动提供(使用)的现金净额 | - | 42,313 | (5,437 | ) | - | 36,876 | ||||||||||||||
| 提供(用于)筹资活动的现金净额 | - | - | - | - | - | |||||||||||||||
| 公司间接收 | ||||||||||||||||||||
| 公司间支付 | - | - | - | - | - | |||||||||||||||
| 汇率波动对现金的影响 | - | (805,773 | ) | (39,585 | ) | - | (845,358 | ) | ||||||||||||
| 截至二零二二年三月三十一日止年度 | ||||||||||||||||||||
| 家长 | WOFE和 WOFE的 |
VIE和 VIE的 |
消除 | |||||||||||||||||
| 只有 | 子公司 | 子公司 | 调整 | 合并 | ||||||||||||||||
| 经营活动 | $ | (539,836 | ) | $ | 1,406,186 | $ | 36,181 | $ | - | $ | 902,531 | |||||||||
| 净收入(亏损) | ||||||||||||||||||||
| 公司间接收 | - | - | 125,088 | (125,088 | ) | - | ||||||||||||||
| 公司间支付 | - | (125,088 | ) | - | 125,088 | |||||||||||||||
| 经营活动提供(使用)的现金净额 | (484,746 | ) | 1,307,041 | 252,880 | - | 1,075,175 | ||||||||||||||
| 投资活动提供(使用)的现金净额 | (1,648,843 | ) | (29,297 | ) | - | - | (1,678,140 | ) | ||||||||||||
| 提供(用于)筹资活动的现金净额 | - | (17,657 | ) | - | - | (17,657 | ) | |||||||||||||
| 公司间接收 | - | - | - | - | - | |||||||||||||||
| 公司间支付 | - | - | - | - | - | |||||||||||||||
| 汇率波动对现金的影响 | - | 318,490 | 11,562 | - | 330,052 | |||||||||||||||
9
通过我们组织的现金和资产流动
华富教育是一家控股公司,没有自己的经营。我们通过我们在中国的子公司开展业务。因此,尽管我们可以通过其他方式在控股公司层面获得融资,但华富教育向股东支付股息和偿还可能产生的任何债务的能力可能取决于我们在中国的子公司支付的股息。如果我们的任何中国子公司未来以自身名义发生债务,管理此类债务的工具可能会限制我们的中国子公司向华富教育支付股息的能力。此外,我们的中国子公司被允许仅从其根据中国会计准则和法规确定的留存收益(如有)中向华富教育支付股息。此外,我们的中国子公司被要求向某些法定储备基金拨款,或可能向某些可自由支配的基金拨款,这些基金不能作为现金股息分配,除非公司发生有偿付能力的清算。
根据中国法律法规,我们的中国子公司在支付股息或以其他方式将其任何净资产转让给我们方面受到某些限制。外商独资企业将红利汇出中国,还须经国家外汇管理局或外管局指定的银行审查。受限制的金额包括我们中国子公司的实收资本和法定储备金,截至2024年3月31日、2023年3月31日和2022年3月31日,总额分别为975,014美元、975,014美元和862,323美元。
此外,我们的中国子公司向中国境外实体的现金转移受中国政府货币兑换管制。就我们业务中的现金在中国/香港或中国/香港实体而言,由于政府当局对我们或我们的中国/香港子公司在中国/香港以外转移现金的能力施加的限制和限制,这些现金可能无法用于中国/香港以外的运营或其他用途。可获得的外币短缺可能会暂时延迟我们的中国子公司汇出足够的外币以向我们支付股息或其他款项,或以其他方式履行其外币计价义务的能力。鉴于上述情况,如果我们业务中的现金在中国或由中国实体持有,这些现金可能无法用于为中国境外的运营提供资金或用于其他用途。有关我们在中国业务的资金流动的风险,请参阅“项目3.D.风险因素——与在中国开展业务相关的风险”。
根据中国法律,华富教育只能通过出资或贷款的方式向我们的中国子公司提供资金,但须满足适用的政府登记和批准要求。截至本年度报告日,华富教育与我武生物子公司之间不存在现金流。
资金在我们的中国子公司之间转移用于营运资金用途,主要是在我们的WOFE、北京华夏大地远程学习服务有限公司和VIE、北京华夏大地数字信息技术有限公司(一家中国公司)及其子公司之间转移。下表提供了VIE和WOFE之间转移的分配和营运资金的汇总。
| 截至3月31日的财年, | ||||||||||||
| 2024 | 2023 | 2022 | ||||||||||
| 从WOFE转入VIE的现金 | $ | - | $ | - | $ | - | ||||||
公司间资金转移适用《最高人民法院关于审理民间借贷案件适用法律若干问题的规定》(2020修订,《民间借贷案件规定》),该规定于2020年8月20日起施行,规范自然人、法人与非法人组织之间的融资活动。《民间借贷案件规定》规定,在(一)出借人骗取金融机构贷款用于转贷;(二)出借人将以向另一营利法人借款方式取得的资金转贷,向其职工募集资金的情形下,民间借贷合同将维持无效,非法吸收公众存款;(三)未依法取得放贷资格的出借人以营利为目的向社会任何不特定对象出借资金;(四)出借人明知或者应当知道借款人意图将所借资金用于违法犯罪目的时,出借人将资金出借给借款人;(五)出借行为违反公共秩序或者道德风尚;(六)出借行为违反法律、行政法规的强制性规定。
10
我们的运营所需的中国当局的许可
我们在中国的运营受中国法律法规管辖,如其发生变化,我们的业务、财务状况或经营业绩可能会受到重大影响。截至本报告之日,经我们的中国法律顾问北京市浩泰律师事务所告知,目前尚未有任何具有此类实质性影响的法律法规。然而,无法保证华富教育经营所在的中国未来的经济、政治和法律环境不会发生任何变化。此外,鉴于中国政府最近的声明和监管行动、禁止外资拥有在某些行业经营的中国公司的法规的颁布以及反垄断方面的担忧,我们可能会受到中国政府在这方面的任何未来行动的不确定性风险,包括中国政府可能不允许我们的控股公司结构的风险,这可能会导致我们的运营发生重大变化,包括我们有能力继续我们现有的控股公司结构、开展我们目前的业务、接受外国投资,并向我们的投资者提供或继续提供证券。这些不利行动可能导致我们的证券价值大幅下降或变得一文不值。
我们在中国大陆也有业务,我们知道,近年来,中国政府在很少提前通知的情况下发起了一系列监管行动和声明,以规范中国某些领域的业务运营,包括打击证券市场的非法活动,加强对利用可变利益实体结构在海外上市的中国公司的监管,采取新措施扩大网络安全审查范围,以及扩大反垄断执法力度。例如,2021年7月6日,中共中央办公厅、国务院办公厅联合发文,严厉打击证券市场违法违规行为,推动资本市场高质量发展,其中除其他外,要求相关政府主管部门加强执法和司法合作的跨境监管,加强对境外上市中资公司的监管,建立健全中国证券法的域外适用制度。还有,2021年7月10日,中国网信办(“CAC”)发布了《网络安全审查办法》修订稿公开征求意见,即修订稿,其中要求,除“关键信息基础设施运营者”外,任何控制不少于一百万用户(具体有待进一步说明)的个人信息的“数据处理者”寻求在国外证券交易所上市,也应接受网络安全审查,并进一步阐述了评估相关活动的国家安全风险时应考虑的因素。
诚如浩泰所告知,截至本报告日期,除中国境内公司从事与我们类似的业务所需的许可或批准外,我们无需获得中国当局的任何许可或批准,包括中国证监会、CAC或任何其他批准我们的业务所需的政府机构。我们和我们的子公司,以及VIE已从中国当局收到从事目前在中国开展的业务所需的所有必要许可、许可或批准,并且没有拒绝任何许可或批准。下表提供了我们的中国子公司、VIE及其子公司持有的许可证和权限的详细信息。
| 公司 | 许可证/权限 | 发证机关 | 有效性 | |||
| 上海鑫富网络科技有限公司 | 营业执照 | 市场监管局 上海自由贸易试验区 |
2015年7月20日-2045年7月19日 | |||
| 上海夏数网络科技有限公司 | 营业执照 | 市场监管局 上海市崇明区 |
2016年4月29日-2026年4月28日 |
|||
| 北京华夏大地远程学习服务有限公司 | 营业执照 | 市场监管局 北京经济技术开发区 |
1999年12月23日-2039年12月22日 |
|||
| 华夏慕课(湖北)网络科技有限公司 | 营业执照 | 市场监管局 武汉东湖新技术开发区 |
2017年3月15日-2047年3月15日 | |||
| 南京苏云教育科技有限公司 | 营业执照 | 行政审批局 南京鼓楼区 |
2017年3月8日-长期 |
|||
| 福州华福明教科技有限公司 | 营业执照 | 市场监管局 福州鼓楼区 |
2018年5月21日-05-21-5月20日, 2068 |
|||
| 北京北京华夏大地数字信息技术有限公司 | 营业执照 | 北京经济技术开发区市场监管局 | 2000年9月14日-长期 | |||
| 华富万润(广州)教育科技有限公司 | 营业执照 | 市场监管局 广州越秀区 |
2019年10月21日-长期 | |||
| 四川华富更云教育科技有限公司 | 营业执照 | 市场监管局 长沙天心区 |
2019年11月8日-长期 | |||
| 湖南华孚海汇学习科技有限公司 | 营业执照 | 市场监管局 成都市成华区 |
2015年6月15日-2065年6月14日 | |||
| 重庆华富玉云网络科技有限公司 | 营业执照 | 市场监管局 重庆市沙坪坝区 |
2022年4月4日-长期 |
11
截至本报告发布之日,正如浩泰所告知,我们或我们的任何中国子公司、VIE及其子公司目前均无需获得中国证监会或CAC的任何许可批准或许可,以进行我们在纳斯达克的证券交易以及向外国投资者发行我们的证券,或任何其他政府机构为批准我们或我们子公司的运营而需获得的许可。虽然我们在中国的子公司的业务须接受CAC的网络安全审查,但正如浩泰所告知,我们认为我们无需进行网络安全审查,因为(i)我们在业务运营中没有掌握超过一百万用户的大量个人信息;以及(ii)我们在业务中处理的数据不影响国家安全,因此可能不会被当局归类为核心数据或重要数据。然而,如果我们无意中得出结论,当此类批准或许可是需要的,或适用的法律、法规或解释发生变化,并且我们需要在未来获得批准或许可时,我们的运营可能会直接或间接地受到与我们的业务或行业相关的未来法律法规的不利影响。如果我们未能遵守此类规则和规定,我们可能会受到中国监管机构(包括中国证监会)的处罚和制裁,这可能会对公司证券在纳斯达克继续交易的能力产生不利影响,从而可能导致我们的证券价值大幅下降或变得一文不值。
鉴于法律法规的解释和实施以及政府当局的执法实践的不确定性,我们可能需要在未来获得额外的许可、许可、备案或批准,以实现我们平台的功能和服务。有关更多详细信息,请参阅“第1a项。风险因素—与我们业务相关的风险—与在中国开展业务相关的风险”
与华富教育在中国的经营相关的风险可能进一步突出。例如,作为一家在美国上市的上市公司,其业务收入主要来自我们在中国的业务,我们可能会面临更严格的审查、批评和负面宣传,这可能会导致我们的运营和我们普通股的价值发生重大变化。管理我们当前业务运营的中国法律法规有时模糊且不确定,我们可能面临中国政府政策变化可能对我们在中国开展的业务以及此类业务的盈利能力产生重大影响的风险。因此,与我们在中国开展业务相关的这些风险可能会导致我们的证券价值大幅下降或一文不值。此外,这些风险可能会导致我们的业务运营发生重大变化或完全阻碍我们向投资者提供或继续提供我们的证券的能力。此外,中国内部监管规定的变化,例如《外国投资者并购境内企业条例》(“并购规则”)、《反垄断法》、《网络安全法》和《数据安全法》,可能会针对公司的公司结构,影响我们和我们的子公司在香港和深圳开展业务、接受外国投资或在美国或其他外汇交易所上市的能力。
包括SEC在内的美国政府最近发表声明并采取了某些行动,这些行动可能导致美国和国际关系发生重大变化,并将影响与美国或中国有联系的公司。美国证交会发布的声明主要关注在中国有重要业务的公司。例如,2021年7月30日,SEC主席Gary Gensler发布了一份与中国近期发展相关的投资者保护声明,据此,主席Gensler表示,他已要求SEC工作人员对在中国有重要业务的公司的申请进行有针对性的额外审查。
有关公司面临的风险以及在中国开展业务的相关风险的详细描述,请参阅“第1A项。风险因素-与在中国开展业务相关的风险。”
3.A.财务数据精选
以下选定的财务信息应与我们的合并财务报表及其相关附注以及本年度报告其他地方包含的题为“经营和财务审查与前景”的部分联系起来阅读,并通过参考加以限定。截至2024年3月31日、2023年和2022年3月31日财政年度的合并经营报表和其他综合收益(亏损)数据以及截至2024年3月31日、2023年和2022年3月31日的合并资产负债表数据均来自本年度报告其他部分所载的经审计的合并财务报表。我们之前任何时期的历史结果不一定代表未来任何时期的预期结果。
部分合并经营报表及其他综合收益(亏损)数据:
| 截至3月31日止年度, | ||||||||||||
| 2024 | 2023 | 2022 | ||||||||||
| 收入 | $ | 7,223,220 | $ | 10,692,613 | $ | 11,474,348 | ||||||
| 毛利 | $ | 2,990,967 | $ | 5,686,903 | $ | 5,460,617 | ||||||
| 营业费用 | $ | 3,231,489 | $ | 3,674,935 | $ | 4,419,873 | ||||||
| 营业收入(亏损) | $ | (240,522 | ) | $ | 2,011,968 | $ | 1,040,744 | |||||
| 所得税拨备(福利) | $ | 130,890 | $ | 430,529 | $ | 238,885 | ||||||
| 净收入(亏损) | $ | (376,860 | ) | $ | 1,672,443 | $ | 902,531 | |||||
12
精选合并资产负债表数据:
| 截至3月31日, | ||||||||||||
| 2024 | 2023 | 2022 | ||||||||||
| 流动资产 | $ | 14,672,805 | $ | 15,995,641 | $ | 16,202,300 | ||||||
| 总资产 | $ | 16,156,423 | $ | 17,538,192 | $ | 18,003,906 | ||||||
| 流动负债 | $ | 3,924,212 | $ | 4,305,038 | $ | 5,987,703 | ||||||
| 负债总额 | $ | 3,997,187 | $ | 4,508,209 | $ | 5,993,766 | ||||||
| 股东权益合计(净资产) | $ | 12,159,236 | $ | 13,029,983 | $ | 12,010,140 | ||||||
选定的合并现金流量表数据:
| 截至3月31日止年度, | ||||||||||||
| 2024 | 2023 | 2022 | ||||||||||
| 经营活动提供(使用)的现金净额 | $ | (767,310 | ) | $ | 1,612,500 | $ | 1,075,175 | |||||
| 投资活动提供(使用)的现金净额 | $ | (231,440 | ) | $ | 36,876 | $ | (1,678,140 | ) | ||||
| 筹资活动提供的现金净额 | $ | - | $ | - | $ | (17,657 | ) | |||||
| 汇率变动对现金的影响 | $ | (523,005 | ) | $ | (845,358 | ) | $ | 330,052 | ||||
| 现金净增(减)额 | $ | (1,521,755 | ) | $ | 804,018 | $ | (290,570 | ) | ||||
| 现金,年初 | $ | 12,567,463 | $ | 11,763,445 | $ | 12,054,015 | ||||||
| 现金,年底 | $ | 11,045,708 | $ | 12,567,463 | $ | 11,763,445 | ||||||
3.B.资本化和负债
不适用。
3.C。要约的原因及所得款项用途
不适用。
3.D.风险因素
投资我们的普通股涉及高度风险。在决定投资我们的普通股之前,您应该仔细考虑以下描述的风险和不确定性以及本年度报告中包含的所有其他信息,包括在“前瞻性陈述”和“经营和财务审查与前景”标题下讨论的事项。我们是一家在中国有大量业务的控股公司,受制于在许多方面与美国不同的法律和监管环境。如果以下任何风险,或我们目前无法预见的任何其他风险和不确定性实际发生,我们的业务、财务状况、经营业绩、流动性和我们未来的增长前景可能会受到重大不利影响。
13
风险因素汇总
我们的业务受到本年度报告中标题为“风险因素”部分和其他部分中描述的众多风险的影响。下面列出的主要风险以及您应该考虑的其他风险,在标题为“风险因素”的部分中进行了更全面的讨论,您应该完整阅读。
与我们的业务和行业相关的风险:
与我们的业务和行业相关的风险和不确定性包括但不限于以下方面:
| ● | 如果我们不能继续吸引学生购买我们的课程套餐并增加学生在我们平台上的支出,我们的业务和前景将受到重大不利影响。 |
| ● | 我们可能无法及时或以成本效益高的方式改善现有课程的内容、开发新课程或服务。 |
| ● | 我们的业务取决于我们品牌的市场认知度,如果我们无法保持和提高品牌认知度,我们的业务、财务状况和经营业绩可能会受到重大不利影响。 |
| ● | 如果我们无法以具有成本效益的方式进行销售和营销活动,我们的经营业绩和财务状况可能会受到重大不利影响。 |
| ● | 如果我们无法继续聘用和留住合格的教师,我们可能无法在我们的平台上保持一致的教学质量,我们的业务、财务状况和经营业绩可能会受到重大不利影响。 |
| ● | 我们的历史财务和经营业绩、增长率和盈利能力可能并不代表未来的表现。 |
| ● | 如果我们学生的表现水平恶化或对我们服务的满意度下降,学生可能会决定退出我们的课程并要求退款,我们的业务、财务状况、运营结果和声誉将受到不利影响。 |
| ● | 我们面临重大竞争,如果我们未能有效竞争,我们可能会失去我们的市场份额或无法获得额外的市场份额,这将对我们的业务、财务状况和经营业绩产生不利影响。 |
| ● | 我们的新课程和服务可能会与我们现有的课程和服务相竞争。 |
| ● | 如果我们未能成功执行我们的增长战略,我们的业务和前景可能会受到重大不利影响。 |
14
| ● | 我们可能无法采用对我们的业务很重要的新技术。 |
| ● | 意外的网络中断、安全漏洞或计算机病毒攻击和系统故障可能对我们的业务、财务状况和经营业绩产生重大不利影响。 |
| ● | 一些学生可能出于多种原因决定不继续学习我们的课程,包括认为他们在特定课程中的表现没有改善、要求发生变化或对我们的课程普遍不满意,这可能会对我们的业务、财务状况、运营结果和声誉产生不利影响。 |
| ● | 我们可能无法采用对我们的业务很重要的新技术。 |
| ● | 意外的网络中断、安全漏洞或计算机病毒攻击和系统故障可能对我们的业务、财务状况和经营业绩产生重大不利影响。 |
| ● | 一些学生可能出于多种原因决定不继续学习我们的课程,包括认为他们在特定课程中的表现没有改善、要求发生变化或对我们的课程普遍不满意,这可能会对我们的业务、财务状况、运营结果和声誉产生不利影响。 |
| ● | 我们未能保护我们的知识产权可能会损害我们的竞争地位,而保护我们的知识产权或抗辩第三方侵权指控的诉讼可能代价高昂且无效。 |
| ● | 我们可能会不时遇到与我们使用第三方知识产权有关的纠纷。 |
| ● | 未能保护我们的教师、学生和其他客户的机密信息免受安全漏洞的影响,可能会损害我们的声誉和品牌,并严重损害我们的业务和经营业绩。 |
| ● | 我们的员工可能会从事不当行为或其他不当活动或滥用我们的平台,这可能会损害我们的声誉。 |
| ● | 第三方的指控、骚扰或其他有害行为,以及公开传播关于我们的负面、不准确或误导性信息,可能会损害我们的声誉并对我们普通股的价格产生不利影响。 |
| ● | 我们接受的支付方式种类繁多,使我们面临第三方支付处理相关的风险。 |
| ● | 如果我们的高级管理层无法有效或高效地合作,或者如果我们失去了他们的服务,我们的业务可能会受到严重干扰。 |
| ● | 我们的经营业绩受季节性波动影响。 |
15
| ● | 我们在中国的业务的保险范围有限,这可能会使我们面临重大成本和业务中断。 |
| ● | 我们的客户热线业务的任何重大中断都可能对我们及时响应潜在客户的查询和其他服务请求的能力产生不利影响。 |
| ● | 与我们的公司结构相关的某些风险包括但不限于以下方面: |
| ● | 如果中国政府发现建立持有我们的互联网内容提供商(“ICP”)许可结构的合同安排不符合适用的中国法律法规,我们可能会受到严厉处罚或被迫放弃我们在这些业务中的利益。 |
| ● | 我们的部分业务运营依赖与北京数字信息及其股东的合同安排,这在提供运营控制方面可能不如直接所有权有效。 |
| ● | 中国外商投资法草案的颁布时间表、解释和实施以及它可能如何影响我们当前公司结构、公司治理和业务运营的可行性方面存在重大不确定性。 |
| ● | 北京数字信息或其股东未能履行我们与他们的合同安排下的义务将对我们的业务产生重大不利影响。 |
| ● | 如果我们控制的无形资产(包括印章和印章)的托管人或授权用户未能履行其责任,或挪用或滥用这些资产,我们的业务和运营可能会受到重大不利影响。 |
| ● | 北京数字信息的股东可能与我们存在潜在的利益冲突,这可能对我们的业务和财务状况产生重大不利影响。 |
| ● | 我们可能依赖我们的中国子公司支付的股息和其他股权分配来满足我们可能有的任何现金和融资需求,而对我们的中国子公司向我们付款的能力的任何限制都可能对我们开展业务的能力产生重大不利影响。 |
| ● | 我们的合同安排可能会受到中国税务机关的审查,如果发现我们欠缴额外税款,可能会大大降低我们的综合净收入和贵方投资的价值。 |
| ● | 如果北京数字信息成为破产或清算程序的主体,我们可能会失去使用和享有其资产的能力,这可能会减少我们的业务规模,并对我们的业务、产生收入的能力和我们普通股的市场价格产生重大不利影响。 |
16
与在中国开展业务相关的风险
我们还受到与在中国开展业务有关的一般风险和不确定性的影响,包括但不限于以下方面:
| ● | 中国法律法规的解释和执行方面的不确定性可能会限制您和我们可以获得的法律保护。 |
| ● | 中国政府对我们开展业务活动的方式施加重大影响。中国政府也可能在任何时候干预或影响我们的运营和此次发行,这可能导致我们的运营发生重大变化,我们的普通股可能会贬值或变得一文不值。 |
| ● | 我们可能会受到中国监管互联网相关业务的复杂性、不确定性和变化的不利影响。 |
| ● | 有关自学教育的新立法或中国法律或政策的变化可能会影响我们的业务运营和前景。 |
| ● | 我们的业务受制于有关数据隐私和安全的复杂且不断发展的中国法律法规。其中许多法律法规可能会发生变化和不确定的解释,并可能导致索赔、处罚、改变我们的业务做法、增加运营成本、损害我们的声誉和品牌,或以其他方式损害我们的业务。 |
| ● | 中国劳动合同法和其他与劳动相关的法规在中国的执行可能会对我们的业务和我们的经营业绩产生不利影响。 |
| ● | 监管和审查在中国通过互联网传播的信息可能会对我们的业务和声誉产生不利影响,并使我们对我们网站上显示的信息承担责任。 |
| ● | 北京数字信息的运营可能会被相关中国政府机构视为超出其授权业务范围。如果相关中国政府当局对北京数码信息采取行动,我们的业务和运营可能会受到重大不利影响。 |
| ● | 我们面临着互联网视听节目许可要求方面的风险和不确定性。 |
| ● | 我们被要求获得各种经营许可和许可,并为我们在中国的业务运营进行登记和备案;不遵守这些要求可能会对我们的业务和经营业绩产生重大不利影响。 |
| ● | 中国经济、政治或社会状况或政府政策的变化可能对我们的业务和运营产生重大不利影响。 |
17
| ● | 中国有关中国居民境外投资外汇登记的规定可能会使我们的中国居民实益拥有人或我们的中国子公司承担责任或受到处罚,限制我们向这些子公司注资的能力,限制中国子公司增加其注册资本或向我们分配利润的能力,或可能以其他方式对我们产生不利影响。 |
| ● | 对货币兑换或出境资本流动的限制可能会限制我们有效利用中国收入的能力。 |
| ● | 中国对离岸控股公司向中国实体提供贷款和直接投资的监管以及政府对货币兑换的控制可能会延迟或阻止我们使用IPO的收益向我们的中国子公司和中国合并VIE提供贷款或向我们的中国子公司提供额外出资,这可能会对我们的流动性以及我们为业务提供资金和扩大业务的能力产生重大不利影响。 |
| ● | 根据中国企业所得税法,就中国企业所得税而言,我们可能被归类为中国“居民企业”。这种分类可能会对我们和我们的非中国股东造成不利的税务后果,并对我们的经营业绩和贵方投资价值产生重大不利影响。 |
| ● | 中国税务机关加强对收购交易的审查可能会对我们未来可能进行的潜在收购产生负面影响。 |
| ● | 我们的中国子公司在向我们支付股息或进行其他付款方面受到限制,这可能会限制我们满足流动性要求的能力。 |
| ● | 政府对货币兑换的控制可能会影响你的投资价值。 |
| ● | 并购规则和中国的某些其他法规为外国投资者对中国公司的一些收购建立了复杂的程序,这可能会使我们更难通过在中国的收购来追求增长。 |
| ● | 如果PCAOB无法检查我们的审计师,我们的普通股可能会根据《控股外国公司责任法》被退市。我们的普通股退市,或它们被退市的威胁,可能会对您的投资价值产生重大不利影响。2022年12月29日,题为《2023年综合拨款法》(“《综合拨款法》”)的立法签署成为法律。除其他外,《综合拨款法案》包含与HFCAA相同的条款,该条款将触发HFCAA下的禁令所需的连续非检查年数从三年减少到两年。 |
| ● | 中国自学教育体系的任何政策或法律变化都可能对我们的经营业绩产生重大影响。 |
18
与我们的普通股相关的风险
除上述风险和不确定性外,我们还面临与普通股相关的风险,包括但不限于以下风险:
| ● | 我们普通股的交易价格可能会波动,这可能会给投资者带来重大损失。 |
| ● | 由于我们是根据英属维尔京群岛的法律注册成立的,我们可能需要遵守增加的报告要求。 |
| ● | 如果证券或行业分析师不发布关于我们业务的研究或报告,或者如果他们不利地改变了他们对我们普通股的建议,我们普通股的市场价格和交易量可能会下降。 |
| ● | 大量我国普通股的出售或可供出售可能会对其市场价格产生不利影响。 |
| ● | 筹集额外资本可能会对我们现有的股东造成稀释,限制我们的运营或要求我们放弃对我们技术的权利。 |
| ● | 无法保证我们在任何纳税年度都不会成为美国联邦所得税目的的被动外国投资公司或PFIC,这可能会使我们普通股的美国投资者遭受重大不利的美国所得税后果。 |
| ● | 您在保护您的利益方面可能会遇到困难,您通过美国法院保护您的权利的能力可能会受到限制,因为我们是根据英属维尔京群岛法律注册成立的。 |
| ● | 我们的股东获得的对我们不利的判决可能无法执行。 |
| ● | 我们在使用我们的现金方面拥有广泛的自由裁量权,包括我们IPO的净收益,可能不会有效地使用它们。 |
| ● | 我们是《交易法》规则含义内的外国私人发行人,因此我们不受适用于美国国内上市公司的某些条款的约束。 |
| ● | 作为一家上市公司,我们将承担更多的成本,尤其是在我们不再符合“新兴成长型公司”的资格之后。 |
19
与我们的业务和行业相关的风险
如果我们不能继续吸引学生购买我们的课程套餐并增加学生在我们平台上的支出,我们的业务和前景将受到重大不利影响。
我们有能力继续吸引学生购买我们的课程包并增加他们在我们平台上的支出,这对我们业务的持续成功和增长至关重要。这反过来将取决于几个因素,包括我们有能力向更广泛的未来学生群体有效地推销我们的平台,继续开发、调整或增强优质教育内容和服务,以满足我们现有或未来学生不断变化的需求,并扩大我们的地理覆盖范围。我们还必须在保持课程教材一致性和高质量的同时,管理好我们的增长,有效应对竞争压力。如果我们无法继续吸引学生购买我们的课程包并增加学生在我们平台上的支出,我们的收入可能会下降,这可能对我们的业务、财务状况和经营业绩产生重大不利影响。
我们可能无法及时或以成本效益高的方式改善现有课程的内容、开发新课程或服务。
从历史上看,我们的核心业务集中在通过我们的B2C平台提供的备考课程。此后,我们扩大了我们的课程范围,以不仅需要参加自学高等教育考试,而且希望在其他学习领域进行自我教育的学生为目标,以及针对广泛的学生人口统计数据的更广泛的基于情境的教育和考试准备。我们不断更新和完善现有课程的内容,开发新的课程或服务,以满足不断变化的市场需求。对我们现有课程和我们新开发的课程或服务的修订可能不会受到现有或未来学生的欢迎。如果我们不能有效应对市场需求的变化,我们的业务可能会受到不利影响。即使我们能够开发出广受欢迎的新课程或服务,我们也可能无法及时或以符合成本效益的方式引入它们。如果我们没有对市场需求的变化做出充分的反应,我们吸引和留住学生的能力可能会受到损害,我们的财务业绩可能会受到影响。
我们计划的有效性取决于我们自学和成人高等教育的个性化学习方法的成功,而这反过来又取决于我们的数据分析知识的效率。我们可能无法继续有效地监测和分析对我们来说很重要的相关数据,为我们的学生提供个性化的学习体验,或者继续推动我们的教学培训、课程开发和我们平台的其他运营方面。
20
新课程推出的时间受到风险和不确定性的影响,包括我们找到和留住老师以及吸引学生的能力。提供新课程或服务或修改现有课程可能需要我们投资于内容开发、加大营销力度并重新分配资源,远离其他用途。意外的技术、操作、后勤或其他问题可能会延迟或阻止一个或多个新课程的推出。此外,我们无法向您保证,这些课程或项目中的任何一个都将与我们的竞争对手开发的课程或项目的质量或受欢迎程度相匹配,实现广泛的市场认可或贡献理想的收入水平。我们可能对新课程或服务的内容经验有限,可能需要调整我们的系统和策略,将新课程或服务纳入我们现有的课程目录。如果我们无法持续改进现有课程的内容或及时或以符合成本效益的方式提供新课程或服务,我们的经营业绩和财务状况可能会受到不利影响。
我们的业务取决于我们品牌的市场认知度,如果我们无法保持和提高品牌认知度,我们的业务、财务状况和经营业绩可能会受到重大不利影响。
我们相信,我们“华夏大地”品牌的市场认可对我们业务的成功作出了重大贡献,保持和提高我们的品牌认知度对于维持我们的竞争优势至关重要。我们保持和提高品牌认知度和声誉的能力主要取决于我们的课程和教师的感知有效性和质量,以及我们品牌努力的成功。然而,我们的品牌推广努力可能不会成功,我们可能会产生大量的品牌推广成本。如果我们无法保持和进一步提高我们的品牌认知度和声誉,并提升我们平台的知名度,我们可能无法维持我们目前的学生水平、收费和聘用合格的教师,我们的经营业绩可能会受到重大不利影响。此外,任何有关我们公司、我们的课程、教师、平台和服务的负面宣传,无论其真实性如何,都可能损害我们的品牌形象,进而对我们的业务和经营业绩产生重大不利影响。
如果我们无法以具有成本效益的方式进行销售和营销活动,我们的经营业绩和财务状况可能会受到重大不利影响。
截至2024年3月31日、2023年和2022年3月31日止年度,我们的销售和营销费用分别为1,066,649美元、1,129,146美元和1,547,665美元。随着我们通过在更多省份建立办事处,继续加大对我们的B2C服务的营销力度,我们预计我们未来三年的销售和营销费用将会增加。
我们的销售活动可能不会受到学生的好评,也可能不会达到我们预期的销售水平,我们的免费试用可能对我们的潜在机构客户和学生没有吸引力。此外,我们可能无法实现提高每名销售和营销人员的毛账单所需的运营效率。我们也可能无法留住或招聘有经验的销售人员,或高效培训初级销售人员。此外,中国在线教育市场的营销和品牌推广方法和工具正在演变,尤其是对于移动平台而言。这进一步要求我们加强我们的营销和品牌方法,并尝试新的方法,以跟上行业发展和学生的偏好。未能完善我们现有的营销和品牌方法或以具有成本效益的方式引入新的营销和品牌方法可能会降低我们的市场份额,导致我们的收入下降并对我们的盈利能力产生负面影响。
我们的应收账款的可收回性对我们的经营现金流产生了不利影响,并且可能会继续如此。
截至2024年3月31日、2023年3月31日和2022年3月31日,我们的应收账款净余额分别为1.0美元、0.8美元和1.7美元。截至2024年3月31日、2023年3月31日及2022年3月31日,我司在线教育云服务衍生的应收账款占应收账款总余额的比例分别为100%、100%及100%。此类应收账款账龄从3个月到一年以上不等。截至2024年、2023年和2022年3月31日,呆账备抵分别为443163美元、535767美元和1122743美元。
21
如果我们无法继续聘用和留住合格的教师,我们可能无法在我们的平台上保持一致的教学质量,我们的业务、财务状况和经营业绩可能会受到重大不利影响。
我们的老师对我们学生的学习经历和我们的声誉至关重要。我们寻求聘请具有强大教学技能的高素质教师。我们必须提供有竞争力的薪酬和其他福利,以吸引和留住他们。此外,随着我们继续开发新的课程内容和课程形式,我们可能需要聘请更多具有适当技能组合或背景的教师来有效地提供指导。我们不能保证我们能够迅速有效地吸引这些教师,或者根本不能参与。此外,鉴于其他潜在的对我们的优质教师更具吸引力的机会,随着时间的推移,他们中的一些人可能会选择结束与我们的关系。我们过去在聘用、或留住合格教师方面并没有遇到重大困难,然而,我们可能并不总是能够聘用和留住足够多的合格教师,以跟上我们的增长步伐,同时保持始终如一的教育质量。在聘用来自竞争对手或其他被认为更可取的机会的合格教师方面,我们也可能面临重大竞争。缺乏合格教师、我们教师的表现质量下降,无论是实际的还是感知的,或聘用或留住合格教师的成本显着增加,将对我们的业务、财务状况和经营业绩产生重大不利影响。
我们的历史财务和经营业绩、增长率和盈利能力可能并不代表未来的表现。
截至2024年3月31日止年度,我们亏损376,860美元,而截至2023年3月31日和2022年3月31日止年度的净收入分别为1,672,443美元和902,531美元。对我们的业务和前景的任何评估都必须考虑到公司在我们发展阶段遇到的风险和不确定性。中国的民办教育市场仍处于发展阶段,这使得我们很难评估我们的业务和未来前景。此外,由于我们开发或收购的新业务,我们过去的业绩可能并不代表未来的业绩。此外,我们的经营业绩可能会因应我们无法控制的各种其他因素而在不同时期有所不同,包括一般经济状况、全球大流行病、与中国私立教育服务部门有关的法规或政府行动、私立教育支出的变化以及在意外情况下或与收购、股权投资或其他特殊交易有关的非经常性费用。由于这些因素和其他因素,我们的历史财务和经营业绩、增长率和盈利能力以及我们半年度和年度经营业绩的比较可能并不代表我们未来的业绩,您不应依赖它们来预测我们未来的业绩。
如果我们学生的表现水平恶化或对我们服务的满意度下降,学生可能会决定退出我们的课程并要求退款,我们的业务、财务状况、运营结果和声誉将受到不利影响。
我们业务的成功部分取决于我们提供令人满意的学习体验和提高学业成绩的能力。我们的服务可能无法提高学生的学习成绩,甚至在完成我们的课程后,学生的表现也可能低于预期。此外,学生对我们服务的满意度可能会下降。如果学生与我们老师的关系没有达到预期,他或她的学习经历也可能受到影响。我们一般会向退出课程的学生提供一门课程剩余课程的退款。如果大量学生在参加我们的课程后未能提高其学习成绩,或如果他们与我们的学习经历不令人满意,他们可能会决定退出我们的课程并要求退款,我们的业务、财务状况、经营业绩和声誉将受到不利影响。
22
我们面临重大竞争,如果我们未能有效竞争,我们可能会失去我们的市场份额或无法获得额外的市场份额,这将对我们的业务、财务状况和经营业绩产生不利影响。
中国民办教育市场分散、发展迅速且竞争激烈。我们面临自学高等教育和成人高等教育的竞争,来自现有的线上和线下教育公司。未来,我们可能还会面临新进入民办教育市场的竞争。
我们的一些竞争对手可能能够投入比我们更多的资源来开发和推广他们的教育项目,并比我们更快地对学生需求、市场趋势或新技术的变化做出反应。此外,我们的一些竞争对手可能能够更快地对学生偏好的变化做出反应,或者采取降价策略。我们无法向您保证,我们将能够成功地与当前或未来的竞争对手竞争。如果我们无法保持我们的竞争地位或以其他方式有效应对竞争压力,我们可能会失去市场份额或被迫降低课程包的费用,这两种情况都会对我们的经营业绩和财务状况产生不利影响。
我们的新课程和服务可能会与我们现有的课程和服务相竞争。
我们不断开发新的课程和服务,以满足学生需求、学校课程、测试材料、入学标准、市场趋势和技术的变化。虽然我们开发的一些课程和服务将扩大我们目前的课程目录和服务并增加学生入学率,但其他课程和服务可能会与我们现有的课程和服务竞争或使其过时,而不会增加我们的学生总入学率。如果我们在扩大课程目录和服务时无法增加我们的学生总入学率和盈利能力,我们的业务和增长可能会受到不利影响。
如果我们未能成功执行我们的增长战略,我们的业务和前景可能会受到重大不利影响。
我们的增长战略包括进一步提升我们的品牌形象以扩大我们的学生基础和增加学生入学人数,开发我们的在线课程目录和在线教育平台,提高我们的市场渗透率,扩展到其他市场,改善我们学生的学习体验,以及推进我们的技术。由于一些因素,我们可能无法成功执行这些增长战略,包括以下因素:
| ● | 我们可能无法确定并有效地在具有足够增长潜力的新市场中营销我们的服务,以便在现有市场中扩展我们的网络或推广新课程; |
| ● | 我们可能无法进一步推广我们的平台; |
| ● | 我们可能无法继续增强我们的在线产品或将其扩展到新市场,从在线产品中产生利润,或使在线产品适应不断变化的学生需求和技术进步,因此我们将继续在我们进入的市场中面临巨大的学生获取成本; |
| ● | 我们可能无法聘用和留住足够数量的合格教师和其他人员; |
| ● | 我们可能无法保持必要的技术,为我们的学生提供顺利的学习体验;和 |
| ● | 我们可能无法确定合适的收购和合作目标。 |
如果我们未能成功执行我们的增长战略,我们可能无法保持我们的增长率,我们的业务和前景可能因此受到重大不利影响。
23
我们可能无法采用对我们的业务很重要的新技术。
互联网和增值电信服务和产品中的技术标准,特别是在线教育中的技术标准,可能会随着时间而改变。如果我们未能预见和适应技术变化,我们的市场份额和业务发展可能会受到影响,进而可能对我们的财务状况和经营业绩产生重大不利影响。如果我们未能成功应对与新课程相关的任何风险,我们的声誉和业务可能会受到重大不利影响。
意外的网络中断、安全漏洞或计算机病毒攻击和系统故障可能对我们的业务、财务状况和经营业绩产生重大不利影响。
我们的业务取决于中国互联网基础设施的性能和可靠性。在中国,几乎所有的互联网接入都是通过国有控股的电信运营商来维持的。中国许多地区的互联网基础设施相对不发达,互联网连接普遍比较发达国家更慢、更不稳定。我们无法向您保证,中国的互联网基础设施将保持足够可靠以满足我们的需求,或者任何一个国家将永远发展并向我们的学生和教师提供更可靠的互联网接入。任何未能保持我们网络基础设施的性能、可靠性、安全性或可用性的行为都可能对我们吸引和留住学生和教师的能力造成重大损害。涉及我们网络基础设施的主要风险包括:
| ● | 故障或系统故障导致我们的服务器长时间关闭; |
| ● | 中国国家骨干网中断或故障,这将导致学生和教师无法访问我们的在线和移动平台或参与直播课程; |
| ● | 中国发生台风、火山爆发、地震、洪水、电信故障等自然灾害或其他灾难性事件造成的损害;以及 |
| ● | 计算机病毒的任何感染或传播。 |
任何网络中断或不足导致我们的在线和移动平台的可用性中断或访问我们的在线和移动平台的质量下降,都可能降低学生的满意度,并导致我们学生的活动水平和购买我们课程包的学生数量减少。此外,我们在线和移动平台上的流量增加可能会使我们现有计算机系统的容量和带宽紧张,这可能导致响应时间变慢或系统故障。中国的互联网基础设施可能无法支持与互联网使用持续增长相关的需求。这将导致我们的课程交付中断或暂停,这可能会损害我们的品牌和声誉。如果我们预计未来我们的系统无法处理更大的流量,我们可能需要承担额外的成本来升级我们的技术基础设施和计算机系统,以适应不断增长的需求。
我们所有的服务器和路由器,包括备份服务器,目前由中国天津和武汉的第三方服务提供商托管。我们还依赖主要的电信公司,主要通过当地电信线路和互联网数据中心为我们提供数据通信能力,以托管我们的服务器。我们可能无法获得替代服务,我们无法控制服务成本。如果我们在中国为电信和互联网服务支付的价格大幅上涨,我们的毛利和净收入可能会受到不利影响。此外,如果互联网接入费或向互联网用户收取的其他费用增加,我们的访客流量可能会减少,这反过来可能会损害我们的收入。
24
一些学生可能出于多种原因决定不继续学习我们的课程,包括认为他们在特定课程中的表现没有改善、要求发生变化或对我们的课程普遍不满意,这可能会对我们的业务、财务状况、运营结果和声誉产生不利影响。
我们业务的成功在很大程度上取决于我们通过提供令人满意的学习体验和提高学生在所学课程中的表现来留住学生的能力。如果学生觉得我们没有为他们提供他们所寻求的体验,他们可能会选择不更新他们现有的套餐。例如,我们的课程可能无法显著提高学生在相关学科领域的表现。学生对我们课程的满意度可能会下降,原因有很多,其中许多原因可能无法反映我们的课程和教学方法的有效性。学生还需要有上进心,才能顺利完成他们注册的课程。如果学生的成绩因自己的学习习惯或无法学习课程材料而下降,他们可能不会向我们购买额外的课程或将其他学生推荐给我们,这可能会对我们的业务产生重大不利影响。
如果学生与我们的助教的关系没有达到预期,他或她的学习经历也可能受到影响。如果大量学生在上完我们的课后未能显著提高其适用课程科目的熟练程度,或如果他们与我们的学习经历不令人满意,他们可能不会向我们购买额外课程或将其他学生推荐给我们,我们的业务、财务状况、经营业绩和声誉将受到不利影响。
我们未能保护我们的知识产权可能会损害我们的竞争地位,而保护我们的知识产权或抗辩第三方侵权指控的诉讼可能代价高昂且无效。
我们相信,我们的版权、商标和其他知识产权对我们的成功至关重要。我们在很大程度上取决于我们开发和维护与我们的技术和课程材料相关的知识产权的能力。我们投入了相当多的时间和精力来开发和完善我们的网站、手机APP,以及我们的课程教材。
我们主要依靠版权、商标、商业秘密和其他合同限制来保护我们业务中使用的知识产权。尽管如此,这些只是提供了有限的保护,我们为保护我们的知识产权而采取的行动可能还不够。我们的商业秘密可能会被我们的竞争对手知晓或独立发现。第三方将来可能会盗用我们的课程资料,并可能侵犯或盗用我们的其他知识产权。侵犯或盗用我们的专有技术或其他知识产权可能对我们的业务、财务状况或经营业绩产生重大不利影响。监管未经授权使用专有技术可能既困难又昂贵。
还有,为了强制执行我们的知识产权、保护我们的商业秘密或确定他人所有权的有效性和范围,可能需要进行诉讼。这样的诉讼可能代价高昂,并将管理层的注意力从我们的业务上转移开。任何此类诉讼中的不利裁决将损害我们的知识产权,并可能损害我们的业务、前景和声誉。在中国执行判决是不确定的,即使我们诉讼成功,也不一定能为我们提供有效的补救。此外,我们没有针对诉讼费用的保险,在我们无法从其他方追回的情况下,我们将不得不承担此类诉讼产生的所有费用。上述任何情况的发生都可能对我们的业务、财务状况和经营业绩产生重大不利影响。
我们可能会不时遇到与我们使用第三方知识产权有关的纠纷。
我们无法确定第三方不会声称我们的业务侵犯或以其他方式侵犯了他们所持有的商标、专利、版权或其他知识产权。我们无法向您保证,第三方不会声称我们的课程和营销材料、在线课程、产品以及我们开发或使用的平台或其他知识产权侵犯了他们持有的有效版权或其他知识产权。我们可能会受到教育机构和组织、内容提供者和出版商、竞争对手和其他人基于我们或我们的教师在我们的业务运营中分发或使用的材料内容的知识产权侵权、诽谤、疏忽或其他法律理论的索赔。这些类型的索赔在过去曾针对印刷出版物和教育机构提出,有时是成功的。我们可能会不时遇到有关知识产权的权利和义务的纠纷,我们可能不会在这些纠纷中胜诉。
25
针对我们的任何索赔,无论是否有理,都可能是耗时和昂贵的辩护或诉讼,转移我们管理层的注意力和资源,或导致与我们的品牌相关的商誉损失。如果针对我们的诉讼成功,我们可能会被要求支付大量损害赔偿和/或签订可能不基于商业上合理条款的特许权使用费或许可协议,或者我们可能根本无法签订此类协议。我们还可能失去或受到限制,提供我们的一些项目、平台和产品的部分或被要求对我们的课程材料或网站进行更改的权利。因此,我们的课程材料的范围可能会缩小,这可能会对我们的课程有效性产生不利影响,限制我们吸引新生的能力,损害我们的声誉,并对我们的经营业绩和财务状况产生重大不利影响。
未能保护我们的教师、学生和其他客户的机密信息免受安全漏洞的影响,可能会损害我们的声誉和品牌,并严重损害我们的业务和经营业绩。
在线教育行业面临的一个重大挑战是保密信息的安全存储及其在公共网络上的安全传输。我们课程包的大部分购买都是通过我们的网站和移动应用程序进行的。此外,我们课程包的在线支付通过第三方在线支付服务进行结算。维护我们技术平台上机密信息的存储和传输的完全安全,例如学生姓名、个人信息和账单地址,对于维护学生信心至关重要。
我们采取了安全政策和措施来保护我们的专有数据和学生信息。然而,技术的进步、黑客的专业知识、密码学领域的新发现或其他事件或发展可能会导致我们用来保护机密信息的技术遭到妥协或破坏。我们可能无法阻止第三方,特别是黑客或从事类似活动的其他个人或实体,因我们的用户访问我们的网站和使用我们的移动应用程序而非法获取我们持有的此类机密或私人信息。此类个人或实体获取我们客户的机密或私人信息可能会进一步利用此类信息从事其他各种非法活动。任何有关我们网站或移动应用程序的安全或隐私保护机制和政策的负面宣传,以及因实际或感知故障而对我们提出的任何索赔或对我们施加的罚款,都可能对我们的公众形象、声誉、财务状况和经营业绩产生重大不利影响。
通过互联网和移动平台运营的公司在收集、使用、存储、传输和安全个人信息方面的做法最近受到了越来越多的公众关注。中国政府可能会加强对互联网数据隐私的监管,我们可能会受到适用于个人或消费者信息的招揽、收集、处理或使用的新法律法规的约束,这可能会影响我们存储和处理教师、学生和客户数据的方式。我们一般遵守行业标准,并受制于我们自己的隐私政策条款。遵守任何其他法律可能代价高昂,并可能对我们开展业务以及我们与学生和其他客户互动的方式施加限制。任何未能遵守适用法规的行为也可能导致对我们的监管执法行动。
可能需要大量资本和其他资源来防范信息安全漏洞或缓解此类漏洞造成的问题或遵守我们的隐私政策或与隐私相关的法律义务。所需资源可能会随着时间的推移而增加,因为黑客和其他从事网络犯罪活动的人所使用的方法越来越复杂,并且在不断发展。我们未能或被认为未能防止信息安全漏洞或遵守隐私政策或与隐私相关的法律义务,或任何导致未经授权发布或转移个人身份信息或其他学生数据的安全妥协,都可能导致我们的学生对我们失去信任,并可能使我们面临法律索赔。公众认为在线交易或用户信息的隐私正变得越来越不安全或容易受到攻击的任何看法都可能会普遍抑制在线教育服务的增长,这可能会对我们的业务前景产生负面影响。
我们的员工可能会从事不当行为或其他不当活动或滥用我们的平台,这可能会损害我们的声誉。
我们面临员工欺诈或其他不当行为的风险。员工的不当行为可能包括故意不遵守政府法规、从事未经授权的活动以及在营销活动期间向我们的潜在学生和客户进行虚假陈述,这可能会损害我们的声誉。员工的不当行为还可能涉及不当使用我们客户和教师的敏感或机密信息,这可能导致对我们的监管制裁和对我们声誉的严重损害。员工的不当行为还可能涉及向政府官员或第三方付款,这将暴露我们的违法行为。并不总是能够阻止员工的不当行为,我们为预防和检测这一活动而采取的预防措施可能无法有效控制未知或无法管理的风险或损失,这可能会损害我们的业务、财务状况和经营业绩。
26
第三方的指控、骚扰或其他有害行为,以及公开传播关于我们的负面、不准确或误导性信息,可能会损害我们的声誉并对我们普通股的价格产生不利影响。
我们可能会受到第三方或据称现任或前任员工的指控、负面的互联网帖子以及与我们的业务和运营相关的其他负面、不准确或误导性宣传。我们还可能成为第三方或心怀不满的前任或现任员工骚扰或其他有害行为的目标。此类行为可能包括向我们的董事会、顾问、监管机构、媒体或其他组织进行匿名或其他形式的投诉。根据其性质和重要性,我们可能需要进行内部调查,以适当审查任何此类指控。我们还可能因此类第三方行为而受到政府或监管机构的询问或调查或其他诉讼,并可能需要花费大量时间并产生大量成本来解决此类行为,并且无法保证我们将能够在合理的时间内或根本无法最终反驳每一项指控。任何人都可以匿名在互联网上发布指控,包括社交媒体平台。任何关于我们或我们管理层的负面、不准确或误导性宣传都可以迅速广泛传播。社交媒体平台和设备会立即发布其订阅者和参与者的帖子内容,通常不会对发布内容的准确性进行过滤或检查。在互联网上发布或以其他方式公开发布的信息,包括由我们或我们的员工发布的信息,可能不准确或具有误导性,而这些信息或信息的不准确或误导性性质,可能会损害我们的声誉、业务或前景。伤害可能是立竿见影的,而不会给我们提供补救或纠正的机会。我们的声誉可能会因公开传播有关我们的业务和运营的负面、不准确或误导性信息而受到负面影响,这反过来可能导致我们失去市场份额或学生,并对我们普通股的价格产生不利影响。
我们接受的支付方式种类繁多,使我们面临第三方支付处理相关的风险。
我们接受支付的方式多种多样,包括银行转账、使用中国各大银行发行的信用卡和借记卡进行在线支付,以及通过支付宝和微信支付等第三方在线支付平台进行支付。对于某些支付方式,包括信用卡和借记卡,我们支付交换和其他费用,这可能会随着时间的推移而增加,并提高我们的运营成本并降低我们的利润率。我们还可能受到与我们提供的各种支付方式有关的欺诈和其他非法活动的影响。我们还受制于各种规则、法规和要求,无论是监管还是其他,监管电子资金转账,这些规则、法规和要求可能会发生变化或被重新解释,从而使我们难以或不可能遵守。如果我们未能遵守这些规则或要求,我们可能会受到罚款和更高的交易费用,并且无法接受学生的信用卡和借记卡付款,处理电子资金转账或为其他类型的在线支付提供便利,我们的业务、财务状况和经营业绩可能会受到重大不利影响。
如果我们的高级管理层无法有效或高效地合作,或者如果我们失去了他们的服务,我们的业务可能会受到严重干扰。
我们的成功在很大程度上取决于管理层的持续服务。我们尤其依赖于于洋、杨兴晖和Cuntao Hou的专业知识和经验。我们也依赖其他高级管理层的经验和服务。如果这些人不能有效或高效地一起工作,我们的业务可能会受到严重干扰。如果我们的一名或多名高级管理人员无法或不愿意继续担任目前的职务,我们可能无法轻易或根本无法替换他们,我们的业务、财务状况和经营业绩可能会受到重大不利影响。如果我们的任何高级管理层加入竞争对手或形成竞争业务,我们可能会失去学生、教师以及其他关键的专业人员和工作人员。我们的高级管理层已与我们订立雇佣协议,包括保密和竞业禁止条款。然而,如果我们的官员与我们之间发生任何纠纷,我们可能不得不承担大量成本和开支,以便在中国执行此类协议,或者我们可能根本无法执行这些协议。
我们的经营业绩受季节性波动影响。
我们的行业一般会经历季节性,反映出传统教育行业格局和特别是与在线平台相关的新格局的结合。季节性波动已经影响,并且很可能继续影响我们的业务。一般来说,我们的自学考试服务在四个考试时段之后的一个月内经历较低的学生入学率,但在四个考试时段之前的两个月内享受较高的学生入学率。至于我们的继续教育服务,我们的销售一般在我们合作的大学和学院是暑假和寒假时放缓。我们未来期间的财务状况和经营业绩可能会继续波动。因此,我们普通股的交易价格可能会因季节性而不时波动。
我们在中国的业务的保险范围有限,这可能会使我们面临重大成本和业务中断。
我们不保有任何责任保险或财产保险保单,涵盖因火灾、地震、洪水或任何其他灾害造成的伤害、死亡或损失的学生、设备和设施。与中国行业惯例一致,我们不保有营业中断险,也不保有关键人物寿险。然而,由于中国保险业仍处于早期发展阶段,中国保险公司目前提供的业务相关保险产品有限。我们不保营业中断险,也不保关键人物寿险。我们无法向您保证,我们的保险范围足以防止我们遭受任何损失,或者我们将能够根据我们当前的保险单及时或根本成功地索赔我们的损失。如果我们发生任何我们的保单未涵盖的损失,或已赔偿金额大大低于我们的实际损失,我们的业务、财务状况和经营业绩可能会受到重大不利影响。
27
我们的客户热线业务的任何重大中断都可能对我们及时响应潜在客户的查询和其他服务请求的能力产生不利影响。
我们有一个客户热线,它可以回应潜在客户的询问,并为我们现有的客户提供客户服务。我们的客户热线的运营没有出现任何重大中断。我们目前没有为我们的客户热线制定风险缓解计划,以防止因自然灾害、事故或其他事件导致其运营中断。由于这些事件或我们未能成功扩展或升级我们的系统或管理客户热线的必要扩展或升级而导致的任何重大中断可能会降低我们响应客户查询或服务请求的能力,进而可能导致潜在客户的流失并损害我们的声誉。
与我公司Structure相关的风险
如果中国政府发现建立持有我们的互联网内容提供商(“ICP”)许可结构的合同安排不符合适用的中国法律法规,我们可能会受到严厉处罚或被迫放弃我们在这些业务中的利益。
外国在提供增值电信服务的实体中的所有权,受中国现行法律法规的限制。例如,根据2017年6月修订的《外商投资产业指导目录》及其他适用法律法规,外国投资者不得拥有增值电信服务提供商(电子商务除外)超过50%的股权,任何此类外国投资者必须具有在海外提供增值电信服务的经验并保持良好的业绩记录。
我们是一家英属维尔京群岛公司和我们的中国子公司,北京远程学习被认为是一家外商投资企业。为遵守中国法律法规,我们通过持有我们的ICP许可证www.edu-edu.com的VIE北京数字信息运营我们的网站www.edu-edu.com。北京数码信息由于洋拥有51.5%的股权,及由杨兴晖拥有48.5%的股权。北京数科的所有股东均为中国公民。我们与北京数字信息及其股东订立了一系列合同安排,这使我们能够:
| ● | 对北京数字信息实施有效管控; |
| ● | 获得几乎所有的经济利益;和 |
| ● | 在中国法律允许的情况下并在中国法律允许的范围内拥有购买北京数码信息全部或部分股权的独家选择权。 |
由于这些合同安排,我们是北京数字信息的主要受益人,出于会计目的,根据美国公认会计原则将其视为我们在中国的合并VIE。我们按照美国公认会计原则将北京数字信息的财务业绩合并到我们的合并财务报表中。
我们的中国法律顾问北京浩泰律师事务所认为,(i)上海鑫富和北京远程学习的所有权结构不会导致任何违反现行有效的中国法律或法规的行为;(ii)北京数字信息和北京远程学习及其受中国法律管辖的股东之间的合同安排是有效的、具有约束力和可强制执行的,不会导致任何违反现行有效的中国法律或法规的行为。我们的中国法律顾问也认为,然而,对于当前或未来中国有关在中国的外国投资的法律法规的解释和适用,以及这些法律法规对合同安排的合法性、约束力和可执行性的适用和影响,存在重大不确定性。特别是,我们不能排除中国监管机构、法院或仲裁庭未来可能采取不同或相反的解释或采取与我们中国法律顾问的意见不一致的观点的可能性。
28
2019年3月15日,中国国家立法机构全国人民代表大会(简称“全国人大”)批准了《外商投资法》,该法于2020年1月1日生效。由于相对较新,其解释及其实施细则尚待出台存在不确定性。《外商投资法》未对通过合同安排控制的可变利益主体,如果最终由外国投资者“控制”,是否认定为外商投资企业进行明确分类。但其在“外商投资”定义下有包罗万象的规定,包括外国投资者通过法律、行政法规或国务院规定的其他方式在中国境内进行的投资。因此,仍为未来法律、行政法规或国务院规定将合同安排作为对外投资的一种形式留有余地。因此,不能保证我们通过合同安排对合并VIE的控制在未来不会被视为外国投资。
《外商投资法》给予外商投资主体国民待遇,但在尚待公布的“负面清单”中明确规定为外商投资“限制类”或“禁止类”行业经营的外商投资主体除外。即将公布的“负面清单”是否与现行外商投资市场准入特别管理措施(负面清单)有所不同,目前尚不清楚。《外商投资法》规定,经营“受限”或“禁止”行业的外商投资实体将需要获得中国相关政府部门的市场准入许可和其他批准。如果我们未来通过合同安排对合并VIE的控制被视为对外投资,而合并VIE的任何业务根据当时生效的“负面清单”被“限制”或“禁止”对外投资,我们可能会被视为违反《外商投资法》,允许我们对合并VIE拥有控制权的合同安排可能被视为无效和非法,我们可能会被要求解除此类合同安排和/或重组我们的业务运营,其中任何一项都可能对我们的业务运营产生重大不利影响。
如果由于此类合同安排,我们或北京数字信息被发现违反任何现有或未来的中国法律或法规,或此类合同安排被中国法院、仲裁庭或监管机构确定为非法和无效,或我们未能获得、维持或更新任何所需的许可或批准,则相关中国监管机构将拥有广泛的酌处权,以采取行动处理此类违规或失败,包括:
| ● | 吊销北京远程学习和/或北京数字信息的营业执照和/或经营许可证; |
| ● | 停止或限制北京远程学习与北京数字信息进行任何交易; |
| ● | 以订立合约安排的方式限制我们在中国的业务扩展; |
| ● | 处以罚款、没收京数信息所得收入或者强加我们或者京数信息可能无法遵守的其他要求; |
| ● | 关闭我们的服务器或屏蔽我们的网站; |
| ● | 要求我们重组股权结构或经营,包括终止与北京数科的合同安排,注销北京数科的股权质押; |
| ● | 限制或禁止我们使用IPO的收益为我们在中国的业务和运营提供资金; |
| ● | 施加我们可能无法遵守的附加条件或要求;或 |
| ● | 对我们采取其他可能对我们的业务有害的监管或执法行动。 |
实施任何这些处罚都可能对我们开展业务的能力和我们的经营业绩造成重大不利影响。如果这些处罚中的任何一项导致我们无法指导对其经济业绩影响最大的北京数字信息的活动,和/或我们未能从北京数字信息获得经济利益,我们可能无法根据美国公认会计原则在我们的合并财务报表中合并北京数字信息。
29
我们的部分业务运营依赖与北京数字信息及其股东的合同安排,这在提供运营控制方面可能不如直接所有权有效。
我们一直依赖并预计将继续依赖与北京数字信息及其各自股东的合同安排,以运营我们的www.edu-edu.com网站和移动应用程序。有关这些合同安排的描述,请参阅“公司的历史和发展。”在为我们提供对北京数字信息的控制权方面,这些合同安排可能不如直接所有权有效。例如,北京数字信息及其股东可能违反其与我们的合同安排,其中包括未能以可接受的方式开展运营,包括维护我们的网站和使用域名和商标,或采取其他有损我们利益的行动。
如果我们拥有北京数字信息的直接所有权,我们将能够行使我们作为股东的权利来更换北京数字信息的执行董事,这反过来可能会在管理层面产生变化,但须遵守任何适用的信托义务。然而,在目前的合同安排下,我们依赖北京数科及其股东履行其在合同项下的义务,以对北京数科行使控制权。然而,北京数字信息的股东可能不会以公司的最佳利益行事或可能不会履行其在这些合同项下的义务。这些风险在我们打算通过与北京数字信息的合同安排经营我们的业务的整个期间内都存在。我们可以根据我们与北京数字信息及其股东的合同安排,随时更换北京数字信息的股东。然而,如果与这些合同有关的任何争议仍未解决,我们将不得不通过中国法律的运作来执行我们在这些合同下的权利,因此将受到中国法律制度的不确定性的影响。见“—北京数字信息或其股东未能履行我们与他们的合同安排下的义务将对我们的业务产生重大不利影响。”因此,我们与北京数字信息的合同安排在确保我们对业务运营相关部分的控制权方面可能不如直接所有权有效。
我们目前的公司结构和业务运营可能会受到《外商投资法》的影响。
2019年3月15日,全国人大批准《外商投资法》,自2020年1月1日起施行。与外商投资法一道,国务院颁布的《外商投资法实施细则》和最高人民法院颁布的《最高人民法院关于适用外商投资法若干问题的解释》自2020年1月1日起施行。但《外商投资法》及其现行实施和解释规则的进一步适用和完善仍存在不确定性。根据外商投资法,“外商投资”是指外国自然人、企业或者其他组织或者“外国投资者”直接或者间接进行的投资活动,包括:(一)外国投资者单独或者与其他投资者共同在中国境内设立外商投资企业;(二)外国投资者取得中国境内企业的股份、股权、财产或者其他类似权利;(三)外国投资者单独或者与其他投资者共同在中国境内投资新项目;(四)外国投资者通过法律、法规、国务院指导意见规定的其他方式投资。《外商投资法》及其现行实施和解释规则并未对通过合同安排控制的可变利益实体,如果最终由外国投资者“控制”,是否会被认定为外商投资企业进行明确分类。但它在“外商投资”的定义下有一个包罗万象的规定,即包括外国投资者通过法律、行政法规或国务院规定的其他方式在中国境内进行的投资。因此,它仍为未来法律、行政法规或国务院规定将合同安排作为对外投资的一种形式留有余地。因此,不能保证我们通过合同安排对VIE的控制将来不会被视为外国投资。
30
《外商投资法》给予外商投资主体国民待遇,但在“负面清单”中规定为外商投资“限制类”或“禁止类”行业经营的外商投资主体除外。《外商投资法》规定,在“限制性”行业经营的外商投资实体将需要获得适用的中国政府部门的市场准入许可和其他批准。根据2021年负面清单,我们提供的增值电信服务属于限制类。如果我们通过合同安排对VIE的控制被视为未来的对外投资,并且VIE的任何业务根据当时生效的“负面清单”被“限制”或“禁止”对外投资,我们可能被视为违反了《外商投资法》,允许我们对VIE拥有控制权的合同安排可能被视为无效和非法,我们可能被要求解除此类合同安排和/或重组我们的业务运营,其中任何一项都可能对我们的业务运营产生重大不利影响。
此外,如果未来的法律、行政法规或规定要求公司就现有合同安排采取进一步行动,我们可能会面临很大的不确定性,我们能否及时完成这些行动,或者根本无法完成。未能及时采取适当措施应对任何这些或类似的监管合规挑战可能会对我们目前的公司结构和业务运营产生重大不利影响。
北京数字信息或其股东未能履行我们与他们的合同安排下的义务将对我们的业务产生重大不利影响。
如果北京数字信息或其股东未能履行其在合同安排下的义务,我们可能不得不承担大量成本并花费额外资源来执行此类安排。我们还可能不得不依赖中国法律下的法律补救措施,包括寻求具体的履行或禁令救济,以及索赔损害赔偿,我们无法向您保证这将是有效的。例如,如果北京数字信息的股东,如果我们根据这些合同安排行使购买选择权,拒绝将其在北京数字信息的股权转让给我们或我们的指定人,或者如果他们以其他方式对我们采取恶意行为,那么我们可能不得不采取法律行动迫使他们履行其合同义务。
我们与北京数码信息的合同安排下的所有协议均受中国法律管辖,并规定在中国通过仲裁解决争议。因此,这些合同将根据中国法律进行解释,任何争议将根据中国法律程序解决。中国的法律体系并不像美国等其他一些司法管辖区那样发达。因此,中国法律制度的不确定性可能会限制我们执行这些合同安排的能力。根据中国法律,如果败诉当事人未能在规定期限内履行仲裁裁决,胜诉当事人只能通过仲裁裁决承认程序在中国法院执行仲裁裁决,这将需要额外的费用和延迟。如果我们无法执行这些合同安排,我们可能无法对北京数字信息施加有效控制,我们开展业务的能力可能会受到负面影响。
31
2019年3月15日,全国人大颁布了《外商投资法》,该法自2020年1月1日起施行,取代《中外合资经营企业法》、《中外合作经营合资经营企业法》和《外商所有企业法》三部关于外商在中国投资的现行法律,并将其实施和配套法规成为外商在中国投资的法律基础。
根据外商投资法,国务院将发布或者批准发布特别管理措施目录,或者“负面清单”。《外商投资法》给予外商投资主体国民待遇,但经营“负面清单”认定为“限制类”或“禁止类”行业的外商投资主体除外。按照2021年负面清单,我们提供的增值电信服务属于限制类。
外商投资法还规定,根据规范外商投资的现行法律设立的外商投资企业,可以在外商投资法实施后五年内保持结构和公司治理。
如果我们控制的无形资产(包括印章和印章)的托管人或授权用户未能履行其责任,或挪用或滥用这些资产,我们的业务和运营可能会受到重大不利影响。
根据中国法律,公司交易的法律文件,包括我们的业务所依赖的租赁和销售合同等协议和合同,使用签署实体的印章或印章或由其指定在国家工商总局相关当地分支机构登记和备案的法定代表人签署。我们执行法律文书一般是加盖印章或者印章,而不是让指定的法定代表人在文件上签字。
我们有三大类印章——企业印章、合同印章和财务印章。我们一般会对提交给政府机构的文件使用企业印章,比如变更经营范围、董事或公司名称的申请,以及法律函件。我们使用合同印章来执行租约和商业、合同。我们一般使用财务印章进行支付和收款,包括但不限于开具发票。使用企业印章、合同印章须经我司法务部门和行政管理部门批准,使用财务印章须经我司财务部门批准。我们中国子公司的印章和VIE一般由相关实体持有,以便文件可以在当地执行。尽管我们通常使用印章来执行合同,但我们的中国子公司和VIE的注册法定代表人显然有权代表这些实体在没有印章的情况下签订合同,除非此类合同另有规定。我们中国子公司和VIE的所有指定法定代表人均与我们签署了雇佣协议,根据这些协议,他们同意遵守他们对我们的职责。
为了维护我们印章的实物安全,我们一般将它们存放在只有法律、行政或财政部门的部门负责人才能进入的安全地点。我们指定的法定代表人一般不能接触到印章。尽管我们监控我们的员工,包括我们中国子公司和合并后的VIE的指定法定代表人,但这些程序可能不足以防止所有滥用或疏忽的情况。我们的员工或指定的法律代表可能会滥用他们的权力,例如,通过违背我们的利益将相关子公司或合并VIE与合同绑定,因为如果另一缔约方根据我们的印章或我们的法律代表的签名的明显权威善意行事,我们将有义务履行这些合同。如果任何指定的法定代表人为了取得对相关实体的控制权而取得对印章的控制权,我们将需要有股东或董事会决议来指定新的法定代表人,并采取法律行动向有关当局寻求新的印章,或以其他方式为法定代表人的不当行为寻求法律补救。如果任何指定的法定代表人出于任何原因获取并滥用或挪用我们的印章和印章或其他控制性无形资产,我们的正常业务运营可能会受到干扰。我们可能不得不采取公司或法律行动,这可能需要大量时间和资源来解决,同时分散管理层对我们运营的注意力。
32
北京数字信息的股东可能与我们存在潜在的利益冲突,这可能对我们的业务和财务状况产生重大不利影响。
我们已指定为中国国民的个人为北京数字信息的股东。北京数字信息的股权所有人为于洋,杨兴晖。这些个人作为京数信息股东的利益可能与公司整体利益存在差异。这些股东可能违反,或导致VIE违反,或拒绝续签我们与他们和北京数字信息之间的现有合同安排,这将对我们有效控制北京数字信息的能力产生重大不利影响。我们无法向您保证,当出现利益冲突时,这些股东中的任何一个或全部将以我们公司的最佳利益行事或此类冲突将以有利于我们的方式解决。
目前,我们没有任何安排来解决这些股东与公司之间的潜在利益冲突,只是我们可以根据与这些股东的排他性选择权协议行使我们的购买选择权,要求他们将其在北京数字信息的所有股权转让给北京远程学习或我们指定的一名或多名个人。我们依赖Yu和Yang先生,他们也是我们的董事,遵守中国法律,其中规定董事对公司负有受托责任。这种受托责任要求董事本着诚信和公司最佳利益行事,不得利用职务之便谋取私利。如果我们无法解决我们与北京数字信息股东之间的任何利益冲突或纠纷,我们将不得不依赖法律诉讼,这可能会导致我们的业务中断,并使我们对任何此类法律诉讼的结果面临重大不确定性。
我们可能依赖我们的中国子公司支付的股息和其他股权分配来满足我们可能有的任何现金和融资需求,而对我们的中国子公司向我们付款的能力的任何限制都可能对我们开展业务的能力产生重大不利影响。
我们是一家控股公司,我们可能依赖我们的中国子公司北京远程学习支付的股息和其他股权分配来满足我们的现金和融资需求,包括向我们的股东支付股息和其他现金分配以及偿还我们可能产生的任何债务所需的资金。如果我们的中国子公司在未来以自己的名义产生债务,管理债务的工具可能会限制其向我们支付股息或进行其他分配的能力。此外,中国税务机关可能要求北京远程学习根据其目前与VIE订立的合同安排调整其应纳税所得额,其方式将对其向我们支付股息和其他分配的能力产生重大不利影响。请参阅“—我们的合同安排可能会受到中国税务机关的审查,如果发现我们欠下额外税款,可能会大大降低我们的综合净收入和贵方投资的价值。”
根据中国法律法规,我们的中国子公司(属于外商独资企业)只能从根据中国会计准则和法规确定的各自的累计利润中支付股息。此外,要求外商独资企业每年至少提取累计税后利润的10%(如有),用于拨付一定的法定公积金,直至该资金总额达到其注册资本的50%。外商独资企业可酌情将其基于中国会计准则的税后利润的一部分分配给企业扩张基金,或员工福利和奖金基金。法定公积金、企业扩建资金和职工福利、奖补资金不作为现金红利分配。
对我们的中国子公司向我们支付股息或进行其他分配的能力的任何限制都可能对我们的增长、进行可能有利于我们的业务的投资或收购、支付股息或以其他方式为我们的业务提供资金和开展业务的能力产生重大不利影响。另见“——与在中国开展业务相关的风险——根据中国企业所得税法,就中国企业所得税而言,我们可能被归类为中国“居民企业”。这种分类可能会对我们和我们的非中国股东造成不利的税务后果,并对我们的经营业绩和贵方的投资价值产生重大不利影响。”
33
我们的合同安排可能会受到中国税务机关的审查,如果发现我们欠缴额外税款,可能会大大降低我们的综合净收入和贵方投资的价值。
根据中国法律法规,关联方之间的安排和交易可能会受到中国税务机关的审计或质疑。如果中国税务机关认定我们的中国子公司与VIE之间的合同安排不代表公平价格,并以转让定价调整的形式调整VIE收入,我们可能会面临重大的不利税务后果。除其他外,转让定价调整可能会导致VIE记录的费用扣除减少,这反过来可能会增加其税务负债。此外,中国税务机关可能会因少缴税款而对VIE征收滞纳金和其他处罚。如果我们的税务负债增加,或者我们被发现受到滞纳金或其他处罚,我们的综合净收入可能会受到重大不利影响。
如果北京数字信息成为破产或清算程序的主体,我们可能会失去使用和享有其资产的能力,这可能会减少我们的业务规模,并对我们的业务、产生收入的能力和我们普通股的市场价格产生重大不利影响。
为遵守中国有关在线增值电信业务外资所有权限制的法律法规,我们通过与北京数字信息、VIE及其股东的合同安排持有我们的ICP许可证。作为这些安排的一部分,北京数码信息持有对我们的业务运营很重要的资产。
我们对北京数科的资产不存在优先质押和留置权。作为一种合同性质和财产权事项,这种缺乏优先质权和留置权的情况存在着遥远的风险。如果北京数信息进行了非自愿清算程序,第三方债权人可能会对其部分或全部资产主张权利,我们可能不会在北京数信息的资产上对这类第三方债权人享有优先权。如果北京数字信息清算,我们可能作为中国企业破产法下的一般债权人参与清算程序,并根据适用的服务协议追回北京数字信息欠北京远程学习的任何未偿债务。为缓解第三方债权人发起的非自愿清算程序的风险,我们通过精心设计的预算和内部控制,密切监控京数信息的运营和财务,以确保京数信息资本充足,极不可能触发超出其资产和现金资源的任何第三方货币债权。此外,北京远程学习有能力,如有必要,向北京数字信息提供财务支持,以防止此类非自愿清算。
如果北京数科的股东在未征得我们事先同意的情况下试图主动清算北京数科,我们可以通过行使权利要求北京数科的股东根据与北京数科股东的期权协议将其全部股权所有权权益转让给北京远程教育或我们指定的一个或多个个人,有效地防止这种未经授权的自愿清算。如果北京数字信息的股东在未经我们授权的情况下启动自愿清算程序或试图在未经我们事先同意的情况下分配北京数字信息的留存收益或资产,我们可能需要诉诸合同协议的法律。任何此类诉讼都可能代价高昂,并可能将我们管理层的时间和注意力从我们的业务运营上转移开,并且此类诉讼的结果将是不确定的。
与在中国开展业务相关的风险
中国法律法规的解释和执行方面的不确定性可能会限制您和我们可以获得的法律保护。
中国的法律制度是以成文法规为基础的。与英美法系不同,它是一种法律案件作为判例价值有限的制度。20世纪70年代末,中国政府开始颁布全面的经济事务法律法规体系。过去三十年立法的总体效果显着增加了对各种形式的外国或私营部门在华投资的保护。我们的中国子公司受中国公司普遍适用的多项中国法律法规的约束。然而,由于这些法律法规较新,且中国法律体系不断快速演变,许多法律法规和规则的解释并不总是统一的,这些法律法规和规则的执行涉及不确定性。
34
中国政府对我们开展业务活动的方式施加重大影响。中国政府也可能在任何时候干预或影响我们的运营和此次发行,这可能导致我们的运营发生重大变化,我们的普通股可能会贬值或变得一文不值。
正如我们的中国法律顾问北京市浩泰律师事务所所告知,我们目前没有收到任何要求公司获得中国当局批准在美国交易所上市的通知或行政命令,但是,如果我们的控股公司或我们的任何中国子公司被要求在未来获得批准并被中国当局拒绝在美国交易所上市的许可,我们将无法继续在美国交易所上市,继续向投资者提供证券,或实质性影响投资者的利益,导致我们的普通股价格大幅贬值。
中国政府已经并将继续通过监管和国有制对中国经济的几乎每一个部门实施实质性控制。我们在中国的经营能力可能会因其法律法规的变化而受到损害,包括与税收、环境法规、土地使用权、财产和其他事项有关的法律法规的变化。这些辖区的中央或地方政府可能会实施新的、更严格的法规或对现有法规的解释,这将需要我们方面的额外支出和努力,以确保我们遵守此类法规或解释。因此,未来的政府行为,包括不继续支持最近的经济改革和恢复更集中的计划经济或在实施经济政策方面的区域或地方差异的任何决定,可能会对中国或其特定区域的经济状况产生重大影响,并可能要求我们剥离我们当时在中国业务中持有的任何利益。
例如,中国网络安全监管机构于2021年7月2日宣布,已开始对滴滴全球有限公司(NYSE:DIDI)进行调查,并在两天后下令将该公司的应用从智能手机应用商店下架。同样,我们的业务部门可能会受到我们经营所在地区的各种政府和监管干预。我们可能会受到各种政治和监管实体的监管,包括各种地方和市政机构以及政府分支机构。我们可能会因未能遵守现有和新通过的法律法规或处罚而产生必要的增加成本。
此外,我们不确定未来何时以及是否需要获得中国政府的许可才能在美国交易所上市,甚至在获得此类许可时,是否会被拒绝或撤销。尽管我们和我们的子公司目前不需要获得任何中国或香港政府或监管机构的许可或批准,但我们没有收到任何在美国交易所上市的拒绝,我们的运营可能会直接或间接地受到与我们的业务或行业相关的现有或未来法律法规的不利影响。中国政府最近的声明表明了一种意图,中国政府可能会采取行动,对在海外进行的发行和/或外国对中国发行人的投资施加更多的监督和控制,这可能会严重限制或完全阻碍我们向投资者提供或继续提供证券的能力,并导致我们的证券价值大幅下降或变得一文不值。
35
有时,我们可能不得不诉诸行政和法院程序来执行我们的合法权利。然而,由于中国行政和法院当局在解释和实施法定和合同条款方面拥有很大的自由裁量权,与更发达的法律体系相比,评估行政和法院诉讼的结果以及我们享有的法律保护水平可能更加困难。此外,中国的法律体系部分基于可能具有追溯效力的政府政策和内部规则(其中一些没有及时发布或根本没有发布)。因此,我们可能要到违规之后的某个时间才知道我们违反了这些政策和规则。这些不确定性,包括我们的合同、财产(包括知识产权)和程序权利的范围和影响的不确定性,以及未能对中国监管环境的变化做出回应,可能会对我们的业务产生重大不利影响,并阻碍我们继续经营的能力。
我们可能会受到中国监管互联网相关业务的复杂性、不确定性和变化的不利影响。
中国政府广泛监管互联网行业,包括互联网行业公司的外资所有权,以及与之相关的许可和许可要求。这些与互联网相关的法律法规相对较新且不断发展,其解释和执行涉及重大不确定性。因此,在某些情况下,可能难以确定哪些作为或不作为可能被视为违反了适用的法律法规。与中国政府监管互联网行业有关的问题、风险和不确定性包括但不限于以下内容。
我们只有通过合同安排才能控制我们的网站。由于外资对在中国提供增值电信服务的业务,包括互联网信息提供服务的限制,我们在中国不拥有该网站。这可能会严重扰乱我们的业务,使我们受到制裁,损害相关合同安排的可执行性,或对我们产生其他有害影响。
中国对互联网行业不断演变的监管体系可能会导致新的监管机构的建立。例如,2011年5月,国务院宣布设立新的部门,即国家互联网信息办公室(由国务院新闻办公室、工业和信息化部(“工信部”)、公安部等部门参与)。这一新机构的首要作用是促进该领域的政策制定和立法发展,指导和协调相关部门与在线内容管理相关的工作,并处理与互联网行业相关的跨部委监管事项。
我们被要求获得和维护各种许可证和许可,并履行登记和备案要求,以便开展和经营我们的业务。如果这些新的法律法规颁布,我们的运营可能需要额外的许可证。如果我们的运营在这些新法规生效时不符合这些规定,或者如果我们未能获得这些新法律法规要求的任何许可,我们可能会受到处罚。
2006年7月工信部发布的《关于加强外商投资经营增值电信业务管理的通知》,禁止境内电信服务商以任何形式向任何境外投资者出租、转让、出售电信业务经营许可证,或向任何境外投资者提供任何资源、场所或设施,用于其在中国境内非法经营电信业务。根据该通知,增值电信服务经营许可证持有人或者其股东必须直接拥有该许可持有人在其提供增值电信服务中使用的域名和商标。通告还要求每个许可证持有者拥有必要的设施,包括服务器,用于其批准的业务运营,并在其许可证覆盖的区域维护此类设施。ICP许可证持有人未遵守要求,且在规定期限内也未对此类不合规行为进行补救的,工信部或其当地对应机构有酌情权对该许可证持有人采取行政措施,包括吊销其ICP许可证。目前,北京数字信息持有ICP许可证,并运营我们的网站。北京数字信息拥有相关域名和注册商标,拥有运营此类网站所需的人员。
对现行中国法律、法规和政策以及与互联网行业有关的可能的新法律、法规或政策的解释和适用,对在中国的互联网业务(包括我们的业务)的现有和未来外国投资以及其业务和活动的合法性产生了重大的不确定性。我们无法向您保证,我们已获得在中国开展业务所需的所有许可证或执照,或将能够维持我们现有的许可证或获得新的许可证。
36
有关自学教育的新立法或中国法律或政策的变化可能会影响我们的业务运营和前景。
中国的自学教育行业和我们的业务受制于各方面的法规和政策。相关规章制度可不时修订或更新,以适应中国教育的发展。我们可能需要改变我们的业务做法,以便遵守新的规则和条例或适应政策变化,但我们可能无法及时和高效地这样做。任何此类失败可能会使我们受到行政罚款或处罚或其他负面后果,这可能会对我们的品牌名称、声誉、业务、财务状况和经营业绩产生重大不利影响。2021年7月24日,中国共产党办公厅、国务院办公厅印发的《关于进一步减轻义务教育阶段学生作业和校外培训负担的新政策意见》(《意见》),我们在提供服务的同时遵循了中国的法律和产业政策,从未参与《意见》中提到的为义务教育阶段学生提供学科辅导和培训服务。
我们的业务受制于有关数据隐私和安全的复杂且不断发展的中国法律法规。其中许多法律法规可能会发生变化和不确定的解释,并可能导致索赔、处罚、改变我们的业务做法、增加运营成本、损害我们的声誉和品牌,或以其他方式损害我们的业务。
在中国,政府当局颁布了一系列法律法规,以加强对数据隐私和网络安全的保护。中国《网络安全法》和相关法规要求网络运营者,其中可能包括我们,通过在收集、使用或披露其个人数据之前要求互联网用户的同意,确保通过网络提供的服务的安全性和稳定性,并保护个人隐私和一般个人数据的安全性。根据《网络安全法》,网络和网络服务提供者的所有者和管理者有各种个人信息安全保护义务,包括对收集和使用用户个人信息的限制,并要求他们采取措施防止个人数据被泄露、窃取或篡改。有关保护个人信息的监管要求不断演变,可能会有不同的解释或重大变化,这使得我们在这方面的责任程度不确定。
中国劳动合同法和其他与劳动相关的法规在中国的执行可能会对我们的业务和我们的经营业绩产生不利影响。
中国劳动合同法自2008年1月1日起施行,2012年12月28日修正。它加强了对根据中国劳动合同法,除其他外,有权签订书面劳动合同、在特定情况下签订无固定条款的劳动合同、领取加班工资以及终止或变更劳动合同条款的雇员的保护。根据2011年7月1日起施行的《中国社会保险法》和《住房基金管理条例》,在中国境内经营的公司必须参加养老保险、工伤保险、医疗保险、失业保险、生育保险和住房基金计划,用人单位必须为职工缴纳全部或部分社会保险费和住房基金。
由于这些旨在加强劳动保护的法律法规,我们预计我们的劳动力成本将继续增加。此外,由于这些法律法规的解释和实施仍在不断演变,我们的就业实践可能并不总是被视为符合新的法律法规。如果我们因劳资纠纷或调查而受到严厉处罚或承担重大责任,我们的业务和经营业绩可能会受到不利影响。
37
监管和审查在中国通过互联网传播的信息可能会对我们的业务和声誉产生不利影响,并使我们对我们网站上显示的信息承担责任。
中国政府通过了有关互联网接入以及通过互联网传播新闻和其他信息的法规。根据这些规定,禁止互联网内容提供者和互联网出版商通过互联网发布或展示违反中国法律法规、损害中国国家尊严或具有反动、淫秽、迷信、欺诈或诽谤性等内容。不遵守这些要求可能会导致提供互联网内容的许可证和其他许可证被吊销,相关网站被关闭。网站经营者还可能对网站上显示或链接的此类被审查信息承担责任。如果我们的网站被发现违反任何此类要求,我们可能会受到相关部门的处罚,我们的运营或声誉可能会受到不利影响。
北京数字信息的运营可能会被相关中国政府机构视为超出其授权业务范围。如果相关中国政府当局对北京数码信息采取行动,我们的业务和运营可能会受到重大不利影响。
中国民办教育的主要法规由《中华人民共和国教育法》、《民办教育促进法》或《民办教育法》组成,《民办教育促进法实施细则》和《民办教育法》最新修订于2018年12月29日同日生效。根据这些中国法律法规,民办学校的举办者可自行酌情选择设立非营利性或营利性民办学校,而在修正案生效之前(如下文进一步定义),所有民办学校不得为营利性目的而设立。尽管如此,学校举办者不得创办从事义务教育的营利性民办学校。2016年12月30日,中国教育部(“教育部”)、国家工商行政管理总局(“国家工商行政管理总局”)和人力资源和社会福利部联合发布《营利性民办学校监督管理实施细则》,据此,营利性民办学校的设立、分立、合并及其他重大变更,应先经教育主管部门或劳动和社会福利主管部门批准,然后在国家工商行政管理总局主管分支机构注册。
2018年4月20日,教育部发布《民办教育促进法实施细则》修订草案(征求意见稿)公开征求意见稿,即教育部征求意见稿。随着教育部征求意见稿征求意见期于2018年5月结束,2018年8月10日,中国司法部(MOJ)公布了《民办教育促进法实施细则(修订草案)》委员会稿,即MOJ报批草案,供公众查阅和评论。2021年5月14日,国务院正式公布修订后的《民办教育促进法实施细则》,生效日期为2021年9月1日(以下简称“2021年实施细则”),对可能影响民办学校的部分内容进行了重大修改。2021年实施细则进一步促进民办教育发展,规定民办学校享有相当于公办学校适用法律规定的权利或优惠政策,主要包括:(一)民办学校可以享受国家规定的税收优惠政策,非营利性民办学校可以享受与公办学校同等的税收政策;(二)地方人民政府按照对非营利性民办学校与公办学校同等对待的原则,在土地使用方面给予优惠,对提供学历教育的学校,可以采取招标、拍卖、挂牌、出让合同等方式供地,长期租赁或出售与出租相结合,并可允许分期付款。
2021年实施细则对民办学校的经营管理作了进一步规定。除其他事项外,(i)民办学校利用互联网技术在线开展教育活动,应当取得相应的民办学校经营许可。利用互联网技术在线开展教育活动的民办学校,应当建立并落实依法规定的互联网安全管理制度和安全防护技术措施,发现发布、传输法律、行政法规禁止发布、传输的信息时,应当立即停止发送并以其他方式处置,防止其传播,保留相关记录,并向有关部门报案;(二)在每个财政年度终了时,营利性民办学校应当从其经审计的年度净收益中划出不低于10%的部分,并从其经审计的年度净增资产中划出非营利性民办学校,作为发展基金,用于学校发展;(三)提供义务教育的民办学校不得与其利害关系人进行交易,其他民办学校应当以公开、正当、公平的方式与其利害关系人进行交易,应当定价合理,应当建立此种交易的规范决策,不得损害国家、学校和师生的利益。民办学校应当建立与其利害关系方打交道的信息披露机制。教育部门、人力资源社会保障部门和财政部门等相关政府主管部门应当加强对非营利性民办学校与其利益相关方订立协议的监管,并应当对关联交易进行年度审查;(四)任何社会组织或者个人不得通过合并或者“结构化合同”等方式控制义务教育民办学校或者实施学前教育的非营利性民办学校。
38
由于2021年实施细则刚刚出台,关于线上民办学校申请民办学校办学许可的相关具体细则尚未出台,尚无法确定像我们这样从事线上非学历教育的企业是否属于2021年实施细则的范畴。我们还没有收到主管部门要求申请民办学校许可证的任何通知。如果需要,我们将申请相关许可并加强网络安全管理,这可能会导致额外的合规成本。但是,我们无法确保您可以及时获得私立学校许可证。我们还可能被限制进一步扩展我们的业务,包括对我们能够考虑收购的潜在目标的限制。如果出现这种情况,我们的业务、财务状况和前景将受到重大不利影响。
我们经营通过互联网向学生提供在线教育课程的在线平台,我们的中国子公司和VIE均在北京市工商行政管理局(“北京AIC”)注册为商业企业。因此,我们认为《民办教育法》及其实施细则的规定,包括但不限于取得民办学校经营许可的要求,不适用于我们。然而,由于法律法规是新的,这些法律法规将如何解释和实施尚不清楚,我们无法向您保证,中国主管政府当局最终不会采取与我们的意见相反的观点。此外,由于没有进一步的官方或公开解释“私立学校”的定义,我们目前在中国开展的业务是否会被相关中国政府机构视为中国相关法律法规所定义的“私立学校”存在不确定性。如果我们在中国开展的业务被视为经营私立学校,我们可能会被要求将我们的中国实体注册为私立学校,并将教育或培训相关项目纳入其批准的业务范围。北京数信息在北京AIC注册为有限责任公司,目前注册经营范围仅包括“教育咨询”、“计算机技术培训”,未包含“培训”或其他任何教育培训相关项目。然而,我们不能向你保证,我们将来不会受到任何处罚。如中国政府有关部门发现或认定北京数字信息经营超出其授权经营范围,北京数字信息可能会被责令在特定期限内完成经营范围变更登记,否则北京数字信息将被处以一次性人民币1万元至10万元的罚款,或在相关部门认定北京数字信息经营未经任何批准或许可的情况下,可能被责令停止经营。
我们面临着互联网视听节目许可要求方面的风险和不确定性。
2007年12月20日,国家新闻出版广播电影电视总局(简称“SAPPRFT”)与工信部联合颁布《关于互联网视听节目服务的管理办法》,即《互联网视听节目办法》,自2008年1月31日起施行,经修订,自2015年8月8日起施行。除其他外,《互联网视听节目办法》规定,未经国家广电总局或其属地局颁发的网络传播视听节目许可证或在国家广电总局或其属地局完成相关登记,任何单位和个人不得提供互联网视听节目服务,只有国有或国有控股单位才有资格申请网络传播视听节目许可证。在国家广电总局、工信部2008年2月联合召开的回答互联网视听节目办法相关问题新闻发布会上,国家广电总局、工信部明确,在《互联网视听节目办法》颁布前从事互联网视听节目服务的提供者,只要过去没有违反相关法律法规,无论是否为国有或国有控股单位,均可以重新注册并继续经营互联网视听节目服务,但其他拟提供互联网视听节目服务的主体,应当符合《互联网视听节目办法》规定的各项要求。2010年4月1日,SAPPRFT颁布了《互联网视听节目服务暂定分类,即分类的暂行实施办法》,于2017年3月10日进行了修改。分类明确了互联网视听节目服务范围。按类别划分,互联网视听节目服务分为四大类,又进一步划分为十七个子类。第三小类至第二类包括制作和编辑某些涉及(其中包括)教育内容的专门视听节目,并在网上向广大公众播放此类内容。不过,《互联网视听节目办法》的解释和实施,特别是“互联网视听节目”的范围,仍存在重大不确定性。
39
我们只向我们的注册学生提供录制的视听讲座。我们认为,我们受众范围有限以及我们传输的原始数据的性质使我们有别于一般的互联网视听节目服务提供商,例如在线视频网站的运营商,并且视听节目条款的规定不适用于我们提供的课程。然而,我们无法向您保证,中国政府主管部门最终不会采取与我们的意见相反的观点。此外,作为补充课程材料,我们在网站和手机APP上提供一定的视听内容,供所有注册会员进行审核。如果政府主管部门认定我们的相关活动属于视听节目规定下“互联网视听节目服务”的定义,我们可能会被要求获得通过信息网络传播视听节目的许可。如果发生这种情况,我们可能无法获得此类许可,我们可能会受到处罚、罚款、法律制裁或被勒令暂停使用我们的音像内容。我们无法向您保证,我们所采取的措施将被当局视为足够的,我们将不会因我们在我们的网站上使用音频或视频内容而在未来受到任何处罚或法律制裁。
我们被要求获得各种经营许可和许可,并为我们在中国的业务运营进行登记和备案;不遵守这些要求可能会对我们的业务和经营业绩产生重大不利影响。
中国的互联网行业受到中国政府的高度监管。见“规章——与增值电信服务有关的规章”。我们被要求获得和维护各种许可证和许可,并履行登记和备案要求,以便开展和经营我们目前开展的业务。由于中国现行法律法规的解释和实施仍在不断发展,我们可能被要求为我们的经营获得额外的许可证或许可,并且新的法律法规也可能会颁布。目前,我们通过我们的中国可变利益实体北京数字信息持有我们网站的ICP许可证,有效期为2016年1月11日至2025年12月23日,并接受年度审查。然而,北京数字信息可能会被要求获得额外的许可证或扩大其目前持有的许可证所涵盖的授权业务范围。例如,我们在网站或移动应用程序上使用的内容,包括我们从第三方获得许可的课程材料和视频音频内容,可能被视为“互联网文化产品”,而我们对这些内容的使用可能被视为“互联网文化活动”,因此我们可能需要获得互联网文化经营许可证,以便通过我们的在线平台提供这些内容,因为目前没有进一步的官方或公开解释这些定义。此外,我们可能需要获得出版物经营许可证,以便向我们的注册学生分发课程书籍或其他课程材料,包括电子版。此外,我们通过我们的在线平台提供内容可能会被视为“在线发布”,因此可能会使我们受到获得在线发布许可证的要求。如北京数科未能取得或保持任何所需的许可或批准,其在互联网行业的持续经营业务可能会对其施加各种处罚,例如没收非法收入、罚款以及停止或限制其经营。我们的关联实体的业务运营中的任何此类中断将对我们的业务、财务状况和经营业绩产生重大不利影响。
中国经济、政治或社会状况或政府政策的变化可能对我们的业务和运营产生重大不利影响。
目前我们所有的业务运营都在中国进行,我们所有的销售都在中国制造。因此,我们的业务、财务状况、经营业绩和前景可能在很大程度上受到中国总体政治、经济和社会状况以及整个中国持续经济增长的影响。
中国经济在政府参与程度、发展水平、增长速度、外汇管制和资源配置等多方面与大多数发达国家经济存在差异。虽然中国政府自1970年代末开始实施措施,强调利用市场力量进行经济改革、减少生产性资产的国家所有权、在工商企业中建立完善的公司治理,但中国的生产性资产仍有很大一部分归中国政府所有。此外,中国政府继续通过实施产业政策,在规范行业发展方面发挥重要作用。中国政府还通过分配资源、控制外币计价债务的支付、制定货币政策、向特定行业或公司提供优惠待遇等方式,对中国经济增长实施重大控制。例如,由于中国目前在全国范围内开展的反腐败运动,公立学校的支出变得受到严格监管。为遵守中国政府的支出控制政策,包括我们的客户在内的许多公立大学在2017年暂时减少了自学教育支出。这导致2017年对我们课程的需求减少。如果我们的客户由于中国政府的政策而继续减少对我们服务的需求,这可能会对我们的业务、财务状况和经营业绩产生不利影响。
40
虽然中国经济在过去几十年中经历了显着增长,但增长并不均衡,无论是在地域上还是在经济的各个部门之间,增长速度一直在放缓。政府的一些措施可能有利于整体中国经济,但可能对我们产生负面影响。例如,我们的财务状况和经营业绩可能会受到政府对资本投资的控制或税收法规变化的不利影响。任何旨在提振中国经济的刺激措施都可能导致更高的通胀,这可能会对我们的经营业绩和财务状况产生不利影响。例如,某些运营成本和费用,例如员工薪酬和办公室运营费用,可能会因更高的通货膨胀而增加。
中国有关中国居民境外投资外汇登记的规定可能会使我们的中国居民实益拥有人或我们的中国子公司承担责任或受到处罚,限制我们向这些子公司注资的能力,限制中国子公司增加其注册资本或向我们分配利润的能力,或可能以其他方式对我们产生不利影响。
2014年7月4日,国家外汇管理局(“外管局”)颁布了《关于境内居民通过专用工具进行投融资和往返投资有关问题的通告》或外管局37号文,取代了此前外管局于2005年10月21日颁布的《关于中国居民通过境外专用工具从事融资和入境投资有关外汇管理有关问题的通告》(一般称为外管局75号文)。2015年2月13日,外管局进一步颁布《关于进一步简化和完善直接投资有关外汇管理的通知》,即外管局13号文,自2015年6月1日起施行。本次外管局13号文对外管局37号文进行了修订,要求中国居民或实体设立或控制境外投资或融资为目的设立的境外实体,必须在符合条件的银行而非外管局或其当地分支机构进行登记。
这些通告要求中国居民就其直接设立或间接控制境外实体,为境外投融资目的,以该等中国居民合法拥有的境内企业资产或股权或境外资产或权益,在外管局37号文中称为“特殊目的载体”,向合格银行进行登记。这些通告还要求在有关特殊目的载体的任何重大变化(例如中国居民增加或减少出资、股份转让或交换、合并、分立或其他重大事件)的情况下修改登记。如果持有特殊目的载体权益的中国居民未能完成规定的外管局登记,该特殊目的载体的中国子公司可能被禁止向境外母公司进行利润分配和开展后续跨境外汇活动,特殊目的载体向其中国子公司提供额外资本的能力可能受到限制。此外,未能遵守上述各项外管局登记要求可能会导致根据中国法律对逃避外汇管制承担责任。
直接或间接持有我司英属维尔京群岛控股公司股份且我们称为中国居民的于洋和杨兴晖已启动外汇登记申请。然而,我们可能不会在任何时候都充分了解或告知我们的所有股东或实益拥有人的身份,这些股东或实益拥有人需要进行此类登记,我们可能无法始终迫使他们遵守所有相关的外汇法规。因此,我们无法向您保证,我们所有身为中国居民的股东或实益拥有人将始终遵守,或在未来进行或获得所有相关外汇法规要求的任何适用登记或批准。此类个人未能或无法遵守本条例规定的登记程序,可能会使我们受到罚款或法律制裁,限制我们的跨境投资活动或我们的中国子公司向我们公司分配股息或从我们公司获得外汇主导贷款的能力,或阻止我们进行分配或支付股息。因此,我们的业务运营和我们向您进行分配的能力可能会受到重大不利影响。
此外,由于这些外汇法规还相对较新,其解释和实施也在不断演变,因此不清楚这些法规,以及未来有关离岸或跨境交易的任何法规,将如何由相关政府主管部门解释、修订和实施。我们无法预测这些规定将如何影响我们的业务运营或未来战略。此外,如果我们决定收购一家中国境内公司,我们无法向您保证,我们或该公司的所有者(视情况而定)将能够获得必要的批准或完成外汇法规要求的必要备案和登记。这可能会限制我们实施收购战略的能力,并可能对我们的业务和前景产生不利影响。
41
对货币兑换或出境资本流动的限制可能会限制我们有效利用中国收入的能力。
我们所有的收入都是以人民币计价的。人民币目前可在“经常账户”下自由兑换,包括股息、贸易和与服务相关的外汇交易,但需要在“资本账户”下获得适当政府当局或指定银行的批准或注册,其中包括外国直接投资和贷款,例如我们可能从在岸子公司获得的贷款。目前,我们的中国子公司,一家外商投资企业,可以通过遵守某些程序要求,购买外币用于结算“经常账户交易”,包括向我们支付股息,而无需经过外管局的批准。然而,相关中国政府当局可能会限制或取消我们未来为经常账户交易购买外币的能力。
自2016年以来,中国政府当局对境外资本流动实施了更严格的限制,包括对某些行业的“非理性”境外投资加强审查,以及超四种“异常”境外投资,它们分别是:
| ● | 通过成立仅几个月没有实质性经营的企业进行投资; |
| ● | 金额远超在岸母公司注册资本且未获得财务报表显示的经营业绩支持的投资; |
| ● | 投资于与在岸母公司主营业务无关的标的;以及 |
| ● | 涉嫌非法转移资产或非法经营地下钱庄的人民币资金来源异常投资。 |
2017年1月26日,外管局颁布《关于进一步完善外汇管理改革优化真实性合规核查的通知》,收紧了跨境交易和跨境资金流动的真实性合规核查。此外,《境外投资敏感行业目录(2018年)》列出了某些敏感行业,这些行业在将投资资金汇至境外之前须遵守国家发展和改革委员会(“发改委”)的预先批准要求,这使我们在境外投资活动方面受到更多的批准要求和限制。由于我们中国收入的很大一部分以人民币计价,任何现有和未来的货币兑换或对外资本流动限制可能会限制我们利用人民币产生的收入为我们在中国境外的业务活动提供资金、进行投资、偿还我们在中国境外可能产生的任何债务或以外币向我们的股东(包括我们的普通股股东)支付股息的能力。
42
中国对离岸控股公司向中国实体提供贷款和直接投资的监管以及政府对货币兑换的控制可能会延迟或阻止我们使用IPO的收益向我们的中国子公司和中国合并VIE提供贷款或向我们的中国子公司提供额外出资,这可能会对我们的流动性以及我们为业务提供资金和扩大业务的能力产生重大不利影响。
我们是一家离岸控股公司,通过我们的中国子公司北京远程学习在中国开展业务。我们可能会向我们的中国子公司和中国合并VIE提供贷款,但须获得政府当局的批准和金额限制,或者我们可能会向我们的中国子公司提供额外的出资。
向我们的中国子公司(根据中国法律被视为外商投资企业)提供的任何贷款均受中国法规和外汇贷款登记的约束。例如,我们向我们的中国子公司北京远程学习提供贷款以资助其活动不能超过法定限额,并且必须在当地的外管局对应方进行登记。外商投资公司外债总额的法定限额,要么是经商务部或其当地对应部门批准的投资总额与该外商投资公司注册资本数额的差额,要么是该外商投资公司净值的两倍。我们还可能决定通过出资的方式为我们的中国子公司提供资金。
2008年8月29日,外管局颁布了《关于完善外商投资企业外币资本金支付结算管理有关操作问题的通知》或外管局142号文,通过限制兑换后的人民币的使用方式,对外商投资企业将外币注册资本兑换成人民币进行了规范。外管局142号文规定,外商投资企业外币注册资本折算的人民币资本,除法律另有规定外,只能用于适用的政府主管部门批准的经营范围内的用途,不得用于中国境内的股权投资。此外,外管局加强对外商投资企业外币注册资本折算人民币资本流动和使用情况的监管。未经外管局批准,不得改变该等人民币资本的用途,且该等人民币资本在未使用该等贷款收益的情况下,无论如何不得用于偿还人民币贷款。违反外管局142号文,可能会受到严厉的罚款或其他处罚。2014年7月4日,外管局发布了外管局关于开展外商投资企业外汇资金转增管理方式部分领域改革试点有关问题的通知,即外管局36号文,在16个试点领域启动了外商投资企业外币注册资本转增管理改革试点。根据外管局36号文,外管局142号文的部分限制将不适用于试点地区普通外商投资企业的外汇资本金结汇,允许该外商投资企业在该外商投资企业授权经营范围内并按照其外币注册资本折算的人民币在中国境内进行股权投资,但须遵守外管局36号文规定的一定登记结算程序。由于本通告较新,其解释及适用以及未来任何其他外汇相关规则仍存在不确定性。2015年3月30日,外管局颁布《关于改革外商投资企业外汇资本金结汇管理办法的通知》,即外管局19号文,在全国范围内扩大改革。外管局19号文生效,于2015年6月1日同时取代外管局142号文和外管局36号文。不过,外管局19号文继续禁止外商投资企业(其中包括)将其外汇资本金折算的人民币资金用于超出其授权经营范围的支出,提供委托贷款或偿还非金融企业之间的贷款。违反这些通告可能会导致严厉的罚款或其他处罚。这些通知可能会严重限制我们使用IPO所得款项净额兑换的人民币为我们的中国子公司在中国设立新实体提供资金、通过我们的中国子公司投资或收购任何其他中国公司,或在中国设立新的综合VIE的能力。
鉴于中国法规对离岸控股公司向中国实体提供贷款和直接投资中国实体施加的各种要求,我们无法向贵公司保证,我们将能够及时完成必要的政府注册或获得必要的政府批准(如果有的话),就我们未来向中国子公司或中国综合VIE提供的贷款或就我们未来向中国子公司提供的出资而言。如果我们未能完成此类注册或获得此类批准,我们使用IPO所得款项以及为中国业务资本化或以其他方式提供资金的能力可能会受到负面影响,这可能会对我们的流动性以及我们为业务提供资金和扩展业务的能力产生重大不利影响。
43
根据中国企业所得税法,就中国企业所得税而言,我们可能被归类为中国“居民企业”。这种分类可能会对我们和我们的非中国股东造成不利的税务后果,并对我们的经营业绩和贵方投资价值产生重大不利影响。
根据2008年1月生效并于2017年2月修订的《中国企业所得税法》或《企业所得税法》,在中国境外设立并在中国境内设有“事实上的管理机构”的企业,就中国企业所得税而言,被视为“居民企业”,一般须就其全球收入征收25%的统一企业所得税税率。根据企业所得税法实施细则,“事实上的管理机构”被定义为对企业的制造和业务运营、人员和人力资源、财务和财产进行物质和整体管理和控制的机构。此外,国家税务总局(“STA”)于2009年4月发布的一份名为STA82号文的通函规定,中国企业或中国企业集团控制的某些离岸注册企业,如果以下人员位于或常驻中国,则将被归类为中国居民企业:负责日常生产、经营和管理的高级管理人员和部门;财务和人事决策机构;关键财产、会计账簿、公司印章、董事会会议和股东大会会议记录;以及半数或半数以上有表决权的高级管理人员或董事。继STA 82号文之后,STA发布了一份公告,称为STA公告45,于2011年9月生效,为STA 82号文的实施提供了更多指导,并明确了这类“中方控制的离岸注册成立的居民企业”的报告和备案义务。STA Bulletin 45提供了确定居民身份的程序和行政细节以及确定后事项的行政管理。尽管STA82号文和STA45号公告均仅适用于由中国企业或中国企业集团控制的离岸企业,而不适用于由中国个人或外国个人控制的企业,但STA82号文和STA45号公告中规定的确定标准可能反映了STA关于在确定离岸企业的税务居民身份时应如何应用“事实上的管理机构”测试的一般立场,无论这些企业是由中国企业、中国企业集团还是由中国或外国个人控制。
我们不认为公司满足上述所有条件,因此我们不认为公司是中国的居民企业,尽管我们管理团队的绝大多数成员以及我们离岸控股公司的管理团队都位于中国。然而,如果中国税务机关就中国企业所得税目的确定公司为中国居民企业,可能会产生若干不利的中国税务后果。首先,我们将对我们的世界性收入征收统一的25%的企业所得税,这可能会大大减少我们的净收入。此外,我们还将承担中国企业所得税申报义务。
最后,我们向投资者支付的股息和出售我们股份的收益可能需要缴纳中国预扣税,在非中国企业的情况下税率为10%,在非中国个人的情况下税率为20%(在每种情况下,受制于任何适用的税收协定的规定),如果这些收益被认为来自中国。目前尚不清楚,如果我们被视为中国居民企业,我们公司的非中国股东是否能够主张其税收居住国与中国之间的任何税收协定的好处。任何此类税收都可能会降低您对普通股的投资回报。
中国税务机关加强对收购交易的审查可能会对我们未来可能进行的潜在收购产生负面影响。
根据STA于2009年12月10日发布的《关于加强非中国居民企业股份转让企业所得税管理的通知》或STA 698号文,境外投资者通过处置境外控股企业股权间接转让居民企业股权或者“间接转让”方式转让居民企业股权的,且该境外控股公司位于(i)实际税率低于12.5%或(ii)不对其居民的境外所得征税的税务管辖区,境外投资者应向主管税务机关报告间接转让情况。中国税务机关将审查间接转让的真实性质,如果税务机关认为外国投资者为逃避中国税收采取了“滥用安排”,则可能无视海外控股公司的存在,并对间接转让重新定性,因此,该间接转让产生的收益可能需要按最高10%的税率缴纳中国预扣税。
44
2015年2月3日,国家税务总局发布《国家税务总局关于非居民企业间接转让财产征收企业所得税若干问题的公告》或《国家税务总局公告7》,取代698号文规定的与“间接转让”相关的现有规定,而698号文其他规定仍然有效。根据STA公告7,非居民企业在无任何正当经营目的且旨在规避缴纳企业所得税的情况下间接转让中国居民企业股权等财产的,必须将该间接转让重新归类为直接转让中国居民企业股权。为评估中国应税财产的间接转让是否具有合理的商业目的,必须综合考虑与间接转让有关的所有安排,并结合实际情况综合分析STA公告7中规定的因素。STA公告7还规定,非中国居民企业以低于公允市场价值的价格将其持有的居民企业股权转让给关联方的,主管税务机关有权对交易的应纳税所得额进行合理调整。
2017年10月17日,国家税务总局发布《国家税务总局关于扣缴非居民企业所得税作为税源有关事项的公告》或《国家税务总局公告37》,废止了整个698号文和《国家税务总局公告7》中有关扣缴义务人向主管税务机关申报缴纳该税种的时限的规定。根据STA37号公告,《企业所得税法》第十九条第二项规定的财产转让所得,应当包括转让股票股权等股权投资资产所得。股权转让所得款项总额扣除股权净值的余额,为股权转让应纳税所得额。扣缴义务人与非居民企业订立业务合同,涉及《企业所得税法》第三条第三款规定的收入的,该非居民企业的不含税收入作为含税收入处理,在合同中约定由扣缴义务人承担应纳税款的,据此计算缴纳税款。
STA Bulletin 7和STA Bulletin 37的应用非常有限,因为这些规定是新发布的,分别于2015年2月和2017年12月生效。在STTA 698号文生效期间,部分中介控股公司实际受到中国税务机关的检查,因此非中国居民投资者被视为转让了中国子公司,中国公司税款被相应评估。我们或我们的非中国居民投资者可能会面临根据STA Bulletin 7和STA Bulletin 37被征税的风险,并可能需要花费宝贵的资源来遵守STA Bulletin 7和STA Bulletin 37,或确定我们或我们的非中国居民投资者不应根据STA Bulletin 7和STA Bulletin 37被征税,这可能会对我们的财务状况和经营业绩或此类非中国居民投资者对我们的投资产生不利影响。
我们的中国子公司在向我们支付股息或进行其他付款方面受到限制,这可能会限制我们满足流动性要求的能力。
我们是一家在英属维尔京群岛注册成立的控股公司。我们可能需要中国子公司的股息和其他股权分配来满足我们的流动性要求。中国现行法规允许我们的中国子公司仅从其根据中国会计准则和法规确定的累积利润(如有)中向我们支付股息。此外,我们的中国附属公司须每年至少拨出其各自累积利润的10%(如有),以拨付若干储备资金,直至拨出的总额达到其各自注册资本的50%。我们的中国子公司也可以酌情将其基于中国会计准则的税后利润的一部分分配给员工福利和奖金基金。这些准备金不作为现金股利进行分配。由于这些法律、规则和规定,我们在中国注册成立的子公司将其各自净资产的一部分作为股息转让给其股东的能力受到限制。受限制的金额包括我们中国子公司的实收资本和法定储备金,截至2024年3月31日、2023年3月31日和2022年3月31日,总额分别为975014美元、975014美元和862,323美元。然而,无法保证中国政府不会干预或限制我们在组织内或向外国投资者转移或分配现金的能力,这可能导致无法或禁止在中国境外进行转移或分配,并可能对我们的业务、财务状况和经营业绩产生不利影响。
此外,如果我们的中国子公司在未来代表他们自己产生债务,管理债务的工具可能会限制他们向我们支付股息或其他付款的能力。此外,中国税务机关可能会要求我们根据我们现有的合同安排调整我们的应税收入,其方式将对我们的中国子公司向我们支付股息和其他分配的能力产生重大不利影响。对我们的子公司向我们分配股息的能力或对VIE向我们付款的能力的任何限制可能会限制我们满足流动性要求的能力。
45
此外,企业所得税法及其实施细则规定,中国公司支付给非中国居民企业的股息,除根据中国中央政府与非中国居民企业注册成立的其他国家或地区政府之间的条约或安排另有豁免或减免外,将适用最高10%的预提税率。
政府对货币兑换的控制可能会影响你的投资价值。
中国政府对人民币兑换成外币以及在某些情况下将货币汇出中国实施管制。我们收到的几乎所有收入都是人民币。根据我们目前的公司结构,我们在英属维尔京群岛的公司可能依赖我们中国子公司的股息支付来满足我们可能有的任何现金和融资需求。根据中国现行外汇法规,通过遵守某些程序要求,可以使用外币支付经常项目,例如利润分配以及与贸易和服务相关的外汇交易,而无需事先获得外管局的批准。因此,我们在中国的中国子公司可以向我们支付外币股息,而无需事先获得外管局的批准,但条件是此类股息汇出中国境外符合中国外汇监管规定的某些程序,例如我们的股东或我们公司股东的最终股东(即中国居民)的海外投资登记。但是,如果人民币要兑换成外币并汇出中国以支付资本费用,例如偿还以外币计价的贷款,则需要获得相关政府部门的批准或注册。中国政府还可酌情限制未来使用外币进行经常账户交易。如果外汇管制制度阻止我们获得足够的外币来满足我们的外汇需求,我们可能无法以外币向我们的股东,包括我们的普通股股东支付股息。
并购规则和中国的某些其他法规为外国投资者对中国公司的一些收购建立了复杂的程序,这可能会使我们更难通过在中国的收购来追求增长。
前面风险因素中讨论的并购规则以及最近通过的有关并购的法规和规则建立了额外的程序和要求,这些程序和要求可能会使外国投资者的并购活动更加耗时和复杂。例如,《并购规则》要求,外国投资者取得中国境内企业控制权的任何控制权变更交易,如果(i)涉及任何重要行业,(ii)该交易涉及已经或可能对国家经济安全产生影响的因素,或(iii)该交易将导致持有著名商标或中国老字号的境内企业控制权发生变更,则须提前通知商务部。允许一家市场主体控制另一家市场主体或对另一家市场主体施加决定性影响的兼并、收购或合同安排,在触发国务院2008年8月发布的《经营者集中事先告知门槛规定》或《事先告知规则》规定的门槛时,也必须提前通知商务部。此外,2011年9月生效的MOC发布的安全审查规则规定,外国投资者引发“国防和安全”担忧的并购以及外国投资者可能通过并购获得对引发“国家安全”担忧的国内企业的实际控制权的并购须接受MOC的严格审查,规则禁止任何试图绕过安全审查的活动,包括通过代理或合同控制安排构建交易。未来,我们可能会通过收购互补业务来发展我们的业务。遵守上述法规和其他相关规则的要求来完成此类交易可能会非常耗时,任何必要的批准程序,包括获得MOC或其当地同行的批准,都可能会延迟或抑制我们完成此类交易的能力。目前尚不清楚我们的业务是否会被视为处于引发“国防和安全”或“国家安全”担忧的行业。然而,商务部或其他政府机构可能会在未来发布解释,确定我们的业务处于受安全审查的行业,在这种情况下,我们未来在中国的收购,包括通过与目标实体订立合同控制安排的方式进行的收购,可能会受到严格审查或禁止。我们通过未来收购扩大业务或维持或扩大市场份额的能力将因此受到重大不利影响。
46
如果PCAOB无法检查我们的审计师,我们的普通股可能会根据《控股外国公司责任法》被退市。我们的普通股退市,或它们被退市的威胁,可能会对您的投资价值产生重大不利影响。2022年12月29日,题为《2023年综合拨款法》(“《综合拨款法》”)的立法签署成为法律。除其他外,《综合拨款法案》包含与HFCAA相同的条款,该条款将触发HFCAA下的禁令所需的连续非检查年数从三年减少到两年。
《控股外国公司责任法》(HFCA Act)于2020年12月18日颁布。HFCA法案规定,如果SEC确定某公司提交了注册公共会计师事务所出具的审计报告,且自2021年起连续三年未接受PCAOB的检查,SEC应禁止此类普通股在美国的全国性证券交易所或场外交易市场进行交易。
2021年3月24日,SEC通过了有关实施HFCA法案的某些披露和文件要求的临时最终规则。如果SEC认定一家公司在随后由SEC建立的程序下有“不检查”的一年,该公司将被要求遵守这些规则。SEC正在评估如何实施HFCA法案的其他要求,包括上述上市和交易禁止要求。此外,2021年6月22日,美国参议院通过了《加速控股外国公司责任法》,该法案如获通过,将修订《HFCA法》,并要求SEC禁止发行人的证券在其审计师连续两年而不是三年不受PCAOB检查的情况下在任何美国证券交易所进行交易。2022年12月29日,题为《2023年综合拨款法》(“《综合拨款法》”)的立法签署成为法律。除其他外,《综合拨款法案》包含与HFCAA相同的条款,该条款将触发HFCAA下的禁令所需的连续非检查年数从三年减少到两年。
2021年9月22日,PCAOB通过了一项实施HFCA法案的最终规则,该规则为PCAOB在根据HFCA法案的设想确定PCAOB是否因一个或多个当局在该司法管辖区采取的立场而无法检查或调查位于该外国司法管辖区的完全注册的公共会计师事务所时提供了一个框架。2021年12月2日,SEC发布了修正案,以最终确定实施HFCA法案中提交和披露要求的规则。这些规则适用于SEC认定的注册人,这些注册人提交了年度报告,其中包含位于外国司法管辖区的注册公共会计师事务所出具的审计报告,并且PCAOB由于外国司法管辖区的当局采取的立场而无法完全检查或调查。2021年12月16日,会计监督委员会发布了一份认定报告,发现会计监督委员会无法检查或调查总部位于:(i)中国,及(ii)香港的完全注册的公共会计师事务所。我们的审计师YCM CPA Inc.的总部不在中国或香港,在本报告中未被确定为受PCAOB认定的公司。
此外,各股权研究机构在考察了中国公司的公司治理实践、关联方交易、销售实践和财务报表后,于近期发布了关于中国公司的报告,这些报告导致了美国国家交易所的特别调查和暂停上市。对我们的任何类似审查,无论其缺乏优点,都可能导致我们普通股的市场价格下跌,转移管理层的资源和精力,导致我们为自己抵御谣言而产生费用,并增加我们为董事和高级职员保险支付的保费。
47
我们的审计师,即出具本招股说明书其他部分所载审计报告的独立注册公共会计师事务所,作为在美国公开交易的公司的审计师和在美国会计准则委员会注册的公司,须遵守美国法律,据此,美国会计准则委员会定期进行检查,以评估其遵守适用的专业标准的情况。我们的审计师在PCAOB的注册于2021年2月生效,目前正在接受PCAOB的检查。PCAOB目前有权检查我们审计员的工作文件。然而,最近的事态发展将给我们的发行增加不确定性,我们无法向您保证,在考虑到我们的审计师的审计程序和质量控制程序的有效性、人员和培训的充足性,或与我们的财务报表审计相关的资源充足、地理范围或经验之后,监管机构是否会对我们适用额外和更严格的标准。
如果我们的审计师不受PCAOB检查,SEC可能会提出可能对我们产生影响的额外规则或指导。例如,2020年8月6日,美国总统金融市场工作组(PWG)向时任美国总统发布了关于保护美国投资者免受中国公司重大风险的报告。这份报告建议SEC实施五项建议,以解决那些没有为PCAOB提供足够权限来履行其法定任务的司法管辖区的公司。这些建议的一些概念随着《HFCA法》的颁布而得到实施。然而,其中一些建议比HFCA法案更为严格。例如,如果一家公司的审计师没有受到PCAOB的检查,那么报告建议,一家公司退市前的过渡期将于2022年1月1日结束。
SEC宣布,SEC工作人员正在为有关HFCA法案实施的规则准备一份综合提案,以解决PWG报告中的建议。目前尚不清楚SEC何时完成其规则制定,这些规则何时生效,以及PWG建议中的哪些内容(如果有的话)将被采纳。除了HFCA法案的要求之外,这一可能的法规的影响尚不确定。虽然我们了解到,中国证监会、SEC和PCAOB就在中国对PCAOB注册会计师事务所的检查进行了对话,但无法保证我们将能够遵守美国监管机构规定的要求。这种不确定性可能导致我们普通股的市场价格受到重大不利影响,我们的证券可能会被摘牌,并被禁止在HFCA法案要求的时间之前在国家证券交易所进行交易。如果届时我们的证券无法在另一家证券交易所上市,这样的退市将严重损害您在您希望出售或购买我们普通股时的能力,并且与潜在退市相关的风险和不确定性将对我们普通股的价格产生负面影响。
此外,美国和中国的新法律法规或法律法规的变化可能会影响我们的普通股上市能力,这可能会严重损害我们普通股的市场和市场价格。
中国自学教育体系的任何政策或法律变化都可能对我们的经营业绩产生重大影响。
2023年11月30日,湖南省政府宣布,自2024年4月起,湖南所有高校不再承认在线自学考试平台取得的考试成绩,这将对我们的经营业绩产生负面影响。截至2024年3月31日止年度,我们在中国的自学考试平台产生了约485万美元的收入,约199万美元来自湖南省。我们预计在可预见的未来不会在湖南省产生来自同一来源的任何收入。
即使湖南政府的决定不会影响我们经营所在的其他省份,也不能保证这些省份以后不会跟风提出类似的政策。如果任何其他省份采取类似政策,我们的运营可能会受到进一步的负面影响,自学考试平台的收入可能会显着下降。
48
与我们的普通股相关的风险
我们普通股的交易价格可能会波动,这可能会给投资者带来重大损失。
我们普通股的交易价格很可能会波动,并可能由于我们无法控制的因素而出现广泛波动。出现这种情况可能是因为广阔的市场和行业因素,比如其他业务运营主要位于中国并在美国上市其证券的公司的表现和市场价格波动。过去,对某些在中国有业务的美国上市公司涉嫌欺诈会计做法和公司治理不善的广泛负面宣传,被认为对投资者对与中国有联系的公司的看法和情绪产生了负面影响,从而对一些在美国上市的公司的证券交易价格产生了重大负面影响。多家中国公司已将其证券在美国股票市场上市,其中一些公司的证券经历了大幅波动,包括与首次公开发行相关的价格下跌。这些中国公司的证券在发行后的交易表现可能会影响投资者对在美国上市的中国公司的总体态度,因此可能会影响我们普通股的交易表现,无论我们的实际经营业绩如何。
由于我们是根据英属维尔京群岛的法律注册成立的,我们可能需要遵守增加的报告要求。
随着全球监管和税收环境的演变,我们可能会受到新的或不同的法定和监管要求的约束(例如,2019年1月1日,英属维尔京群岛2018年《经济实质(公司和有限合伙)法》生效,预计相关法规和指导将在适当时候生效)。很难预测采用这些法律或法规,或对现有法律或法规的解释发生变化会对我们的业务产生什么影响,但是,遵守各种额外义务可能会产生大量额外成本,这些成本可能由我们承担或以其他方式影响我们的管理和运营。
除了市场和行业因素外,我们普通股的价格和交易量可能会因我们自身运营的特定因素而高度波动,包括以下因素:
| ● | 我们可能选择向公众提供的财务预测,这些预测的任何变化或我们因任何原因未能达到这些预测; |
| ● | 我们的净收入、净亏损/收入和现金流的变化; |
| ● | 其他教育公司的经济表现或市场估值变化; |
| ● | 关于新投资、我们或我们的竞争对手的收购、战略合作伙伴关系、合资企业或资本承诺的公告; |
| ● | 我们或我们的竞争对手宣布新服务和扩展; |
| ● | 关于我们、我们的竞争对手或我们的行业的有害负面宣传; |
| ● | 证券分析师财务预估变动; |
| ● | 人员的增加或离开; |
| ● | 解除对我们已发行股本证券的锁定或其他转让限制或出售额外股本证券; |
| ● | 潜在诉讼或监管调查; |
| ● | 在公开市场上大量出售我们的普通股或认为出售我们的普通股; |
| ● | 我们的产品和证券的市场价格波动;和 |
| ● | 中国和美国的一般经济、监管或政治状况 |
49
这些因素中的任何一个都可能导致我们普通股交易的数量和价格发生巨大而突然的变化。此外,总体而言,股票市场,特别是在中国有业务的公司的市场价格经历了波动,这种波动往往与这类公司的经营业绩无关。一些在美国上市的中国公司的证券自首次公开发行以来经历了大幅波动,包括在某些情况下其证券交易价格大幅下跌。这些中国公司的证券在发行后的交易表现可能会影响投资者对在美国上市的中国公司的态度,因此可能会影响我们普通股的交易表现,无论我们的实际经营表现如何。此外,任何有关其他中国公司的公司治理实践不充分或会计、公司结构或其他事项的负面消息或看法,也可能对包括我们在内的广大投资者对以中国为基础的公司的态度产生负面影响,无论我们是否进行了任何不适当的活动。此外,全球金融危机和随之而来的许多国家的经济衰退,已经并可能继续助长全球股市的极端波动。这些广阔的市场和行业波动可能会对经营业绩产生不利影响。我们的股价波动或缺乏积极表现也可能对我们留住关键员工的能力产生不利影响,其中一些员工已根据我们的股票激励计划获得限制性股票。
如果纳斯达克将我们的证券从其交易所退市并且我们无法在另一家国家证券交易所上市,我们可能会面临重大的不利后果,包括:
| ● | 我们证券的市场报价有限; |
| ● | 我们证券的流动性减少; |
| ● | 确定我们的股票是“仙股”,这将要求交易我们股票的经纪人遵守更严格的规则,并可能导致我们普通股的二级交易市场交易活动水平降低; |
| ● | 我们公司的新闻和分析师报道量有限;以及 |
| ● | a未来增发证券或获得额外融资的能力下降。 |
如果证券或行业分析师不发布关于我们业务的研究或报告,或者如果他们不利地改变了他们对我们普通股的建议,我们普通股的市场价格和交易量可能会下降。
我们普通股的交易市场将受到行业或证券分析师或评级机构发布的关于我们、我们的业务和整个中国在线教育市场的研究报告和评级的影响。我们对这些分析师或机构没有任何控制权。如果一个或多个覆盖我们的分析师或机构下调我们的普通股评级,或发布对我们不利的研究,我们普通股的市场价格很可能会下降。如果这些分析师中的一个或多个停止覆盖我们或未能定期发布关于我们的报告,我们可能会在金融市场上失去知名度,这反过来可能会导致我们普通股的市场价格或交易量下降。
50
大量我国普通股的出售或可供出售可能会对其市场价格产生不利影响。
在公开市场上大量出售我们的普通股,或认为这些出售可能发生,可能会对我们普通股的市场价格产生不利影响,并可能严重损害我们未来通过股票发行筹集资金的能力。在IPO中出售的普通股可自由流通,不受《证券法》规定的限制或进一步登记,我们现有股东持有的股份未来也可能在公开市场上出售,但须遵守《证券法》规定的第144条和第701条以及适用的锁定协议的限制。我们无法预测我们的重要股东或任何其他股东所持有的证券的市场销售或这些证券未来出售的可用性将对我们普通股的市场价格产生何种影响(如果有的话)。
筹集额外资本可能会对我们现有的股东造成稀释,限制我们的运营或要求我们放弃对我们技术的权利。
我们可能会通过公共和私募股权发行、债务融资、合作和许可安排相结合的方式寻求额外资本。如果我们通过出售股权或债务证券筹集额外资金,您的所有权权益将被稀释,条款可能包括清算或其他对您作为股东的权利产生不利影响的优先权。产生债务将导致固定付款义务增加,并可能涉及限制性契约,例如对我们产生额外债务的能力的限制、对我们获取或许可知识产权的能力的限制以及可能对我们开展业务的能力产生不利影响的其他经营限制。如果我们通过与第三方的战略合作伙伴关系和联盟以及许可安排筹集额外资金,我们可能不得不放弃对我们的技术的宝贵权利或以对我们不利的条款授予许可。
无法保证我们在任何纳税年度都不会成为美国联邦所得税目的的被动外国投资公司或PFIC,这可能会使我们普通股的美国投资者遭受重大不利的美国所得税后果。
一家非美国公司,例如我们公司,将被归类为PFIC,就任何纳税年度的美国联邦所得税而言,如果(i)其该年度总收入的75%或更多由某些类型的“被动”收入组成,或(ii)其资产价值的50%或更多(根据季度平均值确定)在该年度归属于产生或持有用于产生被动收入的资产(“资产测试”)。尽管这方面的法律不明确,但出于美国联邦所得税目的,我们将合并后的VIE视为由我们拥有,因为我们对合并后的VIE行使有效控制权,并有权获得其几乎所有的经济利益。因此,我们在合并的美国公认会计原则财务报表中合并了他们的经营业绩。假设出于美国联邦所得税目的,我们是我们合并VIE的所有者,并且基于我们当前和预期的收入和资产(考虑到商誉、其他未入账的无形资产和IPO收益)以及我们普通股的价值,我们目前预计在当前纳税年度或可预见的未来不会成为PFIC。
虽然我们预计在当前或可预见的纳税年度内不会成为或成为PFIC,但确定我们是否将成为或成为PFIC将部分取决于我们的商誉和其他未入账无形资产的价值。此外,我们是否会成为或成为PFIC的决定将部分取决于我们的收入和资产构成。我们普通股市场价格的波动可能会导致我们成为当前或以后纳税年度的PFIC。我们的收入和资产的构成也可能受到影响,我们如何、以多快的速度使用我们的流动资产和在IPO中筹集的现金。此外,由于相关规则的适用存在不确定性,美国国税局可能会质疑我们将某些收入和资产归类为非被动或我们对有形和无形资产的估值。
51
由于确定PFIC地位是根据我们的资产和收入构成每年进行的事实密集型调查,因此无法保证我们不会或不会被归类为PFIC。如果我们在任何纳税年度被归类为或成为PFIC,美国持有人(定义见“税收——美国联邦所得税”)可能会因出售或以其他方式处置我们的普通股所确认的收益以及收到普通股的分配而产生显着增加的美国联邦所得税,但根据美国联邦所得税规则,此类收益或分配被视为“超额分配”。此外,如果我们在美国持有人持有我们普通股的任何一年被归类为PFIC,我们通常将在该美国持有人持有我们普通股的所有后续年份继续被视为PFIC。如果我们被或被归类为PFIC,我们敦促您就收购、持有和处置普通股的美国联邦所得税后果咨询您的税务顾问。欲了解更多信息,请参阅“税收——美国联邦所得税。”
您在保护您的利益方面可能会遇到困难,您通过美国法院保护您的权利的能力可能会受到限制,因为我们是根据英属维尔京群岛法律注册成立的。
我们是一家根据英属维尔京群岛法律注册成立的股份有限公司。我们的公司事务受我们的组织章程大纲和章程细则、《英属维尔京群岛商业公司法》(“法案”)和英属维尔京群岛普通法管辖。根据英属维尔京群岛法律,股东对董事采取行动的权利、少数股东的行动以及我们的董事对我们的信托责任在很大程度上受该法案和英属维尔京群岛普通法管辖。英属维尔京群岛的普通法部分源自英属维尔京群岛相对有限的司法判例以及英格兰的普通法,其法院的裁决对英属维尔京群岛的法院具有说服力,但不具有约束力。根据英属维尔京群岛法律,我们的股东的权利和我们的董事的信托责任已在该法案中编纂,但没有像美国某些司法管辖区的法规或司法先例那样明确确立。特别是,英属维尔京群岛的证券法体系不如美国发达。美国一些州,如特拉华州,比英属维尔京群岛更充分地发展和司法解释了公司法机构。此外,英属维尔京群岛公司可能没有资格在美国联邦法院发起股东派生诉讼。
英属维尔京群岛法院也不太可能:
| ● | 承认或执行美国法院基于美国证券法的某些民事责任条款作出的针对美国的判决;和 |
| ● | 对我们施加责任,在英属维尔京群岛提起的原始诉讼中,基于美国证券法的某些民事责任条款,这些条款具有刑事性质。 |
英属维尔京群岛没有法定承认在美国获得的判决,尽管英属维尔京群岛的法院在某些情况下会承认和执行具有管辖权的外国法院的非刑事判决,而无需对案情进行重审。
由于上述所有情况,面对管理层、董事会成员或控股股东采取的行动,公众股东可能比作为在美国注册成立的公司的公众股东更难以保护自己的利益。
我们的股东获得的对我们不利的判决可能无法执行。
我们是一家英属维尔京群岛公司,我们所有的资产都位于美国境外。我们目前的大部分业务都在中国进行。此外,我们目前的董事和高级管理人员中,大多数是美国以外国家的国民和居民。这些人的资产基本上全部位于美国境外。因此,如果您认为根据美国联邦证券法或其他方式侵犯了您的权利,您可能很难或不可能在美国对我们或这些个人提起诉讼。即使你们成功提起这类诉讼,英属维尔京群岛和中国的法律也可能使你们无法对我们的资产或我们的董事和高级职员的资产执行判决。
52
我们是《证券法》意义上的新兴成长型公司,可能会利用某些减少的报告要求。
我们是《就业法案》中定义的“新兴成长型公司”,我们可能会利用适用于非新兴成长型公司的其他上市公司的各种要求的某些豁免,其中最重要的是,只要我们是新兴成长型公司,就不需要遵守第404节的审计师证明要求。因此,如果我们选择不遵守此类审计师证明要求,我们的投资者可能无法获得他们认为重要的某些信息。
JOBS法案还规定,新兴成长型公司不需要遵守任何新的或修订的财务会计准则,直到私营公司被要求遵守此类新的或修订的会计准则的日期。然而,我们选择“选择退出”这一规定,因此,我们将在对公众公司采用新的或修订的会计准则时按要求遵守这些准则。这项根据《就业法案》选择退出延长过渡期的决定是不可撤销的。
我们是《交易法》规则含义内的外国私人发行人,因此我们不受适用于美国国内上市公司的某些条款的约束。
由于我们符合《交易法》规定的外国私人发行人资格,我们可豁免遵守适用于美国国内发行人的美国证券规则和条例的某些条款,包括:
| ● | 《交易法》规定向SEC提交10-Q表格季度报告或8-K表格当前报告的规则; |
| ● | 《交易法》中关于根据《交易法》注册的证券的代理、同意或授权征集的条款; |
| ● | 《交易法》中要求内部人员公开报告其股份所有权和交易活动以及从短时间内进行的交易获利的内部人员的责任的条款;以及 |
| ● | FD条例下重大非公开信息发行人的选择性披露规则。 |
我们被要求在每个财政年度结束后的四个月内以表格20-F提交年度报告。此外,我们打算每半年发布一次业绩,作为新闻稿,根据纳斯达克的规则和规定分发。与财务业绩和重大事件相关的新闻稿也将通过6-K表格提交给SEC。然而,与美国国内发行人要求向SEC提交的信息相比,我们被要求向SEC提交或提供的信息将不那么广泛,也不那么及时。作为一家在纳斯达克上市的英属维尔京群岛公司,我们受纳斯达克公司治理上市标准的约束。然而,纳斯达克规则允许像我们这样的外国私人发行人遵循其母国的公司治理实践。英属维尔京群岛作为我们的母国,其某些公司治理实践可能与纳斯达克公司治理上市标准存在显着差异。尽管我们目前不打算在公司治理事项上使用母国豁免,但就我们未来选择这样做的程度而言,我们的股东可能会比适用于美国国内发行人的纳斯达克公司治理上市标准下的其他情况下得到的保护更少。因此,如果您投资于美国国内发行人,您可能无法获得相同的保护或信息,这些保护或信息将提供给您。
53
作为一家上市公司,我们将承担更多的成本,尤其是在我们不再符合“新兴成长型公司”的资格之后。
我们是一家上市公司,产生了我们作为一家私营公司没有产生的重大法律、会计和其他费用。2002年《萨班斯-奥克斯利法案》,以及随后由SEC和NASDAQ实施的规则,对上市公司的公司治理实践提出了各种要求。作为一家上一财年收入不到12.35亿美元的公司,根据《就业法》,我们符合“新兴成长型公司”的资格。新兴成长型公司可能会利用特定的减少报告和其他通常适用于上市公司的要求。这些规定包括在评估新兴成长型公司对财务报告的内部控制时免除2002年《萨班斯-奥克斯利法案》第404条规定的审计师证明要求,并允许推迟采用新的或修订的会计准则,直到这些准则适用于私营公司。然而,我们选择“选择退出”这一规定,因此,我们将在对公众公司采用新的或修订的会计准则时按要求遵守这些准则。这项根据《就业法案》选择退出延长过渡期的决定是不可撤销的。
我们期望这些规则和规定会增加我们的法律和财务合规成本,并使一些公司活动更加耗时和昂贵。在我们不再是一家“新兴成长型公司”后,我们预计将产生大量费用,并投入大量管理努力,以确保遵守2002年《萨班斯-奥克斯利法案》第404节的要求以及SEC的其他规则和条例。例如,由于成为一家上市公司,我们将需要增加独立董事的人数,并采取有关内部控制和披露控制及程序的政策。我们还预计,作为一家公众公司运营将使我们获得董事和高级管理人员责任保险的难度和成本更高,我们可能需要接受降低的保单限额和承保范围,或者为获得相同或相似的承保范围而产生大幅更高的成本。此外,我们将产生与我们的上市公司报告要求相关的额外费用。我们也可能更难找到合格的人在我们的董事会任职或担任执行官。我们目前正在评估和监测有关这些规则和规定的发展,我们无法以任何程度的确定性预测或估计我们可能产生的额外成本的金额或此类成本的发生时间。
过去,公众公司的股东经常在该公司证券的市场价格出现不稳定时期后对该公司提起证券集体诉讼。如果我们卷入集体诉讼,可能会转移管理层对我们业务和运营的大量注意力和其他资源,这可能会损害我们的运营结果,并要求我们为诉讼辩护而承担大量费用。任何此类集体诉讼,无论是否成功,都可能损害我们的声誉,并限制我们未来筹集资金的能力。此外,如果对我们的索赔成功,我们可能需要支付重大损害赔偿,这可能对我们的财务状况和经营业绩产生重大不利影响。
54
项目4。有关公司的资料
4A。公司历史与发展
我们于1999年12月通过根据中国法律成立的公司北京远程学习开始运营。北京远程学习组建,从事北京市自学高等教育考试线上培训业务。2012年7月,我们根据英属维尔京群岛法律组建了华富教育集团有限公司,作为一家离岸控股公司,前身为“华富教育贸易有限公司”,2016年更改为现在的名称。2016年5月,我们设立了全资香港子公司,即华富教育教育控股有限公司,该公司已于2021年4月解散。我们通过我们在中国的子公司和关联实体开展业务,如下所述。通过下文所述的合同安排,我们控制了北京数字信息100%的股份。这些合同安排允许我们根据美国公认会计原则有效控制并从北京数字信息获得100%的经济利益,但出于会计目的,我们是VIE的主要受益人。此外,我们直接拥有多家中国实体的股权。以下是我们运营子公司和可变利益实体的名单:
| ● | 北京华夏大地远程学习服务有限公司:我司于1999年根据中国法律成立的全资子公司。北京远程学习目前的经营业务包括远程教育软件研发、远程教育资源信息开发等。 |
| ● | 北京华厦大地数字信息技术有限公司.:我们于2000年9月根据中国法律成立的可变利益实体。北京数字信息目前的业务运营包括平台开发、升级、维护等相关服务。该实体还持有我们网站www.edu-edu.com的ICP许可证。 |
| ● | 上海鑫富网络科技有限公司:我司于2015年7月根据中国法律成立的从事互联网技术和计算机技术开发、技术咨询、服务及转让业务的全资子公司。上海鑫富目前没有任何业务运营。 |
| ● | 上海夏数网络科技有限公司:我们于2016年4月根据中国法律成立的全资附属公司因税务原因在上海订立与平台有关的协议。 |
| ● | 湖南华府海汇学习科技有限公司:我司于2015年6月根据中国法律成立的子公司。我们拥有该实体75%的股权。其主要业务宗旨是在湖南提供与各类考试备考在线平台相关的技术服务。 |
| ● | 华夏慕课(湖北)网络科技有限公司:一家于2017年3月根据中国法律成立的公司,在湖北提供备考服务。我们目前拥有该实体71%的股权。我们的销售副总裁Cuntao Hou目前拥有该实体4%的股权。其其余股权由与我们或我们的任何高级职员和董事没有关联的第三方个人和实体拥有。 |
| ● | 南津市苏云教育科技有限公司:一家于2017年3月根据中国法律成立的公司,在江苏提供备考服务。我们目前拥有该实体70%的股权。其其余股权由与我们或我们的任何高级职员和董事没有关联的第三方个人和实体拥有。 |
| ● | 贵州华富乾云网络科技有限公司:一家于2017年4月根据中国法律成立的公司,在贵州提供备考服务。我们目前拥有该实体51%的股权。其其余股权由与我们或我们的任何高级职员和董事没有关联的第三方个人和实体拥有。 |
| ● | 福州华福明教科技有限公司:一家于2018年5月根据中国法律成立的公司,在福建提供备考服务。我们目前拥有该实体65%的股权。其股权的其余部分由与我们或我们的任何高级职员和董事没有关联的第三方个人拥有。 |
55
| ● | 辽宁华孚中泰学习科技有限公司:一家于2018年6月根据中国法律成立的公司,在辽宁提供备考服务。我们目前拥有该实体70%的股权。其其余股权由与我们或我们的任何高级职员和董事没有关联的第三方拥有。该实体已被注销登记,并于2022年6月不复存在。 |
| ● | 广西华孚全平教育科技有限公司:一家于2019年8月根据中国法律成立的提供在线教育服务的公司。我们目前拥有该实体55%的股权。其其余股权由第三方公司拥有。广西华孚于2022年3月17日解散。 |
| ● | 华福万润(广州)教育科技有限公司:一家于2019年10月根据中国法律成立的提供在线教育服务的公司。我们目前拥有该实体60%的股权。其其余股权由两名与我们或我们的任何高级职员和董事没有关联的个人拥有。 |
| ● | 四川华富耕云教育科技有限公司:一家于2019年11月根据中国法律成立的提供在线教育服务的公司。数字信息拥有四川华孚60%股权。2021年12月,数字信息再获个人股东委托持有10%股权。转型后,数字信息拥有四川华孚70%的股权。另外30%的股权由一名个人股东拥有。 |
| ● | C弘庆华富宇云网络科技有限公司:一家于2022年7月根据中国法律成立的提供在线教育服务的公司。远程学习拥有重庆华孚55%的股权,另外45%的股权由第三方拥有。 |
由于中国对外资所有权和增值电信市场投资的法律限制,我们通过中国合并可变利益实体(“VIE”)北京数字信息运营我们的在线平台。北京数字信息持有我们在中国运营我们的在线平台所必需的ICP许可证、我们的域名,包括www.edu-edu.com、我们在中国的注册商标以及我们注册的软件著作权,这些对公司在中国的在线运营至关重要。我们依靠北京数字信息及其股东之间的一系列合同安排来运营我们在中国的在线和移动平台。这些合同安排使我们能够:
| ● | 对北京数字信息实施有效管控; |
| ● | 因我们提供的服务而获得北京数字信息的几乎所有经济利益;和 |
| ● | 在中国法律允许的情况下并在中国法律允许的范围内拥有购买北京数字信息全部股权的独家选择权。 |
我们不拥有北京数字信息的股权。然而,由于这些合同安排,我们是北京数字信息的主要受益者,并将其视为我们在美国公认会计原则下的合并VIE。我们依赖于我们的中国子公司(主要是北京远程学习)向我们支付的股息和其他分配。北京远程学习部分依赖于我们的可变利益实体北京数字信息支付的服务费。截至2024年3月31日、2023年和2022年3月31日止年度,我们的综合收入的10.7%、5.2%和0.6%来自北京数字信息。自2017年8月执行VIE协议以来,我们的关联可变利益实体北京数字信息在截至2024年3月31日、2023年和2022年3月31日的财政年度没有向我们的中国子公司北京远程学习支付任何费用。我们在过去两个财政年度没有从我们的中国子公司收到任何股息,并预计这些水平将在未来继续保持。
正如“条例–与外国投资有关的条例”和“条例–与外汇有关的条例”中详细讨论的那样,中国现行法律法规对中国公司支付股息、外汇和外国对中国公司的投资作出了限制。因此,我们无法不受限制地获得中国子公司和可变利益实体的收入。请参阅“Risk Factors – Risks related to doing business in China”和“Risk Factors – Risks related to our corporate Structure。”
以下是我司子公司北京远程学习、VIE北京数字信息、北京数字信息股东之间的合同概要;目前每一项合同均已全面生效。
56
该系列合同协议包括以下内容:
独家商务合作协议
根据业务合作协议,北京数字信息聘请北京远程学习作为其独家技术和运营顾问,根据该协议,北京远程学习同意协助开展北京数字信息运营活动所需的业务发展和相关服务。未经北京远程学习事先书面同意,北京数字信息不得寻求或接受其他提供者的类似服务。只要北京数字信息存在,这些协议就会生效。北京远程学习可随时通过向北京数字信息发出事先书面通知的方式终止本协议。
根据上述协议,北京数科的股东不可撤销地授予北京远程学习行使其有权享有的全部表决权的权力。此外,北京远程学习拥有选择权,在当时有效的中国法律法规允许的范围内,以名义对价收购北京数字信息的所有股权。最后,北京远程学习有权获得将向北京数字信息提供的某些服务的服务费。
排他性期权协议
根据排他性选择权协议,作为支付总额人民币2,000,000元的代价,北京数码信息的各股东已授予北京远程学习或其指定代表一项不可撤销的排他性选择权,以在中国法律许可的时间和范围内购买其在北京数码信息的股权。北京远程学习或其指定代表对何时部分或全部行使此类选择权拥有全权酌处权。未经北京远程学习书面同意,北京数信息股东不得以任何方式转让、赠与、质押或以其他方式处分北京数信息的任何股权。股权的收购价格将为人民币2,000,000元或在行使期权时中国法律允许的最低对价金额(如果该最低价格更高)。京数信息或其股东不能解除协议。该协议一直有效,直至北京数字信息各股东的全部股权转让给北京远程学习或其指定人。
股权质押协议
根据股权质押协议,各股东将其于北京数码信息的全部股权质押给北京远程学习作为抵押品,以担保其在股权质押协议、独家期权协议及授权委托书项下的义务。如果北京数科的股东违反各自的合同义务,北京远程学习作为质权人将享有一定的权利,包括对质押股权的处置权。根据该协议,未经北京远程学习事先书面同意,北京数字信息的股东不得转让、转让或以其他方式对其各自在北京数字信息的股权设置任何新的产权负担。北京远程学习所持股权质权在VIE合同安排项下各方全部义务履行完毕后终止。
授权书
京数信息各股东均已签署授权书,授予北京远程学习代表其就与京数信息有关的所有事项行事的授权书,并行使其作为京数信息股东的所有权利,包括但不限于召集、出席股东大会并参加表决以及指定和委派董事和高级管理人员。除非各股东不再拥有京数信息的任何股权,否则授权书将继续有效。
如果我们的可变利益实体及其股东未能履行其在上述合同安排下的义务,我们执行这些VIE协议和保持对我们的可变利益实体北京数字信息的有效控制的能力可能会受到限制。请参阅“风险因素–与我们的公司Structure相关的风险-北京数字信息或其股东未能履行我们与他们的合同安排下的义务将对我们的业务产生重大不利影响。”如果我们无法保持有效控制,我们将无法继续合并北京数字信息的财务业绩。
57
请参阅“风险因素–与我们的公司Structure相关的风险-如果中国政府发现建立我们的互联网内容提供商(“ICP”)许可结构的合同安排不符合适用的中国法律法规,我们可能会受到严厉处罚或被迫放弃我们在这些业务中的利益”和“风险因素–与我们的公司Structure相关的风险-我们的部分业务运营依赖与北京数码信息及其股东的合同安排,这在提供运营控制方面可能不如直接所有权有效。”
SEC维护一个互联网站点,其中包含报告、代理和信息声明,以及有关以电子方式向SEC提交的发行人的其他信息,网址为http://www.sec.gov。您也可以在公司网站http://www.edu-edu.cn/上查看我们的信息。
4B。业务概况
我们是一家在线备考服务和相关技术解决方案的提供商以及中国在线培训课程教材的生产商,已运营超过20年。我们开发自己的在线教育材料,这些材料通过云提供,可用于广泛的目的,例如标准考试准备、专业培训和用于除考试准备之外的教育目的的互动程序。我们还制作了数千个在线课程。我们的服务不仅包括在线教育平台和在线课程教材的开发,还包括在线教育和备考培训的综合云服务。
我们的服务
我们目前提供在线教育服务和技术研发服务。我们的在线教育服务目前包括在线教育云服务和在线培训服务。
在线教育云服务(“B2B2C”)
我们向机构,如大学和培训机构,以及在线课程开发服务公司提供在线教育平台。我们的老师深受客户的尊重和推荐,客户包括大学和学术机构。通过我们的产品开发团队,我们采访并招募我们用来记录教学课程的老师。作为回报,我们向教师提供固定补偿。我们开发了自学考试平台、继续教育平台、无学历培训平台(允许学生为大学学分报读课程)、职业教育1 + X及高职扩招教学教务平台、华孚e校系统和无纸化考试平台三种不同类型的B2B2C平台。这些平台既可以在线使用,也可以通过我们为每个客户设计的移动应用程序使用。目前,我们主要专注于为客户提供与自学考试相关的B2B2C服务,这是一套在中国获得大学学位所必需的标准国考。我们从2009年9月开始提供这类服务。我们还进入了成人教育领域,并于2016年底开始提供继续教育平台。目前,超过10,262门课程(包括自主开发的课程和第三方教育机构授权的课程)可在此类平台上使用,约有327所大学和教育机构正在使用和测试我们的平台。我们于2017年3月开始提供我们的非文凭培训平台。我们目前在中国十个省提供服务,相信我们是这个市场上领先的服务提供商。我们还自2020年起通过职业教育1 + X和高职招生扩招教学教务平台、华孚e校系统和无纸化考试平台提供服务。截至2024年3月31日止年度,我们在平台上为学生提供了约3,687,228门课程。
| ● | 自学考试平台 |
该平台是一个基于云的教育系统,面向大学、政府考试官员以及希望通过自学高等教育考试获得大学学位的学生。我们为每一所使用我们平台的大学创建了定制的主页系统。我们的系统允许大学管理层将他们的学生数据导入到我们平台的数据库中,并将为每个特定的学生生成账户。学生可以登录平台,选择参加平台上提供的录制或直播课程。该平台将授予政府考试官员监督每个学生学习过程的权力。该平台可以记录学生的学习数据,给每个学生一个分数,用于评估每门课程的表现,供大学和政府官员使用。
58
| ● | 继续教育平台 |
这个平台也是基于云的,面向大学生和以完成成人高等教育为目标的学生。与自学考试平台类似,该平台为使用该平台的每所大学提供定制界面,学校管理层可以将他们的学生数据整合到平台中。学生可以登录并参加课程。该系统将跟踪学生的学习数据,并根据学生的表现生成分数,用于学校评估。与自学考试平台不同的是,这一平台提供了额外的教学行政功能,包括学生档案管理、学费支付、不同校区的管理、课程安排以及统计筛选管理等。
| ● | 非文凭培训平台 |
这个平台也是基于云的,但服务于培训机构和个人学生。大量传统面授培训机构可以利用这一平台,在线上提供其培训课程,而无需在人员、服务器和在线培训平台上超支。与其他系统类似,培训机构有自己的界面,可以为学生在平台上课程创建账号。此外,平台还向培训机构提供大量在线教育运营,包括自有课程的管理,以及定价、推广、招生和付费功能。
| ● | 职业教育1 + X及高职招生扩招教学教务平台 |
这是一个面向职业教育信息化管理和在线教学的云计算平台。根据《国家职业教育改革实施方案》提出的政策要求和中国教育部其他相关政策要求以及高职院校的实际需求,平台为职业院校实施“学历证书+若干职业技能等级证书”或“1 + X”及高职扩招业务提供信息服务。涵盖招生评价管理、教务管理、教学资源管理、在线学习等相关方面,通过提供硬件、软件、资源和服务,为职业院校提供完整的解决方案。
59
| ● | 华富e校系统 |
华富e校系统是面向个人、教育机构和企业培训中心的网站设置系统。帮助没有内部技术能力的客户免费创建自有品牌网校,提供一站式“互联网+教育”服务。电子学校系统支持两种合作模式:在线教育自立和合作运营。平台支持多终端,PC网校、手机APP网校等自立项目是针对我们自己的线上培训项目,合作运营是针对与我们合作的机构。这些机构可以有一个独立的主页,支持他们的独立域名和独立品牌。平台可以将华孚现有课程资源授权给机构使用,也可以自行开设和销售培训课程。
| ● | 无纸化考试平台 |
本平台是全科无纸化考试的完整线上考试解决方案。该平台整合了国内大部分高校考试的关键环节,如题库管理、试卷、考试、评分、试卷监控管理等,并为高校提供相关技术服务。通过平台,学校开展测试、期末考试、补考等常规考试测评活动。学生的考试终端可以通过APP、浏览器或客户端进行考试。考试过程监控可采用人脸识别或身份证读卡器识别进行身份认证。教师可以在线给论文评分,也可以导出评卷答案。
对于所有五个平台,我们将由学校或培训机构根据其学生参加的课程数量支付。
线上培训服务(“B2C”)
我们有偿直接向学生提供线上培训和备考服务。我们从2000年开始提供这项服务。结合我们的B2C服务,我们提供了一个以最终用户为目标的在线云教育平台,该平台既可以在线获得,也可以通过我们为每个项目设计的移动应用程序获得。我们也可以把这个平台许可给其他线下教育培训机构,让他们提供线上服务,管理他们的线上课程和线上用户。使用这项服务的学生主要是准备自学考试的大学生和学生。
技术研发服务
我们业务的另一个主要方面是致力于为我们的客户开发和维护在线教育平台和在线课程,这些客户包括大学、政府机构和出版商等私人客户。我们还提供与我们为客户开发的在线教育项目相关的咨询、维护和更新服务。自1999年北京远程学习开始运营以来,我们一直为客户提供这些服务。
60
我们的长处
我们认为,以下竞争优势有助于并将继续加强我们在中国在线自学教育行业的成功和领先的市场地位,并使我们有别于竞争对手:
| ● | 教育云平台Advantage.我们致力于我们的教育平台的开发和实际运营,是行业历史最悠久的公司之一。我们的平台不断完善升级,以全面、易用得到了用户的广泛认可。 |
| ● | 自学考试线上备考领先服务商.根据CRI,我们是中国领先的自学考试课程在线教育服务提供商和标准制定者,也是中国首家提供此类服务的公司。该公司拥有超过1,140门自有在线课程,为中国十五个省份的73所高校提供服务。 |
| ● | 在线成人教育领先服务商.我们在2016年末推出了成人继续教育平台。目前与我们有服务协议的学校大约有96所,正在测试我们的服务的学校大约有86所。该平台已在业界家喻户晓。 |
| ● | 线上教育全国化经验品牌认可度强.经过多年的经营,我们的品牌深受认可。“华夏大地华夏⼤地”是中国的在线教育课程品牌。这些年来,我们不断完善课程设计。有了经验丰富的合作团队,我们能够提供优质的服务,超越客户的期望。2015年获新浪教育“2015中国品牌影响力教育机构”。2016年被腾讯回声中国认定为“2016年度著名在线教育品牌”。2017年荣获中国远程教育杂志社《在线学习》杂志、51talk教育领军人物协会“2017中国互联网教育品牌企业”。2020年荣获“2020中国互联网教育高年级平台”、“中国互联网教育停课不停学突出贡献”。 |
| ● | Technology阿凡塔ge.我们为我们的技术和产品开发工作投入了相当多的资源。超过43%的员工在我们的技术和产品开发部门,对研发非常有经验。这些员工中有30%持有硕士或博士学位。此外,我们拥有126项注册版权,积累了二十年的经验。 |
我们的策略
我们的目标是通过以下业务战略,加强我们作为中国领先的在线自学课程提供商的地位:
| ● | 我们不断提高在线课程的广度和质量,以增加合作大学和教育机构的数量,这是我们的B2B2C和B2C服务的关键组成部分。 |
| ● | 持续扩大无纸化考试平台在继续教育和行业考试中的推广。 |
| ● | 在实施我们的全国扩张战略的同时,我们打算收购或设立当地的培训公司,将我们的B2B2C服务本地化。我们打算继续增加我们的研发部门。 |
61
我们的使命、愿景和价值观
我们的使命是改善中国的教育。认识到高等教育未被满足的需求以及民办教育的潜在社会和商业价值,我们通过提供专注于远程学习的教育服务开展业务。我们的愿景是利用我们在近二十年的运营中积累的技术优势,成为中国最好的教育科技公司。我们认为远程学习的核心是服务——客户满意度和创新是我们成功的关键,我们努力促进并坚持这些价值观。
提高我们绩效的步骤
招聘专业人员
我们相信,随着我们线上平台的技术发展和我们线上课程质量的提高,我们现有的产品和服务将使我们能够抓住在线教育日益增长的市场需求。有了我们能够提供的这些机会,我们计划通过招聘各个领域的专业人士来扩大我们的团队。近年来,专业人才供需趋于稳定,只要能提供发展机会,我们就能聘用更多优秀人才,如技术开发专业人才、网课制作人员、教学专业人才和高级管理专业人才。随着我们的团队不断壮大,我们期望能够提高我们的课程质量,与更多的学校进行谈判和合作,实现更多的收入和更好的财务结果。
推行“省级伙伴模式”
中国有34个省,每个省的人口从几千万到上亿不等。我们目前正在实施“省级合伙模式”,在不同省份建立子公司。我们每个省的当地合作伙伴,也是每个当地子公司的股东,不仅可以凭借公司的知名度、平台和课程,也可以凭借自己的能力和对当地教育市场的深刻理解开展业务。我们认为,这种“省级伙伴模式”将通过激励子公司的合作伙伴开拓潜在市场,为当地客户提供更好的服务,从而创造更多的收入。
扩展至在线非文凭课程
截至目前,我们的大部分在线课程都提供给自学学习者和攻读高等教育学位的大学生。我们也在探索资格证书的继续教育和专业发展课程。比如,我们完成了“全国教师证书考试”线上课程的开发。国内为“全国教师证书考试”开发课程的机构数量非常有限,尤其是像我们这样通过B2B2C模式推广这些课程。因此,这一领域的竞争并不激烈。另一方面,我们的在线教育平台成功搭建,在接下来的时期将会有更少的成本。因此,我们的毛利更有可能随着其他专业发展课程的发展而增加。
持续扩展至线上非文凭教育课程及成人继续高等教育课程
在线非文凭教育课程
截至目前,我们的大部分在线课程都提供给自学成才的学习者和攻读高等教育学位的大学生。我们还在探索非文凭教育课程和资格证书专业发展课程。比如,我们完成了“全国教师证书考试”线上课程的开发。远程居家办公和学习,加快了线上无文凭教育培训的发展。加入非文凭教育培训领域的竞争者更多了。我们将继续开发更多的在线课程,提高服务能力,以增强我们的竞争力。
62
在线成人继续高等教育课程
成人高等教育考试是成人获得高等教育的替代途径,是中国高等教育体系的重要组成部分。我们进入成人教育领域,并于2016年底推出了我们的继续教育平台。目前,我们与之签约的高校和教育机构超过180家,处于使用我们平台试用期的其他高校和教育机构有147家。鉴于此类服务的市场需求未得到满足,以及中国政府推广“互联网+”模式,中国的高等教育机构,包括我们现有和潜在的客户,将可能增加使用成人继续高等教育云平台,以规范教学过程并监控学习过程。因此,我们预计我们的在线成人继续教育服务收入将在长期内增加。
我们运营的关键方面
销售与市场营销
我们通过线下和线上渠道营销我们的服务。自我们成立以来,我们的大部分营销都是通过传统的线下渠道完成的。我们的销售代表拜访我们的目标潜在客户,例如大学和学校,然后为这些潜在客户安排会议和演示,以了解我们的服务,并让我们了解每个潜在客户的具体需求。我们还通过现有客户和商业伙伴的推荐来发展客户。我们还参加行业会议,以推广我们的品牌并进一步扩大我们的客户群。我们从2004年开始网络营销,包括搜索引擎营销和移动应用广告。近年来,我们还通过新媒体渠道拓展了线上营销,比如与微信公众号、微博等社交媒体平台。
费用
B2B2C业务收费:我们免费向大学或学校提供平台,但根据课程的不同向学生收取每节课10至120元的费用。
我们的B2C服务的费用:我们根据具体的培训项目收取费用。低端课程只包括线上课程,我们对这类课程收取每节课50元到180元的费用。高端项目既包括在线课程,也包括亲自培训。这类课程我们每门课收费200到600元。
技术服务费:我们按照我们的开发维护成本加30%的利润收取服务费。每个客户的费用各不相同,取决于具体的程序设计以及我们提供服务的成本,主要包括人力资源和计算机硬件及软件相关费用。我们与此类客户的协议中规定了此类费用。
客户
我们的在线教育服务的客户包括大学、学术机构、政府机构、出版商等私人客户以及准备各类标准考试的学生。对于B2B2C服务,我们的客户是湖南、湖北、江苏、福建、山东、贵州、安徽、河北、广东、广西、山西、四川、江西、甘肃等中国十四个省的高校和学术机构。我们的B2B2C服务的顶级客户包括湖北大学学院、怀化大学、湖南师范大学和集美大学。我们的B2C服务的客户是分布在全国各地的学生。对于我们的技术服务业务,客户包括政府机构和出版商等私营公司。
63
技术
我们的专有平台
| 1. | 发展战略:我们开发了专有的在线教育平台,我们根据客户的需求进行了设计和更新。除了传统的训练功能,我们还增加了额外的功能,以方便智力学习。我们拥有相对成熟的技术进行平台开发,可以根据客户的商业需求,基于此类技术设计特定的平台。我们认为,这种做法节省了客户的成本,缩短了开发周期,使我们能够快速响应市场需求。 |
| 2. | 目的与优势:我们平台的首要目的是为了我们自己的业务,即为准备各种考试的学生提供培训计划。我们的平台兼容Windows、H5、Android和iOS系统。我们的机构客户可以基于自己的数据管理能力和销售系统,开发自己的手机APP。 |
| 3. | 平台安全:我们采取了安全政策和措施,包括加密技术,以保护我们的专有数据和客户信息,我们每天都备份我们的数据库,包括客户数据。 |
我们聘请了一家知名的云服务商,有云主机提供在线服务,还有云存储和云点播服务。我们的IT部门定期监控我们的网站、移动应用程序和技术基础设施的性能,使我们能够对潜在问题做出快速响应。我们的网络基础设施没有出现任何重大问题。
研究与开发
我们的技术团队也将部分时间用于我们的研发工作。我们的技术团队拥有平台产品、服务器和移动APP的开发、设计、运维经验。过去三年,技术与开发部门的员工人数每年都在增加。我们的团队成员大多有5年及以上的经验,30%的团队成员拥有硕士或博士学位并且某些团队成员有在世界500强公司的工作经验。我们的研发努力与市场紧密相连。我们根据市场情况和政府政策调整我们的产品开发和服务。我们研发工作的重点包括完善我们的线上培训数据收集、专注于智能学习的项目、教育资源整合和技术服务。过去三年,我们在研发方面保持稳定投入,以获得在线教育行业的技术优势。我们预计,未来我们将继续增加研发的支出。
知识产权
我们目前有126个软件注册,用于我们的在线课程交付和备考计划以及相关的移动应用程序。我们还在中国商标局注册了24个商标。
员工
我们的总部设在北京,我们的大部分高级管理和技术团队都驻扎在这里。我们还在北京办事处接待部分总务和行政人员、内容开发专业人员以及销售和营销人员。我们其余的销售和营销人员都在湖南和江苏。我们在湖南和江西的办事处接待了我们的教师援助部门、技术团队以及一般和行政人员。
64
截至2024年3月31日,我们有125名员工,包括122名全职员工和3名兼职员工。截至2024年3月31日,这些员工中有28人在北京总部办公,97人在中国其他城市办公。下表按职能对公司专职人员进行细分:
| 功能 | 雇员人数 | 占总数的百分比 | ||||||
| 管理 | 7 | 6 | % | |||||
| 技术与发展 | 52 | 41 | % | |||||
| 教学辅助 | 16 | 13 | % | |||||
| 销售与市场营销 | 29 | 23 | % | |||||
| 产品开发和客户服务 | 9 | 7 | % | |||||
| 一般和行政 | 12 | 10 | % | |||||
| 合计 | 125 | 100 | % | |||||
我们与全职雇员订立雇佣合约。对于我们在中国的全职员工,我们也与他们订立独立的保密和竞业禁止协议。除了工资和福利,我们为全职员工提供基于绩效的奖金,并为我们的销售和营销人员提供基于佣金的薪酬。
在我们平台上提供带薪课的外教一般不是我们的全职员工。我们与这类教师订立服务合同,根据其授课数量和教学成绩向其支付服务费。
根据中国法规的要求,我们参加由市和省政府为我们在中国的全职员工组织的各种员工社会保障计划,包括养老金、失业保险、生育保险、工伤保险、医疗保险和住房保险。根据中国法律,我们须不时按该等雇员的薪金、奖金及某些津贴的特定百分比,向我们的中国全职雇员的雇员福利计划作出供款,最高金额由中国地方政府规定。
我们的员工不受任何集体谈判协议的保护。我们认为,我们与员工保持着良好的工作关系,我们没有经历过任何重大的劳资纠纷。
季节性
公司目前的经营已体现出季节性。每年4月和10月安排重大考试,每年1月和7月安排其他考试。因此,在每次考试前的两个月期间内,我们项目的招生人数是最高的。此外,成人继续教育业务在我们合作学校的暑假和寒假期间放缓。请参阅“风险因素——与我们的业务和行业相关的风险——我们的经营业绩受季节性波动影响。”
竞争
关于B2B2C服务,我们认为我们是一家领先的自学在线培训领域的服务提供商。我们的主要竞争对手是其他四家提供类似类型课程的公司,包括北京尚德在线教育科技有限公司、苏州青英飞凡软件科技有限公司、北京奥鹏远程教育中心有限公司和宏程科技发展有限公司,但我们在地理覆盖范围、合作学校数量、课程数量以及我们在行业的多年运营经验方面具有竞争优势。关于B2C服务,我们在中国有两个主要竞争对手,北京尚德在线教育科技有限公司和北京东大正保科技有限公司。我们在这项服务方面的竞争优势是我们悠久的运营历史、我们的品牌认知度以及我们提供的课程数量和类型。对于B2C服务,我们与传统的线下培训机构以及其他提供线上培训服务的公司竞争。在我们的技术服务方面,我们主要面临来自深圳市优学派世界教育发展有限公司、铁原Digital Media科技有限公司、方正科技有限公司和汉原科技有限公司的竞争。我们目前的客户群非常依赖这些服务。我们面临来自计划将业务扩展到在线教育行业的其他在线和移动平台或互联网公司的竞争,但我们相信,我们与客户长期建立的关系、经验丰富的技术团队和多年的经验将为我们在与这些市场新进入者竞争时提供优势。
65
设施
我们在北京租赁的行政办公空间合计467平方米。这些设施目前可容纳我们的管理总部,以及我们的部分销售和营销、产品开发以及一般和行政活动。
截至本报告日期,我们还在北京、江苏、湖南和福建租赁了总计约1693平方米的办公空间。截至本报告日期,我们的租赁物业概要如下:
| 位置 | 空间 (平方米) |
地址 | 使用 | |||
| 北京 | 467 | 中国北京市西城区德胜门外大街13号合盛财富广场L207b &中国北京市大兴区经济开发区胜北路1号40号楼1303A、1303B室 | 办公室 | |||
| 江苏南京 | 570 | 江苏南津建宁区竹山荣安601号4楼。 | 办公室 | |||
| 湖南长沙 | 548 | 湖南长沙天心区雀园路568号B1栋617-625室 | 办公室 | |||
| 福建福州 | 108 | 中国福建福州鼓楼区恒利博纳广场1号楼2411室 | 办公室 |
我们还拥有位于湖北武汉洪山区大学园路8号2A栋12-6室的166.6平方米的办公用房。
除了我们在湖南和湖北的办公空间,我们从独立第三方租用我们目前占用的所有设施。我们相信,我们目前租赁的设施足以满足我们在可预见的未来的需求,我们相信我们将能够获得足够的设施,主要是通过租赁额外的物业,以适应我们未来的扩张计划。
保险
我们目前除了参加各种政府法定社会保障计划外,没有任何保险范围,包括养老金缴费计划、医疗保险计划、失业保险计划、工伤保险计划、生育保险计划和住房公积金。
条例
本节概述了影响我们业务和运营的最重要的法律、规则和法规。
近期与网络安全相关的法规
2022年1月4日,CAC公布了修订后的《网络安全审查审查办法》,该办法自2022年2月15日起生效,废止了2020年4月13日颁布的《网络安全审查办法》。修订后的《网络安全审查办法》规定,购买网络产品和服务的关键信息基础设施运营者、开展数据处理活动的平台运营者,影响或可能影响国家安全的,应当申请网络安全审查,且以境外列名为目标的用户个人信息超过百万的平台运营者,必须申请网络安全审查。随着修订后的《网络安全审查办法》新颁布,这些措施将如何解释或实施,以及对我们有何影响,都不确定。我们现阶段无法预测修订后的网络安全审查措施(如果有的话)的影响,我们将密切监测和评估规则制定过程中的任何发展。
66
由于预期网络安全法律法规的执行力度将加强以及我们业务的持续扩展,如果我们被视为中国网络安全法律法规下的“关键信息基础设施运营商”或“平台运营商”并将被要求遵守网络安全审查程序,我们将面临潜在风险。在此类审查期间,我们可能被要求暂停向我们的客户提供任何现有或新的服务和/或经历我们运营的其他中断,并且此类审查还可能导致对我们公司的负面宣传以及我们的管理和财务资源的转移。
截至本年报日期,我们没有涉及任何调查或成为受CAC根据修订后的网络安全审查办法启动的网络安全审查对象,也没有收到任何来自CAC的这方面的询问、通知、警告、处分或任何对我们上市地位的监管异议。
我们在中国的业务受中国法律法规管辖。截至本报告之日,根据我们的中国法律顾问北京市浩泰律师事务所的告知,我们或我们的任何中国子公司,或VIE及其子公司目前均无需获得中国证监会或CAC的任何许可批准或许可,以在纳斯达克交易我们的证券并向外国投资者发行我们的证券,或任何其他政府机构为批准我们或我们子公司的运营而需要的许可。虽然我们在中国的子公司的业务须接受CAC的网络安全审查,但正如浩泰所告知,我们认为我们无需进行网络安全审查,因为(i)我们在业务运营中不拥有超过一百万用户的大量个人信息;以及(ii)我们在业务中处理的数据不影响国家安全,因此可能不会被当局归类为核心数据或重要数据。然而,如果我们无意中得出结论,当此类批准或许可是需要的,或适用的法律、法规或解释发生变化,并且我们需要在未来获得批准或许可时,我们的运营可能会直接或间接地受到与我们的业务或行业相关的未来法律法规的不利影响。如果我们未能遵守此类规则和规定,我们可能会受到中国监管机构(包括中国证监会)的处罚和制裁,这可能会对公司证券在纳斯达克继续交易的能力产生不利影响,从而可能导致我们的证券价值大幅下降或变得一文不值。
鉴于法律法规的解释和实施以及政府当局的执法实践的不确定性,我们可能需要在未来获得额外的许可、许可、备案或批准,以实现我们平台的功能和服务。有关更多详细信息,请参阅“第1a项。风险因素—与我们业务相关的风险—与在中国开展业务相关的风险”。
与外国投资有关的条例
外商独资企业法律
外商独资企业的设立程序、审批程序、注册资本要求、外汇限制、会计实务、税收和劳务事项,适用全国人民代表大会常务委员会(“人大常委会”)颁布的《中国外商独资企业法》或《外商独资企业法》,自1986年4月12日起施行,并于2000年10月31日、2016年9月3日修订,《外商独资企业法实施细则》,1990年12月12日由对外经济贸易部颁布,2001年4月12日、2014年2月19日经国务院修订。根据《外商独资企业法》及其实施细则,外商独资企业的设立,由商务部审批,或者国务院授权的省、自治区、直辖市、计划单列市、经济特区各级政府,由国务院颁发批准证明。设立外商独资企业不涉及实施国家规定的特别准入管理措施的,设立外商独资企业实行备案管理。外国投资者在中国境内取得的利润和其他合法权益受中国法律保护,外国投资者从外商独资企业取得的合法利润、其他合法收益和清算后资金可以汇往境外。
外商投资产业指导目录
外国投资者在中国境内的投资活动,应遵守《外商投资产业指导目录》(“目录”),该目录由商务部和国家发改委颁布并不时修订。目录将行业分为三类:鼓励类外商投资行业、限制类外商投资行业和禁止类外商投资行业。凡未列入《目录》的行业或列入《目录》的鼓励类外商投资行业,均为许可行业。一些受限制的行业仅限于股权或契约型合资企业,而在某些情况下,中国合作伙伴被要求在这类合资企业中持有多数权益。境外投资者不得投资禁止类行业。2018年6月28日,发改委、商务部颁布《外商投资准入特别管理措施》(“2018年负面清单”),自2018年7月28日起施行。根据2018年负面清单,提供增值电信服务属于限制类,外资持股比例不能超过50%(e创业除外)。
67
并购规则
关于外国投资者并购境内企业的规定,即并购规则,由商务部、证监会、国务院国资委、STA、上汽集团和外管局于2006年8月8日联合颁布,自2006年9月8日起施行,后于2009年6月22日进行修订。本并购规则除其他事项外,对外国投资者购买和认购境内企业的股权以及外国投资者购买和经营境内企业的资产和业务作出规定。境外特殊目的载体,即SPV,根据并购规则定义为中国个人或企业为境外上市目的直接或间接控制的境外实体,其主要资产为在关联境内企业中的权益。根据并购规则,如果SPV打算与此类中国个人或控制SPV的企业有关联的任何境内企业合并或收购,则拟议的合并或收购应提交商务部批准。并购规则还要求,SPV的证券在境外证券交易所上市交易前,须取得证监会的批准。
中国外商投资法
2020年1月1日,《中国外商投资法》和《中国外商投资法实施条例》正式生效,成为规范外商在中国大陆投资的主要法律法规,取代了此前规范外商在中国大陆投资的三部法律,即《中外合资经营企业法》、《中外合作经营合营企业法》和《外商独资企业法》及其实施细则和配套条例。
根据中国外商投资法,“外商投资”是指外国个人、企业或其他实体直接或间接在中国大陆进行的投资活动,包括下列情形:(一)外国投资者单独或联合其他投资者在中国大陆设立外商投资企业,(二)外国投资者在中国大陆取得企业的股份、股权、财产部分或其他类似权益,(三)外国投资者单独或联合其他投资者在中国大陆投资新项目,(四)外国投资者通过法律、行政法规规定的方式或者国务院规定的其他方式进行的投资。
中国外商投资法在外商投资管理方面采用了改革后的制度,根据该制度,中国政府在投资进入方面对外国投资者适用国民待遇,外国投资者需要遵守外商投资负面清单规定的要求。负面清单由国务院批准发布、修改或发布,不定期发布。负面清单将由禁止外商投资行业清单和限制外商投资行业清单组成。将禁止外国投资者对禁止类行业进行投资,而外商投资必须满足限制类行业投资负面清单规定的若干条件。外商投资、内资投资负面清单规定的禁止类行业和限制类行业范围以外的行业,一视同仁。凡在《中国外商投资法》生效前设立的外商投资企业,可在2020年1月1日后五年内保持原法人形式。
《中国外商投资法实施条例》重申了《中国外商投资法》的若干原则,并进一步规定,除其他外,(1)在《中国外商投资法》生效日期之前成立的外商投资企业未能调整其法律形式或治理结构以符合《中国公司法》或《中国合伙企业法》(如适用)的规定并在2025年1月1日前完成修订登记的,企业登记机关不办理该外商投资企业的其他登记事项,此后可以公示;(二)《中华人民共和国外商投资法》生效日前设立的外商投资企业的合营方之间合同约定的股权转让、利润分配和剩余资产的规定,经调整该外商投资企业的法律形式和管辖结构,可以对当事人继续具有约束力。
2019年12月30日,商务部与国家市场监督管理总局(“市场监督管理总局”)联合颁布《外商投资信息报告办法》,自2020年1月1日起施行。根据办法,外国投资者直接或间接在中国大陆开展投资活动的,该外国投资者或外商投资企业须将投资信息报送商务主管部门进一步办理。
68
2020年12月,发改委、商务部颁布《外商投资安全审查办法》,自2021年1月18日起施行。发改委、商务部成立工作机制办公室分管外商投资安全审查工作。此类措施将外国投资定义为外国投资者在中国大陆的直接或间接投资,其中包括(i)投资于新的在岸项目或成立外商独资的在岸公司或与外国投资者建立合资企业;(ii)通过并购获得在岸公司的股权或资产;(iii)通过任何其他方式和通过任何其他方式进行的在岸投资。对关系国家安全的某些关键领域的投资,如重要文化产品和服务、重要信息技术和互联网服务及产品、关键技术等关系国家安全的重要领域导致取得被投资企业实际控制权的,在进行投资前必须向专门设立的办事处备案。什么可能构成“通过或通过任何其他方式进行的在岸投资”或“事实上的控制”,可以在此类措施下进行广义解释。通过合同安排进行的控制很可能被视为基于适用于自贸区外商投资安全审查条款的事实上的控制。未进行备案的,可对该境外投资者在规定期限内进行整改,并在国家征信系统中记为该境外投资者的负面信用信息,进而对该等投资者进行联合惩戒。如果这类投资者未能或拒绝进行此类整改,将被责令处置该股权或资产,并采取任何其他必要措施,以恢复现状并消除对国家安全的影响。
有关增值电讯服务的规例
增值电信服务许可证
国务院于2000年9月25日发布《中国电信条例》,即2016年2月6日修订的《电信条例》,对中国境内的电信活动进行规范。《电信条例》将电信服务分为两类,即“基础设施电信服务”和“增值电信服务”。根据《电信条例》,增值电信业务经营者必须首先取得工业和信息化部或其省级对口单位的增值电信业务经营许可证,即增值电信许可证。2017年7月3日,工信部颁布了《电信业务许可管理办法》,自2017年9月1日起施行,对经营增值电信业务所需的许可类型、取得该许可的资格和程序以及该许可的管理和监督作出了较为具体的规定。
根据2003年4月1日起施行的《电信业务分类目录》,互联网信息服务,也称互联网内容服务,即ICP服务,被视为增值电信服务的一种。2015年12月28日,工信部公布了修订后的《电信业务分类目录》,即2016年工信部目录,自2016年3月1日起施行。根据2016年工信部目录,包括信息发布与传递服务、信息搜索与查询服务、信息社区平台服务、信息实时交互服务、信息保护与处理服务等内容的互联网信息服务,继续划为增值电信服务范畴。同样由中国国务院于2000年9月25日颁布并于2011年1月8日修订的《互联网信息服务管理办法》(ICP办法)对提供ICP服务作出了更为具体的规定。根据ICP办法,任何从事提供商业性ICP服务的公司,在中国境内提供任何商业性互联网内容服务前,应当取得相关政府主管部门的互联网信息服务细分类别增值电信许可证,或ICP许可证,而当ICP服务涉及新闻、出版、教育、医疗、卫生、药品和医疗设备等领域时,如法律或有关规定要求,在向工信部或其省级对口单位申请ICP许可证前,必须取得各自监管部门的具体批准。根据上述规定,“商业性ICP服务”一般是指以营利为目的,通过互联网提供特定信息内容、网络广告、网页建设等网络应用服务。
外商投资增值电信服务
于2002年1月1日生效并于2008年9月10日和2016年2月6日修订的《外商投资电信企业管理条例》或《FITE条例》,是规范外商在华直接投资电信企业的关键法规。《FITE条例》规定,禁止电信企业的外国投资者持有提供增值电信服务的外商投资企业50%以上的股权。此外,外国投资者要收购在中国提供增值电信服务的业务的任何股权,必须证明其在提供此类服务方面的良好业绩记录和经验。
69
中国民办教育相关条例
中华人民共和国教育法
1995年3月18日,中国全国人民代表大会(简称全国人大)颁布了《中国教育法》或《教育法》,并于2009年8月27日、2018年12月29日和2021年4月29日进一步修订,规定政府制定教育发展规划,建立和运营学校和其他类型的教育机构,原则上鼓励企业、机构、社会组织和个人运营学校和其他类型的教育组织。对比2009年修订生效的教育法版本,规定任何组织和个人不得以商业目的设立、经营学校或任何其他教育机构,现行教育法将修订后的教育法中禁止以商业目的设立、经营学校或其他教育机构的规定,缩小为仅限制以政府资金或捐赠资产创办的学校或其他教育机构。
2022年4月20日,全国人大常委会通过了经修订的《中国职业教育法》,即经修订的《职业教育法》,该法于2022年5月1日生效,取代了此前于1996年通过的《中国职业教育法》。修订后的职业教育法明确,职业教育与正规教育同等重要,国家鼓励发展各级各类形式的职业教育,鼓励社会力量广泛平等参与职业教育和职业教育国际传播与合作,努力提高职业教育认可度。修订后的职业教育法还规定了建立健全职业教育体系、深化企业与学校合作、完善职业教育保障体系和措施等内容。
民办教育促进法与民办教育促进法实施细则
《中国民办教育促进法》于2003年9月1日生效,而最新的修正案,或称(“修正案”)于2018年12月29日生效,并于同日生效。根据修正案,民办学校举办者可自行选择设立非营利性或营利性民办学校。尽管如此,学校举办者不得创办从事义务教育的营利性民办学校。
修正案的主要特点包括:(i)营利性民办学校的举办者有权保留学校的利润和收益,运营盈余可根据中国公司法及其他相关法律法规分配给举办者;(ii)非营利性民办学校的举办者无权分配利润或从非营利性学校进行,非营利性学校的运营盈余全部用于学校的运营;(iii)营利性民办学校有权自行设定学费等杂费,无须事先征得有关政府主管部门批准或报备。非营利性民办学校的收费,则由省、自治区、市政府规定;(四)民办学校(营利性和非营利性)可享受税收优惠。非营利性私立学校将享有与公立学校相同的税收优惠。由于尚待出台更具体的规定,修正案生效后营利性民办学校的税收政策仍不明确;(v)在有建设或扩建非营利性民办学校的情况下,学校可作为优惠待遇以政府划拨的形式取得所需的土地使用权。营利性民办学校新建、扩建的,学校可以向政府购买的方式取得规定的土地使用权;(六)非营利性民办学校清算后的剩余资产继续用于非营利性学校的运营。营利性民办学校的剩余资产,按照中国公司法分配给举办者;县级以上人民政府可以通过认购民办学校服务、提供助学贷款和奖学金、租赁或者转让未使用的国有资产等方式支持民办学校。政府可进一步采取政府补助、奖补资金和捐赠奖励等措施,支持非营利性民办学校。
2016年12月30日,教育部、马华协会、国家工商总局、人力资源和社会福利部、国家公营部门改革办公室联合发布《民办学校分类登记实施细则》,以反映修正案中规定的新的民办学校分类制度。一般情况下,修正案颁布前设立的民办学校选择登记为非营利性学校的,应当修改章程,继续经营并完成新的登记程序。该民办学校选择登记为营利性学校的,应当进行财务清算程序,使其拥有的土地、校舍、净余额等资产产权经政府有关部门认证,补缴相关税款,申请新的民办学校办学许可证,重新登记为营利性学校并继续经营。关于上述登记的具体规定,尚待省级人民政府出台。
70
2016年12月30日,教育部、国家工商行政管理总局、人力资源和社会福利部联合发布《营利性民办学校监督管理实施细则》,规定营利性民办学校的设立、分立、合并等重大变更,应当先经教育主管部门或者劳动和社会福利主管部门批准,然后在国家工商行政管理总局主管分支机构登记注册。
2018年4月20日,教育部发布《中国民办教育促进法实施条例》修订草案(征求意见稿),或教育部征求意见稿,向社会公开征求意见。随着教育部征求意见稿征求意见期于2018年5月结束,2018年8月10日,司法部(“司法部”)公布了《中国民办教育促进法实施条例(修订草案)》委员会征求意见稿,即《司法部报批草案》,进一步规定语言、艺术、体育、科技教学民办培训机构和成人文化教育或非学历继续教育民办培训机构可直接向当地工商行政管理部门申请登记。根据《司法部征求意见稿》,利用互联网技术在线开展培训教育活动、职业资格或职业技能活动的组织,或为在线开展前述活动提供服务的互联网技术服务平台,应当取得相应的互联网经营许可,并取得机构所在州一级教育行政主管部门和人力资源社会保障主管部门的批准,不得开展需取得民办学校经营许可的教育教学活动。尽管财政部关于《中国民办教育促进法》的公开征求意见稿已于2018年9月10日结束,但财政部没有提供修订后的《中国民办教育促进法实施细则》颁布的时间框架。如果上述MOJ报批草案按建议制定,某些培训机构,例如我们的私立培训机构,不需要获得教育主管部门的私立学校经营许可。然而,由于司法部的报批草案仍处于草案形式,因此无法保证它会按提议或根本不会颁布。
2021年5月14日,国务院正式公布了修订后的《民办教育促进法实施细则》,生效日期为2021年9月1日(以下简称“2021年实施细则”),其中做出了可能影响民办学校的若干重大变化。2021年实施细则进一步促进民办教育发展,规定民办学校享有相当于公办学校适用法律规定的权利或优惠政策,主要包括:(一)民办学校可以享受国家规定的税收优惠政策,非营利性民办学校可以享受与公办学校同等的税收政策;(二)地方人民政府按照对非营利性民办学校与公办学校同等对待的原则,在用地方面给予优惠,对提供学历教育的学校,可以通过招标、拍卖、挂牌、出让合同等方式供地,长期租赁或出售与出租相结合,并可允许分期付款。
2021年7月24日,国务院办公厅、中央办公厅联合公布《关于进一步减轻义务教育阶段学生作业负担和校外培训负担的意见》或《减轻负担意见》,其中规定,(一)地方政府主管部门不再批准新设课外辅导机构为义务教育阶段学生提供学科辅导服务,并将现有提供学科辅导服务的课后辅导机构登记为非营利性机构;(二)向当地教育行政部门备案提供学科辅导服务的线上学术课后辅导(“AST”)机构,由政府主管部门履行审核、再审批程序,且如未能获得此类批准,将导致其先前的备案和ICP许可证被注销;(iii)禁止学术AST机构通过股票市场上市筹集资金或进行任何资本化活动以及禁止上市公司通过资本市场筹资活动投资于学术AST机构,或通过支付现金或发行证券的方式收购学术AST机构的资产;(iv)禁止外资通过并购、受托经营或加入特许经营或可变利益实体的方式控制或参与任何学术AST机构。违反前述规定的,予以整改。
71
此外,《减负意见》明确了课后辅导机构必须满足的一系列经营要求,其中包括:(一)课后辅导机构不得在国家法定节假日、双休日和课间提供学科辅导服务;(二)线上辅导,每节不超过三十分钟,培训不迟于晚上9:00结束;(三)不得在主流媒体、新媒体展示的网络平台和广告牌上发布、播放课后辅导广告,公共场所、居住区;(四)严禁开设海外教育课程;(五)将义务教育学科辅导收费纳入政府指导价管理,抑制过度高收费和过度逐利行为;(六)政府主管部门对课后辅导机构预收费用实行风险管控,并提出设立第三方托管人、风险准备金等要求,加强对辅导服务相关贷款的监管;(七)禁止学龄前儿童线上辅导,也严禁为学龄前儿童提供线下学科(含外语)辅导服务;(八)不再批准新设为学龄前儿童和十至十二年级学生提供学科辅导服务的课后辅导机构;(九)对面向十至十二年级学生的学科辅导机构,参照《减负意见》相关规定实施管理监督。
2021年7月28日,教育部办公厅颁布《关于进一步明确义务教育阶段课后辅导学术科目和非学术科目范围的通知》,其中明确,根据国家关于义务教育的课程设置,课后机构开展辅导、道德法治时,将语文、历史、地理、数学、外语(含英语、日语、俄语)、物理、化学和生物列为学术科目,将体育(或体育与健康)、艺术(或音乐、艺术)、综合实践活动(含信息技术教育、劳动与技术教育)列为非学术科目。教育部办公厅2021年11月印发的《义务教育校外培训项目分类认定指南》进一步明确,达到以下标准的,校外培训划为学术性学科培训:(一)课程以学科知识和技能培训为指导,以提高学科学习成绩为目标;(二)培训内容主要涉及道德与法治、中文、历史、地理、数学、外语(英语、日语、俄语)、物理、化学、生物、等;(三)培训采取教师(包括虚拟形象、人工智能等)教学、演示和互动的方式进行,重点开展知识讲解、听说读写算术等学科能力培训,主要流程包括预习、教学和复习练习,并作为主要流程形式;(四)对学生的评价以筛选和选拔为主,以学习成绩和考试成绩为主要评价依据。
2021年8月25日,教育部办公厅印发《中小学生课后辅导教材管理办法(试行)》,其中规定:(一)中小学生和编制该辅导教材的工作人员的课后辅导教材,应当符合该办法规定的若干要求,其中,除其他要求外,辅导教材应当遵循国家课程标准,不得提前提供学校课程内容;(二)课后辅导机构应当建立辅导教材内部管理制度和编制该辅导教材的工作人员;(三)课后辅导机构应当对辅导教材进行内部审查,地方教育行政部门应当对辅导教材进行外部审查;(四)课后辅导机构只能使用经过内部和外部审查的辅导教材或者已正式公布材料的;(v)校后辅导机构应当将辅导材料和编制该材料的工作人员向有关教育行政部门备案;(vi)校后辅导机构违反措施的,将予以整改,整改期间不得使用相关辅导材料;校后辅导机构逾期拒不整改或者违规情节严重的,可以由当地教育行政部门吊销其民办学校经营许可。
2021年9月9日,教育部办公厅、人力资源社会福利部办公厅联合印发《课后辅导机构从业人员管理办法(试行)》,对课后辅导机构聘用教师、科研人员和教辅人员提出了一系列要求。对违反此类要求的课后辅导机构,将予以整改。课外辅导机构多次违反要求或违反若干要求的,该课外辅导机构禁止招生,整改期间不得开展辅导活动;且该课外辅导机构逾期拒不整改或违规情节严重的,可被当地教育行政部门吊销其民办学校经营许可证。
72
2021年9月18日,教育部办公厅联合其他5家政府主管部门发布通知,要求所有向当地教育行政部门备案的提供学科辅导服务的线上课外辅导机构在2021年底前取得民办学校经营许可,所有线上课外辅导机构在取得许可前,暂停招生和收费。
2021年10月21日,教育部联合若干其他中国政府主管部门颁布了《关于加强对课后辅导机构预收费用监管的通知》,其中规定:(i)地方政府主管部门负责对课后辅导机构预收费用进行监管;(ii)地方政府主管部门在管理预收费用相关风险时将考虑当地情况,采取包括指定银行托管人或计提风险准备金等措施。
2022年3月,教育部、发改委、国家税务总局联合发布《关于规范非学历课后培训机构的通知》,其中规定,(一)非学历课后辅导机构应当具备相应资质,其工作人员应当具备相应的专业证明;(二)非学历课后辅导机构应当确保培训内容和培训方式适合学生的年龄、心理和身体特点及认知水平;(三)培训内容、培训学时、收费项目、非学历课外辅导机构收费标准等信息应当公开,接受社会公众监督;(四)非学历课外辅导机构向中小学生提供的课后培训活动,应当采用服务合同形式,严格履行合同义务,规范其收费行为;(五)非学历课外辅导机构虚构原价、虚假折扣、虚假宣传的不正当竞争行为,禁止垄断行为和任何形式的价格欺诈;(六)非学历课外辅导机构预收取费用,应存入收费专用账户,不得一次性收取学费,或变相充值、量卡超过60节课或课程时长超过三个月;(七)非学历课外辅导机构应遵守有关场所、设施和消防安全的要求。
2022年11月30日,教育部联合其他十二个政府主管部门发布了《关于规范中小学生非学历课后辅导的意见》,其中重申,地方政府主管部门要针对不同的辅导类别确定相应的主管部门,并应结合当地实际,对相应类别的线上线下辅导机构制定基本的设立标准和审批程序。此外,意见提出,地方政府主管部门要规范日常经营,加强对非学历课外辅导的日常监管,包括:(1)在培训内容和培训时间上,非学历辅导机构不得开设学历辅导课程,培训时间不得与当地中小学教学时间相冲突;线下培训不迟于20:30结束,线上培训不迟于21:00结束;(2)价格上,非学历辅导机构应遵循公平、合法、诚信的原则,按培训成本定价,市场供求等因素;并将此种价格向主管部门报告并向社会公布;(三)预收费用方面,辅导机构收取的所有费用,一律专账处理,不得以培训贷款方式支付培训费用。预收费用实行监管,不得超过60节课、一次课时三个月以上或5000元以上或以充值、挂卡等变相收费方式收取;(四)所有非学历辅导机构通过全国课后教育培训监管服务平台纳入统一管理。
此外,关于义务教育的减负意见还要求,地方政府要明确非学历课外辅导机构的主管部门,通过对体育、文化艺术、科学技术等非学历学科进行分类,在非学历辅导不同分类之间制定标准并进行严格审核后再许可。
截至本年度报告日期,若干地方政府已颁布规则,要求提供某一类别非学历辅导服务的非学历辅导服务提供者取得民办学校经营许可或相关主管部门批准,若干地方政府已就上述要求发布规则草案公开征求意见。
73
2023年3月14日,教育部联合其他四家政府主管部门发布《课后辅导机构财务管理暂行办法》,即《暂行办法》,对为3至6岁学龄前儿童和义务教育及高中阶段学生提供课后辅导服务的课后辅导机构的财务管理进行规范。暂行办法明确,对课外辅导机构经费实行预算管理、收入管理、预收费用监管和资金使用全过程监管。特别是暂行办法规定,(1)上市公司不得发现或参与创办为义务教育阶段学生提供课后辅导服务的课后辅导机构,不得以发行股份、支付现金等方式购买课后辅导机构资产;(2)为义务教育阶段学生提供课后辅导服务的课后辅导机构不得由境外主体控股或投资包括通过并购、合同安排等方式,(3)非营利性课后辅导机构举办者不得收取该等机构的分红、回报或剩余资产。
教育部发布课后辅导行政处罚暂行办法,即暂行办法,自2023年10月15日起施行,对课后辅导机构的各类不投诉行为进行了具体规定,并规定了相应的处罚措施。根据暂行办法,任何人、法人或其他组织未经批准、不满足下列条件开展课外辅导的行为,构成课外辅导机构擅自开展的行为,责令停止经营,退回收取的费用,并处以罚款:(一)有线下培训的特定培训场所,或有线上培训的网站或申请;(二)有两名以上培训从业人员;(三)有组织结构和分工。此外,课外辅导机构管理混乱,涉及下列行为之一的,政府主管部门应当要求该等课外辅导机构在一定期限内整改,并给予警告:(一)违反与中小学联合招生等规定招生的;(二)违反法律法规和国务院主管部门颁布的其他有关规定招聘和管理从业人员的;(三)违法收取价格、收费行为、预收费用管理,国务院主管部门颁布的条例和其他有关规定;(四)含有与网络课外辅导辅导不相关的网络游戏内容和链接;(五)未按照国务院主管部门颁布的有关规定,保留培训内容、培训数据和网络课外辅导直播培训画面;(六)违法发布广告;(七)可能严重影响教育教学的其他紊乱情况。退费后没收违法所得(如有);情节严重的,责令责任机构停止招收学员,吊销执照。
2024年2月8日,教育部发布《课后辅导管理规定(征求意见稿)》,对课后辅导提出了一系列要求。截至本年度报告之日,本行政法规草案仅公开征求公众意见,其各自的规定和预计通过或生效日期可能发生变化。
有关在线和远程教育的条例
根据教育部2000年7月5日发布的《教育网站和网络远程教育学校管理规定》,教育网站和网络教育学校可以提供与高等教育、初等教育、学前教育、教学教育、职业教育、成人教育、其他教育有关的教育服务和公共教育信息服务。“教育网站”是指通过互联网或教育电视台通过ISP连接的数据库或在线教育平台,向网站访问者提供教育或教育相关信息服务的组织。“在线教育学校”是指提供学历教育服务或出具各类证书的培训服务的教育网站。开设教育网站和网络教育学校,视具体教育类型,由相关教育主管部门批准。任何教育网站、网络教育学校收到批复后,应当在其网站上注明该批复信息以及批复日期、档案号。
2016年2月3日,国务院公布《关于取消第二批152项中央指定地方政府行政审批事项的决定》,明确取消《教育网站和网络教育学校管理条例》规定的经营性教育网站和网络教育学校的审批要求,并重申只能按照行政许可法规定行政审批要求的原则。
74
互联网信息服务有关规定
《互联网信息服务管理办法》,即《互联网信息办法》,于2000年9月25日发布,2011年1月8日修订。互联网信息办法规定,所有商业性ICP必须从有关电信主管部门获得提供互联网信息服务的许可证,或ICP许可证,才能在中国提供任何商业性互联网信息服务。集成电路企业应在其首页醒目位置展示其ICP许可证编号。此外,互联网信息办法还规定,在新闻、出版、教育、医疗保健、医药和医疗器械等敏感和战略性部门运营的ICP也必须获得监管这些部门的相关当局的额外批准。
互联网文化活动有关规定
2011年2月17日,文化部颁布《互联网文化暂行管理规定》,即《互联网文化规定》,经2017年12月15日文化部《关于废止和修改部分部门规章的决定》修订,自2011年4月1日起施行。互联网文化条款要求从事商业“互联网文化活动”的ICP须取得文化部许可。“互联网文化活动”在《互联网文化条款》中定义为提供互联网文化产品及相关服务的行为,包括(一)制作、复制、输入、播放互联网文化产品;(二)将文化产品张贴在互联网上或通过互联网传送给计算机、固定电话、手机、电视机和游戏机等终端用户,供网络用户浏览、使用或下载的网络传播;(三)展示、对比互联网文化产品。此外,《互联网文化规定》将“互联网文化产品”定义为通过互联网制作、播放和传播的文化产品,主要包括网络音乐娱乐、网络游戏、网络表演和剧目(节目)、网络演出、网络艺术作品和网络漫画等专门为互联网制作的互联网文化产品,以及通过一定手法将音乐娱乐、游戏、表演和剧目(节目)、表演、艺术作品、漫画等文化产品制作的互联网文化产品复制到互联网上传播。
网络出版有关规定
2016年2月4日,国家广电总局、工信部联合发布《网络出版服务管理规定》,即自2016年3月10日起施行的《网络出版规定》。《网络出版规定》对网络出版活动作了详细规定,主要涉及网络出版服务的界定、许可和审批、行政和监管制度及法律责任等问题。根据《网络出版规定》,在中国境内提供的所有网络出版服务均适用《网络出版规定》,提供网络出版服务应当取得网络出版服务许可证。根据《网络出版条款》,“网络出版服务”是指通过信息网络向公众提供网络出版物;“网络出版物”是指具有经编辑、制作或加工等出版特征并通过信息网络向公众开放的数字作品,包括:(一)书面作品、图片、地图、游戏、漫画、音像读物和其他含有文学、艺术、科学或其他领域有用知识或思想的原创数字作品;(二)内容与任何已出版的书籍、报纸、期刊、音像制品内容相同的数字作品,电子出版物等;(iii)网络文献数据库或其他数字作品,通过选择、编排、收藏或其他方式衍生自上述任何作品;(iv)SAPPRFT可能确定的其他类型的数字作品。
与出版物发行有关的条例
根据SAPPRFT和MOC联合颁布、自2016年6月1日起施行的《出版物市场管理办法》或《出版物市场办法》,任何企业和个人从事出版物发行活动,应当取得SAPPRFT或当地对应机构的许可。“出版”定义为“图书、报刊、期刊、音像制品、电子出版物”,“发行”在出版物市场办法中分别定义为“批发、零售、出租、展览等活动”。从事出版物零售的企业和个人,应当取得县级SAPPRFT当地对口单位颁发的出版物经营经营许可证。此外,任何持有出版物经营许可证的企业和个人,应当自其开始开展任何网络出版物发行业务之日起15日内,向授予许可的SAPPRFT相关当地对应机构备案。单位或者个人通过互联网或者其他信息网络从事出版物发行的,应当取得出版物经营许可证。
75
视听节目网传有关规定
国家广电总局、工信部于2007年12月20日联合颁布《互联网视听节目服务管理规定》,即《视听节目规定》,自2008年1月31日起施行,经修订,自2015年8月28日起施行。在视听节目规定下,“互联网视听节目服务”被定义为制作、编辑、整合视听节目,通过互联网向社会公众提供,并为他人上传、传输视听节目提供服务的活动,要求互联网视听节目服务提供者取得SAPPRFT颁发的网络传播视听节目许可证,或在SAPPRFT办理一定的注册手续。一般来说,互联网视听节目服务提供者必须是国有或国有控股实体,这类提供者开展的业务必须满足SAPPRFT确定的互联网视听节目服务总体规划和指导目录。2009年3月30日,国家广电总局颁布了《关于加强互联网视听节目内容管理的通知》,重申适用时对通过互联网,包括通过移动网络传输的视听节目的前置审批要求,禁止含有暴力、色情、赌博、恐怖主义、迷信或其他类似禁止成分的特定类型互联网视听节目。
2010年3月17日,SAPPRFT颁布了临时实施互联网视听节目服务暂定类别,即类别,于2017年3月10日进行了修改。分类明确了互联网视听节目服务范围。按类别划分,互联网视听节目服务分为四大类,又进一步划分为十七个子类。第三小类至第二类包括制作和编辑某些涉及(其中包括)教育内容的专门视听节目,并在网上向广大公众播放此类内容。不过,视听节目条款的解释和实施,特别是“互联网视听节目”的范围,仍存在重大不确定性。
软件行业相关法规
2000年6月24日,国务院发布了鼓励软件和集成电路产业发展的若干政策,自2000年7月1日起施行,或称政策,以鼓励中国软件和集成电路产业的发展,增强中国信息技术企业在国际市场上的竞争能力。政策通过多种方式便利中国软件和集成电路产业的发展,包括:(一)鼓励风险资本投资软件产业并向软件企业提供资金或协助此类软件企业在境外筹集资金;(二)提供税收优惠,包括对2010年前销售自主研发的软件产品的纳税人按超过3%的法定增值税税额立即退税以及多项免征和降低的企业所得税税率;(三)提供政府支持,例如政府资助软件技术的发展;(四)提供优惠,例如向出口软件产品的企业提供低利率的信贷便利;(v)采取各种策略确保软件行业拥有足够的专业知识;(vi)在中国实施加强知识产权保护的措施。根据国务院2011年1月28日颁布的进一步鼓励软件产业和集成电路产业发展的若干政策,继续实施增值税优惠政策,进一步落实和完善相关营业税优惠政策。符合条件的软件企业、集成电路设计企业,从事软件开发测试、信息系统集成、咨询运维、集成电路设计等业务的,免征营业税,并简化相关手续。
企业要符合优惠条件,必须经政府主管部门认定为软件企业。软件企业进行年检,在某一年未通过年检将导致企业丧失相关利益。
76
互联网信息安全和隐私保护有关规定
中国宪法规定,中国法律保护公民通信自由和隐私,禁止侵犯这些权利。近年来,中国政府当局颁布了有关互联网使用的法律法规,以保护个人信息不被任何未经授权的披露。根据2012年12月28日人大常委会发布的《关于加强网络信息保护的决定》和2013年7月16日工信部发布的《电信和互联网用户个人信息保护令》,任何收集、使用用户个人信息的行为,必须征得用户同意,遵守合法性、合理性、必要性原则,并在规定的目的、方式和范围内。“个人信息”在本条例中的定义是指表明公民身份、其使用电信和互联网服务的时间或地点或涉及任何公民出生日期、身份证号、住址等隐私的信息。ICP服务提供者还必须对收集到的信息严格保密,并进一步禁止泄露、篡改或销毁任何此类信息,或向其他方出售或提供此类信息。任何违反上述决定或命令的行为,都可能使ICP服务商受到警告、罚款、没收非法所得、吊销执照、取消备案、关闭网站甚至承担刑事责任。
根据全国人民代表大会常务委员会发布、自2017年6月1日起施行的《中华人民共和国网络安全法》,“个人信息”是指以电子方式或其他方式记录的、可用于独立识别或与其他信息相结合以识别个人个人信息的各类信息,包括但不限于:个人姓名、出生年月、身份证号码、经生物鉴定的个人信息、住址和电话号码等。网络安全法还规定:(一)网络运营者收集使用个人信息,应当遵循合法性、合法性和必要性原则,公开数据收集使用规则,明确表述收集使用信息的目的、手段和范围,并征得被收集数据的人的同意;(二)网络运营者不得收集与其提供的服务无关的个人信息,也不得违反法律、行政法规的规定或者被收集数据的人给予的同意范围,收集、使用个人信息;应当按照法律、行政法规的规定和与用户达成的协议,处置其保存的个人信息;(三)网络运营者不得泄露、篡改、损毁其收集的个人信息,未经被收集数据的人同意,不得将个人信息提供给他人。但是,如果信息经过处理,无法追回,因此无法与特定人员匹配,这种情况属于例外情况。
根据公安部颁布、自2018年11月1日起施行的《公安机关互联网安全监督检查规定》,授权公安部门从以下几个方面对互联网服务提供者开展互联网安全监督检查,其中包括:(一)服务提供者是否已办理上线主体备案手续,并对接入主体和用户的基本信息及变更情况进行备案;(二)是否建立并实施了网络安全管理制度和协议,并指定了网络安全责任人;(三)记录和保留用户注册信息和网志数据的技术措施是否依法到位;(四)是否采取技术措施防范计算机病毒,网络攻击、网络入侵;(五)是否对公共信息服务中法律、行政法规禁止发布或传输的信息采取防范措施进行处置;(六)是否依法向公安部门提供技术支持和协助,保障国家安全,防范和侦查恐怖活动和犯罪活动;(七)是否履行了法律、行政法规规定的等级网络安全保护义务和其他义务。特别是公安部门还应当对互联网服务提供者是否对用户发布的信息采取了必要的管理措施,对禁止发布、传输的已发布、传输的信息采取了妥善的处理措施,并保存了相关记录等情况开展监督检查。
此外,中央网信办、工信部、公安部、国家市场监督管理局于2019年1月23日联合发布打击APP非法收集使用个人信息专项打击行动公告,对违反适用法律法规收集使用个人信息、禁止经营者收集与其服务无关的个人信息或者变相强制用户给予授权的移动APP实施专项整治工作。2019年11月28日,国家互联网信息办公室、工信部、公安部和国家市场监管总局进一步联合发布通告,对非法收集使用个人信息进行分类认定。
根据2021年1月1日生效的《中国民法典》,自然人享有隐私权,自然人的个人信息将受到依法保护。信息处理者不得泄露、篡改其收集、存储的个人信息,未经该自然人同意,不得向他人非法提供该自然人的个人信息。
77
根据2021年3月12日由CAC、工信部及其他部分政府主管部门颁布、自2021年5月1日起施行的《关于公布常用类型移动互联网应用程序必要个人信息范围的规则》的通知,“必要个人信息”是指保障APP基本功能服务正常运行所必需的个人信息,没有这些信息APP就无法实现其基本功能服务。学习教育类APP,基本功能服务为“线上辅导、线上上课等”,必要的个人信息为注册用户的手机号码。
市场监管总局颁布《网络交易监督管理办法》,自2021年5月1日起施行。办法要求,网络交易经营者不得以一次性一般性授权、默认授权、与其他授权捆绑、暂停安装使用等方式,强迫客户同意收集使用与其经营活动无直接关系的信息,无论是否变相。否则,这类网络交易经营者可能会受到相关法律法规规定的罚款和后果,包括但不限于停业整顿、吊销许可证、证照等。
2021年6月10日,中国石油天然气集团公司颁布《中国数据安全法》,自2021年9月1日起施行。《数据安全法》对开展数据活动的实体和个人规定了数据安全和隐私义务。《数据安全法》还根据数据在经济社会发展中的重要性,以及此类数据被篡改、破坏、泄露或非法获取、使用时对国家安全、公共利益或个人或组织合法权益造成的危害程度,引入数据分类分级保护制度。要求对每个相应类别的数据采取适当水平的保护措施。比如,重要数据处理者应当指定负责数据安全的人员和管理机构,对其数据处理活动开展风险评估并向主管部门备案风险评估报告。此外,《数据安全法》对那些可能影响国家安全的数据活动规定了国家安全审查程序,并对某些数据和信息施加了出口限制。未经中国主管部门批准,在中国境内的任何实体或个人不得向外国司法或执法部门提供在中国境内存储的数据。
2021年7月6日,中国国务院办公厅会同另一主管部门联合颁布了《关于严厉打击非法证券活动的意见》,即《证券活动意见》,其中要求加强对境外上市中资公司的行政和监管,提出修订这类公司境外发行股票和上市的相关规定,并明确国内行业主管部门和政府主管部门的责任。证券活动意见还要求完善数据安全、跨境数据流动和涉密信息管理等法律法规。
2021年7月30日,国务院公布《关键信息基础设施安全保护条例》,自2021年9月1日起施行。条例规定,除其他外,关键信息基础设施即信息情报室,是指公共通信和信息服务、能源、交通运输、水利、金融、公共服务、电子政务、国防科技工业等重要行业中,一旦受损、残废或其数据公开,可能严重损害国家安全、国计民生和公共利益的重要网络设施和信息系统。运营商应当立足于网络安全防护的平准化体系,采取技术防护措施和其他必要措施,应对网络安全事件,防御网络攻击和犯罪活动,确保CIO安全稳定运行,按照相关法律法规和国家标准的强制性要求,维护数据完整性、保密性和可得性。此外,上述相关重要行业主管监管部门应当组织开展CIIO认定工作,并将认定结果及时通知经营者和国务院公安厅。
2021年8月20日,中国石油集团颁布《个人信息保护法》,自2021年11月1日起施行。个人信息保护法旨在保护个人信息权益,规范个人信息处理,保障个人信息依法有序自由流动,促进个人信息合理使用。个人信息是指与已识别或可识别的自然人有关的任何记录信息,但不包括匿名信息。个人信息保护法还具体规定了个人敏感信息的处理规则,其中包括生物特征、宗教信仰、特定身份、医疗健康、金融账户、轨迹和位置、十四岁以下青少年个人信息等个人信息,这些信息一经泄露或非法使用,极易侵犯人身尊严或损害生命财产安全。个人信息经办人应当对其个人信息经办活动承担责任,并采取必要措施,保障其经办的个人信息安全。否则,将责令个人信息处理人员整改或暂停、终止提供服务,没收违法所得,并处以罚款或其他处罚。
78
2022年1月4日,CAC公布了修订后的《网络安全审查办法》,该办法自2022年2月15日起施行,废止了2020年4月13日颁布的《网络安全审查办法》。修订后的《网络安全审查办法》规定,购买网络产品和服务的关键信息基础设施运营者、开展数据处理活动的平台运营者,影响或可能影响国家安全的,应当申请网络安全审查,拟在境外上市的用户个人信息超过百万的平台运营者,必须申请网络安全审查。
2022年1月4日,CAC在其网站发布了《互联网信息服务算法推荐管理规定》或《算法推荐规定》,该规定自2022年3月1日起施行,对使用算法推荐技术的互联网信息服务提供者提出了若干新的合规要求。具体而言,算法推荐条款要求,此类服务提供者应当向用户提供不特定于其个人特征的选择或向用户提供取消算法推荐服务的便利选择。
与知识产权有关的条例
版权及软件注册
全国人大常委会于1990年通过《版权法》,并分别于2001年和2010年进行了修改。修改后的版权法将著作权保护范围扩大到互联网活动、互联网传播的产品和软件产品。此外,还有中国版权保护中心管理的自愿登记制度。修改后的版权法还要求办理著作权质押登记。针对互联网发布或传输的内容涉及著作权侵权问题,国家版权局、工信部于2005年4月29日联合颁布了《互联网相关著作权行政保护办法》。这项措施自2005年5月30日起施行。
《计算机软件保护条例》由国务院于1991年6月4日颁布,最近一次修订是在2013年1月30日。其中规定,中国公民、法人单位或者其他组织依照本条例,对其开发的软件,无论是否公开,享有著作权。为进一步落实《计算机软件保护条例》,国家版权局于2002年2月20日发布《计算机软件著作权登记程序》,适用于软件著作权登记、许可合同登记和转让合同登记。
专利
全国人大常委会于1984年通过《中国专利法》,并分别于1992年、2000年和2008年进行了修订。可申请专利的发明、实用新型或外观设计必须具备新颖性、创造性和实际适用性三个条件。不能为科学发现、智力活动的规则和方法、用于诊断或治疗疾病的方法、动植物品种或通过核转化获得的物质授予专利。国家知识产权局下属专利局负责专利申请的受理、审查和审批。专利的有效期为发明二十年,实用新型或外观设计十年,自申请日起算。除法律规定的特定情况外,任何第三方用户使用该专利必须获得专利所有人的同意或适当许可,否则使用将构成对专利持有人权利的侵犯。
域名
2004年11月5日,工信部公布了2017年8月24日修订的《中国互联网域名管理办法》,即《域名办法》。根据域名办法,“域名”是指用于识别和定位互联网上计算机层次结构的字符标识符,对应所涉计算机的互联网协议(IP)地址。域名注册服务应当遵守“先申请、先注册”的原则。域名完成的,以域名注册申请人为域名持有人。域名持有人应定期支付注册域名的运营费用。域名持有人未按规定缴纳相应运营费用的,由原域名注册处予以注销,并以书面形式通知域名持有人。
79
商标
商标受1982年通过并随后于1993年、2001年和2013年修订的《中国商标法》以及2002年国务院通过并于2014年修订的《中国商标法实施条例》的保护。上汽集团旗下商标局办理商标注册,给予注册商标十年期限,经商标所有人请求,可连续延续十年期限。商标许可协议须向商标局备案备案。中国商标法对商标注册采取“先备案”原则。已作注册的商标与已经注册的另一商标相同或者相近的,或者经初审同意在同类或者类似商品或者服务上使用的,可以驳回该商标的注册申请。任何人申请注册商标,不得损害他人先取得的既有权利,也不得提前注册已被另一方当事人使用并已通过该当事人使用获得“足够名誉度”的商标。
2019年4月23日,全国人大常委会公布了最新的商标法修正案,自2019年11月1日起施行。相比现行有效的商标法,最新的商标法修正案还规定,除其他外,(一)不得使用恶意商标的注册申请予以驳回,(二)对恶意申请商标注册的,视情节给予警告或者罚款的行政处罚;恶意提起商标诉讼的,由人民法院根据适用法律予以处罚。
与外汇有关的条例
结汇
外汇局于2015年3月30日颁布、自2015年6月1日起施行的《国家外汇管理局关于改革外商投资企业外汇资本金结汇管理办法的通知》,采取酌定结汇的方式,其中,外商投资企业取得当地外管局分局货币出资权益确认(或银行货币出资记账式登记)的外商投资企业资本账户外汇资本金,可根据该外商投资企业实际经营需要在银行结算。外商投资企业自行结汇取得的人民币资本金,在结汇支付待结项下管理。外汇资本金酌情结汇比例暂定为100%,以外管局调整为准。
中国居民境外投资外汇登记有关规定
外管局关于境内居民通过特殊目的载体进行投融资和往返投资相关问题的通告或37号文,由外管局发布,于2014年7月4日生效,规范了中国居民或实体利用特殊目的载体(SPV)寻求境外投融资和在中国境内进行往返投资的外汇事项。根据37号文,SPV是指中国居民或实体为寻求境外融资或进行境外投资而直接或间接设立或控制的境外实体,使用合法的境内或境外资产或权益,而“往返投资”是指中国居民或实体通过SPV在中国境内进行的直接投资,即设立外商投资企业取得所有权、控制权和经营权。37号文要求,在向SPV出资前,中国居民或实体须在外管局或其当地分支机构完成外汇登记。外管局37号文进一步规定,非上市SPV的期权或股权激励工具持有人可以行使期权或股权激励工具成为该非上市SPV的股东,但须向外管局或其当地分支机构进行登记。
80
已向SPV提供合法境内或境外权益或资产但在37号文实施前尚未取得外管局登记的中国居民或实体,应向外管局或其当地分支机构登记其在这类SPV中的所有权权益或控制权。如果注册的SPV发生重大变化,例如基本信息的任何变更(包括此类中国居民、名称和经营期限的变更)、投资金额的增减、股份转让或交换、合并或分立,则需要对注册进行修改。未遵守37号文规定的登记程序,或对以往返投资方式设立的外商投资企业的控制人作出虚假陈述或未披露,可能导致相关外商投资企业的外汇活动受到限制,包括向其境外母公司或关联企业支付股息和其他分配,例如任何减资、股份转让或清算所得,以及境外母公司的资金流入,也可能使相关中国居民或实体受到中国外汇管理条例的处罚。
有关就业和社会保险的条例
根据自1995年1月1日起生效的《中国劳动法》(最后一次修正于2018年12月29日)和自2008年1月1日起生效的《中国劳动合同法》(2012年12月28日修正),雇佣关系成立时,雇主和雇员应签订书面劳动合同,雇主有义务与为雇主连续工作满十年的任何雇员签订无限制期限劳动合同。此外,如果雇员要求或同意续签已经连续两次订立的定期劳动合同,则由此产生的合同必须有无限期限,但有某些例外情况。要求各用人单位建立劳动安全卫生制度,严格遵守国家规定和标准,对从业人员进行适当的工作场所安全培训。而且,一般要求所有中国企业实行每天八小时、每周四十小时的标准工作时间制度,因工作性质或企业经营特点不适宜实行这种标准工作时间制度的,企业经有关部门批准后,可以实行弹性工作时间制度或综合工作时间制度。
根据2011年7月1日起施行的《中国社会保险法》(上次修正时间为2018年12月29日)和2002年3月24日修正生效的《住房基金条例》,中国境内用人单位应当为职工缴纳社会保险计划和住房基金计划的缴费,应缴纳的缴费金额按照有关规定以职工实际工资为基数计算。
与税收有关的条例
中国企业所得税法
2008年1月,《中国企业所得税法》或《企业所得税法》生效(最后一次修订于2018年12月29日)。企业所得税法对外商投资企业和境内企业均适用统一的25%的企业所得税税率,但给予特殊行业和项目税收优惠的除外。在中国境外成立并在中国境内设有“事实上的管理机构”的企业,就中国企业所得税而言,被视为“居民企业”,通常对其全球收入适用统一的25%的企业所得税税率。根据企业所得税法及其实施条例,允许拥有专有知识产权并同时符合企业所得税法实施条例及其他相关规定规定的规定要求的部分高新技术企业享受15%的降低的企业所得税税率。
根据企业所得税法及其实施条例,中国子公司2008年1月1日后业务产生并应支付给其外国投资者的股息,如果中国税务机关认定该外国投资者为非居民企业,则可能被征收10%的预提税率,但与中国有税收协定规定预提税率优惠的除外。2008年1月1日前产生的收益分配免征中国预扣税。
81
根据中国企业所得税法,在中国境外成立并在中国境内设有“事实上的管理机构”的企业,就中国企业所得税而言,被视为“居民企业”,一般须就其全球收入征收25%的统一企业所得税税率。企业所得税法实施条例将“事实上的管理机构”定义为实质上管理或控制企业的业务、人员、财务和资产的管理机构。2009年4月22日,国家税务总局(STA)发布《关于按照组织管理实际标准将中国控制的境外注册企业认定为居民企业有关问题的通告》或82号文,对境外注册成立的中国控制企业的“事实上的管理机构”是否位于中国境内提供了一定的具体认定标准。然而,对于确定“事实上的管理机构”的程序和具体标准,目前还没有进一步的详细规则或先例。
2015年2月3日,国家税务总局发布《国家税务总局关于非居民企业间接转让财产征收企业所得税若干问题的公告》,即STA7号公告,将其税务管辖范围扩大至涉及通过境外中间控股公司离岸转让方式转移应税资产的交易。根据STA公告7,非居民企业在无任何正当经营目的且旨在规避缴纳企业所得税的情况下间接转让中国居民企业股权等财产的,该间接转让须重新分类为直接转让中国居民企业股权。为评估间接转让中国应税财产是否具有合理的商业目的,必须综合考虑与间接转让有关的所有安排,并结合实际情况综合分析STA公告7中规定的因素。此外,STA Bulletin 7引入了内部集团重组和通过公开证券市场买卖股权的安全港。
2017年10月17日,国家税务总局发布《国家税务总局关于非居民企业所得税源头扣缴有关问题的公告》,即STA37号公告,自2017年12月1日起施行。STA公报37进一步明确了非居民企业所得税代扣代缴的做法和程序。
如果非居民投资者参与了我们的私募股权融资,如果此类交易被税务机关认定为缺乏合理的商业目的,我们和我们的非居民投资者可能会面临被要求根据STA Bulletin 7和/或STA Bulletin 37提交申报表和征税的风险,我们可能会被要求花费宝贵的资源来遵守STA Bulletin 7和/或STA Bulletin 37或确定我们不应对STA Bulletin 7和/或STA Bulletin 37下的任何义务承担责任。
中华人民共和国增值税法
根据国务院1993年12月13日颁布、自1994年1月1日起施行并于2008年11月5日、2016年2月6日、2017年11月19日进一步修正的《中国增值税暂行条例》,在中国境内从事销售货物、提供加工、修理、装潢服务、进口货物的单位和个人,均为增值税(“增值税”)纳税人,应当按照《增值税条例》缴纳增值税。根据《增值税条例》,除根据《增值税条例》和其他有关规定另有减免外,我国企业适用17%的增值税税率。
根据国家税务总局、财政部联合颁布的《关于全面推进增值税代征营业税试点的通知》(“36号文”),自2016年5月1日起,在全国范围内全面推广增值税代征营业税试点。在中国境内从事服务销售、无形资产或者不动产销售的单位和个人为增值税纳税人,应当缴纳增值税而不是营业税。纳税人的任何应税行为,适用6%的税率,但提供与交通运输、邮政服务、基础电信、建筑、租赁不动产有关的服务、出售任何不动产、转让任何土地使用权、出租有形个人财产服务或任何跨板应税行为的纳税人除外。
82
根据财政部、国家税务总局于2018年4月4日颁布并于2018年5月1日起施行的《财政部、国家税务总局关于调整增值税税率的通知》,为完善增值税制度,对增值税税率相关政策调整进行通知。纳税人为增值税目的从事应税销售活动或者进口货物的,原适用的17%和11%税率分别调整为16%和10%。2019年3月20日,财政部、STA和海关总署联合发布《关于深化增值税改革有关政策的通知》,即第39号通知,自2019年4月1日起施行。39号通知进一步将16%和10%的增值税税率改为13%和9%。
4C。组织Structure
以下图表反映了截至本报告发布之日我们的组织结构。关于我们的子公司和可变利益实体的描述,请见“4A。公司的历史和发展。”

4D。物业、厂房及设备
根据中国法律,土地归国家所有。“土地使用权”是在向适用的国家或农村集体经济组织缴纳土地使用权费用后,授予个人或单位的。土地使用权允许持有人在规定的长期内使用土地的权利。我们拥有位于湖北武汉洪山区大学园路8号院A座12-6室的166.6平方米办公空间。截至2024年3月31日,我们还在北京、江苏、湖南和福建租赁了合计约1,693平方米的办公空间。关于我们租赁物业的说明,请见“第4B项。业务概览–设施。”
项目4a。未解决的工作人员评论
不适用
83
项目5。经营和财务审查及前景
以下讨论和分析应与我们的合并财务报表、这些财务报表的附注以及本年度报告其他地方出现的其他财务数据一起阅读。除历史信息外,以下讨论还包含基于当前预期的前瞻性陈述,其中涉及风险和不确定性。由于多种因素,包括“风险因素”和本报告其他部分所述因素,某些事件的实际结果和时间可能与此类前瞻性陈述中的预测存在显着差异。我们的合并财务报表是按照美国公认会计原则编制的。
5A。经营业绩
业务概况
我们是一家根据英属维尔京群岛法律注册成立的控股公司。通过我们的子公司和可变利益实体,我们在中国提供在线备考服务和相关技术解决方案并制作在线培训课程材料,并已运营超过20年。我们开发自己的在线教育材料,通过云提供,可用于广泛的目的,例如标准考试准备、专业培训和除考试准备之外的教育目的的互动程序。我们还制作了数千个在线课程。我们的服务不仅包括在线教育平台和在线课程资料的开发,还包括在线教育和备考培训的综合云服务。我们的大部分业务是通过我们的全资子公司进行的,主要是北京华夏大地远程学习服务有限公司,而我们的其余业务运营,包括我们的某些部分的B2C服务和技术服务,是通过我们的可变利益实体北京华夏大地数字信息技术有限公司进行的。我们在中国并不直接拥有由我们的可变利益实体运营的业务或资产,包括我们的中国互联网内容许可。
2024财年,我们继续加大力度拓展在线教育的业务和服务。随着我们原有平台的发展,以及职业教育1 + X和高职扩招教学教务管理平台、华富e校系统和无纸化考试平台等新平台的发展。我们提供了更多的课程,吸引了更多的客户,并与更多的教育机构合作。另一方面,我们将业务重点放在在线教育服务上,并没有在我们的技术开发服务上下大力气;我们目前的技术开发服务大部分是一次性的,后续的维修保养服务并没有产生显著的收入。
影响我们经营业绩的因素
我们显著受益于中国教育和职业提升服务市场的以下近期趋势,我们预计在线教育的需求将持续增长:
中国互联网和宽带普及率不断提高——我们受益于中国互联网和宽带连接的迅速改善,这增加了在线教育课程的可及性,使其成为人们满足教育和职业发展需求的有效和便捷的方式。
提高对高等教育和专业教育重要性的认识-我们认为,中国人民越来越愿意投资于高等教育和专业教育,因为这可能会带来更好的职业机会和增强的赚钱能力。我们还认为,由于来自各种来源的需求,中国的中学后教育和职业提升服务市场预计将增长,包括雇主对训练有素的专业人员的需求,越来越多的高中和大学毕业生寻求需要实用技能和专业认证的工作的需求,以及希望进一步实现其职业和薪资提升潜力的在职专业人员的需求。
需要把自己和同龄人区分开来——学业进步的每一步,都需要一个人把自己区分开来。尽管中国经济高速增长,但中国的大学生在找到一份理想的工作时遇到了困难,这份工作在毕业时就满足了他们的薪水和个人成长期望。我们认为,在这个竞争激烈的就业市场中,许多学生可能会选择通过参加额外的培训课程或获得第二个学位来增强自己的核心技能组合,以使自己与同龄人区分开来,以便获得一份更好的工作。这可能会增加对我们的服务和产品的需求。
84
虽然我们的业务受到影响中国教育和职业提升行业的一般因素以及我们在中国服务的每个地理市场的情况的影响,但我们认为我们的业务更直接地受到公司特定因素的影响,其中包括:
我们课程的注册人数-我们产生和增加收入的能力主要受到我们增加课程注册人数的能力的影响。这反过来又是由几个因素驱动的,包括政府和行业对各专业教育的要求,对我们品牌和服务的认可,互联网和宽带连接率,以及我们的教育课程的感知有效性。
我们课程的费用-我们的收入也受到我们对课程收取的费用金额的影响,这取决于整体需求、竞争课程的价格和可用性,以及对我们课程质量和有效性的看法。我们还可能会遇到定价压力,因为我们将我们的课程扩展到新的领域,或者在我们覆盖的现有领域内提供新的服务,以努力吸引新的课程参与者。
我们扩大课程范围和其他服务的能力-我们通过扩大课程范围和其他服务来满足市场需求的能力直接影响我们保持课程注册人数增长的能力。使我们的收入来源多样化也有助于保护我们免受由于某些行业或专业的低迷而可能减少的课程入学率。迄今为止,我们不仅向参与者提供多样化的在线教育课程,如法律、数学、会计、护理等课程,还向大学等其他教育组织提供技术开发和运营服务。未来,我们将继续扩大我们在其他领域的课程设置,以实现多元化并进一步增加我们的收入。
我们维持和扩大与大学和学院合作的能力-我们维持和扩大客户群的能力将对我们的运营产生实质性影响。我们的大部分收入来自我们与大专院校的合作。我们已与100多所大学和学院订立协议,以提供在线教育服务或技术服务,并期望在不久的将来继续扩大我们的客户群。如果我们未能维持或进一步扩大我们的客户基础,我们的经营业绩将受到不利影响。
经营成果
下表列出了我们在所示期间的经营业绩的关键组成部分,以美元计,占收入的百分比。
| % | % | % | ||||||||||||||||||||||
| 2024 | 收入 | 2023 | 收入 | 2022 | 收入 | |||||||||||||||||||
| 收入 | $ | 7,223,220 | 100 | % | $ | 10,692,613 | 100 | % | $ | 11,474,348 | 100 | % | ||||||||||||
| 收入成本及业务及销售相关税项 | 4,232,253 | 59 | % | 5,005,710 | 47 | % | 6,013,731 | 52 | % | |||||||||||||||
| 毛利 | 2,990,967 | 41 | % | 5,686,903 | 53 | % | 5,460,617 | 48 | % | |||||||||||||||
| 销售费用 | 1,066,649 | 15 | % | 1,129,146 | 11 | % | 1,547,665 | 13 | % | |||||||||||||||
| 一般和行政费用 | 2,164,840 | 30 | % | 2,545,789 | 24 | % | 2,872,208 | 25 | % | |||||||||||||||
| 运营收入(亏损) | (240,522 | ) | (3 | )% | 2,011,968 | 19 | % | 1,040,744 | 9 | % | ||||||||||||||
| 利息收入 | 155,360 | 2 | % | 139,345 | 1 | % | 122,182 | 1 | % | |||||||||||||||
| 长期投资损失 | - | - | (43,785 | ) | 0 | % | - | - | ||||||||||||||||
| 其他收入(支出) | (160,808 | ) | (2 | )% | (4,556 | ) | 0 | % | (21,510 | ) | 0 | % | ||||||||||||
| 所得税拨备前收入(亏损) | (245,970 | ) | (3 | )% | 2,102,972 | 20 | % | 1,141,416 | 10 | % | ||||||||||||||
| 所得税拨备(福利) | 130,890 | 2 | % | 430,529 | 4 | % | 238,885 | 2 | % | |||||||||||||||
| 净收入(亏损) | $ | (376,860 | ) | (5 | )% | $ | 1,672,443 | 16 | % | $ | 902,531 | 8 | % | |||||||||||
| 其他综合收益(亏损):外币折算收益(亏损) | (493,887 | ) | (7 | )% | (752,987 | ) | (7 | )% | 299,314 | 3 | % | |||||||||||||
| 减:归属于非控股权益的综合收益(亏损) | 2,370 |
- | (1,786 | ) | - | 22,324 | 0 | % | ||||||||||||||||
| 归属于华富教育教育集团有限公司的综合收益(亏损) | $ | (870,747 | ) | (12 | )% | $ | 921,242 | 9 | % | $ | 1,179,521 | 10 | % | |||||||||||
85
截至2024年3月31日及2023年3月31日止年度的营运业绩
收入
我们从在线教育服务和技术开发及运营服务中获得收入。我们的净收入是在扣除中国营业税和相关附加费以及增值税后列报的。下表列出了我们在所示期间的总收入细目:
| 截至3月31日止年度, | 方差 | |||||||||||||||||||||||
| 2024 | % | 2023 | % | 金额 | % | |||||||||||||||||||
| 在线教育服务 | $ | 7,012,452 | 97.08 | % | $ | 10,508,873 | 98.28 | % | $ | (3,496,421 | ) | (33.27 | )% | |||||||||||
| 技术开发与运营服务 | 210,768 | 2.92 | % | 183,740 | 1.72 | % | 27,027 | 14.71 | % | |||||||||||||||
| 总金额 | $ | 7,223,220 | 100.00 | % | $ | 10,692,613 | 100.00 | % | $ | (3,469,393 | ) | (32.45 | )% | |||||||||||
我们的大部分收入来自在线教育服务,通过我们的B2B2C服务和B2C服务。对于B2B2C服务,我们向机构提供在线教育平台,例如大学和培训机构。对于B2C服务,我们直接向学生提供线上培训和备考服务,收费。我们的在线教育服务主要包括为追求高等教育学位的自学学习者设计的课程,包括法律、数学、会计、护理、行政管理等。此外,我们向学生提供继续教育、专业发展和一般兴趣课程,如信息技术、会计和语言课程。
由于我们主要通过大学和教育机构为高等教育学位提供我们的B2B2C服务,我们的服务期限与学年和考试期限直接相关。每个省都组织自己的自学高等教育考试,通常一年两到四次,这将影响课程参与人数和我们提供的课程数量。
另一方面,我们的B2C服务受学年和考试期间的影响没有那么大,因为我们提供的课程更加多样化,不以学位为导向。
我们还提供技术开发和运营服务,如信息技术系统设计和监控、日常系统支持、云平台开发等相关服务。
截至2024年3月31日和2023年3月31日止年度,来自在线教育服务的收入分别为7,012,452美元和10,508,873美元,减少3,496,421美元或33.27%。减少的主要原因是来自B2B2C服务的收入减少。2024财年期间,由于2023年11月湖南省实施地方政策,该省已暂停对2024年自学考试新入学学生使用过程性考核成绩。因此,我们在此期间来自B2B2C服务的收入减少。对于政策的不确定性,我们预计未来这部分收入会有所减少。
截至2024年3月31日和2023年3月31日止年度,技术开发和运营服务收入分别为210,768美元和183,740美元,增加27,027美元或14.71%。
86
收益成本
下表分别列出公司截至2024年3月31日及2023年3月31日止年度的收入成本细目:
| 截至3月31日止年度, | 方差 | |||||||||||||||||||||||
| 2024 | % | 2023 | % | 金额 | % | |||||||||||||||||||
| 在线教育服务 | $ | 4,116,822 | 97.27 | % | $ | 4,871,273 | 97.31 | % | $ | (754,451 | ) | (15.49 | )% | |||||||||||
| 技术开发与运营服务 | 82,917 | 1.96 | % | 100,219 | 2.00 | % | (17,302 | ) | (17.26 | )% | ||||||||||||||
| 营业及销售相关税 | 32,514 | 0.77 | % | 34,218 | 0.68 | % | (1,704 | ) | (4.98 | )% | ||||||||||||||
| 总金额 | $ | 4,232,253 | 100.00 | % | $ | 5,005,710 | 100.00 | % | $ | (773,457 | ) | (15.45 | )% | |||||||||||
截至2024年3月31日和2023年3月31日的财政年度,收入成本分别占我们净收入的59%和47%。收入成本主要包括我们的教学支持、课程和内容开发、网站维护和信息技术工程师及其他员工的工资和相关费用、支付给我们的课程讲师的费用、折旧和摊销费用、支付给第三方提供商的服务器搬迁和带宽租赁费用、支付给第三方合作机构的佣金费用和其他杂项费用。
截至2024年3月31日和2023年3月31日止年度,在线教育服务的收入成本分别为4116822美元和4871273美元,减少754451美元或15.49%。减少乃主要由于佣金费用减少所致。根据收入向我们的第三方企业机构支付的佣金费用下降。
截至2024年3月31日和2023年3月31日止年度,技术开发和运营服务的收入成本分别为82,917美元和100,219美元。随着我们将业务重点转向在线教育服务,a我们可能会进一步调整我们的员工结构,并将技术员工转移到开发和维护我们的自用平台,以降低技术开发和运营服务的收入成本。
毛利
下表分别列出公司截至2024年3月31日及2023年3月31日止年度的毛利细目:
| 截至3月31日止年度, | 方差 | |||||||||||||||||||||||
| 2024 | % | 2023 | % | 金额 | % | |||||||||||||||||||
| 在线教育服务 | $ | 2,863,758 | 95.75 | % | $ | 5,604,072 | 98.54 | % | $ | (2,740,313 | ) | (48.90 | )% | |||||||||||
| 技术开发与运营服务 | 127,209 | 4.25 | % | 82,831 | 1.46 | % | 44,377 | 53.58 | % | |||||||||||||||
| 总金额 | $ | 2,990,967 | 100.00 | % | $ | 5,686,903 | 100.00 | % | $ | (2,695,936 | ) | (47.41 | )% | |||||||||||
截至2024年3月31日止年度,在线教育服务的毛利较2023年同期减少2,740,313美元或48.90%。在线教育服务毛利减少主要由于收入减少。
截至2024年3月31日止年度,技术开发和运营服务的毛利润与2023年同期相比增加了44,377美元,增幅为53.58%。
2024财年的毛利率为41%,而2023财年的毛利率为53%。毛利率下降主要是由于在线教育服务。对于2024财年的在线教育服务收入减少,在线教育收入的成本包括固定成本(例如我们的教学支持、课程和内容开发的工资和相关费用),因此在线教育服务的成本并没有随着收入减少如此剧烈,来自在线教育服务的毛利率在这一年有所下降。
87
费用
下表分别列出截至2024年3月31日及2023年3月31日止年度的营运开支细目:
| 截至3月31日止年度, | 方差 | |||||||||||||||||||||||
| 2024 | % | 2023 | % | 金额 | % | |||||||||||||||||||
| 销售费用 | $ | 1,066,649 | 33.01 | % | $ | 1,129,146 | 30.73 | % | $ | (62,497 | ) | (5.53 | )% | |||||||||||
| 一般和行政费用 | 2,164,840 | 66.99 | % | 2,545,789 | 69.27 | % | (380,949 | ) | (14.96 | )% | ||||||||||||||
| 总金额 | $ | 3,231,489 | 100.00 | % | $ | 3,674,935 | 100 | $ | (443,446 | ) | (12.07 | )% | ||||||||||||
销售费用主要包括我们销售团队的工资和相关费用、销售佣金以及广告和促销费用。我们的销售费用从2023财年的113万美元下降5.53%至2024财年的107万美元。这一减少主要是由于我们的销售部门的工资减少,因为我们2024财年的收入减少了。
一般和行政费用
截至2024年3月31日止年度,我们的一般及行政开支为2,164,840美元,较2023年同期减少380,949美元或14.96%。一般及行政开支减少,主要是由于员工总数减少导致薪金及相关福利减少,以及坏账拨备减少。
利息收入,净额
利息收入主要来自我们在银行的现金存款以及向第三方和关联方贷款的利息。截至2024年3月31日止年度,利息收入为155,360美元,而2023年同期的利息收入为139,345美元。
所得税拨备(利益)
由于净收入减少,2024财年和2023财年公司的所得税拨备分别为130,890美元和430,529美元。
净收入(亏损)
截至2024年3月31日止年度,我们的净亏损为376,860美元,而截至2023年3月31日止年度的收入为1,609,623美元。这些主要是由于收入减少,如上所述。
综合收益(亏损)
因将以人民币表示的财务报表换算为美元而产生的外币折算损益在综合经营报表和综合收益(亏损)中的其他综合收益(亏损)中列报。截至2024年3月31日止年度的综合亏损为873,117美元,而截至2023年3月31日止年度的综合收益为921,242美元。这一变化主要是由于2024财年净亏损376,860美元,而2023财年的净收入为1,672,443美元。2024和2023财年的外币折算亏损分别为493,887美元和752,987美元。
88
营运资金
下表提供了我们在2024年3月31日和2023年3月31日的营运资金信息:
截至 2024 |
截至 2023 |
|||||||
| 流动资产 | $ | 14,672,805 | $ | 15,995,641 | ||||
| 流动负债 | $ | 3,924,212 | 4,305,038 | |||||
| 营运资金 | $ | 10,748,593 | $ | 11,690,603 | ||||
营运资金自2023年3月31日至2024年3月31日期间减少942,010美元或8.1%。我们的营运资金需求受我们的运营水平、销售合同的数量和金额、客户合同的执行进度以及应收账款回收时间的影响。
资本承诺和或有事项
资本承诺是指为近期可能发生的一项由资本支出引起的负债分配资金。偶然性是指由过去的交易或事件产生的条件,其结果将仅通过不确定的期货事件的发生或不发生来确认。
截至2024年3月31日和2023年3月31日,我们没有重大资本承诺或或有负债。
现金流
下表提供了我们截至2024年3月31日和2023年3月31日止年度的净现金流量的详细信息。
| 结束的那些年 3月31日, |
||||||||
| 2024 | 2023 | |||||||
| 经营活动提供(使用)的现金净额 | $ | (767,310 | ) | $ | 1,612,500 | |||
| 投资活动提供(使用)的现金净额 | (231,440 | ) | 36,876 | |||||
| 筹资活动提供(使用)的现金净额 | - | - | ||||||
| 汇率变动对现金的影响 | (523,005 | ) | (845,358 | ) | ||||
| 现金净增(减)额 | (1,521,755 | ) | 804,018 | |||||
| 现金,年初 | 12,567,463 | 11,763,445 | ||||||
| 现金,年底 | $ | 11,045,708 | $ | 12,567,463 | ||||
经营活动
截至2024年3月31日止年度,用于经营活动的现金净额为0.8百万美元。2024财年净亏损0.4百万美元,应收账款增加0.7百万美元,呆账拨备增加0.4百万美元,递延收入增加0.2百万美元。
截至2023年3月31日止年度,经营活动提供的现金净额为160万美元。2023财年的净收入为170万美元,包括收回50万美元的呆账准备金以及20万美元的折旧和摊销。递延收入减少了30万美元。
投资活动
截至2024年3月31日止年度,用于投资活动的现金净额为0.2百万美元,而截至2023年3月31日止年度,投资活动提供的现金净额为0.03百万美元。
融资活动
截至2024年3月31日和2023年3月31日止年度,没有由筹资活动提供或用于筹资活动的现金净额。
89
截至2023年3月31日及2022年3月31日止年度的营运业绩
收入
我们从在线教育服务和技术开发及运营服务中获得收入。我们的净收入是在扣除中国营业税和相关附加费以及增值税后列报的。下表列出了我们在所示期间的总收入细目:
| 截至3月31日止年度, | 方差 | |||||||||||||||||||||||
| 2023 | % | 2022 | % | 金额 | % | |||||||||||||||||||
| 在线教育服务 | $ | 10,508,873 | 98.28 | % | $ | 11,169,172 | 97.34 | % | $ | (660,299 | ) | (5.91 | )% | |||||||||||
| 技术开发与运营服务 | 183.740 | 1.72 | % | 305,176 | 2.66 | % | (121,435 | ) | (39.79 | )% | ||||||||||||||
| 总金额 | $ | 10,692,613 | 100.00 | % | $ | 11,474,348 | 100.00 | % | $ | (781,734 | ) | (6.81 | )% | |||||||||||
我们的大部分收入来自在线教育服务,通过我们的B2B2C服务和B2C服务。对于B2B2C服务,我们向机构提供在线教育平台,例如大学和培训机构。对于B2C服务,我们直接向学生提供线上培训和备考服务,收费。我们的在线教育服务主要包括为追求高等教育学位的自学学习者设计的课程,包括法律、数学、会计、护理、行政管理等。此外,我们向学生提供继续教育、专业发展和一般兴趣课程,如信息技术、会计和语言课程。
由于我们主要通过大学和教育机构为高等教育学位提供我们的B2B2C服务,我们的服务期限与学年和考试期限直接相关。每个省都组织自己的自学高等教育考试,通常一年两到四次,这将影响课程参与人数和我们提供的课程数量。
另一方面,我们的B2C服务受学年和考试期间的影响没有那么大,因为我们提供的课程更加多样化,不以学位为导向。
我们还提供技术开发和运营服务,如信息技术系统设计和监控、日常系统支持、云平台开发等相关服务。
截至2023年3月31日和2022年3月31日止年度,来自在线教育服务的收入分别为10,508,873美元和11,169,172美元,减少660,299美元或5.91%。减少的主要原因是来自B2B2C服务的收入减少。2023财年期间,因湖北省2022年4月实施地方政策,全省取消自学考试。因此,我们在此期间来自B2B2C服务的收入减少。
截至2023年3月31日和2022年3月31日止年度,技术开发和运营服务收入分别为183,740美元和305,176美元,减少121,435美元或39.79%。
90
收益成本
下表分别列出截至2023年3月31日及2022年3月31日止年度的公司收入成本细目:
| 截至3月31日止年度, | 方差 | |||||||||||||||||||||||
| 2023 | % | 2022 | % | 金额 | % | |||||||||||||||||||
| 在线教育服务 | $ | 4,871,273 | 97.32 | % | $ | 5,773,003 | 96.00 | % | $ | (901,730 | ) | (15.62 | )% | |||||||||||
| 技术开发与运营服务 | 100,219 | 2.00 | % | 178,546 | 2.97 | % | (78,327 | ) | (43.87 | )% | ||||||||||||||
| 营业及销售相关税 | 34,218 | 0.68 | % | 62,181 | 1.03 | % | (27,963 | ) | (44.97 | )% | ||||||||||||||
| 总金额 | $ | 5,1005,710 | 100.00 | % | $ | 6,013,730 | 100.00 | % | $ | (1,008,102 | ) | (16.76 | )% | |||||||||||
截至2023年3月31日和2022年3月31日的财政年度,收入成本分别占我们净收入的47%和52%。收入成本主要包括我们的教学支持、课程和内容开发、网站维护和信息技术工程师及其他员工的工资和相关费用、支付给我们的课程讲师的费用、折旧和摊销费用、支付给第三方提供商的服务器搬迁和带宽租赁费用以及其他杂项费用。
截至2023年3月31日及2022年3月31日止年度,在线教育服务的收入成本分别为4,871,273美元及5,773,003美元,减少901,730美元或15.62%。减少的主要原因是佣金费用减少。根据收入支付给我们企业机构的佣金费用减少。
截至2023年3月31日和2022年3月31日止年度,技术开发和运营服务收入成本分别为100,219美元和178,546美元。随着我们将业务重点转向在线教育服务,我们可能会进一步调整我们的员工结构,并将技术员工转移到开发和维护我们的自用平台,以降低技术开发和运营服务的收入成本。
毛利
下表分别列出公司截至2023年3月31日及2022年3月31日止年度的毛利明细:
| 截至3月31日止年度, | 方差 | |||||||||||||||||||||||
| 2023 | % | 2022 | % | 金额 | % | |||||||||||||||||||
| 在线教育服务 | $ | 5,604,072 | 98.54 | % | $ | 5,335,853 | 97.72 | % | $ | 268,219 | 5.03 | % | ||||||||||||
| 技术开发与运营服务 | 82,831 | 1.46 | % | 124,764 | 2.28 | % | (41,933 | ) | (33.61 | )% | ||||||||||||||
| 总金额 | $ | 5,686,903 | 100.00 | % | $ | 5,460,617 | 100.00 | % | $ | 226,286 | 4.14 | % | ||||||||||||
截至2023年3月31日止年度,在线教育服务的毛利润较2022年同期增加268,219美元,增幅为5.03%。在线教育服务毛利提升主要系无纸考试平台毛利占比更高。2023财年无纸化考试平台服务收入增加,因此在线教育服务毛利相应增加。
与2022年同期相比,截至2023年3月31日止年度,技术开发和运营服务的毛利润减少41,993美元,降幅为33.61%。
2023财年的毛利率为53%,而2022财年的毛利率为48%。毛利率的增长主要是由于在线教育服务。
91
费用
下表分别列出截至2023年3月31日及2022年3月31日止年度的营运开支细目:
| 截至3月31日止年度, | 方差 | |||||||||||||||||||||||
| 2023 | % | 2022 | % | 金额 | % | |||||||||||||||||||
| 销售费用 | $ | 1,129,146 | 30.72 | % | $ | 1,547,665 | 35.02 | % | $ | (418,559 | ) | (27.04 | )% | |||||||||||
| 一般和行政费用 | 2,545,789 | 69.28 | % | 2,872,208 | 64.98 | % | (326,419 | ) | (11.36 | )% | ||||||||||||||
| 总金额 | $ | 3,674,935 | 100.00 | % | $ | 4,419,873 | 100.00 | % | $ | (744,978 | ) | (16.86 | )% | |||||||||||
销售费用主要包括我们销售团队的工资和相关费用、销售佣金以及广告和促销费用。我们的销售费用从2022财年的155万美元下降27.04%至2023财年的113万美元。这一减少主要是由于我们销售部门的工资减少,因为我们2023财年的收入减少了781,734美元。
一般和行政费用
截至2023年3月31日止年度,我们的一般及行政开支为2,545,789美元,较2022年同期减少326,419美元或11.36%。一般及行政开支减少乃主要由于收回坏账开支所致。
利息收入,净额
利息收入主要来自我们在银行的现金存款以及向第三方和关联方提供贷款的利息。截至2023年3月31日止年度,利息收入为139,345美元,而2022年同期的利息收入为122,182美元。
所得税拨备(利益)
2023财年和2022财年,公司的所得税拨备分别为430,529美元和238,885美元,原因是与2022财年相比,截至2023年3月31日止年度的递延所得税优惠减少了37万美元。
净亏损
截至2023年3月31日和2022年3月31日止年度,我们的净收入分别为1,672,443美元和902,531美元。这些主要是由于运营费用的减少,如上所述。
综合收益(亏损)
因将以人民币表示的财务报表换算为美元而产生的外币折算损益在综合经营报表和综合收益(亏损)中的其他综合收益(亏损)中列报。截至2023年3月31日和2022年3月31日止年度,公司应占综合收益分别为921,242美元和1,179,521美元。这一变化主要是由于与2022财年相比,2023财年的净收入增加了769,912美元。2023财年的外币折算亏损为752,987美元,而2022年的收入分别为299,314美元。
92
营运资金
下表提供了我们在2023年3月31日和2022年3月31日的营运资金信息:
截至 2023 |
截至 2022 |
|||||||
| 流动资产 | $ | 15,995,641 | $ | 16,202,300 | ||||
| 流动负债 | $ | 4,305,038 | 5,987,703 | |||||
| 营运资金 | $ | 11,690,603 | $ | 10,214,597 | ||||
营运资金自2022年3月31日至2023年3月31日期间增加1,476,006美元,增幅14.45%。我们的营运资金需求受我们的运营水平、销售合同的数量和金额、客户合同的执行进度以及应收账款回收时间的影响。
资本承诺和或有事项
资本承诺是指为近期可能发生的一项由资本支出引起的负债分配资金。偶然性是指由过去的交易或事件产生的条件,其结果将仅通过不确定的期货事件的发生或不发生来确认。
截至2023年3月31日和2022年3月31日,我们没有重大资本承诺或或有负债。
现金流
下表提供了我们截至2023年3月31日和2022年3月31日止年度的净现金流量的详细信息。
| 结束的那些年 3月31日, |
||||||||
| 2023 | 2022 | |||||||
| 经营活动提供(使用)的现金净额 | $ | 1,714,345 | $ | 1,075,175 | ||||
| 投资活动提供(使用)的现金净额 | (96,430 | ) | (1,678,140 | ) | ||||
| 筹资活动提供(使用)的现金净额 | (51,714 | ) | (17,657 | ) | ||||
| 汇率变动对现金的影响 | (762,183 | ) | 330,052 | |||||
| 现金净增(减)额 | 804,018 | (290,570 | ) | |||||
| 现金,年初 | 11,763,445 | 12,054,015 | ||||||
| 现金,年底 | $ | 12,567,463 | $ | 11,763,445 | ||||
经营活动
截至2023年3月31日止年度,经营活动提供的现金净额为160万美元。2023财年的净收入为170万美元,包括收回50万美元的呆账准备金以及20万美元的折旧和摊销。递延收入减少了30万美元。
截至2022年3月31日止年度,经营活动提供的现金净额为110万美元。2022财年的净收入为1.0百万美元,其中包括0.4百万美元的呆账准备金以及0.2百万美元的折旧和摊销。递延收入减少了30万美元。应缴税款增加约20万美元。
93
投资活动
截至2023年3月31日止年度,投资活动提供的现金净额为0.04亿美元,而2022年同期用于投资活动的现金净额为170万美元。这一变化主要是由于公司于2022年4月向关联方贷款170万美元。2023年,公司收到关联方偿还该借款。
融资活动
截至2023年3月31日止年度,用于筹资活动的现金净额为零,而2022年同期用于筹资活动的现金净额为0.02亿美元。
通过我们组织转移现金
华富教育可以通过出资和/或公司间借款的方式向子公司划转现金,华富教育的子公司可以通过分红或其他分配方式和/或公司间借款的方式向华富教育划转现金。此外,华富教育的子公司可以通过贷款、服务费向VIE转移现金,而VIE可以根据VIE协议和/或通过贷款向华富教育转移现金作为服务费。我们打算结清VIE协议项下的欠款。上述包括注资和贷款在内的交易,将在合并时予以消除。
我们的现金主要包括库存现金和存放于中国和香港银行的现金,这些现金不受提取和使用限制,存放于中国的银行。截至2024年3月31日和2023年3月31日,我们的银行现金分别约为1100万美元和1260万美元,没有未偿还的银行贷款或第三方贷款到期。我们的WFOE、北京华夏大地远程学习服务有限公司(“远程学习”)和远程学习的子公司,包括上海鑫富网络科技有限公司和上海夏数网络科技有限公司,以及VIE之间的资金转移,用于其日常运营目的。
无法保证中国政府不会对我们、我们的子公司和VIE转移现金的能力进行干预或施加限制。我们的大部分现金是人民币,中国政府可能会阻止维持的现金离开中国,可能会限制将现金部署到VIE及其子公司的业务中,并限制支付股息的能力。有关我们、我们的子公司和VIE之间转移现金的能力限制的详细信息,请参阅“项目3.D.风险因素-与在中国开展业务相关的风险”
我们目前没有规定资金如何在我们、我们的子公司和VIE之间转移的现金管理政策。
关键会计政策和估计
我们对我们的财务状况和经营业绩的讨论和分析是基于我们的合并财务报表。这些财务报表是根据美国公认会计原则编制的,这要求我们做出影响我们的资产和负债以及收入和支出的报告金额的判断、估计和假设,在合并财务报表日期披露或有资产和负债,并披露财务报告期间发生的收入和支出的报告金额。我们继续评估这些我们认为在当时情况下是合理的估计和假设。由于使用估计数是财务报告过程的一个组成部分,由于我们的估计数发生变化,实际结果可能与这些估计数不同。
如果一项会计政策要求根据作出该估计时高度不确定事项的假设作出会计估计,并且如果合理地可以使用不同的会计估计,或合理地可能发生的会计估计变更可能对合并财务报表产生重大影响,则该会计政策被视为至关重要。我们认为,以下会计政策在适用中涉及较高的判断程度和复杂性,需要我们作出重大的会计估计。以下关于关键会计政策、判断和估计的描述应与我们的合并财务报表和本招股说明书中包含的其他披露内容一并阅读。
应收账款,净额
应收账款按原开票金额减去无法收回账款的估计备抵后确认和列账。该公司通常向资信状况良好的客户提供最长90天的信贷。由于近年来中国在线教育市场竞争激烈,为保留现有大学、教育机构和技术服务客户并吸引新的客户以获取额外的市场份额,公司向与公司有五年以上良好业务关系的某些客户提供更多信用期限更长的信用销售。
截至2024年3月31日和2023年3月31日,应收账款分别为1.0百万美元、0.8百万美元。截至2024年3月31日和2023年3月31日,没有应收客户账款占未偿应收账款总额的10%或以上,也没有占总收入的10%或以上。
公司根据个人账户分析和历史收款情况,估算呆账准备金的充足性。当有客观证据表明公司可能无法收回到期款项时,公司建立可疑应收款项拨备。该备抵是基于管理层对个别风险敞口的具体损失的最佳估计,以及对收款历史趋势的拨备。该拨备在应收账款余额中入账,并在综合经营报表和综合收益(亏损)中记录相应的费用。实际收到的金额可能与管理层对信用价值和经济环境的估计不同。拖欠账户余额在管理层确定不太可能收回后,从呆账备抵中注销。截至2024年3月31日和2023年3月31日,呆账备抵分别为443163美元和535767美元。
94
应收账款账龄包括:
| 截至 3月31日, 2024 |
截至 3月31日, 2023 |
|||||||
| 不到12个月 | $ | 1,272,371 | $ | 1,220,327 | ||||
| 12个月以上 | 210,372 | 108,652 | ||||||
| 减:呆账备抵 | (443,163 | ) | (535,767 | ) | ||||
| 应收账款总额,净额 | $ | 1,039,580 | $ | 793,212 | ||||
长期投资
公司对未合并实体的投资包括权益法投资和没有易于确定的公允价值的股权投资。
公司遵循ASC主题321,Investments Equity Securities(“ASC 321”)对不具有易于确定的公允价值且公司对其没有重大影响的投资进行会计处理。公司使用计量替代方法,以成本减去任何减值,加上或减去同一发行人的相同或类似投资的有序交易中可观察到的价格变动(如有)导致的变动计量这些投资。
对于公司有能力对其施加重大影响但不拥有控股权的被投资单位,公司对该投资采用权益法核算。当公司在被投资单位有表决权的股份中拥有所有权权益在20%至50%之间时,一般认为存在重大影响。其他因素,如在被投资方董事会的代表权、投票权和商业安排的影响,在确定权益会计法是否合适时也会被考虑。
如果投资的账面值超过其公允价值且该条件被确定为非暂时性,则记录减值费用。2024、2023和2022财年的减值损失分别为零、43,785美元和零。
收入确认
我们之前在满足以下四个标准时确认收入:(i)存在有说服力的安排证据,(ii)已提供服务,(iii)费用是固定的或可确定的,以及(iv)可收回性得到合理保证。
2018年4月1日,我们采用经修订的追溯法采用会计准则更新(“ASU”)2014 — 09客户合同收入(FASB ASC主题606)(“ASC 606”),据此,累计影响在首次应用ASC 606之日确认。随着ASC 606的采用,当以下五个步骤全部满足时确认收入:(i)识别与客户的合同;(ii)识别合同中的履约义务;(iii)确定交易价格;(iv)将交易价格分配给履约义务;(v)在(或作为)每项履约义务得到履行时确认收入。我们认为,其现行收入确认政策与《ASC 606》中规定的新收入确认准则基本一致。根据我们的评估,对投入措施的潜在调整预计不会在其大多数合同中普遍存在。因此,我们得出的结论是,采用这一新指引将不会导致对生效日期的期初资产负债表或留存收益的重大累积追赶性调整或对其合并财务报表产生任何其他重大影响。
在线教育服务
公司向客户提供的在线教育服务为一体化服务,包括订阅服务期间的视听课程内容、模拟考试及在线聊天室等。音视频课程内容、模拟考试和网络聊天室单独出售并不实用,从未单独出售。因此,公司的合同对综合服务有单一的履约义务,交易价格在合同中载明,通常作为每个学生或课程的价格。招生或提供课程的数量在提供服务前确定。公司通常在提供服务时履行与客户签订的合同中的履约义务。对于考试服务,收入在客户/学生在平台完成考试的时间点确认。在这个时间点上,客户/学生能够直接使用并获得在线教育平台在服务交付时的几乎所有收益。除考试服务外,在线教育服务的所有其他收入均在学生注册课程当月至订阅到期当月的订阅期内按直线法确认。大部分在线教育服务的订阅期为六个月或以下。学生可在订阅期间随时访问课程。在线教育服务包括在线教育云服务(“B2B2C”),通过教育机构向学生个人提供,学习期限取决于学生的大学和大专学位长度,从6个月到5年不等,直接向学生提供的在线培训服务(“B2B2C”)期限为6个月。不迟于注册后24小时可取消并退款的B2C服务。B2B2C服务不能取消,注册后不退。根据公司的历史经验,完全履行履约义务,以及公司的最佳判断回报和备抵不是收入确认过程的重要方面,因为历史上它们并不重要。
95
技术开发与运营服务
技术开发服务收入,包括信息技术系统设计和云平台开发,在系统或平台交付并被客户验收时确认,通常在一年内确认。在交付服务时,需要进行项目竣工检查和客户验收通知,作为履约义务完成的证明,这是对客户对其指导使用设计和开发服务并从中获得几乎所有收益的能力的确认。在合同中规定了实质性完工检查和客户验收条款的情况下,收入将递延到满足所有检查和验收标准之后。
我们不时订立安排,向我们的客户提供在线平台的技术支持及维护服务。我们的努力在整个服务期内平均花费。技术支持和维护服务的收入在支持和维护服务期间内确认。,通常为3个月至一年。这些合同有单一的履约义务,主要以固定价格为基础。在每个报告期内没有重大退货、退款和其他类似义务。
收入确认ASU的核心原则是,我们将确认收入,以代表向客户转让服务的金额,该金额反映了我们预期在此类交换中有权获得的对价。这将要求我们确定合同履约义务,并根据向客户提供服务的时间确定是否应在某个时间点或一段时间内确认收入。
所得税
我们根据ASC 740对所得税进行会计处理。递延税项资产及负债乃就现有资产及负债的综合财务报表账面值与其各自税基之间的差异所导致的未来税务后果确认。
递延税项资产和负债采用预期将在该等暂时性差异预计可收回或结算的年度适用于应课税收入的已颁布税率计量。税率变动对递延所得税资产和负债的影响在包括颁布日期在内的期间内确认为收入。建立估值备抵,必要时,将递延税项资产减少到预期实现的金额。
ASC 740-10-25“所得税不确定性的会计处理”的规定为合并财务报表确认和计量在纳税申报表中采取(或预期采取)的税收状况规定了一个可能性更大的门槛。这一解释还对所得税资产和负债的确认、当期和递延所得税资产和负债的分类、与税务状况相关的利息和罚款的会计处理以及相关披露提供了指导。公司不认为于2024年3月31日、2023年和2022年3月31日存在任何不确定的税务状况。
最近的会计公告
2016年6月,FASB发布了ASU2016-13(“ASU2016-13”),《金融工具信用损失计量(主题326):金融工具信用损失计量》。ASU2016-13要求公司使用反映预期信用损失的方法来衡量信用损失,并要求考虑更广泛的合理和可支持的信息,以告知信用损失估计。ASU16-13于2019年11月在“对主题326的编纂改进,金融工具-信用损失”中进一步修正。本指引对2019年12月15日之后开始的财政年度有效,包括这些财政年度内的那些过渡期。对于新兴成长型公司,生效日期延长至2022年12月31日之后开始的会计年度。本指引对公司于2023年4月1日之后开始的财政年度有效,包括这些财政年度内的中期。采用这一指导意见并未对其财务状况、经营业绩和现金流量产生重大影响。
2021年10月,FASB发布了ASU第2021-08号,业务组合(主题805),从与客户的合同中对合同资产和合同负债进行会计处理。这份ASU明确了企业合并中企业的收购人应当按照ASC主题606“与客户签订的合同收入”确认和计量企业合并中的合同资产和合同负债。这一ASU预计将提高在企业合并之日和之后与客户确认和计量所获得收入合同的可比性。新指引对2022年12月15日之后开始的财政年度的上市公司有效,包括这些财政年度内的过渡期。对于所有其他实体,它在2023年12月31日之后开始的财政年度有效,包括这些财政年度内的过渡期。公司正在评估采用这一新指引对其合并财务报表的影响。
2023年11月27日,FASB发布了会计准则更新第2023-07号,分部报告(主题280):可报告分部披露的改进(“ASU2023-07”),其中要求实体披露定期提供给主要经营决策者的影响损益的重大分部费用。要求根据采用期间确定和披露的重要分部费用类别,将更新追溯应用于以前列报的期间。ASU 2023-07中的修订要求在2023年12月15日之后开始的财政年度和2024年12月15日之后开始的财政年度内的过渡期内采用,允许提前采用。公司正在评估采用这一新指引对其合并财务报表的影响。
2023年12月14日,FASB发布了会计准则更新第2023-09号,《所得税(主题740):所得税披露的改进》(“ASU 2023-09”)。ASU2023-09要求各实体在其费率调节中披露特定类别,并为满足数量阈值的调节项目提供额外信息。新标准自2024年12月15日起对公司生效,允许提前采用自2024年1月1日开始的财政年度生效。公司正在评估采用这一新指引对其合并财务报表的影响。
96
公司认为,其他最近颁布但尚未生效的会计准则,如果目前采用,不会对综合财务状况、经营报表和现金流量产生重大影响。
5B。流动性和资本资源
我们的现金主要包括库存现金和存放在中国境内银行的现金,这些现金不受提取和使用限制,存放在中国境内的银行。截至2024年、2023年和2022年3月31日,我们的银行现金分别约为11.0美元、1260万美元和1180万美元,没有未偿还的银行贷款或第三方贷款到期。
管理层认为,我们目前的现金和来自当前和未来运营的现金流将足以满足我们至少未来12个月的营运资金需求。我们打算继续谨慎执行我们的增长计划并管理市场风险。
通过我们组织的现金和资产流动
华富教育是一家控股公司,没有自己的经营。我们通过我们在中国的子公司开展业务。因此,尽管我们可以通过其他方式在控股公司层面获得融资,但华富教育向股东支付股息和偿还可能产生的任何债务的能力可能取决于我们在中国的子公司支付的股息。如果我们的任何中国子公司未来以自身名义发生债务,管理此类债务的工具可能会限制我们的中国子公司向华富教育支付股息的能力。此外,我们的中国子公司被允许仅从其根据中国会计准则和法规确定的留存收益(如有)中向华富教育支付股息。此外,我们的中国子公司被要求向某些法定储备基金拨款,或可能向某些可自由支配的基金拨款,这些基金不能作为现金股息分配,除非公司发生有偿付能力的清算。
根据中国法律法规,我们的中国子公司在支付股息或以其他方式将其任何净资产转让给我们方面受到某些限制。外商独资企业将红利汇出中国,还须经国家外汇管理局或外管局指定的银行审查。受限制的金额包括我们中国子公司的实收资本和法定储备金,截至2024年3月31日、2023年3月31日和2022年3月31日,总额分别为911,931美元、911,931美元和862,323美元。
此外,我们的中国子公司向中国境外实体的现金转移受中国政府货币兑换管制。就我们业务中的现金在中国/香港或中国/香港实体而言,由于政府当局对我们或我们的中国/香港子公司在中国/香港以外转移现金的能力施加的限制和限制,这些现金可能无法用于中国/香港以外的运营或其他用途。鉴于上述情况,如果我们业务中的现金在中国或由中国实体持有,这些现金可能无法用于为中国境外的运营提供资金或用于其他用途。有关我们在中国业务的资金流动的风险,见“项目3.D.风险因素-与在中国开展业务相关的风险”
根据中国法律,华富教育只能通过出资或贷款的方式向我们的中国子公司提供资金,但须满足适用的政府登记和批准要求。截至本年度报告日,华富教育与我武生物子公司之间不存在现金流。
资金在我们的中国子公司之间转移用于营运资金,主要是在我们的WOFE、北京华夏大地远程学习服务有限公司和VIE、中国公司北京华厦大地数字信息技术有限公司及其子公司之间转移。下表提供了VIE和WOFE之间转移的分配和营运资金的汇总。
| 截至3月31日的财年, | ||||||||||||
| 2024 | 2023 | 2022 | ||||||||||
| 从WOFE转入VIE的现金 | $ | - | $ | - | $ | - | ||||||
公司间资金转移适用《最高人民法院关于审理民间借贷案件适用法律若干问题的规定》(2020修订,《民间借贷案件规定》),该规定于2020年8月20日起施行,规范自然人、法人与非法人组织之间的融资活动。《民间借贷案件规定》规定,在(一)出借人骗取金融机构贷款用于转贷;(二)出借人将以向另一营利法人借款方式取得的资金转贷,向其职工募集资金的情形下,民间借贷合同将维持无效,非法吸收公众存款;(三)未依法取得放贷资格的出借人以营利为目的向社会任何不特定对象出借资金;(四)出借人明知或者应当知道借款人意图将所借资金用于违法犯罪目的时,出借人将资金出借给借款人;(五)出借行为违反公共秩序或者道德风尚;(六)出借行为违反法律、行政法规的强制性规定。
97
5C。研发、专利与许可等
见上文第4项“研发”“知识产权”“专利”标题下的讨论。
5D。趋势信息
除本年度报告其他地方在表格20-F中披露的情况外,我们不知道截至2024年3月31日止年度的任何趋势、不确定性、要求、承诺或事件有合理可能对我们的净收入、收入、盈利能力、流动性或资本资源产生重大不利影响,或导致所披露的财务信息不一定表明未来的经营业绩或财务状况。
5.E.表外安排
截至2024年3月31日、2023年和2022年3月31日止年度,没有管理层认为或可能对我们的财务状况或经营业绩产生当前或未来重大影响的表外安排。
5.F.合同义务的表格披露
下表是我们截至2024年3月31日的合同承诺:
| 按期间分列的应付款项 | ||||||||||||||||||||
| 合计 | 1以内 年份 |
2-3年 | 4-5年 | 5后 年 |
||||||||||||||||
| 经营租赁义务 | $ | 344,913 | $ | 233,569 | $ | 111,344 | $ | - | $ | - | ||||||||||
自2024年3月31日以来,我们的合同义务没有发生重大变化。
98
项目6。董事、高级管理层和员工
6.A.董事、执行官和关键员工
下表列出了我们每位董事、执行官和关键员工截至本协议日期的姓名、年龄、职位和业务经验的简要说明。
| 董事和执行官 | 年龄 | 职位/职称 | ||
| 于洋 | 52 | 董事会主席兼执行董事 | ||
| 杨兴晖 | 53 | 首席执行官兼董事 | ||
| Shuting Ai | 41 | 首席财务官 | ||
| Cuntao Hou | 45 | 副总裁 | ||
| Defang Li | 79 | 董事 | ||
| Yik C Chan | 66 | 董事 | ||
| Wenxiang Xing | 61 | 董事 |
我们的董事和高级管理人员之间没有家庭关系。除“随附综合财务报表”附注10披露的情况外,与主要股东、客户、供应商或其他人并无任何安排或谅解,据此,上述任何人获选为董事或高级管理层成员。我们每位董事和执行官的地址为c/o 华富教育集团有限公司,Beijing,China 100176,Economic and Technological Development Zone,Beijing,China 100176。
执行官和董事
于洋自2016年11月起担任公司董事会主席、执行董事。余先生一直担任我们的多家子公司和VIE的执行董事,包括自2015年7月起担任北京远程学习的执行董事,自2012年10月起担任北京数字信息的执行董事,自2016年4月起担任上海夏树网络科技有限公司的执行董事,自2015年7月起担任上海鑫富网络科技有限公司的执行董事。他还自2009年7月起担任投资公司北京昊华昊泰投资有限公司代理执行董事。余先生获得中国政法大学法学博士学位、西安交通大学法学硕士学位和中国西安第四军医大学医学学士学位。
杨兴晖自2013年3月起担任公司董事,自2016年11月起担任公司首席执行官。杨先生自2013年3月起担任我们全资子公司北京远程学习的首席执行官,并于2006年11月至2013年2月担任该子公司的副总经理。他还自2013年3月起担任北京数字信息首席执行官。在北京远程学习期间,杨先生管理公司的日常运营。2003年10月至2006年10月,杨先生担任整合营销公司北京美明传媒有限公司副总经理。杨先生在北京信息科技大学获得工业与电气自动化学士学位,在中国北京的对外经济贸易大学获得工商管理硕士学位。
Shuting Ai自2021年6月起担任本所首席财务官。艾女士自2011年7月起在浩华资本中国担任董事,负责与海外IPO相关的财务咨询,特别是香港和美国的财务咨询。从2006年7月至2011年6月,艾女士在大华会计师事务所担任高级项目经理,该公司是中国最大的会计师事务所之一。艾女士于2006年获得北京工商大学会计学学士学位。
99
Cuntao Hou,2016年12月至今任公司副总裁。侯先生曾在我们的子公司担任过多个管理职务。2019年5月起任北京远程学习总经理,分管市场、销售等工作。他还一直担任我们位于中国湖南的子公司湖南华府海汇学习科技有限公司的总经理,负责日常运营的关键环节。侯先生曾于2006年6月至2013年7月在北京远程学习担任营销部助理经理,负责与公司自学教育备考项目相关的销售和营销工作。2003年6月加入北京远程学习,曾任公司研发部软件工程师至2006年6月。随后于2006年7月至2009年5月在北京远程学习担任研发部经理助理。侯先生在北京应用科技大学获得计算机科学学士学位,并在中国北京的北京师范大学获得管理学学士学位。
Defang Li自2018年8月起担任独立董事。李先生自1986年起担任北京师范大学教授。他还在大学担任过多个领导职务,包括继续教育系主任、高职教育系主任和网络教育学院副院长。除了在北京师范大学任职外,自2005年以来,李先生还在多个致力于教育的专业协会担任领导职务。现任全国高校现代远程教育协作副书记、北京市成人教育协会副会长、全国教师网络协会书记。李先生出版了两本关于教育相关主题的书籍和20多篇文章。他在中国北京的北京师范大学获得社会人类学、文化人类学和民俗研究硕士学位和中国文学学士学位。
Yik C Chan自2018年8月起担任独立董事。自2016年起,Chan先生担任IAA-Advisory Associates亚洲区董事总经理,该公司在战略和规划、企业发展、并购、供应商和专属融资、转型和重组、国际扩张和融资战略等领域提供租赁和资产融资方面的专业咨询服务。在加入IAA之前,2012年至2016年,陈先生担任中国最大的私募股权公司之一中信资本的运营合伙人,在该公司经营非银行金融服务行业,包括租赁、商业保理和供应链融资。2007年至2012年,陈先生担任法国巴黎银行租赁解决方案中国公司的首席执行官,该公司是一家租赁和融资解决方案提供商,他从公司2007年成立时就担任该职位。陈先生是一位经验丰富的总经理兼财务和财资主管,在美国、泛亚和中国的私募股权、全球租赁、供应链和结构性融资领域拥有超过30年的经验。陈先生是美国注册会计师,曾获得巴鲁克学院会计学学士学位和纽约大学工商管理硕士学位。
Wenxiang Xing自2018年12月起担任独立董事。邢先生自2008年7月起担任中央财经大学教授,并于2005年11月至2008年7月担任中国地质大学教授。邢先生此前曾担任多家公司的董事。2016年8月至今任深能环保发展集团股份有限公司董事长。2000年3月至2005年11月任亿达集团有限公司总裁、亿达集团投资发展有限公司董事会主席。此外,邢先生还曾担任其他公众公司的独立董事。2010年9月至2016年9月任福建龙马环卫装备股份有限公司独立董事。并于2012年6月至2018年6月担任易联众信息技术股份有限公司独立董事。邢先生于2010年获得河北大学中国哲学博士学位,1994年获得辽宁大学经济学硕士学位,1984年获得同一机构哲学学士学位。
我们的每一位董事将担任董事,直到我们的下一次年度股东大会,直到他们的继任者被正式选出并合格。
6.B.赔偿
截至2024年3月31日止年度,我们支付给执行官和董事的现金薪酬总额约为175,906美元。截至2023年3月31日止年度,我们支付给执行官和董事的现金薪酬总额约为217,320美元。截至2022年3月31日止年度,我们支付给执行官和董事的现金薪酬总额约为221,602美元。我们与我们的任何董事之间没有任何服务合同,除了那些同时也是我们的执行官的董事。根据中国法律,我们为每位员工的养老保险、医疗保险、住房基金、失业和其他法定福利缴纳相当于其工资一定百分比的缴款。除适用的中国法律和保险单规定的上述法定缴款外,我们没有预留或累积任何金额以向我们的执行官和董事提供养老金、退休金或其他类似福利。
100
就业协议
我们与每一位执行官都签订了雇佣协议。如果(i)该执行官因重罪或欺诈、挪用或挪用公款行为被定罪或认罪,(ii)该执行官的疏忽或不诚实行为损害了我们的利益,(iii)该执行官从事了相当于不当行为的行为或未能履行其根据该行为所承担的职责,并且在该执行官获得纠正该失败的合理机会后,该失败仍在继续,(iv)该执行官已死亡,或(v)该执行人员有残疾,这意味着身体或精神上的障碍,经我们的董事会合理裁定,导致该执行人员无法在任何12个月期间内履行其受雇于我们的基本职能,即使提供了不会对公司造成过度困难的合理便利,时间超过180天,除非适用法律要求更长的期限,在这种情况下,更长的期限将适用。根据《中国劳动法》第三十六条、第三十九条第四十条和第四十一条以及其他适用的法律法规,我们也可以终止执行官的雇佣。行政人员可以提前三十天书面通知,随时终止其雇用。
每位执行官已同意在其雇佣协议终止或到期期间和之后的任何时间严格保密,并且不使用我们的任何机密信息,或由该执行官直接或间接以书面、口头或其他方式向该执行官披露或由该执行官从我们获得的机密或专有信息,除非在履行与雇佣相关的职责时或根据适用法律的要求,如果具体表明为机密或合理预期为机密。
此外,每位执行官已同意在其受雇期间以及在最后受雇日期后的两年内受到不竞争和不招揽限制的约束。具体而言,每名执行官已同意不(i)与我们的供应商、客户、客户或我们的联系人或以执行官代表身份介绍给执行官的其他个人或实体接触,以与这些个人或实体开展业务,这将损害公司与这些个人和/或实体之间的业务关系;(ii)除非我们明确同意,与我们的任何竞争对手一起受雇或向其提供服务,无论是作为委托人、合作伙伴、许可人或其他方式,我们的任何竞争对手;或(iii)除非我们明确同意,直接或间接寻求通过提供替代就业或其他任何诱因,征求我们雇用的任何员工的服务。
我们还与每位董事和执行官签订了赔偿协议。根据这些协议,我们同意就这些人因担任我们公司的董事或高级管理人员而提出的索赔而产生的某些责任和费用向我们的董事和高级管理人员作出赔偿。
每位执行官已同意对其获得的有关公司的任何机密信息进行保密。
6.C。董事会惯例
董事及高级人员的任期
董事任期届满
根据我们的组织章程大纲和章程细则,我们公司的业务由我们的董事会管理。自第一次股东年会起,选举董事,任期至其当选后的下一次股东年会届满。每名董事的任期至其任期届满,直至其继任者当选合格,或直至其较早去世、股东辞职或罢免或董事过半数通过决议为止。
在股东年会或要求选举董事的股东特别会议之间的临时会议期间,董事会的任何空缺可由当时在任的剩余董事的过半数投票填补,尽管低于法定人数,或由唯一的剩余董事填补。为填补因董事死亡、辞职或被免职而产生的空缺而当选的董事,将在其死亡、辞职或被免职将导致该空缺的董事的全部任期的剩余时间内任职,直至其继任者已当选并符合资格为止。
101
终止时的董事薪酬
董事可领取我们董事会不时厘定的薪酬。薪酬委员会将协助董事审查和批准董事的薪酬结构。目前,我们的董事在终止雇佣关系时无权获得任何薪酬。
审计委员会
我们的审计委员会由Yik C. Chan、Wenxiang Xing和Defang Li组成。已确定这三位董事提名人均满足纳斯达克上市规则的“独立性”要求,并符合经修订的1934年证券交易法第10A-3条规定的独立性标准。我们确定,陈先生有资格成为“审计委员会财务专家”。审计委员会监督我们的会计和财务报告流程以及对公司财务报表的审计。审计委员会除其他外负责:
| ● | 选定独立注册会计师事务所并预先批准独立注册会计师事务所允许从事的所有审计和非审计业务; |
| ● | 与独立注册会计师事务所一起审查审计存在的问题或困难及管理层的回应; |
| ● | 根据《证券法》S-K条例第404项的定义,审查和批准所有拟议的关联方交易; |
| ● | 与管理层和独立注册会计师事务所讨论年度经审计财务报表; |
| ● | 审查我们的会计和内部控制政策和程序的充分性和有效性,以及为监测和控制重大财务风险敞口而采取的任何特殊步骤; |
| ● | 每年审查和重新评估我们审计委员会章程的充分性; |
| ● | 与管理层和独立注册会计师事务所分别定期开会; |
| ● | 监督遵守我们的商业行为和道德准则,包括审查我们的程序的充分性和有效性,以确保适当遵守;和 |
| ● | 定期向董事会报告。 |
薪酬委员会
我们的薪酬委员会由Wenxiang Xing和Yik C. Chan组成,他们每个人都满足纳斯达克规则第5605条的独立性要求。薪酬委员会协助董事会审查和批准与我们的董事和执行官有关的薪酬结构,包括所有形式的薪酬。我们的首席执行官可能不会出席任何审议其薪酬的委员会会议。薪酬委员会负责(其中包括):
| ● | 审议通过,或建议董事会批准我司首席执行官及其他执行官的薪酬; |
| ● | 审查并建议董事会就我们的非雇员董事的薪酬作出决定; |
| ● | 定期审查并批准任何激励薪酬或股权计划、方案或其他类似安排;和 |
| ● | 只有在考虑到与该人独立于管理层有关的所有因素后,才能选择薪酬顾问、法律顾问或其他顾问。 |
102
提名和公司治理委员会
我们的公司治理和提名委员会由Defang Li和Yik C. Chan组成,他们各自满足纳斯达克规则第5605条的独立性要求。提名和公司治理委员会协助董事会挑选有资格成为我们董事的个人,并确定董事会及其委员会的组成。提名和公司治理委员会负责(其中包括):
| ● | 向董事会推荐被提名人以供选举或重新选举董事会成员,或获委任以填补董事会的任何空缺; |
| ● | 每年与董事会一起审查董事会目前的组成,其特点包括独立性、知识、技能、经验、专长、多样性和向我们提供的服务; |
| ● | 选择并向董事会推荐担任审计委员会和薪酬委员会成员以及提名和公司治理委员会本身的董事名单; |
| ● | 制定和审查董事会采纳的公司治理原则,并就公司治理的法律和实践的重大发展以及我们遵守这些法律和实践向董事会提供建议;和 |
| ● | 从整体上评估董事会的绩效和有效性。 |
董事会多元化
| 董事会多元化矩阵(截至2024年3月31日) |
|||||||||
| 主要执行办公室所在国: | 中华人民共和国 | ||||||||
| 外国私人发行人 | 有 | ||||||||
| 母国法律禁止披露 | 无 | ||||||||
| 董事总数 | 5 | ||||||||
| 女 | 男 | 非二进制 | 没有 披露 性别 |
||||||
| 第一部分:性别认同 | |||||||||
| 董事 | 0 | 5 | 不适用 | 不适用 | |||||
| 第二部分:人口背景 | |||||||||
| 母国司法管辖区任职人数不足的个人 | 0 | ||||||||
| LGBTQ + | 0 | ||||||||
根据《纳斯达克上市规则》第5606(f)(2)条及第5606(f)(6)条,我们须于2026年12月31日前拥有或披露我们为何没有拥有至少一名“多元化”(该术语在《纳斯达克上市规则》第5606(f)(2)(b)条中定义)董事。截至本报告之日,我们没有至少一名多元化董事,因为我们尚未确定合适的候选人。我们将继续寻找合适的人选,以增加我们董事会的多样性。
6.D.雇员
见上文项目4.b中题为“雇员”的一节。
6.E.股份所有权
截至2024年3月31日,我国已发行普通股4410559股。我们的普通股持有人有权作为一个单一类别就所有提交股东批准的事项共同投票。任何普通股持有人均无与任何其他普通股持有人不同的投票权。我们并不知悉有任何安排可能在随后的日期导致我们公司的控制权发生变更。
实益所有权根据SEC的规则和规定确定。下表中实益拥有的股份百分比基于截至2024年3月31日已发行的4,410,559股普通股。
下表列出截至2024年3月31日我们普通股的实益所有权信息:
| ● | 我们的每一位董事和执行官;和 |
| ● | 我们认识的实益拥有我们已发行普通股5%以上的每个人。 |
103
除下文另有说明外,各上市股东、董事或高管的地址均为北京市西城区德胜门外大街13号合生财富广场L207b,中国201204。
| 实益拥有的普通股 | ||||||||
| 姓名 | 数 | % | ||||||
| 董事和执行官: | ||||||||
| 于洋(1) | 1,732,032 | 39 | % | |||||
| 杨兴晖(2) | 1,467,968 | 33 | % | |||||
| Gang Yao | - | - | ||||||
| Cuntao Hou | - | - | ||||||
| Defang Li | - | - | ||||||
| Yik C Chan | - | - | ||||||
| Wenxiang Xing | - | - | ||||||
| 全体董事和执行官为一组(七人) | 3,200,000 | 73 | % | |||||
| 主要股东: | ||||||||
| 河川商业有限公司(3) | 1,392,000 | 32 | % | |||||
| 银千国际(4) | 320,000 | 7 | % | |||||
| HFGFR公司。(5) | 1,488,000 | 34 | % | |||||
| (1) | 包括通过HFGFR INC.持有的1,488,000股普通股和通过Silver Thousand International持有的160,000股普通股。 |
| (2) | 包括通过River Business Limited持有的1,392,000股普通股和通过Silver Thousand International持有的160,000股普通股。 |
| (3) | River Business Limited的注册办公地址为Sea Meadow House,PO Box 173,Road Town,Tortola,VG1110 British Virgin Islands。杨兴辉作为River Business Limited全部股权的持有人,对River Business Limited持有的本公司全部普通股拥有表决权和决定权。 |
| (4) | 银千国际注册办公地址为Sea Meadow House,PO Box 173,Road Town,Tortola,VG1110,British Virgin Islands。于本报告日期,Silver Thousand International由HFGFR INC.拥有76.26%权益,并由杨兴辉拥有23.74%权益。 |
| (5) | HFGFR INC.营业地址为Ajeltake Road,Ajeltake Island,Majuro,马绍尔群岛MH96960。于洋作为HFGFR INC.全部股权的持有人,对HFGFR INC.持有的公司全部普通股拥有表决权和决定权。 |
我们的主要股东没有一个拥有不同的投票权,截至本报告发布之日,我们的已发行普通股没有一个由美国的记录持有人持有。我们并不知悉有任何安排可能在随后的日期导致我们公司的控制权发生变更。
104
6.F.披露注册人为追回错误授予的赔偿而采取的行动
没有。
项目7。主要股东及关联方交易
7.A.主要股东
有关我们的主要股东的描述,请参见项目6.E.“股份所有权”。
7.B.关联交易
公司关联方余额构成如下:
(一)向关联方借款:
| 截至 3月31日, 2024 |
截至 3月31日, 2023 |
|||||||
| 向关联方借款(a) | $ | 1,778,524 | $ | 1,761,979 | ||||
| (a) | 余额应收浩华资本顾问有限公司(“浩华资本”),公司董事长担任该公司董事。2019年11月1日和2019年12月4日,该公司分别向浩华资本贷款851,825美元和1,650,000美元。贷款利率4%,无担保。到期日为2020年7月31日。于2020年7月20日及2021年3月30日,浩华资本分别向公司全额偿还851,825美元及1,650,000美元。2022年4月1日和2022年4月7日,该公司分别向浩华资本贷款30万美元和135万美元。贷款利率1%,无担保。到期日为2024年9月30日。 |
(二)应付关联方款项:
| 截至 3月31日, 2024 |
截至 3月31日, 2023 |
|||||||
| 应付股东款项 | $ | 315,512 | $ | 315,512 | ||||
| 应付关联方款项 | $ | 315,512 | $ | 315,512 | ||||
| (b) | 应付股东款项余额主要为为公司经营提供资金的公司主要股东。应付款项为无抵押、不计息及按要求到期。 |
7.C。专家和法律顾问的利益
不适用。
项目8。财务资料
合并报表和其他财务信息
本项目所要求的财务报表可在本报告20-F的末尾找到,从第F-1页开始。
法律程序
我们目前不是,最近也不是,任何重大法律或行政诉讼的当事方。我们不知道有任何对我们构成威胁的重大法律或行政诉讼。我们不时受到在我们的日常业务过程中产生的各种法律或行政诉讼的影响。
股息
我们从未就我们的普通股宣布或支付任何股息,我们预计未来也不会就我们的普通股支付任何股息。我们目前打算保留所有未来收益,为我们的运营提供资金,并扩大我们的业务。
无重大变化
自本报告所载年度财务报表之日起,我们的财务状况未发生重大变化。
105
项目9。要约及上市
9.A.要约及上市详情
我们的普通股在纳斯达克资本市场上市交易,代码为“WAFU”。我们的普通股没有在任何其他交易所上市。
9.B.分配计划
不适用。
9.C。市场
我们的普通股目前在纳斯达克资本市场交易。
9.D.出售股东
不适用。
9.E.稀释
不适用。
9.F.发行人的费用
不适用。
项目10。补充资料
10.A.股本
不适用。
10.B.组织章程大纲及章程细则
我们是一家英属维尔京群岛股份有限公司,我们的事务受我们的组织章程大纲和章程细则以及法案(不时修订或修改)管辖。
我们的法定股本为300,000美元,分为30,000,000股每股面值0.01美元的普通股。所有期权,无论授予日期如何,一旦满足归属和行使条件,持有人将有权获得同等数量的普通股。以下是我们发行后修订和重述的组织章程大纲和章程细则以及法案中与我们普通股的重要条款相关的重要条款的摘要。
普通股
一般。我们的法定股本为300,000美元,分为30,000,000股普通股,面值为0.01美元。普通股股东将享有同等权利。我们所有发行在外的普通股均已缴足,不可评税。代表普通股的证书以记名形式发行。非英属维尔京群岛居民的我国股东可自由持有和转让其普通股。
106
股息。我们的普通股股东有权获得我们的董事会可能宣布的股息。我们在发售后经修订及重列的章程细则规定,可在董事确定的时间及金额宣布及派付股息,但须视乎董事信纳公司将于派息后立即符合法定偿付能力测试。如果宣布,普通股股东将有权获得相同数额的股息。
投票权。就所有须经股东投票的事项而言,每一普通股有权就登记在我们的股东名册上以其名义登记的每一普通股拥有一票表决权。普通股股东应在任何时候对提交委员表决的所有决议一并进行表决。任何一次股东大会的投票都是举手表决,除非要求投票表决。该会议的主席或任何一名股东可要求进行投票表决。
股东大会所需的法定人数由两名或两名以上股东组成,他们在会议召开之日至少持有我们已发行股本全部投票权的二分之一,或通过代理人出席,如果是公司或其他非自然人,则由其正式授权的代表出席。股东大会可每年召开一次。除股东周年大会外,每届股东大会均为特别股东大会。临时股东大会可由我们的董事会或我们的董事长以过半数召集或应要求召开的股东要求召开,该股东在提交申请之日持有不低于我们公司总投票权的30%。我们的股东周年大会及其他股东大会的召开需要至少10天的提前通知,除非根据我们的组织章程细则豁免该通知。
转让普通股。根据该法案,未在认可交易所上市的已登记股份的转让是通过转让人签署并载有受让方名称的书面转让文书进行的。但是,如果登记会给受让方带来对公司的赔偿责任,那么该文书也必须由受让方签署。转让文书须送公司登记。在不违反公司组织章程大纲或章程细则的情况下,公司在收到转让文书后,须将该股份的受让人的名称记入会员名册,除非董事因应在董事决议中指明的理由而决议拒绝或延迟登记转让。记名股份的转让自受让方名称记入会员名册时生效。将某人的姓名列入公司的会员名册,即为股份中的合法所有权归属于该人的初步证据。
在认可交易所上市的股份转让,程序不同。根据在认可交易所上市的股票适用的法律、规则、程序和其他要求并受公司组织章程大纲和章程细则的约束进行转让的,无需书面转让文书即可转让该等股份。
在遵守纳斯达克要求的任何通知后,可暂停转让登记,并在我们的董事会不时决定的时间和期间关闭登记册,但条件是不得暂停转让登记,也不得在我们的董事会决定的任何一年中暂停登记超过30天。
清算。在清盘或其他情况下(转换、赎回或购买普通股除外)返还资本时,可供普通股持有人分配的资产应按比例在普通股持有人之间分配。在任何清算事件中,向普通股持有人分配任何资产或资本都是一样的。
要求发行普通股和没收普通股。我们的董事会可不时在规定的付款时间前至少14个整日送达该等股东的通知中,就其普通股的任何未付款项向股东发出催缴通知。已被催缴且仍未支付的普通股将被没收。
赎回普通股。该法案和我们经修订和重述的公司章程允许我们在相关股东事先书面同意、董事决议和适用法律的情况下购买我们自己的股份。
股份变动权。任何类别股份所附带的全部或任何特别权利,在不违反该法规定的情况下,只有在该类别已发行股份的多数持有人书面同意或在该类别股份持有人的股东大会上通过的决议的批准下,方可更改。除非该类别股份的发行条款另有明确规定,否则授予任何已发行类别股份持有人的权利不得被视为因创设或发行与该现有类别股份享有同等地位的更多股份而被更改。
107
检查账簿和记录。
公司会员在向公司发出书面通知后,有权查阅(a)组织章程大纲及章程细则;
(b)成员名册;(c)董事名册;及(d)成员的会议及决议记录,以及他为成员的该类成员的会议记录;以及制作文件及记录的副本或摘录。在符合组织章程大纲及章程细则的规定下,董事如信纳允许会员查阅上述(b)、(c)及(d)所指明的任何文件或文件的一部分将违反公司的利益,可拒绝准许会员查阅该文件或限制查阅该文件,包括限制制作副本或从记录中提取摘录。
如果公司未能或拒绝允许成员检查文件或允许成员在受到限制的情况下检查文件,该成员可以向BVI高等法院申请命令,即他应被允许检查文件或不受限制地检查文件。
公司须在其注册代理人的办公室备存:公司组织章程大纲及章程细则;会员名册或会员名册副本;董事名册或董事名册副本;以及公司在过去十年内提交的所有通知及其他文件的副本。
增发股票。我们的发售后经修订及重列的组织章程大纲授权我们的董事会不时发行额外普通股,由我们的董事会决定,以现有授权但未发行的股份为限。
会员名册
根据该法案,我们必须保留一份成员登记册,其中应该有:
| ● | 我们会员的名称和地址,各会员持股数量和类别的说明; |
| ● | 任何人的姓名作为会员记入名册的日期;及 |
| ● | 任何人不再是会员的日期。 |
根据该法案,我公司的成员名册是其中所列事项的表面证据(即,除非被反驳,否则成员名册将就上述事项提出事实推定),而在成员名册中登记的成员被视为该法案的事项,拥有与其在成员名册中的名称相对照的股份的合法所有权。我们履行必要的程序,立即更新会员名册,以记录并使我们向作为存托人的存托人(或其代名人)发行股票的行为生效。一旦我们的会员名册得到更新,记录在会员名册中的股东将被视为拥有与其姓名对应的股份的合法所有权。
如任何人的姓名被错误地记入或遗漏在我们的会员名册内,或如有任何失责或不必要的延迟在名册内记入任何人已不再是我们公司成员的事实,受委屈的人或成员(或我们公司或我们公司本身的任何成员)可向英属维尔京群岛高等法院申请命令更正该名册,而法院可拒绝该申请,或如信纳案件的公正,对登记册作出责令整改。
美国公司法与英属维尔京群岛公司法的重大差异
该法案不同于适用于美国公司及其股东的法律。下文概述了适用于美国的法案条款与适用于在特拉华州注册成立的公司的法律之间的重大差异。
合并和类似安排。根据该法案,两家或更多公司,每一家都是“组成公司”,可能会合并或合并。合并是指两家或两家以上公司合并为组成公司之一(至合并),其中一家组成公司继续存续成为合并后的存续公司。合并涉及两家或多家公司合并为一家新公司。
108
合并自公司事务注册处处长在英属维尔京群岛登记合并条款(如下所述)之日起生效,或在合并条款规定的登记之日起不超过30天的较后日期生效。
该法案规定,公司的任何成员有权在对合并提出异议时获得其股份的公允价值的支付,除非公司是合并的存续公司,并且该成员继续持有相同或相似的股份。以下是该法案下的立场摘要。
在大多数情况下,异议者需要向公司提出对合并的书面反对,其中必须包括一份声明,即如果合并发生,异议者提议要求支付其股份。这一书面反对意见必须在提交合并表决的成员会议之前提出,或在会议上但在表决之前提出。然而,对于公司未向其发出成员会议通知或建议合并获成员书面同意而未经会议授权的成员,则无需提出异议。
在紧接书面同意后的20天内,或在合并获得批准的会议上,公司应向提出书面反对或无需提出书面反对的每一成员发出同意或决议的书面通知,但投票赞成或书面同意拟议合并的成员除外。
被公司要求给予通知的成员如选择异议,应在紧接向其提供合并计划副本或合并概要之日后的20天内,向公司发出关于其选择异议的决定的书面通知,说明:
| (a) | 他的姓名和地址; |
| (b) | 其持异议的股份数目及类别(须为其于本公司所持有的全部股份);及 |
| (c) | 要求支付其股份的公允价值。 |
在发出异议选举通知后,异议者不再享有成员的任何权利,但有权获得其股份的公允价值,以及有权以该行动非法为由提起诉讼以获得救济。
公司应向每一持不同政见者提出书面要约,以公司确定为其公允价值的指定价格购买其股份。此类要约必须在成员可以对异议发出其选举通知的期限届满之日后紧接的7天内发出,或在合并生效之日后紧接的7天内发出,以较晚者为准。
如果公司与异议人未能在紧接提出要约之日后的30天内就异议人所拥有的股份所需支付的价格达成一致,则在20天内:
| (a) | 公司和异议人应各自指定一名评估人; |
| (b) | 两个指定的评估人共同指定一名评估人; |
| (c) | 三位评估师应确定持不同政见者截至会议日期或决议通过日期的前一天收盘时所拥有的股份的公允价值,不包括该行动或其提议直接或间接引起的任何升值或贬值,该价值对公司和持不同政见者具有所有目的的约束力;和 |
| (d) | 公司应在异议人交出代表其股份的凭证时向其支付金额,该等股份应予注销。 |
109
股东诉讼。
根据该法的规定,公司的组织章程大纲和章程细则在公司与其成员之间以及成员之间具有约束力。一般来说,会员受组织章程或法案中规定的多数或特别多数的决定约束。至于投票,通常的规则是,对于正常的商业事项,成员在行使其股份附带的投票权时,可以出于自身利益行事。
如果多数成员侵犯了少数成员的权利,少数成员可能会寻求通过派生诉讼或个人诉讼来执行其权利。派生诉讼涉及在不法行为者控制公司并阻止其采取行动的情况下侵犯公司权利,而个人诉讼涉及侵犯特定相关成员的个人权利。
该法案规定了一系列可供成员使用的补救措施。如果根据该法案注册成立的公司进行某些违反该法案或该公司组织章程大纲和章程细则的活动,BVI高等法院可以发布限制或合规令。成员现在还可以在某些情况下提出派生、个人和代表行动。
该法案还纳入了成员补救措施的传统英文依据:如果公司成员认为公司事务已经、正在或可能以可能对其具有压迫性、不公平歧视或不公平损害的方式进行,他可以就此类行为向英属维尔京群岛高等法院申请命令。
公司的任何成员可向BVI高等法院申请为公司委任清盘人,而法院如认为这样做是公正和公平的,可为公司委任清盘人。
该法案规定,公司的任何成员在对以下任何一项提出异议时,均有权获得其股票公允价值的支付:
| (a) | 合并; |
| (b) | a合并; |
| (c) | 任何出售、转让、租赁,公司资产或业务价值超过50%的交换或其他处置如并非在公司进行的业务的通常或常规过程中作出,但不包括(i)根据对该事项具有司法管辖权的法院的命令作出的处分;(ii)根据条款要求在处分日期后一年内根据成员各自的权益分配全部或基本上全部所得款项净额的金钱处分;或(iii)根据董事为保护成员而转移资产的权力而作出的转让; |
| (d) | 根据该法案的条款,公司90%或以上股份的持有人要求赎回公司已发行股份的10%或更少;和 |
| (e) | 一项安排,如果BVI高等法院允许。 |
一般来说,公司成员对公司提出的任何其他索赔必须基于适用于英属维尔京群岛的一般合同法或侵权法或公司组织备忘录和章程所确立的他们作为成员的个人权利。
该法规定,如果一家公司或一家公司的董事从事、提议从事或已经从事违反该法或该公司组织章程大纲或章程细则的行为,英属维尔京群岛高等法院可应该公司成员或董事的申请,作出命令,指示该公司或董事遵守或限制该公司或董事从事违反该法或章程大纲或章程细则的行为。
110
董事及执行人员的赔偿及责任限制。英属维尔京群岛法律没有限制公司章程可能规定对高级管理人员和董事进行赔偿的程度,除非英属维尔京群岛高等法院可能认为任何此类规定违反公共政策(例如,旨在提供对犯罪后果的赔偿)。除非该人诚实和善意地行事,并在他认为符合公司最佳利益的情况下行事,而且在刑事诉讼的情况下,该人没有合理的理由相信他的行为是非法的,否则赔偿将是无效的,没有任何效力,也不适用于该人。我们的发售后修订和重述的组织章程大纲和章程细则允许对高级职员和董事以其身份所遭受的损失、损害、成本和费用进行赔偿,除非此类损失或损害是由这些董事或高级职员的不诚实或欺诈行为引起的。这种行为标准通常与特拉华州一般公司法允许的特拉华州公司相同。此外,我们已与我们的董事和执行官订立赔偿协议,向这些人提供超出我们在发售后修订和重述的组织章程大纲和章程细则中规定的额外赔偿。
就根据上述条款可能允许我们的董事、高级职员或控制我们的人就《证券法》产生的责任进行赔偿而言,我们已获悉,美国证券交易委员会认为,此类赔偿违反了《证券法》中所述的公共政策,因此不可执行。
董事的受托责任。根据特拉华州公司法,特拉华州公司的董事对公司及其股东负有受托责任。这项义务有两个组成部分:注意义务和忠诚义务。注意义务要求董事善意行事,具有通常谨慎的人在类似情况下会行使的注意。根据这项职责,董事必须告知自己,并向股东披露合理获得的有关重大交易的所有重大信息。忠诚义务要求董事以他合理地认为符合公司最佳利益的方式行事。他不得利用公司职务谋取私利或利益。这项职责禁止董事自行交易,并规定公司及其股东的最佳利益优先于董事、高级管理人员或控股股东所拥有的任何利益,而不是由股东普遍分享。一般而言,董事的行动被推定为在知情的基础上、出于善意并诚实地相信所采取的行动符合公司的最佳利益。然而,这一推定可能会被违反其中一项受托责任的证据所反驳。如果董事就某项交易提出此类证据,该董事必须证明该交易的程序公正性,并且该交易对公司具有公允价值。
根据英属维尔京群岛法律,英属维尔京群岛公司的董事在公司方面处于受托人的地位,因此认为他或她对公司负有以下义务——为公司的最佳利益真诚行事的义务,不基于其董事职务获利的义务(除非公司允许他或她这样做)和不将自己置于公司利益与其个人利益或其对第三方的责任相冲突的地位的义务。根据该法案,董事必须诚实行事,并符合公司的最佳利益。英属维尔京群岛一家公司的一名董事对该公司负有以技巧和谨慎行事的责任。此前曾认为,董事在履行职责时不必表现出比其知识和经验的人可能合理预期的更大程度的技能。然而,英国和英联邦法院在所需技能和护理方面已朝着客观标准迈进,英属维尔京群岛很可能会遵循这些权威。
书面同意的股东诉讼。根据《特拉华州一般公司法》,公司可以通过修改其公司注册证书,取消股东通过书面同意采取行动的权利。尽管英属维尔京群岛法律可能允许股东以书面同意的方式采取行动,但我们在发行后修订和重述的公司章程规定,股东不得通过由本应有权在未经召开会议的情况下在股东大会上就此事项进行投票的每个股东或其代表签署的一致书面决议的方式批准公司事项。
股东提案。根据特拉华州一般公司法,股东有权将任何提案提交年度股东大会,前提是该提案符合管理文件中的通知规定。董事会或管理文件中授权召开特别会议的任何其他人可召开特别会议,但股东可被禁止召开特别会议。
英属维尔京群岛法律和我们经修订和重述的公司章程规定,持有30%或以上表决权的股东可以要求董事要求召开股东大会。作为一家英属维尔京群岛公司,我们在法律上没有义务召开股东周年大会。
111
累积投票。根据特拉华州一般公司法,除非公司的公司注册证书有具体规定,否则不允许对董事选举进行累积投票。累积投票可能有助于少数股东在董事会中的代表权,因为它允许少数股东将股东有权获得的所有选票投给单一董事,这增加了股东在选举该董事方面的投票权。根据英属维尔京群岛的法律,没有关于累积投票的禁令,但我们的发售后修订和重述的公司章程没有规定累积投票。因此,我们的股东在这个问题上得到的保护或权利并不比特拉华州公司的股东少。
罢免董事。根据《特拉华州一般公司法》,拥有分类董事会的公司的董事只有在获得有权投票的已发行股份的多数同意的情况下才能因故被免职,除非公司注册证书另有规定。根据我们的发售后修订和重述的章程,董事可能会被罢免,无论是否有因由,由我们的股东决议,或由董事决议有因由。
与感兴趣的股东的交易。特拉华州一般公司法载有适用于特拉华州公司的企业合并法规,根据该法规,除非公司通过修改其公司注册证书明确选择不受该法规管辖,否则禁止在该人成为相关股东之日起三年内与“相关股东”进行某些业务合并。利害关系股东一般是指在过去三年内拥有或拥有标的已发行在外有表决权股份15%或以上的个人或集团。这具有限制潜在收购方对目标进行两层出价的能力的效果,在这种出价中,所有股东将不会受到平等对待。如果(其中包括)在该股东成为利害关系股东之日之前,董事会批准企业合并或导致该人成为利害关系股东的交易,则该法规不适用。这鼓励特拉华州公司的任何潜在收购者与目标公司的董事会就任何收购交易的条款进行谈判。
英属维尔京群岛法律没有类似的法规。因此,我们在英属维尔京群岛得不到与特拉华州企业合并法规所提供的相同的法定保护。然而,尽管英属维尔京群岛法律并未对公司与其重要股东之间的交易进行监管,但它确实规定,此类交易必须本着公司最佳利益的诚意进行,而不是对少数股东构成欺诈。另见上文“股东诉讼”。我们采用了商业行为和道德准则,要求员工充分披露任何可以合理预期会引起利益冲突的情况,并在出现利益冲突时规定了相关限制和程序,以确保公司的最佳利益。
解散;清盘。根据特拉华州一般公司法,除非董事会批准解散提案,解散必须得到持有公司总投票权100%的股东的批准。只有由董事会发起解散,才能以公司已发行股份的简单多数通过。特拉华州法律允许特拉华州公司在其公司注册证书中包含与董事会发起的解散有关的绝对多数投票要求。
公司的清算可以是自愿的偿付能力清算,也可以是《破产法》规定的清算。凡一家公司根据该法案连续7年被从公司名册上除名,则该公司自该期限的最后一天起解散。
自愿清算
如果清算是有偿付能力的清算,则该法案的规定管辖清算。一家公司只有在没有负债或有能力支付到期债务且其资产价值超过其负债的情况下,才能根据该法案被清算为有偿付能力的清算。在符合公司组织章程大纲及章程细则的规定下,清盘人可由董事决议或成员决议委任,但如董事已由董事决议开始清算,则成员须由成员决议批准清算计划,但在有限情况下除外。
指定清盘人的目的是收集和变现公司的资产,并将收益分配给债权人。
112
根据《破产法》进行清算
《破产法》管辖破产清算。根据《破产法》,如果(a)公司未能遵守未根据《破产法》被撤销的法定要求的要求,根据有利于公司债权人的判决、法令或法院命令发布的执行或其他程序全部或部分未得到满足或公司负债的价值超过其资产或公司无法在债务到期时支付其债务,则公司即为破产。清算人必须是英属维尔京群岛破产管理署署长或英属维尔京群岛持牌破产从业人员。英属维尔京群岛以外的个人居民可被指定与英属维尔京群岛持牌破产从业人员或破产管理署署长共同担任清算人。公司成员可委任一名破产从业人员为公司的清盘人,或法院可委任一名破产管理署署长或一名合资格的破产从业人员。向法院提出的申请可由以下一种或多种方式提出:(a)公司(b)债权人(c)成员(d)、与公司有关的债权人安排的监督人、金融服务委员会和英属维尔京群岛总检察长。
有下列情形的,法院可以指定清盘人:
| (a) | 公司资不抵债; |
| (b) | 法院认为,委任清盘人是公正公平的;或 |
| (c) | 法院认为,委任清盘人符合公众利益。 |
会员根据上述(a)项提出的申请,只有在获得法院许可的情况下方可提出,除非法院信纳有表面证据证明该公司已资不抵债,否则不得准予批准。根据上述(c)项提出的申请,只可由金融服务委员会或律政司提出,而他们只可在有关公司是或在任何时间曾是受监管人士(即持有订明金融服务牌照的人士)或公司正在进行或在任何时间已进行非持牌金融服务业务的情况下,根据上述(c)项提出申请。
清算时的优惠付款令
在公司破产清算时,公司的资产应按照以下优先顺序应用:(a)在优先于所有其他债权的情况下,按照规定的优先顺序支付清算中适当发生的成本和费用;(b)在支付清算的成本和费用后,在支付清算人承认的优先债权(工资和薪金,相当于英属维尔京群岛社会保障委员会、养老金缴款、政府税收)--优先债权在它们之间具有同等地位,公司资产不足以足额偿付债权的,应当按比例偿付;(c)在优先债权偿付后,在偿付清盘人承认的所有其他债权,包括无担保债权人的债权时-公司无担保债权人的债权在其之间享有同等地位,公司资产不足以全额偿付债权的,应当按比例偿付该等无担保债权人;(d)在偿付全部承认的债权后,支付根据《英属维尔京群岛破产法》应支付的任何利息;最后(e)支付上述成本、费用和债权后剩余的任何剩余资产应按照其在公司的权益分配给成员。《破产法》第八部分规定了清算人可能提出的撤销交易的各种申请,这些申请不公平地减少了债权人可获得的资产。
对公司资产指定清盘人不影响有担保债权人占有、变现或以其他方式处理该债权人拥有担保权益的公司资产的权利。因此,有担保债权人可以直接强制执行其担保,不向清算人追索,优先于第25.7段所述的付款顺序。但是,如果清算中公司可用于支付无担保债权人债权的资产不足以支付清算和优先债权人的成本和费用,则该等成本、费用和债权优先于被扣押人对公司产生的浮动押记的资产的债权,并应相应地从该等资产中支付。
法院有权在若干特定情况下下令清盘,包括在法院认为这样做是公正和公平的情况下。根据该法案和我们在发行后修订和重述的公司章程,我们的公司可能会因股东的决议而解散、清算或清盘。
113
股份变动权。根据《特拉华州一般公司法》,除非公司注册证书另有规定,否则公司可以在获得该类别已发行股份的多数同意后更改该类别股份的权利。根据英属维尔京群岛法律和我们在发行后修订和重述的公司章程,如果我们的股本被划分为一个以上类别的股份,我们可以在获得该类别已发行股份多数持有人的书面同意或在该类别股份持有人的股东大会上通过的决议的批准下,改变任何类别所附带的权利。
管理文件的修订。根据《特拉华州一般公司法》,公司的管理文件可以在有权投票的已发行股份的大多数同意下进行修订,除非公司注册证书另有规定。在英属维尔京群岛法律允许的情况下,我们的发售后经修订和重述的组织章程大纲和章程细则可能会根据我们的股东的决议或(除某些例外)董事的决议进行修订。
非居民或外国股东的权利。我们的发售后修订和重述的组织章程大纲和章程细则对非居民或外国股东持有或行使我们股份投票权的权利没有任何限制。此外,我们在发售后经修订及重述的组织章程大纲及章程细则中,并无规定须披露股东所有权的所有权门槛。
10.C。材料合同
以下是我们作为一方的所有重要合同的摘要,日期为自本协议之日起的前两年内:
除了在“第4A项下讨论的一系列可变利益实体协议。公司的历史和发展”,我们订立了以下重大协议。
与湖南开放大学的服务协议
我们已订立服务协议,在我们的无纸化考试平台上向湖南开放大学提供无纸化考试技术服务基地。根据协议约定与湖南开放大学举办的行政执法资格考试相关的开发、维护、安保和技术咨询服务。根据我们与湖南开放大学的协议,我们有权获得湖南开放大学每门课程10元的服务费,具体取决于参加考试的人数。该协议的服务期限为2023年2月至2024年2月。
10.D.外汇管制
英属维尔京群岛
英属维尔京群岛目前没有适用于我们或我们的股东的外汇管制规定。
中国
中国主要通过以下规章制度规范外汇兑换:
| ● | 经修订的《1996年外币管理细则》;及 |
| ● | 1996年结售汇、售汇、付汇管理规则。 |
114
正如我们在上述风险因素中所披露的,人民币目前不是一种可自由兑换的货币。根据中国现行法规,人民币兑换在中国被允许用于日常经常项目外汇交易,包括与贸易和服务相关的外汇交易、支付股息和偿还外债。然而,对于大多数资本账户项目,如直接投资、在中国证券市场的投资和投资的汇回,人民币兑换仍需获得外管局的批准。
根据上述管理规则,外商投资企业可以在有权办理外汇业务的中国境内银行,通过出示有效商业单证等符合一定程序要求的方式,购买、出售和/或汇出用于往来账户交易的外币。对于涉及外商直接投资、外债和证券及衍生品对外投资的资本项目交易,外管局的批准是先决条件。外商投资企业在中国境外的资本投资在中国境内受到限制和要求,例如事先获得中国商务部或外管局的批准。
10.E.税收
以下关于投资我国普通股的英属维尔京群岛、中国和美国联邦所得税后果的讨论基于截至本报告发布之日有效的法律及其相关解释,所有这些都可能发生变化。本讨论不涉及与我们普通股投资有关的所有可能的税务后果,例如州、地方和其他税法规定的税务后果。
英属维尔京群岛税务
公司和公司向非英属维尔京群岛居民支付的所有股息、利息、租金、特许权使用费、补偿和其他金额,以及非英属维尔京群岛居民就公司的任何股份、债务义务或其他证券实现的任何资本收益,均免受《英属维尔京群岛所得税条例》的所有规定的约束。
非居住在英属维尔京群岛的人士无须就公司的任何股份、债务义务或其他证券支付遗产税、继承税、继承税或赠予税、税率、关税、征费或其他费用。
所有与向公司或由公司转让财产有关的文书,以及与公司的股份、债务或其他证券的交易有关的所有文书,以及与公司业务有关的其他交易有关的所有文书,均免于在英属维尔京群岛缴纳印花税。这是假设该公司在英属维尔京群岛不持有房地产权益。
BVI目前没有适用于公司或其成员的预扣税或外汇管制规定。
中华人民共和国税务
根据企业所得税法,在中国境外成立并在中国境内设有“事实上的管理机构”的企业,就中国企业所得税而言,被视为“居民企业”,一般须就其全球收入征收25%的统一企业所得税税率。根据企业所得税法实施细则,“事实上的管理机构”被定义为对企业的制造和经营、人员和人力资源、财务和财产具有物质和整体管理和控制的机构。
我们的中国子公司和中国合并VIE是根据中国法律注册成立的公司,因此,根据相关中国所得税法,就其应纳税所得额缴纳中国企业所得税。根据2008年1月1日生效、2017年2月24日修正的企业所得税法,外商投资企业和境内企业普遍适用25%的统一企业所得税税率,但适用特殊优惠税率的除外。企业所得税根据中国税法和会计准则确定的实体全球收入计算。我们对我们提供的服务按6%的税率征收增值税,减去我们已经支付或承担的任何可扣除的增值税。根据中国法律,我们还需缴纳增值税附加税。
115
此外,STA于2009年4月发布的STA 82号文明确,中国企业或中国企业集团控股的某些离岸注册企业,如果以下人员位于或常驻中国,则将被归类为中国居民企业:负责日常生产、经营和管理的高级管理人员和部门;财务和人事决策机构;关键财产、会计账簿、公司印章、董事会会议和股东大会会议记录;以及半数或半数以上有表决权的高级管理人员或董事。继STA 82号文之后,STA发布了STA公告45,该公告于2011年9月生效,并经国家税务总局2018年关于修订部分税收规范性文件的公告修订。STTA 45号文为STTA 82号文的实施提供了更多指引。特别是,STA Bulletin 45规定了关于居民身份确定的程序和管理细节以及关于确定后事项的管理。华富教育是一家在中国境外注册成立的公司。作为一家控股公司,其关键资产是其在其子公司的所有权权益,其关键资产位于中国境外,其记录(包括其董事会决议和股东决议)均保持在中国境外。因此,我们认为华富教育并不满足上述所有条件,或者就中国税务而言,它是一家中国居民企业。出于同样的原因,我们认为我们在中国以外的其他实体也不是中国的居民企业。然而,企业的税务居民身份取决于中国税务机关的确定,“事实上的管理机构”一词的解释仍存在不确定性。不能保证中国政府最终会采取与我们一致的观点。如果中国税务机关就中国企业所得税目的确定我们的英属维尔京群岛控股公司为中国居民企业,可能会产生若干不利的中国税务后果。一个例子是,将对我们支付给非中国企业股东的股息以及我们的非中国企业股东因转让我们的股份而获得的收益征收10%的预扣税,并可能对我们支付给非中国个人股东的股息以及我们的非中国个人股东因转让我们的股份而获得的收益征收20%的预扣税。参见“风险因素——与在中国开展业务相关的风险——根据中国企业所得税法,就中国企业所得税而言,我们可能被归类为中国“居民企业”。这种分类可能会对我们和我们的非中国股东造成不利的税务后果,并对我们的经营业绩和贵方的投资价值产生重大不利影响。”
作为一家英属维尔京群岛控股公司,我们可能会从我们的中国子公司获得股息。企业所得税法及其实施规则规定,中国实体为所得税目的向非居民企业支付的股息应按10%的税率缴纳中国预扣税,但须通过与中国签订的适用税收协定予以减免。中国与英属维尔京群岛之间目前没有这种税收优惠条约。
2009年1月,STA颁布了《非居民企业企业所得税扣缴管理暂行办法》,根据该办法,对非居民企业负有直接缴纳一定税款义务的主体,应当为该非居民企业的相关扣缴义务人,这类款项包括:股权投资所得(包括股息红利和其他投资回报)、利息、租金、特许权使用费和转让财产所得以及非居民企业在中国境内取得的其他应缴纳企业所得税的收入。此外,办法规定,两家非居民企业在中国境外发生股权转让的,收到股权转让款的非居民企业必须自行或者委托代理人向股权被转让的中国公司所在地的中国税务机关进行纳税申报,股权被转让的中国公司应当协助税务机关向相关非居民企业进行收税。STA于2009年4月与财政部一起发布了STA 59号文,并于2009年12月发布了STA 698号文。59号文和698号文均自2008年1月1日起追溯生效。通过颁布实施这两项通告,中国税务机关加强了对非居民企业直接或间接转让中国居民企业股权的审查。根据STTA 698号文,如果非居民企业通过处置境外控股公司的股权而间接转让中国“居民企业”的股权,且该境外控股公司位于某些低税管辖区,则作为转让方的非居民企业必须向中国“居民企业”的相关税务机关报告此次间接转让。如果境外控股公司缺乏合理的商业目的,并且是为了减少、避免或递延中国税款而设立,中国税务机关可以无视该公司的存在。因此,此类间接转让产生的收益可能需要按最高10%的税率缴纳中国税款。2015年2月3日,国家税务总局发布《国家税务总局关于非居民企业间接转让财产征收企业所得税若干问题的公告》,即国家税务总局公告7,以取代698号文规定的有关间接转让的现有规定,而698号文其他规定仍然有效。STA Bulletin 7引入了与698号文明显不同的新税制。Public Notice扩展其税务管辖范围,不仅包括698号文规定的间接转让,还包括外国公司通过境外中间控股公司离岸转让在中国境内转让不动产和根据设立和场所、在中国境内持有的资产的交易。STA Bulletin 7还广泛涉及转让一家外国中间控股公司的股权。此外,STA Bulletin 7就如何评估合理商业目的提供了比698号文更明确的标准,并介绍了适用于内部集团重组的安全港情景。然而,这也给间接转让的外国转让方和受让方带来了挑战,因为他们必须就交易是否应缴纳中国税款进行自我评估,并据此报备或代扣中国税款。尽管STA 698号文和/或STA公告7似乎并不打算适用于上市公司的股份转让,但STA 698号文和/或STA公告7的适用存在不确定性,我们和我们的非居民投资者可能面临被要求提交申报表并根据STA 698号文和/或STA公告7被征税的风险,我们可能需要花费宝贵的资源来遵守STA 698号文或确定我们不应根据STA公告698和/或STA公告7被征税。
116
2017年10月17日,国家税务总局发布《国家税务总局关于扣缴非居民企业所得税作为税源有关事项的公告》或《国家税务总局公告37》,废止了整个698号文和《国家税务总局公告7》中有关扣缴义务人向主管税务机关申报缴纳该税种的时限的规定。根据STA37号公告,《企业所得税法》第十九条第二项规定的财产转让所得,应当包括转让股票股权等股权投资资产所得。股权转让所得款项总额扣除股权净值的余额,为股权转让应纳税所得额。扣缴义务人与非居民企业订立业务合同,涉及《企业所得税法》第三条第三款规定的收入的,该非居民企业的不含税收入作为含税收入处理,在合同中约定由扣缴义务人承担应纳税款的,据此计算缴纳税款。
美国联邦所得税
下面的讨论是对美国联邦所得税考虑因素的总结,这些考虑因素一般适用于美国持有人(定义见下文)对我们普通股的所有权和处置。本摘要仅适用于持有我国普通股作为资本资产(一般为投资而持有的财产)并以美元为记账本位币的美国持有者。本摘要基于截至本报告发布之日生效的美国税法、截至本报告发布之日生效的或在某些情况下提议的美国财政部法规,以及在该日期或之前提供的司法和行政解释。上述所有权限都可能发生变化,这些变化可能会追溯适用,并可能影响下文所述的税务后果。此外,本摘要不涉及美国联邦遗产、赠与、医疗保险、备用预扣税和替代性最低税收考虑,或任何州、地方和非美国税收考虑,与我们普通股的所有权和处置有关。以下摘要并未涉及美国联邦所得税的所有方面,这些方面可能对特定投资者根据其个人情况或对处于特殊税务情况的人很重要,例如:
| ● | 银行和其他金融机构; |
| ● | 保险公司; |
| ● | 养老金计划; |
| ● | 合作社; |
| ● | 受监管的投资公司; |
| ● | 房地产投资信托; |
| ● | 经纪自营商; |
| ● | 选择使用盯市会计方法的交易者; |
| ● | 某些前美国公民或长期居民; |
| ● | 免税实体(包括私人基金会); |
| ● | 对替代性最低税负有责任的人; |
| ● | 作为跨式、对冲、转换或综合交易的一部分而持有股票的人; |
| ● | 实际或建设性地拥有我们所有类别有表决权股票总合并投票权的10%或以上的人;或 |
| ● | 合伙企业或为美国联邦所得税目的应作为合伙企业征税的其他实体,或通过此类实体持有普通股的人。 |
117
请投资者就美国联邦税收适用于他们的特定情况,以及我们普通股的所有权和处置的州、地方、非美国或其他税务后果咨询他们自己的税务顾问。
就本讨论而言,“美国持有人”是我们普通股的受益所有人,即,就美国联邦所得税而言:
| ● | 美国公民或居民的个人; |
| ● | 在美国或根据美国、其任一州或哥伦比亚特区的法律创建或组织的公司(或作为美国联邦所得税目的的公司应课税的其他实体); |
| ● | 遗产,其收入无论来源如何均需缴纳美国联邦所得税;或 |
| ● | (1)受美国境内法院的主要监督并由一名或多名美国人控制所有实质性决定的信托,或(2)具有根据适用的美国财政部法规有效的被视为美国人的选举。 |
如果合伙企业(或出于美国联邦所得税目的被视为合伙企业的其他实体)是我们普通股的实益拥有人,合伙企业中合伙人的税务待遇一般将取决于合伙人的地位和合伙企业的活动。我们敦促持有我们普通股的合伙企业及其合伙人就对我们普通股的投资咨询其税务顾问。
被动外资公司考虑
一家非美国公司,例如我们公司,将被归类为PFIC,就任何纳税年度的美国联邦所得税而言,如果(i)其该年度总收入的75%或更多由某些类型的“被动”收入组成,或(ii)其资产价值的50%或更多(根据季度平均值确定)在该年度可归属于产生或为产生被动收入而持有的资产(“资产测试”)。为此,将现金和现金等价物归类为被动资产,将公司的商誉和其他未入账的无形资产作为非被动资产考虑在内。被动收入通常包括,除其他外,股息、利息、租金、特许权使用费以及被动资产处置的收益。我们将被视为拥有资产的比例份额,并从我们直接或间接拥有超过25%(按价值计算)股票的任何其他公司的收入中赚取比例份额。
尽管这方面的法律并不明确,但出于美国联邦所得税目的,我们将合并后的VIE视为由我们拥有,因为我们对合并后的VIE行使有效控制权,并有权获得其几乎所有的经济利益。因此,我们在合并的美国公认会计原则财务报表中合并了他们的经营业绩。如果确定我们不是美国联邦所得税目的的合并VIE的所有者,我们很可能会被视为当前纳税年度和任何后续纳税年度的PFIC。假设我们是美国联邦所得税目的VIE的所有者,并基于我们当前和预期的收入和资产(包括商誉、其他未入账的无形资产,以及我们首次公开募股后的现金收益),我们目前预计不会成为当前纳税年度或可预见的未来的PFIC。
虽然我们预计在当前或可预见的纳税年度不会成为或成为PFIC,但在这方面无法做出任何保证,因为确定我们是否将成为或成为PFIC是每年做出的事实决定,这将部分取决于我们的收入和资产的构成。此外,我们的收入和资产的构成也可能受到我们如何以及以多快的速度使用我们的流动资产和在首次公开募股中筹集的现金的影响。如果我们从产生被动收入的活动中获得的收入相对于我们从产生非被动收入的活动中获得的收入显着增加,或者我们决定不将大量现金用于主动目的,我们被归类为PFIC的风险可能会大幅增加。此外,由于相关规则的适用存在不确定性,美国国税局可能会质疑我们将某些收入和资产归类为非被动收入或我们对有形和无形资产的估值,每一项都可能导致我们成为当前或以后纳税年度的PFIC。如果我们在美国持有人持有我们普通股的任何一年被归类为PFIC,我们一般会在该美国持有人持有我们普通股的所有后续年份继续被视为PFIC,即使我们在随后几年不再是PFIC,除非进行了某些选举。
本文“股息”下的讨论是基于我们不会或将被归类为美国联邦所得税目的的PFIC。如果我们被视为PFIC,一般适用的美国联邦所得税考虑将在“被动外国投资公司规则”下讨论。
118
10.F.股息和支付代理
不适用。
10.G.专家声明
不适用。
10.H。展示文件
公司须遵守经修订的《1934年证券交易法》的信息要求,并将向SEC提交报告、注册声明和其他信息。公司的报告、注册声明和其他信息可在SEC网站www.sec.gov上查阅。您也可以访问我们的网站:http://www.edu-edu.cn。然而,我们网站所载的信息并不构成本年度报告的一部分。
10.I.子公司信息
不适用。
10.J.给证券持有人的年度报告
不适用。
项目11。关于市场风险的定量和定性披露
外汇风险
我们的功能货币是人民币,我们的财务报表以美元表示。过去几年,人民币对美元逐步升值。美元兑人民币的平均汇率从截至2023年3月31日止年度的1.00美元兑换人民币6.85 16元,变为截至2024年3月31日止年度的1.00美元兑换人民币7.1671元。人民币相对于美元的价值变化可能会影响我们以美元计价报告的财务业绩,而不会影响我们的业务或经营业绩的任何潜在变化。如果使用2023财年的平均汇率,我们截至2024年3月31日止年度的收入、收入成本和总费用,包括销售费用以及一般和管理费用,将分别增加约30万美元、0.2百万美元和0.4百万美元。
目前,我们的资产、负债、收入和成本以人民币计价,我们的外汇风险敞口将主要与那些以美元计价的金融资产有关。人民币兑美元的任何重大重估都可能对我们的收益和财务状况,以及我们未来以美元计算的普通股的价值和任何应付的股息产生重大影响。
信用风险
可能使公司面临重大集中信用风险的金融工具主要由现金构成。截至2024年3月31日和2023年3月31日,公司现金中的986,957美元和1,511,208美元为在香港金融机构的存款,由香港存款局投保,并受到50万港元(约合63,890美元)的一定限制。截至2024年3月31日和2023年3月31日,公司的现金中分别有10,058,751美元和11,056,255美元是在中国大陆金融机构的存款,而中国大陆目前没有任何规则或法规要求这些金融机构在发生银行倒闭时维持保险以覆盖银行存款。管理层在认为这些金融机构信用质量较高的同时,也持续监控其信用价值。
应收账款通常是无抵押的,来源于从客户赚取的收入,因此面临信用风险。该风险通过公司对客户信誉的评估以及对未偿余额的持续监控而得到缓解。
通胀风险
通货膨胀因素,例如我们的产品成本和间接费用的增加,可能会对我们的经营业绩产生不利影响。尽管我们不认为通货膨胀对我们迄今为止的财务状况或经营业绩产生了实质性影响,但如果我们的服务的销售价格不随这些增加的成本而增加,未来的高通货膨胀率可能会对我们维持当前毛利水平以及销售、一般和管理费用占净销售额百分比的能力产生不利影响。
项目12。股票证券以外证券的说明
没有。
119
第二部分
项目13。违约、拖欠股息和拖欠
不适用。
项目14。证券持有人权利的重大修改和收益的使用
不适用。
项目15。控制和程序
(a)披露控制和程序
在我们的管理层(包括我们的首席执行官和首席财务官)的监督和参与下,我们对我们的披露控制和程序进行了评估,因为该术语是根据经修订的1934年《证券交易法》颁布的规则13a-15(e)定义的。我们的首席执行官和首席财务官得出的结论是,截至本年度报告所涵盖期间结束时,我们的披露控制和程序并不有效。这一结论是基于下文进一步描述的我们对财务报告的内部控制存在重大缺陷。
(b)管理层关于财务报告内部控制的报告
我们的管理层有责任为我们公司建立和维护对财务报告的充分内部控制,因为该项目在《交易法》规则13a-15(f)和15d-15(f)中定义。财务报告内部控制是一个旨在为财务报告的可靠性和根据美国公认会计原则编制合并财务报表提供合理保证的过程,包括以下政策和程序:(1)与维护记录有关,这些记录以合理的细节准确和公平地反映公司资产的交易和处置情况,(2)提供合理保证,交易记录是必要的,以允许按照公认会计原则编制合并财务报表,以及公司的收支仅根据公司管理层和董事的授权进行,以及(3)就防止或及时发现可能对合并财务报表产生重大影响的公司资产的未经授权的收购、使用或处置提供合理保证。
由于其固有的局限性,对财务报告的内部控制并非旨在提供绝对保证,即我们的财务报表的错报将被防止或发现。此外,对未来期间的任何有效性评估的预测都会受到以下风险的影响:由于条件的变化,控制可能变得不充分,或者政策或程序的遵守程度可能会恶化。
我们的管理层进行了评估,包括测试截至2024年3月31日我们对财务报告的内部控制的设计和有效性。在进行评估时,管理层使用了内部控制中的标准——由内部控制中的Treadway委员会(COSO)发起组织委员会发布的综合框架——综合框架(2013)。
重大缺陷是指财务报告内部控制方面的缺陷,或缺陷的组合,从而有合理的可能性导致我们的年度或中期合并财务报表的重大错报无法及时预防或发现和更正。
公司发现了与公司治理、管理层对SEC报告的披露要求的应用以及我们的财务报表报告流程的文件相关的缺陷。对于我们这样规模的公司来说,这样的缺陷很常见。
120
该公司发现了与管理层应用SEC报告披露要求和我们的财务报表报告流程文件相关的缺陷。尽管我们的会计人员员工在中国普遍接受的会计要求和程序方面具有专业性和经验,但管理层已确定他们需要在美国公认会计原则方法和SEC报告方面进行额外的培训和协助。我们的管理层对截至2024年3月31日对会计和财务人员的控制缺陷的评估考虑了以下因素,包括:
| ● | 我们的独立审计师在我们的季度审查和年度审计过程中提出的调整数量; |
| ● | 我们在交易方面遵守美国公认会计原则的程度如何;以及 |
| ● | 我们准备支持信息的准确度如何,以便按季度和年度提供给我们的独立审计师。 |
基于这一评估,管理层得出结论认为,截至2024年3月31日,我们对财务报告的内部控制并不有效,原因是管理层对SEC报告和我们的财务报表报告流程的文件应用披露要求存在重大缺陷。
(三)独立注册会计师事务所鉴证报告
根据美国证券交易委员会的规定,我们是非加速申报人。因此,我们不需要在本年度报告中包括我们的独立注册会计师事务所的鉴证报告。
(d)财务报告内部控制的变化
在截至2024年3月31日的财政年度,我们对财务报告的内部控制没有发生任何对我们的财务报告内部控制产生重大影响或合理可能产生重大影响的变化。
(e)补救举措
对于2024财年,我们实施了补救计划,通过雇用了解美国公认会计原则方法和SEC报告措施的会计人员,并就这些主题对现有员工进行教育,来解决上述实质性弱点的根本原因。对于2025财年,我们计划通过实施以下补救计划来继续改善我们的内部控制,包括:
| ● | 重新评估财务报告内部控制的设计和运作,包括中期和年度应计项目截止程序以及与从我们的外部咨询技术专家收到的信息相关的审查程序; |
| ● | 继续我们对会计人员的培训,以便他们能够更好地了解美国公认会计原则方法和SEC报告事项;和 |
| ● | 增加人员配置水平和专业知识,以实施这一补救计划。 |
我们的管理层,包括我们的首席执行官和首席财务官,并不期望我们的披露控制和程序或我们的内部控制能够100%地防止或发现可能发生的所有错误和欺诈行为。一个控制系统,无论设计和操作得多么好,都只能提供合理的,而不是绝对的,保证控制系统的目标得到满足。此外,控制系统的设计必须反映这样一个事实,即存在资源限制,必须相对于其成本来考虑控制的好处。由于所有控制系统的固有局限性,任何对控制的评估都不能绝对保证我们公司内部的所有控制问题和欺诈事件(如果有的话)都已被发现。
121
项目16。保留
项目16a。审计委员会财务专家
我们的审计委员会由Yik C. Chan、Wenxiang Xing和Defang Li组成。我们的董事会已确定,Yik C. Chan、Wenxiang Xing和Defang Li为纳斯达克股票市场规则5605(a)(2)含义内的“独立董事”,并符合《交易法》规则10A − 3(b)中规定的独立性标准。Yik C. Chan符合SEC适用规则规定的审计委员会财务专家标准。
项目16b。Code of Ethics
我们的董事会通过了一项商业行为和道德准则。该守则的目的是促进道德行为和威慑不法行为。守则中概述的政策旨在确保我们的董事、执行官和员工不仅按照文字行事,而且还按照适用于我们业务的法律法规的精神行事。我们期望我们的董事、执行官和员工行使良好的判断力,在他们的日常活动中坚持这些标准,并在他们与公司的关系过程中遵守所有适用的政策和程序。美国证券交易委员会(SEC)或纳斯达克(NASDAQ)规则要求披露的对董事会成员和执行官守则的任何修订或豁免,将在修订或豁免后的四个工作日内在我们的网站http://www.edu-edu.cn上披露。在2021财年,我们的任何执行官均未对《守则》做出任何修订或豁免。
我们的商业行为和道德准则可在我们的网站http://www.edu-edu.cn上公开查阅。
项目16c。首席会计师费用和服务
年终 2024 |
年终 2023 |
|||||||
| 审计费用* | $ | 185,000 | $ | 200,000 | ||||
| * | 审计费用–这一类别包括审计我们的年度财务报表、审查我们的季度报告中包含的财务报表以及通常由独立注册会计师事务所就这些年度的聘用提供的服务,以及通常由我们的独立注册会计师事务所就法定审计和证券交易委员会监管备案或聘用提供的服务。 |
我们的审计委员会和董事会的政策是预先批准我们的主要审计师提供的所有审计和非审计服务,包括审计服务、审计相关服务,以及上述其他服务,但审计委员会或董事会在服务完成之前批准的微量服务除外。
项目16d。审计委员会上市标准的豁免
不适用。
项目16e。发行人和关联购买者购买股票证券
没有。
项目16F。注册人核证会计师的变动
曾任独立注册会计师事务所
于2021年6月7日,公司董事会(「董事会」)及董事会审核委员会均批准解聘Friedman LLP(「 Friedman 」)为公司的独立注册会计师事务所。
122
弗里德曼此前发布了关于该公司截至2020年3月31日和2019年3月31日的财政年度合并财务报表的报告。此类审计报告不包含否定意见或免责意见,也没有对不确定性、审计范围或会计原则进行保留或修改。在截至2020年3月31日和2019年3月31日的财政年度以及截至2021年6月7日,弗里德曼未告知公司:(i)公司与弗里德曼之间在会计原则或惯例、财务报表披露或审计范围或程序的任何事项上存在任何分歧,如果这些分歧未能得到弗里德曼满意的解决,将导致弗里德曼在其关于这些年度的合并财务报表的报告中提及这些分歧,以及(ii)该术语在表格20-F第16F a)(1)(v)项中定义的任何可报告事件。
新设独立注册会计师事务所
于2021年6月7日,董事会审核委员会批准委任YCM CPA Inc.(“YCM”)为公司新的独立注册会计师事务所,以进行截至2021年3月31日止财政年度的审计并出具审计报告。
在公司最近两个财政年度以及随后截至2021年6月7日的中期期间,公司未就(i)会计原则适用于已完成或提议的特定交易或可能就公司合并财务报表提出的审计意见类型与YCM进行磋商,也未向公司提供书面报告或口头建议,认为YCM得出的结论是公司就会计作出决定时考虑的重要因素,审计或财务报告问题;或(ii)属于分歧(定义见S-K条例第304(a)(1)(iv)项和相关指示)或可报告事件(如S-K条例第304(a)(1)(v)项所述)的任何事项。
项目16g。企业管治
我们的普通股在纳斯达克资本市场(NASDAQ Capital Market)上市。因此,我们受到纳斯达克规定的公司治理要求的约束。根据纳斯达克规则,像我们这样的非美国上市公司,一般可能会遵循其母国的公司治理实践,而不是纳斯达克的一些公司治理要求。一家在纳斯达克上市的非美国公司被要求在公司网站上或在向其美国投资者分发的年度报告中向其美国投资者提供有关重大差异的一般摘要。我们致力于高标准的公司治理。因此,我们努力遵守纳斯达克公司治理实践,我们的公司治理实践与纳斯达克对美国国内公司的要求没有显着差异。
项目16h。矿山安全披露
不适用。
项目16i。关于阻止检查的外国司法管辖区的披露
不适用。
项目16J。内幕交易政策
我们对董事、高级管理人员和员工购买、出售和其他处置我们的证券采取了内幕交易政策和程序,这些政策和程序经过合理设计,旨在促进遵守适用的内幕交易法律、规则和条例以及适用的上市标准。
我们的内幕交易政策和程序的副本作为证据提交本年度报告。
123
项目16K。网络安全
风险管理和战略
我们实施了全面的网络安全风险评估程序,确保网络安全管理、战略和治理以及报告网络安全风险的有效性。我们还将网络安全风险管理融入到我们的整体企业风险管理体系中。
我们开发了全面的网络安全威胁防御系统,以应对内部和外部威胁。该系统涵盖网络、主机和应用程序安全等多个级别,并融入了威胁防御、监测、分析、响应、欺骗和对抗的系统安全能力。我们努力通过各种方法管理网络安全风险和保护敏感信息,包括技术保障措施、程序要求、对我们公司网络的密集监控计划、持续测试我们在内部和与外部供应商的安全态势、稳健的事件响应计划、由合格的第三方参照适用的安全标准审查我们的安全系统的有效性以及定期对员工进行网络安全意识培训。我们的运维部门持续监控我们的平台和基础设施的性能,使我们能够对潜在问题,包括潜在的网络安全威胁做出快速响应。
截至本年度报告日期,我们没有经历任何重大网络安全事件或发现任何已影响或合理可能对我们、我们的业务战略、经营业绩或财务状况产生重大影响的重大网络安全威胁。
治理
公司副总裁Cuntao Hou先生负责监督公司的网络安全风险管理,并了解来自网络安全威胁的风险。侯先生应审查、批准并保持对公司定期报告(包括表格20-F的年度报告)中有关重大网络安全事件(如有)的表格6-K和与网络安全事项相关的(ii)的披露的监督。此外,在管理层面,我们成立了信息安全委员会,由高管组成,包括我们运维部门有处理涉密网络安全问题经验的负责人,由我们的副总裁担任主席,负责监督和管理网络安全相关事项,并根据需要制定政策。我们的运维部门每季度向我们的信息安全委员会报告其对我们在日常业务运营过程中发生的网络安全威胁的重大风险的评估、识别和管理。如发生网络安全事件,我运维部门将及时组织相关人员进行内部评估,并视情况征求外部专家意见。如果确定该事件可能是重大网络安全事件,我们运维部门将及时将调查评估结果报告给我们的信息安全委员会,该委员会将决定相关应对措施以及是否有必要进行披露。确有必要披露的,我信息安全委员会应当及时编制披露材料,供副会长审查批准后向社会公布。
124
第三部分
项目17。财务报表
不适用。
项目18。财务报表
本项目要求的合并财务报表和相关附注载于F-1至F-25页。
项目19。展览
125
| 11.1 | Code of Ethics * | |
| 11.2 | 内幕交易政策* | |
| 12.1 | 根据《交易法》第13a-14(a)条规定的首席执行官证书* | |
| 12.2 | 根据《交易法》第13a-14(a)条规定的首席财务官证书* | |
| 13.1 | 根据18 U.S.C.第1350条根据2002年《萨班斯-奥克斯利法案》第906条通过的首席执行官证书* | |
| 13.2 | 根据18 U.S.C.第1350条根据2002年《萨班斯-奥克斯利法案》第906条通过的首席财务官证书* | |
| 97.1 | 追回政策* | |
| 101.INS | 内联XBRL实例文档。* | |
| 101.SCH | 内联XBRL分类法扩展架构文档。* | |
| 101.CAL | 内联XBRL分类法扩展计算linkbase文档。* | |
| 101.DEF | 内联XBRL分类学扩展定义linkbase文档。* | |
| 101.LAB | 内联XBRL分类法扩展标签linkbase文档。* | |
| 101.PRE | 内联XBRL分类法扩展演示linkbase文档。* | |
| 104 | 封面页交互式数据文件(格式为内联XBRL,包含在附件 101中)。* |
| * | 作为展品在此提交。 |
| (1) | 透过参考我们于F-1表格上的注册声明而成立,于2018年3月20日提交。 |
| (2) | 参考我们于F-1/A表格上的注册声明而成立,于2018年4月11日提交。 |
| (3) | 参考我们于F-1/A表格上的注册声明而成立,于2018年6月15日提交。 |
| (4) | 参照我们于F-1/A表格上的注册声明而成立,于2018年6月28日提交。 |
| (5) | 通过参考我们的20-F纳入,于2019年8月15日提交。 |
| (6) | 通过参考我们的20-F纳入,于2021年8月2日提交。 |
| (7) | 通过参考我们的20-F纳入,于2020年8月17日提交。 |
126
签名
注册人特此证明,其符合表格20-F提交的所有要求,并已妥为安排并授权以下签署人代表其签署本年度报告。
| 华富教育集团有限公司 | ||
| 日期:2024年7月30日 | /s/于洋 | |
| 姓名: | 于洋 | |
| 职位: | 董事会主席 | |
127
独立注册会计师事务所报告
致董事会及股东
华富教育教育集团有限公司
对财务报表的意见
我们审计了随附的华富教育教育集团有限公司及子公司(统称“公司”)截至2024年3月31日、2023年3月31日和2023年3月31日的合并资产负债表,以及截至2024年3月31日、2023年3月31日、2022年3月31日止年度的相关合并经营报表和综合(亏损)、股东权益变动、现金流量等报表,以及相关附注(统称“财务报表”)。我们认为,上述财务报表按照美利坚合众国普遍接受的会计原则,在所有重大方面公允地反映了公司截至2024年3月31日和2023年3月31日的财务状况,以及截至2024年3月31日、2023年和2022年3月31日止年度的经营业绩和现金流量。
意见依据
这些合并财务报表由公司管理层负责。我们的责任是在我们审计的基础上对公司的合并财务报表发表意见。我们是一家在美国上市公司会计监督委员会(“PCAOB”)注册的公共会计师事务所,根据美国联邦证券法以及证券交易委员会和PCAOB的适用规则和条例,我们被要求对公司具有独立性。
我们按照PCAOB的标准进行了审计。这些准则要求我们计划和执行审计,以就财务报表是否不存在重大错报获取合理保证,无论是由于错误还是欺诈。公司没有被要求,我们也没有受聘对其财务报告内部控制进行审计。作为我们审计的一部分,我们被要求了解财务报告内部控制,但不是为了对公司财务报告内部控制的有效性发表意见。因此,我们不表示这种意见。
我们的审计包括执行程序以评估合并财务报表的重大错报风险,无论是由于错误还是欺诈,以及执行应对这些风险的程序。这些程序包括在测试的基础上审查有关合并财务报表中的数额和披露的证据。我们的审计还包括评估管理层所使用的会计原则和作出的重大估计,以及评估综合财务报表的总体列报方式。我们认为,我们的审计为我们的意见提供了合理的基础。
/s/YCM CPA,Inc。
我们自2021年起担任公司的核数师。
PCAOB ID 6781
加州欧文
2024年7月30日
F-1
华富教育集团有限公司及附属公司
合并资产负债表
| 截至 3月31日, |
截至 3月31日, |
|||||||
| 2024 | 2023 | |||||||
| 物业、厂房及设备 | ||||||||
| 当前资产: | ||||||||
| 现金 | $ |
|
$ |
|
||||
| 应收账款,净额 |
|
|
||||||
| 其他应收款,净额 |
|
|
||||||
| 贷款给第三方,目前 |
|
|
||||||
| 向关联方借款 |
|
|
||||||
| 其他流动资产 |
|
|
||||||
| 流动资产总额 |
|
|
||||||
| 贷款给第三方,非流动 |
|
|
||||||
| 物业及设备净额 |
|
|
||||||
| 无形资产,净值 |
|
|
||||||
| 长期投资 |
|
|||||||
| 经营租赁使用权资产 |
|
|
||||||
| 长期租金押金 |
|
|
||||||
| 递延所得税资产,净额 |
|
|
||||||
| 总资产 | $ |
|
$ |
|
||||
| 负债和股东权益 | ||||||||
| 流动负债: | ||||||||
| 应付关联方款项 | $ |
|
$ |
|
||||
| 递延收入 |
|
|
||||||
| 营业租赁负债,流动 |
|
|
||||||
| 应交税费 |
|
|
||||||
| 其他应付款 |
|
|
||||||
| 应计费用和其他负债 |
|
|
||||||
| 应付账款 |
|
|
||||||
| 流动负债合计 |
|
|
||||||
| 经营租赁负债,非流动 |
|
|
||||||
| 负债总额 |
|
|
||||||
| 承诺与或有事项 | ||||||||
| 股东权益 | ||||||||
| 普通股,$ |
|
|
||||||
| 额外实收资本 |
|
|
||||||
| 法定准备金 |
|
|
||||||
| 留存收益 |
|
|
||||||
| 累计其他综合损失 | ( |
) | ( |
) | ||||
华富教育股东权益合计 |
|
|
||||||
| 非控股权益 |
|
|
||||||
| 总股东权益 |
|
|
||||||
| 负债总额和股东权益 | $ |
|
$ |
|
||||
随附的附注是这些综合财务报表的组成部分。
F-2
华富教育集团有限公司及附属公司
合并经营报表和综合收益(亏损)
| 截至3月31日止年度, | ||||||||||||
| 2024 | 2023 | 2022 | ||||||||||
| 收入 | $ |
|
$ |
|
$ |
|
||||||
| 收益成本 | ||||||||||||
| 收益成本 |
|
|
|
|||||||||
| 营业及销售相关税 |
|
|
|
|||||||||
| 毛利 |
|
|
|
|||||||||
| 营业费用 | ||||||||||||
| 销售费用 |
|
|
|
|||||||||
| 一般和行政费用 |
|
|
|
|||||||||
| 总营业费用 |
|
|
|
|||||||||
| 经营收入 | ( |
) |
|
|
||||||||
| 其他收入(支出) | ||||||||||||
| 利息收入 |
|
|
|
|||||||||
| 长期投资损失 | - | ( |
) | |||||||||
| 其他收入(支出) | ( |
) | ( |
) | ( |
) | ||||||
| 其他收入(支出)合计,净额 | ( |
) |
|
|
||||||||
| 所得税拨备前收入 | ( |
) |
|
|
||||||||
| 所得税规定 |
|
|
|
|||||||||
| 净(亏损)收入 | ( |
) |
|
|
||||||||
| 减:归属于非控股权益的净(亏损)收入 | ( |
) |
|
|
||||||||
| 归属于华富教育集团有限公司的净(亏损)收入 | $ | ( |
) | $ |
|
$ |
|
|||||
| 综合(亏损)收入 | ||||||||||||
| 净(亏损)收入 | ( |
) |
|
|
||||||||
| 其他综合(亏损)收益:外币折算 | ( |
) | ( |
) |
|
|||||||
| 综合(亏损)收益总额 | ( |
) |
|
|
||||||||
| 减:归属于非控股权益的综合收益(亏损) |
|
( |
) |
|
||||||||
| WAH FU Education Group Limited应占综合(亏损)收入 | $ | ( |
) | $ |
|
$ |
|
|||||
| $ | ( |
) | $ |
|
$ |
|
||||||
|
|
|
|
||||||||||
随附的附注是这些综合财务报表的组成部分。
F-3
华富教育有限公司及附属公司
股东权益变动的合并报表
截至2023年3月31日、2022年及2021年止年度
| 累计 其他 |
||||||||||||||||||||||||||||||||||||
| 普通股 | 额外 实缴 |
法定 | 保留 | 综合 收入 |
合计华富教育 |
非- 控制 |
合计 股东’ |
|||||||||||||||||||||||||||||
| 股份 | 金额 | 资本 | 储备金 | 收益 | (亏损) | 股权 | 利息 | 股权 | ||||||||||||||||||||||||||||
| 余额,2021年3月31日 |
|
$ |
|
$ |
|
$ |
|
$ |
|
$ | ( |
) | $ |
|
$ |
|
$ |
|
||||||||||||||||||
| 已发行普通股 |
|
|
( |
) | ||||||||||||||||||||||||||||||||
| 净收入 | - |
|
|
|
|
|||||||||||||||||||||||||||||||
| 拨付法定储备金 | - |
|
( |
) | ||||||||||||||||||||||||||||||||
| 外币折算损失 | - |
|
|
|
|
|||||||||||||||||||||||||||||||
| 余额,2022年3月31日 |
|
$ |
|
$ |
|
$ |
|
$ |
|
$ | ( |
) | $ |
|
$ |
|
$ |
|
||||||||||||||||||
| 增持一家子公司 |
|
|
( |
) |
|
|||||||||||||||||||||||||||||||
| 净收入 | - |
|
|
|
|
|||||||||||||||||||||||||||||||
| 拨付法定储备金 | - |
|
( |
) | ||||||||||||||||||||||||||||||||
| 外币折算损失 | - | ( |
) | ( |
) | ( |
) | ( |
) | |||||||||||||||||||||||||||
| 余额,2023年3月31日 |
|
$ |
|
$ |
|
$ |
|
$ |
|
$ | ( |
) | $ |
|
$ |
|
$ |
|
||||||||||||||||||
归还的普通股 |
( |
) | ( |
) |
|
|||||||||||||||||||||||||||||||
| 净收入 | - | ( |
) | ( |
) | ( |
) | ( |
) | |||||||||||||||||||||||||||
| 外币折算损失 | - | ( |
) | ( |
) |
|
( |
) | ||||||||||||||||||||||||||||
| 余额,2024年3月31日 |
|
$ |
|
$ |
|
$ |
|
$ |
|
$ | ( |
) | $ |
|
$ |
|
$ |
|
||||||||||||||||||
随附的附注是这些综合财务报表的组成部分。
F-4
华富教育有限公司及附属公司
合并现金流量表
| 截至3月31日止年度, | ||||||||||||
| 2024 | 2023 | 2022 | ||||||||||
| 经营活动产生的现金流量: | ||||||||||||
| 净(亏损)收入 | $ | ( |
) | $ |
|
$ |
|
|||||
| 调整以使经营活动产生的净收入与净现金保持一致: | ||||||||||||
| 折旧及摊销 |
|
|
|
|||||||||
| 使用权资产摊销 |
|
|
|
|||||||||
| 处置财产和设备的损失(收益) | ( |
) |
|
|
||||||||
| 呆账拨备 |
|
|
|
|||||||||
| 长期投资损失 |
|
|||||||||||
| 利息收入 | ( |
) | ( |
) | ( |
) | ||||||
| 递延所得税费用(收益) |
|
|
( |
) | ||||||||
| 经营性资产负债变动情况: | ||||||||||||
| 应收账款 | ( |
) |
|
( |
) | |||||||
| 其他应收款 |
|
|
( |
) | ||||||||
| 其他流动资产 | ( |
) |
|
|
||||||||
| 长期租金押金 |
|
|||||||||||
| 递延收入 | ( |
) | ( |
) | ( |
) | ||||||
| 应交税费 | ( |
) |
|
|
||||||||
| 其他应付款 |
|
( |
) |
|
||||||||
| 经营租赁负债 | ( |
) | ( |
) | ( |
) | ||||||
| 应付账款和应计费用 | ( |
) |
|
( |
) | |||||||
| 经营活动提供(使用)的现金净额 | ( |
) |
|
|
||||||||
| 投资活动产生的现金流量: | ||||||||||||
| 购置财产和设备 | ( |
) | ( |
) | ( |
) | ||||||
| 向第三方贷款所得款项 |
|
|
||||||||||
处置财产和设备的收益 |
|
|||||||||||
| 为向第三方提供的贷款支付的款项 | ( |
) | ||||||||||
| 就向关联方贷款支付的款项 | ( |
) | ||||||||||
| 购买长期投资 | ( |
) |
|
|||||||||
| 投资活动提供(使用)的现金净额 | ( |
) |
|
( |
) | |||||||
| 筹资活动产生的现金流量: | ||||||||||||
| 关联方垫款 | ( |
) | ||||||||||
| 筹资活动使用的现金净额 | ( |
) | ||||||||||
| 汇兑(损失)收益对现金的影响 | ( |
) | ( |
) |
|
|||||||
| 现金净增(减)额 | ( |
) |
|
( |
) | |||||||
| 年初现金 |
|
|
|
|||||||||
| 年末现金 | $ |
|
$ |
|
$ |
|
||||||
| 补充现金流信息 | ||||||||||||
| 支付所得税的现金 | $ |
|
$ |
|
$ |
|
||||||
| 非现金投资活动 | ||||||||||||
| 以经营租赁义务换取的使用权资产 | $ |
|
$ |
|
$ |
|
||||||
随附的附注是这些综合财务报表的组成部分。
F-5
华富教育集团有限公司及附属公司
合并财务报表附注
注1 –组织和业务描述
华富教育集团有限公司(“华富教育”)于2012年7月23日根据英属维尔京群岛法律注册成立。华富教育是一家控股公司,其主要目的是在中华人民共和国(“中国”或“中国”)开发商业机会。
2012年12月,华富教育收购北京华夏大地远程学习服务有限公司(“远程学习”)及其可变利益实体(“VIE”)北京华夏大地数字信息技术有限公司(“数字信息”)的100%股权,对价合计为人民币(“人民币”)2,000,000元(约合30万美元)。远程学习是一家中国全国性在线教育服务提供商,成立于1999年12月23日。数字信息是一家技术开发与运营服务提供商,成立于2000年9月14日。由于中国法律限制外资在增值电信服务(其中包括互联网内容提供商)或ICP等领域的所有权和投资,华富教育不能直接拥有数字信息的所有权。作为替代方案,远程学习与Digital Information的所有者签订了一系列合同协议。这些协议包括独家业务合作协议、股权质押协议、独家期权协议和授权书。
根据上述协议,远程学习拥有提供包括技术和管理在内的业务运营相关数字信息咨询服务的独家权利。所有上述合同协议都要求远程学习承担Digital Information活动损失的大部分风险,并有权让远程学习获得大部分剩余收益。从本质上讲,远程学习获得了对数字信息的有效控制。因此,公司认为,根据财务会计准则委员会(“FASB”)会计准则编纂(“ASC”)810“合并”的声明,数字信息应被视为VIE。据此,数字信息的账目与远程学习的账目合并,并最终并入华富教育的账目。
2015年7月20日,华富教育根据中国法律成立了一家外商独资企业(“WFOE”)上海鑫富网络科技有限公司(“上海鑫富”)。上海鑫富拥有上海侠数网络科技有限公司(“上海侠数”)的100%股权,该公司根据中国法律于2016年4月29日成立。2015年6月15日,湖南华府海汇学习科技有限公司(“湖南华府”)在中国湖南省注册成立。上海夏束拥有湖南华孚75%的股权,另外25%的股权由两名无关联的个人股东拥有。2019年9月9日,上海夏束以人民币100元(约合14美元)的对价向数字信息转让湖南华孚75%的股权。
2017年3月8日,南京苏云教育科技有限公司(简称“南京苏云”)在中国江苏省成立。远程学习拥有南京苏云70%的股权,另外30%的股权由个人股东拥有。2017年3月15日,华夏慕课互联网科技有限公司(简称“华夏慕课”)在中国湖北省成立。远程学习拥有华夏慕课51%的股权,另外49%的股权分别由三个无关联的个人股东拥有。2023年1月31日,我司全资子公司远程学习与湖北省教育投资有限公司(“湖北教育”)签署股权转让协议,收购湖北教育拥有的华夏慕课互联网科技有限公司(“华夏慕课”)20%股权。收购总对价为人民币714,984元(约合100,388美元)。交易后,远程学习持有的华夏MOOC股权比例由51%增至71%。
F-6
华富教育集团有限公司及附属公司
合并财务报表附注
注1 –组织和业务描述(续)
2017年4月25日,贵州华孚乾云网络科技有限公司(简称“贵州华孚”)在中国贵州省成立。远程学习拥有贵州华孚51%的股权,另外49%的股权由第三方公司拥有。
2018年5月21日,福州华福明教科技有限公司(“福州华福”)在中国福建省成立。远程学习拥有福州华孚65%的股权,三名个人股东分别拥有福州华孚25%、6%和4%的股权。
2018年6月26日,辽宁华富中泰学习科技有限公司(“辽宁华富”)在中国辽宁省成立。数字信息拥有辽宁华孚70%的股权,第三方公司和一名个人股东分别拥有辽宁华孚25%和5%的股权。辽宁华孚于2022年6月解散。
2019年8月14日,广西华富全平教育科技有限公司(“广西华富”)在中国广西省成立。远程学习拥有广西华孚55%的股权,另外45%的股权由第三方公司拥有。广西华孚于2022年3月17日解散。
2019年10月21日,华富万润(广州)教育科技有限公司(简称“广州华富”)在中国广东省成立。数字信息拥有广州华孚60%的股权,另外40%的股权由两名个人股东拥有。
2019年11月8日,四川华富耕云教育科技有限公司(“四川华富”),在中国四川省成立。数字信息拥有四川华孚60%股权,2021年12月,数字信息受托另有10%股权形成个人股东,后数字信息拥有四川华孚70%股权。另外30%的股权由一名个人股东拥有。
2022年7月4日,重庆华孚宇云网络科技有限公司(简称“重庆华孚”),在中国重庆市成立。远程学习拥有重庆华孚55%股权,另45%股权由第三方公司拥有
华富教育、其附属公司及其附属公司的合并VIE(统称“公司”)主要于中国从事提供在线教育服务及技术开发及运营服务。
F-7
华富教育集团有限公司及附属公司
合并财务报表附注
附注2 –重要会计政策摘要
列报依据和合并原则
随附的合并财务报表是根据美利坚合众国普遍接受的会计原则(“美国公认会计原则”)编制的。合并报表包括华富教育、子公司及子公司VIE的财务报表。所有公司间结余和交易已在合并时消除。
| 公司 | 日期 建立 |
地点 建立 |
百分比 法律 所有权由 华富教育 |
主要活动 | ||||
| 子公司: | ||||||||
| 远程学习 |
|
|
|
|
||||
| 上海鑫富 |
|
|
|
|
||||
| 上海夏澍 |
|
|
|
|
||||
| 湖南华孚 |
|
|
|
|
||||
| 南京苏云 |
|
|
|
|
||||
| 华夏慕课 |
|
|
|
|
||||
| 贵州华福 |
|
|
|
|
||||
| 福州华福 |
|
|
|
|
||||
| 辽宁华福* |
|
|
|
|
||||
| 广西华孚* * |
|
|
|
|
||||
| 广州华福 |
|
|
|
|
||||
| 四川华福 |
|
|
|
|
||||
| 重庆华福 |
|
|
|
|
||||
| 可变利益实体 | ||||||||
| 数字信息 |
|
|
|
| * |
|
| ** |
|
F-8
华富教育集团有限公司及附属公司
合并财务报表附注
附注2 –重要会计政策摘要(续)
合并可变利益实体
根据关于可变利益实体合并的会计准则,VIE通常是缺乏足够股权为其活动提供资金而没有其他方额外财务支持或股权持有人缺乏足够决策能力的实体。必须对公司所涉及的VIE进行评估,以确定VIE的风险和回报的主要受益人。要求主要受益人为财务报告目的合并VIE。公司已确定远程学习是数字信息风险和回报的主要受益者。
| 截至 3月31日, 2024 |
截至 3月31日, 2023 |
|||||||
| 流动资产 | $ |
|
$ |
|
||||
| 非流动资产 |
|
|
||||||
| 总资产 |
|
|
||||||
| 流动负债 |
|
|
||||||
| 公司间应付款项* |
|
|
||||||
| 负债总额 |
|
|
||||||
| 净资产 | $ | ( |
) | $ | ( |
) | ||
| * |
|
| 截至年度 | ||||||||||||
| 3月31日, 2024 |
3月31日, 2023 |
3月31日, 2022 |
||||||||||
| 收入* | $ |
|
$ |
|
$ |
|
||||||
| 净收入(亏损) | $ |
|
$ |
|
$ |
|
||||||
| * |
|
| 截至年度 | ||||||||||||
| 3月31日, 2024 |
3月31日, 2023 |
3月31日, 2022 |
||||||||||
| 经营活动提供的(用于)现金净额* | $ |
|
$ | ( |
) | $ |
|
|||||
| 投资活动所用现金净额 | ( |
) | ||||||||||
| 汇兑(损失)收益对现金的影响 | ( |
) | ( |
) |
|
|||||||
| 现金净(减少)增加额 | $ |
|
$ | ( |
) | $ |
|
|||||
| * |
|
F-9
华富教育集团有限公司及附属公司
合并财务报表附注
附注2 –重要会计政策摘要(续)
非控股权益
美国通用会计准则要求在公司资产负债表的权益部分报告子公司和关联公司的非控制性权益。此外,归属于该等附属公司的净收益的金额在综合经营报表和综合收益(亏损)中分别列报。
估计数的使用
按照美国公认会计原则编制合并财务报表要求管理层作出估计和假设,这些估计和假设会影响合并财务报表日期的资产和负债的报告金额以及或有资产和负债的披露以及每个报告期间的收入和支出的报告金额。实际结果可能与这些估计不同。公司综合财务报表反映的重要会计估计包括呆账备抵、递延税项资产估值备抵、与物业及设备减值有关的估计可使用年期及公允价值,以及租赁假设。实际结果可能与这些估计不同。
重新分类
比较期间财务报表中的某些项目已重新分类,以符合本期财务报表。重新分类对截至2024年3月31日和2023年3月31日的总资产和总负债或截至2024年3月31日、2023年和2022年3月31日止年度的经营报表没有影响。
现金及现金等价物
本公司将自购买之日起原期限为三个月或以下的所有高流动性投资工具视为现金等价物。截至2024年3月31日和2023年3月31日,公司没有现金等价物。公司与主要位于中国大陆和中国香港特别行政区(“香港”)的多家金融机构保持现金往来。存放在中华人民共和国境内银行的现金,每家银行低于人民币0.5百万元(相当于69,249美元),属于中华人民共和国国务院颁布的“存款保险条例”的保障范围。在香港的银行的余额由香港存款局投保,并受到一定的限制。
应收账款,净额
应收账款按原开票金额减去无法收回账款的估计备抵后确认和列账。该公司通常向资信状况良好的客户提供最长90天的信贷。由于近年来中国在线教育市场竞争激烈,为保留现有大学、教育机构和技术服务客户并吸引新的客户以获取额外的市场份额,公司向与公司有五年以上良好业务关系的某些客户提供更多信用期限更长的信用销售。
截至2024年3月31日和2023年3月31日,应收账款分别为1.0百万美元和0.8百万美元。截至2024年3月31日和2023年3月31日,没有应收客户账款占未偿应收账款总额的10%或以上,也没有占总收入的10%或以上。
公司根据个人账户分析和历史收款情况,估算呆账准备金的充足性。当有客观证据表明公司可能无法收回到期款项时,公司建立可疑应收款项拨备。该备抵是基于管理层对个别风险敞口的具体损失的最佳估计,以及对收款历史趋势的拨备。该拨备在应收账款余额中入账,并在综合经营报表和综合收益(亏损)中记录相应的费用。实际收到的金额可能与管理层对信用价值和经济环境的估计不同。拖欠账户余额在管理层确定不太可能收回后,从呆账备抵中注销。截至2024年3月31日和2023年3月31日,呆账备抵分别为443163美元和535767美元。
| 截至 3月31日, 2024 |
截至 3月31日, 2023 |
|||||||
| 不到12个月 | $ |
|
$ |
|
||||
| 12个月以上 |
|
|
||||||
| 减:呆账备抵 | ( |
) | ( |
) | ||||
| 应收账款总额,净额 | $ |
|
$ |
|
||||
歼10
华富教育集团有限公司及附属公司
合并财务报表附注
附注2 –重要会计政策摘要(续)
对第三方的贷款
向第三方借款为现金垫款,主要用于向与公司有业务关系的非关联企业提供短期资金。赚取风险相对较低的利息收入,公司不时提供贷款。这些贷款的利率大多为年利率6%。定期审查向第三方提供的贷款,以确定其账面价值是否仍可变现。
物业及设备净额
财产和设备按成本减累计折旧列报。折旧按直线法计提,减去估计残值,在资产的估计使用寿命内计提。以下是公司财产和设备的估计可使用年限:
| 估计数 有用寿命 |
||
| 建筑物 |
|
|
| 电子设备 |
|
|
| 办公设备和家具 |
|
|
| 机动车辆 |
|
|
| 租赁权改善 |
|
维修和保养费用在发生时记入费用,而延长财产和设备使用寿命的更新和改进费用作为相关资产的增加而资本化。资产的报废、出售和处置是通过将资产和累计折旧账户中的成本和累计折旧以及由此产生的任何收益或损失在综合经营报表和综合收益(损失)中反映在其他收入或支出中来记录的。
资本化软件开发成本
公司将应用程序开发阶段产生的成本资本化,其中包括主要由工资和工资相关税收和福利组成的直接成本。在开发的初步阶段发生的成本在发生时计入费用。一旦应用程序达到开发阶段,内部和外部成本,如果是直接的和增量的,将被资本化,直到软件基本上完成并准备好用于其预期用途。所有实质性测试完成后停止资本化。当支出很可能会导致额外的特性和功能时,公司还会将与特定升级和增强相关的成本资本化。维护费用在发生时计入费用。内部使用软件在其预计使用寿命内按直线法摊销,一般为五年。
长期资产减值
每当有事件或情况变化表明资产的账面值可能无法收回时,公司会对其长期资产(如财产和设备)进行减值评估。可能显示潜在减值的因素包括与历史或预计的未来经营业绩相关的显着表现不佳或显着的负面行业或经济趋势。这些资产的可收回性是通过将其账面值与资产预期产生的未来未折现现金流量进行比较来衡量的。如果财产和设备以及某些可识别的无形资产被认为发生了减值,则应确认的减值等于资产的账面价值超过其公允价值的金额。截至2024年3月31日、2023年及2022年3月31日止年度,公司并无就长期资产录得任何减值亏损。
F-11
华富教育集团有限公司及附属公司
合并财务报表附注
附注2 –重要会计政策摘要(续)
长期投资
公司对未合并实体的投资包括权益法投资和没有易于确定的公允价值的股权投资。
公司遵循ASC主题321,Investments Equity Securities(“ASC 321”)对不具有易于确定的公允价值且公司对其没有重大影响的投资进行会计处理。公司使用计量替代方法,以成本减去任何减值,加上或减去同一发行人的相同或类似投资的有序交易中可观察到的价格变动(如有)导致的变动计量这些投资。
对于公司有能力对其施加重大影响但不拥有控股权的被投资单位,公司对该投资采用权益法核算。当公司在被投资单位有表决权的股份中拥有所有权权益在20%至50%之间时,一般认为存在重大影响。其他因素,如在被投资方董事会的代表权、投票权和商业安排的影响,在确定权益会计法是否合适时也会被考虑。
如果投资的账面值超过其公允价值且该条件被确定为非暂时性,则记录减值费用。2024、2023和2022财年的减值损失分别为零、43,785美元和零。
收入确认
公司先前在满足以下四项标准时确认收入:(i)存在有说服力的安排证据,(ii)已提供服务,(iii)费用是固定的或可确定的,以及(iv)可收回性得到合理保证。
于2018年4月1日,公司采用经修订的追溯法采用会计准则更新(“ASU”)2014 — 09客户合同收入(FASB ASC主题606)(“ASC 606”),据此,累计影响在首次应用ASC 606之日确认。随着ASC 606的采用,当以下五个步骤全部满足时确认收入:(i)识别与客户的合同;(ii)识别合同中的履约义务;(iii)确定交易价格;(iv)将交易价格分配给履约义务;(v)在(或作为)每项履约义务得到履行时确认收入。该公司认为,其现行收入确认政策与《ASC 606》中规定的新收入确认准则基本一致。根据该公司的评估,对投入措施的潜在调整预计不会普遍存在于其大多数合同中。因此,公司得出结论认为,采用这一新指引不会导致对期初资产负债表或生效日期的留存收益进行重大的累计追赶性调整或对其合并财务报表产生任何其他重大影响。
在线教育服务
公司向客户提供的在线教育服务为一体化服务,包括订阅服务期间的视听课程内容、模拟考试及在线聊天室等。音视频课程内容、模拟考试和网络聊天室单独出售并不实用,从未单独出售。因此,公司的合同对综合服务有单一的履约义务,交易价格在合同中载明,通常作为每个学生或课程的价格。招生或提供课程的数量在提供服务前确定。公司通常在提供服务时履行与客户签订的合同中的履约义务。对于考试服务,收入在客户/学生在平台完成考试的时间点确认。在这个时间点上,客户/学生能够直接使用并获得在线教育平台在服务交付时的几乎所有收益。除考试服务外,在线教育服务的所有其他收入均在学生注册课程当月至订阅到期当月的订阅期内按直线法确认。大部分在线教育服务的订阅期为六个月或以下。客户/学生可在订阅期间随时访问课程。在线教育服务包括在线教育云服务(“B2B2C”),通过教育机构向学生个人提供,学习期限取决于其所在大学和学院通常为6个月至5年,以及在线培训服务(“B2B2C”),直接向学生提供,B2B2C的有效期为6个月。不迟于注册后24小时可取消并退款的B2C服务。B2B2C服务不能取消,注册后不退。根据公司的历史经验,完全履行履约义务以及公司的最佳判断,回报和备抵不是收入确认过程的重要方面,因为历史上它们并不重要。
F-12
华富教育集团有限公司及附属公司
合并财务报表附注
附注2 –重要会计政策摘要(续)
收入确认(续)
技术开发与运营服务
技术开发服务收入,包括信息技术系统设计和云平台开发,在系统或平台交付并被客户验收时确认,通常在一年内确认。在交付服务时,需要进行项目竣工检查和客户验收通知,作为履约义务完成的证明,这是对客户对其指导使用设计和开发服务并从中获得几乎所有收益的能力的确认。在合同中规定了实质性完工检查和客户验收条款的情况下,收入将递延到满足所有检查和验收标准之后。
公司不时订立向客户提供线上平台技术支持及维护服务的安排。公司的努力在整个服务期内平均花费。技术支持和维护服务的收入在支持和维护服务期间内确认,通常为3个月至一年。该公司的合同有单一的履约义务,主要以固定价格为基础。在每个报告期内没有重大退货、退款和其他类似义务。
收入确认ASU的核心原则是,公司将确认收入,以表示向客户转让服务的金额,该金额反映了公司预期在此类交换中有权获得的对价。这将要求公司确定合同履约义务,并根据向客户提供服务的时间确定是否应在某个时间点或一段时间内确认收入。
公司的应收账款主要包括与向入学学生提供在线教育服务相关的应收款项,以及与向教育机构提供技术开发和运营服务相关的应收合同款项,其中公司的合同履约义务已得到履行,金额已开票且公司拥有无条件的受付权。付款条款和条件因合同类型而异。对于大部分的B2B2C合同和技术开发及运营服务合同,在发票日期的30天内应向客户付款,合同不存在重大融资成分。公司的收入是在服务期内对承诺的服务提供控制权且客户的付款不以未来事件为条件时确认的,而公司为换取公司已转让给客户的服务而享有的对价权利仅以时间推移为条件。因此,公司不存在任何合同资产。截至2024年3月31日和2023年3月31日,公司也没有重大的资本化佣金或其他成本。
公司的合同负债在其合并资产负债表中反映为递延收入,代表公司截至2024年3月31日和2023年3月31日未履行的履约义务。这主要包括从B2C服务和B2B2C服务预收的在线课程学费收入。如果一门课程是在一个期末提供的,则与下一个期间进行的课程相关的收入将记录递延收入。通常情况下,B2C服务直接向学生提供服务,他们可以在我们的平台上选择他们需要的课程,B2C服务的有效期为6个月,从而将用于B2C服务的递延收入在6个月内确认为收入。然而,我们对确认期限较长的B2B2C进行了递延收入处理,确认期限从6个月到5年不等。B2B2C确认递延收入的这种差异是由于学生的大学和大专学位长度;这从6个月到5年不等,而直接向学生提供的在线培训服务的周期为6个月。
F-13
华富教育集团有限公司及附属公司
合并财务报表附注
附注2 –重要会计政策摘要(续)
收入确认(续)
这种递延收入主要包括在线教育服务的收入。成本无法区分成本是否与未履行的履约义务或已履行的履约义务(或部分履行的履约义务)有关。
所得税
该公司根据ASC 740对所得税进行会计处理。递延税项资产及负债乃就现有资产及负债的综合财务报表账面值与其各自税基之间的差异所导致的未来税务后果确认。
递延税项资产和负债采用预期将在该等暂时性差异预计可收回或结算的年度适用于应课税收入的已颁布税率计量。税率变动对递延所得税资产和负债的影响在包括颁布日期在内的期间内确认为收入。建立估值备抵,必要时,将递延税项资产减少到预期实现的金额。
ASC 740-10-25“所得税不确定性的会计处理”的规定,为合并财务报表确认和计量在纳税申报表中采取(或预期将采取)的税收状况规定了一个可能性更大的门槛。这一解释还对所得税资产和负债的确认、当期和递延所得税资产和负债的分类、与税务状况相关的利息和罚款的会计处理以及相关披露提供了指导。公司认为,截至2024年3月31日和2023年3月31日,不存在任何不确定的税务状况。
增值税(“增值税”)
已开具发票的在线教育服务、技术开发及运营服务产生的销售收入自2014年起征收增值税。此前,公司按3%的固定税率征收营业税。对属于一般纳税人和小规模纳税人的主体,适用的增值税税率分别为6%和3%。远程学习和数字信息自2015年6月起均被视为增值税一般纳税人。湖南华孚自2018年8月起成为增值税一般纳税人。上海夏蜀、上海鑫富、南京苏运、贵州华富、福州华富、辽宁华富、四川华富、广州华富、重庆华富自注册成立之日起为增值税小规模纳税人。
允许属于增值税一般纳税人的主体,将支付给供应商的合格进项增值税与其销项增值税负债相抵。进项增值税和销项增值税之间的增值税净余额记入合并资产负债表的应交税费项目。公司所有增值税申报表自报备之日起五年内均已、且仍需接受税务机关审核。
F-14
华富教育集团有限公司及附属公司
合并财务报表附注
附注2 –重要会计政策摘要(续)
租约
2019年4月1日,公司采用ASU2016-02,Leases(Topic842)。对于在议题842生效日期之前订立的所有租约,公司选择适用一揽子实用权宜之计。基于这一指导,公司没有重新评估以下内容:(1)任何已到期或现有合同是否是或包含租赁;(2)任何已到期或现有租赁的租赁分类;以及(3)任何现有租赁的初始直接成本。主题842的采用对公司的综合经营报表和综合收益(亏损)没有实质性影响。
专题842的采用导致截至2019年4月1日合并资产负债表上列报了约47000美元的经营租赁资产和经营租赁负债。更多信息见附注9。
公司在开始时确定一项安排是否为租约。经营租赁包括在经营租赁使用权(“ROU”)资产、经营租赁负债、流动和经营租赁负债中,非流动在公司的合并资产负债表上。
经营租赁ROU资产和经营租赁负债按租赁期内未来最低租赁付款额在开始日的现值确认。由于公司的大部分租赁没有提供隐含利率,公司在确定未来付款的现值时使用基于开始日可获得的信息的增量借款利率。经营租赁ROU资产还包括已支付的任何租赁付款,不包括租赁奖励和产生的初始直接成本。公司的租赁条款可能包括在合理确定公司将行使该选择权时延长或终止租赁的选择权。最低租赁付款额的租赁费用在租赁期内按直线法确认。
外币换算
由于公司在中国经营,公司的功能货币为人民币。公司的合并财务报表已换算为报告货币美元(“USD”)。公司资产负债按各报告期末日汇率折算。股权按历史汇率换算。收入和费用账户按报告期平均汇率折算。由此产生的换算调整在其他综合收益(亏损)项下列报。换算外币交易和余额产生的损益反映在经营业绩中。人民币不能自由兑换成外币,所有外汇交易必须通过授权机构进行。不表示人民币金额可能已经或可能按照换算时使用的汇率兑换成美元。
每股收益(亏损)
公司按照ASC 260、“每股收益”(“ASC 260”)计算每股收益(亏损)(“EPS”)。ASC 260要求具有复杂资本结构的公司呈现基本和稀释后的EPS。基本每股收益的计量方法是净收益(亏损)除以当期已发行普通股的加权平均数。稀释每股收益类似于基本每股收益,但对潜在普通股(例如可转换证券、期权和认股权证)的每股基础呈现稀释效应,就好像它们在所述期间的期初或发行日期(如果更晚)已被转换一样。具有反稀释效应的潜在普通股(即增加每股收益或减少每股亏损的普通股)被排除在摊薄每股收益的计算之外。
F-15
华富教育集团有限公司及附属公司
合并财务报表附注
附注2 –重要会计政策摘要(续)
综合收益(亏损)
综合收益(亏损)由净收益(亏损)和其他综合收益(亏损)两部分组成。因将以人民币表示的财务报表换算为美元而产生的外币折算损益,在综合经营报表和综合收益(亏损)中列报于其他综合收益(亏损)。
金融工具的公允价值
公司遵循FASB ASC 820“公允价值计量和披露”(“ASC 820”)的规定。ASC 820明确了公允价值的定义,规定了公允价值的计量方法,并建立了公允价值层次结构,将计量公允价值所使用的输入值分类如下:
第1级-输入值是在计量日可用的相同资产或负债在活跃市场中未经调整的报价。
第2级-输入值是活跃市场中类似资产和负债的未经调整的报价,不活跃市场中相同或类似资产和负债的报价,可观察到的报价以外的输入值,以及来自可观察市场数据或得到可观察市场数据证实的输入值。
第3级-输入是不可观察的输入,反映了报告实体自己对市场参与者将根据最佳可得信息为资产或负债定价时使用何种假设的假设。
资产负债表中列报的现金、应收账款、其他应收款、对第三方的贷款、流动、其他流动资产、递延发行费用、应付关联方款项、递延收入、经营租赁负债、流动、应付税款、其他应付款、应计费用和其他负债的账面金额,根据这些工具的短期到期情况,与其公允价值相近。
风险和不确定性
公司的业务位于中国。因此,公司的业务、财务状况和经营业绩可能会受到中国的政治、经济和法律环境以及中国经济的总体状况的影响。公司在中国的运营受到特殊考虑和与北美和西欧公司通常不相关的重大风险的影响。其中包括与政治、经济和法律环境以及外汇兑换等因素相关的风险。公司的业绩可能会受到中国政治、监管和社会状况的变化,以及政府在法律法规、抗通胀措施、货币兑换、海外汇款、税率和征税方法等方面的政策或解释的变化的不利影响。尽管公司并未经历这些情况造成的损失,并认为其符合现有法律法规,但这可能并不代表未来的结果。
F-16
华富教育集团有限公司及附属公司
合并财务报表附注
附注2 –重要会计政策摘要(续)
集中度与信用风险
信用风险
可能使公司面临重大集中信用风险的金融工具主要由现金构成。截至2024年及2023年3月31日,公司的现金中分别有986,957美元及1,511,208美元为存放于香港金融机构的存款,由香港存款局投保,并受制于特定的限制,金额为500,000港元(约合69,249美元)。截至2024年3月31日和2023年3月31日,公司现金中分别有10,058,751美元和11,056,255美元是在中国大陆金融机构的存款,中国大陆目前没有任何规则或法规要求这些金融机构在发生银行倒闭时维持保险以覆盖银行存款。管理层在认为这些金融机构信用质量较高的同时,也持续监控其信用价值。
应收账款通常是无抵押的,来源于从客户赚取的收入,因此面临信用风险。该风险通过公司对客户信誉的评估以及对未偿余额的持续监控而得到缓解。
客户和供应商集中风险
该公司的收入来自主要位于中国的注册学生或机构。截至2024年3月31日、2023年和2022年3月31日止年度,没有客户占公司总收入的10%以上。
截至2024年3月31日和2023年3月31日,没有客户占未偿还应收账款余额总额的10%。
截至2024年3月31日、2023年和2022年3月31日止年度,没有供应商的采购总额占比超过10%。
现金流量表
根据FASB ASC主题230“现金流量表”,来自公司的现金流量以当地货币为基础进行计算。因此,在公司现金流量表中报告的与资产和负债相关的金额不一定与资产负债表上相应余额的变化一致。
最近的会计公告
2016年6月,FASB发布了ASU2016-13(“ASU2016-13”),《金融工具信用损失计量(主题326):金融工具信用损失计量》。ASU2016-13要求公司使用反映预期信用损失的方法来衡量信用损失,并要求考虑更广泛的合理和可支持的信息,以告知信用损失估计。ASU16-13于2019年11月在“对主题326的编纂改进,金融工具-信用损失”中进一步修正。本指引对2019年12月15日之后开始的财政年度有效,包括这些财政年度内的那些过渡期。对于新兴成长型公司,生效日期延长至2022年12月31日之后开始的会计年度。本指引对公司于2023年4月1日之后开始的财政年度有效,包括这些财政年度内的中期。采用这一指导意见并未对其财务状况、经营业绩和现金流量产生重大影响。
2021年10月,FASB发布了ASU第2021-08号,业务组合(主题805),从与客户的合同中对合同资产和合同负债进行会计处理。这份ASU明确了企业合并中企业的收购人应当按照ASC主题606“与客户签订的合同收入”确认和计量企业合并中的合同资产和合同负债。这一ASU预计将提高在企业合并之日和之后与客户确认和计量所获得收入合同的可比性。新指引对2022年12月15日之后开始的财政年度的上市公司有效,包括这些财政年度内的过渡期。对于所有其他实体,它在2023年12月31日之后开始的财政年度有效,包括这些财政年度内的过渡期。公司正在评估采用这一新指引对其合并财务报表的影响。
2023年11月27日,FASB发布了会计准则更新第2023-07号,分部报告(主题280):可报告分部披露的改进(“ASU2023-07”),其中要求实体披露定期提供给主要经营决策者的影响损益的重大分部费用。要求根据采用期间确定和披露的重要分部费用类别,将更新追溯应用于以前列报的期间。ASU 2023-07中的修订要求在2023年12月15日之后开始的财政年度和2024年12月15日之后开始的财政年度内的过渡期内采用,允许提前采用。公司正在评估采用这一新指引对其合并财务报表的影响。
2023年12月14日,FASB发布了会计准则更新第2023-09号,《所得税(主题740):所得税披露的改进》(“ASU 2023-09”)。ASU2023-09要求各实体在其费率调节中披露特定类别,并为满足数量阈值的调节项目提供额外信息。新标准自2024年12月15日起对公司生效,允许提前采用自2024年1月1日开始的财政年度生效。公司正在评估采用这一新指引对其合并财务报表的影响。
公司认为,其他最近颁布但尚未生效的会计准则,如果目前采用,不会对综合财务状况、经营报表和现金流量产生重大影响。
F-17
华富教育集团有限公司及附属公司
合并财务报表附注
附注3 –应收账款,净额
| 截至 3月31日, 2024 |
截至 3月31日, 2023 |
|||||||
| 应收账款 | $ |
|
$ |
|
||||
| 减:呆账备抵 | ( |
) | ( |
) | ||||
| 应收账款总额,净额 | $ |
|
$ |
|
||||
截至2024年3月31日、2023年3月31日和2022年3月31日止年度,呆账准备金分别为443163美元、535768美元和1122743美元。
注4 –贷款给第三对,净额
| 截至 3月31日, 2024 |
截至 3月31日, 2023 |
|||||||
| 对第三方的贷款,目前: | ||||||||
| 北京创优易教育科技有限公司(a) | $ |
|
$ |
|
||||
| 北京德金宝矿业工程有限公司(b) |
|
|
||||||
| 个人(c) |
|
|
||||||
| 向第三方提供的贷款,非流动: | ||||||||
| 北京德金宝矿业工程有限公司(b) |
|
|
||||||
| 减:呆账备抵 | ||||||||
| 北京创优易教育科技有限公司(a) | (
|
) | (
|
) | ||||
| 对第三方的贷款总额,净额 | $ |
|
$ |
|
||||
| (a) |
|
| (b) |
|
| (c) |
|
注5 –财产和设备,净额
| 截至 3月31日, 2024 |
截至 3月31日, 2023 |
|||||||
| 建筑物 | $ |
|
$ |
|
||||
| 电子设备 |
|
|
||||||
| 办公设备和家具 |
|
|
||||||
| 机动车辆 |
|
|
||||||
| Software |
|
|
||||||
| 租赁权改善 |
|
|
||||||
| 小计 |
|
|
||||||
| 减:累计折旧摊销 | ( |
) | ( |
) | ||||
| 物业及设备净额 | $ |
|
$ |
|
||||
截至2024年3月31日、2023年和2022年3月31日止年度的折旧和摊销费用分别为124,031美元、176,243美元、179,207美元。
F-18
华富教育集团有限公司及附属公司
合并财务报表附注
附注6 –长期投资
| 截至 | 截至 | |||||||
| 3月31日, | 3月31日, | |||||||
| 2024 | 2023 | |||||||
| 没有易于确定的公允价值的股权投资: | ||||||||
| 北京天悦博文科技有限公司(个) | $ |
|
$ |
|
||||
| 中泰国际教育科技(北京)有限公司(b) |
|
|
||||||
| 权益法投资: | ||||||||
| 华福宜科国际教育顾问(北京)有限公司(c) |
|
|||||||
| 对未合并实体的投资减值 | ||||||||
| 北京天悦博文科技有限公司(个) | ( |
) | ( |
) | ||||
| 中泰国际教育科技(北京)有限公司(b) | ( |
) | ( |
) | ||||
| 合计 | $ |
|
$ | |||||
| (a) |
|
| (b) |
|
| (c) |
|
附注7 –关联方收支平衡
公司关联方余额构成如下:
(一)向关联方借款:
| 截至 3月31日, 2024 |
截至 3月31日, 2023 |
|||||||
| 向关联方借款(a) | $ |
|
$ |
|
||||
| (a) |
|
(二)应付关联方款项:
| 截至 3月31日, 2024 |
截至 3月31日, 2023 |
|||||||
| 应付股东款项 | $ |
|
$ |
|
||||
| 应付关联方款项 | $ |
|
$ |
|
||||
| (b) | 应付股东款项余额主要为为公司经营提供资金的公司主要股东。应付款项为无抵押、不计息及按要求到期。 |
F-19
华富教育集团有限公司及附属公司
合并财务报表附注
注8 –税收
企业所得税(“企业所得税”)
公司须就每个实体注册地所在税务管辖区产生或产生的收入按实体基础缴纳所得税。华富教育是一家离岸控股公司,根据英属维尔京群岛法律,无需就收入或资本收益缴税。
华富教育控股在香港注册成立,须就最高不超过2,000,000港元的应课税溢利按8.25%的税率征收香港企业所得税,及就任何部分超过2,000,000港元的应课税溢利按16.5%的税率征收。
远程学习在中国注册,自2014年起减按15%的税率缴纳企业所得税,当时该公司被当地政府批准为高科技公司。高新技术公司证书将于2026年11月到期。华夏慕课自2022年11月被当地政府批准为高新技术公司,华夏慕课减按15%的税率缴纳企业所得税。高新技术公司证书将于2025年11月到期。
湖南华孚、数字信息、上海夏束、上海鑫孚、南京苏运、贵州华孚、福州华孚、广西华孚、四川华孚、广州华孚在中国注册,获当地政府批准为小型微利企业。根据财政部税务总局2023年第6号公告,小规模微利企业自2023年1月1日至2024年12月31日减按5%的税率征收企业所得税。
(一)所得税费用(收益)构成如下:
| 截至3月31日止年度, | ||||||||||||
| 2024 | 2023 | 2022 | ||||||||||
| 当期所得税拨备 | $ |
|
$ |
|
$ |
|
||||||
| 递延所得税拨备(收益) |
|
|
( |
) | ||||||||
| 合计 | $ |
|
$ |
|
$ |
|
||||||
(二)下表汇总了资产负债的财务报告基础和计税基础差异导致的递延所得税资产:
| 截至 3月31日, 2024 |
截至 3月31日, 2023 |
|||||||
| 呆账备抵 | $ |
|
$ |
|
||||
| 递延收入 |
|
|
||||||
| 经营亏损结转净额 |
|
|||||||
| 递延所得税资产总额 |
|
|
||||||
| 估价津贴 | ( |
) | ( |
) | ||||
| 递延所得税资产,净额 | $ |
|
$ |
|
||||
歼20
华富教育集团有限公司及附属公司
合并财务报表附注
附注8 –税收(续)
企业所得税(“企业所得税”)(续)
根据中国税收规定,净经营亏损(“NOL”)可以结转以抵消五年的营业收入。如果这些项目很可能在公司能够实现其利益之前到期,或者未来扣除的实现具有不确定性,则对递延所得税资产建立估值备抵。管理层对未来的应纳税所得额进行评估,以分析递延所得税资产的部分或全部变现的可能性是否更大。递延所得税资产的最终变现取决于这些暂时性差异可抵扣期间未来应纳税所得额的产生。截至2024年3月31日和2023年3月31日,递延所得税资产的估值备抵分别为60美元和875美元。
(iii)下表将中国法定税率与公司截至2024年3月31日、2023年及2022年3月31日止年度的实际税率进行对账:
| 截至年度 | ||||||||||||
| 3月31日, 2024 |
3月31日, 2023 |
3月31日, 2022 |
||||||||||
| 法定中国所得税率 |
|
% |
|
% |
|
% | ||||||
| 有利的税率影响(a) | ( |
)% | ( |
)% | ( |
)% | ||||||
| 永久差异 | - | % |
|
% |
|
% | ||||||
| 估值备抵变动 |
|
% |
|
% |
|
% | ||||||
| 实际税率 |
|
% |
|
% |
|
% | ||||||
|
|
|
应交税费
| 截至 3月31日, 2024 |
截至 3月31日, 2023 |
|||||||
| 应交所得税 | $ |
|
$ |
|
||||
| 应交增值税 |
|
|
||||||
| 其他应交税费 |
|
|
||||||
| 合计 | $ |
|
$ |
|
||||
F-21
华富教育集团有限公司及附属公司
合并财务报表附注
附注9 –租赁
2019年4月1日,公司采用ASU2016-02,Leases(ASC主题842)。对于在议题842生效日期之前订立的所有租约,公司选择适用一揽子实用权宜之计。该公司根据不可撤销的经营租赁租赁办公空间,期限通常为一年至四年。公司在合同开始时确定一项安排是否是或包括嵌入式租赁。
经营租赁资产和租赁负债在起始日确认,并根据界定租赁期内的租赁付款额现值进行初始计量。租赁费用在租赁期内按直线法确认。
| 3月31日, 2024 |
3月31日, 2023 |
|||||||
| 经营租赁成本 | $ |
|
$ |
|
||||
| 加权平均剩余租赁期限(月) | ||||||||
| 经营租赁 |
|
|
||||||
| 加权平均贴现率 | ||||||||
| 经营租赁 |
|
% |
|
% | ||||
| 经营租赁使用权资产 | $ |
|
$ |
|
||||
| 经营租赁负债 | $ |
|
$ |
|
||||
| 截至3月31日的12个月, | ||||
| 2025 | $ |
|
||
| 2026 |
|
|||
| 2027 |
|
|||
| 租赁付款总额 |
|
|||
| 减去推算利息 | ( |
) | ||
| 合计 | $ |
|
||
F-22
华富教育集团有限公司及附属公司
合并财务报表附注
注10 –股权
普通股
于2021年4月1日,承销商选择行使公司向承销商首次公开发行服务所发售的认购权证(见附注10-为送达而发行的认股权证)。行使股份总数应为29,526股,采用无现金方式,每股价格为6.25美元。由于计算错误,该公司错误地向承销商发行了5.9052万股。根据与承销商协商,该29,526股于2023年6月20日归还公司。
因此,公司拥有30,000,000股授权普通股,每股面值0.01美元,其中截至2024年3月31日和2023年3月31日已发行和流通的股份分别为4,410,559股和4,440,085股。
法定准备金
公司须根据根据中国公认会计原则(“中国公认会计原则”)确定的税后净收益,拨付若干储备资金,包括法定盈余储备和酌情盈余储备。法定盈余准备金的拨款必须至少为根据中国公认会计原则确定的税后净收益的10%,直至准备金等于实体注册资本的50%。盈余公积的拨款由董事会酌情决定。截至2024年3月31日和2023年3月31日,法定准备金余额为867,530美元。
就服务发出的认股权证
根据2018年8月2日签署的承销协议,2019年4月16日,该公司向承销商(Network 1 Financial Securities,Inc.)及其员工发行认股权证,以自2019年8月13日(“行权日”)起的任何时间或不时购买59052股普通股,行权价为IPO价格的125%,即每股6.25美元,并于美国东部时间2022年2月14日下午5:00(“到期日”)或之前购买。
2021年4月1日,承销商选择行使公司向承销商首次公开发行股票提供服务的认购权证。采用无现金方式以每股6.25美元的价格行使总股份59052股。行使股份总数应为29,526股,采用无现金方式,每股价格为6.25美元。由于计算错误,该公司错误地向承销商发行了5.9052万股。根据与承销商协商,该29,526股于2023年6月20日归还公司。
F-23
华富教育集团有限公司及附属公司
合并财务报表附注
附注11 –分部报告
ASC 280,“分部报告”,建立了在与公司内部组织结构一致的基础上报告经营分部信息以及在财务报表中报告有关地理区域、业务分部和主要客户信息的标准,以了解有关公司业务分部的详细信息。公司在确定可报告经营分部时采用“管理法”。管理方法将公司主要经营决策者用于作出经营决策和评估业绩的内部组织和报告视为确定公司可报告分部的来源。管理层,包括首席运营决策者,通过不同产品的收入来审查运营结果。根据管理层的评估,公司确定有两个经营分部:在线教育服务,以及技术开发和运营服务。我们的在线教育分部包括两类在线服务:在线教育云服务(“B2B2C”)和在线培训服务(“B2B2C”)。
下表分别列出截至2024年3月31日、2023年3月31日、2023年3月31日和2022年3月31日止年度的分部汇总信息:
| 截至本年度 | ||||||||||||
| 3月31日, 2024 |
3月31日, 2023 |
3月31日, 2022 |
||||||||||
| 在线教育服务收入 | ||||||||||||
| 来自B2B2C服务的收入 | $ |
|
$ |
|
$ |
|
||||||
| 来自B2C服务的收入 |
|
|
|
|||||||||
| 技术开发及运营服务收入 |
|
|
|
|||||||||
| 合计 | $ |
|
$ |
|
$ |
|
||||||
| 截至2024年3月31日止年度 | ||||||||||||
| 线上 教育 服务 |
科技 发展 和 运营 服务 |
合计 | ||||||||||
| 收入 | $ |
|
$ |
|
$ |
|
||||||
| 收入成本和相关税收 |
|
|
|
|||||||||
| 毛利 | $ |
|
$ |
|
$ |
|
||||||
| 折旧及摊销 | $ |
|
$ |
|
$ |
|
||||||
| 资本支出总额 | $ |
|
$ | $ |
|
|||||||
F-24
华富教育集团有限公司及附属公司
合并财务报表附注
附注11 –分部报告(续)
| 截至2023年3月31日止年度 | ||||||||||||
| 线上 教育 服务 |
科技 发展 和 运营 服务 |
合计 | ||||||||||
| 收入 | $ |
|
$ |
|
$ |
|
||||||
| 收入成本和相关税收 |
|
|
|
|||||||||
| 毛利 | $ |
|
$ |
|
$ |
|
||||||
| 折旧及摊销 | $ |
|
$ |
|
$ |
|
||||||
| 资本支出总额 | $ |
|
$ | $ |
|
|||||||
| 截至二零二二年三月三十一日止年度 | ||||||||||||
| 线上 教育 服务 |
科技 发展 和 运营 服务 |
合计 | ||||||||||
| 收入 | $ |
|
$ |
|
$ |
|
||||||
| 收入成本和相关税收 |
|
|
|
|||||||||
| 毛利 | $ |
|
$ |
|
$ |
|
||||||
| 折旧及摊销 | $ |
|
$ |
|
$ |
|
||||||
| 资本支出总额 | $ |
|
$ | $ |
|
|||||||
| 截至 3月31日, 2024 |
截至 3月31日, 2023 |
|||||||
| 总资产: | ||||||||
| 在线教育服务 | $ |
|
$ |
|
||||
| 技术开发与运营服务 |
|
|
||||||
| 总资产 | $ |
|
$ |
|
||||
附注12 –随后发生的事件
2024年7月23日,北京华夏大地远程学习服务有限公司,已组建全资子公司北京智汇新语科技有限公司,涉足智慧教育、智慧心理、数字学习等前沿领域,发挥专利技术储备和AI研发团队,探索基于信息化和人工智能的人工智能时代教育新模式。
管理层评估了截至2024年7月30日的后续事件,即财务报表可供发布之日。截至2024年3月31日需要确认的所有后续事件均已纳入这些财务报表,并且不存在根据FASB ASC主题855“后续事件”要求披露的后续事件。
F-25