查看原文
免责申明:同花顺翻译提供中文译文,我们力求但不保证数据的完全准确,翻译内容仅供参考!
EX-13.1 2 a12312025tceaifenglish.htm 年度资料表格 文件
展览13.1


TC Energy Corporation
2025年年度信息表
2026年2月12日



















logo-enxtceblacka.gif








内容
TC Energy年度资料表格2025| 1


信息的呈现
在本年度信息表(AIF)中,术语“我们”“我们”“我们的”“公司”“TC Energy”是指TC Energy Corporation及其子公司。特别是,TC Energy中包含对TransCanada PipeLines Limited(TCPL)的引用。本AIF中所指的“子公司”一词,指TC Energy,是指TC Energy或TCPL(如适用)的直接和间接全资子公司以及由其控制的法人实体。
除非另有说明,本AIF所载资料乃于截至2025年12月31日止年度(年结)提供。金额以加元表示,除非另有说明。与度量转换相关的信息可以
可以在
附表a到这个AIF。The词汇表在本AIF的末尾可以找到,其中包含在本文中通篇定义的某些术语
本文档中可能未另外定义的AIF以及缩写和首字母缩略词。
TC Energy管理层于2026年2月12日(MD & A)进行的讨论和分析的某些部分通过引用并入本AIF,如下文所述,并在本AIF其他地方注明。MD & A可在SEDAR +(www.sedarplus.ca)上的TC Energy简介下找到。
财务信息按照美国(US)公认会计原则(GAAP)列报。
2 | TC Energy年度资料表格2025


前瞻性信息
本AIF,包括以引用方式并入本文的MD & A披露,包含某些前瞻性信息,并受到重要风险和不确定性的影响。我们披露前瞻性信息,以帮助读者了解管理层对我们未来计划和财务前景的评估以及我们整体的未来前景。
声明是 前瞻是基于某些假设和我们今天所知道和期望的,通常包括诸如预期,期待,相信,可能,,应该,估计或其他类似的词。
本AIF中包含或以引用方式并入的前瞻性陈述包括有关以下方面的信息,
除其他外:
我们的财务和运营业绩,包括我们子公司的业绩
对增长和扩张的战略和目标的期望,包括收购
与投资组合管理一起可用的预期现金流和未来融资选择
关于正在进行和未来交易的规模、结构、时间、条件和结果的预期
预期股息增长
预期获得资金的途径和成本
预期能源需求水平
计划项目的预期成本和时间表,包括在建和开发中的项目
预期资本支出、合同义务、承诺和或有负债,包括
环境修复费用
预期的监管过程和结果
与法律诉讼有关的预期结果,包括仲裁和保险索赔
未来税务和会计变更的预期影响
我们的可持续发展报告中包含的承诺和目标,包括与我们的GHG减排目标相关的声明,例如我们的甲烷排放强度目标
预期的行业、市场和经济状况,以及正在进行的贸易谈判,包括其影响
关于我们的客户和供应商。
前瞻性陈述并不能保证未来的业绩。由于与我们的业务相关的假设、风险或不确定性,或在本AIF日期之后发生的事件,实际事件和结果可能存在重大差异。
我们的前瞻性信息基于以下关键假设,并受到以下风险和不确定性的影响:
假设
实现收购和资产剥离的预期影响
监管决定和结果
计划和非计划停电以及我们的管道、电力和存储资产的利用
我们资产的完整性和可靠性
预计建造成本、时间表和完工日期
进入资本市场,包括投资组合管理
预期的行业、市场和经济状况,包括这些对我们的影响
客户和供应商
通货膨胀率、商品和劳动力价格
利息、税收和外汇汇率
套期保值的性质和范围。
TC Energy年度资料表格2025| 3


风险和不确定性
实现收购和资产剥离的预期影响
我们成功实施战略优先事项的能力,以及它们是否会产生预期的收益
我们实施与股东价值最大化相一致的资本配置战略的能力
我们的管道、发电和存储资产的经营业绩
在我们的管道业务中出售的产能数量和实现的费率
因电厂可用性而产生的产能付款和发电资产收入金额
供应盆地内的生产水平
建设和完成基本建设项目
劳动力、设备和材料的成本、可用性和通胀压力
商品的可获得性和市场价格
以竞争性条件进入资本市场
利息、税收和外汇汇率
我们交易对手的履约和信用风险
监管决定和法律程序的结果,包括仲裁和保险索赔
我们有效预测和评估政府政策和法规变化的能力,
包括那些与环境有关的
我们实现有形资产价值和合同回收的能力
我们经营业务的竞争
意外或异常天气
公民抗命行为
网络安全和技术发展
可持续发展相关风险,包括气候相关风险和能源转型对我们业务的影响
经济和政治状况,以及北美以及全球正在进行的贸易谈判
全球健康危机,例如流行病和流行病,以及与之相关的影响。
您可以在MD & A和我们向加拿大证券监管机构和SEC提交的其他报告中阅读有关这些因素和其他因素的更多信息。
由于实际结果可能与前瞻性信息有很大差异,因此不应过分依赖
关于前瞻性信息,不应将面向未来的信息或财务前景用于任何其他
比他们预期的目的。我们不会因新信息或未来事件而更新我们的前瞻性陈述
除非法律要求我们这样做。
4 | TC Energy年度资料表格2025


TC Energy Corporation
企业结构
我们的总部和注册办事处位于450 – 1 Street S.W.,Calgary,Alberta,T2P 5H1。TC Energy是根据美国证券交易委员会(SEC)的规定注册成立的。加拿大商业公司法(CBCA)于2003年2月25日与TCPL(Arrangement)订立安排计划,后者成立TC Energy作为TCPL的母公司。该安排于2003年4月25日获得TCPL普通股股东的批准,在法院批准和提交安排条款后,该安排于2003年5月15日生效。TCPL继续作为TC Energy的主要运营子公司开展业务。除TCPL的普通股和应收TC Energy某些子公司的款项外,TC Energy没有直接持有任何重大资产。
2024年10月1日,TC Energy通过根据CBCA的安排计划(分拆交易)将其液体管道业务分拆为South Bow Corporation(South Bow),从而分离为两家独立的上市公司。就分拆交易而言,TC Energy于2024年10月1日重申了其公司章程,以有效合并此前对其章程所做的修订,其中规定了发行各种系列的优先股。
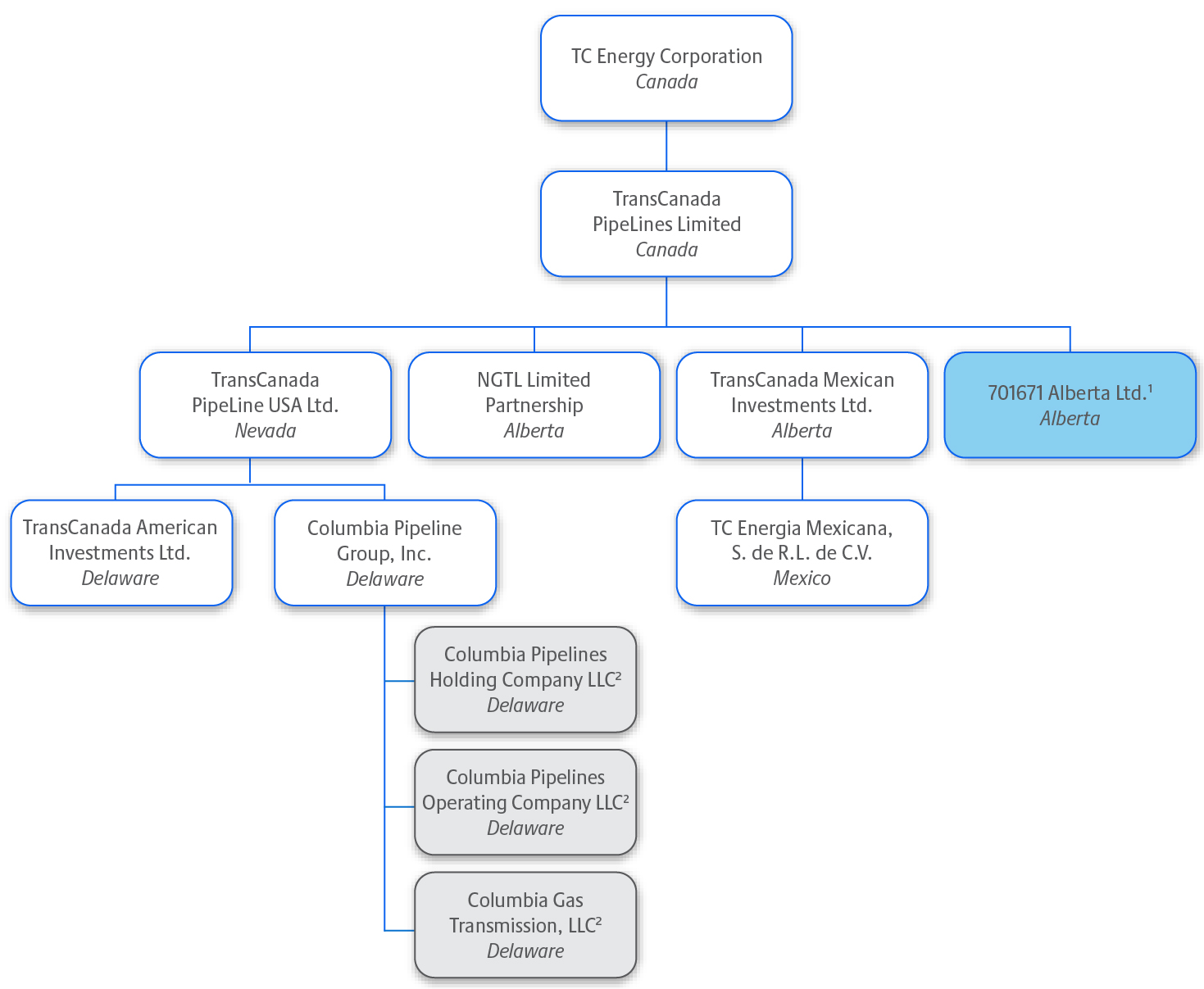
公司间关系
下图列示了截止年末TC Energy主要子公司的注册成立、存续或组建名称及管辖情况。所示各子公司总资产均超过合并资产的10%
截至年底的TC Energy或收入超过截至年底TC Energy合并收入的10%。除下文另有说明外,TC Energy直接或间接实益拥有、控制或指导每一家该等附属公司的100%有表决权的股份或单位。
mic_2026xaiforgchartxenglia.jpg
TC Energy Corporation加拿大TransCanada PipeLines Limited加拿大TransCanada PipeLine USA Ltd. Nevada TransCanada American Investments Ltd. Delaware ↓ Columbia Pipeline Group,Inc. 哥伦比亚管道集团公司 Delaware Columbia Pipelines Holding Company,LLC2 Delaware Columbia Pipelines Operating Company,LLC2 Delaware Columbia Gas Transmission,LLC2 Delaware 15142083 Canada Ltd. Canada 6297782 LLC Delaware TransCanada Oil Pipelines Inc. Delaware 701671 Alberta Ltd.1 Alberta TransCanada Mexican Investments
上图未包含TC Energy的所有子公司。剔除子公司的总资产和营收情况
合计不超过TC Energy年末合并资产或合并收入的20%
截至年底的TC Energy规模。
1701671 Alberta Ltd.的资产和收入不超过TC Energy合并资产或收入总额的10%,但已将其包括在内,以满足合并收入总额和被排除在外子公司的资产标准低于20%的门槛。
2TC Energy直接或间接实益拥有、控制或指导这些子公司中每一家的60%的有表决权的股份或单位。
TC Energy年度资料表格2025| 5


TC Energy业务
我们经营两项核心业务——天然气管道和电力与能源解决方案。为了提供与管理层如何做出有关我们业务的决策以及如何评估我们业务的绩效相一致的信息,我们的结果反映在四个运营部门:加拿大天然气管道、美国天然气管道、墨西哥天然气管道以及电力和能源解决方案。我们还有一个企业部门,由企业和行政职能组成,为TC Energy的业务部门提供治理、融资和其他支持。
有关我们的天然气管道业务的信息,包括管道持有量、发展、机会、监管和竞争地位,请参阅天然气管道业务,加拿大天然气管道,美国天然气管道墨西哥天然气管道MD & A的部分,哪些部分通过引用并入本文.
有关我们的电力和能源解决方案业务的信息,包括控股、发展、机会、监管和竞争地位,请参阅电力和能源解决方案MD & A的部分,该部分通过引用并入本文。
参考关于我们的业务– 2025年财务亮点-合并结果截至2025年12月31日、2024年和2023年12月31日止年度,我们按分部划分的运营收入的MD & A部分,该部分通过引用并入本文。
业务的一般发展
下文概述了在我们的天然气管道、液体管道和
电力和能源解决方案业务,以及某些收购、处置、事件或条件已
在过去三个财政年度和2026年迄今的一年中,对这些发展产生了影响。有关我们业务发展的更多信息,包括我们预期的变化
发生在2026年,可以在天然气管道业务,加拿大天然气管道,美国天然气管道,墨西哥天然气管道,电力和能源解决方案,关于我们的业务-资本计划-担保项目,和已终止经营MD & A的部分,这些部分通过引用并入本文。
6 | TC Energy年度资料表格2025


天然气管道
加拿大天然气管道部门的发展
加拿大监管管道
2021年NGTL系统扩容方案
2021年NGTL系统扩建计划于2024年完成,包括344公里(214英里)的新管道、三个新的压缩机组和相关设施,并为NGTL系统增加了约1.59 PJ/d(1.45 BCF/d)的增量容量。该项目的资本成本为36亿美元。
2022年NGTL系统扩展计划
2022 NGTL系统扩展计划于2023年完成,包括约166公里(103英里)的新管道、一个压缩机组和相关设施,并提供约773 TJ/d(722 MMcF/d)的增量容量,以满足实收和流域内交付要求,最低期限为八年。该项目的资本成本为14亿美元。
2023年NGTL系统流域内扩建
NGTL系统盆地内扩建于2024年完成,包括23公里(14英里)的新管道和两个新的压缩机站,并由约255TJ/d(238MMcF/d)的新固定服务合同提供支持,期限为15年。扩建的资本成本为5亿美元。
NGTL系统/Foothills West Path交付计划
NGTL系统/Foothills West Path交付计划于2023年完成,包括NGTL系统和Foothills系统的多年扩展,以促进连接到GTN管道系统的增量合同出口能力。NGTL System and Foothills合并计划由大约107公里(66英里)的管道和相关设施组成,由275 TJ/d(258 MMcF/d)的新公司服务合同支撑,合同期限超过30年。该项目的资本成本为16亿美元。
Valhalla North和Berland River项目
2022年11月,我们批准了Valhalla North和Berland River(VNBR)项目,以满足总体系统需求并将迁移供应连接到关键需求市场,旨在为NGTL系统提供约428 TJ/d(400 MMcF/d)的增量容量。2023年12月21日,我们获得CER批准建设、拥有和运营VNBR项目。Valhalla段由大约33公里(21英里)的新管道组成,于2025年第三季度投入使用,资本成本约为2亿美元。伯兰河河段包括一个新的无排放电动压缩机装置和相关设施,目标投入使用日期为2026年下半年,估计资本成本为3亿美元。
NGTL所有权转让
2024年4月1日,Nova Gas Transmission Ltd.代表NGTL Limited Partnership将NGTL系统的所有权转让给NGTL GP Ltd.,作为支持业务优化的普通课程企业重组的一部分。
NGTL系统-收入需求结算和多年增长计划
2024年9月26日,CER批准了自2025年1月1日开始的五年协商收入要求结算。
此次和解使投资框架得以支持我们的董事会批准为扩建设施的多年增长计划(MYGP)的进展分配高达33亿美元的资本,以履行对NGTL系统的承诺。它由多个不同的项目组成,具有不同的目标在役日期,取决于最终的公司和监管批准。迄今为止,约11亿美元的MYGP扩建设施已获得FID,各种投入使用的日期从2026年开始。MYGP的完成预计将实现大约1.0BCF/d的增量系统吞吐量。
该和解协议在40%被视为普通股的基础上维持10.1%的ROE,同时提高NGTL系统折旧率,激励措施允许NGTL系统有机会在通行费低于规定水平或开展增长项目时进一步提高折旧率。该解决方案引入了一种新的激励机制,以降低物理排放和排放合规成本,该机制建立在某些运营成本的激励机制之上,其中与预计数量和排放节省的差异与我们的客户共享。如果通行费超过预定水平或未获得多年增长计划的最终公司批准,则结算中存在客户审查条款。
TC Energy年度资料表格2025| 7


LNG管道项目
沿海GasLink管道
Coastal GasLink管道是一条671公里(417英里)的管道,将天然气从不列颠哥伦比亚省Dawson Creek地区的一个接收点输送到不列颠哥伦比亚省Kitimat附近的LNG Canada(LNGC)天然气液化设施。管道上的运输服务由与五个LNGC合资企业参与者(LNGC参与者)各自签订的25年TSA(有更新条款)提供支持。我们持有Coastal GasLink Limited Partnership(CGLLP)35%的所有权权益,该实体拥有Coastal GasLink管道。此外,我们在运营管道的实体CGL LP的普通合伙人中持有100%的所有权权益。
在整个施工过程中,该项目面临着由疫情、劳动力、承包商和天气挑战推动的材料成本压力,这最终使项目的估计成本增加到约145亿美元,不包括潜在的成本回收,并在考虑了CGL LP可能无法控制的某些因素后。关于修订后的成本估算,我们宣布预计,为增加项目成本提供资金所需的额外股权出资将主要由我们出资,我们在总股权出资中的份额预计将高达55亿美元,预计我们35%的所有权权益不会发生变化。这一预期导致在2022年12月至2023年9月期间记录的累计税前减值费用为51.48亿美元(税后45.86亿美元)。自2023年9月以来,没有记录进一步的减值费用。
2023年,沿海GasLink管道项目实现机械完工,完成管道调试活动,并准备向LNGC设施输送天然气。这些里程碑使CGL LP有权从LNGC获得2亿美元的准备情况奖励付款。这笔款项根据CGL LP合作伙伴之间的合同条款全部计入TC Energy,于2023年12月由TC Energy确认为收入,并于2024年2月收到。
2024年6月,CGL LP通过向加拿大和美国投资者发行优先担保票据的私募债券,成功完成了对其现有建筑信贷融资的71.5亿美元再融资。此次发行的收益用于偿还CGL LP的建筑信贷额度未偿还的80亿美元余额中的大部分。建筑信贷融资的剩余余额通过使用与建筑信贷融资相关的某些对冲安排的平仓所得款项进行结算。
2024年11月,CGLLP与LNGC以及追溯宣布Coastal GasLink管道在役商业的五个LNGC参与者各自签署了一份商业协议,该协议于2024年10月1日生效,并规定LNGC参与者向TC Energy一次性支付1.99亿美元,以确认已完成的工作和最终成本结算。这笔款项根据CGL LP合作伙伴之间的合同安排全部累积至TC Energy,于2024年被确认为来自CGL LP的实质分配,并于2025年10月收到。
2024年12月,随着Coastal GasLink管道的商业运营,CGLLP偿还了根据与TC Energy的次级贷款协议所欠的31.47亿美元余额。CGL LP要求我们为偿还次级贷款提供资金的股权出资份额为31.37亿美元。
截至2025年12月31日,我们在为项目资本成本提供资金的总合作伙伴股权捐款中所占份额为53亿美元。与施工后工作相关的填海活动已于2025年完成。此外,CGL LP已解决所有重大索赔,总体上向CGL LP净正回收。根据与TC Energy签订的次级贷款协议,仍有1.63亿美元的未使用产能可用,不过预计CGL LP不会动用剩余可用性的很大一部分。
Coastal GasLink-Cedar Link扩建
2024年6月,CGL LP批准了Cedar Link项目,此前Cedar LNG合资伙伴Haisla Nation和Pembina Pipeline Corporation建设Cedar LNG设施的FID为阳性。雪松液化天然气设施是拟在不列颠哥伦比亚省基蒂马特建造的浮式液化天然气设施。Cedar Link项目是沿海GasLink管道的扩建,预计将能够向Cedar液化天然气设施输送高达0.4BCF/d的天然气。FID估计耗资12亿美元,该扩建项目包括在现有的Coastal GasLink管道基础设施上增加一个新的压缩机站、连接器管道和电表站。
扩建的资金将通过2024年6月由CGL LP担保的高达14亿美元的项目级信贷安排、由包括我们在内的CGL LP合作伙伴提供的股权资金以及从LNGC参与者收回建设承载成本来提供 在整个施工过程中选择按季度付款的人员。如果成本超过最初估计的12亿美元,通过项目级信贷安排和现金AFUDC付款可获得的增量资金提供了额外的应急措施,以减轻CGL LP未来的资金需求。TC Energy已签订一项股权出资协议,为其在与Cedar Link项目相关的股权要求中的比例份额提供最多3700万美元的资金。
已收到所有主要监管许可,并于2024年7月开始建设。Cedar Link项目的计划投入使用日期为2028年,取决于Cedar LNG设施的工厂调试活动是否完成。
Coastal GasLink-土着股票期权
2022年3月,我们宣布签署期权协议,从我们目前35%的股权所有权向项目走廊对面的土著社区出售CGL LP最多10%的股权。2026年1月,潜在投资者进入了这些期权的具有约束力的窗口,预计该窗口将一直有效到2026年底。股权出售的完成取决于惯常的监管批准和同意,包括LNGC的同意。
8 | TC Energy年度资料表格2025


美国天然气管道部门的发展
美国天然气管道-哥伦比亚管道集团
哥伦比亚天然气和哥伦比亚海湾货币化
2023年10月4日,我们完成了向Global Infrastructure Partners(GIP)出售Columbia Gas和Columbia Gulf 40%股权的交易,所得款项为53亿美元(39亿美元)。哥伦比亚天然气公司和哥伦比亚海湾公司由一个新成立的具有GIP的实体持有。在股权出售结束前,2023年8月8日,Columbia Pipelines Operating Company LLC和Columbia Pipelines Holding Company LLC分别发行了46亿美元和10亿美元的长期、高级无担保债务。此次发行的募集资金净额用于偿还与TC Energy实体的现有公司间债务,并用于降低杠杆率。我们继续拥有哥伦比亚天然气公司和哥伦比亚海湾公司的控股权,我们仍然是这些管道的运营商。TC Energy和GIP各自通过内部产生的现金流、哥伦比亚实体内部的债务融资,或来自TC Energy和GIP的相应贡献,为其在年度维护、现代化和经批准的增长资本支出中所占的比例提供资金。
哥伦比亚天然气价格案和解
哥伦比亚天然气公司与客户达成和解,自2025年4月起生效,并于2025年10月获得FERC批准。作为解决方案的一部分,在2028年3月31日之前暂停任何进一步的利率变动。哥伦比亚天然气公司必须申请新的费率,生效日期不迟于2031年4月1日。和解协议还包括在2026年4月和2027年4月进一步上调利率,以反映预期的现代化相关支出。在2025年第四季度,向客户退还了先前应计的利率退款负债,包括利息。
Columbia Gas-VR项目
2025年11月,哥伦比亚天然气公司的交付市场项目VR项目投入使用,该项目旨在更换和升级某些设施,同时提高可靠性和减少排放,项目总成本约为5亿美元。
Columbia Gas-KO Transmission Enhancement Acquisition
2022年4月28日,我们批准了以约8000万美元收购KO Transmission资产的交易,将其整合到我们的哥伦比亚天然气管道中,以提供哥伦比亚天然气进入肯塔基州北部和俄亥俄州南部的额外最后一英里连接,以连接不断增长的最不发达国家市场,并为未来的资本投资提供平台,包括未来在该地区转换燃煤发电厂。FERC于2022年11月获得收购批准,交易于2023年2月完成。
Columbia Gas-Virginia电气化项目
2024年2月,弗吉尼亚电气化项目——一个通过转换为电力压缩取代和升级某些设施的扩建项目——投入使用。
Columbia Gas-TCO连接器
2025年10月,我们在哥伦比亚天然气系统上批准了价值3亿美元的TCO连接器。该项目旨在提供能力,以服务于新的天然气发电,支持预测的发电量增长,包括整个系统的预期数据中心增长。TCO连接器项目预计投入使用日期为2030年。
哥伦比亚海湾利率结算
2023年7月7日,哥伦比亚海湾提交了一份无争议的费率和解协议,该协议为哥伦比亚海湾设定了新的追索费率,自2024年3月1日起生效,并在2027年2月28日之前实施了暂停费率。哥伦比亚海湾必须在2029年3月1日之前申请新的费率。
Columbia Gulf-Pulaski和Maysville项目
2024年11月,我们批准了哥伦比亚海湾系统的两个项目:Pulaski和Maysville项目。哥伦比亚海湾沿岸的这些主线延伸项目将促进两个现有发电厂的全面煤改气,预计将为增量燃气发电提供0.2BCF/d的容量。这些项目预计在2029年投入使用,预计总费用为8亿美元。
Columbia Gulf-Southeast Virginia储能项目
2024年11月,我们批准了3亿美元的东南弗吉尼亚储能项目。这是位于弗吉尼亚州东南部的一座液化天然气调峰设施,将为现有的最不发达国家不断增长的冬季高峰日负荷提供服务,减轻其高峰日定价风险,并提高哥伦比亚天然气系统的运营灵活性。该项目预计投入使用日期为2030年。
哥伦比亚海湾-东侧XPress
东侧XPress项目是哥伦比亚海湾系统上的一个扩建项目,连接美国墨西哥湾沿岸液化天然气出口市场的供应,于2025年5月投入使用,项目总成本约为3亿美元。
TC Energy年度资料表格2025| 9


美国其他天然气管道
ANR第4款费率案例2022
ANR与其客户达成和解,自2022年8月起生效,并于2023年4月获得FERC批准。作为和解协议的一部分,在2025年11月1日之前暂停任何进一步的利率变动。ANR被要求提交新的费率申请,生效日期不迟于2028年8月1日,该申请于2025年4月提交。该解决方案还包括额外的费率升级,该升级于2024年8月生效,与某些现代化项目有关。2023年第二季度,向客户退还了包括利息在内的先前应计的费率退款负债。
ANR Section 4 Rate Case 2025
2025年4月,ANR向FERC提交了第4节费率案件,要求自2025年11月1日起提高其各自的最高运输费率,但需退款。我们打算追求一个协作过程,通过结算与我们的客户找到一个互惠互利的结果。
ANR Pipeline-Alberta XPress项目
艾伯塔省XPress项目是ANR上的一个扩建项目,该项目利用Great Lakes和加拿大干线系统上的现有产能,将WCSB不断增长的供应连接到美国墨西哥湾沿岸液化天然气出口市场,该项目于2023年1月投入使用。
ANR管道-WR项目
2025年11月,ANR上的交付市场项目WR项目投入使用,该项目旨在更换和升级某些设施,同时提高可靠性并减少主要交付市场ANR管道系统部分沿线的排放,项目总成本为7亿美元。
ANR管道-Ventura XPress项目
Ventura XPress项目是一套ANR项目,旨在提高基地系统可靠性,并允许向位于爱荷华州文图拉的北部边境管道上的一个交付点提供额外的长期合同运输服务,该项目于2025年10月投入使用,项目总成本约为2亿美元。
ANR管道-Heartland项目
2024年2月,我们批准了9亿美元的Heartland项目,这是我们ANR系统上的一个扩建项目,预计将增加容量并提高系统可靠性。Heartland项目涉及管道循环、压缩机设施的增加以及升级,预计将提高ANR在中西部地区的整体市场份额。预计服役日期为2027年末。
ANR管道-Northwoods项目
2025年4月,我们批准了Northwoods项目,这是我们ANR系统上的一个扩建项目,旨在提供0.4BCF/d的容量,以满足美国中西部的天然气发电需求,包括预期的数据中心和整体经济增长。该项目涉及管道循环、压缩机设施增加以及其他系统更新,预计投入使用日期为2029年底,预计项目成本约为9亿美元。
Gas Transmission Northwest LLC(GTN)-GTN XPress
2024年12月,GTN XPress项目投入使用,该项目是GTN系统的扩展,将提供由NGTL系统/Foothills West Path交付计划促进的增量合同出口运力的运输。这一项目的资本成本约为0.1亿美元。
Great Lakes(GLGT)费率结算
2025年4月,GLGT向FERC提交了第4节费率案件,要求自2025年11月1日起提高其各自的最高运输费率,但需退款。我们打算追求一个协作过程,通过结算与我们的客户找到一个互惠互利的结果。
Gillis Access项目
2024年3月,Gillis Access项目投入使用,这是一个68公里(42英里)的绿地管道系统,将来自Gillis枢纽的天然气生产连接到路易斯安那州东南部的下游市场。这一项目的资本成本约为3亿美元。
Gillis Access Project-Extension
2023年2月,我们批准了Gillis Access项目63公里(39英里)、1.4 BCF/d的延伸,以进一步连接来自Gillis的Haynesville盆地的供应。自2024年9月1日起,所有剩余托运人条件到期,项目扩大至1.9 BCF/d。该项目预计投入使用的日期将从2026年第四季度开始,预计总成本为4亿美元。
北巴哈-北巴哈XPress项目
2023年6月,北巴哈XPress项目投入使用,这是一个扩建项目,旨在扩大容量并满足客户对我们北巴哈管道日益增长的需求。
10 | TC Energy年度资料表格2025


波特兰天然气输送系统(PNGTS)
2024年8月15日,我们完成了PNGTS的出售,总购买价格约为16亿美元(11亿美元),其中包括在PNGTS持有并由买方贝莱德通过其多元化基础设施业务管理的基金和由摩根士丹利基础设施合作伙伴(买方)管理的投资基金承担的2.5亿美元未偿优先票据。我们提供了惯常的过渡服务,并与买方共同努力促进这一天然气系统的安全有序过渡,该系统已于2025年第三季度完成。
Bison XPress项目
2023年第三季度,我们批准了Bison XPress项目,这是我们北部边境和Bison系统的扩建项目,将更换和升级某些设施,并从巴肯盆地向夏延枢纽的交付点提供急需的生产出口。2024年10月,FERC提供了一份证书订单,批准了预计在2026年投入使用的项目。
TC Energy年度资料表格2025| 11


墨西哥天然气管道部门的发展
墨西哥天然气管道
TGNH与CFE战略联盟
2022年8月,我们宣布与墨西哥国有电力公司CFE建立战略联盟,以在墨西哥中部和东南部开发新的天然气基础设施。在战略联盟方面,我们达成了一项FID,以开发和建设东南门户管道,这是一条1.3 BCF/d、715公里(444英里)的海上天然气管道,服务于墨西哥东南部地区。东南门户管道投入使用,我们从2025年5月开始收取通行费。2025年7月,新成立的CNE批准了我们为CFE以外的东南网关管道上潜在的未来可中断服务用户提供服务所需的监管费率。
2024年,CFE成为TGNH的股权合作伙伴,拥有13.01%的股权。CFE在TGNH的股权预计将增加至最高15%,但需获得监管部门的批准,并将在2055年合同到期时增加至约35%。
雷耶斯别墅
我们于2023年第三季度将Villa de Reyes管道的横向部分投入商业服务。我们继续与我们的合作伙伴CFE合作,完成Villa de Reyes管道的南段工程。在职日期将在解决未决的利害关系方问题后确定。
12 | TC Energy年度资料表格2025


电力和能源解决方案
电力和能源解决方案部门的发展
加拿大电力
加拿大热电联产厂
2024年,我们在位于艾伯塔省的天然气热电联产厂Mackay River执行了5年的合同延期,在位于新布朗斯威克的天然气热电联产厂Grandview执行了10年的合同延期。
Saddlebrook太阳能
2023年10月,我们在艾伯塔省Aldersyde附近完成了81兆瓦Saddlebrook太阳能项目的建设,并开始进行调试活动,包括向艾伯塔省市场提供发电。2024年1月5日实现全面商业运营。该项目得到了艾伯塔省减排量和洛克希德马丁的部分资助。
Renewable能源合同和/或投资机会
2023年11月,297兆瓦的Sharp Hills风电场的大部分实现了商业运营,导致我们开始签订为期15年的电力购买协议,以获得100%的发电量和该设施所有环境属性的权利。2023年第二季度,我们在艾伯塔省的24乘7无碳电力产品下敲定了销售50兆瓦的合同,该产品为客户的范围2排放的脱碳提供电力和碳信用额。合同期限从15年到20年不等,于2025年1月开始。
布鲁斯·鲍尔
6号机组MCR延长寿命计划中的第一个,于2023年第三季度完成。3号机组MCR和4号机组MCR分别于2023年第一季度和2025年第一季度开工,预计竣工日期分别为2026年和2028年。IESO于2025年4月2日验证了5号机组MCR最终成本和进度估算。5号机组MCR预计将于2026年第四季度开始使用,预计将于2030年初恢复服务。对其余两个单位的MCR延长寿命计划的投资预计将持续到2033年。未来的MCR投资将取决于每个单元的离散决策,每个单元都有可供Bruce Power和IESO使用的指定出口坡道。
与MCR寿命延长计划一起,Bruce Power的2030项目的目标是到2033年实现7000兆瓦的站点峰值输出,以支持安大略省的气候变化目标和未来的清洁能源需求。项目2030聚焦持续资产优化创新撬动新技术,提升场地能力。Project 2030正在分三个阶段实施,阶段1、2和3a全面批准执行。该计划于2019年开始,场址容量为6430兆瓦,到2025年结束时约为6580兆瓦;净增益约为150兆瓦。在第1、2和3a阶段完成后,该场地预计将达到6840兆瓦的产量。所有这三个阶段都在与MCR延长寿命计划并行实施。
根据合同条款,Bruce Power的合同价格在2022年4月有所上涨,反映了根据Unit 3 MCR计划和2022至2024年资产管理计划将投入的资本加上正常的年度通胀调整。随后,由于IESO批准了Unit 4 MCR计划,合同价格在2024年4月再次提高,并在2025年4月再次提高,以反映2025至2027年资产管理计划加上正常的年度通胀调整以及工资和养老金的9年重置。
TC Energy年度资料表格2025| 13


停止运营
分拆交易
2023年7月27日,我们宣布计划通过将我们的Liquids Pipelines业务分拆为自己的实体South Bow,将独立为两家投资级公开上市公司。在我们于2024年6月4日举行的2024年年度股东大会和特别股东大会上,TC Energy股东投票批准了分拆交易。分拆交易于2024年6月4日获得艾伯塔省国王法庭的最终批准,并于2024年10月1日完成。分拆交易是通过CBCA下的一项安排计划进行的,据此,(其中包括)TC Energy普通股持有人保留其在TC Energy的权益,并获得South Bow普通股的按比例分配。
2024年10月1日,TC Energy与South Bow订立分立协议,载列将液体管道业务与TC Energy业务分离的条款,包括将与液体管道业务相关的某些资产从TC Energy转移至South Bow,以及在TC Energy与South Bow之间分配与液体管道业务相关的某些负债和义务。在2025年期间,我们与South Bow就我们根据分居协议赔偿South Bow的责任达成协议,使我们免于承担这些责任。
14 | TC Energy年度资料表格2025


一般
雇员
截至年底,TC Energy的主要运营子公司TCPL拥有员工6,574人,基本上所有员工均为受雇人员
在加拿大和美国,如下表所示。
卡尔加里 2,185
加拿大西部(不包括卡尔加里) 592
加拿大东部 275
休斯顿 749
美国中西部 769
美国东北部 203
美国东南部/墨西哥湾沿岸(不包括休斯顿) 1,184
美国西海岸 96
墨西哥 521
合计 6,574 
健康、安全、可持续和环境保护治理和社会政策
关于我们的健康、安全、可持续性和环保治理的讨论可以在MD & A中找到其他信息–健康、安全、可持续性和环境问题section,其中哪一节通过引用并入本文。
社会政策
我们有很多公司治理文件,比如政策和标准,包括一份承诺声明,
帮助指导我们团队在我们的核心价值观以及法律和合规义务方面的行为和行动,以便他们了解自己的责任,并向土著群体和其他利益相关者提供尊重和礼貌。我们有一项商业道德准则(COBE)政策,该政策与TC Energy的其他政策一起发挥作用,并适用于TC Energy及其全资子公司和/或运营实体的所有员工、管理人员和董事以及临时劳动力承包商
在我们开展业务的所有国家/地区开展业务,但公司治理文件达到或超过TC Energy要求的独立经营实体除外。年度线上COBE培训面向所有员工和特遣队劳动力承包商,所有员工和特遣队劳动力承包商(包括执行官)和董事必须每年证明其遵守COBE。此外,TC Energy还有承包商COBE政策,如适用,该政策对承包商施加与COBE政策相同的要求。
我们还有一个避免贿赂和腐败(ABC)计划,其中包括ABC政策,包括年度在线培训
作为年度线上COBE培训的一部分,向我们业务中风险较高地点的人员提供讲师指导的培训,
a供应商和承包商尽职审查流程,并对某些类型的交易进行审计。
我们的土著关系政策以我们的指导原则和核心价值观为依据,以确保我们通过早期和诚实的沟通、减轻影响以及通过互利的伙伴关系建立和维持支持。我们寻求
听取土著人民的意见,并将他们的传统和当地知识纳入项目设计和规划。我们努力
与土著社区合作,通过在当地雇用和购买来减轻负面影响并实现利益最大化。
我们的目标是与受影响最大的土著社区建立互惠互利、以伙伴关系为导向的关系
通过我们的活动。在加拿大,我们将寻求扩大参股我们项目的利益,因为从一开始就协调利益的最佳方式是作为合作伙伴/所有者一起坐在谈判桌前。通过这些努力,我们争取被考虑
作为土著群体的首选伙伴,在和解中发挥有意义的作用。
与我们的四大核心价值观相一致,安全每一步,个人问责,一个团队主动学习,承诺声明并且正如我们的COBE政策中所概述的那样,TC Energy不容忍侵犯人权的行为。在我们的商业活动中,包括与加拿大、美国和墨西哥各地的土著群体和其他利益相关者进行接触,我们致力于
尊重人权,不会参与或参与任何支持或协助滥用
强迫劳动、童工或身心虐待等人权。
TC Energy年度资料表格2025| 15


风险因素
关于我们的风险因素的讨论可以在MD & A中找到天然气管道业务,天然气管道-业务风险,电力和能源解决方案–业务风险其他信息–风险监督和企业风险管理节,这些节通过引用并入本文。
股息
我们的董事会没有采取正式的股息政策。 董事会每季度审查TC Energy的财务业绩,并确定下一季度宣布的适当股息水平。目前,我们支付股息的主要资金来自TC Energy作为TCPL唯一普通股股东收到的股息。
与我们某些子公司的各种信托契约和信贷安排的规定可能会限制这些子公司的能力,在某些情况下,也可能限制我们在某些情况下宣布和支付股息或进行分配的能力。管理层认为,这些规定目前并不限制我们宣布或支付股息的能力。
此外,TCPL发行的混合票据和TransCanada Trust(TCPL全资拥有的融资信托子公司)发行的信托票据的条款,以及各自的相关协议,均包含股息终止条款,除其他外,如果TCPL选择递延适用票据的应付利息,则通常会触发这些条款。当触发此类规定时,除其他禁止性措施外,它们还禁止TC Energy和TCPL宣布或支付股息。混合票据或信托票据均未触发股息终止条款.
我们的优先股股息每季度支付一次,在董事会宣布时支付。在过去三个完成的财政年度,我们的普通股和优先股宣布的股息,以及每普通股的季度股息
关于我们截至2026年3月31日的季度已发行普通股,载于MD & A标题下
关于我们的业务– 2025年财务亮点–股息section,其中哪一节通过引用并入本文。
16 | TC Energy年度资料表格2025


资本结构说明
股本
TC Energy的法定股本由无限数量的普通股和无限数量的第一优先股和第二优先股组成,可系列发行。截至年底已发行和流通的普通股和优先股数量载于《证券日报》的MD & A财务状况–分享资讯section,其中哪一节通过引用并入本文。以下是这些类别股份各自的实质特征的描述。
普通股
普通股赋予其持有人在所有股东大会上每股一票的权利,但仅有另一特定类别股份的持有人有权投票的会议除外,并且,根据第一优先股和第二优先股(无论是作为一个类别还是一个系列)以及排在普通股之前的任何其他类别或系列股份所附带的权利、特权、限制和条件,其持有人有权获得(i)股息,如果,当董事会从TC Energy的资产中宣布适当适用于在董事会不时决定的时间和地点支付股息的金额和应付的股息时,以及(ii)在公司清算、解散或清盘时TC Energy的剩余财产。
我们有一个股东权利计划(计划),该计划旨在保护我们的股东的权利,确保他们得到公平对待,并为董事会提供足够的时间来识别、开发和谈判替代价值最大化交易,如果有对TC Energy的收购要约。该计划为每一股已发行普通股和随后发行的每一股普通股创造了附加权利。每项权利在某人获得(收购人)或开始收购要约以收购20%或更多普通股的10个交易日后即可行使,但根据计划条款允许的收购要约(允许的要约)进行收购的方式除外。在发生翻转事件(如下所述)之前,每项权利允许登记持有人以等于该等股份市场价格的三倍的行权价格向公司购买TC Energy的普通股,但须进行调整和反稀释条款(行权价格)。任何人对20%或更多普通股的实益收购,而不是通过允许的出价,被称为翻转事件。在发生翻转事件十个交易日后,每项权利将允许除收购人之外的登记持有人在支付行权价后获得总市场价格等于行权价两倍的普通股数量。该计划已在2025年TC Energy股东年会上再次确认,此后必须在每隔第三次年会上再次确认。
关于我们的股息再投资和股份购买计划的讨论可以在MD & A中的关于我们的生意-2025年财务亮点股息股息再投资及购股计划财务状况-股息再投资计划节,这些节通过引用并入本文。
TC Energy年度资料表格2025| 17


首次优先股
在受到某些限制的情况下,董事会可不时在一个或多个系列中发行首次优先股,并就任何此类系列确定其名称、股份数量以及各自的权利、特权、限制和条件。除其他外,第一优先股作为一个类别有以下规定。
每个系列的第一优先股与其他所有系列的第一优先股排名均等,并有权
在其清算、解散或清盘时,在TC Energy的股息支付、资本偿还和资产分配方面,优先于普通股、第二优先股和排名低于第一优先股的任何其他股份。
除CBCA规定外,首批优先股持有人将不享有任何投票权,也无权收到股东大会通知或出席股东大会。任何特定系列第一优先股的持有人,如董事在该系列发行前如此决定,将有权享有董事会可能决定的投票权
如果TC Energy未能在董事会可能确定的任何期间支付该系列优先股的股息。
TC Energy目前不打算发行任何有投票权的首次优先股,任何首次优先股的发行预计将仅与企业融资有关。
第一优先股作为一个类别所附的规定,只有在获得批准的情况下才可以修改、修正或变更
作为一个类别的第一优先股的持有人。首次优先股持有人拟给予的任何该等批准,可由不少于66的持有人投赞成票
2/3占首批优先股的百分比
并在该等持有人的会议或续会上投票。
系列1、3、5、7和9优先股的持有人将有权获得季度固定利率累积优先现金股息,在董事会宣布时,将在规定日期定期重置为年化率,等于当时的五年期加拿大政府债券收益率之和,在适用的五年期开始时计算,以及下表所列的利差,并有权将其股份转换为累积可赎回系列2、4、6、8
和10股优先股,但须符合某些条件,在下表所列的转换日期。
系列1、3、5、7和9的优先股可由TC Energy在下表所列的赎回日期全部或部分赎回,赎回方式为每一股将被赎回的股份支付等于25.00美元的现金加上所有应计和未支付的股息。
系列2、4、6、8和10优先股的持有人将有权在董事会宣布时获得季度浮动利率累积优惠现金股息,年化率等于当时的90天加拿大政府国库券利率之和,按季度重新计算,以及下表所列的利差,并有权在下表所列的转换日期根据某些条件分别将其股份转换为系列1、3、5、7和9优先股。系列2、4、6、8和10优先股可由TC Energy在下表所列各自的初始赎回日期之后全部或部分赎回,方法是在下表所列赎回日期赎回的情况下,为拟赎回的每股股份支付等于(i)25.00美元的现金金额,或(ii)25.50美元
在任何其他日期赎回的情况下,在每种情况下加上所有应计和未支付的股息。
18 | TC Energy年度资料表格2025


在TC Energy清算、解散或清盘的情况下,系列1、2、3、4、5、6、7、8、9和10优先股的持有人有权获得每股优先股25.00美元,外加优先于普通股或排名低于第一优先股的任何其他股份的所有应计和未支付的股息。
系列首次优先股 初始赎回/转换日期 赎回/转换日期 价差(%)
系列1优先股 2014年12月31日
2029年12月31日及其后每五年
1.92
系列2优先股
2029年12月31日及其后每五年
1.92
系列3优先股 2015年6月30日
2030年6月30日及其后每五年1
1.28
系列4优先股
2030年6月30日及其后每五年1
1.28
系列5优先股 2016年1月30日
2031年1月30日及其后每五年
1.54
系列6优先股
2031年1月30日及其后每五年
1.54
系列7优先股 2019年4月30日
2029年4月30日及其后每五年
2.38
系列8优先股
2029年4月30日及其后每五年
2.38
系列9优先股 2019年10月30日
2029年10月30日及其后每五年
2.35
系列10优先股 2029年10月30日及其后每五年 2.35
系列11优先股2 2020年11月30日
2025年11月28日
系列12优先股3
除CBCA规定外,各已发行系列的首批优先股各自持有人均无权
收取任何股东大会的通知、出席会议或在任何股东大会上投票,除非且直至TC Energy未能就该系列优先股支付八次季度股息,无论是否连续,在这种情况下,该系列第一优先股的持有人有权收到拟选举董事且自首次发生失败之日起超过60日后召开的每次股东大会的通知并出席该次股东大会,并就该系列第一优先股的每一股选举董事的决议进行一票表决,直至支付所有拖欠的股息。在符合CBCA的情况下,经该系列已发行股份的所有持有人书面批准或经会议上至少三分之二的投票同意,可修订第一优先股所附的系列条款
为此目的而适当召集并达到法定人数的此类股份的持有人。
第二优先股
第二批优先股所附带的权利、特权、限制和条件与第一批优先股所附带的权利、特权、限制和条件基本相同,但第二批优先股在TC Energy清算、解散或清盘的情况下,在TC Energy的股息支付、资本偿还和资产分配方面的排名低于第一批优先股。


1 调整为2030年7月2日,以计入适用的工作日。

2 2025年11月28日,TC Energy赎回了其所有已发行和流通的系列11优先股。赎回后,系列11优先股停止在多伦多证券交易所上市并被注销。

3 在赎回系列11优先股之前,系列12优先股可在先前设定的转换日期转换系列11优先股时发行,但须符合某些条件。在赎回和注销系列11优先股时,没有发行在外的系列12优先股。
TC Energy年度资料表格2025| 19


信用评级
尽管TC Energy没有向公众发行债券,但它已获得穆迪投资者服务公司(穆迪)、标普全球 Ratings(标普)和惠誉国际评级公司(Fitch)的信用评级,其发行在外的优先股也已获得标普、惠誉和DBRS Limited(DBRS)的信用评级。穆迪给予TC Energy的发行人评级为Baa3,展望稳定,标普给予发行人信用评级为BBB +,展望稳定,惠誉给予长期发行人违约评级为BBB +,展望稳定。TC Energy目前不打算以自身名义向公众发行债务证券,预计未来的任何债务融资需求将继续主要通过其子公司TCPL获得资金。
下表列出了目前授予该公司那些优秀类别证券的信用评级,
TCPL和TransCanada Trust,以及某些已获穆迪、标普、惠誉和DBRS评级的相关子公司:
穆迪 标普 惠誉 DBRS
TCPL-高级无抵押债务
Baa2
BBB +
BBB +
BBB(高)
TCPL-初级次级票据
Baa3
BBB-
BBB-1
BBB(低)1
TransCanada Trust-次级信托票据
Ba1
BBB-
BBB-
未评级
TC Energy Corporation-优先股
未评级
P-2(低)
BBB-
PFD-3(高)
商业票据(TCPL和TCPL担保)
P-2
A-2
F2
R-2(高)
评级展望/状态
稳定
稳定
稳定
稳定
信用评级旨在为投资者提供一个独立的衡量发行证券信用质量的指标。
信用评级不是购买、持有或出售证券的建议,也不涉及市场价格或适当性
特定投资者的特定证券。无法保证任何评级将在任何特定时期保持有效
时间或任何评级将不会在未来被评级机构完全修改或撤回,如果其认为情况有必要。
公司、TCPL、TransCanada Trust和我们的某些其他子公司分别向穆迪、标普、惠誉支付了费用
和DBRS就其上述未偿还类别证券提供的信用评级。除公司和TCPL及其受评证券的年度监控费外,就与各种评级咨询服务相关的其他服务支付额外费用。
有关我们信用评级的信息涉及我们的融资成本、流动性和运营。可用性和成本
我们的融资选择可能会受到某些因素的影响,包括全球资本市场环境和前景以及我们的财务表现。我们以具有竞争力的利率进入资本市场以获得所需资本的机会受到我们的信用评级和评级前景的影响,这是由穆迪、标普、惠誉和DBRS等信用评级机构确定的。如果我们的评级被下调,TC Energy的融资成本和未来的发债可能会受到不利影响。上表所列评级机构信用评级说明如下。
穆迪的
穆迪对短期和长期义务有不同的评级尺度。从AA到Caa的每个评级分类都附加了数字修饰符1、2和3。修饰语1表示该义务在其通用评级类别中排名较高;修饰语2表示中等排名;修饰语3表示在该通用评级类别中排名较低。授予TCPL高级无担保债务的Baa2评级和授予TCPL初级次级票据的Baa3评级在长期债务的九个评级类别中排名第四。评级为Baa的债券被判定为中等等级,具有中等信用风险,因此可能具有一定的投机性特征。TransCanada Trust次级信托票据获得的Ba1评级,在长期债务的九个评级类别中排名第五。评级为BA的债券被判定具有投机成分,并受到实质性信用风险。给予TCPL和TCPL担保美国商业票据项目的P-2评级是短期债务发行人四个评级类别中的第二高评级。评级为P-2的发行人偿还短期债务的能力较强。展望可能会在发行人层面或评级层面进行。穆迪的评级展望是关于中期可能的评级方向的意见。稳定的前景表明中期内评级变化的可能性较低。负面、正面或发展中的前景表明中期内评级变化的可能性更高。
1 所授予的评级仅适用于所述证券的某些类别,更多详情载于下文。
20 | TC Energy年度资料表格2025


标普
对于短期和长期债务以及加拿大优先股,标普有不同的评级尺度。从AA到CCC的评级可以通过添加正(+)或负(-)号来修改,以显示特定评级类别内的相对地位。授予TCPL高级无担保债务的BBB +评级在长期债务的10个评级类别中排名第四。BBB评级表明义务人履行其财务承诺的能力是充分的;然而,不利的经济条件或不断变化的情况更有可能削弱义务人履行其对该义务的财务承诺的能力。TCPL的初级次级票据和TransCanada Trust次级信托票据获得的BBB-评级在长期债务的10个评级类别中排名第四,而TC Energy优先股获得的P-2(低)评级在加拿大优先股的8个评级类别中排名第二。授予TCPL初级次级票据和TransCanada Trust次级信托票据的BBB-评级,以及授予TC Energy优先股的P-2(低)评级表明,这些义务表现出足够的保护参数。然而,不利的经济条件或不断变化的情况更有可能削弱义务人履行其对该义务的财务承诺的能力。TCPL和TCPL担保的美国商业票据计划的评级均为A-2,在短期债务发行人的六个评级类别中排名第二。评级为A-2的短期债务发行人有令人满意的能力履行其财务承诺,但与最高评级类别的债务人相比,它们在某种程度上更容易受到环境和经济状况变化的不利影响。标普将展望分配给发行人,而不是单个债务证券。标普前景评估的是中期长期信用评级的潜在方向,对于投资级发行人而言,这一期限通常长达两年。标普给予该公司稳定的前景展望,表明其评级在中期内不太可能发生变化。
惠誉
惠誉对短期和长期债务的评级尺度不同。从AA到CCC的评级可以通过添加正(+)或负(-)号来修改,以显示特定评级类别内的相对地位。给予的BBB +评级
对TCPL的高级无担保债务,以及授予TCPL所有系列初级次级票据的BBB-评级,除了2067年到期的系列未获得惠誉评级外,TransCanada Trust次级信托票据和TC Energy的优先股在11个评级类别的长期义务中排名第四。BBB评级表明,目前对违约风险的预期较低,财务承诺的支付能力被认为是足够的,但不利的商业或经济条件更有可能削弱这种能力。授予TCPL和TCPL担保美国商业票据计划的F2评级是短期债务发行人七个评级类别中的第二高评级。评级为F2的发行人具有良好的财务承诺及时兑付的内在能力。惠誉的评级展望表明评级可能在一到两年期间发生变化的方向,并反映金融或其他趋势
尚未达到或维持到会导致评级行动的水平,但如果这种趋势继续下去,可能会这样做。
TC Energy年度资料表格2025| 21


DBRS
DBRS对短期和长期债务以及加拿大优先股有不同的评级尺度。高或低等级用于表示除AAA和D以及DBRS评级以外的所有评级类别内的相对地位
商业票据和短期债务,其R-1和R-2评级类别使用高中低子类别。
就长期债务和优先股评级而言,没有高或低指定表明评级
处于该类别的中间位置。授予TCPL高级无担保债务的BBB(高)评级和授予TCPL于2067年到期的次级次级票据的BBB(低)评级在长期债务的10个类别中排名第四,表明信用质量充足。财政义务的支付能力被认为是可以接受的。评级为BBB的长期债务可能容易受到未来事件的影响。给予TC Energy优先股的PFD-3(高)评级处于第三高
优先股的六个评级类别。评级为PFD-3的优先股通常具有足够的信用质量。虽然对分红和本金的保护仍被认为是可以接受的,但发行主体更容易受到不利变化的影响
在金融和经济条件下,并且可能存在其他不利条件,有损债务保护。PFD-3评级一般对应BBB类或更高参考点的发行人。授予的R-2(高)评级
TCPL的加拿大商业票据计划在短期债务发行人的10个评级类别中排名第四,表明了充足信用质量的上限。短期金融债务到期的支付能力是可以接受的。评级为R-2(高)的短期债务可能容易受到未来事件的影响。评级趋势提供了有关方面的指导
DBRS关于信用评级前景的意见。评级趋势表明,如果当前情况继续下去,DBRS认为信用评级可能会发生变化的方向。
证券市场
TC Energy的普通股在多伦多证券交易所和纽约证券交易所上市,代码为TRP。下表列出了我们截至2026年2月12日在多伦多证券交易所上市的优先股。
类型 发行日期 股票代码
系列1优先股 2009年9月30日 TRP.PR.A
系列2优先股 2014年12月31日 TRP.PR.F
系列3优先股 2010年3月11日 TRP.PR.B
系列4优先股 2015年6月30日 TRP.PR.H
系列5优先股 2010年6月29日 TRP.PR.C
系列7优先股 2013年3月4日 TRP.PR.D
系列9优先股 2014年1月20日 TRP.PR.E
系列10优先股 2024年10月30日 TRP.PR.L

22 | TC Energy年度资料表格2025


下表列出了所示期间内报告的TSX和NYSE的TC Energy普通股的月度最高、最低和月末收盘交易价格和月度交易量,以及TSX的相应系列1、2、3、4、5、6、7、9、10和11优先股:
普通股
TSX(TRP) 纽约证券交易所(TRP)

($)

($)
关闭
($)
成交量
(美元)

(美元)
关闭
(美元)
成交量
2025年12月
$77.13 $73.47 $75.58 135,417,416 $56.34 $53.29 $55.01 41,845,330
2025年11月
$77.73 $69.41 $75.50 61,399,157 $55.34 $49.27 $54.72 41,655,751
2025年10月
$77.26 $69.79 $70.38 130,458,322 $55.37 $49.84 $50.16 53,521,212
2025年9月
$75.72 $70.69 $75.67 130,669,258 $54.41 $51.08 $54.41 42,740,936
2025年8月
$72.26 $65.74 $71.52 61,652,740 $52.26 $47.76 $52.06 30,495,956
2025年7月
$66.99 $63.34 $66.16 155,628,759 $48.91 $46.29 $47.88 52,376,366
2025年6月
$71.12 $63.99 $66.48 196,248,816 $51.99 $46.53 $48.79 65,419,664
2025年5月
$70.88 $66.89 $69.54 48,067,304 $51.34 $47.92 $50.64 33,773,035
2025年4月
$70.33 $62.17 $69.65 177,046,397 $50.50 $43.59 $50.41 69,452,348
2025年3月
$70.97 $64.31 $67.96 201,361,199 $49.70 $44.40 $47.21 48,195,155
2025年2月
$67.94 $62.55 $64.75 63,507,626 $47.51 $43.51 $44.74 36,662,346
2025年1月
$70.05 $64.65 $65.49 111,508,044 $48.64 $44.86 $45.05 44,082,793

TC Energy年度资料表格2025| 23


优先股
系列1 系列2 系列3 系列4 系列5 系列61 系列7 系列9
系列10
系列112
2025年12月
$21.39 $19.95 $18.32 $17.00 $19.46 $19.96 $24.64 $23.60 $23.38
$20.69 $18.92 $17.74 $16.40 $18.25 $18.20 $23.70 $22.61 $20.60
关闭
$21.39 $19.75 $18.15 $16.89 $19.42 $19.61 $24.39 $23.47 $21.68
成交量 292,289 39,356 337,291 45,779 307,494 15,130 156,477 74,783 1,000
2025年11月
$21.43 $19.50 $18.25 $17.01 $18.30 $19.50 $24.48 $23.40 $22.68 $25.21
$20.40 $18.56 $17.22 $16.11 $17.71 $17.75 $22.98 $22.07 $20.00 $24.97
关闭
$21.43 $19.40 $18.25 $16.65 $18.30 $18.85 $24.25 $22.95 $21.64 $25.00
成交量 144,604 56,626 309,410 15,282 407,861 15,352 161,768 166,682 2,158 317,135
2025年10月
$20.50 $18.95 $17.50 $16.54 $17.74 $17.99 $24.21 $23.16 $21.75 $25.25
$19.93 $18.44 $16.91 $15.96 $17.45 $16.70 $23.19 $21.70 $19.95 $24.80
关闭
$20.50 $18.61 $17.49 $16.12 $17.74 $17.80 $24.21 $23.14 $21.38 $25.17
成交量 337,443 32,789 309,082 11,892 431,465 10,270 351,287 235,850 900 1,924,989
2025年9月
$20.38 $19.05 $18.89 $16.77 $17.89 $18.11 $23.70 $22.10 $22.00 $25.02
$19.47 $18.37 $16.49 $15.90 $17.29 $17.50 $23.14 $21.48 $20.27 $24.70
关闭
$19.98 $18.66 $17.12 $16.09 $17.59 $17.75 $23.70 $22.10 $20.89 $24.93
成交量 756,487 25,412 292,785 52,963 63,032 9,820 544,082 310,960 7,325 273,236
2025年8月
$20.91 $19.50 $17.42 $16.90 $17.96 $18.12 $23.60 $22.46 $22.00 $24.95
$20.06 $18.63 $15.62 $15.99 $17.55 $16.70 $22.86 $21.34 $20.25 $24.34
关闭
$20.19 $19.29 $17.31 $16.79 $17.79 $18.09 $23.45 $22.00 $21.15 $24.95
成交量 511,810 19,641 431,829 21,506 193,009 9,100 104,462 198,491 1,700 178,547
2025年7月
$21.04 $19.49 $17.58 $17.38 $18.01 $18.01 $23.45 $22.70 $22.70 $24.79
$19.40 $17.65 $16.90 $15.50 $16.85 $16.56 $22.61 $20.69 $18.95 $24.19
关闭
$20.90 $19.49 $17.35 $16.38 $18.01 $18.00 $23.40 $22.60 $21.50 $24.65
成交量 447,238 79,713 832,684 36,414 617,227 18,677 270,239 150,387 3,402 298,652
2025年6月
$19.48 $17.90 $17.10 $15.95 $17.32 $17.05 $22.91 $20.95 $20.30 $24.20
$18.47 $16.85 $15.02 $14.99 $15.21 $15.16 $21.87 $19.86 $18.00 $22.70
关闭
$19.48 $17.86 $17.10 $15.92 $16.91 $16.75 $22.62 $20.83 $19.75 $24.15
成交量 211,947 60,751 439,289 83,340 323,297 45,231 255,167 218,330 9,931 127,345
2025年5月
$19.05 $17.50 $15.14 $15.15 $15.50 $15.50 $21.87 $19.94 $19.80 $23.44
$17.43 $16.26 $14.10 $13.88 $14.27 $14.50 $20.52 $18.57 $17.25 $21.90
关闭
$18.81 $17.00 $15.10 $15.15 $15.25 $15.50 $21.78 $19.80 $18.54 $22.97
成交量 217,650 154,003 463,983 28,008 643,789 35,955 380,863 251,042 2,800 270,472
2025年4月
$18.50 $17.92 $14.85 $14.90 $15.11 $15.55 $21.44 $19.61 $19.40 $23.00
$16.47 $15.80 $13.45 $13.36 $13.41 $14.15 $19.26 $17.13 $16.55 $20.80
关闭
$17.36 $16.10 $14.08 $14.08 $14.18 $14.75 $20.48 $18.49 $17.50 $21.77
成交量 236,476 315,144 110,274 35,364 92,967 23,668 320,589 115,975 18,119 202,403
2025年3月
$18.59 $17.94 $15.28 $15.18 $15.75 $16.04 $21.85 $20.10 $19.85 $23.10
$17.80 $17.01 $14.33 $14.39 $14.74 $15.20 $21.20 $19.32 $18.01 $22.00
关闭
$18.59 $17.86 $14.85 $14.82 $15.16 $15.60 $21.28 $19.60 $19.50 $22.99
成交量 432,891 30,318 165,621 28,700 402,604 18,902 442,303 110,932 2,903 213,490
2025年2月
$18.81 $18.35 $15.70 $15.64 $16.02 $16.20 $21.80 $20.20 $22.20 $23.41
$18.29 $17.70 $15.15 $14.87 $15.55 $15.73 $21.01 $19.41 $19.00 $22.50
关闭
$18.32 $17.75 $15.23 $15.07 $15.76 $15.89 $21.80 $19.84 $19.45 $23.10
成交量 171,169 36,102 289,291 46,217 424,675 25,816 307,095 314,624 880 297,015
2025年1月
$18.86 $18.69 $16.00 $16.60 $16.44 $16.48 $21.58 $20.18 $22.20 $23.91
$18.02 $17.65 $14.50 $14.50 $14.83 $15.30 $20.86 $19.19 $18.60 $22.19
关闭
$18.84 $18.32 $15.80 $15.51 $16.04 $16.11 $21.50 $20.18 $19.25 $23.25
成交量 545,144 319,340 216,777 64,613 153,320 30,739 444,395 476,345 3,160 113,966
1 TC Energy的累积可赎回第一优先股系列6在多伦多证券交易所上市,代码为TRP.PR.I,直至2026年1月30日转换为累积可赎回第一优先股系列5。

2 TC Energy的累积可赎回第一优先股系列11在多伦多证券交易所上市,代码为TRP.PR.G,直至2025年11月28日赎回。
24 | TC Energy年度资料表格2025


董事及高级职员
截至2026年2月12日,TC Energy的董事和执行官作为一个集团实益拥有或行使控制权
或直接或间接对合计426,525股普通股作出指示,占TC Energy普通股的0.04%。公司从我们的董事和执行官那里收集这些信息,但除此之外我们有
没有直接了解个人持有TC Energy证券的情况。
董事
下表列出截至2026年2月12日在董事会任职的董事名单,连同
其居住地所在辖区、其在TC Energy担任的所有职务和职务,除非另有说明,其最近五年的主要职业或就业情况以及每位董事自该年起连续担任TC Energy董事的年度。在TC Energy担任的职位和办公室也由该人员在TCPL担任。每位董事的任期至下一次年会或其继任者提前选出或任命为止。
姓名及居住地
前五年期间主要职业
董事自
斯科特·博纳姆
加利福尼亚州阿瑟顿
美国。
公司董事。自2014年10月起担任意向资本房地产(加拿大)(房地产资产管理)联合创始人。2016年10月至今任Loblaw Companies Limited(零售杂货)董事。2021年5月-2025年12月任Magna International Inc.(麦格纳)(汽车制造)首席执行官顾问。2016年1月至2025年4月任加拿大丰业银行(Scotiabank)(特许银行)董事,2012年5月至2021年5月任麦格纳。
2024
Cheryl F. Campbell
纪念碑,科罗拉多州
美国。
公司董事。2019年4月起任太平洋天然气电力公司(PGE)(公用事业)董事,2020年9月起任Summit Utilities(Summit)(天然气分销)并于2024年1月起任Summit董事会主席,2020年1月起任JANA Corporation(Engineering),2018年3月至2023年12月任National Underground Group(Infrastructure Service Provider)。
2022
Michael R. Culbert
阿尔伯塔省卡尔加里
加拿大
公司董事。自2024年5月起担任ARC Resources Ltd.(ARC)(石油和天然气、勘探和生产)董事,自2023年12月至2025年2月担任Humble Midstream II LLC(石油和天然气),自2017年12月至2024年6月担任Precision Drilling Corporation(Precision Drilling Corporation)(Precision)(石油和天然气服务),自2022年6月至2023年12月担任Komfort IQ Canada(HVAC Control Company),自2017年5月至2021年6月担任Reserve特许权使用费收入信托(私人石油和天然气特许权使用费信托),自2014年3月至2020年8月担任Enerplus Corporation(艾诺加能源基金)(石油和天然气、勘探和生产)。2016年11月至2020年3月任PETRONAS Canada Ltd.(PETRONAS)(石油和天然气)副主席(非执行)兼董事。
2020
William D. Johnson
田纳西州诺克斯维尔
美国。
公司董事。董事,Strata Clean Energy(renewable power)自2025年1月起,Terrestrial Energy Inc.(nuclear power)自2023年2月起,NiSource Inc.(utilities)自2022年3月起,BrightNight LLC(renewable energy)自2021年12月起。2019年5月至2020年6月PGE(公用事业)总裁兼首席执行官。
2021
Susan C. Jones
阿尔伯塔省卡尔加里
加拿大
公司董事。自2022年5月起担任加拿大国家铁路有限公司(货运铁路)董事,自2021年6月至2023年6月担任Piedmont Lithium Inc.(Piedmont)(新兴锂公司),自2020年4月至2023年2月担任ARC,自2018年12月至2020年2月担任Gibson Energy Inc.(Gibson)(专注于石油的中游基础设施公司)。
2020
John E. Lowe
德克萨斯州休斯顿
美国。
公司董事。自2024年1月起任董事会主席,TC Energy。自2025年2月起担任Horizon Engage(全球情报平台)国际顾问委员会成员。2012年5月至2025年5月任Phillips 66公司(能源基础设施)董事。2015年5月至2022年9月任董事会非执行主席,阿帕奇公司(Apache)(石油和天然气)。Tudor,Pickering,Holt & Co. LLC(能源投资和商业银行)高级执行顾问,2012年9月至2021年8月。
2015
TC Energy年度资料表格2025| 25


姓名及居住地
前五年期间主要职业
董事自
Dawn Madahbee Leach
安大略省Little Current
加拿大
自1988年起担任Waubetek Business Corporation(土着金融机构)总经理,自2016年起担任土着商业国际(战略顾问)创始人、总裁兼首席执行官。自2012年起担任Peace Hills Trust(金融机构)董事,自2024年起担任English River First Nation的Des Nedhe Group(土着商业投资),自2000年起担任国家土着经济发展委员会(联邦任命的咨询委员会)主席。2018年5月至2025年6月任Niobay Metals Inc.(矿业)董事。
2024
François L. Poirier
阿尔伯塔省卡尔加里
加拿大
自2021年1月起担任总裁兼首席执行官。首席运营官(COO)兼电力和存储总裁,2020年9月至2020年12月。2020年1月至2020年9月担任电力和存储及墨西哥首席运营官兼总裁。2019年5月至2020年1月,公司发展和战略执行副总裁,电力与存储和墨西哥总裁。2024年9月至今任加拿大帝国商业银行(特许银行)董事。
2021
Una Power
不列颠哥伦比亚省温哥华
加拿大
公司董事。2017年4月至今任Teck Resources Limited(Teck)(多元化矿业)董事,2016年4月至今任丰业银行(特许银行)董事。
2019
Mary Pat Salomone
佛罗里达州那不勒斯
美国。
公司董事。董事,自2024年10月起担任South Bow Corporation(能源基础设施),2015年11月至2022年6月担任Intertape Polymer Group(制造),2016年7月至2021年12月担任Herc Rentals(设备租赁)。
2013
Siim A. Vanaselja
安大略省多伦多
加拿大
公司董事。2017年5月至2023年12月任董事会主席,TC Energy。董事,自2020年5月起任Power Corporation(金融服务),自2018年5月起任Power Financial Corporation(金融服务),自2017年5月起任RioCan Real Estate Investment Trust(房地产),自2014年5月起任Great-West Lifeco Inc.(金融服务)。
2014
Thierry Vandal
纽约州马马罗内克
美国。
自2015年起担任Axium Infrastructure U.S.,Inc.(独立基础设施基金管理公司)总裁兼Axium Infrastructure Inc.(独立基础设施基金管理公司)董事。2015年至今任加拿大皇家银行(特许银行)董事。
2017
Dheeraj“d”Verma
德克萨斯州休斯顿
美国。
自2021年11月起担任Quantum Energy Partners(Quantum)(私募股权公司)高级顾问。2016年11月至2021年11月任量子能源合作伙伴总裁。2017年1月至2020年1月任Jagged Peak Energy Inc.(石油和天然气)董事。
2022
停止贸易令、破产、处罚或制裁
截至本公告日期,除下文指明外,本公司没有其他董事或执行人员是或曾经是董事
或过去10年内另一间公司的高级职员:
是连续30天以上有效的停止交易或类似命令的主题,或拒绝该公司根据证券法获得任何豁免的命令
在董事或执行官不再在公司担任该职务后,涉及导致公司受上述命令之一约束的事件,该事件是由该人在行事期间发生的事件导致的
以董事、首席执行官或首席财务官的身份
在以该身份行事时,或在停止以该身份行事的一年内,破产、根据与破产或无力偿债有关的任何立法提出建议或受制于或提起与债权人的任何程序、安排或妥协,或有一名接管人、接管人管理人或受托人被指定持有该公司的资产。
2019年1月,PGE电气设备引发火灾引发索赔,PGE根据美国《破产法》第11章申请破产。在PGE董事会发起讨论后,约翰逊先生同意在PGE的整个破产过程中担任总裁兼首席执行官,从2019年5月2日开始,但有一项谅解,即在PGE摆脱破产后,他将从PGE辞职。2020年7月1日,PGE从第11章破产中脱颖而出,完成了于2020年6月20日获得美国破产法院确认的重组程序。Johnson先生于2020年6月30日辞去PGE总裁兼首席执行官职务。
Campbell女士于2019年4月加入PGE董事会,此前PGE于2019年1月根据《美国破产法》第11章申请破产,之后于2020年7月从第11章破产中脱颖而出。Campbell女士继续担任PGE的董事。
26 | TC Energy年度资料表格2025


公司董事或执行人员在过去10年内没有:
破产
根据任何有关破产或无力偿债的法例提出建议
成为受制于或发起与任何债权人的任何程序、安排或妥协,或
有一名接管人、接管人经理或受托人被指定持有他们的任何资产。
本公司的任何董事或执行人员均未受制于:
法院就证券立法或证券监管机构施加的任何处罚或制裁
或已与证券监管机构订立和解协议,或
法院或监管机构实施的可能被认为重要的任何其他处罚或制裁
给一个理性的投资者做出投资决定。
董事会委员会
TC Energy下设四个董事会常设委员会:审计委员会、治理委员会、健康、安全、可持续发展和环境委员会以及人力资源委员会。作为TC Energy的总裁兼首席执行官,Poirier先生不是任何董事会委员会的成员,但根据要求受邀出席委员会会议。
截至2026年2月12日,这些委员会各自的投票成员名单如下。有关审计委员会的信息可在本AIF的标题下找到审计委员会.
董事
审计
委员会
治理
委员会
健康、安全、可持续发展和
环境委员会
人力资源
委员会
斯科特·博纳姆
ü ü
Cheryl F. Campbell
ü ü
Michael R. Culbert ü ü
William D. Johnson ü 椅子
Susan C. Jones
ü ü
John E. Lowe(主席)
ü ü
Dawn Madahbee Leach
ü ü
Una Power 椅子 ü
Mary Pat Salomone ü 椅子
Siim A. Vanaselja
ü ü
Thierry Vandal 椅子 ü
Dheeraj“d”Verma ü ü
TC Energy年度资料表格2025| 27


官员
除Tina V. Faraca、Patrick C. Muttart、Sean P. O'Donnell和Alisa M. 威廉姆斯外,TC Energy的所有执行官和公司高级职员均居住在加拿大艾伯塔省。在TC Energy担任的职位和办公室也由该人员在TCPL担任。截至本报告出具之日,TC Energy的在编人员、目前在TC Energy内的任职情况(除非另有说明)以及以前五年期间的主要职业如下:
执行干事
姓名 目前担任的职务 前五年期间主要职业
François L. Poirier

总裁兼首席执行官
2021年1月前,首席运营官兼总裁,电力和存储。2020年9月前,首席运营官兼总裁,电力与存储和墨西哥。2020年1月前,企业发展与战略执行副总裁,电力与存储及墨西哥总裁。
Dawn E. de Lima
企业服务执行副总裁
2020年12月前,TransAlta Corporation(电力服务提供商)首席共享服务官。
阿妮塔·杜塞维奇·奥利瓦
执行副总裁兼总法律顾问
2025年4月1日前,运营合伙人,Brookfield Infrastructure(基础设施)。2023年2月前,COO,Inter Pipeline Ltd.(Inter Pipeline)(石油和天然气)。2022年4月前,Inter Pipeline企业服务高级副总裁。2020年11月前,Inter Pipeline法务副总裁。
Tina V. Faraca
美国德克萨斯州
天然气管道执行副总裁兼首席运营官
2025年2月前,美国天然气管道执行副总裁兼总裁。2023年8月前,美国天然气管道公司总裁。2022年9月前,高级副总裁,运营、项目和技术运营服务。2021年12月前,高级副总裁,商务。2020年4月前,首席商务官,Enable Midstream(石油和天然气)。
格雷戈里·D·格兰特 电力和能源解决方案执行副总裁兼总裁 2025年2月前,加拿大天然气管道公司总裁。2022年1月前,高级副总裁,商务。2020年3月前,高级副总裁,战略和企业发展。
Patrick C. Muttart
美国伊利诺伊州
对外关系高级副总裁
2022年12月前,高级副总裁,利益相关者关系。2021年9月前PMI全球服务(烟草制造业)对外事务总监。
肖恩·P·奥唐奈
美国德克萨斯州
战略与企业发展执行副总裁兼首席财务官
2025年2月前,执行副总裁兼首席财务官(CFO)。2024年5月前,高级副总裁,资本市场和企业规划。2023年11月前,墨西哥太平洋控股有限责任公司(能源基础设施)执行副总裁兼首席财务官。此前于2023年11月,运营合伙人、合伙人兼董事总经理,Quantum Capital Group,LLC(前身为Quantum Energy Partners,LLC)(私募股权公司)。
28 | TC Energy年度资料表格2025


公司官员
姓名
目前担任的职务 前五年期间主要职业
简·M·布林德尔

副总裁、法律及公司秘书
2024年12月前,董事,公司秘书及财务法。
Yvonne Frame-Zawalykut
副总裁、公司财务总监
2023年2月前,副总裁兼助理财务总监。2022年11月前,企业策划总监。2020年12月前,集团内部财务总监。
大卫·R·马尔尚
副总裁、财务及司库
2024年12月前,财务副总裁。2024年11月前,财务总监。2021年10月前,经理,财务。
米歇尔·沃特斯
副总裁,风险管理
2024年11月前,Cenovus Energy Inc.风险与保险部董事
Alisa M. 威廉姆斯
美国德克萨斯州
副总裁,税务
2023年8月前,美国和墨西哥所得税总监。
利益冲突
根据TC Energy的董事和高级职员政策并根据CBCA,TC Energy及其子公司的董事和高级职员必须披露任何现有或潜在的冲突。
COBE涵盖潜在的利益冲突,并要求TC Energy的所有员工、管理人员、董事和合同工避免可能导致潜在冲突的情况。
如果员工、高级职员、董事或合同工发现自己处于潜在的冲突情况,COBE规定:
应报告冲突;和
在存在真实或感知冲突的情况下,当事人应避免参与任何决定或行动。
COBE还注意到,TC Energy的员工和管理人员不得从事有冲突的外部经营活动
与或有损于TC Energy利益。首席执行官和执行领导团队必须获得来自
所有外部业务活动的治理委员会主席。
根据COBE,董事还必须声明他们在重大合同或交易中可能拥有的任何重大利益
并回避相关审议通过。
除了COBE,TC Energy的董事和公司高级职员都被要求在其年度董事和高级职员调查问卷中披露任何关联方和关联交易。这些问卷有助于TC Energy识别
和监控重大关联交易。
治理委员会在交易发生前审查和批准任何重大关联方交易,
并在此类批准后对重大关联方交易保持监督。
董事会、首席执行官或包括执行领导团队在内的公司高级管理人员在2025年没有报告重大利益冲突或关联方交易。
TC Energy年度资料表格2025| 29


在其他董事会任职
董事会认为,重要的是由合格和知识渊博的董事组成。结果,由于
能源基础设施业务的专业化性质,部分董事与董事会有关联或坐
通过我们的管道系统运输天然气的公司。TC Energy在加拿大和美国的大多数管道系统上的传输服务均受监管,因此,我们通常不能拒绝向信用良好的托运人提供运输服务。治理委员会监测董事之间的关系,以确保业务关联不会影响董事会的业绩。
董事会考虑在包括公营和私营公司、皇冠公司和其他国有实体以及非营利组织在内的其他实体的董事会任职、担任高级职员或以其他类似身份任职的董事是否构成任何潜在冲突。董事会每年审查这些关系,以确定它们不会干扰我们的任何董事为我们的最佳利益行事的能力。如果董事宣布在任何重大合同中拥有重大权益
或某次会议正在审议的重大交易,讨论时董事不在场,未投票
关于这件事。
COBE要求员工在接受非关联实体的董事职位之前获得同意。首席执行官
和执行副总裁必须得到治理委员会主席的同意。所有其他雇员必须获得公司秘书或其代表的同意。
附属公司
该委员会监督TC Energy与任何关联公司之间的关系,以避免任何潜在的利益冲突。
公司治理
我们的董事会和管理层致力于遵守最高标准的道德操守和公司治理。
TC Energy是一家在多伦多证券交易所和纽约证券交易所上市的公众公司,我们认可并尊重加拿大和美国的规则和法规。
我们的公司治理实践符合加拿大治理准则,其中包括治理规则
CBCA、TSX和加拿大证券管理机构,包括:
国家仪器52-110,审计委员会,
国策58-201,公司治理准则,和
国仪58-101,披露公司治理实践.
我们还遵守纽交所的治理上市标准和SEC的治理规则,这些规则在每种情况下都适用于外国私人发行人。
我们的治理实践在所有重要方面都符合美国公司的纽交所标准。作为一家非美国公司,我们没有被要求遵守纽交所的大部分治理上市标准。然而,作为一家外国私人发行人,我们必须披露我们的治理做法与受纽交所标准约束的美国公司所遵循的做法有何不同。根据纽交所的上市标准,我们的公司治理实践与美国国内发行人要求遵循的实践没有显着差异。我们的治理实践与美国标准相比的概要可在我们的网站(www.tcenergy.com)上找到。
我们将我们的政策和程序与北美主要公司进行对比,以评估我们的标准,并酌情采用最佳做法。我们的一些最佳实践源自纽交所规则,并符合所采用的适用规则
由美国证券交易委员会(SEC)满足美国证券交易委员会(SEC)的要求
2002年萨班斯-奥克斯利法案多德-弗兰克华尔街改革和消费者保护法案。
30 | TC Energy年度资料表格2025


审计委员会
审计委员会负责协助董事会监督我们财务报表的完整性以及我们遵守法律和监管要求的情况。它还负责监督和监督会计和报告过程以及我们的内部和外部审计师的流程、业绩和独立性。章程
审计委员会可在
附表b这个AIF的。
会员的相关教育与经验
截至2026年2月12日,审计委员会的成员为Una Power(主席)、Scott Bonham、Cheryl F. Campbell、Michael R. Culbert、Susan C. Jones和Dawn Madahbee Leach。
董事会认为,审计委员会的组成反映了高水平的金融知识和专业知识。
审计委员会的每一名成员均已由董事会确定为
独立金融知识在加拿大和美国证券法和纽约证券交易所规则下的定义的含义内。此外,董事会已确定Power女士是一名审计委员会财务专家因为这个词是根据美国证券法定义的。董事会已作出
这一决定是基于审计委员会每一位成员的学历和经验的广度和深度。
以下是学历和经历的描述,除了各自担任TC Energy董事的角色外,
审计委员会每名成员履行其作为审计委员会成员的职责相关的
审计委员会。
Una Power(主席)
Power女士获得了纪念大学的商业(荣誉)学士学位,并拥有特许专业会计师、特许会计师和特许金融分析师称号。她担任Teck的董事会成员,目前担任审计委员会主席,还担任丰业银行的董事会成员,此前她曾担任该银行的审计委员会成员和主席。Power女士此前担任尼克森能源ULC的首席财务官,该公司曾是一家上市石油和天然气公司,现在是中国海洋石油有限公司的全资子公司,曾担任多个高管职位,负责财务和风险管理、战略规划、预算编制、业务发展、能源营销和贸易、信息技术和资本投资。
斯科特·博纳姆
Bonham先生拥有皇后大学电气工程学理学学士学位和哈佛商学院工商管理硕士学位。他目前担任Loblaw Companies Limited的董事会成员,担任审计委员会和风险与合规委员会的成员。他此前曾在加拿大丰业银行董事会任职,担任该银行审计和行为审查以及公司治理委员会的成员。他有
广泛的风险投资背景,2000年至2015年,他是GGV资本的联合创始人。他也是联合创始人
意向资本房地产(加拿大),曾任麦格纳董事。
Cheryl F. Campbell
Campbell女士拥有丹佛科罗拉多大学金融学理学硕士学位,辅修管理学,以及博尔德科罗拉多大学化学工程和商业理学学士学位。她目前担任PGE董事会成员,同时也是安全与核监督委员会主席
作为可持续发展与治理委员会的成员。她还担任Summit董事会主席,并在JANA Corporation董事会任职。她此前曾担任国家地下集团董事、审计委员会成员,并在埃克西尔能源公司担任了13年的燃气高级副总裁。
Michael R. Culbert
Culbert先生拥有马萨诸塞州波士顿伊曼纽尔学院工商管理理学学士学位。
他目前担任ARC的董事会成员,并且是人力资源与薪酬和安全储备以及卓越运营委员会的成员。他此前曾担任Precision、Reserve版税收入信托、艾诺加能源基金和PETRONAS的董事,并且是其每个审计委员会的成员,以及PETRONAS的副主席。Culbert先生还是PNW LNG LP的董事兼总裁,Progress Energy Ltd.的前联合创始人、董事、总裁兼首席执行官。
TC Energy年度资料表格2025| 31


Susan C. Jones
琼斯女士获得了维多利亚大学政治学和西班牙裔研究的文学学士学位。她也
拥有渥太华大学法学学士学位。她获得了牛津大学的领导文凭,并持有哈佛大学的董事证书。Jones女士担任Canadian National Railway Company的董事,是该公司的审计、财务和风险委员会成员以及安全与环境委员会主席。Jones女士此前曾担任ARC的董事,此前是Seven Generations Energy Ltd.的审计和财务委员会成员
它与ARC的合并。她还担任过皮埃蒙特的董事。她此前曾担任董事会成员,并担任Gibson和Canpotex Limited审计委员会成员,并担任董事会主席。Jones女士在Nutrien有限公司担任了15年的执行领导职务,最近担任执行副总裁兼钾肥事业部首席执行官。
Dawn Madahbee Leach
Madahbee Leach女士毕业于滑铁卢大学经济发展项目,拥有学位
约克大学和劳伦森大学的政治学和法律专业。自1988年帮助创建和创办该组织以来,她一直担任Waubetek商业发展公司的总经理。Waubetek是一家领先的土著金融机构,为加拿大各地的土著企业家提供金融服务。她还是土着商业国际公司的创始人、总裁兼首席执行官,该公司在国际上协助土着人民和公司制定各种经济部门战略和项目审查。她是国家土著经济发展委员会主席,自2000年以来一直是这个联邦任命的委员会的成员,就与土著经济政策和规划相关的问题向联邦政府提供建议和指导。她还在她所在的Peace Hills Trust董事会任职
执行、贷款和信托委员会成员,并担任投资委员会主席。她此前还曾担任Niobay Metals Inc.的董事会成员。
核准前政策和程序
TC Energy的审计委员会对允许的非审计服务和审计服务保持预先批准政策。对于不超过250000美元的非审计服务聘用,需要得到审计委员会主席的批准,审计委员会应在下一次预定的审计委员会会议上获悉聘用情况。对于所有25万美元或以上的非审计服务聘用,都需要得到审计委员会的事前批准。
迄今为止,所有非审计服务均已根据上述预先批准政策获得审计委员会的预先批准。
外部审计员服务费
下表显示了毕马威会计师事务所在过去两个会计年度提供的服务以及他们向我们开具发票的费用:
(百万美元)
2025
2024
审计费用
年度合并财务报表的审计
18.7
19.4
与法定和监管备案或约定相关的服务
审阅中期综合财务报表及载于各招股章程及其他证券发售文件的资料
审计相关费用
0.1
1.4
与TC Energy管道废弃信托基金和某些退休后计划的财务报表审计相关的服务,以及某些特殊目的审计
税费
1.0
1.5
加拿大和国际税务规划和税务合规事宜,包括审查所得税申报表和其他税务申报
所有其他费用
0.4
0.5
审计师提供的、上述未描述的其他产品和服务的费用,其中包括与ESG服务的建议和协助相关的费用,以及法语和西班牙语翻译服务
费用总额
20.2
22.8
注意事项
2025年总费用低于2024年,主要是由于2024年包含的分拆交易工作。
32 | TC Energy年度资料表格2025


法律诉讼和监管行动
除下文所述外,本公司并无就有关法律程序是或曾经是一方,或就有关
其中,公司的任何财产在截至2025年12月31日止年度内是或曾经是标的,也没有任何公司已知的涉及超过公司流动资产10%的损害索赔的此类诉讼。此外,于截至2025年12月31日止年度,并无任何(a)有关证券立法的法院或证券监管机构对公司施加的任何处罚或制裁,(b)法院或监管机构对公司施加的任何其他可能被认为对合理投资者作出投资决定具有重要意义的处罚或制裁,或(c)公司之前订立的和解协议
与证券立法有关的法院或于截至2025年12月31日止年度与证券监管机构。
太平洋大西洋管道建设有限公司。
CGL LP和沿海GasLink管道的主要承包商之一Pacific Atlantic Pipeline Construction Ltd.及其母公司Bonatti S.p.A于2025年第三季度就其纠纷达成了双方均可接受的解决方案。该和解不是任何一方承认责任,双方在仲裁中相互解除各自的索赔。
仲裁和和解的细节是保密的,但确实包括CGL LP对信用证的保留
2024年提取的资金和结算未对公司财务报表产生重大影响。

TC Energy年度资料表格2025| 33


转让代理和注册商
TC Energy的转让代理和注册商是ComputerShare Investor Services,Inc.,其加拿大转让设施位于卡尔加里、蒙特利尔、多伦多和温哥华等城市。
物资合同
TC Energy于截至2025年12月31日止年度并无订立任何非正常业务过程的重大合同,亦无于截至2025年12月31日止年度前订立任何非正常业务过程的重大合同,而该等合同于本AIF日期仍然有效。
专家的兴趣
KPMG LLP为TC Energy的审计师,并已就TC Energy确认,根据加拿大相关专业机构和任何适用的法律或法规规定的相关规则和相关解释,他们是独立的,并且根据所有相关的美国专业和监管标准,他们是就TC Energy而言的独立会计师。
附加信息
1.有关TC Energy的更多信息,请参看SEDAR +(www.sedarplus.ca)上TC Energy的简介。
2.其他信息,包括董事和高级职员的薪酬和债务、TC Energy证券的主要持有人以及根据股权补偿计划授权发行的证券(均在适用情况下),均载于TC Energy关于其最近一次涉及选举董事的年度股东大会的管理信息通函,并可应向TC Energy的公司秘书索取,以获取该信息。
3.更多财务信息请参见TC Energy最近完成的财政年度的经审计合并财务报表和MD & A。
34 | TC Energy年度资料表格2025


词汇表
本AIF通篇使用但此处未另行定义的大写术语具有MD & A中赋予此类术语的含义,并通过引用并入本AIF。
计量单位
BCF 十亿立方英尺
马力
马力
公里 公里
MMcF/d 每天百万立方英尺
兆瓦 兆瓦(s)
兆瓦时 兆瓦时
TJ/d 每日太焦耳
与我们的运营相关的一般条款
卑诗省 不列颠哥伦比亚省
ESG 环境、社会和治理
FID
最终投资决定
不可抗力 妨碍合同当事人履行合同的不可预见情形
GHG 温室气体
投资基础 包括费率基数以及在建资产
液化天然气 液化天然气
MCR
主要部件更换
费率基数 用于制定监管费率的平均服务资产、营运资本和递延金额
WCSB 加拿大西部沉积盆地
年终
截至2025年12月31日止年度
会计术语
AFUDC
建设期间使用资金备抵
公认会计原则 美国公认会计原则
净资产收益率 普通股本回报率
政府和监管机构条款
AER 艾伯塔省能源监管机构
BCEAO
环境评估办公室(不列颠哥伦比亚省)
BCER 卑诗省能源监管机构(原卑诗省石油和天然气委员会)
CBCA 加拿大商业公司法
CER 加拿大能源监管机构(原国家能源委员会(加拿大))
CFE Commisi ó n Federal de Electricidad(墨西哥)
CNE
Comisi ó n Nacional de Energ í a(墨西哥)
DOS 美国国务院
FERC 联邦能源监管委员会(美国)
国际电投
独立电力系统运营商(安大略省)
纽约证券交易所 纽约证券交易所
PHMSA 管道和危险材料安全与管理
SEC 美国证券交易委员会
多伦多证券交易所 多伦多证券交易所

TC Energy年度资料表格2025| 35


附表a
公制变换表
下文列出的转换因子为近似因子。以指示的因子将公制乘数转换为帝国乘数。按指示的因子将帝国划分转换为公制划分。
公制 帝国 因素
公里
万里
0.62
毫米
英寸
0.04
千兆焦耳
百万英热单位
0.95
立方米*
立方英尺
35.3
千帕
磅/平方英寸
0.15
度Celsius
华氏度
换算成华氏1.8乘以,再加上32度;换算成Celsius减去32度,再除以1.8
*该转换基于基础压力为101.325千帕斯卡、基础温度为15度Celsius的天然气。
36 | TC Energy年度资料表格2025


附表b
审计委员会章程
1.目的
审计委员会应协助董事会(董事会)监督和监督(其中包括):
公司的财务核算和报告流程;
财务报表的完整性;
公司对财务报告的内部控制;
外部财务审计流程;
公司遵守法律和监管要求;和
公司内部及外部核数师的独立性及表现。
为实现其目的,审核委员会已获董事会授予若干权力,可代表董事会行使。
2.角色与责任
一、聘任公司外聘审计员
在外聘审计员确认其符合加拿大和美国监管登记要求的情况下,审计委员会应向董事会建议外聘审计员的任命,该任命须由公司股东在每次年度会议上确认。审计委员会还应向董事会建议支付给外部审计师的审计服务报酬。审计委员会还应直接负责监督外部审计师为编制或出具审计报告或相关工作而开展的工作(包括解决管理层与外部审计师之间关于财务报告的分歧)。外聘审计员应直接向审计委员会报告。
审计委员会应当对外聘审计员的审计计划进行审查和批准。审计委员会还应收到外聘审计员关于审计员独立性的定期报告,与审计员讨论此类报告,考虑提供非审计服务是否与保持审计员独立性相一致,并采取适当行动,使自己对外聘审计员的独立性感到满意。此外,为进一步满足审计质量和外聘审计员的独立性,审计委员会应至少每五年对外聘审计员进行一次定期全面审查。
ii.财务披露方面的监督
审计委员会应在其认为必要或适当的范围内:
(a)审阅、与管理层及外聘核数师讨论并建议董事会批准公司经审核的年度综合财务报表、年度资料表格、管理层的讨论及分析(MD & A)、招股章程及其他发售备忘录中的所有财务资料、证券监管机构要求的财务报表、所有招股章程及可能以提述方式并入招股章程的所有文件,包括但不限于年度管理资料通告,但不包括与发行公司债务证券有关的任何定价或招股章程补充文件;
(b)审查、与管理层及外聘核数师讨论及批准,向公众发布公司的中期报告,包括合并财务报表、MD & A及季度财务业绩的新闻稿;
(c)审查并与管理层和外部审计师讨论非公认会计原则信息的使用以及适用的对账;
TC Energy年度资料表格2025| 37


(d)在公开发布任何财务展望或面向未来的财务信息披露之前,与管理层进行审查和讨论;但前提是,此类讨论可能是一般性的(包括讨论将披露的信息类型和将进行的陈述类型)。审计委员会无需事先讨论公司可能向信用评级机构提供财务预测或陈述的每个情况;
(e)与管理层和外部审计师审查有关会计政策和审计惯例的重大问题,包括公司在选择或应用会计政策方面的任何重大变化,以及有关公司内部控制的充分性的重大问题以及根据可能对公司财务报表产生重大影响的重大控制缺陷而采取的任何特殊审计步骤;
(f)审查和讨论外部审计员关于以下方面的季度审计结果报告:
(i)拟采用的所有关键会计政策和做法;
(ii)已与管理层讨论过的在公认会计原则范围内对财务信息的所有替代处理,使用此类替代披露和处理的后果,以及外部审计师首选的处理;
(iii)外聘核数师与管理层之间的其他重要书面通讯,例如任何未经调整的差异的管理层信函或附表;
(g)与管理层和外部审计师审查监管和会计发展对公司财务报表的影响;
(h)与管理层及外聘核数师检讨任何表外结构对公司财务报表的影响;
(i)与管理层、外聘核数师以及(如有必要)法律顾问审查可能对公司财务状况产生重大影响的任何诉讼、索赔或或有事项,包括仲裁和税务评估,以及这些事项在财务报表中披露的方式;
(j)审查公司首席执行官(CEO)和首席财务官(CFO)在其向证券监管机构提交的定期报告的认证过程中就内部控制的设计或运作中的任何重大缺陷或其中的重大弱点以及涉及管理层或其他在公司内部控制中具有重大作用的员工的任何欺诈行为向审计委员会作出的披露;
(k)与管理层讨论公司的重大财务风险敞口以及管理层为监测和控制此类敞口而采取的步骤,包括公司的风险评估和风险管理政策;
iii.在法律和监管事项方面的监督
(a)与公司总法律顾问一起审查可能对财务报表、公司合规政策以及从监管机构或政府机构收到的任何重要报告或查询产生重大影响的法律事项;
iv.内部审计方面的监督
(a)审查及批准公司内部核数师的审计计划,包括该等计划与外聘核数师的计划之间的协调程度,以及可依赖计划的审计范围在多大程度上发现内部控制的弱点、欺诈或其他违法行为;
(b)审查内部审计部门编制的重要调查结果和其或任何外部方就内部审计问题发出的建议,以及管理层对此的回应;
(c)审查遵守公司政策和避免利益冲突的情况;
(d)检讨内部核数师就人员开支及飞机使用情况拟备的报告;
38 | TC Energy年度资料表格2025


(e)审查内部审计师的资源是否充足,以确保内部审计职能的客观性和独立性,包括
(i)接收内部审计部门关于其与子公司和关联公司的审计过程的报告;和
(ii)审查内部审计章程,并根据需要,批准任何实质性变更。
(f)确保内部审计师有机会接触审计委员会主席、董事会和首席执行官,并与内部审计师单独会面,与他或她一起审查他或她可能遇到的任何问题或困难,具体而言:
(i)在审计工作过程中遇到的任何困难,包括对活动范围或获取所需信息的限制,以及与管理层的任何分歧;
(ii)内部审计的计划范围所需的任何变动;
(iii)内部审计部门的职责、预算和人员配置;
并就该等会议向董事会作出报告;
五、对外聘审计员的监督
(a)审阅外聘核数师就内部监控的任何已识别弱点或未经调整的差异及管理层的回应及跟进发出的任何函件、报告或其他通讯,定期向管理层及外聘核数师查询他们之间的任何重大问题以及如何解决,并于有需要时介入解决;
(b)每年接收和审查外聘核数师的正式书面独立声明,以划定其与公司之间的所有关系;
(c)与外聘核数师分别开会,审查外聘核数师可能遇到的任何问题或困难,具体而言:
(i)在审计工作过程中遇到的任何困难,包括对活动范围或获取所需信息的任何限制,以及与管理层的任何分歧;
(ii)计划审计范围所需的任何变更;
并就该等会议向董事会作出报告;
(d)在审计前与外聘审计员会面,审查审计的规划和人员配置;
(e)每年接收和审查外聘审计员关于其自身内部质量控制程序的书面报告;外聘审计员最近一次内部质量控制审查或同行审查提出的任何重大问题,或在前五年内由政府或专业机构的任何询问或调查提出的任何重大问题,以及为处理此类问题而采取的任何步骤;
(f)审查和评估外部审计师,包括外部审计师团队的牵头合伙人;
(g)确保对审计负有主要责任的牵头(或协调)审计合伙人和依法负责审查审计的审计合伙人轮换,但至少每五年轮换一次;
vi.在审计和非审计事务方面的监督
(a)预先批准所有审计服务(可能需要就证券承销提供安慰函)和所有允许的非审计服务,但在以下情况下非审计服务除外:
(i)向公司提供的所有该等未经预先批准的非审计服务的总额,构成公司及其附属公司在提供非审计服务的财政年度内向外聘核数师支付的总费用的不超过百分之五;
(ii)该等服务在委聘时未获公司承认为非审计服务;
TC Energy年度资料表格2025| 39


(iii)该等服务迅速提请审核委员会注意,并在完成审核前由审核委员会或获审核委员会授权授予该等批准的审核委员会一名或多于一名成员批准;
(b)审计委员会批准由外聘审计员提供的非审计服务,应按证券法律法规的要求予以披露;
(c)审核委员会可向审核委员会的一名或多于一名指定成员转授予本款规定的预先批准的权力。获授权预先批准某项活动的任何成员的决定,应在该预先批准后的第一次预定会议上提交审计委员会;
(d)如审核委员会在外聘核数师的聘用范围内批准某项审核服务,则该等审核服务须当作就本款而言已获预先批准;
vii.对某些政策的监督
(a)就公司的商业道德守则(COBE)、风险管理和财务报告政策审查并建议董事会批准管理层或审计委员会认为可取的政策和计划举措的实施和重大修订;
(b)获得管理层、公司高级内部审计主管和外部审计师的报告,并向董事会报告公司为确保其业务开展和设施按照公司COBE以符合道德、合法合规和对社会负责的方式运营所做努力的状况和充分性;
(c)建立一个不可追踪、保密和匿名的系统,来电者可以通过该系统征求意见或报告任何道德或财务问题,确保有关会计、内部控制和审计事项的投诉的接收、保留和处理程序到位,并在必要时接收有关此类事项的报告;
(d)每年检讨及评估公司公开披露政策的充分性;
(e)审查和批准公司对合伙人、雇员和前合伙人以及现任和前任外聘审计员的雇员的聘用政策(承认2002年《萨班斯-奥克斯利法案》不允许首席执行官、控制人、首席财务官或首席会计官在前一年期间作为外聘审计员的雇员参与公司的审计),并监督公司遵守该政策的情况;
viii.对公司加拿大养老金计划(公司养老金计划)财务方面的监督,具体而言:
(a)视需要审议通过公司养老金计划的投资信念声明;
(b)根据退休金委员会章程,将加拿大退休金计划财务方面的持续行政和管理授权给由人力资源委员会任命的公司管理团队成员组成的退休金委员会,该章程的条款应由审计委员会和人力资源委员会双方批准,以及投资信念声明的条款;
(c)监测养老金委员会的财务管理活动,并至少每年从养老金委员会收到有关计划资产投资的最新信息,以确保遵守投资信念声明;
(d)就公司退休金计划的任何建议变动,就该等变动可能对退休金财务事项产生的任何重大影响,向人力资源委员会提供意见;
(e)审查和考虑财务和投资报告以及与公司养老金计划有关的资金状况,并就养老金缴款向董事会提出建议;
40 | TC Energy年度资料表格2025


(f)接收、审查并向董事会报告公司养老金计划的精算估值和资金需求;
(g)批准公司退休金计划的初步甄选或变更精算师;
(h)批准委任或终止退休金计划的核数师;
ix.美股计划
(a)审查及批准美国附属公司向雇员提供公司股票作为该计划下的投资选择权的任何计划的聘用及核数师的相关费用;
十、内部行政方面的监督
(a)每年检讨公司代表于公司附属公司及联属公司若干审核委员会的报告,以及有关该等附属公司及联属公司的任何重大事项及核数师建议;
(b)监督财务、库务、税务、风险、内部审计和控制人组高级管理层的继任规划;
XI。信息安全
(a)每季度审查一次,首席信息官(或其他适当的公司代表)关于信息安全控制、教育和意识的报告。
十二。监督职能
虽然审计委员会具有本章程规定的责任和权力,但审计委员会没有义务计划或进行审计,或确定公司的财务报表和披露是完整和准确的,或符合公认会计原则和适用的规则和条例。这些是管理层和外聘审计员的职责。审计委员会、其主席及其任何具有会计或相关财务管理经验或专长的成员,均为董事会成员,被任命为审计委员会成员,负责对公司的财务披露、财务风险和控制相关活动进行广泛监督,并具体不对此类活动的日常运营负责或负责。尽管指定一名或多名成员为“审计委员会财务专家”是基于该个人的教育和经验,该个人在履行其在审计委员会的职责时将承担这些教育和经验,但指定为“审计委员会财务专家”并不会对该人施加任何义务、义务或责任,而该义务、义务或责任大于在没有此种指定的情况下对作为审计委员会和董事会成员的该人施加的义务、义务和责任。相反,任何审计委员会财务专家的角色,与所有审计委员会成员的角色一样,都是监督过程,而不是对公司财务信息或公开披露的内部或外部审计进行认证或保证。
3.审计委员会的组成
审计委员会应由三名或三名以上董事组成,其中大多数为加拿大居民(定义见加拿大商业公司法),而就适用的加拿大和美国证券法以及公司证券上市的任何证券交易所的适用规则而言,所有这些人都是不相关的和/或独立的。审计委员会的每名成员应具备财务知识,且至少一名成员应具备会计或相关财务管理专长(因为这些术语是根据证券法和公司证券上市交易的任何证券交易所的适用规则不时根据审计委员会服务的要求或准则定义的,如果没有这样定义,则该术语由董事会在其商业判断中解释)。
4.任命审计委员会委员
审计委员会成员应由董事会根据治理委员会的建议不时任命,任期至下一次股东年会或直至其继任者被提前任命或直至其不再担任公司董事。
TC Energy年度资料表格2025| 41


5.空缺
凡审计委员会成员在任何时候出现空缺,可由董事会根据治理委员会的建议予以填补。
6.审计委员会主席
董事会应任命一名审计委员会主席,该主席应:
(a)审查及批准审核委员会每次会议的议程,并酌情谘询管理层成员;
(b)主持审核委员会会议;
(c)就现予或应予提供予审核委员会的资料,由审核委员会向管理层提出建议及作出反馈;
(d)向董事会报告审计委员会与其建议、决议、行动和关注事项相关的活动;和
(e)视需要与内部及外部核数师举行会议。
7.审计委员会主席缺席
如审计委员会主席未出席审计委员会的任何会议,则应由审计委员会推选出席会议的其他审计委员会委员之一主持会议。
8.审计委员会秘书
公司秘书应担任审计委员会秘书。
9.会议
主席,或审计委员会的任何两名成员,或内部审计师,或外部审计师,可以召集审计委员会会议。审计委员会应至少每季度举行一次会议。审计委员会应在单独的执行会议上定期与管理层、内部审计师和外部审计师举行会议。
10.法定人数
审计委员会过半数成员亲自出席或通过电话或其他允许所有参加会议的人员相互发言的电信设备出席,即构成法定人数。
11.会议通知
每次会议的时间和地点的通知应至少在为该次会议确定的时间前24小时以书面、传真通讯或其他电子方式向审计委员会的每一名成员发出;但条件是成员可以任何方式放弃会议通知。成员出席会议是对会议通知的放弃,除非成员出席会议的明确目的是反对任何业务的交易,理由是该会议没有合法召集。
12.公司高级管理人员和员工出席会议情况
应审计委员会主席邀请,公司一名或多名高级管理人员或雇员可出席审计委员会的任何会议。
13.程序、记录和报告
审计委员会应在会议上确定自己的程序,保存其议事记录,并在审计委员会认为适当时向董事会报告,但不迟于董事会的下一次会议。
14.章程审查及审计委员会的评估
审计委员会应视情况每年或以其他方式审查其章程,并在必要时向治理委员会和董事会提出变更建议。审计委员会应每年审查审计委员会自身的业绩。
42 | TC Energy年度资料表格2025


15.外部专家和顾问
授权审计委员会在认为必要或合宜时,保留并设定和支付对 独立法律顾问、外部专家和其他顾问,由公司承担费用,就任何事项独立向审计委员会或其成员提供建议。
16.Reliance
如无相反的实际知情(应迅速向董事会报告),审计委员会的每位成员均有权依赖(i)其从中获得信息的公司内外的个人或组织的诚信,(ii)这些个人或组织向审计委员会提供的财务和其他信息的准确性,以及(iii)管理层和外部审计师就外部审计师向公司及其子公司提供的任何信息技术、内部审计和其他非审计服务作出的陈述。
TC Energy年度资料表格2025| 43