美国
证券交易委员会
华盛顿特区20549
附表14a
根据1934年《证券交易法》第14(a)节的代理声明
(修订号。)
由注册人提交
由注册人以外的一方提交☐
选中相应的框:
| ☐ | 初步代理声明 |
| ☐ | 机密,仅供委员会使用(在规则14a-6(e)(2)允许的情况下) |
| ☒ | 最终代理声明 |
| ☐ | 确定的附加材料 |
| ☐ | 根据§ 240.14a-12征集材料 |
CBAK能源科技有限公司
(注册人的名称在其章程中指明)
(提交代理声明的人的姓名,如非注册人)
缴纳备案费(勾选所有适用的方框):
| ☒ | 无需任何费用 |
| ☐ | 之前用前期材料支付的费用。 |
| ☐ | 根据《交易法》规则14a-6(i)(1)和0-11,项目25(b)要求在展品中的表格上计算的费用 |

股东特别大会之委任代表声明
中比新能源,Inc.(内华达州)
及普通股招股章程
中比新能源有限公司(开曼群岛)
我们是一家内华达州控股公司,我们的业务主要通过我们在中华人民共和国的直接和间接拥有的子公司进行。我们的创收活动主要由这些子公司进行,作为一家控股公司,我们自己并不进行实质性的业务运营。我们提议通过合并交易(“Redomicile合并”)将住所迁至开曼群岛。在Redomicile合并中,一家新成立的开曼群岛豁免公司,中比新能源有限公司(“CBAT Cayman”),将成为我们合并后企业集团的最终母公司。
重组合并完成后,CBAT Cayman将不间断地继承公司的所有资产、负债、合同权利和义务。因此,尽管上市公司的注册管辖权将从内华达州转移到开曼群岛,但实质性业务运营、员工、生产设施、知识产权、客户关系和其他运营资产将基本上保持在中国境内,并将继续主要通过相同的中国子公司进行。因此,在Redomicile合并生效后,CBAT Cayman将与今天的公司一样,承担与在中国开展几乎所有业务相关的所有重大风险。
在中国开展几乎所有业务都存在重大的法律和运营风险和不确定性。中国政府拥有重大权力,可以对像我们这样在中国有实质性业务的公司开展业务、接受外国投资或在美国证券交易所上市的能力施加影响。例如,我们面临与中国监管机构批准离岸发行、反垄断监管行动、网络安全和数据隐私相关的风险,以及与美国法规相关的风险,例如,与缺乏美国上市公司会计监督委员会(PCAOB)对我们的审计师的检查相关的风险,下文将进一步讨论。中国政府也可能随时干预或影响我们的运营,这可能导致我们的运营和/或我们的证券价值发生重大变化。中国政府不时发布可能对我们经营所在行业产生重大影响的新政策,我们不能排除未来不会进一步发布可能对我们的业务、财务状况和经营业绩产生不利影响的有关我们行业的法规或政策的可能性。中国政府一旦采取任何此类行动,可能会导致我们的证券价值大幅下降,或者在极端情况下,变得一文不值。
中国政府发起了一系列监管行动,并就规范在中国的业务运营发表了多项公开声明,包括打击证券市场的非法活动,加强对使用可变利益实体(“VIE”)结构在海外上市的中国公司的监管,采取新措施扩大网络安全审查范围,以及扩大反垄断执法力度。我们不认为我们在中国的子公司直接受到这些监管行动或声明的约束,因为我们没有进行任何垄断行为,我们从未采用VIE结构,我们的业务不涉及任何受限制的行业或涉及网络安全。如需更多信息,请参阅“风险因素——与在中国开展业务相关的风险——中国政府对我们开展业务活动的方式施加重大影响。其对我们业务的监督和酌处权可能会导致我们的运营和证券价值发生重大不利变化。中国法律、法规和政策的变化以及中国法律制度的不确定性可能对我们产生重大不利影响。此外,中国的规则和法规可能会迅速变化”,第29页,“风险因素——与在中国开展业务相关的风险——美国和中国法规或美国和中国之间关系的变化可能会对我们的业务、我们的经营业绩、我们筹集资本的能力以及我们的证券价值产生不利影响。任何此类变化都可能迅速发生,而且很少引起注意”,第32页,“风险因素——与在中国开展业务相关的风险——中国法律、规则和条例的解释和执行存在不确定性”。
除常规营业执照外,我们的中国子公司在中国经营业务还需获得某些许可或向主管监管机构进行登记,包括但不限于排污许可、辐射源登记或许可、进出口登记或许可以及特种设备许可。我们认为,我们的中国运营子公司已从中国相关当局获得我们在所有重大方面的运营所需的所有许可,并且我们在所有重大方面的运营所需的任何许可均未被中国当局拒绝。然而,如果我们的中国子公司(i)没有收到或保持所需的许可或批准,(ii)无意中得出结论认为不需要此类许可或批准,或(iii)适用的法律、法规或解释发生变化,而我们的中国子公司未来无法获得此类许可或批准,我们可能会受到罚款、法律制裁或暂停我们的中国运营子公司业务的命令,这可能会对我们的业务、财务状况和经营业绩产生重大不利影响。
就我们之前的证券发行而言,根据中国现行法律、法规和监管规则,截至本文件发布之日,我们认为,我们和我们的中国子公司,(i)无需获得中国证券监督管理委员会(“CSRC”)的许可,(ii)无需通过中国网络空间管理局(“CAC”)的网络安全审查,以及(iii)没有收到或被任何中国当局拒绝此类必要的许可。我们不能保证监管机构会同意我们的看法。截至本文发布之日,我们没有涉及到任何被CAC进行网络安全审查的调查,我们也没有收到任何这方面的询问、通知、警告或制裁。
然而,中国政府最近表示有意对在海外进行的发行和/或外国投资于中国发行人的发行实施更多的监督和控制。证监会于2023年2月17日公布了《境内公司境外发行证券并上市试行管理办法》(《试行办法》)及五项配套指引(《上市指引》),自2023年3月31日起施行。试行办法对中国境内公司境外上市和发行提出了具体的备案要求,包括统一规范管理和加强监管协调。由于我们已经在美国公开上市,试行措施没有对我们施加超出向证监会报告的义务和遵守关于我们证券未来任何发行的备案要求,或控制权变更或退市等重大事件的额外监管负担。因此,我们被要求在未来后续发行后按照《试行办法》完成备案程序,如果《试行办法》有任何变化,我们可能会受到额外的备案要求,届时我们可能无法及时获得证监会的许可。我们已与中国证监会确认,与此相关的Redomicile合并和CBAT Cayman发行普通股将不受中国证监会的交易后备案程序的约束。不过,由于试行办法是新出台的,如何解读或实施仍存在不确定性。如需更多信息,请参阅第30页的“风险因素——与在中国开展业务相关的风险——中国政府越来越多地加强对在海外进行的发行或对中国发行人的外国投资的监管,这可能导致我们的运营发生重大变化,我们的证券可能会贬值或变得一文不值”。
2021年12月,SEC通过了实施《控股外国公司责任法》(“HFCAA”)的规则。HFCAAA包括要求SEC识别提交年度报告的发行人,这些发行人的审计报告由位于外国司法管辖区的独立注册公共会计师事务所出具,而PCAOB由于会计师事务所管辖范围内的非美国当局采取的立场(“经委员会认定的发行人”)而无法完全检查或调查。HFCAAA还要求,在PCAOB自2021年以来连续三年无法检查发行人的独立注册公共会计师事务所的情况下,SEC应禁止发行人在美国注册的证券在美国任何全国性证券交易所或场外交易市场进行交易。2021年6月22日,美国参议院通过了《加速控股外国公司责任法》,并于2022年12月29日签署了题为《2023年综合拨款法》的立法成为法律,其中包含(其中包括)与《加速控股外国公司责任法》相同的条款,并通过要求SEC禁止发行人的证券在任何美国证券交易所交易,如果其审计师连续两年而不是三年不受PCAOB检查。
2021年12月16日,PCAOB发布报告通知SEC,其认定PCAOB无法检查或调查总部位于中国大陆和香港的完全注册的公共会计师事务所,包括我们的前审计师Centurion ZD会计师事务所。2022年5月,在我们提交了截至2021年12月31日的财政年度的10-K表格年度报告后,SEC最终将我们列为HFCAA下的委员会认定发行人。2022年12月15日,PCAOB发布报告,撤销2021年12月16日的认定,将中国大陆和香港从无法检查或调查完全注册的公共会计师事务所的司法管辖区名单中删除。出于这个原因,我们在2023年4月15日提交了截至2022年12月31日的财政年度的10-K表格年度报告后,没有被确定为委员会确定的发行人,此后也没有再次被确定为委员会确定的发行人。每年,PCAOB将决定是否可以对中国大陆和香港等司法管辖区的审计公司进行彻底的检查和调查。如果PCAOB在未来确定它不再完全有权检查和调查中国大陆和香港的完整会计师事务所,并且我们继续使用总部位于这些司法管辖区之一的会计师事务所就我们向SEC提交的财务报表出具审计报告,我们将在提交相关财政年度的年度报告后被确定为委员会认定的发行人。我们现任核数师ARK Pro CPA & Co总部位于香港。无法保证我们不会在未来任何财政年度被认定为委员会认定的发行人,如果我们连续两年被如此认定,我们将受到经修订的HFCAA下的禁止交易的约束。如需更多信息,请参阅“风险因素——与在中国开展业务相关的风险—— PCAOB历来无法检查我们的前审计师为我们的财务报表执行的审计工作,并且PCAOB过去无法对我们的前审计师进行检查,这剥夺了我们的投资者从此类检查中获得的好处。如果PCAOB无法检查或彻底调查位于中国的审计师,我们的证券未来可能会根据HFCAAA被禁止在美国进行交易。我们的证券退市,或其被退市的威胁,可能会对您的投资价值产生重大不利影响”,第28页。
根据中国相关法律法规,我们被允许通过贷款或出资从我们的海外融资活动的收益中向我们的中国子公司提供资金。在截至2023年12月31日和2024年12月31日的财政年度,我们分别向我们的中国子公司转让了20万美元和240万美元作为出资。截至2024年12月31日,内华达州发行人中比新能源公司已向我们现有的中国子公司累计出资1.4 104亿美元,这些出资由我们作为长期投资入账。在截至2025年9月30日的九个月内,我们的中国子公司向中比新能源技术公司转让了160万美元,用于支付其股票回购计划。截至2025年9月30日,中比新能源技术股份有限公司已向我们现有的中国子公司累计出资1.4795亿美元。
在Hitrans于2021年11月被我们收购之前,它曾两次宣布分红。2020年1月,Hitrans宣布截至2018年12月31日和2019年12月31日止年度的股息。向其股东浙江美都石墨烯科技有限公司宣布并支付了2,958,048美元的股息。对于其他股东,2020年1月宣布的股息总额为2,480,944美元,其中1,250,181美元在收购完成后被我们放弃,截至本代理声明/招股说明书日期,余额仍未支付。2018年3月,Hitrans宣布截至2017年12月31日止年度的股息为1,333,135美元,其中533,254美元于2018年7月支付,其余799,881美元于2019年支付。除上述股息外,我们和我们的中国子公司之前没有宣派或支付任何现金股息或实物股息,近期也没有宣派或支付任何股息的计划。我们目前打算保留大部分(如果不是全部)可用资金和任何未来收益,以运营和扩展我们的业务。
根据中国法律法规,我们在公司间资金转账和外汇管制方面受到各种限制。如果我们的现金在中国或由中国实体持有,由于中国政府对我们转移现金的能力施加的限制和限制,这些资金可能无法用于向我们的投资者分配股息,或在中国境外作其他用途。中国政府对人民币兑换成外币实施管制,在某些情况下,对将货币汇出中国大陆实施管制。我们的中国子公司以人民币、欧元和美元获得收入。我们的中国子公司只能在满足相关法定条件和程序并按照中国会计准则和法规确定后,从其累计税后利润(如有)中支付股息。如果中国的外汇管制制度阻止我们获得足够的外币来满足外币需求,我们可能无法以外币向我们的股东支付股息。此外,我们可能会向我们的中国子公司提供贷款,但须获得中国政府机构的批准或注册,并受到金额限制,或者我们可能会向我们的中国子公司提供额外的出资。中国对离岸控股公司向中国实体提供贷款和直接投资的监管以及政府对货币兑换的控制可能会延迟或阻止我们使用我们的资金向我们的中国子公司提供贷款或额外出资,这可能会对我们中国子公司的流动性以及我们在中国为业务提供资金和扩大业务的能力产生重大不利影响,并导致我们的证券价值大幅下降或变得一文不值。我们无法向您保证,中国政府不会干预或限制我们进行公司间现金转移的能力。如需更多信息,请参阅“风险因素——与在中国开展业务相关的风险——中国政府对我们开展业务活动的方式施加重大影响。其对我们业务的监督和酌处权可能会导致我们的运营和证券价值发生重大不利变化。中国法律、法规和政策的变化以及中国法律制度的不确定性可能对我们产生重大不利影响。此外,中国的规则和法规可能会迅速变化”(第29页)和“风险因素——与在中国开展业务相关的风险——中国对境外控股公司向中国实体提供贷款和直接投资的监管以及政府对货币兑换的控制可能会限制或阻止中比新能源科技股份有限公司向其中国子公司提供额外出资或贷款”(第35页)。
更多详情请见下文“风险因素汇总”和“风险因素”部分。
中比新能源,公司。
2026年1月16日
尊敬的股民朋友:
诚邀您参加将于当地时间2026年3月18日上午10时在位于中华人民共和国辽宁省大连市花园口经济区美桂街道CBAK工业园的公司主要执行办公室召开的内华达州公司中比新能源技术股份有限公司(“公司”)特别股东大会(“特别会议”)116450。只有在2026年1月20日营业结束时登记在册的股东才有权收到特别会议通知并在特别会议上投票。
在特别会议上,您将被要求就股东特别会议通知和本函随附的代理声明/招股说明书中描述的重要事项进行投票。您还将有机会提出问题并接收有关公司业务的信息。
我们通过互联网向我们的股东提供访问我们代理材料的权限。这使我们能够快速、高效地提供有关我们特别会议的信息。在2026年1月23日或前后,我们将向我们的股东邮寄代理材料的互联网可用性通知(“通知”),其中包含有关如何访问我们的代理材料以及如何在线投票的说明。如果您通过邮寄方式收到通知,除非您特别要求,否则您将不会收到代理材料的打印副本。通知还将包括如何通过邮寄方式索取代理材料的打印副本和代理卡的说明。
在特别会议上,您将被要求就通过一份日期为2025年9月23日的协议和合并计划(“合并协议”)进行投票,其中包括一份要求向开曼群岛公司登记册备案的合并计划,其形式基本上采用合并协议所附的附件 A(“合并计划”)。合并协议规定,公司可通过合并(“移管合并”)将公司迁至开曼群岛,因此,紧接移管合并完成前已发行和流通的公司普通股的每股股份将被注销,以换取根据开曼群岛法律注册成立的豁免公司中比新能源 Limited(“CBAT开曼”)的资本中的一股普通股。于移构合并完成后,公司的前股东将成为CBAT Cayman股份的持有人,而CBAT Cayman连同其附属公司将拥有并继续以与公司及其附属公司目前进行的业务大致相同的方式开展我们的业务。CBAT Cayman也将由与管理公司基本相同的董事会和执行官管理。
正如随附的代理声明/招股说明书中进一步解释的那样,我们的董事会预计,Redomicile合并将带来以下好处:
| ● | 通过减少我们的报告义务和相关费用来减少我们的长期运营、行政、法律和会计成本,因为预计CBAT Cayman将符合证券交易委员会规则和条例下的“外国私人发行人”资格,并豁免于经修订的1934年证券交易法下的某些规则,否则,如果CBAT Cayman是一家在美国注册成立的公司或不满足符合外国私人发行人资格的其他条件,则该规则将适用;和 |
| ● | 使我们的结构与我们的国际公司战略以及那些在纳斯达克股票市场有限责任公司(“NASDAQ”)或纽约证券交易所(“NYSE”)上市且其大部分业务位于中国的知名发行人的公司结构保持一致。 |
我们选择根据开曼群岛的法律重新定居,因为其政治和经济稳定、有效的司法制度、没有外汇管制或货币限制以及可获得专业和支持服务。
除非通过合并协议的提议获得公司普通股已发行股份多数的赞成票,否则将无法完成合并。在考虑是否投票赞成批准合并协议的提案时,存在某些风险,您应该意识到这些风险。随附的代理声明/招股说明书包含有关合并协议和由此设想的移构合并以及与之相关的风险的重要信息。我们鼓励您认真阅读。特别是,您应该仔细考虑从第13页开始的代理声明/招股说明书中题为“风险因素”的部分中的讨论。
Redomicile合并后,CBAT Cayman作为公司的继任者,在美国联邦所得税方面将继续被视为美国公司。我们打算将Redomicile合并作为符合美国联邦所得税目的法定合并资格的重组。假设Redomicile合并符合符合法定合并资格的重组,公司股东将不会因Redomicile合并而确认美国联邦所得税方面的收益或损失。有关美国联邦所得税对股东的考虑的更详细讨论,请参阅第68页开始的题为“税收——美国税收”的部分。我们敦促您就Redomicile合并对您的特定税务后果咨询您自己的税务顾问。
我们的董事会认为,Redomicile合并是可取的,并且符合公司和我们的股东的最佳利益,因此,我们一致批准了Redomicile合并和合并协议。我们的董事会建议您对采纳合并协议的提案投“赞成”票。
你的投票很重要。无论你是否计划参加特别会议,我们希望你尽快投票。您可以通过填写、签名并交还随附的代理卡或通过互联网投票来投票您的股份。
| 真诚的, | |
| /s/胡志光 | |
| 胡志光 | |
| 首席执行官 |
美国证券交易委员会和任何州证券委员会均未批准或不批准根据随附的代理声明/招股说明书发行的证券,或确定随附的代理声明/招股说明书准确或完整。任何相反的陈述都是刑事犯罪。
随附的委托书/招股说明书日期为2026年1月16日,将于2026年1月23日左右首次邮寄给股东。

中比新能源,公司。
美桂街道CBAK工业园
花园口经济区
辽宁省大连市
中华人民共和国116450
(86) (411)-3918-5985
股东特别会议通知
将于2026年3月18日举行
致中比新能源股份有限公司股东:
特此通知,内华达州公司中比新能源,Inc.(“公司”)股东特别会议(“特别会议”)将于当地时间2026年3月18日上午10时在公司主要行政办公室召开,地点为中华人民共和国辽宁省大连市花园口经济区美桂街CBAK工业园116450,会议用途如下:
| 1. | 批准及采纳公司与CBAT Cayman(一家根据开曼群岛法律注册成立的获豁免公司及公司的全资附属公司)订立及订立的合并协议及计划(「合并协议」),其中包括一份须向开曼群岛公司注册处备案的合并计划,其格式大致为合并协议(「合并计划」)所附的附件 A,据此,公司将与CBAT Cayman合并,CBAT Cayman继续作为合并产生的存续公司,以及公司每股已发行及流通在外的普通股将被注销以换取一股CBAT Cayman普通股(“Redomicile合并”);和 |
| 2. | 批准特别会议的一次或多次休会,如有必要,如没有足够票数赞成上述提案,则可征集额外的代理人。 |
这些建议在本通知随附的代理声明/招股说明书中有更全面的描述。只有在2026年1月20日营业结束时登记在册的股东才有权获得特别会议的通知,并有权在特别会议上投票。
我们是在互联网上向我们的股东提供代理材料,而不是将这些材料的打印副本邮寄给每个股东。如果您通过邮件收到代理材料的互联网可用性通知,除非您要求,否则您将不会收到代理材料的打印副本。取而代之的是,代理材料的互联网可用性通知将指示您如何在互联网上访问和审查代理材料,并投票给您的代理。
| 根据董事会的命令, | |
| /s/胡志光 | |
| 首席执行官 |
2026年1月16日
你的投票很重要!
无论您是否希望参加特别会议,我们敦促您尽快通过互联网提交您的代理,或者通过填写、签署并注明日期随附的代理卡并将其放入提供的邮政支付信封中归还。如果你出席特别会议并希望在特别会议上投票表决你的股份,你可以在特别会议投票结束前的任何时间这样做。
关于提供代理材料的重要通知 将于2026年3月18日举行的特别会议:
股东特别会议通知及委托书/招股说明书详见https://onlineproxyvote.com/CBAT/2026 |
目 录
| 关于特别会议和可再生能源合并的信息 | v | |
| 与特别会议有关的问答 | v | |
| Redomicile合并相关问答 | 九期 | |
| 总结 | 1 | |
| 股东特别会议 | 1 | |
| The Redomicile Merger and the Merger Agreement | 1 | |
| 监管批准 | 4 | |
| 证券交易所上市 | 4 | |
| 税务考虑 | 5 | |
| 关于CBAT Cayman普通股的说明 | 5 | |
| 公司法的差异 | 5 | |
| 备考财务资料 | 5 | |
| 与我们在中国的业务相关的披露 | 6 | |
| 控股外国公司责任法 | 7 | |
| 我们的业务运营和证券发行所需的中国当局的许可 | 7 | |
| 通过我们组织的现金和资产流动 | 8 | |
| 风险因素汇总 | 9 | |
| 关于前瞻性陈述的警示性陈述 | 12 | |
| 风险因素 | 13 | |
| 与Redomicile合并相关的风险 | 13 | |
| 与我们业务相关的风险 | 17 | |
| 与在中国开展业务相关的风险 | 28 | |
| 与公司普通股及CBAT Cayman普通股相关的风险 | 38 | |
| 一般风险因素 | 41 | |
| 公司 | 42 | |
| 董事和执行干事 | 43 | |
| 董事和执行官 | 43 | |
| 家庭关系 | 44 | |
| 参与某些法律程序 | 44 | |
| 企业管治 | 46 | |
| 会议和委员会 | 46 | |
| 审计委员会 | 46 | |
| 薪酬委员会 | 47 | |
| 提名和公司治理委员会 | 48 | |
| 商业道德和行为守则 | 48 | |
| 董事独立性 | 48 | |
| 董事会在风险监督中的作用 | 49 | |
| 行政赔偿 | 50 | |
| 补偿汇总表 | 50 | |
| 就业协议摘要 | 51 | |
| 2024财年末杰出股权奖 | 52 | |
| 董事薪酬 | 53 | |
| 某些受益所有人和管理层的证券所有权 | 54 | |
| 若干实益拥有人及管理层的证券所有权 | 54 | |
| 控制权变更 | 56 | |
| 股权补偿计划下获授权发行的证券 | 56 | |
| 某些关系和相关交易 | 58 | |
| 与关联人的交易 | 58 | |
| 发起人及若干控制人 | 60 |
i
| 建议1:通过合并协议 | 61 | |
| 简介 | 61 | |
| Redomicile合并的各方 | 61 | |
| Redomicile合并的背景和原因 | 62 | |
| Redomicile合并 | 64 | |
| 可能的放弃 | 64 | |
| 附加协议 | 64 | |
| 完成Redomicile合并的条件 | 64 | |
| 股权激励计划 | 65 | |
| 可转换证券 | 65 | |
| 生效时间 | 65 | |
| 监管批准 | 65 | |
| 异议股东的权利 | 65 | |
| 在CBAT开曼的所有权 | 66 | |
| 证券交易所上市 | 66 | |
| 易居公司合并的会计处理 | 66 | |
| 提案2:如有必要,批准特别会议的一次或多次休会,以征求更多的代理 | 67 | |
| 税收 | 68 | |
| 开曼群岛税务 | 68 | |
| 美国税务 | 68 | |
| 股本说明 | 71 | |
| 法定股本 | 71 | |
| 股息 | 71 | |
| 会员名册 | 72 | |
| 投票权 | 72 | |
| 普通股转让 | 73 | |
| 清算 | 73 | |
| 赎回、回购及退还普通股 | 74 | |
| 股份的权利变动 | 74 | |
| 查阅簿册及纪录 | 74 | |
| 资本变动 | 75 | |
| 豁免公司 | 75 | |
| 转让代理 | 75 | |
| 公司法的差异 | 76 | |
| 民事责任的可执行性 | 90 | |
| 法律事项 | 91 | |
| 专家 | 91 | |
| 其他事项 | 91 | |
| 在哪里可以找到更多信息 | 92 |
附件
| 附件a | — | 公司与CBAT Cayman于日期为2025年9月23日的合并协议及计划 | A-1 | ||
| 附件b | — | 经修订及重述的《CBAT Cayman组织章程大纲及细则》* | B-1 |
| * | 它将在Redomicile合并生效时生效。 |
二、
常用定义术语
除文意另有所指外,且仅就本委托书/招股说明书而言,本委托书/招股说明书中提及:
| ● | “BAK亚洲”谨此向我们的香港附属公司中国BAK亚洲控股有限公司; | |
| ● | “CBAK Power”是指我们的中国子公司大连CBAK动力电池有限公司; | |
| ● | 「 CBAT Cayman 」乃向中比新能源Limited(一家开曼群岛获豁免公司及公司全资附属公司)转让; | |
| ● | 「中国」、「中国」指中华人民共和国; | |
| ● | “公司”、“我们”、“我们的”对内华达州公司中比新能源,Inc.及其合并子公司的合并业务; | |
| ● | “证监会”向中国证券监督管理委员会 | |
| ● | “交易法”是经修订的1934年《证券交易法》; | |
| ● | “欧元”是指欧元区官方货币欧元; | |
| ● | “Hitrans”向我们持有67.33%股权的中国子公司浙江Hitrans锂电科技(我们持有Hitrans 67.33%的注册股权,占实收资本的72.99%); | |
| ● | “南京BFD”是指我们的中国子公司南京BFD新能源科技有限公司,该公司之前名为南京大新新能源汽车工业有限公司,截至2023年2月24日; | |
| ● | “NCM”是对镍钴锰; |
| ● | “研发”是为了研发; | |
| ● | “人民币”是指中国法定货币人民币; | |
| ● | “SEC”致美国证券交易委员会; | |
| ● | “证券法”是指经修订的1933年《证券法》;以及 | |
| ● | “美元”、“美元”、“美元”对美国法定货币; |
有关在决定如何投票之前应考虑的风险和其他因素的讨论,请仔细阅读这份代理声明/招股说明书中从第13页开始的标题为“风险因素”的部分。
该公司目前在美国内华达州注册成立,仅作为一家控股公司运作。其几乎所有的创收活动均通过其在中国的直接和间接拥有的子公司进行。拟议的移址合并考虑通过使CBAT Cayman成为合并后企业集团的最终母公司,将公司重新并入开曼群岛。重组合并完成后,CBAT Cayman将不间断地继承公司的所有资产、负债、合同权利和义务。因此,尽管上市公司的注册管辖权将从内华达州转移到开曼群岛,但实质性业务运营、员工、生产设施、知识产权、客户关系和其他运营资产将基本上保持在中国境内,并将继续主要通过相同的中国子公司进行。因此,在Redomicile合并生效后,CBAT Cayman将与今天的公司一样,承担与在中国开展几乎所有业务相关的所有重大风险。
在中国开展几乎所有业务都存在重大的法律和运营风险和不确定性。中国政府拥有重大权力,可以对像我们这样在中国有实质性业务的公司开展业务、接受外国投资或在美国证券交易所上市的能力施加影响。例如,我们面临与中国监管机构批准离岸发行、反垄断监管行动、网络安全和数据隐私相关的风险,以及与美国法规相关的风险,例如,与缺乏美国上市公司会计监督委员会(PCAOB)对我们的审计师的检查相关的风险,下文将进一步讨论。中国政府也可能随时干预或影响我们的运营,这可能导致我们的运营和/或我们的证券价值发生重大变化。中国政府不时发布可能对我们经营所在行业产生重大影响的新政策,我们不能排除未来不会进一步发布可能对我们的业务、财务状况和经营业绩产生不利影响的有关我们行业的法规或政策的可能性。中国政府一旦采取任何此类行动,可能会导致我们的证券价值大幅下降,或者在极端情况下,变得一文不值。更多详情请见下文“风险因素汇总”和“风险因素”部分。
三、
补充资料
这份委托书/招股说明书包含了公司向SEC提交的文件中有关公司的重要业务和财务信息。请参阅标题为“在哪里可以找到更多信息”的部分。
您应仅依赖本代理声明/招股说明书或任何已通过引用并入本代理声明/招股说明书的材料中包含的信息。我们没有授权任何人向您提供不同或额外的信息。公司和CBAT Cayman均未在任何不允许要约的司法管辖区提出该证券的要约。您不应假设本委托书/招股说明书中的信息在除本委托书/招股说明书封面日期以外的任何日期都是准确的,或者,如果是通过引用并入本委托书/招股说明书的文件,则为引用文件的日期,并且本委托书/招股说明书邮寄给您或在Redomicile合并中发行CBAT Cayman普通股均不产生任何相反的含义。
关于这份代理声明/招股说明书
本委托书/招股说明书构成由CBAT Cayman向SEC提交的F-4表格登记声明的一部分,根据《证券法》第5条,构成CBAT Cayman的招股说明书,内容有关将就Redomicile合并向公司股东发行的CBAT Cayman普通股。本文件还构成《交易法》第14(a)条及其相关规则下的代理声明,以及与公司股东特别会议有关的会议通知,以审议合并提案等提案并对其进行投票。
本代理声明/招股章程并不构成在任何司法管辖区向或向在该司法管辖区内不合法向其作出任何该等要约或招揽的任何人发出的出售任何证券的要约或购买任何证券的要约的招揽或代理的招揽。
四、
本公司董事会现提供本委托说明书/招股章程,以配合本公司特别股东大会或特别会议而编制,该特别会议将于当地时间2026年3月18日上午10时在位于中华人民共和国辽宁省大连市花园口经济区美桂街CBAK工业园的本公司主要行政办公室116450举行。该公司在该地点的电话号码为(86)(411)-39185.985。作为股东,您被邀请参加特别会议,并被要求就本代理声明/招股说明书中描述的提案进行投票。
只有在记录日期2026年1月20日营业结束时登记在册的股东才有权获得特别会议的通知,并有权在特别会议上投票。截至记录日期,公司已发行普通股88,645,836股,每股面值0.00 1美元,尚未发行。公司的股票转让账簿将不会在记录日期和特别会议日期之间关闭。
这些代理征集材料已于2026年1月23日或前后邮寄给所有有权在特别会议上投票的股东。
以下问答旨在简要解决有关特别会议的一些常见问题,特别是拟议的移构厂合并。我们促请您仔细阅读本代理声明/招股说明书及其附件全文,因为本节可能无法提供与特别会议和拟议的Redomicile合并有关的所有对您很重要的信息。请参阅本代理声明/招股说明书其他地方、其附件和本代理声明/招股说明书中提及的文件中包含的更详细的信息。
| 问: | 为什么我会收到这份代理声明/招股说明书? |
| A: | 我们的记录显示,您在2026年1月20日(“记录日期”)收盘时拥有公司普通股股份,每股面值0.00 1美元(“普通股”)。您已收到这份代理声明/招股说明书和随附的代理,因为公司正在征求您的代理,以便在特别会议上就本代理声明/招股说明书中描述的提案对您的普通股股份进行投票。 |
| 问: | 特别会议将对哪些提案进行表决? |
| A: | 特别会议将对以下提案进行表决: |
| (1) | 公司与根据开曼群岛法律注册成立的获豁免公司及公司的全资附属公司CBAT Cayman采纳合并的协议及计划(“合并协议”),其中包括一份须向开曼群岛公司注册处备案的合并计划,其格式大致为合并协议(“合并计划”)所附的附件 A,据此,公司将与CBAT CAYMAN合并并并入TERM2 CAYMAN,而CBAT CAYMAN继续作为合并产生的存续公司,以及公司每股已发行及流通在外的普通股将被注销以换取一股CBAT Cayman普通股(“Redomicile合并”)(提案1)。 |
| (2) | 批准特别会议的一次或多次休会,如有必要,在没有足够票数赞成前述提案的情况下征集额外代理人(提案2) |
我们也会考虑在特别会议之前或特别会议的任何延期或休会时适当提出的任何其他事项。如果任何其他事项被适当地提交特别会议,所附代理卡或选民指示卡中指定的人将使用他们的判断对他们所代表的股份进行投票。
v
| 问: | 请问公司董事会有何建议? |
| A: | 我们的董事会一致建议您投票: |
| (1) | “为”批准公司与CBAT Cayman(一家根据开曼群岛法律注册成立的获豁免公司及公司的全资附属公司)订立的合并协议,其中包括一份须于开曼群岛公司注册处备案的合并计划,其格式大致为合并协议所附的附件附件 A,据此,公司将与CBAT Cayman合并并并入TERM2 Cayman,而CBAT Cayman继续作为合并产生的存续公司,且公司每股已发行及流通在外的普通股将被注销,以换取一股CBAT Cayman普通股(提案1)。 |
| (2) | “赞成”批准特别会议的一次或多次休会,如有必要,在没有足够票数赞成上述提案(提案2)的情况下征集额外代理人。 |
| 问: | 谁有权在特别会议上投票? |
| A: | 截至记录日期营业时间结束时,我们普通股的所有所有者都有权在特别会议及其任何休会或延期会议上投票表决其普通股股份。截至记录日期,共有88,645,836股普通股尚未发行,有资格在特别会议上投票。 |
登记在册的股东:登记在你名下的股份
如果在记录日期,您的股票是直接以您的名义在公司登记的,那么您就是记录在案的股东。作为记录在案的股东,您可以亲自在特别会议上投票或委托代理人投票。无论您是否计划参加特别会议,为确保您的投票被计算在内,我们鼓励您通过网络或填写并返回随附的代理卡进行投票。
实益拥有人:以经纪或银行名义登记的股份
如果在记录日期,您的股票在券商、银行、交易商或其他类似组织的账户中持有,那么您是以“街道名称”持有的股票的受益所有人,这些代理材料正由该组织转发给您。就特别会议的投票而言,持有您账户的组织被视为记录在案的股东。作为受益所有人,您有权指导您的经纪人或其他代理人如何对您账户中的股份进行投票。然而,由于你不是记录股东,除非你要求并从你的经纪人、银行或其他代理人处获得以你的名义签发的法定代理人,否则你不得在特别会议上亲自投票表决你的股份。我们强烈鼓励你投票。
| 问: | 怎么投票? |
| A: | 只有在你亲自出席或由代理人代表的情况下,你的股份才能在特别会议上投票。无论您是否计划参加特别会议,我们鼓励您通过代理投票,以确保您的股份将得到代表。 |
您可以使用以下任何一种方式进行投票:
| ● | 通过互联网.您可以根据代理材料互联网可获得性通知上提供的说明使用互联网进行投票。互联网投票程序旨在对股东身份进行认证,允许股东对其股份进行投票,并确认其指令已被正确记录。 |
| ● | 通过邮件.截至记录日期,普通股登记在册的股东可以通过填写、签署并注明日期的代理卡并将其邮寄到随附的预先注明地址的信封中来提交代理。如果您退回您签署的代理但未表明您的投票偏好,您的股份将代表您投票“支持”通过合并协议和批准重新办公合并(提案1)以及“支持”批准特别会议的一次或多次休会,如有必要,在没有足够票数赞成上述提案(提案2)的情况下征集额外的代理。以街道名义实益持有股份并已要求接收印刷代理材料的股东可通过填写、签署其经纪人、银行或其他被提名人提供的投票指示表格并注明日期并将其装在随附的预先注明地址的信封中的方式,通过邮寄方式提供投票指示。您的经纪人、银行或其他名义记录持有人必须在足够的时间内收到您的投票指示表,以便对您的股票进行投票。 |
六
| ● | 亲自出席特别会议。以你作为记录股东的名义持有的股份可在特别会议上或在特别会议的任何延期或休会时亲自投票。以街道名义实益持有的股份只有在您从持有您股份的经纪人、银行或代名人处获得给予您股份投票权的法定代理人时,才能亲自投票。即使你计划出席特别会议,我们建议你也通过邮件或互联网提交你的代理或投票指示,以便在你后来决定不出席特别会议时,你的投票将被计算在内. |
| 问: | 我可以改变我的投票或撤销我的代理? |
| A: | 如果您是记录在案的股东,您可以在特别会议投票之前的任何时间撤销您的代理。如果您通过邮寄方式提交了您的代理,您必须向我们的秘书提交一份书面撤销通知,或在特别会议投票之前交付一份有效的、较晚日期的代理。如果你通过互联网提交了你的代理,你可能会用后来的互联网代理撤销你的代理。出席特别会议将不具有撤销代表的效力,除非你在行使代表之前向秘书发出书面撤销通知或你在特别会议上以书面投票方式投票。如果您是实益拥有人,您可以通过向您的经纪人、银行或代名人提交新的投票指示进行投票,或者,如果您已从您的经纪人、银行或代名人处获得法定代理人,给予您投票您的股份的权利,您可以通过亲自出席会议和投票进行投票。 |
| 问: | 如果我在记录日期之后但在特别会议之前卖出我的股票会怎样? |
| A: | 特别会议的记录日期早于特别会议日期。如果您在记录日期之后但在特别会议日期之前出售或以其他方式转让您的股份,您将保留您在特别会议上的投票权。 |
| 问: | 谁可以参加特别会议? |
| A: | 截至记录日期为公司股东的所有股东或其授权代表均可出席特别会议。参加特别会议将采取先到先得的方式。如果你的股票是以“街道名称”持有你股票的券商、银行、交易商或其他类似机构的名义持有,而你计划出席特别会议,你应该从持有你股票的经纪人、银行或代名人处获得法定代理人,以确保你的入场。 |
| 问: | 什么构成特别会议的法定人数? |
| A: | 特别会议将在法定人数(包括截至记录日期有权投票的普通股已发行股份的33%和三分之一(33-1/3%))亲自或由代理人代表的情况下举行。弃权票和经纪人“不投票”将被计算在内,以确定法定人数。 |
当代名人(例如银行或经纪人)为受益所有人持有股份时,由于代名人对某一特定提案没有全权表决权且未收到受益所有人的指示,因此不对该提案进行投票,即发生经纪人“不投票”。根据纽约证券交易所的规则,在没有受益所有人的指示的情况下,以街道名义为受益所有人持有股份的银行和经纪人有权仅就日常公司事务进行投票,而无需这些股份的受益所有人的指示。另一方面,如果没有此类股份的实益拥有人的指示,经纪人无权就“非常规”事项对为实益拥有人持有的股份进行投票。本代理声明/招股说明书中所述的将在本次特别会议上审议的每一项提案均被视为非例行提案。因此,经纪商、银行和其他记录在案的代名人持有人没有就任何这些提案进行投票的酌处权。
七、
经纪人未投票是为了确定在特别会议上的业务交易或特别会议的任何延期或休会是否存在法定人数而计算的,但为了确定就个别提案所代表和投票的股份数量,将不计算在内。因此,如果你没有给你的经纪人具体的投票指示,你的股票可能不会就这些“非常规”事项进行投票,也不会被计入确定批准所需的股份数量。
| 问: | 批准每一项提案的投票要求是什么? |
| A: | ● | 提案1(Redomicile合并):假设达到法定人数,则需要获得公司普通股已发行股份的多数赞成票。弃权和经纪人“不投票”将产生对提案投反对票的效果。 |
| ● | 提案2(休会提案):所投多数票的赞成票,无论是否存在法定人数。弃权和经纪人不投票将不会对该提案的结果产生影响。 |
| 问: | 代理是如何被征集的,谁来为征集代理买单? |
| A: | 本次代理征集由公司代表公司董事会进行,并将由公司支付。我们将补偿经纪公司、银行及其他代表股份实益拥有人的人士向这些实益拥有人转发征集材料的费用。我们的某些董事、高级职员和正式员工可能会亲自或通过电话、传真或电子邮件征集代理。不会就这类服务向这些人支付额外补偿。 |
| 问: | 本人为股东,在邮件中仅收到代理材料互联网可查通知(“通知”)一份。代理资料全套怎么获取? |
| A: | 根据SEC的“通知和访问”规则,我们可以通过在互联网上提供访问此类文件的权限,而不是邮寄打印副本,向我们的在册股东和股份受益所有人提供代理材料,包括本代理声明/招股说明书。除非股东提出要求,否则他们不会收到代理材料的打印副本。相反,邮寄给我们股东的通知将指示您如何访问和审查互联网上的所有代理材料。如果您希望收到我们的代理材料的纸质或电子副本,您应该按照通知中关于索取此类材料的说明进行操作。 |
| 问: | 我与另一位股东共享一个地址,我们只收到了一份代理材料的纸质副本。如何获得代理材料的额外副本? |
| A: | 我们通过了一项名为“持家”的程序,SEC已经批准了这一程序。根据这一程序,除非我们收到一名或多名股东的相反指示,否则我们将向共享同一地址的多名股东交付一份通知副本和(如适用)代理材料。这一程序减少了我们的印刷成本、邮寄成本和费用。参与家庭持股的股东将继续能够访问和接收单独的代理卡。根据书面或口头请求,我们将立即将通知的单独副本以及(如适用)代理材料的单独副本交付给我们交付任何这些文件的单一副本的共享地址的任何股东。要收到通知的单独副本以及(如适用)这些代理材料,股东可以联系: |
公司秘书
中比新能源,公司。
BAK产业园,
花园口经济区美桂街道,
大连市,116450,中国
电话:86-411-39185985;传真:86-411-39185980
邮箱:ir@cbak.com.cn
以街道名称(如上文所述)持有股份的股东可能会联系其经纪公司、银行、经纪自营商或其他类似组织,要求获得有关房屋持有的信息。
八、
| 问: | 其他问题应该联系谁? |
| A: | 贵方可通过电话或书面方式向我们索取上述公司秘书地址的信息。 |
| 问: | 什么是Redomicile合并? |
| A: | 根据合并协议,该公司将与CBAT Cayman合并,并于Redomicile合并生效时由CBAT Cayman继续作为存续公司。在Redomicile合并完成后,在紧接Redomicile合并生效时间(“生效时间”)之前已发行和流通的公司普通股的每股股份将被注销,以换取一股CBAT Cayman普通股,该普通股将由CBAT Cayman就Redomicile合并发行。在移构合并之后,CBAT Cayman及其子公司将拥有并继续以与公司及其子公司目前开展的业务基本相同的方式开展我们的业务。CBAT Cayman也将由与管理公司基本相同的董事会和执行官管理。 |
| 问: | 公司为什么要搞移管合并? |
| A: | 我们预计,除其他外,Redomicile合并将导致长期运营、行政、法律和会计成本的降低,并使我们的结构与我们的国际公司战略以及那些在纳斯达克或纽约证券交易所上市且大部分业务位于中国的知名发行人的公司结构更紧密地保持一致。然而,我们无法保证,在Redomicile合并后,我们将能够实现这些预期收益,原因在题为“风险因素—与Redomicile合并相关的风险— Redomicile合并的预期收益可能无法实现.” |
| 问: | Redomicile合并是否会影响当前或未来的运营? |
| A: | 我们预计,Redomicile合并不会对我们开展日常运营的方式产生实质性影响,新的公司结构不会改变我们未来发展业务的运营计划。未来运营的地点将取决于我们业务的需要,这将在不考虑我们的注册管辖权的情况下确定。 |
| 问: | 在美国联邦所得税方面,CBAT Cayman会与公司区别对待吗? |
| A: | Redomicile合并后,CBAT Cayman作为公司的继任者,在美国联邦所得税方面将继续被视为美国公司。据此,CBAT Cayman将继续需要缴纳美国联邦所得税,而CBAT Cayman向其非美国股东支付的股息将继续需要缴纳美国预扣税,就好像它是在内华达州注册成立的一样。 |
| 问: | Redomicile合并对我征税吗? |
| A: | 我们打算将Redomicile合并作为符合美国联邦所得税目的法定合并资格的重组。假设Redomicile合并符合符合法定合并资格的重组,美国持有人(定义见“税务—美国税务”)在收到Redomicile合并中的CBAT Cayman普通股后,将不会为美国联邦所得税目的确认任何收益或损失。美国持有人在Redomicile合并中收到的CBAT Cayman普通股的调整后计税基础将等于该美国持有人在Redomicile合并中交出的公司普通股的调整后计税基础。在Redomicile合并中收到的CBAT Cayman普通股的持有期将包括为此交出的公司普通股的持有期。请参阅题为"税务—美国税务”从第68页开始。 |
九期
州或地方法律对可再生能源合并的税务处理将取决于管辖权。我们敦促您在同意可再生能源合并给您带来的具体税务后果之前咨询您自己的税务顾问。
| 问: | 美国国税局是否已就Redomicile合并的任何方面作出裁决? |
| A: | 没有要求美国国税局(“IRS”)就Redomicile合并案作出裁决。 |
| 问: | 预计何时完成Redomicile合并? |
| A: | 如果合并协议的通过获得我们股东的批准,我们预计Redomicile合并将在2026年初生效,尽管Redomicile合并可能会在完成之前被我们的董事会放弃。请参阅题为"风险因素—与Redomicile合并相关的风险—我们的董事会可能会选择推迟或放弃Redomicile合并.” |
| 问: | Redomicile合并后,CBAT Cayman将向股东提供哪些类型的信息和报告? |
| A: | 在完成对Redomicile的合并后,预计CBAT Cayman将符合SEC规则和条例规定的“外国私人发行人”资格。CBAT Cayman将继续受2002年《萨班斯-奥克斯利法案》或《萨班斯-奥克斯利法案》规定的约束。然而,作为一家外国私人发行人,CBAT Cayman将免于遵守《交易法》下的某些规则,否则,如果CBAT Cayman是一家在美国注册成立的公司,或者不符合符合外国私人发行人资格的其他条件,则该规则将适用。例如: |
| ● | CBAT Cayman将不需要像根据《交易法》注册证券的美国公司那样提供那么多的《交易法》报告,或者提供那么频繁或那么及时的报告。例如,CBAT Cayman将不会被要求在特定重大事件发生后的四个工作日内提交表格8-K的当前报告。相反,CBAT Cayman将需要立即以表格6-K提供报告,凡CBAT Cayman(a)根据开曼群岛法律制作或被要求公开的任何信息,(b)向NASDAQ提交文件或被要求向NASDAQ提交文件且由NASDAQ公开的任何信息,或(c)以其他方式分发或被要求分发给其股东的任何信息。与表格8-K不同,没有必须提供表格6-K的确切截止日期。此外,CBAT Cayman将不需要提交10-K表格的年度报告,该公司目前被要求在财政年度结束后的75天内提交该表格。作为一家外国私人发行人,CBAT Cayman将被要求在其财政年度结束后的四个月内以表格20-F提交年度报告; |
| ● | CBAT Cayman将不需要在某些问题上提供相同水平的披露,例如高管薪酬; |
| ● | 根据《交易法》,CBAT Cayman将免于向SEC提交表格10-Q的季度报告; |
| ● | CBAT Cayman将不受遵守FD条例的要求的约束,该条例对有选择地披露重大信息施加了一定的限制; |
| ● | CBAT Cayman将不需要遵守《交易法》关于就根据《交易法》注册的证券征集代理、同意或授权的第14条;和 |
| ● | CBAT Cayman将不需要遵守《交易法》第16条的某些规定,包括要求非董事或高级职员的重要股东就其股票所有权和交易活动提交公开报告的规定,以及那些确立内部人对任何“短线”交易交易实现的利润承担责任的规定。然而,自2026年3月18日起,CBAT Cayman的董事和高级职员将被要求根据修订后的《交易法》第16条提交其股票所有权和交易活动的公开报告。 |
x
因此,在Redomicile合并完成后,如果您持有CBAT Cayman的普通股,您收到的有关CBAT Cayman及其业务的信息可能会少于您目前收到的与公司有关的信息,并且根据美国联邦证券法获得的保护可能少于您目前有权获得的保护。
如果CBAT Cayman在未来某个时候失去其作为外国私人发行人的地位,那么它将不再受此类规则的豁免,除其他外,将被要求提交定期报告和财务报表,就好像它是一家在美国注册成立的公司一样。为满足这些额外监管要求而产生的成本(包括运营、行政、法律和会计成本)可能是巨大的。请看题为“风险因素——与Redomicile合并相关的风险”的章节。
| 问: | CBAT Cayman是否会受到目前适用于公司的相同的纳斯达克公司治理标准的约束? |
| A: | 不,CBAT Cayman可以由于是外国私人发行人而获得纳斯达克某些公司治理要求的豁免。如果CBAT Cayman符合外国私人发行人的资格,CBAT Cayman将被允许遵循其母国开曼群岛的治理实践,以代替NASDAQ的某些公司治理要求。因此,适用于CBAT Cayman的标准将与适用于公司的标准存在较大差异。例如,如果符合外国私人发行人的资格,CBAT Cayman将不需要: |
| ● | 拥有董事会的多数成员是独立的(尽管根据《交易法》,审计委员会的所有成员必须是独立的); |
| ● | 设薪酬委员会和提名委员会,仅由“独立董事”组成; |
| ● | 不迟于其会计年度结束后一年召开年度股东大会; |
| ● | 在与收购另一家公司的股票或资产有关的证券发行之前,在某些情况下获得股东批准; |
| ● | 当发行或潜在发行将导致公司控制权变更时,在发行证券前获得股东批准; |
| ● | 获得股东批准建立或对我们的高级职员、董事、雇员或顾问的股权薪酬安排进行任何重大修订;或者 |
| ● | 与公开发行以外的交易有关的证券发行前获得股东批准,该交易涉及以低于“最低价格”的价格发行占发行前已发行股份20%或以上的证券。 |
因此,如果CBAT Cayman选择依赖其中一些豁免,您可能无法获得NASDAQ某些公司治理要求的好处。然而,我们不打算在合并后最初依赖纳斯达克对外国私人发行人关于董事会和委员会组成的豁免或便利。
| 问: | 我是否需要采取任何行动来交换我在公司的普通股以接收CBAT Cayman的普通股? |
| A: | 以您的名义登记或您通过您的经纪人实益拥有的公司普通股的每一股将被注销,以换取一股CBAT Cayman普通股,并且这些CBAT Cayman普通股将在重组合并完成后以您的名义(或您的经纪人的名义,如适用)登记在CBAT Cayman的成员名册中。 |
xi
如果您在经纪商或其他证券中介的账户中持有您的公司普通股股份,您将收到您在同一经纪商或其他证券中介的账户中的普通股交割。
如果您以凭证式形式持有公司普通股,您可以在Redomicile合并后将您持有的公司普通股证书换成凭证式的CBAT Cayman普通股。我们将在Redomicile合并后要求将公司的所有股票证书退还给CBAT Cayman的转让代理。Redomicile合并结束后不久,我们的交易所代理将向您发送转递函。预计,在生效时间之前,证券转让公司将被指定为我们的交易所代理,以进行重组合并。该转递函将包含说明,解释交出您在公司的股票证书以接收凭证式CBAT Cayman普通股的程序。您不应该使用随附的代理卡返回股票证书。CBAT Cayman目前的转让代理人为证券转让公司,该公司在该生效时间后将继续担任CBAT Cayman普通股的转让代理人。
| 问: | 公司的受限制股份单位奖励和未行使的期权在重组合并生效时会发生什么变化? |
| A: | 在生效时间,在生效时间之前授予的所有未行使的限制性股票单位奖励以及购买公司普通股股份的所有未行使期权将赋予持有人购买或收取或收取基于(如适用)同等数量的CBAT开曼普通股的付款的权利。自生效时间起,公司已到期的2015年股权激励计划项下所有尚未授予的奖励,以及整个2023年股权激励计划,将由CBAT Cayman承担。 |
| 问: | 我可以在Redomicile合并完成之前交易我在公司的普通股吗? |
| A: | 是啊。该公司的普通股将继续在纳斯达克上市,直至预计将于2026年初进行的Redomicile合并完成之日前的最后一个交易日。 |
| 问: | Redomicile合并后,在哪里可以交易我的CBAT Cayman的普通股? |
| A: | 该公司和CBAT Cayman正在向NASDAQ申请将CBAT Cayman的普通股上市,并预计将在完成重组合并的同时或之后不久完成该过程。 |
| 问: | 相对于我在移构合并前作为公司股东的权利,我在移构合并后作为CBAT Cayman股东的权利将如何变化? |
| A: | 由于内华达州法律与开曼群岛法律之间的差异以及公司与CBAT Cayman的管辖文件之间的差异,我们无法采用与公司管辖文件相同的适用于CBAT Cayman的管辖文件。CBAT Cayman提议的经修订和重述的组织章程大纲和章程细则(将于生效时间生效)在形式和实质上均与公司的公司章程和章程不同,并且由于重新合并,CBAT Cayman股东的权利将相对于您作为公司股东的权利发生变化,并且根据适用法律和CBAT Cayman经修订和重述的组织章程大纲和细则,您可能无法获得与您作为公司股东根据适用法律和公司章程和细则所享有的同等权利,即您作为公司股东所享有的权利与您作为公司股东所享有的权利。请看题为“风险因素—易居公司合并相关风险—您作为公司股东的权利将因易居公司合并而发生变化,并且根据适用法律和CBAT Cayman经修订和重述的组织章程大纲和章程,您可能无法获得与根据适用法律和公司公司章程和细则作为公司股东所享有的CBAT Cayman股东相同的权利,” “股本说明”和“公司法的差异.”此外,作为一家外国私人发行人,CBAT Cayman将被允许根据开曼群岛法律遵循公司治理实践。 |
| 问: | 我有异议者的权利吗? |
| A: | 与Redomicile合并有关,根据内华达州修订法规,我们的股东将不享有异议者权利。请参阅题为"公司法的差异.” |
十一
本摘要重点介绍了本代理声明/招股说明书中的选定信息,可能并不包含对您重要的所有信息。欲了解更多信息,包括对合并的更完整描述,你应该仔细阅读这整个代理声明/招股说明书,包括附件。还请参阅标题为“在哪里可以找到更多信息”的部分。合并协议(其副本作为附件A附于本代理声明/招股说明书)载有合并的条款和条件。经修订及重列的CBAT Cayman组织章程大纲及细则的服务宗旨将与公司章程及细则大致相似。经修订及重列的CBAT Cayman组织章程大纲及细则副本作为附件B附于本委托书/招股章程大纲后。
如果您在记录日期2026年1月20日收盘时拥有公司普通股,您可以在特别会议上投票。截至2026年1月20日,公司已发行普通股中有88,645,836股有权投票。通过合并协议需要获得有权在特别会议上投票的公司普通股多数股份持有人的赞成票。截至2026年1月20日,我们的董事和执行官及其关联公司合计拥有约491,621股此类股份,占截至该日期公司普通股已发行股份的不到1%。这些股份包括在有权在特别会议上投票的股份数量中。
The Redomicile Merger and the Merger Agreement
合并协议的副本作为附件A附于本代理声明/招股说明书。公司鼓励您仔细阅读整份合并协议,因为它是规范移构合并的主要文件。
移构厂合并的各方
公司是一家新能源大功率锂钠电池制造商,主要应用于轻型电动汽车、电动汽车、储能如住宅能源供应&不间断电源(UPS)应用等大功率应用领域。我们的主要产品包括新能源高功率锂和钠电池。此外,公司于2021年11月完成收购Hitrans 81.56%的注册股权(后减至67.33%的注册股权,占实收资本的72.99%)后,拓展至NCM前驱体和正极材料的开发和制造。Hitrans是中国领先的三元前驱体和正极材料开发商和制造商,其产品广泛应用于电动汽车电池、电动工具、高端数码产品和存储等领域。
CBAT Cayman为一家根据开曼群岛法律注册成立的获豁免公司,目前为公司的全资附属公司。开曼群岛法律下的“豁免”公司是指主要在开曼群岛以外开展业务的公司。CBAT Cayman没有大量资产或负债,自公司成立以来除与预期参与Redomicile合并相关的活动外,未从事任何业务。
公司与CBAT Cayman各主要执行办公室设在中华人民共和国辽宁省大连市花园口经济区美桂街道CBAK工业园116450;电话:86-411-39185985;传真:86-411-39185980;电子邮箱:ir@cbak.com.cn。
Redomicile合并的背景和原因
我们认为,通过将我们的公司注册地从内华达州更改为开曼群岛,Redomicile合并(i)将使我们能够长期降低运营、行政、法律和会计成本,因为预计CBAT Cayman将有资格成为外国私人发行人并免受《交易法》下某些规则的约束,以及(ii)将使我们的公司结构与我们的国际公司战略以及那些在纳斯达克或纽约证券交易所上市且其大部分业务位于中国的知名发行人的公司结构更紧密地保持一致。由于我们的总部设在中国大连,而且我们的大多数执行官和董事居住在美国境外,我们认为将我们的公司注册地迁至美国境外是可取的。在做出批准合并协议的决定时,我们的董事会确定了对我们的股东的几个潜在好处,这些好处在“合并协议—— Redomicile合并的背景和原因”中进行了描述。另请参阅标题为“风险因素——与Redomicile合并相关的风险”一节,了解与Redomicile合并相关的某些风险的描述。
1
在Redomicile合并之后,CBAT Cayman将由管理公司的基本相同的董事会和执行官管理。
Redomicile合并将作为合法重组入账,最终所有权权益不会在紧接交易前后发生变化。因此,所有资产和负债将按历史成本入账,作为共同控制下实体之间的交换。
就移管合并而言,每个可行使或可转换为公司普通股的已发行受限制股份单位或期权将由CBAT Cayman承担,并将成为在相同条款和条件下可行使或可转换为CBAT Cayman股本中相同数量普通股的受限制股份单位或期权。
完成Redomicile合并的条件
完成并购重组,在法律允许的情况下,必须满足或放弃以下条件:
| 1. | 合并协议已获公司股东必要表决通过; | |
| 2. | 合并协议的任何一方均不受禁止完成合并的任何法令、命令或禁令的约束; | |
| 3. | 本代理声明/招股说明书为其组成部分的注册声明已被SEC宣布生效且无停止令生效; | |
| 4. | 根据Redomicile合并将发行的CBAT Cayman普通股已获授权在纳斯达克上市,但须遵守正式发行通知并满足其他标准条件; | |
| 5. | 已获得或作出公司、CBAT Cayman或其子公司为完成移构合并所需的任何政府或监管机构的所有重大同意和授权、备案或注册以及通知;和 | |
| 6. | 合并协议载列的合并协议各方的陈述及保证在所有重大方面均属真实及正确,合并协议载列的各方契诺(生效时间后须履行的契诺除外)已在所有重大方面履行。 |
公司董事会目前预计不会在任何情况下放弃上述条件;但是,如果公司确定放弃任何此类条件符合我们股东的最佳利益,并且对重组合并条款的此类更改不会使向我们的股东提供的披露具有重大误导性(例如,如果合并协议中的陈述不真实,但对公司或我们的股东没有其他损害),我们的董事会将不会决议股东批准合并。如果放弃上述任何条件将使向我们的股东提供的披露具有重大误导性,我们的董事会将坚决要求股东批准合并。此外,我们的董事会保留基于“风险因素——与重组合并相关的风险——我们的董事会可能会选择推迟或放弃重组合并”中所述原因而推迟或放弃重组合并的权利。
2
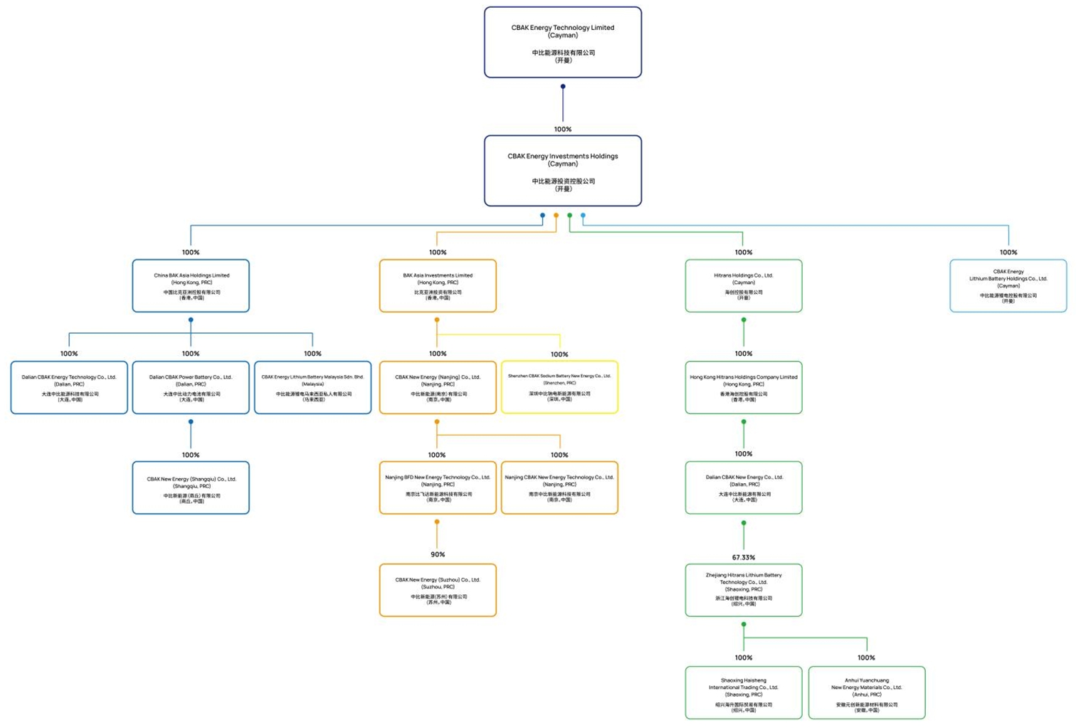
公司Structure
下面的图表展示了我们目前的公司结构:

3
下图展示了我们紧随Redomicile合并之后的公司结构,假设它是根据合并协议完成的:

完成合并所需的唯一政府或监管批准或行动是遵守美国联邦和州证券法、纳斯达克规则和法规以及内华达州公司法。
我们已与中国证监会确认,与此相关的Redomicile合并和CBAT Cayman发行普通股将不会受到中国证监会的交易后备案程序的约束。
该公司的普通股目前在纳斯达克上市,代码为“CBAT”。CBAT Cayman的普通股目前没有成熟的公开交易市场。然而,对于完成Redomicile合并的一个条件是,CBAT Cayman的股票将获得在纳斯达克上市的授权,但须遵守正式的发行通知并满足其他标准条件。因此,我们预计,截至生效时间,CBAT Cayman的普通股将获准在纳斯达克上市,我们预计这些股票将在交易所交易,交易代码为“CBAT”。
4
Redomicile合并后,CBAT Cayman作为公司的继任者,在美国联邦所得税方面将继续被视为美国公司。我们打算将Redomicile合并作为符合经修订的1986年《国内税收法》(“法典”)第368(a)条含义内的法定合并的重组。假设Redomicile合并符合符合法定合并条件的重组,则美国持有人在收到Redomicile合并中的CBAT Cayman普通股时将不会为美国联邦所得税目的确认任何收益或损失。美国持有人在Redomicile合并中收到的CBAT Cayman普通股的调整后计税基础将等于该美国持有人在Redomicile合并中交出的公司普通股的调整后计税基础。在Redomicile合并中收到的CBAT Cayman普通股的持有期将包括为此而交出的公司普通股的持有期。请看第68页开始的题为“税收——美国税收”的部分。
若Redomicile合并完成,公司在紧接生效时间之前已发行和流通的每股普通股将被注销,以换取CBAT Cayman股本中的一股普通股,该普通股将由CBAT Cayman就Redomicile合并发行。在Redomicile合并之后,公司的前股东将成为CBAT Cayman普通股的持有人,并且CBAT Cayman及其子公司将拥有并继续以与公司及其子公司目前开展的业务基本相同的方式开展我们的业务。
重组合并完成后,公司已发行在外普通股的持有人将有权获得CBAT Cayman的普通股。公司普通股持有人的权利受公司章程和章程以及内华达州修订法规的约束,而CBAT Cayman普通股持有人的权利一般受经修订和重述的CBAT Cayman组织章程大纲和章程、开曼群岛公司法(2024年修订)(“开曼公司法”)和开曼群岛普通法的约束。内华达州法律和开曼群岛法律赋予的权利存在差异。请看题为“公司法的差异”一节。
由于公司的历史综合财务报表并无为使交易生效而须作出的重大备考调整,故本委托书/招股章程并无呈列CBAT Cayman的备考简明综合财务报表。该交易将作为合法重组入账,最终所有权权益在紧接交易前后均无变化。请看题为“议案一:合并协议的批准——移构合并的会计处理”一节。
请参阅公司截至2024年12月31日止年度的10-K表格年度报告中的公司综合财务报表,包括财务报表附注,以及公司截至2025年3月31日、6月30日和9月30日止财政季度的10-Q表格季度报告中的公司未经审计简明综合财务报表,包括财务报表附注,以引用方式并入本文。请参阅本代理声明/招股说明书中题为“在哪里可以找到更多信息”的部分。
与Redomicile合并和重组相关的成本预计不会是重大的,将在发生时计入费用。
5
中比新能源,Inc.是一家在美国内华达州注册成立的控股公司,本身并无重大经营业务。Redomicile合并完成后,CBAT Cayman,一家在开曼群岛注册成立的控股公司,本身并无重大业务,将继续通过我们在中国的运营子公司开展我们的业务。这种结构给我们的股东带来了独特的风险,你可能永远不会直接持有运营实体的股权。
几乎所有业务都在中国开展,存在重大的法律和运营风险和不确定性。中国政府拥有重大权力,可以对像我们这样在中国有实质性业务的公司开展业务、接受外国投资或在美国证券交易所上市的能力施加影响。例如,我们面临与离岸发行的中国监管批准、反垄断监管行动、网络安全和数据隐私以及美国法规相关的风险,例如,与缺乏美国上市公司会计监督委员会(PCAOB)对我们的审计师的检查相关的风险,这将在下文“——《控股外国公司责任法》”和下文“风险因素”部分的各种风险因素中进一步讨论。中国政府也可能随时干预或影响我们的运营,这可能导致我们的运营和/或我们的证券价值发生重大变化。中国政府不时发布可能对我们经营所在行业产生重大影响的新政策,我们不能排除未来不会进一步发布可能对我们的业务、财务状况和经营业绩产生不利影响的有关我们行业的法规或政策的可能性。中国政府一旦采取任何此类行动,可能会导致我们的证券价值大幅下降,或者在极端情况下,变得一文不值。
中国法律体系是以成文法规为基础的大陆法系。与英美法系不同,先前的法院判决可能会被引用以供参考,但先例价值有限。中国没有发展出完全一体化的法律体系,最近颁布的法律、规则和条例可能没有充分涵盖中国经济活动的所有方面,或者可能受到中国监管机构和法院的相当程度的解释。特别是,由于这些法律、规则和条例相对较新,并且由于公布的决定数量有限和这些决定的非先例性质,并且由于法律、规则和条例往往赋予相关监管机构如何执行这些决定的重大自由裁量权,这些法律、规则和条例的解释和执行涉及不确定性,可能不一致和不可预测。因此,有可能我们现有的运营在未来被发现不完全符合相关法律法规。此外,中国的法律体系部分基于政府政策和内部规则,其中一些政策没有及时发布或根本没有发布,可能具有追溯效力。因此,我们可能直到违规事件发生后才知道我们违反了这些政策和规则。
中国政府发起了一系列监管行动,并就规范在中国的业务运营发表了多项公开声明,包括打击证券市场的非法活动,加强对使用可变利益实体(“VIE”)结构在海外上市的中国公司的监管,采取新措施扩大网络安全审查范围,以及扩大反垄断执法力度。我们不认为我们在中国的子公司直接受到这些监管行动或声明的约束,因为我们没有进行任何垄断行为,我们从未采用VIE结构,我们的业务不涉及任何受限制的行业或涉及网络安全。
如需更多信息,请参阅“风险因素——与在中国开展业务相关的风险——中国政府对我们开展业务活动的方式施加重大影响。其对我们业务的监督和酌处权可能会导致我们的运营和证券价值发生重大不利变化。中国法律、法规和政策的变化以及中国法律制度的不确定性可能对我们产生重大不利影响。此外,中国的规则和法规可能会迅速变化”,第29页,“风险因素——与在中国开展业务相关的风险——美国和中国的法规或美国和中国之间的关系的变化可能会对我们的业务、我们的经营业绩、我们筹集资本的能力以及我们的证券价值产生不利影响。任何此类变化都可能迅速发生,而且很少引起注意”,第32页,“风险因素——与在中国开展业务相关的风险——中国法律、规则和条例的解释和执行存在不确定性”。
6
2021年12月,SEC通过规则(“最终规则”),以实施《控股外国公司责任法》(“HFCAA”)。HFCAAA包括要求SEC识别提交年度报告的发行人,这些发行人的审计报告由位于外国司法管辖区的独立注册公共会计师事务所出具,而上市公司会计监督委员会(“PCAOB”)由于该会计师事务所管辖范围内的非美国当局(“经委员会认定的发行人”)采取的立场而无法检查或完全调查。HFCAAA还要求,在PCAOB自2021年以来连续三年无法对发行人的独立注册公共会计师事务所进行检查的情况下,SEC应禁止发行人在美国注册的证券在美国任何全国性证券交易所或场外交易市场进行交易。
2021年6月22日,美国参议院通过了《加速控股外国公司责任法》,并于2022年12月29日签署了题为《2023年综合拨款法》(“综合拨款法”)的立法,其中包含(其中包括)与《加速控股外国公司责任法》相同的条款,并修订了HFCAA,要求SEC禁止发行人的证券在任何美国证券交易所交易,如果其审计师连续两年而不是三年不受PCAOB检查。
2021年12月16日,PCAOB发布报告通知SEC,其认定PCAOB无法检查或调查总部位于中国大陆和香港的完全注册的公共会计师事务所,包括我们的前审计师Centurion ZD会计师事务所。2022年5月,在公司提交截至2021年12月31日的财政年度的10-K表格年度报告后,SEC最终将我们列为HFCAA下的委员会认定发行人。2022年12月15日,PCAOB发布报告,撤销2021年12月16日的认定,将中国大陆和香港从无法检查或调查完全注册的公共会计师事务所的司法管辖区名单中删除。出于这个原因,在我们于2023年4月14日提交了截至2022年12月31日的财政年度的10-K表格年度报告后,我们尚未被确定为委员会确定的发行人,并且预计不会根据HFCAA被确定为委员会确定的发行人。每年,PCAOB将决定是否可以对中国大陆和香港等司法管辖区的审计公司进行彻底的检查和调查。如果PCAOB在未来确定它不再完全有权检查和调查中国大陆和香港的完整会计师事务所,并且我们继续使用总部位于这些司法管辖区之一的会计师事务所就我们向SEC提交的财务报表出具审计报告,我们将在相关财政年度的10-K表格年度报告提交后被确定为委员会认定的发行人。我们现任核数师ARK Pro CPA & Co总部位于香港。无法保证我们不会在未来任何财政年度被认定为委员会认定的发行人,如果我们连续两年被如此认定,我们将受到经修订的HFCAA禁止交易的约束。
有关更多信息,请参阅“风险因素——与在中国开展业务相关的风险—— PCAOB历来无法检查我们的前审计师为我们的财务报表执行的审计工作,并且PCAOB过去无法对我们的前审计师进行检查,这剥夺了我们的投资者从此类检查中获得的好处。如果PCAOB无法检查或彻底调查位于中国的审计师,我们的证券未来可能会根据HFCAAA被禁止在美国交易。我们的证券退市,或其被退市的威胁,可能会对您的投资价值产生重大不利影响”,第28页。
除常规营业执照外,我们还需获得污染物排放许可证才能在中国经营业务。我们认为,我们的中国运营子公司已从中国相关当局获得我们在所有重大方面的运营所需的所有许可,并且我们在所有重大方面的运营所需的任何许可均未被中国当局拒绝。然而,我们无法向您保证,我们的中国子公司始终能够及时成功更新或更新相关业务所需的许可证或许可证,或者这些许可证或许可证足以开展我们目前或未来的所有业务。如果我们的中国子公司(i)没有收到或保持所需的许可或批准,(ii)无意中得出结论认为不需要此类许可或批准,或(iii)适用的法律、法规或解释发生变化,而我们的中国子公司需要在未来获得此类许可或批准,我们可能会受到罚款、法律制裁或暂停我们的中国运营子公司业务的命令,这可能会对我们的业务、财务状况和经营业绩产生重大不利影响。
关于我们之前的证券发行,根据中国现行法律、法规和监管规则,截至本委托书/招股说明书发布之日,我们认为,我们和我们的中国子公司,(i)无需获得中国证券监督管理委员会的许可,(ii)无需通过中国网络空间管理局(“CAC”)的网络安全审查,以及(iii)没有收到或被任何中国当局拒绝此类必要的许可。我们不能保证监管机构会同意我们的看法。截至本文发布之日,我们没有涉及到任何由CAC进行的网络安全审查调查,我们也没有收到这方面的询问、通知、警告或制裁。
7
然而,中国政府最近表示有意对在海外进行的发行和/或外国投资于中国发行人的发行实施更多的监督和控制。中国证监会于2023年2月17日发布《中国证监会试行办法和上市指引》,旨在规范中国境内公司的境外证券发行。2023年2月24日,证监会会同财政部、国家秘密保护总局、国家档案局修订了中国证监会、国家秘密保护总局、国家档案局2009年发布的《境外证券发行上市加强保密和档案管理规定》或《规定》。修订后的规定以《关于加强境内公司境外证券发行上市保密和档案管理的若干规定》为标题发布,与《试行办法》一起自2023年3月31日起施行。
鉴于上述《试行办法》、《上市指引》和修订后的《规定》出台的近期性质,与境外证券发行和其他资本市场活动相关的监管要求的制定、解释和实施仍存在重大不确定性。尽管有上述规定,截至本委托书/招股说明书发布之日,我们并不知悉有任何有效的中国法律或法规要求我们获得任何中国当局的许可才能向外国投资者发行证券,我们也没有收到中国证监会、CAC或对我们的经营具有管辖权的任何其他中国当局的任何询问、通知、警告或制裁。
我们已与中国证监会确认,与此相关的Redomicile合并和CBAT Cayman发行普通股将不会受到中国证监会的交易后备案程序的约束。
如需更多信息,请参阅第30页的“风险因素——与在中国开展业务相关的风险——中国政府越来越多地加强对在海外进行的发行或对中国发行人的外国投资的监管,这可能导致我们的运营发生重大变化,我们的证券可能贬值或变得一文不值”。
根据中国相关法律法规,我们被允许仅通过贷款或出资从我们的海外筹资活动的收益中向我们的中国子公司提供资金。在截至2023年12月31日和2024年12月31日的财政年度,我们分别向我们的中国子公司转让了20万美元和240万美元作为出资。截至2024年12月31日,内华达州发行人中比新能源公司已向我们现有的中国子公司累计出资1.4 104亿美元,这些出资由我们作为长期投资入账。在截至2025年9月30日的良好月份中,我们的中国子公司向中比新能源技术公司转让了160万美元,以支付其股票回购计划的费用。截至2025年9月30日,中比新能源技术股份有限公司已向我们现有的中国子公司累计出资1.4795亿美元。
在Hitrans于2021年11月被我们收购之前,它曾两次宣布分红。2020年1月,Hitrans宣布截至2018年12月31日和2019年12月31日止年度的股息。向其股东浙江美都石墨烯科技有限公司宣布并支付了2,958,048美元的股息。对于其他股东,2020年1月宣布的股息总额为2,480,944美元,其中1,250,181美元在收购完成后被我们放弃,截至本代理声明/招股说明书日期,余额仍未支付。2018年3月,Hitrans宣布截至2017年12月31日止年度的股息为1,333,135美元,其中533,254美元于2018年7月支付,其余799,881美元于2019年支付。除上述股息外,我们和我们的中国子公司之前没有宣派或支付任何现金股息或实物股息,近期也没有宣派或支付任何股息的计划。我们目前打算保留大部分(如果不是全部)可用资金和任何未来收益,以运营和扩展我们的业务。
8
根据中国法律法规,我们在公司间资金转账和外汇管制方面受到各种限制。如果我们的现金在中国境内或由中国实体持有,由于中国政府对我们转移现金的能力施加的限制和限制,这些资金可能无法用于向我们的投资者分配股息,或在中国境外作其他用途。中国政府对人民币兑换成外币实施管制,在某些情况下,对将货币汇出中国大陆实施管制。我们的中国子公司以人民币、欧元和美元获得收入。我们的中国子公司只能在满足相关法定条件和程序并按照中国会计准则和法规确定后,从其累计税后利润(如有)中支付股息。如果中国的外汇管制制度阻止我们获得足够的外币来满足外币需求,我们可能无法以外币向我们的股东支付股息。此外,我们可能会向我们的中国子公司提供贷款,但须获得中国政府机构的批准或注册,并有金额限制,或者我们可能会向我们的中国子公司提供额外的出资。中国对境外控股公司向中国实体提供贷款和直接投资的监管以及政府对货币兑换的控制可能会延迟或阻止我们使用我们的资金向我们的中国子公司提供贷款或额外出资,这可能会对我们中国子公司的流动性以及我们在中国为业务提供资金和扩大业务的能力产生重大不利影响,并导致我们的证券价值大幅下降或变得一文不值。我们无法向您保证,中国政府不会干预或限制我们进行公司间现金转移的能力。
如需更多信息,请参阅“风险因素——与在中国开展业务相关的风险——中国政府对我们开展业务活动的方式施加重大影响。其对我们业务的监督和酌处权可能会导致我们的运营和证券价值发生重大不利变化。中国法律、法规和政策的变化以及中国法律制度的不确定性可能对我们产生重大不利影响。此外,中国的规则和法规可能会迅速变化”(第29页)和“风险因素——与在中国开展业务相关的风险——中国对离岸控股公司向中国实体提供贷款和直接投资的监管以及政府对货币兑换的控制可能会限制或阻止中比新能源科技股份有限公司向其中国子公司提供额外出资或贷款”(第35页)。
您应仔细考虑下文总结的风险和不确定性以及从第13页开始的“风险因素”部分所述的风险,包括从第13页开始的“与Redomicile合并相关的风险”、从第17页开始的“与我们的业务相关的风险”、从第28页开始的“与在中国开展业务相关的风险”以及从第38页开始的“与公司普通股和CBAT Cayman普通股相关的风险”,以及本委托书/招股说明书中包含的其他信息,然后再决定如何投票。
与Redomicile合并相关的风险
| ● | 您作为公司股东的权利将因重组合并而发生变化,并且根据适用法律和CBAT Cayman经修订和重述的组织章程大纲和章程,您可能无法获得与根据内华达州修订法规和公司章程和章程作为公司股东相同的权利。 |
| ● | 开曼群岛的法律可能不会为CBAT开曼股东提供与向在美国注册成立的公司的股东提供的相同的利益。 |
| ● | Redomicile合并的预期收益可能无法实现。 |
| ● | 作为一家外国私人发行人,CBAT Cayman将无需向其股东提供与该公司在该公司仍为美国公共发行人时所需的相同信息,因此,您收到的有关CBAT Cayman的信息可能不如您收到的有关公司的信息多,并且根据适用法律和CBAT Cayman修订和重述的组织章程大纲和章程,您可能无法像根据适用法律和公司公司章程和细则作为公司股东一样,获得作为CBAT Cayman实益拥有人的同等程度的保护。 |
| ● | 基于美国联邦证券法针对CBAT Cayman的民事责任条款的民事责任强制执行可能会更加困难。 |
| ● | CBAT Cayman普通股的市场可能与公司普通股的市场不同。 |
9
与我们业务相关的风险
| ● | 我们的独立审计师对我们持续经营的能力表示了重大怀疑。 |
| ● | 新产品开发存在固有风险,我们开发和营销新产品的努力可能会失败。 |
| ● | 如果有的话,我们未能跟上快速的技术变化和不断发展的行业标准,可能会导致我们的产品过时和不那么适销对路,从而导致市场份额流失给我们的竞争对手。 |
| ● | 维持我们的研发活动和制造业务需要大量资本支出,我们无法或未能维持我们的业务可能会对我们的市场份额和创收能力产生重大不利影响。 |
| ● | 我们面临来自其他电池制造商以及正极材料和前驱体生产商的激烈竞争,其中许多公司拥有明显更多的资源。 |
| ● | 我们的很大一部分收入依赖于数量有限的客户,这种依赖很可能会持续下去。 |
| ● | 我们的业务依赖于轻型电动汽车、电动汽车、储能,如住宅能源供应和UPS应用,以及其他大功率电力设备的需求增长。 |
| ● | 我们的成功部分取决于使用我们产品的终端应用的制造商的成功,而我们未能获得这些制造商对我们产品的认可可能会对我们的经营业绩和盈利能力产生重大不利影响。 |
| ● | 针对我们产品质量的索赔,我们没有产品责任险。我们产品的缺陷可能导致客户流失和收入减少、意外开支和市场份额损失。 |
| ● | 我们没有来自客户的长期采购承诺,这可能会导致我们的收入在不同时期之间存在重大的不确定性和波动性。 |
| ● | 我们非常依赖技术和系统来支持我们的生产、供应链、支付、财务报告和我们业务的其他关键方面。这些系统的任何故障、不足、中断或安全故障都可能对我们的业务、声誉和品牌、财务状况和运营结果产生重大不利影响。 |
| ● | 我们和我们的独立公共会计师事务所发现,截至2024年12月31日,我们在财务报告内部控制方面存在重大缺陷。如果我们未能纠正重大弱点,我们可能无法准确报告我们的财务业绩或防止欺诈,投资者信心和我们股票的市场价格可能会受到不利影响。 |
与在中国开展业务相关的风险
| ● | PCAOB历来无法检查我们的前审计师为我们的财务报表所做的审计工作,并且PCAOB过去无法对我们的前审计师进行检查,这剥夺了我们的投资者从此类检查中获得的好处。如果PCAOB无法检查或彻底调查位于中国的审计师,我们的证券未来可能会根据HFCAAA被禁止在美国交易。我们的证券退市,或被退市的威胁,可能会对您的投资价值产生重大不利影响。 |
| ● | 中国政府对我们开展业务活动的方式施加重大影响。其对我们业务的监督和酌处权可能会导致我们的运营和证券价值发生重大不利变化。中国法律、法规和政策的变化以及中国法律制度的不确定性可能对我们产生重大不利影响。此外,中国的规章制度可以迅速改变。 |
10
| ● | 中国政府越来越多地加强对在海外进行的发行或对中国发行人的外国投资的监管,这可能导致我们的运营发生重大变化,我们的证券可能会贬值或变得一文不值。 |
| ● | 美国和中国法规的变化或美国和中国之间的关系可能会对我们的业务、我们的经营业绩、我们筹集资金的能力以及我们的证券价值产生不利影响。任何这样的变化都可能很快发生,而且很少引起注意。 |
| ● | 中国法律、法规和规章的解释和执行存在不确定性。 |
| ● | 中比新能源,Inc.作为一家在美国内华达州注册成立的控股公司,本身并无重大经营活动,其现金需求依赖于我们在中国的运营子公司支付的股息和其他股权分配。拟议的移址合并考虑通过使CBAT Cayman成为合并后企业集团的最终母公司,将公司重新并入开曼群岛。因此,在完成合并后,CBAT Cayman作为一家在开曼群岛注册成立的控股公司,本身并无重大经营活动,将依赖我们在中国的运营子公司就股权支付的股息和其他分配来满足其现金需求。 |
| ● | 汇率波动可能会对我们的业务和证券价值产生不利影响。 |
| ● | 投资者可能会在根据美国法律,包括联邦证券法或其他外国法律对我们或我们的管理层实施法律程序送达、执行外国判决或在中国提起原始诉讼方面遇到困难。 |
| ● | 中国对离岸控股公司向中国实体提供贷款和直接投资于中国实体的监管以及政府对货币兑换的控制可能会限制或阻止中比新能源,Inc.(或在Redomicile合并之后,CBATCAT)向其中国子公司提供额外出资或贷款。 |
| ● | 根据企业所得税法,我们可能被归类为中国“居民企业”。这种分类可能会对我们和我们的非中国股东造成不利的税务后果。 |
与公司普通股及CBAT Cayman普通股相关的风险
| ● | 许多因素,其中许多是我们无法控制的,可能导致我们证券的市场价格大幅波动。 |
| ● | 卖空者采用的技术可能会压低中比新能源技术公司普通股的市场价格(或在Redomicile合并之后,CBAT Cayman的普通股)。 |
| ● | 如果我们未能遵守或重新遵守纳斯达克的任何继续上市要求,我们将面临可能的退市,这将导致中比新能源 Energy Technology,Inc.的股票(或在Redomicile合并之后,CBAT Cayman的股票)的公开市场受到限制,并使我们更难获得未来的债务或股权融资。 |
| ● | 如果我们直接受到涉及在美上市中国公司的审查、批评和负面宣传,我们可能不得不花费大量资源调查和解决可能损害我们的业务运营、股价和声誉并可能导致贵方对我们股票的投资损失的事项,特别是如果此类事项不能得到有利的处理和解决。 |
11
我们在这份委托书/招股说明书中包含了某些可能构成“前瞻性陈述”的陈述,这些陈述基于我们管理层的信念和假设以及我们目前可获得的信息。出于联邦和州证券法的目的,除历史事实陈述之外的所有陈述均为前瞻性陈述。这些前瞻性陈述涉及可能对我们的财务或经营业绩产生重大影响的不确定性。这些前瞻性陈述可以通过诸如“预期”、“相信”、“预见”、“预期”、“打算”、“计划”、“可能”、“将”、“可能”和“应该”等术语以及这些术语的否定或其他类似表述来识别。本文件中的前瞻性陈述,除其他外,包括关于拟议的Redomicile合并的潜在利益的陈述,包括未来的财务和运营结果、计划、目标、期望和意图以及Redomicile合并完成的预期时间。此外,所有涉及我们预期或预期将在未来发生的经营业绩、事件或发展的陈述,包括与拟议交易对股东和公司的好处、成本节约和完成拟议交易的预期时间表有关的陈述,均为前瞻性陈述。这些前瞻性陈述涉及重大风险和不确定性,可能导致实际结果与此类陈述明示或暗示的结果存在重大差异。
风险和不确定因素包括(其中包括)与在预期时间范围内满足完成移构合并的条件有关的风险(包括未能获得必要的股东批准)或根本没有风险;与实现移构合并的预期收益的能力有关的风险,包括可能无法实现或无法在预期时间内实现拟议的移构合并的预期收益;交易中断使维持业务变得更加困难,合同和运营关系;已经或可能对公司提起的任何法律诉讼的不利结果;未能保护专有信息免受未经授权的访问或无意发布;留住关键人员的能力;本公告或拟议的移址合并的完成对公司普通股市场价格以及对公司经营业绩的负面影响;重大交易成本、费用、开支和收费;与拟议的移址合并相关的诉讼风险;其他业务影响,包括行业、市场、经济、政治或监管条件;未来的汇率和利率;税收和其他法律、法规、费率和政策的变化;未来的企业合并或处置;以及竞争性发展。
你不应该过分依赖前瞻性陈述。无法保证前瞻性陈述所预期的任何事件将会发生或发生,或者如果其中任何事件确实发生,它们将对公司的经营业绩、财务状况或现金流量产生何种影响,或在Redomicile合并之后产生何种影响,CBAT Cayman。实际结果可能与本委托书/招股说明书中讨论的结果存在重大差异。所有前瞻性陈述仅在本委托书/招股说明书发布之日发表。我们将不承担任何义务更新或修改前瞻性陈述,无论是由于新信息、未来事件、不确定性或其他原因,截至任何未来日期。
12
除了本代理声明/招股说明书中包含的其他信息,包括“关于前瞻性声明的警示性声明”中涉及的事项,在决定是否投票支持通过合并协议和批准重新办公合并时,您应该仔细考虑以下风险因素。您还应该阅读并考虑与我们业务相关的风险因素,因为这些风险因素可能会在Redomicile合并后影响CBAT Cayman的运营和财务业绩。
您作为公司股东的权利将因重组合并而发生变化,并且根据适用法律和CBAT Cayman经修订和重述的组织章程大纲和章程,您可能无法获得作为公司股东根据适用法律和公司章程和细则作为公司股东所享有的与作为公司股东相同的权利。
由于内华达州法律与开曼群岛法律之间的差异以及公司与CBAT Cayman的管辖文件之间的差异,我们无法采用与公司管辖文件相同的适用于CBAT Cayman的管辖文件,但是,我们已试图在经修订和重述的CBAT Cayman组织章程大纲和章程(将于生效时生效)中保留在开曼群岛法律许可的范围内,根据公司章程和章程存在的股东与我们的董事会之间的相同的重大权利和权力分配。尽管如此,CBAT Cayman经修订和重述的组织章程大纲和章程细则在形式和实质上均与公司章程和章程不同,您作为股东的权利将发生变化。例如:
| ● | 根据内华达州修订法规,处置一家公司的全部或几乎全部财产,而不是在公司业务的通常和正常过程中,通常需要获得有权就该事项进行投票的多数股份持有人的批准。根据《开曼公司法》或CBAT Cayman经修订和重述的组织章程大纲和章程细则,没有同等条款。然而,作为开曼群岛法律的事项,这种处置必须是善意并符合公司的最佳利益和适当的目的。 | |
| ● | 根据内华达州修订法规,公司一般不得在该人成为相关股东的交易时间后的最长两年内与相关股东进行业务合并,并且在这两年后受到进一步限制。根据《开曼公司法》或CBAT Cayman经修订和重述的组织章程大纲和章程细则,没有同等条款。然而,作为开曼群岛法律的事项,这种交易必须是善意并且符合公司的最大利益。 | |
| ● | 根据内华达州修订法规,任何股东或拥有公司至少15%已发行股份的一名或多名股东,可应书面要求,说明其目的,在正常营业时间内出于适当目的查阅公司账簿和财务记录,并对此类账簿和财务记录进行复印和审计。此外,任何持有其股份超过六个月的股东或一名或多名拥有公司至少5%已发行股份的股东,可应书面要求,说明其目的,查阅公司章程文件和股票分类账。根据《开曼公司法》,开曼群岛公司的股东没有检查公司公司记录的一般权利。但是,他们将拥有CBAT Cayman经修订和重述的组织章程大纲和章程细则中可能规定的权利,并且CBAT Cayman打算向其股东提供载有经审计财务报表的年度报告。 | |
| ● | 根据内华达州修订法规,如果满足内华达州修订法规的要求,股东可以提起衍生诉讼。根据开曼群岛法律,CBAT Cayman通常是适当的原告,并且作为一般规则,除非在某些有限的情况下,少数股东不得提起派生诉讼。 |
有关这些以及其他重大差异的详细讨论,请参阅标题为“公司法的差异”部分下您作为公司普通股股东的权利与您作为CBAT Cayman股东的权利的对比图。
13
开曼群岛的法律可能不会为CBAT开曼股东提供与向在美国注册成立的公司的股东提供的相同的利益。
CBAT Cayman的公司事务受其经修订和重述的组织章程大纲和章程细则(自生效时起生效)、《开曼公司法》和开曼群岛普通法的管辖。根据开曼群岛法律,股东对CBAT Cayman董事采取行动的权利、少数股东的行动以及CBAT Cayman董事的信托义务在很大程度上受开曼群岛普通法和CBAT Cayman修订和重述的组织章程大纲和章程细则的管辖。开曼群岛的普通法部分源自开曼群岛相对有限的司法判例和英国普通法,其法院的裁决具有说服力,但对开曼群岛的法院没有约束力。CBAT Cayman股东的权利及其董事的受托责任并不像美国某些司法管辖区的法规或司法先例所规定的那样明确。特别是,开曼群岛的证券法律体系相对于美国较不发达。因此,面对CBAT Cayman管理层、董事或控股股东的行动,CBAT Cayman的股东在保护其利益方面可能比在美国司法管辖区注册成立的公司的股东更加困难。此外,开曼群岛公司的股东可能没有资格在美国联邦法院提起股东派生诉讼。
有关开曼群岛相对于内华达州股东投票要求差异的详细讨论,请参见标题为“公司法差异”的部分。
Redomicile合并的预期收益可能无法实现。
我们在这份代理声明/招股说明书中介绍了Redomicile合并的预期收益。请看题为“通过合并协议—— Redomicile合并的背景和原因”一节。我们无法保证Redomicile合并的所有目标都会实现,并且Redomicile合并的部分或全部预期收益可能不会发生,特别是由于收益的实现在某种程度上受制于我们无法控制的因素。
这些因素包括,除其他外,与我们签订合同和开展业务的第三方的反应以及投资者和分析师的反应。此外,如果适用于外国私人发行人的SEC规则发生变化,或者如果我们未能获得外国私人发行人的资格,预期的SEC报告要求和相关费用的减少可能无法实现。虽然我们预计Redomicile合并将使我们能够长期降低运营、行政、法律和会计成本,但这些好处可能无法实现。
就美国联邦所得税而言,CBAT Cayman将继续被视为美国公司。
Redomicile合并后,CBAT Cayman作为公司的继任者,在美国联邦所得税方面将继续被视为美国公司。据此,CBAT Cayman将继续像在内华达州注册成立一样缴纳美国联邦所得税,并且CBAT Cayman支付给非美国股东的股息一般将按30%的税率(或适用的所得税条约规定的降低的税率)缴纳预扣税。虽然预计Redomicile合并不会对我们的有效税率产生任何实质性影响,但美国税法的变化可能会对我们的经营业绩和盈利能力产生不利影响。
14
作为一家外国私人发行人,CBAT Cayman将无需向其股东提供与该公司在该公司仍为美国公共发行人时所需的相同信息,因此,您收到的有关CBAT Cayman的信息可能不如您收到的有关公司的信息多,并且根据适用法律和CBAT Cayman修订和重述的组织章程大纲和章程,您可能无法像根据适用法律和公司公司章程和细则作为公司股东一样,获得作为CBAT Cayman实益拥有人的同等程度的保护。
继Redomicile合并完成后,根据SEC的相关规则和规定,CBAT Cayman预计将符合“外国私人发行人”的资格。CBAT Cayman仍将遵守《萨班斯-奥克斯利法案》的授权。然而,作为一家外国私人发行人,如果CBAT Cayman是一家在美国注册成立的公司,或者不满足符合外国私人发行人资格的其他条件,则CBAT Cayman将豁免遵守《交易法》下的某些规则,否则这些规则将适用。例如:
| ● | CBAT Cayman将不会被要求提供与根据《交易法》注册证券的美国公司一样多的《交易法》报告,或者频率和速度一样快。例如,CBAT Cayman将不会被要求在特定重大事件发生后的四个工作日内提交表格8-K的当前报告。相反,CBAT Cayman将需要立即以表格6-K提交报告,凡CBAT Cayman(a)根据开曼群岛法律制作或被要求公开的任何信息,(b)向NASDAQ提交或被要求向NASDAQ提交且由NASDAQ公开的任何信息,或(c)以其他方式分发或被要求分发给其股东的任何信息。与表格8-K不同,没有必须提供表格6-K的确切截止日期。此外,CBAT Cayman将不需要以表格10-K提交年度报告。作为一家外国私人发行人,CBAT Cayman将需要在其财政年度结束后的四个月内以表格20-F提交年度报告; | |
| ● | CBAT Cayman将不需要在某些问题上提供相同水平的披露,例如高管薪酬; | |
| ● | 根据《交易法》,CBAT Cayman将免于以表格10-Q提交季度报告; | |
| ● | CBAT Cayman将不受遵守FD条例的要求的约束,该条例对有选择地披露重大信息施加了一定的限制; | |
| ● | CBAT Cayman将不需要遵守《交易法》关于就根据《交易法》注册的证券征集代理、同意或授权的第14条;和 | |
| ● | CBAT Cayman将不需要遵守《交易法》第16条的某些规定,包括要求非董事或高级职员的重要股东就其股票所有权和交易活动提交公开报告的规定,以及那些确立内部人对任何“短线”交易交易实现的利润承担责任的规定。然而,自2026年3月18日起,CBAT Cayman的董事和高级职员将被要求根据修订后的《交易法》第16条提交其股票所有权和交易活动的公开报告。 |
因此,如果我们仍然是一家拥有公开交易证券的美国公司,则可能无法根据适用法律和CBAT开曼修订和重述的组织章程大纲和章程细则为您提供相同的保护或信息。
15
如果CBAT Cayman在Redomicile合并完成后未能获得外国私人发行人的资格,或在未来某个时间失去其作为外国私人发行人的地位,CBAT Cayman将被要求完全遵守适用于美国国内发行人的《交易法》的报告要求,并将产生作为外国私人发行人不会产生的重大运营、行政、法律和会计成本。
在完成对Redomicile的合并后,预计CBAT Cayman将符合SEC规则和条例规定的“外国私人发行人”资格。作为一家外国私人发行人,CBAT Cayman将免于遵守《交易法》下的某些规则,如果CBAT Cayman是一家在美国注册成立的公司或不满足符合外国私人发行人资格的其他条件,这些规则将在其他情况下适用。作为一家外国私人发行人,CBAT Cayman将无需向其股东提供与该公司在该公司仍为美国公共发行人时所需的相同信息,因此,您收到的有关CBAT开曼的信息可能不如您收到的有关公司的信息多,并且根据适用法律和CBAT开曼经修订和重述的组织章程大纲和章程,您可能无法获得与作为公司股东根据适用法律和公司公司章程和细则作为公司股东相同级别的保护。虽然在完成移构式合并后,预计CBAT Cayman将具备外国私人发行人的资格,但如果CBAT Cayman在完成移构式合并后未能具备外国私人发行人的资格,或在未来某个时间失去其外国私人发行人的地位,CBAT Cayman将被要求完全遵守适用于美国国内发行人的《交易法》的报告要求,并将产生作为外国私人发行人不会产生的重大运营、行政、法律和会计成本。
国内和国外法律的变化,包括税法的变化,可能会对CBAT Cayman、其子公司及其股东产生不利影响,并且无论我们是否影响Redomicile合并,我们的有效税率都可能增加。
美国或开曼群岛两地或其中任何一地的税法、法规或条约或其解释或执行的变化,可能会对Redomicile合并对CBAT Cayman及其股东的税务后果和/或我们的有效税率(无论是否与Redomicile合并相关或以其他方式)产生不利影响。虽然预计Redomicile合并不会对我们的有效税率产生任何实质性影响,但我们经营所在司法管辖区的税收政策存在不确定性,我们的有效税率可能会增加,任何此类增加都可能是重大的。
基于美国联邦证券法针对CBAT Cayman的民事责任条款的民事责任强制执行可能会更加困难。
在Redomicile合并后,我们所有的执行官和大多数董事将继续居住在美国境外。因此,可能难以在美国境内向这些人中的任何一个人送达法律程序,也可能难以在美国境内和境外执行您在任何诉讼中可能在美国法院针对这些人获得的判决,包括基于美国联邦或州证券法的民事责任条款的诉讼。由于CBAT Cayman是一家开曼群岛公司,与目前美国对该公司作出的判决相比,投资者在美国法院执行针对CBAT Cayman作出的判决也可能遇到更多困难。此外,与在美国法院对美国公司提出类似索赔相比,在开曼群岛法院对CBAT Cayman提出某些类型的索赔可能更加困难(或不可能)。
16
CBAT Cayman普通股的市场可能与公司普通股的市场不同。
尽管预计CBAT Cayman普通股将获准在纳斯达克上市,代码为“CBAT”,但作为一家根据开曼群岛法律注册成立的公司,CBAT Cayman的股票可能会吸引不同的机构投资者,或影响当前投资者的投资水平,这些投资者可能更喜欢或可能被内部准则要求投资于在美国注册成立的公司。因此,迁址可能会影响我们的机构投资者基础,或他们各自对我们证券的投资水平,并可能导致CBAT Cayman普通股的市场价格、交易量和波动性与公司普通股的市场价格、交易量和波动性发生变化。
我们预计,即使Redomicile合并未获批准或完成,也将产生交易成本。
我们预计不会产生与Redomicile合并有关的材料成本,这些成本已经并将继续在发生时计入费用。无论Redomicile合并是否完成,以及在您对提案进行投票之前,这些费用的大部分都将产生。我们预计将产生成本和费用,包括专业费用,以遵守开曼群岛公司和其他法律。此外,我们预计将产生与Redomicile合并相关的律师费、会计师费、备案费、邮寄费用、招揽费和财务印刷费用,即使Redomicile合并未获批准或完成。Redomicile合并还可能通过转移管理层和员工对经营我们业务的注意力以及增加其他行政成本和开支而对我们产生负面影响。
我们的董事会可能会选择推迟或放弃Redomicile合并。
根据我们董事会的行动,可随时推迟或放弃完成重组合并。虽然我们目前预计,在采纳合并协议的提议获得批准后,将迅速进行合并,但我们的董事会可能会推迟完成或放弃合并,原因包括:现有或拟议法律的变化、我们认为合并将涉及税收或其他风险超过其收益、我们认为与合并相关的预期收益水平将会降低、与税务当局就合并(或其某些方面)发生争议,完成Redomicile合并的成本意外增加,或我们的董事会认为Redomicile合并不符合公司或其股东的最佳利益或Redomicile合并将对公司或其股东产生重大不利后果的任何其他认定。
我们的独立审计师对我们持续经营的能力表示了重大怀疑。
我们的独立审计师已在其就公司截至2024年12月31日止年度的10-K表格年度报告中包含的财务报表发表的审计意见中添加了解释性段落,该报告以引用方式并入本文,其中指出,财务报表的编制假设我们将持续经营。正如公司截至2024年12月31日止年度的10-K表格年度报告所载综合财务报表附注1所讨论的那样,我们存在营运资金短缺、前几年产生的经常性净亏损产生的累计赤字以及截至2024年12月31日在不到一年内到期的重大短期债务。这些情况对我们持续经营的能力产生了重大怀疑。我们计划提高我们的盈利能力,在到期时更新我们的银行借款,并通过银行借款和股权融资筹集额外资金,以满足我们的日常现金需求。然而,无法保证我们将成功执行此类计划或以可接受的条款获得额外的股权或债务融资。本委托书/招股说明书中包含的经审计的合并财务报表不包括可能因这种不确定性的结果而导致的任何调整。
17
收购Hitrans的控股权益并没有完全实现预期收益,因为其财务表现低于最初的预期。然而,它继续提供战略价值,包括市场存在和与我们现有业务的潜在协同效应。我们仍然专注于利用Hitrans的能力并探索机会,以提高其对我们整体业务的贡献。
我们于2021年11月完成了对Hitrans 81.56%的注册股权(占实收资本的75.57%)的收购。截至2024年12月31日,由于Hitrans随后的股权融资和我们出售Hitrans的某些股权,我们的所有权已减少至67.33%的注册股权(占实收资本的72.99%)。我们已缴足认缴的Hitrans公司注册资本。
自收购以来,Hitrans的收入有所下降。例如,正极材料和前驱体销售的净收入从截至2023年12月31日的财政年度的7140万美元减少到截至2024年12月31日的财政年度的4000万美元。
收购一般会带来风险,例如(i)需要将所收购的业务和产品与我们自己的业务和产品进行整合和管理;(ii)对我们的资源、系统、程序和控制的额外需求;(iii)我们正在进行的业务中断;(iv)与目标公司相关的潜在未知或无法量化的负债;以及(v)转移管理层对其他业务关注的注意力。收购Hitrans涉及我们之前股权融资的大量资金投资,并导致一次性费用和开支。鉴于Hitrans自收购以来表现不佳,我们可能无法实现预期的收入、收入或其他回报,我们承诺的资源可能无法用于其他战略机会。如果我们无法扭转Hitrans业绩下滑的趋势或减轻相关风险,我们的经营业绩可能会受到负面影响。
此外,我们在截至2024年12月31日和2023年12月31日的年度分别确认了长期资产减值损失50万美元和710万美元。此类减值费用指长期资产的账面值超过Hitrans生产设施的估计公允价值,用于生产制造锂电池所用材料。由于Hitrans部门表现不佳,我们还在截至2022年12月31日的年度确认了160万美元的商誉减值损失。与Hitrans的收购或在另一项收购中获得的商誉或其他无形资产的任何额外减值或与任何收购或投资活动相关的收益费用,可能会大大减少我们的收益。
如果我们的业务经营所处的经济环境以及关键的经济和业务假设发生重大变化,我们可能会面临额外的减值费用。
评估物业、厂房及设备及其他可识别无形资产的潜在减值,是我们正常持续经营审查的组成部分。长期资产的潜在减值测试取决于众多假设,并反映了我们在特定时间点的最佳估计,这可能因测试日期而异。我们的业务所处的经济环境以及有关预计产品售价和材料成本、市场增长和通货膨胀率的关键经济和业务假设,可能会显着影响减值测试的结果。基于这些假设的估计可能与实际结果有很大差异。用于评估潜在减值的因素和假设的变化可能对减值的存在和幅度以及确认此类减值的时间产生重大影响。未来经济环境的变化和被评估资产的经济前景也可能导致减值费用。任何重大资产减值都会对我们的财务业绩产生不利影响。
如果我们不能继续及时开发新产品,并以有利的利润率,我们可能无法有效竞争。
电池行业在产品寿命、产品设计和应用技术方面的创新步伐引人注目。我们已经并将继续在研发方面进行投资,目标是进一步创新。新产品的成功开发和导入以及线的延伸,面临着客户接受度和竞争对手反应的不确定性,也面临着蚕食我们现有产品销售的可能性。此外,我们创造新产品和线延伸以及维持现有产品的能力受到我们能否:
| ● | 开发和资助研究和技术创新; |
18
| ● | 接受并维护必要的知识产权保护; |
| ● | 获得政府批准和登记; |
| ● | 遵守政府法规;和 |
| ● | 成功预测客户的需求和偏好。 |
未能开发和推出成功的新产品可能会阻碍我们业务的增长,任何新产品开发或推出的延迟也可能损害我们的竞争地位。如果竞争对手推出的新产品或增强产品明显优于我们的产品,或者如果他们开发或应用的制造技术允许他们以相对于我们的低得多的成本进行制造,我们可能无法在受这些变化影响的细分市场中成功竞争。
新产品开发存在固有风险,我们开发和营销新产品的努力可能会失败。
2020年6月,我武生物全资附属公司BAK亚洲与高淳EDZ订立框架投资协议。根据该协议,我们有意在高淳EDZ的支持下开发某些预计总产能约为20GWh/年的锂电池项目。另见“项目1。业务—扩大制造能力》,该公司发布了截至2024年12月31日止年度的10-K表格年度报告(以引用方式并入本文),以获取有关我们与高淳EDZ合作的更多信息。我们已投产两条32140型号大尺寸圆柱“无表”电池生产线,实际产能1.3GWh/年。Model 32140电池可用于轻型电动汽车、电动汽车和储能。我们还在2023年6月宣布成功量产Model 32140钠离子圆柱电池,使我们成为全球仅有的几家具备钠离子电池量产能力的公司之一。我们还正在建立包括Model 40135在内的更大尺寸圆柱电池的新生产线,同时同步推进Model 46950等下一代产品的开发。
此外,我们一直在逐步淘汰轻型电动汽车业务。2020年,我们冒险开发轻型电动汽车项目。2020年11月9日,我们成立了新的子公司南京BFD,正式命名为南京大新,以启动和发展我们的轻型电动汽车业务。然而,由于竞争格局和不断变化的市场偏好,这一新业务线的发展并不成功。因此,自2023年起,南京BFD已从电动自行车、摩托车和汽车零配件的开发和制造转向钠离子电池的制造。于2021年8月4日注册成立、专注于电动自行车、摩托车及汽车零配件研发与制造的南京BFD全资子公司江苏达鑫于2023年12月22日解散。
我们无法保证,由于业务的高度竞争性,我们的新产品将会出现市场认可,或者我们未来的业务冒险不会失败。公司曾在频繁推出新产品和品线延伸且此类产品推出往往需要大量投资和支持的行业进行运营和竞争。公司了解终端用户需求和偏好的能力是保持和提高其产品竞争力的关键。新产品的开发和引进,以及对现有产品和产品线的改造,需要大量有效的研究、开发和营销支出,如果新产品或改造后的产品不能获得广泛的市场认可,公司可能无法收回。与新产品开发和营销工作相关的固有风险,包括产品开发或上市延迟、开发期间的产品性能问题、影响正在开发的新产品的不断变化的监管框架以及此类产品中包含的关键原材料的可用性。这些固有风险可能导致新产品和产品线扩展未能达到预期的市场接受水平、产品引入失败导致的额外成本以及公司未能率先进入市场。由于公司继续专注于产品的创新和翻新,在公司无法有效开发和引入新的或翻新的产品以及线或品牌延伸的情况下,公司的业务、财务状况或经营业绩可能会受到不利影响。
19
如果有的话,我们未能跟上快速的技术变化和不断发展的行业标准,可能会导致我们的产品过时和不那么适销对路,从而导致市场份额流失给我们的竞争对手。
锂电池市场以及电池材料行业的特点是技术不断变化,行业标准不断发展,这是很难预测的。这种情况,再加上频繁推出新产品和型号,缩短了产品生命周期,并可能使我们的产品过时或无法销售。我们适应不断变化的行业标准和预测未来标准的能力将是保持和提高我们的竞争地位和增长前景的重要因素。为实现这一目标,我们已投资并计划继续在我们的研发基础设施上投入大量财政资源。截至本代理声明/招股说明书日期,我们在中国大连、南京和绍兴设有设施,拥有约514名研发人员和超过9,151平方米的专用于研发活动的空间。
然而,研发活动本质上是不确定的,我们在将我们的研究成果商业化时可能会遇到实际困难。因此,我们对研发基础设施的重大投资可能不会产生结果。另一方面,我们的竞争对手可能会改进他们的技术,甚至实现技术突破,这将使我们的产品过时或不那么适销对路。因此,我们未能通过引入新的和增强的产品有效地跟上快速的技术变化和不断发展的行业标准,可能会导致我们失去市场份额并遭受收入的减少。
维持我们的研发活动和制造业务需要大量资本支出,我们无法或未能维持我们的业务可能会对我们的市场份额和创收能力产生重大不利影响。
截至2024年12月31日和2023年12月31日止年度,我们分别发生了约1720万美元和3110万美元的资本支出。由于意外开支、监管变化和其他影响我们业务的事件,我们可能会产生大量额外的资本支出。如果我们无法或未能及时以可接受的条件获得资本并充分维持我们的制造能力,我们可能会失去客户,并可能对我们的市场份额和我们产生收入的能力产生重大不利影响。
我们面临来自其他电池制造商以及正极材料和前驱体生产商的激烈竞争,其中许多公司拥有明显更多的资源。
电动汽车和轻型电动汽车所用电池市场竞争激烈,其特点是技术变革频繁,行业标准不断演变。我们预计竞争将变得更加激烈。竞争加剧可能导致平均售价下降,造成毛利率下降。我们已经面临并将继续面临来自传统充电电池制造商的竞争,例如铅酸电池、其他锂离子电池制造商以及从事采用新技术的电池开发的公司。其他大功率锂电池生产企业目前包括国轩高科、EVE电池、山东金彩、EVPS和动力长电等。
这些现有的竞争对手,很多都比我们拥有更大的资金、人员、技术、制造、营销、销售等资源。因此,这些竞争对手可能处于更有利的地位,可以对市场机会、新技术或新兴技术以及不断演变的行业标准做出快速反应。我们的许多竞争对手正在开发多种电池技术,如锂聚合物、方形电池、圆柱电池和燃料电池电池,这些技术有望与我们现有的产品线相竞争。其他承担固体聚合物锂离子电池研发活动的企业已研发出样机,正在建设商业化规模生产设施。有可能我们的竞争对手将能够推出比我们更理想的功能的新产品,他们的新产品将获得市场认可。如果我们的竞争对手成功做到这一点,我们可能无法保持我们的竞争地位,我们未来的成功将受到重大不利影响。
正极材料和前驱体市场发展迅速。技术和产品标准的快速和持续变化可能会降低我们的正极材料和前驱体产品的竞争力,甚至过时,特别是如果我们未能继续改善我们的正极材料和前驱体产品的性能。可以开发并成功引入在一个或多个性能属性上优于我们的正极材料和前驱体产品的竞争技术。我们知道某些公司,包括使用与我们的技术类似的电池化学技术的北京Easpring材料科技有限公司和宁波容贝锂电池材料有限公司以及这些或其他公司已经推出或可能推出与我们的产品直接竞争的产品,并且未来可能在一个或多个性能属性上优于我们的产品,可能作为我们产品的更便宜的替代品提供给我们的客户,或者可能导致我们产品的定价压力增加。
20
我们的很大一部分收入依赖于数量有限的客户,这种依赖很可能会持续下去。
我们的很大一部分收入一直依赖于数量有限的客户。截至2024年12月31日和2023年12月31日止年度,我们的前五大客户分别占我们收入的约66.1%和65.6%。依赖少数客户可能会使我们的产品难以谈判出有吸引力的价格,并可能使我们面临如果单一知名客户停止购买我们的产品而遭受重大损失的风险。我们预计,数量有限的客户将在不久的将来继续为我们的销售贡献相当大的一部分。我们与这些顶级客户保持密切关系的能力对于我们业务的增长和盈利至关重要。如果我们未能在任何特定时期向这些顶级客户中的一个或多个销售我们的产品,或者如果一个大客户采购我们的产品较少、推迟订单或未能向我们下达额外订单,或者如果我们未能开发更多的主要客户,我们的收入可能会下降,我们的经营业绩可能会受到不利影响。
除了自己生产,我们还依赖几家电池供应商来完成客户的订单。如果我们未能有效管理我们与这些供应商的关系,或失去这些供应商的服务,并且我们无法替代合适的替代供应商,我们的运营将受到重大不利影响。
我们通过将客户的一些订单外包给其他供应商,用于我们不生产的某些电池型号,从而产生了部分收入。如果我们与这些供应商的业务关系发生负面变化或其财务状况恶化,或其经营环境发生变化,我们的业务可能会在多方面受到损害。供应商也可能单方面终止对我们的电池供应或提高价格。因此,我们无法保证供应商不间断地供应质量可接受或价格可接受的某些类型的高功率锂电池。另一方面,我们可能无法以商业上可接受的条款或根本无法及时用合适的替代合同制造商替代它们。我们可能会被迫拖欠与客户的协议。这可能会对我们的收入产生负面影响,并对我们的声誉和与客户的关系产生不利影响,从而对我们的财务状况、经营业绩和前景造成重大不利影响。
我们未能维持和加强与某些合同电池材料生产商的关系可能会对我们履行客户订单的能力和我们的经营业绩产生重大不利影响。
我们将部分电池材料产品的生产外包给陕西省咸阳市的第三方供应商。如果我们与该供应商的关系发生负面变化,或该供应商的运营中断,我们满足客户对电池材料产品需求的能力将受到影响。这可能会对我们的收入产生负面影响,并对我们的声誉和与客户的关系产生不利影响,从而对我们的财务状况、经营业绩和前景造成重大不利影响。
我们的业务依赖于轻型电动汽车、电动汽车、储能,如住宅能源供应和UPS应用,以及其他大功率电力设备的需求增长。
由于对我们电池单元和电池材料的需求直接关系到大功率电力设备的市场需求,快速增长的大功率电力设备市场将是我们业务成功的关键。由于预期未来几年包括住宅能源供应和UPS应用在内的电动汽车、轻型电动汽车、储能等大功率电动装置的需求有望增加,我们正在南京建设新的制造设施,并已投资于我们新收购的电池材料业务的研发能力。然而,我们瞄准的市场,主要是中国市场,可能无法达到我们预期的增长水平。如果这个市场不能达到我们预期的增长水平,我们可能会有过剩的产能,可能无法产生足够的收入来维持我们的盈利能力。
21
我们的成功部分取决于使用我们产品的终端应用的制造商的成功,而我们未能获得这些制造商对我们产品的认可可能会对我们的经营业绩和盈利能力产生重大不利影响。
由于我们瞄准了轻型电动汽车、电动汽车、包括但不限于住宅能源供应和UPS应用的储能以及其他高功率电力设备的电池市场,我们未来的成功部分取决于终端应用制造商是否愿意使用包含我们产品的电池。为了确保我们的产品获得认可,我们必须不断开发和引入更可靠和更具成本效益的电池单元和具有增强功能的电池材料,以满足不断发展的行业标准。2024年,我们从电动汽车客户那里获得了大约170万美元的收入。2024年,我们的正极材料和前驱体销售额达到了4000万美元。然而,我们无法保证正极材料和前驱体的市场需求不会下降。
即使制造商决定使用包含我们产品的电池,制造商也可能无法成功营销和销售其产品。制造商无法成功营销和销售其产品,无论是由于缺乏市场认可或其他原因,都可能对我们的业务和前景产生重大不利影响,因为该制造商可能不会向我们订购新产品。如果我们不能达到预期的销售水平,我们将无法获得足够的利润来抵消我们为扩大产能或开发新技术而产生的支出,我们也无法发展我们的业务。因此,我们的业务、财务状况、经营业绩和未来的成功将受到重大不利影响。
我们可能无法根据我们的销售合同准确规划我们的生产,这可能导致产品库存过剩或产品短缺。
我们的电芯销售合同通常会对客户可能向我们购买的产品数量提供一个不具约束力的三个月预测。我们的电池材料销售合同通常规定对客户可能从我们这里购买的产品数量进行不具约束力的两个月预测。我们通常只有15天到30天的交货时间来制造电芯产品,以及25天的交货时间来生产电池材料产品,以在客户向我们下订单后满足客户的要求。为满足较短的交付期限,我们一般会根据我们根据这一预测、我们过去与这类客户的往来、市场情况和其他相关因素的估计,对我们的生产水平和时间、采购、设施需求、人员需求和其他资源需求做出重大决策。我们客户的最终采购订单可能与我们的估计不一致。如果最终的采购订单与我们的估计有很大差异,我们可能会有过剩的产品库存或产品短缺。产品库存过剩可能导致无利可图的销售或注销,因为我们的产品容易过时和价格下跌。生产额外的产品以在短时间内弥补任何产品短缺可能是困难的,使我们无法填写采购订单。无论哪种情况,我们的运营结果都会在不同时期波动。
我们产品组合的变化可能会导致我们的经营业绩与任何特定时期的预期业绩大不相同。
如果我们的产品、客户或地域组合与预期存在重大差异,我们的整体盈利能力可能无法达到预期。我们的利润率因产品、客户和地理市场而异。因此,如果我们的任何这些组合与任何特定时期的预期有很大不同,我们的盈利能力可能会低于预期。
制造或使用我们的产品可能会导致事故,可能导致重大生产中断、延误或重大损失索赔。
由于锂基电池固有的高能量密度,我们的电池会带来一定的安全风险,包括起火风险。尽管我们在电池的研究、开发、制造和运输中纳入了安全程序,旨在最大限度地降低安全风险,但制造或使用我们的产品仍可能导致事故。任何事故,无论是发生在制造设施还是使用我们的产品,都可能导致重大生产中断、延误或因人身伤害或财产损失造成的重大损失索赔。
22
我们可能无法大幅提高我们的制造业产出,以保持我们的成本竞争力。
我们相信,我们能够以更低的成本提供产品——利用全面运营的生产线带来的规模经济——同时将价格保持在市场平均水平之上,这一直是我们过去成功的关键驱动因素,并且对我们未来的增长至关重要。我们相信这是我们相对于竞争对手的竞争优势之一。我们需要将我们的制造业产出提高到一个水平,这将使我们能够通过规模经济在单位基础上大幅降低我们的产品成本。然而,我们大幅提高制造业产出的能力受到重大限制和不确定因素的影响,包括:
| ● | 需要筹集大量额外资金以购买和预付原材料或建造额外的制造设施,我们可能无法以合理的条款或根本无法获得这些资金; |
| ● | 许多因素造成的延误和成本超支,其中许多因素可能超出我们的控制范围,例如原材料价格上涨和设备供应商的问题; |
| ● | 延迟或拒绝相关政府当局所需的批准; |
| ● | 转移管理层的重要注意力和其他资源;和 |
| ● | 未能有效执行我们的扩张计划。 |
如果我们由于上述任何风险而无法增加我们的制造业产出,我们可能无法保持我们的竞争地位或实现我们预期的增长。此外,即使我们扩大制造产量,我们也可能无法为我们的产品产生足够的客户需求来支持我们增加的生产产量。
由于我们为电芯产品提供的保修,我们可能会产生大量成本。
关于我们的电池产品的销售,我们通常提供自购买之日起六个月至五年期间针对因产品故障或工艺造成的任何缺陷的保修,其中电池单元的保修期为六至二十四个月,电动自行车电池模块的保修期为十二至二十七个月,电动汽车电池模块的保修期为三年至五年(或120,000或200,000公里,如果更早达到)。我们为这些潜在的保修费用提供准备金,这是基于对历史保修问题的分析。无法保证未来的保修索赔将与过去的历史保持一致,并且在我们遇到保修索赔大幅增加的情况下,无法保证我们的储备金将是充足的。这可能对我们的业务、财务状况和经营业绩产生重大不利影响。
针对我们产品质量的索赔,我们没有产品责任险。我们产品的缺陷可能导致客户流失和收入减少、意外开支和市场份额损失。
我们没有购买产品责任险,以根据我们的产品质量来提供针对我们的任何索赔。因此,我们产品的缺陷可能导致客户流失和收入减少、意外开支和市场份额损失,并且我们的任何产品被发现存在可靠性、质量或兼容性问题,我们将被要求接受退货、提供更换、提供退款或支付损害赔偿。我们可能需要就客户对我们的产品质量索赔承担大量赔偿,这将对我们的经营业绩产生重大不利影响,并严重损害我们的声誉。
我们没有针对我们设施的所有损坏或损失的保险。
我们目前对位于大连的设施中的某些机器设备和建筑物有保险保障。我们正在与多家保险服务提供商进行讨论,旨在确保剩余财产的全面保险范围。如果我们在购买提供足够保障的保单之前遭受任何设施的任何损失或损害,我们的业务、财务状况和经营业绩可能会受到重大不利影响。此外,我们的子公司Hitrans为某些财产和库存损坏和损失提供财产保险。
然而,此类保险可能无法充分赔偿我们的任何此类损失,并且不会解决由于财产损失和随之而来的运营中断而导致的客户损失,或者可能有大量免赔额不足以支持我们的持续运营。如果损害或损失超出保险范围,我们可能无法在较长时间内恢复运营,甚至可能威胁我们的生存能力。此外,保险范围昂贵,可能难以获得,未来可能无法以可接受的条款或根本无法获得。承保成本大幅增加可能会对我们的业务、财务状况和经营业绩产生不利影响。
23
我们依赖第三方向我们供应关键原材料和组件。未能以合理的成本及时获得这些原材料和组件的充足供应可能会严重延迟我们的生产和发货,这将导致我们违反与客户的销售合同。
我们向中国国内供应商采购某些关键原材料和组件,例如我们电芯产品的电解液、电极材料和隔膜,并向中国国内供应商采购石墨、磷酸铁和磷酸锂。我们已根据采购订单采购原材料和组件。在没有确定和长期合同的情况下,我们可能无法及时或以合理的成本从现有供应商或替代供应商处获得这些原材料和组件的充足供应。如果我们未能及时确保关键原材料和组件的充足供应,将导致我们的生产和发货大幅延迟,这可能导致我们违反与客户的销售合同。此外,未能以合理成本获得这些原材料和组件的充足供应也可能损害我们的收入和毛利率。
价格和原材料供应的波动,特别是Ni、Co、Mn、Li2CO3、LiPF6和LIFEPO4,可能会增加我们的成本或导致发货延迟,这将对我们的业务和经营业绩产生不利影响。
我们的经营业绩可能受到原材料成本上涨的不利影响,特别是Ni、Co、Mn、Li2CO3、LiPF6和LIFEPO4,它们是我们电池产品、电池材料产品或其他产品零部件的主要成本组成部分。Ni、Co、Mn、Li2CO3、LiPF6、LIFEPO4价格不稳。
虽然我们不依赖单一供应商供应任何原材料,但我们主要通过个别采购订单或短期合同采购原材料,而不是根据长期合同。因此,在需求持续或增长的时期,我们的第三方供应商可能无法满足我们的要求。
此外,我们的电芯产品历来未能通过向客户提价或通过提高生产力的方式完全抵消原材料成本上升的影响。因此,一种或多种原材料、零部件或组件的价格大幅上涨或无法成功实施价格上涨/附加费以缓解此类成本上涨可能对我们的经营业绩产生重大不利影响。
我们没有来自客户的长期采购承诺,这可能会导致我们的收入在不同时期之间存在重大的不确定性和波动性。
我们没有来自客户的长期采购承诺,我们与客户的销售合同期限通常为一年或更短。此外,这些合同留下了某些主要条款,例如产品的价格和数量,有待在每个采购订单中确定。这些合同还允许当事人根据市场条件的实质性变化重新调整合同价格。因此,如果我们的客户持有比我们更强的议价能力或市场条件对他们有利,我们可能无法享受价格下行保护或上行收益。此外,我们的客户可能会决定未来不再继续以与前期相同的水平向我们下达采购订单。因此,我们的运营结果可能会因时期而异,并可能在未来出现大幅波动。
遵守环境法规的代价可能很高,我们未能遵守这些法规可能会导致负面宣传并对我们的业务产生重大不利影响。
作为制造商,我们在空气排放、废水排放、固体废物和噪音方面受到多项中国环境法律法规的约束。尽管我们认为我们的运营基本上符合当前的环境法律法规,但随着中国环境法律制度的发展和变得更加严格,我们可能无法始终遵守这些法规。因此,如果中国政府在未来实施更严格的监管,我们将不得不承担额外的大量成本和开支,以遵守新的监管规定,这可能会对我们的经营业绩产生负面影响。如果我们未能在物质方面遵守任何当前或未来的环境法规,我们可能会遭受负面宣传,并可能被要求支付大量罚款、暂停甚至停止运营。未能遵守中国环境法律法规可能会对我们的业务、财务状况和经营业绩产生重大不利影响。
24
我们非常依赖技术和系统来支持我们的生产、供应链、支付、财务报告和我们业务的其他关键方面。这些系统的任何故障、不足、中断或安全故障都可能对我们的业务、声誉和品牌、财务状况和运营结果产生重大不利影响。
我们技术系统的令人满意的性能、可靠性和可用性对我们的业务至关重要。我们的信息技术系统出现故障或故障,可能导致我们的业务、运营或品牌遭受重大损失、损害和损害。为了管理我们的运营和人员,我们将需要继续改进和扩展我们的运营和财务系统、交易处理以及内部控制和业务流程;在这样做时,我们可能会遇到过渡问题并产生大量额外费用。我们的信息系统未能有效运行、在过渡到升级或更换系统或对其进行扩展时出现问题,或这些系统的安全性遭到破坏,可能会对我们的制造过程、产品交付、交易处理、财务会计和报告的及时性和准确性、我们的运营效率以及我们正确预测收益和现金需求的能力产生重大不利影响。我们可能会被要求进行大量额外支出,以修复任何此类故障、问题或违规行为。任何此类事件都可能对我们的业务、财务状况和经营业绩产生重大不利影响。
此外,我们将一部分系统存放在第三方数据中心的场外。此类数据中心可能会受到网络攻击或其他与技术相关的事件,以及可能导致我们服务客户和保护数据的能力中断的闯入、破坏和故意破坏行为。我们的一些系统不是完全冗余的,我们的灾后恢复规划不可能考虑到所有可能发生的情况。自然灾害、故意破坏或其他预期问题的发生可能会导致我们的运营长时间中断。我们系统中的任何错误或漏洞,或我们系统的损坏或故障,或托管我们数据的第三方数据中心,都可能导致我们的运营中断,并可能对我们的业务、财务状况和运营结果产生重大不利影响。
此外,我们现在和未来可能会实施新的系统,以提高效率和盈利能力。我们可能会遇到过渡问题,并在现有流程的任何实施或变更方面产生大量额外费用,其中任何一项都可能对我们的业务、财务状况和经营业绩产生重大不利影响。
系统安全风险问题,以及我们内部运营或信息技术系统的中断,可能对我们的业务、财务状况和运营结果产生重大不利影响。
外部各方,例如经验丰富的计算机程序员和黑客,甚至内部用户(包括拥有授权访问权限的员工和非员工),可能会渗透或造成系统中断,或导致我们的网络、系统和应用程序或第三方供应商的网络、系统和应用程序关闭。我们收集和存储有关我们的员工、客户和其他人的可识别信息,有时依靠第三方服务提供商代表我们维护或处理数据,并为他们拥有的信息提供安全保障。此类信息的此类泄露可能会使我们受到政府调查和/或执法行动、罚款和处罚、诉讼、索赔和其他责任,并损害我们的声誉,这可能对我们的业务、财务状况和经营业绩产生重大不利影响。此外,我们可能会因系统故障、对易受攻击的系统应用更新的及时性或我们控制范围内或无法控制的其他因素而产生大量费用或我们的运营中断。我们信息系统中的此类故障或漏洞也可能导致披露、盗用或滥用或未经授权访问我们的机密、专有或个人信息、中断我们的运营或破坏我们的网络和系统。越来越多的公司最近披露了其安全漏洞,其中一些公司涉及对其网站的部分区域进行日益复杂和高度有针对性的攻击。
尽管我们采取措施保护我们的网络、系统、应用程序和数据,但我们或我们的服务提供商可能无法预测、防御或及时识别和响应此类活动,包括但不限于黑客攻击、恶意软件、病毒、社会工程(如网络钓鱼或其他骗局)、勒索、账户接管攻击、拒绝或降级服务攻击、供应链攻击、计算机和网络漏洞或授权访问我们数据的个人的疏忽和渎职行为。此外,我们从第三方购买或许可的精密硬件和操作系统软件和应用程序可能存在设计或制造缺陷,包括“错误”和其他可能意外干扰系统安全和运行的问题。我们消除或缓解安全问题、病毒和错误,或与向我们提供的外包服务相关的任何问题的成本可能很高,解决这些问题的努力可能会导致服务中断、延迟或停止,这可能会阻碍我们的生产、供应链、销售、财务报告或其他关键职能,并对我们的业务、财务状况和经营业绩产生重大不利影响。
25
此外,中国政府和其他司法管辖区的政府已颁布法律或法规,要求公司将某些类型的安全事件或违规行为通知个人,任何此类披露都可能导致负面宣传。也有可能,影响我们的竞争对手或我们行业中的其他人的安全漏洞也可能导致负面宣传,从而间接损害我们的声誉。公众、行业和政府对隐私和数据安全的日益关注可能会继续导致额外的指导或立法和监管行动。因此,我们可能不得不修改我们的业务系统和做法,以进一步提高数据安全性为目标,这可能导致净收入减少、支出增加和运营复杂性。对我们的安全或安全漏洞的任何妥协都可能导致违反适用的隐私和其他法律、重大的法律和财务风险或损害我们的声誉,这可能对我们的业务、财务状况和经营业绩产生重大不利影响。
我们目前没有携带保险来承保与影响我们的安全漏洞相关的任何潜在索赔或费用。此外,我们无法向投资者保证,我们合同中的责任限制将是可强制执行的或充分的,或者将以其他方式保护我们免于就任何特定索赔承担任何此类责任。任何不在保险范围内的责任都会增加我们的运营费用并减少我们的净收入,如果有的话,或者增加我们的净亏损。
使用基于人工智能的技术会带来与保密性、产生不准确和有缺陷的输出以及新出现的监管风险有关的风险,其中任何或所有这些都可能对我们的业务和经营业绩产生不利影响。
与许多技术创新一样,人工智能(“AI”)带来了巨大的前景,但也带来了可能对我们的业务产生不利影响的风险和挑战。公司和员工的敏感、专有或机密信息,可能会因我们的员工或供应商使用生成AI技术或与之相关而被泄露、披露或披露。输入第三方生成AI或机器学习平台的任何此类信息都可能透露给他人,包括是否使用信息来训练第三方的生成AI或机器学习模型。此外,当生成AI或机器学习模型摄取个人信息并使用此类数据建立联系时,这些技术可能会泄露该模型生成的其他敏感、专有或机密信息。此外,生成AI或机器学习模型可能会产生不完整、不准确或有其他缺陷的输出,其中一些可能看起来是正确的。由于这些问题,这些模型可能导致我们做出有缺陷的决定,从而可能对我们造成不利后果,包括面临声誉和竞争损害、客户损失和法律责任。此外,与人工智能相关的法律监管制度的不确定性可能需要大量资源来修改和维护商业惯例以符合适用法律,目前无法确定其性质。一些司法管辖区已经提出或颁布了有关人工智能的法律。这些义务可能会阻止或限制我们在业务中使用人工智能的能力,导致监管罚款或处罚,或者要求我们改变我们的业务实践。如果我们不能使用AI,或者那个使用受到限制,我们的业务可能会更没有效率,或者我们可能处于竞争劣势。任何这些因素都可能对我们的业务、财务状况和经营业绩产生不利影响。
我们面临与我们的产品在国际上的营销、分销和销售相关的风险,如果我们无法有效管理这些风险,它们可能会损害我们在国外扩展业务的能力。
截至2024年12月31日及2023年12月31日止年度,我们分别有44%及42%的销售额来自中国大陆以外地区。我们认为海外市场是我们的重要收入来源,并一直积极寻求在海外扩大客户群的机会。我们产品的营销、国际分销和销售使我们面临多项风险,包括:
| ● | 货币汇率波动; |
| ● | 难以吸引和留住了解海外市场并能在海外市场有效运作的分销商; |
| ● | 与维持在各国的营销努力相关的成本增加; |
| ● | 与遵守我们提供产品的海外市场的不同商业和法律要求有关的困难和成本; |
| ● | 无法获得、维护或执行知识产权;以及 |
| ● | 贸易壁垒如出口要求、关税、税收等限制和开支,这可能会提高我们产品的价格,使我们在一些国家的竞争力下降。 |
26
我们的业务在很大程度上取决于我们的高级管理人员和其他关键人员的持续努力,如果我们失去他们的服务,我们的业务可能会受到严重干扰。
我们未来的成功在很大程度上取决于我们的高级管理人员和其他关键员工的持续服务。我们尤其依赖于我们的首席执行官胡志光先生和我们的首席财务官 Jiewei Li先生的专业知识和经验。如果我们的一名或多名其他高级管理人员不能或不愿意在他们目前的职位上继续为我们工作,我们可能会遇到类似的问题,但这是复合的。此外,如果我们的任何现任或前任高级管理人员加入竞争对手或组建竞争公司,我们可能会失去客户、供应商、专有技术和关键人员。我们的每位执行官都与我们签订了雇佣协议,其中包含竞业禁止和保密条款。然而,如果我们的现任或前任执行官与公司之间发生任何争议,鉴于中国法律制度的不确定性,很难预测在这些执行官居住的中国可以在多大程度上执行这些协议。
我们业务的成功取决于我们吸引、培训和留住高技能员工和关键人员的能力。
由于我们业务的高度专业化和技术性,我们必须吸引、培训和留住一支由高技能员工和其他关键人员组成的庞大劳动力队伍。由于我们行业的特点是对人才的高需求和激烈竞争,我们可能不得不支付更高的工资和工资,并提供更大的福利,以吸引和留住高技能员工或我们实现战略目标所需的其他关键人员。我们培训新员工并将其融入我们运营的能力可能无法满足我们不断增长的业务的要求。我们未能吸引、培训或留住数量足以满足我们需求的高技能员工和其他关键人员,将对我们的业务产生重大不利影响。
我们经历了重大的管理层变动,这可能会增加我们的控制风险,并对我们开展业务的能力和我们的经营业绩产生重大不利影响。
2019年以来,我们发生了多项高级管理人员变动,包括多次发生首席财务官变动。这些过去和潜在变化的幅度以及它们已经发生或可能发生的时间间隔很短,特别是在经济或金融危机时期,增加了控制失败的风险,包括我们对财务报告的内部控制或我们的披露控制和程序的有效运作失败。控制失败可能对我们的财务状况和经营业绩造成重大不利影响。新的管理团队可能需要时间来充分熟悉我们的业务和彼此,以有效地制定和实施我们的业务战略。关键管理职位的更替可能会进一步损害我们的财务业绩和经营业绩。管理层的注意力可能会被重组从常规业务关注中转移。
我们和我们的独立公共会计师事务所发现,截至2024年12月31日,我们在财务报告内部控制方面存在重大缺陷。如果我们未能纠正重大弱点,我们可能无法准确报告我们的财务业绩或防止欺诈,投资者信心和我们股票的市场价格可能会受到不利影响。
为实施2002年《萨班斯-奥克斯利法案》(Sarbanes-Oxley Act of 2002)第404条,即SOX404,SEC通过了一些规则,要求上市公司在其10-K表格年度报告中包含管理层关于公司财务报告内部控制的报告。我们管理层的一份报告在公司截至2024年12月31日止年度的10-K表格年度报告的第9A项下包含,以引用方式并入本文。此外,随着我们在2023年成为“加速申报人”,我们的独立注册会计师事务所被要求证明并报告我们对财务报告的内部控制的有效性。
我们的管理层在我们对财务报告的内部控制方面发现了以下重大缺陷:(i)我们没有适当的政策和程序来评估关键文件和协议的适当会计和披露,以及(ii)我们没有足够和熟练的会计人员,在应用与我们的财务报告要求相称的美国普遍接受的会计原则方面具有适当水平的技术会计知识和经验。“重大缺陷”是指财务报告内部控制的缺陷,或缺陷的组合,从而存在无法及时预防或发现公司年度或中期财务报表重大错报的合理可能性。我们已采取措施并计划继续采取措施补救物质弱点。我们定期为我们的财务人员提供内部控制和风险管理方面的培训,并定期为我们的财务人员提供有关美国公认会计准则会计准则的培训。然而,这些措施的实施可能无法充分解决我们在财务报告内部控制方面的重大弱点。我们未能解决任何控制缺陷可能会导致我们的财务报表不准确,还可能损害我们及时遵守适用的财务报告要求和相关监管文件的能力。此外,有效的财务报告内部控制对于防止欺诈十分重要。因此,我们的业务、财务状况、经营业绩和前景,以及我们股票的交易价格,可能会受到不利影响。
27
我们可能会面临第三方的侵权或盗用索赔,如果这对我们不利,可能会导致我们失去重大权利并无法继续提供我们现有的产品。
我们的成功也很大程度上取决于我们在不侵犯第三方知识产权的情况下使用和开发我们的技术和专有技术的能力。与锂离子电池技术专利相关的权利要求的有效性和范围涉及复杂的科学、法律和事实问题和分析,因此可能非常昂贵和耗时。如果针对我们的侵权索赔成功,我们可能会被要求向声称侵权的一方支付重大损害赔偿,开发非侵权技术或签订可能无法以可接受的条款获得的特许权使用费或许可协议(如果有的话)。我们未能及时开发非侵权技术或许可专有权将损害我们的业务。旷日持久的诉讼可能导致我们的客户或潜在客户推迟或限制他们购买或使用我们的产品,直到此类诉讼得到解决。提出侵权索赔的当事人还可能获得一项禁令,该禁令可以阻止我们销售我们的产品或使用包含涉嫌侵权内容的技术。任何知识产权诉讼都可能对我们的业务、经营业绩和财务状况产生重大不利影响。
我们的业务一直并可能继续受到病毒爆发或其他健康流行病和爆发的不利影响。
我们的业务可能会受到广泛的健康流行病爆发的重大不利影响,例如新冠肺炎、禽流感或非洲猪流感。例如,为应对新冠肺炎,中国实施了广泛的封锁、关闭工作场所以及限制行动和旅行,以遏制病毒的传播。2022年初,上海出现了一波由奥密克戎变异株引起的感染,上海等地区实施了一系列限制和隔离措施以遏制传播。当2022年对我们的制造业务所在地区实施限制性措施时,我们的制造设施没有满负荷生产。特别是,我们的制造业务,除其他外,无法远程进行,经常需要现场访问材料和设备。
可能的健康流行病和疫情可能对我们或我们的客户的业务运营产生重大不利影响,包括减少或暂停在中国、美国或世界某些地区的运营。鉴于全球经济状况普遍放缓、资本市场波动以及病毒或其他疾病爆发引起的健康担忧对全球市场的普遍负面影响,我们无法向您保证,我们将能够保持我们所经历或预测的增长率。
PCAOB历来无法检查我们的前审计师为我们的财务报表所做的审计工作,并且PCAOB过去无法对我们的前审计师进行检查,这剥夺了我们的投资者从此类检查中获得的好处。如果PCAOB无法检查或彻底调查位于中国的审计师,我们的证券未来可能会根据HFCAAA被禁止在美国交易。我们的证券退市,或被退市的威胁,可能会对您的投资价值产生重大不利影响。
我们的现任审计师ARK Pro CPA & Co,以及我们的前任审计师Centurion ZD CPA & Co,这些独立注册会计师事务所作为在美国公开交易的公司和在PCAOB注册的公司的审计师,以10-K表格的形式出具公司年度报告中包含的审计报告,目前受美国法律的约束,根据该法律,PCAOB进行定期检查,以评估其是否符合适用的专业标准。我们的现任和前任核数师都位于香港,这是一个历史上PCAOB无法在2022年之前完全进行检查和调查的司法管辖区。结果,我们和我们证券的投资者被剥夺了这种PCAOB检查的好处,直到2022年。PCAOB过去不能在香港对核数师进行检查,与受PCAOB检查的核数师相比,我们的独立注册会计师事务所的审计程序或质量控制程序的有效性更难评估。2022年12月15日,PCAOB发布报告,撤销2021年12月16日的认定,将中国大陆和香港从无法检查或调查完全注册的公共会计师事务所的司法管辖区名单中删除。然而,如果PCAOB在未来确定它不再完全有权检查和调查中国大陆和香港的完全会计师事务所,而我们使用总部位于这些司法管辖区之一的会计师事务所就我们向SEC提交的财务报表出具审计报告,我们和我们证券的投资者将再次被剥夺此类PCAOB检查的好处,这可能导致我们证券的投资者和潜在投资者对我们的审计程序和报告的财务信息以及我们财务报表的质量失去信心。
28
根据经修订的HFCAAA,如果SEC确定我们提交了由注册公共会计师事务所出具的连续两年未接受PCAOB检查的审计报告,SEC将禁止我们的证券在全国性证券交易所或在美国的场外交易市场进行交易。
2021年12月16日,PCAOB发布报告通知SEC,其认定PCAOB无法检查或调查总部位于中国大陆和香港的完全注册的公共会计师事务所,而我们的前审计师Centurion ZD CPA & Co受该认定的约束。2022年5月,在公司提交截至2021年12月31日的财政年度的10-K表格年度报告后,SEC最终将我们列为HFCAA下的委员会认定发行人。2022年12月15日,PCAOB将中国大陆和香港从其无法检查或调查完全注册的公共会计师事务所的司法管辖区名单中删除。出于这个原因,在我们于2023年4月14日提交截至2022年12月31日的财政年度的10-K表格年度报告后,我们尚未被确定为委员会确定的发行人,我们预计不会被确定为HFCAA下的委员会确定的发行人。
每年,PCAOB将决定是否可以对中国大陆和香港等司法管辖区的审计公司进行彻底的检查和调查。如果PCAOB在未来确定它不再完全有权检查和调查中国大陆和香港的会计师事务所,而我们使用总部位于这些司法管辖区之一的会计师事务所就我们向SEC提交的财务报表出具审计报告,我们将在相关财政年度的10-K表格年度报告提交后被确定为委员会认定的发行人。根据经修订的HFCAA,如果我们在未来连续两年被确定为委员会认定的发行人,我们的证券将被禁止在国家证券交易所或美国的场外交易市场进行交易。禁止在美国交易将严重损害您在您希望出售或购买我们的证券时的能力,与退市相关的风险和不确定性将对我们的证券价格产生负面影响。此外,这样的禁令将严重影响我们以我们可以接受的条款筹集资金的能力,或者根本不会,这将对我们的业务、财务状况和前景产生重大不利影响。
中国政府对我们开展业务活动的方式施加重大影响。其对我们业务的监督和酌处权可能会导致我们的运营和证券价值发生重大不利变化。中国法律、法规和政策的变化以及中国法律制度的不确定性可能对我们产生重大不利影响。此外,中国的规章制度可以迅速改变。
我们所有的业务都在中国进行,同时我们的部分产品销往欧洲、美国、印度、东南亚国家和其他地区。因此,我们的财务状况和经营业绩在很大程度上受到中国经济、政治和法律发展的影响。中国经济在许多方面与大多数发达国家的经济不同,包括政府参与的程度、发展水平、增长速度、外汇和资源配置的控制。中国政府推行多项措施,鼓励经济增长,引导资源配置。其中一些措施可能有利于中国整体经济,但也可能对我们产生负面影响。我们的财务状况和经营业绩可能会受到政府对资本投资的控制或适用于我们的税收法规变化的重大不利影响。
中国政府近年来发布了对教育和互联网行业等某些行业产生重大影响的新政策,我们不能排除未来不会发布有关我们行业的法规或政策的可能性,这些法规或政策可能要求我们或我们的中国子公司寻求中国当局的许可,以继续在中国经营我们的业务,这可能会对我们的业务、财务状况和经营业绩产生不利影响。此外,中国政府最近发表的声明表明,政府有意加强对拟在外国市场进行的在中国有重要业务的公司的发行的监督和控制,以及对像我们这样的中国发行人的外国投资。中国政府一旦采取任何此类行动,可能会严重限制或完全阻碍我们提供证券的能力,并可能导致此类证券的价值大幅下降或变得一文不值。
29
例如,2021年7月,中国政府对中国企业在中国境外筹集资金提供了新的指导,包括通过VIE安排。鉴于这些发展,SEC对寻求在SEC注册证券的中国公司施加了更高的披露要求。尽管我们从未采用VIE结构,我们在中国的业务也不涉及中国法规下的任何类型的限制性行业,但未来任何中国、美国或其他对在中国有广泛业务的公司的融资或其他活动施加限制的规则和法规都可能对我们的业务产生不利影响。如果从国内或国际投资的角度来看中国的商业环境恶化,或者如果中国与美国或其他国家政府的关系恶化,中国政府可能会干预我们的运营,我们在中国的业务以及我们的证券价值也可能受到不利影响。
中国政府越来越多地加强对在海外进行的发行或对中国发行人的外国投资的监管,这可能导致我们的运营发生重大变化,我们的证券可能会贬值或变得一文不值。
中国政府最近表示有意采取行动,对在海外进行的发行和/或外国投资于中国发行人的发行实施更多的监督和控制。例如,2021年7月6日,中国政府有关部门公开了《关于依法严查非法证券活动的意见》或《意见》。这些意见强调,要加强对中资公司境外上市违法违规证券活动的管理和监管,提出要采取有效措施,如推动相关监管制度建设,应对中资境外上市公司面临的风险和事件。
2023年2月17日,证监会发布《关于境内公司境外发行证券并上市的备案安排的通知》(《证监会备案通知》)称,证监会已发布《境内公司境外发行证券并上市试行管理办法》(《试行办法》)及五项配套指引(《上市指引》),其中,《证监会试行办法》和《上市指引》规定,中国境内公司境外发行及上市应当:
| (一) | 要求提交包含备案报告和法律意见书的相关材料,对包括但不限于发行人股东在内的事项提供真实、准确、完整的信息。备案文件齐全、符合规定要求的,证监会应当在收到备案文件后20个工作日内,结束备案程序,并在证监会网站公布备案结果。备案文件不完整或者不符合规定要求的,证监会应当在收到备案文件后五个工作日内提出补充修改要求。发行人随后应在30个工作日内完成补充修正; |
| (二) | 遵守有关外商在中国投资、国有资产管理、行业规范和对外投资的法律、行政法规和国家有关规定,不得扰乱中国境内市场秩序,损害国家或社会公共利益,损害中国境内投资者的合法权益; |
| (三) | 遵守国家保密法和有关规定。采取必要措施履行保密义务。严禁泄露国家秘密或政府机关工作秘密。向境外当事人提供与中国境内公司境外发行上市有关的个人信息和重要数据等,应当符合适用的法律、行政法规和国家有关规定;及 |
| (四) | 在严格遵守外商投资、网络安全、数据安全等领域涉及国家安全的相关法律、行政法规和规章的情况下作出,发行人应当适当履行保护国家安全的义务。拟境外发行上市需进行国家安全审查的,应当在向证券监管机构、交易场所等境外任何一方提交该发行上市申请前,依法完成相关安全审查程序。 |
30
该试行办法自2023年3月31日起施行。中国境内公司寻求通过直接或间接方式在境外市场发售和上市证券(就《试行办法》而言,其定义为股本股份、存托凭证、可转换为股本股份的公司债券以及由中国境内公司直接或间接在境外发售和上市的其他股本证券),必须在其境外上市申请提交后三个工作日内向中国证监会备案。
试行办法规定,中国境内公司寻求在境外市场间接发行证券并上市的,发行人应当指定境内主要经营主体,该主体作为境内责任主体向中国证监会备案。试行办法规定,发行人同时满足以下条件的,境外上市将被确定为“间接”上市:(1)发行人最近一个会计年度经审计的合并财务报表中记载的营业收入、利润总额、资产总额或净资产的50%或以上由中国境内公司核算(“条件一”),以及(2)发行人的主要部分经营活动在中国境内进行,或其主要营业场所位于中国境内,或负责其业务经营管理的高级管理人员多为中国公民或住所在中国(“条件二”);前述规范中未具体说明台湾、香港、澳门的中国公民是否包括在内。中国境内公司境外发行上市是否间接的认定,应当以“实质重于形式”为基础;上市指引进一步规定,如不满足条件I的发行人按照非中国发行相关规定提交境外市场发行上市申请,要求该发行人披露主要与中国相关的风险因素,券商和发行人的中国律师应遵循“实质重于形式”的原则,以识别和论证发行人是否应根据《审判办法》完成备案。发行人后续在(i)其此前已发售并上市证券的同一境外市场、(ii)发行人此前已发售并上市证券的境外市场以外的境外市场的证券发售,应当在发售完成后三个工作日内向中国证监会备案。此外,《试行办法》规定,发行人在境外市场发售并上市证券后,应当在(i)控制权发生变更、(ii)境外证券监管机构或相关主管部门对发行人进行调查或处罚、(iii)上市地位变更或上市板块转让、(iv)自愿或强制退市的情形发生并公开披露后三个工作日内向证监会提交报告。
证监会备案通知书指出,自2023年3月31日起,已在境外发行证券并在境外上市且属于《试行办法》规定的备案范围的中国境内企业,视为“现有企业”(“现有上市企业”)。现有上市企业不要求立即完成备案;而是现有上市企业后续涉及后续融资活动等需要备案的事项,应当按照试行办法完成备案。
2023年2月24日,证监会会同财政部、国家秘密保护总局、国家档案局修订了中国证监会、国家秘密保护总局、国家档案局2009年发布的《关于加强境外证券发行上市保密和档案管理的规定》或《规定》。修订后的规定以《关于加强境内公司境外证券发行上市保密和档案管理的若干规定》为标题发布,与《试行办法》一起自2023年3月31日起施行。修订条文的主要修订之一是扩大适用范围,以涵盖间接境外发行和上市,与试行办法一致。修订后的规定要求,除其他外,(a)境内公司计划直接或间接通过其境外上市实体,向包括证券公司、证券服务提供者、境外监管机构在内的相关个人或实体公开披露或提供含有国家秘密或者政府机构工作秘密的任何文件、资料,应当首先依法取得有权机关的批准,并向同级保密行政部门备案;(b)境内公司计划直接或间接通过其境外上市实体,向包括证券公司、证券服务商、境外监管机构在内的相关个人和实体公开披露或提供其他任何文件、资料,如泄露,将损害国家安全或公共利益,应严格履行国家适用法规规定的相关程序。我公司、或我公司中国子公司根据修订后的规定和其他中国法律法规未遵守上述保密和档案管理要求或被认为未遵守上述规定,可能导致相关主体被有权机关追究法律责任,并在涉嫌犯罪的情况下被移送司法机关追究刑事责任。
31
鉴于《试行办法》、《上市指引》和修订条款已于近期出台,且围绕其执行仍存在重大不确定性,我们无法向贵方保证,我们将能够在需要时完成备案,并完全及时遵守相关新规(如果有的话)。
美国和中国法规的变化或美国和中国之间的关系可能会对我们的业务、我们的经营业绩、我们筹集资金的能力以及我们的证券价值产生不利影响。任何这样的变化都可能很快发生,而且很少引起注意。
包括SEC在内的美国政府的声明和某些行动导致了美国和国际关系的变化,并将冲击与美国或中国有联系的公司。美国证交会发布的声明主要关注在中国有重要业务的公司,比如我们。例如,2021年7月30日,SEC前主席Gary Gensler发布了一份与中国近期发展相关的投资者保护声明,据此,主席Gensler表示,他已要求SEC工作人员对在中国有重要业务的公司的申请进行有针对性的额外审查。该声明还谈到了VIE结构公司固有的风险。我们从未采用VIE结构,也没有在中国从事过任何受外资所有权限制的行业。然而,该公司向SEC提交的文件可能会受到SEC的加强审查。
针对SEC 2021年7月30日的声明,证监会于2021年8月1日发布公告称,“我们认为,中美监管机构应本着相互尊重与合作的原则,持续加强沟通,妥善处理在美上市的中资公司监管相关问题,形成稳定的政策预期,为市场营造良性的规则框架。”证监会承诺继续“与包括投资者、公司和相关主管部门在内的不同利益相关方密切协作,进一步促进政策和实施措施的透明度和确定性”,并强调“始终对公司选择在符合相关法律法规的情况下在国际或国内市场上市其证券持开放态度。”如果实施任何新的立法、行政命令、法律和/或法规,如果美国或中国政府由于最近的美中紧张局势而采取报复行动,或者如果中国政府对在美国进行的证券发行施加更多的监督和控制,这些变化可能会对我们的业务、财务状况和经营业绩、我们筹集资本的能力以及我们的证券价值产生不利影响。
拜登总统于2023年8月9日发布了第14105号行政命令(“行政命令”),“解决美国在相关国家对某些国家安全技术和产品的投资”。结合行政命令,美国财政部颁布了境外投资计划最终规则(“最终境外投资规则”)。最终的境外投资规则,除其他外,(i)限制或在某些情况下禁止“美国人”参与与先进半导体、量子信息技术和人工智能相关的特定“涵盖活动”的涉及“涵盖外国人员”的交易,以及(ii)对涉及国家安全–敏感技术的其他特定交易施加强制性通知要求。我们认为,行政命令和最终的境外投资规则目前都不适用于我们的运营。该公司是一家在美国证券交易所上市的现有公众公司,因此被明确豁免于最终境外投资规则的要求。公司将继续监测未来对行政命令的修订、美国财政部发布的解释性指导以及任何可能扩大涵盖人员或涵盖活动范围的相关规则制定。如果后续监管发展实质性改变最终境外投资规则对我们的适用性,我们的业务、运营、财务状况和前景可能会受到不利影响。
此外,美国和中国对从对方进口的商品征收新的或更高的关税,包括两国自2025年初宣布的关税增加。如果美国或中国继续征收此类关税,或如果美国或中国实施额外关税或贸易限制,由此产生的贸易壁垒可能对我们的业务产生重大不利影响。采取和扩大贸易限制和关税、配额和禁运、制裁、发生贸易战或其他与关税或贸易协定或政策有关的政府行动,有可能对成本、我们的供应商和整个世界经济产生不利影响,进而可能对我们的业务、经营业绩和财务状况产生重大不利影响。
32
我们无法预见类似的政策行动或美国或中国政府采取的任何其他政策行动的发展是否以及如何会影响我们的业务和财务表现。美中两国政治、商业、经贸关系的变化,包括美国现任政府可能加剧紧张局势,可能会对我们的业务、经营业绩和财务状况造成重大负面影响。
中国法律、法规和规章的解释和执行存在不确定性。
基本上我们所有的业务都在中国进行,并受中国法律、规则和条例的管辖。我们的中国子公司受适用于在中国的外国投资的法律、规则和法规的约束。中国法律体系是以成文法规为基础的大陆法系。与英美法系不同,先前的法院判决可能会被引用以供参考,但判例价值有限。1979年,中国政府开始颁布全面的经济事务法律、规章和条例体系。过去四十年立法的总体效果,显著增强了对各种形式的外商在华投资的保护。然而,中国尚未发展出完全一体化的法律体系,最近颁布的法律、规则和条例可能无法充分涵盖中国经济活动的所有方面,或可能受到中国监管机构相当程度的解释。特别是,由于这些法律、规则和条例相对较新,并且由于已公布的决定数量有限以及此类决定的非约束性,并且由于法律、规则和条例往往赋予相关监管机构如何执行这些决定的重大自由裁量权,这些法律、规则和条例的解释和执行涉及不确定性,可能不一致和不可预测。此外,中国的法律体系部分基于政府政策和内部规则,其中一些没有及时发布或根本没有发布,可能具有追溯效力。因此,我们可能直到违规事件发生后才知道我们违反了这些政策和规则。中国的任何行政和法院程序都可能旷日持久,导致大量成本以及资源和管理层注意力的转移。
中国法律法规规定了与外国投资者对中国公司的某些收购相关的复杂程序,这可能使我们更难通过在中国的收购或合并来追求增长。
2006年8月8日,商务部(“商务部”)、国资委、税务总局、工商总局、中国证监会、国家外汇管理局等6家中国监管机构联合通过《外国投资者并购境内企业条例》或《并购规则》,自2006年9月8日起施行,并于2009年6月22日修订。并购规则包括(其中包括)旨在要求为中国公司的证券在境外上市而成立的境外特殊目的载体在该特定目的载体的证券在境外证券交易所上市和交易之前获得中国证监会批准的条款。2006年9月21日,证监会在官网发布了关于其通过特殊目的载体境外上市审批的程序。然而,并购规则对离岸特殊目的公司的范围和适用性仍存在很大的不确定性。
条例还规定了额外的程序和要求,这些程序和要求预计将使外国投资者在中国的并购活动更加耗时和复杂,包括在某些情况下要求外国投资者控制中国境内企业的任何控制权变更交易提前通知商务部,或在中国企业或居民设立或控制的境外公司收购关联境内公司的情况下获得商务部的批准。
而且,根据2007年8月30日颁布的《中华人民共和国反垄断法》和2008年8月国务院发布并于2018年9月修订的《经营者集中申报门槛规定》(《事前申报规则》),以合并方式集中经营企业,允许一市场主体控制另一市场主体或者对其施加决定性影响的收购或者合同安排,也必须在跨越适用门槛时提前告知国务院反垄断执法机构,未经事前报告许可不得实施该集中。此外,2011年9月生效的《商务部关于外国投资者并购境内企业实施安全审查制度的规定》明确,外国投资者提出“国防安全”关切的并购行为以及外国投资者通过并购取得对境内企业的实际控制权引发“国家安全”关切的并购行为,均受到商务部的严格审查,该规定禁止任何试图通过(其中包括)信托等方式构建交易结构以绕过安全审查的活动,委托或合同控制安排。
33
如果我们在中国收购其他公司属于这些规定的范围,遵守这些规定完成此类交易可能会耗费时间,任何必要的批准程序,包括商务部的批准,可能会延迟或抑制我们完成此类交易的能力,这可能会影响我们扩大业务或保持市场份额的能力。
中比新能源,Inc.作为一家在美国内华达州注册成立的控股公司,本身并无重大经营活动,其现金需求依赖于我们在中国的运营子公司支付的股息和其他股权分配。拟议的移址合并考虑通过使CBAT Cayman成为合并后企业集团的最终母公司,将公司重新并入开曼群岛。因此,在完成合并后,CBAT Cayman作为一家在开曼群岛注册成立的控股公司,本身并无重大经营活动,将依赖我们在中国的运营子公司就股权支付的股息和其他分配来满足其现金需求。
中比新能源,Inc.是一家控股公司,我们通过在中国的子公司开展所有业务。中比新能源,Inc.依靠其中国子公司就股权支付的股息和其他分配来满足其现金需求,包括向其股东支付股息和其他现金分配所需的资金,以偿还其可能产生的任何债务并支付其运营费用。拟议的移址合并考虑通过使CBAT Cayman成为合并后企业集团的最终母公司,将公司重新并入开曼群岛。因此,在完成合并后,CBAT Cayman作为一家在开曼群岛注册成立的控股公司,本身并无重大经营活动,将依赖我们在中国的运营子公司就股权支付的股息和其他分配来满足其现金需求。
中国现行法规允许仅从根据中国会计准则和法规确定的累计利润中支付股息。根据我们中国子公司的组织章程,我们每一家中国子公司每年须按中国会计准则和法规规定至少提取其税后利润的10%计入其法定一般准备金,直至准备金中的余额达到公司注册资本的50%。储备中的资金不以现金红利、贷款或垫款的形式分配给中比新能源,公司。此外,如果我们的中国子公司未来以自身名义产生债务,则管理债务的工具可能会限制其向中比新能源,Inc.支付股息或进行其他分配的能力,进而对其可用现金产生不利影响。
此外,我们的中国子公司支付股息和其他现金分配的能力在中国受到外汇限制。例如,为了解决持续的资本外流和2016年第四季度人民币对美元贬值的问题,中国人民银行和国家外汇管理局(简称外管局)在随后几个月实施了一系列资本管制措施,包括对中资公司为海外收购、股息支付和股东贷款偿还而汇出外汇的更严格的审查程序。中国政府可能会继续加强资本管制,我们中国子公司的股息和其他分配可能会在未来受到更严格的审查。中国政府还对人民币兑换成外币和货币汇出中国实施管制。因此,我们可能在完成从我们的利润中获得和汇出用于支付股息所需的行政程序方面遇到困难,如果有的话。
事实上,我们从未向中比新能源公司的股东宣派或派付任何股息,也没有任何在可预见的未来就该证券进行现金分红的现时计划。我们目前打算保留大部分(如果不是全部)可用资金和任何未来收益,以运营和扩展我们的业务。
34
经修订和重述的CBAT Cayman章程规定,股息可从其已实现或未实现的利润中宣派和支付,或从董事认为不再需要的利润中预留的任何储备中宣派和支付。股息也可以从CBAT开曼的股份溢价账户或根据《开曼公司法》可为此目的授权的任何其他基金或账户中宣派和支付。根据《开曼公司法》,不得从股份溢价账户中向股东支付任何分配或股息,除非紧接拟支付分配或股息的日期之后,公司将能够在正常业务过程中支付到期债务。我们目前预计,CBAT Cayman将保留任何可用资金来为其业务的增长和运营提供资金,并且我们预计在可预见的未来不会支付任何现金股息。此外,我们在外国持有的现金可能受到某些控制限制或汇回要求,限制了我们使用这些现金支付股息的能力。
汇率波动可能会对我们的业务和证券价值产生不利影响。
我们的证券价值将间接受到美元和人民币之间以及我们的销售可能以这些货币和其他货币计值的外汇汇率的影响。人民币相对于美元的升值或贬值将影响我们以美元计价的财务业绩,而不会影响我们的业务或经营业绩的任何潜在变化。汇率波动还将影响我们发行的任何将兑换成美元的股息的相对价值,以及我们未来进行的任何以美元计价的投资的收益和价值。
中国可用的对冲交易非常有限,以减少我们对汇率波动的风险敞口。迄今为止,我们没有进行任何对冲交易。虽然我们可能在未来进行对冲交易,但这些交易的可用性和有效性可能有限,我们可能根本无法成功对冲我们的风险敞口。此外,我们的外币汇兑损失可能会因中国外汇管制规定而被放大,这些规定限制了我们将人民币兑换成外币的能力。因此,汇率波动可能会对您的投资产生重大不利影响。
投资者可能会在根据美国法律,包括联邦证券法或其他外国法律对我们或我们的管理层实施法律程序送达、执行外国判决或在中国提起原始诉讼方面遇到困难。
我们目前所有的行动都是在中国进行的。而且,我们现任的大多数董事和所有的官员都是中国的国民或居民。这些人的全部或大部分资产位于美国境外和中国境内。因此,可能无法在美国境内或中国境外其他地方对这些人员实施过程送达。此外,中国法院是否会承认或执行美国法院针对我们或此类官员和/或董事获得的基于美国或其任何州证券法的民事责任条款的判决,或是否有权审理基于美国或其任何州证券法在中国对我们或此类人提起的原始诉讼,也存在不确定性。
中国对离岸控股公司向中国实体提供贷款和直接投资于中国实体的监管以及政府对货币兑换的控制可能会限制或阻止中比新能源,Inc.(或在Redomicile合并之后,CBATCayman)向其中国子公司提供额外出资或贷款。
中比新能源,Inc.作为一家境外控股公司,根据中国法律法规,允许通过贷款或出资的方式向其中国子公司提供资金。但是,中比新能源,Inc.向其中国子公司提供的用于为其活动融资的贷款不能超过法定限额,并且必须在当地的国家外汇管理局对应方进行登记,向其中国子公司的出资需在外商投资综合管理信息系统进行必要的备案,并在中国其他政府部门进行登记。
35
国家外汇管理局公布《国家外汇管理局关于改革外商投资企业资本金结汇管理的通知》或19号文,自2015年6月1日起施行,取代《关于完善外商投资企业外币资本金支付结算管理有关操作问题的通知》、《国家外汇管理局关于加强外汇业务管理有关问题的通知》,和《关于进一步明确规范部分资本项目外汇业务管理有关问题的通知》。根据19号文,对外商投资公司外币计价注册资本折算的人民币资本流动和使用进行规范,不得将人民币资本用于发放人民币委托贷款、偿还企业间贷款或偿还已转让给第三方的银行贷款。虽然19号文允许外商投资企业的外币计价注册资本折算的人民币资本用于在中国境内的股权投资,但也重申了外商投资公司的外币计价资本折算的人民币不得直接或间接用于其经营范围以外的用途的原则。因此,目前尚不清楚国家外汇管理局是否会在实际实践中允许这类资本用于中国境内的股权投资。国家外汇管理局公布《国家外汇管理局关于改革和规范资本项目结汇管理政策的通知》,即16号文,自2016年6月9日起施行,其中重申了19号文规定的部分规则,但将禁止使用外商投资公司外币计价注册资本折算的人民币资本发放人民币委托贷款改为禁止使用该资本向非关联企业发放贷款。违反19号文和16号文,可能会受到行政处罚。19号文和16号文可能会严重限制我们向其中国子公司转让任何外币的能力,这可能会对我们的流动性以及我们为中国业务提供资金和扩展业务的能力产生不利影响。
鉴于中国法规对离岸控股公司向中国实体提供贷款和直接投资中国实体施加的各种要求,我们无法向您保证,我们将能够及时完成必要的政府注册或获得必要的政府批准,如果有的话,就我们未来向中国子公司提供的贷款或未来出资而言。因此,我们在需要时向我们的中国子公司提供及时财务支持的能力存在不确定性。如果我们未能完成此类注册或获得此类批准,我们使用外币以及为中国业务资本化或以其他方式提供资金的能力可能会受到负面影响,这可能会对我们的流动性以及我们为业务提供资金和扩展业务的能力产生重大不利影响。
未能遵守与中国居民投资离岸特殊目的公司有关的中国法规可能会使我们的中国居民股东承担个人责任,限制我们收购中国公司或向我们的中国子公司注资的能力,限制我们的中国子公司向我们分配利润的能力或以其他方式对我们产生重大不利影响。
2014年7月14日,外管局发布了《关于境内居民通过专用交通工具进行投融资和往返投资有关问题的通告》(“37号文”),取代了外管局于2005年10月21日颁布的75号文。37号文要求中国居民就其直接设立或间接控制境外实体,以境外投融资为目的,以该等中国居民合法拥有的境内企业资产或股权或境外资产或权益,在37号文中称为“特殊目的载体”,向外管局当地分支机构进行登记。
我们已通知我们公司的主要实益拥有人,我们知道他们是中国居民,以遵守登记义务。然而,我们可能并不知悉作为中国居民的所有实益拥有人的身份。此外,我们对我们的实益拥有人没有控制权,也无法向您保证,我们所有的中国居民实益拥有人将遵守37号文。身为中国居民的我们的实益拥有人未能根据37号文及时登记或修订其外管局登记,或身为中国居民的我们公司未来实益拥有人未能遵守37号文规定的登记程序,可能会使这些实益拥有人或我们的中国子公司受到罚款和法律制裁。未能注册或修改注册也可能限制我们向中国子公司贡献额外资本或从中国子公司获得股息或其他分配或处置中国子公司的其他收益的能力,或者我们可能会受到外管局的处罚。这些风险可能对我们的业务、财务状况和经营业绩产生重大不利影响。
根据企业所得税法,我们可能被归类为中国“居民企业”。这种分类可能会对我们和我们的非中国股东造成不利的税务后果。
2007年3月16日,中国全国人大通过了新的企业所得税法,即企业所得税法,2007年11月28日,中国国务院通过了实施细则,自2008年1月1日起施行。根据企业所得税法,在中国境外设立且在中国境内具有“事实上的管理机构”的企业被视为“居民企业”,这意味着,就企业所得税而言,它可以被以类似于中国企业的方式对待。企业所得税法实施细则将事实管理定义为“对企业的生产经营、人员、会计、财产等进行实质性、全局性管理和控制”。
36
2009年4月22日,国家税务总局发布《关于根据事实管理机构标准将在境外注册成立的中国投资受控企业认定为居民企业有关问题的通知》或《通知》,对企业所得税法的适用及其实施中的非中国企业或集团控制的境外主体进行进一步解读。根据该通知,在离岸司法管辖区注册成立并由中国企业或集团控制的企业,如果(i)其负责日常经营的高级管理人员主要在中国境内居住或履行职责;(ii)其财务或人事决策由中国境内的机构或个人作出或批准;(iii)其大量资产和财产、会计账簿、公司印章、董事会和股东会议记录保存在中国;以及(iv)其至少一半有表决权的董事或高级管理人员通常居住在中国,则将被归类为“非境内注册成立的居民企业”。居民企业将对其全球收入征收25%的企业所得税,并在向其非中国股东支付股息时必须按10%的税率缴纳预扣税。此外,国家税务总局于2014年1月发布了《国家税务总局关于以实际管理机构标准认定居民企业有关问题的公告》,为82号文的实施提供更多指导。这份公报进一步规定,除其他事项外,根据通知被划为“居民企业”的主体,应当向其主要境内投资者注册地当地税务机关提出居民企业身份分类申请。自该实体被确定为“居民企业”当年起,中国境内其他居民企业以前年度(2008年1月1日或之后)取得的任何股息、利润和其他股权投资收益,按照企业所得税法及其实施细则的规定征税。
我们可能被中国税务机关视为居民企业。如果中国税务机关确定我们是中国企业所得税目的的“居民企业”,可能会产生一系列不利的中国税务后果。首先,我们可能会对我们的全球应税收入以及中国企业所得税申报义务按25%的税率缴纳企业所得税。在我们的案例中,这意味着融资收益利息和非中国来源收入等收入将按25%的税率缴纳中国企业所得税。其次,尽管根据《企业所得税法》及其实施规则,从我们的中国子公司支付给我们的股息将符合“免税收入”的条件,但我们无法保证此类股息不会被征收10%的预扣税,因为执行预扣税的中国外汇管制当局尚未就处理向被视为中国企业所得税目的的居民企业的实体的出境汇款发布指导意见。最后,未来针对新的“居民企业”分类发布的指导可能会导致对我们支付给我们的非中国股东的股息以及我们的非中国股东从转让我们的股份中获得的收益征收10%的预扣税的情况。如果我们被中国税务机关视为“居民企业”,我们将在美国和中国都被征税,我们的中国税收可能不会被用作减少我们美国税收的抵免。
我们和我们的股东在间接转让中国居民企业的股权或归属于中国设立非中国公司的其他资产,或非中国公司拥有的位于中国的不动产方面面临不确定性。
2017年10月,国家税务总局发布《非中国居民企业所得税源头扣缴有关问题公报》或37号公报,取代2009年12月10日国家税务总局发布的《关于加强非中国居民企业股份转让企业所得税管理的通知》,以及2015年2月3日国家税务总局发布的《非中国居民企业间接转让资产企业所得税问题公报》或7号公报下的部分替换和补充规则。根据公告7,非中国居民企业“间接转让”中国资产,包括转让中国居民企业的非上市非中国控股公司的股权,可能会被重新定性并被视为直接转让基础中国资产,前提是该安排不具有合理的商业目的,且是为了逃避缴纳中国企业所得税而设立的。因此,这种间接转让产生的收益可能需要缴纳中国企业所得税。根据公告7,“中国应课税资产”包括归属于中国境内机构的资产、位于中国境内的不动产以及对中国居民企业的股权投资以及直接持有人(非中国居民企业)转让该资产的任何收益,将被征收中国企业所得税。在确定交易安排是否存在“合理商业目的”时,需考虑的特征包括:相关离岸企业股权的主要价值是否来源于中国应税资产;相关离岸企业的资产是否主要由在中国的直接或间接投资构成或如果其收入主要来源于中国;直接或间接持有中国应税资产的离岸企业及其子公司是否具有以其实际功能和风险敞口为证明的真实商业性质;业务模式和组织架构的存续期限;以直接转让中国应税资产方式进行交易的可复制性;以及该间接转让和适用的税收协定或类似安排的税收情况。在中国机构的资产间接离岸转移的情况下,所产生的收益将与被转移的中国机构或营业地的企业所得税申报一起计入,因此可能需要按25%的税率缴纳中国企业所得税。标的转让涉及位于中国境内的不动产或对中国居民企业的股权投资,且与非居民企业的中国设立或营业地无关联的,将适用10%的中国企业所得税,但须遵守适用的税收协定或类似安排下可用的税收优惠待遇,且有义务支付转让款的一方负有代扣代缴义务。按照37号公告规定,扣缴义务人应当自代扣代缴义务发生之日起7日内向该扣缴义务人所在地主管税务机关申报缴纳代扣代缴的税款,转让人则需按照7号公告规定在法定期限内向主管税务机关申报缴纳。逾期缴纳适用税款将使转让方承担违约利息。公告37和公告7均不适用于投资者通过公开证券交易所出售股份的交易,而这些股份是通过公开证券交易所的交易获得的。
37
Bulletin 37或之前在Bulletin 7下的规则的适用存在不确定性。我们在涉及中国应税资产的某些过去和未来交易的报告和其他影响方面面临不确定性,例如离岸重组、出售我们海外子公司的股份或投资。如果我公司在此类交易中是转让方,我公司可能会根据公告37和公告7承担申报义务或税款;如果我公司在此类交易中是受让方,则可能会根据公告37和公告7承担预扣税义务。对于非中国居民企业的投资者转让我公司的股份,可要求我公司中国子公司协助根据第37号公告和第7号公告进行备案。因此,我们可能被要求花费宝贵的资源以遵守公告37和公告7,或要求我们向其购买应税资产的相关转让方遵守这些通告,或确定我们公司不应根据这些通告被征税,这可能对我们的财务状况和经营业绩产生重大不利影响。
我们可能会根据《反海外腐败法》和中国反腐败法律承担责任,任何认定我们违反这些法律的行为都可能对我们的业务产生重大不利影响。
我们受《外国腐败实践法》(“FCPA”)和其他法律的约束,这些法律禁止美国个人和发行人为获得或保留业务而向外国政府及其官员和政党进行不正当付款或提供付款。我们有运营,与第三方有协议,在中国以及欧洲、美国、印度和东南亚国家都有销售。中国还严格禁止贿赂政府官员。我们在中国和其他国家的活动产生了我们子公司的员工、顾问、销售代理或分销商未经授权付款或提供付款的风险,即使它们可能并不总是受我们的控制。我们的政策是实施保障措施,以阻止我们的员工采取这些做法。然而,我们现有的保障措施和未来的任何改进可能被证明效果不佳,我们子公司的员工、顾问、销售代理或分销商可能会从事我们可能要为之负责的行为。违反FCPA或中国反腐败法律可能会导致严厉的刑事或民事制裁,我们可能会承担其他责任,这可能会对我们的业务、经营业绩和财务状况产生负面影响。此外,美国政府可能会寻求让我们的子公司对我们投资或收购的公司所犯的后继责任FCPA违规行为承担责任。
许多因素,其中许多是我们无法控制的,可能导致我们证券的市场价格大幅波动。
有许多因素,其中许多是我们无法控制的,可能导致中比新能源 Energy Technology,Inc.(或继redomicile合并后,CBAT Cayman)证券的市场价格大幅波动。这些因素包括:
| ● | 我们的收益发布、我们收益的实际或预期变化、我们的经营业绩波动或我们未能达到金融市场分析师和投资者的预期; |
| ● | 我们或任何可能覆盖我们证券的证券分析师对财务估计的变化; |
| ● | 新闻界或投资界对我们业务的猜测; |
| ● | 与我们与客户或供应商的关系有关的重大发展; |
| ● | 其他上市公司的股票市场价格和交易量波动,特别是我们所处行业的公司; |
| ● | 客户对我们产品的需求; |
38
| ● | 投资者对我们行业的总体看法,特别是对我们公司的看法; |
| ● | 可比公司经营及股票表现; |
| ● | 一般经济情况和趋势; |
| ● | 重大灾难性事件; |
| ● | 我们或我们的竞争对手宣布新产品、重大收购、战略合作伙伴关系或资产剥离; |
| ● | 会计准则、政策、指引、解释或原则的变更; |
| ● | 外部资金来源流失; |
| ● | 出售我们的股票,包括我们的董事、高级职员或重要股东的出售;和 |
| ● | 关键人员的新增或离职。 |
过去,公众公司的股东经常在该公司证券的市场价格出现不稳定时期后对该公司提起证券集体诉讼。如果我们卷入集体诉讼,可能会转移管理层对我们业务和运营的大量注意力和其他资源,这可能会损害我们的运营结果,并要求我们为诉讼辩护而承担大量费用。任何此类集体诉讼,无论是否成功,都可能损害我们的声誉,并限制我们未来筹集资金的能力。此外,如果对我们的索赔成功,我们可能需要支付重大损害赔偿,这可能对我们的财务状况和经营业绩产生重大不利影响。
卖空者采用的技术可能会压低中比新能源技术公司普通股的市场价格(或在Redomicile合并之后,CBAT Cayman的普通股)。
卖空是卖出卖方并不拥有但已向第三方借入的证券,意图在日后买回相同的证券以归还出借人的做法。卖空者希望从出售借入证券和购买替换股份之间的证券价值下降中获利,因为卖空者预计在该购买中支付的金额将低于其在出售中获得的金额。由于证券价格下跌符合卖空者的利益,许多卖空者发布或安排发布关于相关发行人及其业务前景的负面意见,以便在卖空证券后制造负面的市场势头并为自己创造利润。这些空头攻击在过去曾导致市场抛售股票。
几乎所有业务都在中国的上市公司一直是被卖空的对象。大部分审查和负面宣传都集中在对财务报告缺乏有效内部控制导致财务和会计违规和错误、公司治理政策不充分或缺乏遵守这些政策的指控,在许多情况下还涉及欺诈指控。因此,这些努力的一些目标现在正在对这些指控进行内部和外部调查,并在此期间受到股东诉讼和/或SEC执法行动的影响。
我们是某些不利指控的对象。尽管我们认为此类指控不真实、不准确或夸大,但我们已花费资源调查此类指控并为自己辩护,我们可能需要在未来就这些或其他指控花费更多资源,这可能既昂贵又耗时,并可能分散我们管理层对发展业务的注意力。针对我们的指控可能会严重影响我们的股价并扰乱我们的业务运营。对中比新能源技术公司普通股的任何投资(或在Redomicile合并之后,CBAT Cayman的普通股)都可能因此类指控而大幅减少甚至变得一文不值。
39
如果我们未能遵守或重新遵守纳斯达克的任何继续上市要求,我们将面临可能的退市,这将导致中比新能源 Energy Technology,Inc.的股票(或在Redomicile合并之后,CBAT Cayman的股票)的公开市场受到限制,并使我们更难获得未来的债务或股权融资。
中比新能源 Energy Technology,Inc.的普通股股票在纳斯达克交易和上市代码为“CBAT”,该代码由2018年11月30日的“CBAK”更改为。如果我们未能保持某些在纳斯达克上市的要求,普通股可能会被退市。
2024年12月26日,我们收到纳斯达克上市资格部的通知,通知显示,在此前连续30个工作日内,普通股的投标价格均收于每股最低1.00美元以下,因此,中比新能源 Energy Technology,Inc.不再符合《纳斯达克上市规则》第5550(a)(2)条。我们有180个日历天的合规期,或者说直到2025年6月24日,才能重新遵守纳斯达克的最低投标价格要求。2025年6月26日,我们收到一份来自纳斯达克上市资格的通知,该通知称公司普通股的收盘价在过去连续17个工作日内一直处于每股1.00美元或更高,因此,公司已重新符合纳斯达克上市规则5550(a)(2)。2025年10月1日,我们再次收到纳斯达克的通知,通知我们该公司的普通股在此前连续30个工作日的收盘价均低于每股最低1.00美元。该公司有180个日历天的合规期,或者直到2026年3月30日,才能重新遵守纳斯达克的最低投标价格要求。因此,公司目前不符合纳斯达克上市规则5550(a)(2)。
我们无法向您保证,中比新能源公司将能够治愈上述投标价格缺陷或遵守未来在纳斯达克继续上市的所有要求。如果普通股失去在纳斯达克的地位,普通股很可能会在场外交易市场交易。如果我们的股票在场外市场交易,出售普通股可能会更加困难,因为可能会买卖更少数量的股票,交易可能会延迟,证券分析师对我们的覆盖范围可能会减少。此外,在普通股退市的情况下,经纪自营商有一定的监管负担,这可能会阻碍经纪自营商进行普通股交易,进一步限制普通股的流动性。这些因素可能会导致普通股的出价和要价出现更低的价格和更大的价差。这种从纳斯达克退市以及我们股价的持续或进一步下跌也可能大大削弱我们通过股权或债务融资筹集额外必要资本的能力,并可能显着增加我们在融资或其他交易中发行股权对股东造成的所有权稀释。此类风险将在Redomicile合并后继续适用于CBAT Cayman。
如果我们直接受到涉及在美上市中国公司的审查、批评和负面宣传,我们可能不得不花费大量资源调查和解决可能损害我们的业务运营、股价和声誉并可能导致贵方对我们股票的投资损失的事项,特别是如果此类事项不能得到有利的处理和解决。
几乎所有业务都在中国的美国上市公司,特别是像我们这样完成所谓反向并购交易的公司,一直受到投资者、金融评论员和SEC等监管机构的严格审查、批评和负面宣传。大部分审查、批评和负面宣传都集中在财务和会计违规和错误、缺乏对财务会计的有效内部控制、公司治理政策不足或缺乏遵守,在许多情况下,还有欺诈指控。由于受到审查、批评和负面宣传,许多在美国上市的中国公司的公开交易股票价值急剧下降,在某些情况下,实际上变得一文不值。其中许多公司还受到股东诉讼和SEC执法行动的影响,并一直在对这些指控进行内部和外部调查。如果我们成为任何不利指控的对象,无论这些指控被证明是真实的还是不真实的,我们将不得不花费大量资源来调查这些指控和/或为我们的公司辩护。这种情况将是昂贵和耗时的,并分散我们管理层对发展我们公司的注意力。如果这些指控没有被证明是毫无根据的,我们的公司和业务运营将受到严重影响,您对我们股票的投资可能会变得一文不值。
40
我们向SEC提交的报告和其他文件以及我们的其他公开声明中的披露不受中国任何监管机构的审查。因此,我们的公开披露应根据以下事实进行审查:没有任何位于我们几乎所有业务和业务所在中国的政府机构对我们的运营进行了任何尽职调查,或审查或批准了我们的任何披露。
我们受SEC监管,我们向SEC提交的报告和其他文件将根据SEC根据《证券法》和《交易法》颁布的规则和条例接受SEC审查。然而,与业务主要位于美国的公开报告公司不同,我们几乎所有的业务都位于中国。由于我们几乎所有的运营和业务都发生在中国,SEC的工作人员在审查我们的披露时可能更难克服目前存在的地理和文化障碍。对于完全或主要在美国开展业务或业务的同类公司而言,并不存在这些相同的障碍。此外,我们的SEC报告以及其他披露和公开声明不受任何中国监管机构的审查或审查。例如,我们的SEC报告和某些其他文件中的披露不受中国证监会的审查,中国证监会的任务是监督中国的资本市场。因此,贵国应审查我们的SEC报告、文件和我们的其他公开声明,但须了解没有当地监管机构对我们公司进行任何尽职调查,并了解我们的SEC报告、其他文件或我们的任何其他公开声明均未受到任何当地监管机构的审查或以其他方式审查。
一般商业和经济状况以及全球资本市场状况的不利发展可能对公司产品的需求、业务以及公司及其客户的财务状况和经营业绩产生不利影响。
全球资本市场的波动影响利率、货币汇率和信贷的可获得性,可能对公司和公司客户的业务、财务状况和经营业绩产生不利影响。
另一场经济或金融危机或消费经济快速下滑、对能源成本的重大担忧、地缘政治问题,包括乌克兰和俄罗斯之间持续的冲突、中东最近发生的事件、最近美国与其他国家之间的贸易争端导致对进口到美国的产品征收更高的关税,以及信贷的可用性和成本可能导致波动性增加,降低对经济和市场的预期,以及以历史标准衡量的高水平结构性失业。市场、政治和经济挑战,包括信贷市场的错位和波动、全球经济的普遍不确定性、唐纳德·J·特朗普总统施政议程实施等事项带来的不确定性或波动性,以及政府在贸易、关税和制造业政策等多种事项上的政策变化,可能会对经济和金融市场、我们的财务状况、经营业绩以及我们股票的交易价格产生不利影响。
41
公司是一家新能源大功率锂钠电池制造商,主要应用于轻型电动汽车、电动汽车、储能如住宅能源供应&不间断电源(UPS)应用等大功率应用领域。我们的主要产品包括新能源高功率锂和钠电池。此外,公司于2021年11月完成收购Hitrans 81.56%的注册股权(后减至67.33%的注册股权,占实收资本的72.99%)后,拓展至NCM前驱体和正极材料的开发和制造。Hitrans是中国领先的三元前驱体和正极材料开发商和制造商,其产品广泛应用于电动汽车电池、电动工具、高端数码产品和存储等领域。
CBAT Cayman为一家根据开曼群岛法律注册成立的获豁免公司,目前为公司的全资附属公司。开曼群岛法律下的“豁免”公司是指主要在开曼群岛以外开展业务的公司。CBAT Cayman没有大量资产或负债,自公司成立以来除与预期参与Redomicile合并相关的活动外,未从事任何业务。
公司与CBAT Cayman各主要执行办公室设在中华人民共和国辽宁省大连市花园口经济区美桂街道CBAK工业园116450;电话:86-411-39185985;传真:86-411-39185980;电子邮箱:ir@cbak.com.cn。
有关业务和管理层对公司财务状况和经营业绩的讨论和分析的信息,请参阅公司截至2024年12月31日止年度的10-K表格年度报告,以及公司截至2025年3月31日、6月30日和9月30日止财政季度的10-Q表格季度报告,以引用方式并入本文。请参阅本代理声明/招股说明书中题为“在哪里可以找到更多信息”的部分。
CBAT Cayman不拥有任何业务或资产。因此,本代理声明/招股说明书不包括对其业务或其财务状况和经营业绩的单独讨论。
42
在Redomicile合并之后,CBAT Cayman将由管理公司的基本相同的董事会和执行官管理。
以下列出我们每一位现任执行官和董事的姓名和职位。
| 姓名 | 年龄 | 性别 | 职务 | |||
| 胡志光 | 43 | 男 | 总裁兼首席执行官 | |||
| 李洁薇 | 35 | 男 | 董事、首席财务官兼秘书 | |||
| Xiangyu Pei | 35 | 女 | 董事 | |||
| Martha C. Agee | 70 | 女 | 独立董事 | |||
| J. Simon Xue | 71 | 男 | 独立董事 | |||
| 何建军 | 53 | 男 | 独立董事 |
胡志光是公司的长期员工,自2004年以来一直在公司工作,领导我们的销售和营销部门,对公司电池业务近年来的收入增长贡献较大。胡先生自2024年10月起担任我们的总裁兼首席执行官。2023年6月至今,在公司销售营销部担任副总经理职务。在此之前,他曾于2014年1月至2023年5月在我司子公司大连CBAK动力电池有限公司担任销售和市场总监。任职经历还包括曾于2012年1月至2013年12月在公司控股子公司BAK国际(天津)有限公司担任销售市场部总监。此前于2008年1月至2011年12月在BAK国际(天津)有限公司任销售经理。此外,他曾于2004年7月至2007年12月在公司另一家前子公司深圳BAK电池有限公司管理海外业务和大客户。胡先生于2004年7月毕业于兰州商学院(现兰州财经大学),获得工商管理学位。
李洁薇自2023年8月起担任我行首席财务官、公司秘书,自2025年5月起担任我行董事。李先生还自2021年起担任公司投资者关系经理。在加入公司之前,2018年至2021年,李先生曾在中国多家基金管理公司工作,专注于构建各种投资产品。在此之前的2014年至2018年,他曾在多家美国知名房地产开发商的基金管理部门任职,负责资本市场事务。李先生于2014年获得香港中文大学政治及公共行政硕士学位。
Xiangyu Pei于2019年8月23日至2023年8月22日担任我行临时首席财务官职务。辞去我司临时首席财务官职务后,仍在我司财务部继续任职。裴女士自2021年9月起担任我司董事。在此之前,她自2017年起担任公司子公司CBAK Power的财务总监。裴女士还在2017年至2023年8月期间担任公司秘书。在担任我司临时首席财务官期间,她为公司督导审计、会计、财务报告和投资者关系等工作。裴女士获得中国吉林大学世界经济学博士学位。
Martha C. Agee自2012年11月15日起担任本公司董事。自1997年以来,Agee女士一直担任贝勒大学Hankamer商学院商业法高级讲师,在那里她为研究生和本科生教授商业法律环境、国际商业法和医疗保健法律与伦理课程。在此之前,Agee女士于1988年至1996年从事法律工作。Agee女士于1976年在贝勒大学获得会计学学士学位,并于1988年获得法学博士学位。
J. Simon Xue自2016年2月1日起担任我行董事。薛博士在核化学、固态化学、超导和锂离子电池材料方面拥有约40年的经验。在他的研究生涯中,他花了21年的时间研发锂离子电池。薛博士已退休,但仍是“中国能源工业协会”储能战略事业部专家委员会储能战略事业部成员。在此之前,薛博士在2011年8月至2012年4月期间担任特拉华州公司Altair Nanotechnologies Inc.的董事。2010年至2011年,任佳能投资控股有限公司旗下银通能源有限公司首席执行官。薛博士还曾任职于Ultralife、金霸王、B & K电子有限公司、Valence Energy-Tech(苏州)有限公司、A123系统公司和International Battery Inc.。在中国锂离子电池全产品链,包括材料、设备、电芯制造和测试方面拥有广泛的声誉。他撰写或合著了50多篇科学文章,12项与电池化学和材料相关的专利,并参与、展示和主持了30多个电池或材料相关的国际会议。薛博士于1992年在麦克马斯特大学完成了固体化学博士课程。
43
何建军自2013年11月4日起担任我司董事。何先生在会计和金融领域拥有超过16年的经验,是中国证书公共账户协会的准会员。何先生自2013年1月1日起担任中国投资咨询公司吉林赛伯乐绿科投资管理有限公司董事总经理。何先生于2009年6月30日至2012年12月31日期间,担任中国热交换器和热交换解决方案供应商巨元瀚洋科技股份有限公司(TERM1:THTI)(“THT热”)的首席财务官。何先生于2007年至2012年12月担任THT热力的全资子公司四平市聚源汉阳板式换热器有限公司的首席财务官。1999年至2007年,何先生在吉林粮食集团担任高级财务人员,吉林粮食集团是一家从事粮食加工和贸易业务的国有企业。何先生1995年毕业于长春税务高等专科学校,获审计专业学士学位,2005年获吉林大学硕士学位。
我们的任何行政人员或董事并无任何协议或谅解,以应另一人的要求而辞职,亦无任何高级人员或董事代为行事,亦不会有任何人按任何其他人的指示行事。
董事选举产生,直至其继任者正式当选并合格为止。
我们的董事或高级管理人员之间没有家庭关系。
据我们所知,在过去十年中,我们的董事或执行官均未成为以下事件的对象:
| 1) | 根据联邦破产法或任何州破产法提出的呈请是由或针对的,或接管人、财政代理人或类似人员是由法院为该人的业务或财产指定的,或他在提交时或在提交时前两年内作为普通合伙人的任何合伙企业,或他在提交时或在提交时或在提交前两年内担任执行官的任何公司或商业协会; |
| 2) | 在刑事诉讼中被定罪或为待决刑事诉讼的指名主体(不含交通违法和其他轻微犯罪); |
| 3) | 任何有管辖权的法院的任何命令、判决或法令的主体,其后未被推翻、中止或撤销,永久或暂时禁止其从事或以其他方式限制以下活动; |
| i. | 担任期货佣金商、介绍经纪商、商品交易顾问、商品池运营商、场内经纪商、杠杆交易商、受商品期货交易管理委员会监管的任何其他人或上述任何一方的关联人,或作为投资顾问、承销商、经纪商或证券交易商,或作为任何投资公司、银行、储贷协会或保险公司的关联人、董事或雇员,或从事或继续从事与该活动有关的任何行为或实践; |
| ii. | 从事任何类型的商业活动;或 |
| iii. | 从事与购买或出售任何证券或商品有关的任何活动,或与违反联邦或州证券法或联邦商品法有关的任何活动; |
44
| 4) | 任何联邦或州当局禁止、暂停或以其他方式限制该人从事前款第3)i款所述任何活动或与从事任何此类活动的人有关联的权利超过60天的任何命令、判决或法令的主体,其后未被撤销、暂停或撤销; |
| 5) | 在民事诉讼中被有管辖权的法院裁定或被SEC裁定违反任何联邦或州证券法,且SEC在该民事诉讼或裁定中的判决随后未被推翻、暂停或撤销; |
| 6) | 在民事诉讼中被有管辖权的法院裁定或被商品期货交易委员会裁定违反任何联邦商品法,且该民事诉讼中的判决或商品期货交易委员会的裁定随后未被撤销、中止或撤销; |
| 7) | 是任何联邦或州司法或行政命令、判决、法令或调查结果的主体或当事方,但随后未被推翻、暂停或撤销,涉及涉嫌违反: |
| i. | 任何联邦或州证券或商品法律或法规;或 |
| ii. | 有关金融机构或保险公司的任何法律法规,包括但不限于临时或永久强制令、追缴或归还令、民事罚款或临时或永久停止令、移除或禁止令,或 |
| iii. | 禁止邮件、电汇诈骗或与任何经营实体有关的诈骗的任何法律法规;或者 |
| 8) | 是任何自律组织(定义见《交易法》(15 U.S.C. 78c(a)(26))第3(a)(26)节)、任何注册实体(定义见《商品交易法》(7 U.S.C. 1(a)(29)节))或对其成员或与成员有关联的人具有纪律权威的任何同等交易所、协会、实体或组织的主体或当事方,但未随后被撤销、暂停或撤销。 |
45
在Redomicile合并之后,CBAT Cayman将由管理公司的基本相同的董事会、董事会委员会和执行官管理。
该公司董事会目前由五名成员组成:Jiewei Li、Xiangyu Pei、Martha C. Agee、J. Simon XueTERM2何建军。此时,董事们已确定,在没有指定主席的情况下开展业务符合公司及其股东的最佳利益,从而鼓励了一种合议决策环境,在这种环境中,每位董事平等参与制定议程、轮流主持会议和提供战略监督。董事会至少每年审查一次其领导框架,如果情况允许——例如公司运营、战略或治理要求发生重大变化——董事们准备根据当时有效的管理文件选举一名主席。在此之前,董事会认为,其目前的结构促进了平衡治理,促进了公开对话,并加强了所有董事之间的问责制。
我们的董事会目前有三个常设委员会,根据授权,代表董事会履行各项职责并向董事会报告:(i)审计委员会、(ii)薪酬委员会和(iii)提名和公司治理委员会。三个常设委员会中的每一个都完全由独立董事组成,因为这一术语是根据适用于每个委员会的纳斯达克上市标准定义的。董事会可不时设立其他委员会。
每个委员会根据董事会批准的书面章程行事。我们的审计、薪酬和提名委员会以及公司治理委员会的每一份章程都包含一个定义,用于确定相应委员会的成员是否就该委员会而言是独立的。这些章程的当前副本已发布在我们的互联网网站www.cbak.com.cn上。
我们的审计委员会由三名成员组成:Martha C. Agee、J. Simon Xue和何建军。根据我们董事会的决定,Agee女士担任审计委员会主席和审计委员会财务专家,因为该术语由适用的SEC规则定义。每位曾在或正在我们的审计委员会任职的董事在担任该委员会成员期间的任何时候都是“独立”的,因为该术语是根据纳斯达克上市规则为审计委员会成员定义的。
审计委员会是根据《交易法》第3(a)(58)(a)节成立的,负责监督我们的会计和财务报告流程以及对我们公司财务报表的审计。审计委员会除其他外负责:
| ● | 独立审计员工作的任命、报酬、留用和监督; |
46
| ● | 审查和预先批准独立审计师将执行的所有审计服务和允许的非审计服务(包括费用和条款); |
| ● | 审议批准所有拟进行的关联交易; |
| ● | 与管理层和我们的独立审计师讨论中期和年度财务报表; |
| ● | 与管理层和独立核数师审查和讨论(a)公司内部控制的充分性和有效性,(b)公司内部审计程序,以及(c)公司披露控制和程序的充分性和有效性,以及管理层对此的报告; |
| ● | 审查报告的违反公司行为准则和商业道德的行为;和 |
| ● | 与管理层和独立核数师审查和讨论可能对公司产生重大财务影响或管理层和独立核数师讨论的各种主题和事件。 |
我们的薪酬委员会由三名成员组成:Martha C. Agee、J. Simon Xue和何建军,薛先生担任主席。每位曾任职或正在任职于我们薪酬委员会的董事在任职该委员会期间的任何时候都是“独立”的,因为该术语是根据纳斯达克上市规则定义的。
我们的薪酬委员会的目的是履行公司董事会有关公司高管薪酬的职责,根据需要制作一份有关高管薪酬的年度报告,以纳入公司的代理声明,并监督董事会采纳有关公司薪酬计划的政策,包括股票和福利计划,并向董事会提供建议。我们的首席执行官可能不会出席任何审议其薪酬的薪酬委员会会议。赔偿委员会除其他外负责:
| ● | 审批企业副总裁及以上级别企业高级管理人员薪酬结构; |
| ● | 监督对公司高管绩效的评估,并批准高管的年度薪酬,包括工资、奖金、激励和股权薪酬; |
| ● | 审查和批准首席执行官的目标和目标,根据这些公司目标评估首席执行官的绩效,并设定与公司理念一致的首席执行官薪酬; |
| ● | 就董事会成员的薪酬向董事会提出建议;和 |
| ● | 审查并提出有关长期激励薪酬计划的建议,包括使用基于股权的计划。除董事会另有授权外,薪酬委员会将作为为管理基于股权和员工福利计划而设立的“委员会”代表董事会行事,因此将根据这些计划的条款履行根据这些计划强加给薪酬委员会的任何责任,包括发放和授权赠款。 |
47
我们的提名和公司治理委员会由三名成员组成:Martha C. Agee、J. Simon Xue、TERM1和何建军,何先生担任主席。每位曾在或正在我们的提名和公司治理委员会任职的董事,在担任该委员会的成员期间,在任何时候都是“独立”的,因为该术语是根据纳斯达克上市规则定义的。
提名和企业管治委员会的宗旨是确定公司董事会董事候选人名单,确定和推荐候选人以填补年度股东大会之间出现的空缺,并审查公司与公司责任事项相关的政策和计划,包括对公司及其成员具有重要意义的公共问题。提名和公司治理委员会负责(其中包括):
| ● | 每年向董事会提交一份被推荐提名参加股东年会选举的个人名单,以及董事会各委员会成员的任命名单; |
| ● | 每年审查每个委员会的组成,并根据需要向董事会提出委员会成员的建议;和 |
| ● | 每年对董事会的绩效和有效性进行评估并向董事会报告,以促进董事以符合公司股东利益的方式履行职责。 |
我们通过了与员工、管理人员和董事开展业务有关的商业道德和行为准则。我们打算保持最高标准的道德商业惯例,遵守适用于我们业务的所有法律法规,包括与在美国境外开展业务有关的法律法规。商业行为和道德准则的副本已作为我们于2006年8月22日提交的10-Q表格季度报告的附件 14.1提交,并在此以引用方式并入本年度报告。商业行为和道德准则也可在我们的网站www.cbak.com.cn上查阅。在截至2025年12月31日的财政年度内,我们的商业道德和行为准则没有任何修订或豁免。
CBAT Cayman已通过与其员工、管理人员和董事开展业务有关的商业道德和行为准则。CBAT Cayman打算保持最高标准的道德商业行为并遵守适用于我们业务的所有法律法规。商业行为和道德准则将在我们的网站www.cbak.com.cn上提供。
我们的董事会已确定,我们的每一位非雇员董事,薛先生、Agee女士和He先生,都是SEC和NASDAQ适用规则所定义的“独立董事”。我们的每位非雇员董事都在董事会的委员会中任职,因此根据纳斯达克上市规则第5605(a)(2)条的定义,我们董事会委员会的所有成员都是独立的。董事会根据适用的独立性定义在确定这些董事中的每一位都是独立的情况下考虑的交易、关系或安排,过去和现在都没有在本委托书/招股说明书中未另行披露的交易、关系或安排。
48
董事会监督公司的资产得到适当的保护,保持适当的财务和其他控制,公司的业务明智地开展并遵守适用的法律法规和适当的治理。这些职责包括董事会对公司面临的各种风险的监督。在这方面,董事会寻求了解和监督关键的业务风险。董事会不会孤立地看待风险。几乎每一项业务决策都会考虑风险,并将其作为公司业务战略的一部分。董事会认识到,消除所有风险既不可能也不谨慎。事实上,有目的和适当的风险承担对于公司在全球范围内具有竞争力和实现其目标至关重要。
在董事会监督风险管理的同时,公司管理层负责管理风险。公司拥有健全的内部流程和强大的内部控制环境,以识别和管理风险并与董事会进行沟通。董事会和审计委员会至少每年监测和评估内部控制和风险管理计划的有效性。管理层定期与董事会、董事会委员会和个别董事就已识别的重大风险以及如何管理这些风险进行沟通。董事们可以自由,而且确实经常这样做,直接与高级管理层沟通。
董事会在整体上和通过委员会履行其风险监督职能。大部分工作被下放给各个委员会,这些委员会定期开会并向全体董事会汇报。各委员会在履行风险监督职能中发挥重要作用。特别是:
| ● | 审计委员会监督与公司财务报表、财务报告流程、会计和法律事项相关的风险。审计委员会监督内部审计职能。审计委员会委员与公司独立审计事务所代表分别开会; |
| ● | 薪酬委员会评估与公司薪酬理念和方案相关的风险和回报。薪酬委员会审查和批准具有减轻风险而不降低薪酬激励性质特征的薪酬方案。管理层与薪酬委员会讨论为识别和减轻薪酬中的潜在风险而制定的程序;和 |
| ● | 提名和公司治理委员会评估与管理决策和战略方向相关的风险,并向全体董事会报告关注事项。此外,该委员会对独立董事的绩效进行评估,并就董事资格和独立董事人数向全体董事会提出建议。该委员会还监督公司的道德项目,包括商业道德和行为准则。 |
49
下表列出了有关在所述期间以所有身份提供服务而判给、由指定的执行干事赚取或支付的所有现金和非现金报酬的信息。截至2025年12月31日的财政年度,没有其他执行官获得超过10万美元的总薪酬。
| 股票 | 期权 | |||||||||||||||||||
| 工资 | 奖项 | 奖项 | 合计 | |||||||||||||||||
| 姓名和主要职务 | 年份 | ($)(1) | ($) | ($)(2)(3) | ($) | |||||||||||||||
| 胡志光 | 2025 | 116,856 | - | 14,670 | 131,526 | |||||||||||||||
| 首席执行官(4) | 2024 | 121,387 | - | 11,294 | 132,681 | |||||||||||||||
| 李洁薇 | 2025 | 83,469 | - | 9,780 | 93,249 | |||||||||||||||
| 首席财务官、董秘办(5) | 2024 | 91,047 | - | 7,529 | 98,576 | |||||||||||||||
| Xiangyu Pei | 2025 | 83,469 | - | 48,900 | 132,369 | |||||||||||||||
| 董事、原临时首席财务官(6) | 2024 | 100,587 | - | 37,645 | 138,232 | |||||||||||||||
| (1) | 本表中报告的金额是根据适用会计年度美元与人民币的平均换算率,即1.00美元兑7.1883元人民币(2025会计年度汇率)和1.00美元兑7.1913元人民币(2024会计年度汇率),从人民币兑换成美元。 |
| (2) | 业绩归属股票期权的价值是根据ASC主题718下此类业绩目标的可能结果,假设业绩目标实现来计算的。显示的金额不反映实际收到的或受助人未来可能实现的补偿。根据SEC的规定,该金额反映了根据FASB ASC主题718计算的授予日公允价值总和,该公允价值用于在所引用的财政年度进行的股票和期权奖励。这种基于绩效的期权奖励受绩效和服务归属要求的约束。有关股权奖励估值的信息,包括所做的假设,请参见我们的10-K表中合并财务报表附注的附注25。 |
| (3) | 2021年11月29日,公司根据公司2015年股权激励计划授予(i)Jiewei Li先生购买总计20,000股普通股的基于绩效的期权,以及(ii)Xiangyu Pei女士购买总计150,000股普通股的基于绩效的期权,行使价为每股1.96美元。 |
| (4) | 2023年4月11日,公司根据《中比新能源公司2015年股权激励计划》,向胡志光先生授予15,000个限制性股票单位。每个RSU代表获得一股普通股的或有权利。受限制股份单位分别于2023年6月30日和12月31日分两期等额归属。
2023年4月11日,公司根据《中比新能源 2015年股权激励计划》,授予胡志光先生购买30,000股普通股股票的期权。期权每半年分四期等额归属,第一期归属于2024年6月30日,第二期归属于2024年12月31日,第三期归属于2025年6月30日,第四期归属于2025年12月31日。 |
50
| (5) | 2023年4月11日,公司根据《中比新能源公司2015年股权激励计划》,向Jiewei Li先生授予10,000份限制性股票单位。每个RSU代表获得一股普通股的或有权利。受限制股份单位分别于2023年6月30日和12月31日分两期等额归属。
2023年4月11日,公司根据《中比新能源 2015年股权激励计划》,授予Jiewei Li先生购买20,000股普通股股票的期权。期权每半年分四期等额归属,第一期归属于2024年6月30日,第二期归属于2024年12月31日,第三期归属于2025年6月30日,第四期归属于2025年12月31日。 |
| (6) | 2023年4月11日,公司根据《中比新能源公司2015年股权激励计划》,向裴女士授予5万份RSU。每个RSU代表获得一股普通股的或有权利。受限制股份单位分别于2023年6月30日和12月31日分两期等额归属。
2023年4月11日,根据《中比新能源公司2015年股权激励计划》,公司授予裴女士购买10万股普通股股票的选择权。期权每半年分四期等额归属,第一期归属于2024年6月30日,第二期归属于2024年12月31日,第三期归属于2025年6月30日,第四期归属于2025年12月31日。 |
薪酬汇总表中显示的基薪在每个指定的执行官各自的雇佣协议中进行了描述。这些就业协议的实质性条款概述如下。
我们以标准雇佣协议的形式与我们指定的执行官签订了初始期限为三年的雇佣协议。我们的每一份标准雇佣协议在初始期限届满时和每一年延期期满时自动延长一年,直至根据协议的终止条款终止,如下所述。
我们的标准雇佣协议允许我们在任何时候因行政人员的某些行为(包括但不限于对重罪的定罪或认罪、对我们不利的疏忽或不诚实以及在合理的机会纠正失败后未能履行约定的职责)而因故终止行政人员的雇佣,而无需通知或支付薪酬。主管人员在下一次年薪审核前,权限、职责、责任有实质性减少或者年薪有实质性减少的,可以提前一个月书面通知终止聘用。此外,我们可以通过提前一个月书面通知执行人员,随时无故终止执行人员的雇用。如果我们无故终止该高管的雇佣,该高管将有权获得最多为其当时基本工资三个月的解雇金,具体取决于该高管在我们的雇佣时间长短。具体地说,高管将在以下时间获得薪酬延续:(i)在雇佣协议生效日期一周年之前生效的终止后一个月;(ii)在生效日期两周年之前生效的终止后两个月;以及(iii)在生效日期三周年之前或之后的任何时间生效的终止后三个月。雇佣协议规定,高管不会参与公司的任何遣散计划、政策或计划。
我们的标准雇佣协议包含惯常的竞业禁止、保密和保密契约。各执行人员已同意,在雇佣协议到期或提前终止期间和之后,严格保密并不使用我们收到的任何我们公司的机密信息、技术数据、商业秘密和专有技术或任何第三方(包括我们的关联实体和我们的子公司)的机密信息,除非在履行与雇佣有关的职责时有要求。执行官还同意以保密方式向我们披露他们构想、开发或简化为实践的所有发明、设计和商业秘密,并将对它们的所有权利、所有权和利益转让给我们。此外,每位执行官已同意受其雇佣协议中规定的竞业禁止限制的约束。具体而言,每位执行官已同意,在受雇于我们期间以及在雇佣协议终止或到期后的一年内,
| ● | 接近我们的客户、客户或联系人或其他个人或实体,不得干涉我们与这些个人和/或实体之间的业务关系; |
51
| ● | 担任我们的任何竞争对手的董事或为其提供服务,或从事与我们的业务有直接或间接竞争的任何业务;或 |
| ● | 征求我们任何员工的服务。 |
在Redomicile合并之后,预计CBAT Cayman将与我们的执行官签订雇佣协议,其形式作为附件附在注册声明中,本委托书/招股说明书构成该声明的一部分。雇佣协议将持续一段单独的中国协议规定的期限,除非任何一方提前一个月通知不再续签,否则将自动续签连续一年的期限。该协议包括将在受雇范围内创建的知识产权转让给公司(包括在特定情况下终止后12个月内),以及在受雇期间和之后24个月内适用的不竞争和不招揽契约。公司可在一个月的书面通知后有或无原因(如定义)终止雇佣关系;高管可在一个月的通知后辞职;协议在死亡时终止,或可能因董事会确定的残疾而终止,在非因故终止的情况下,应支付已赚取但未支付的补偿以及适用法律要求的任何额外金额。该协议受美国官员的纽约法律(或中国官员的中国法律)管辖,并规定根据HKIAC规则在香港进行具有约束力的仲裁。
预计CBAT Cayman将与我们的董事和执行官订立赔偿协议,其形式为作为附件附在本委托书/招股说明书构成其组成部分的登记声明中的证据,据此,它将同意赔偿我们的董事和执行官因该等人员因担任该等董事或高级人员而提出的索赔而招致的某些责任和费用。
下表列出了截至2025年12月31日我们指定的每位执行官的未偿股权奖励。截至2025年12月31日,没有指定执行官的未兑现股票奖励。
| 期权奖励 | ||||||||||||||||||||||||
| 股权 | ||||||||||||||||||||||||
| 激励 | ||||||||||||||||||||||||
| 计划 | ||||||||||||||||||||||||
| 奖项: | ||||||||||||||||||||||||
| 数量 | ||||||||||||||||||||||||
| 数量 | 数量 | 证券 | ||||||||||||||||||||||
| 证券 | 证券 | 底层 | ||||||||||||||||||||||
| 底层 | 底层 | 未行使 | 期权 | |||||||||||||||||||||
| 未行使 | 未行使 | 不劳而获 | 运动 | 期权 | ||||||||||||||||||||
| 选项(#) | 选项(#) | 选项 | 价格 | 到期 | ||||||||||||||||||||
| 姓名 | 授予日期 | 可行使 | 不可行使 | (#) | ($) | 日期 | ||||||||||||||||||
| 胡志光, | 4/11/2023 | 15,000 | - | 15,000 | 0.978 | 06/22/2029 | ||||||||||||||||||
| 首席执行官 | ||||||||||||||||||||||||
| 李洁薇, | 11/29/2021 | 4,000 | - | 8,000 | 1.96 | 09/26/2027 | ||||||||||||||||||
| 首席财务官 | 4/11/2023 | 10,000 | - | 10,000 | 0.978 | 06/22/2029 | ||||||||||||||||||
| Xiangyu Pei, | ||||||||||||||||||||||||
| 董事及前临时 | 11/29/2021 | 30,000 | - | 60,000 | 1.96 | 09/26/2027 | ||||||||||||||||||
| 首席财务官 | 4/11/2023 | 50,000 | - | 50,000 | 0.978 | 06/22/2029 | ||||||||||||||||||
52
2023年4月11日,根据2015年计划,我们的每位独立董事均获授予10,000股公司普通股的限制性股票单位(RSU),分别于2023年6月30日和12月31日分两期等额归属。同日,我们每位独立董事获授予购买20,000股普通股的选择权,每半年分四期等额归属,第一期归属于2024年6月30日,第二期归属于2024年12月31日,第三期归属于2025年6月30日,第四期归属于2025年12月31日。
下表列出了截至2025年12月31日的财政年度我们的非雇员董事获得的薪酬总额:
| 费用 | ||||||||||||
| 已赚或 | ||||||||||||
| 已支付 | 期权 | |||||||||||
| 现金 | 奖项 | 合计 | ||||||||||
| 姓名 | ($) | ($) | ($) | |||||||||
| J. Simon Xue | 20,000 | 9,780 | 29,780 | |||||||||
| Martha C. Agee | 20,000 | 9,780 | 29,780 | |||||||||
| 何建军 | 20,000 | 9,780 | 29,780 | |||||||||
我们没有为董事维持医疗、牙科或退休福利计划。
除非另有披露,我们没有补偿,也不会补偿我们的非独立董事担任我们的董事,尽管他们有权获得与出席我们的董事会会议有关的合理费用的补偿。
董事可在董事会有利害关系的成员不参加表决的情况下确定支付给董事的薪酬。薪酬委员会将协助董事审查和批准董事的薪酬结构。
53
下表列出截至2026年1月16日(“参考日期”)收市时我们已知的有关公司普通股实益所有权的信息:(i)我们已知的每一位实益拥有我们有表决权证券5%以上的人,(ii)每一位指定的执行官,(iii)每一位我们的董事和被提名人,以及(iv)我们所有指定的执行官和董事作为一个整体:
| 金额及性质 实益所有权(1) |
||||||||
| 管理层名称及若干实益拥有人名称(1) | 数(2) | 百分比(3) | ||||||
| 高级职员及董事 | ||||||||
| 胡志光(4) | 63,638 | * | ||||||
| J. Simon Xue(5) | 60,000 | * | ||||||
| Martha C. Agee(5) | 80,000 | * | ||||||
| 何建军(5) | 80,000 | * | ||||||
| Xiangyu Pei(6) | 417,983 | * | ||||||
| 李洁薇(7) | 34,000 | * | ||||||
| 全体执行干事和董事为一组(6人) | 735,621 | * | ||||||
| 主要股东 | ||||||||
| 吉姆利集团有限公司(8) | 10,413,371 | 11.7 | % | |||||
| * | 表示不到普通股流通股的1%。 |
| (1) | 实益拥有的股份数量是根据SEC规则确定的,该信息不一定表明出于任何其他目的的实益拥有权。根据这些规则,受益所有权包括个人拥有单独或共有投票权或投资权的任何股份,也包括个人有权在参考日期后60天内通过行使或转换任何股票期权、可转换证券、认股权证或其他权利(“目前可行使”的证券)而获得的任何股份。然而,将这些股份列入表格并不构成承认指定的股东是这些股份的直接或间接实益拥有人。 |
| (2) | 除非另有说明,表中所列的每个人或实体对被列为该人或实体拥有的所有普通股股份拥有唯一的投票权和投资权(或与该人的配偶分享该权力)。 |
| (3) | 在参考日期,共有88,645,836股普通股被视为已发行在外。对于上述每个受益所有人,根据经修订的1934年《证券交易法》或《交易法》第13d-3(d)(1)条规则,此类受益所有人目前可行使的任何证券均已计入分母。 |
| (4) | 于2023年4月11日,根据2015年计划,公司向胡志光先生授出合共15,000股公司普通股的受限制股份单位。股份单位分别于2023年6月30日及12月31日分两期等额归属。 |
| 包括总共30,000个未完成的期权。2023年4月11日,根据2015年计划,公司授予胡志光先生合计30,000份购买普通股的期权。期权每半年分四期等额归属,第一期(7,500)于2024年6月30日归属,第二期(7,500)于2024年12月31日归属,第三期(7,500)于2025年6月30日归属,第四期(7,500)于2025年12月31日归属。 |
| (5) | 2023年4月11日,根据2015年计划,我们的每位独立董事均获授予10,000股公司普通股的限制性股票单位(RSU),分别于2023年6月30日和12月31日分两期等额归属。同日,我们每位独立董事获授予购买20,000股普通股的选择权,每半年分四期等额归属,第一期(5,000)于2024年6月30日归属,第二期(5,000)于2024年12月31日归属,第三期(5,000)于2025年6月30日归属,第四期(5,000)于2025年12月31日归属。 |
54
| (6) | 2016年4月19日,裴女士根据2015年计划获授50,000股限制性股票。此类股份每半年归属一次,在三年期间内分6期等额归属,第一次归属于2016年12月31日。于2019年8月23日,根据2015年计划,公司授予裴女士合共180,000股公司普通股的受限制股份单位。股份单位每半年分6期于三年内平均归属,首次归属日期为2019年9月30日。
2023年4月11日,根据2015年计划,公司授予Xiangyu Pei女士合计50,000股公司普通股的受限制股份单位。股份单位分别于2023年6月30日及12月31日分两期等额归属。
包括总共130,000个未完成的期权,包括: |
| ● | 2021年11月29日,根据2015年计划,公司授予裴女士合计150,000份基于绩效的股票期权,用于购买公司普通股。待持续服务及达成截至2021年12月31日、2022年、2023年、2024年及2025年各财政年度与公司经营业绩有关的业绩目标后,期权将于5年期间内每半年分10期等额归属,首次归属日期为2022年5月30日。期权将于授予日的70个月周年日到期。2021年业绩目标实现,分别于2022年5月30日和11月30日归属15,000份期权。然而,2022、2023或2024年的业绩标准未得到满足,因此,没有授予额外部分的选择权;和 |
| ● | 还有,2023年4月11日,公司根据2015年计划,授予Xiangyu Pei女士合计10万份购买普通股的期权。期权每半年分四期等额归属,第一期(25,000)于2024年6月30日归属,第二期(25,000)于2024年12月31日归属,第三期(25,000)于2025年6月30日归属,第四期(25,000)于2025年12月31日归属。 |
| (7) | 于2023年4月11日,根据2015年计划,公司授予Jiewei Li先生合共10,000股公司普通股的受限制股份单位。股份单位分别于2023年6月30日及12月31日分两期等额归属。
包括总共24000个未完成的期权,包括: |
| ● | 2021年11月29日,Jiewei Li先生被授予购买20,000股普通股的期权。该期权根据公司在截至2021年12月31日、2022年、2023年、2024年和2025年的每个财政年度满足某些业绩标准的情况,分10期等额每半年分期授予。满足2021年业绩标准,导致2022年5月30日和2022年11月30日各有2000份期权归属。未达到2022或2023年的业绩标准,因此,没有授予额外部分的选择权;和 |
| ● | 2023年4月11日,根据2015年计划,公司授予Jiewei Li先生合计20,000份购买普通股的期权。期权每半年分四期等额归属,第一期(5,000)于2024年6月30日归属,第二期(5,000)于2024年12月31日归属,第三期(5,000)于2025年6月30日归属,第四期(5,000)于2025年12月31日归属。 |
| (8) | Gimli Group Limited于2025年12月3日收到李云飞先生善意赠与的公司普通股股份10,413,371股。 |
55
我们不知道任何安排,包括任何人对我们证券的任何质押,其操作可能在随后的日期导致公司控制权发生变化。
2015年股权激励计划(“2015年度计划”)
截至本代理声明/招股章程日期,2015年计划已届满。
下表列出了截至2025年12月31日根据2015年计划授权发行的证券的某些信息。可对下文(a)栏所示的所有证券行使的期权是根据我们的2015年计划授予的。截至2025年12月31日,未根据公司2023年股权激励计划授予任何奖励。
| 数量 | ||||||||||||
| 证券 | ||||||||||||
| 剩余 | ||||||||||||
| 数量 | 可用于 | |||||||||||
| 证券至 | 未来 | |||||||||||
| 被发行 上 |
加权- 平均 |
发行 股权下 |
||||||||||
| 行使 | 行权价格 | Compensation | ||||||||||
| 优秀 选项, |
杰出的 选项, |
计划 (不包括 |
||||||||||
| 认股权证 | 认股权证 | 证券 | ||||||||||
| 和权利 | 和权利 | 反映在 | ||||||||||
| (a) | (b) | 专栏 | ||||||||||
| 证券持有人批准的股权补偿方案 | 2,143,958 | $ | 1.22 | 2,619,570 | ||||||||
| 未获证券持有人批准的股权补偿方案 | - | - | - | |||||||||
| 合计 | 2,143,958 | $ | 1.22 | 2,619,570 | ||||||||
| (a) | 金额包括80,000份未行使期权。 |
56
| (b) | 加权平均行权价仅根据未行使期权的行权价计算,不反映未行使的RSU归属时将发行的股份,这些RSU没有行权价。 |
2015年6月12日,公司股东通过了《公司及关联公司员工、董事、顾问2015年度计划》。根据2015年计划可发行的最高股份总数为1,000万股(10,000,000)股。
于2015年6月30日,根据2015年计划,公司向公司若干雇员、高级职员及董事授出合共690,000股公司普通股的受限制股份。根据授予的归属时间表,限制性股票在自2015年6月30日开始至2018年3月31日结束的每个财政季度的最后一天分十二期等额季度归属。
2016年4月19日,根据2015年计划,公司向公司某些雇员、高级职员和董事授予合计500,000股公司普通股限制性股票。限制性股票每半年归属一次,三年分期6次,第一次归属日期为2016年12月31日。
于2019年8月23日,根据2015年计划,公司向公司若干雇员、高级职员及董事授出合共1,887,000股公司普通股的受限制股份单位。有两种类型的归属时间表,(i)股份单位将在三年期间内每半年分6次等额归属,第一次归属于2019年9月30日;(ii)股份单位将在三年期间内每年分3次等额归属,第一次归属于2020年3月31日。
于2020年10月23日,根据公司2015年计划,薪酬委员会向公司一名雇员授出合共100,000股公司普通股的受限制股份单位。此次限制性股票将于2020年10月30日首次归属,每半年分六期、三年一次等额归属。
2021年11月29日,根据2015年计划,薪酬委员会向公司的某些员工、高级职员和董事授予了总计2,750,002份基于绩效的股票期权,以购买公司的普通股。在持续服务和实现业绩目标的情况下,这些期权将在五年期间内每半年分10次等额授予,第一次授予日期为2022年5月30日。期权将于授予日的70个月周年日到期。
2023年4月11日,根据2015年计划,薪酬委员会向公司某些雇员、高级职员和董事授予合计(i)894,000个限制性股票单位和(ii)2,124,000个购买公司普通股的期权。该等受限制股份单位分别于2023年6月30日及12月31日分两期等额归属。期权每半年分四期等额归属,第一期归属于2024年6月30日。
2023年8月22日,根据2015年计划,薪酬委员会向两名员工授予合计(i)40,000个限制性股票单位和(ii)160,000个购买公司普通股的期权。该等受限制股份单位分别于2023年10月15日及2024年4月15日分两期等额归属。期权每半年分四期等额归属,第一期归属于2025年2月15日。
57
以下是可报告交易的摘要,其中我们曾经或将成为参与者,所涉金额超过或超过120,000美元或年底我们总资产平均值的百分之一,并且任何相关人员拥有或将拥有直接或间接的重大利益(“高管薪酬”一节中描述的薪酬除外)。
| 实体或个人名称 | 与公司的关系 | |
| 新时代集团浙江新能源材料有限公司 | 公司子公司股东 | |
| 郑州BAK电池有限公司 | 注a | |
| 深圳BAK电池股份有限公司(“SZ BAK”) | 前附属公司及参考附注b | |
| 深圳BAK动力电池股份有限公司(“BAK SZ”) | 前附属公司及参考附注b | |
| 浙江盛洋再生资源科技有限公司(“浙江沈阳”) | 注c | |
| 福州BAK电池有限公司(“福州BAK”) | 注d | |
| 郑州BAK电子有限公司 | 注e | |
| 郑州BAK新能源汽车有限公司 | 注f |
| (a) | 公司原首席执行官李向前先生为郑州BAK电池有限公司董事。郑州BAK SZ之全资子公司郑州BAK电池有限公司。 |
| (b) | 公司前任首席执行官李向前先生为深圳市BAK电池有限公司及深圳市BAK动力电池有限公司的董事。于2023年9月27日,南京CBAK新能源科技有限公司(“南京CBAK”)与深圳市BAK电池有限公司(“SZ BAK”)订立股权转让协议(“股权转让协议”),据此,SZ BAK应向南京CBAK出售深圳BAK动力电池有限公司(“BAK SZ”)的百分之五(5%)股权,购买价格为人民币2.6亿元(约合3570万美元)(附注14)。 |
| (c) | 2023年9月27日,Hitrans与Shengyang Xu先生订立股权转让合同(“股权转让合同”),据此,Hitrans将以人民币2860万元(约合390万美元)的价格向目前持有浙江盛洋97%股权的个人Xu先生初步收购浙江盛洋再生资源科技有限公司(“浙江盛洋”)26%的股权(“初步收购”)。徐先生、浙江盛阳均与公司无关联关系。 |
| (d) | 郑州BAK电池有限公司持有福州BAK电池有限公司51%的股权。郑州BAK电池有限公司是BAK SZ的全资子公司。 |
| (e) | 公司前任CEO 李向前先生为BAK SZ的董事,后者拥有郑州BAK电子有限公司95%的股权。 |
| (f) | 深圳市BAK电池有限公司为郑州BAK新能源汽车股份有限公司原股东,截至2023年4月10日止。 |
关联交易
公司发生了以下重大关联交易:
| 对于 结束的一年 12月31日, 2023 |
对于 结束的一年 12月31日, 2024 |
|||||||
| 向郑州BAK电池有限公司采购电芯 | $ | 10,999,732 | $ | 7,049,867 | ||||
| 向福州BAK电池有限公司采购电芯 | - | 69,133 | ||||||
| 向浙江盛阳采购材料 | 12,725,193 | 4,352,197 | ||||||
| 向浙江盛洋采购与非营运代理服务有关的物料 | - | 1,794,581 | ||||||
| 向郑州BAK电池有限公司销售正极原材料 | 27,872,002 | 18,661,537 | ||||||
| 向BAK SZ销售正极原材料 | 66,560 | 31,783 | ||||||
| 向郑州BAK电子有限公司销售正极原材料 | 590,834 | 388,430 | ||||||
| 向福州BAK电池有限公司销售电芯 | 105,010 | 76,090 | ||||||
| 向郑州BAK电池有限公司销售电芯 | - | 12,232 | ||||||
58
| 九个月结束 9月30日, |
||||||||
| 2024 | 2025 | |||||||
| 向郑州BAK采购电池 | $ | 7,036,768 | $ | 3,698,469 | ||||
| 向福州采购电池BAK | 12,809 | 301,445 | ||||||
| 向浙江盛阳采购材料 | 4,792,917 | 5,063,306 | ||||||
| 福州BAK提供的分包服务 | - | 1,775,551 | ||||||
| 向郑州BAK销售正极原材料 | 14,183,130 | 10,966,505 | ||||||
| 向BAK SZ销售正极原材料 | 21,534 | 7,562 | ||||||
| 向郑州BAK电子有限公司销售正极原材料 | 337,115 | 795,963 | ||||||
| 向郑州BAK销售正极原材料涉及非经营性代理制服务 | - | 2,238,408 | ||||||
| 向郑州BAK电子有限公司销售正极原材料有关非经营性代理制服务 | - | 133,646 | ||||||
| 向BAK SZ销售正极原材料涉及非经营性代理制服务 | - | 4,783 | ||||||
| 向福州销售电池BAK | 76,076 | - | ||||||
| 向郑州BAK新能源汽车有限公司销售电池。 | - | 17,648 | ||||||
关联方余额
除上述情况外,公司于2023年12月31日及2024年12月31日及2025年9月30日录得以下重大关联方余额:
应收前附属公司款项
| 12月31日, 2023 |
12月31日, 2024 |
|||||||
| 应收BAK SZ款项 | $ | 74,946 | $ | 12,399 | ||||
| 9月30日, 2025 |
||||
| 应收BAK SZ款项 | $ | 1,994 | ||
截至2023年12月31日及2024年12月31日及2025年9月30日的余额为向BAK SZ销售正极原材料的贸易应收款项。
应收/(应收)关联方的其他余额
截至2023年12月31日和2024年12月31日,
| 12月31日, 2023 |
12月31日, 2024 |
|||||||
| 应收贸易账款,净额–郑州BAK电池有限公司(i) | $ | 12,441,715 | $ | 5,970,184 | ||||
| 应收贸易账款,净额–郑州BAK电子有限公司(ii) | $ | 226,143 | $ | 135,012 | ||||
| 应收票据–郑州BAK电池有限公司出具的(iii) | $ | - | $ | 459,905 | ||||
| 预付供应商款项–郑州BAK电池有限公司(四) | $ | - | $ | 3,738,228 | ||||
| 预付供应商款项–郑州BAK新能源汽车有限公司(v) | $ | $ | 205,496 | |||||
| 应付贸易账款,净额–郑州BAK电池有限公司(vi) | $ | 803,685 | $ | 66,084 | ||||
| 贸易应付款项,净额–浙江盛洋(vii) | $ | 3,489,324 | $ | 1,486,765 | ||||
| 应付非营运代理服务–浙江盛洋(viii) | $ | - | $ | 1,338,794 | ||||
| 收购长期投资支付的定金– BAK SZ | $ | 7,101,492 | $ | 15,864,318 | ||||
| 应付Hitrans非控股权益的股息 | $ | 1,256,745 | $ | 1,221,915 | ||||
| (一) | 代表向郑州BAK电池有限公司销售正极原材料的贸易应收款项。 |
| (二) | 代表向郑州BAK电子有限公司销售正极原材料的贸易应收款项。 |
| (三) | 代表郑州BAK电池有限公司截至2024年12月31日质押给银行作为开具应付票据担保的应收票据。 |
| (四) | 代表预付给郑州BAK电池有限公司的电芯采购款。截至本代理声明/招股说明书日期,余额未使用。 |
| (五) | 代表制造业原材料采购预付款。合同被取消,截至本代理声明/招股说明书日期,预付款项已退还公司。 |
59
| (六) | 代表购买电池的贸易应付款项。截至本委托书/招股说明书出具之日,公司向郑州BAK电池有限公司结算零 |
| (七) | 代表向浙江盛洋采购制造用材料的贸易应付款项。 |
| (八) | 代表就非营运代理服务向浙江盛洋采购材料的应付款项。 |
截至2025年9月30日,
| 9月30日, 2025 |
||||
| 应收贸易账款,净额–郑州BAK(i) | $ | 5,615,672 | ||
| 应收贸易账款,净额–郑州BAK电子有限公司(ii) | $ | 372,581 | ||
| 应收贸易账款,净额–郑州BAK新能源汽车有限公司 | $ | 19,994 | ||
| 应收票据–郑州BAK发行(iii) | $ | - | ||
| 预付供应商款项–郑州BAK(四) | $ | - | ||
| 预付供应商款项–郑州BAK新能源汽车有限公司(v) | $ | - | ||
| 贸易应付款项,净额–郑州BAK(vi) | $ | 1,066,433 | ||
| 贸易应付款项,净额–浙江盛洋(vii) | $ | 1,644,800 | ||
| 应付贸易账款,净额–福州BAK(viii) | $ | 2,135,557 | ||
| 应付非营运代理服务–浙江盛洋(ix) | $ | - | ||
| 收购长期投资支付的定金– BAK SZ | $ | 16,262,446 | ||
| 应付Hitrans非控股权益的股息 | $ | 1,252,580 | ||
| (一) | 代表向郑州BAK电池有限公司销售正极原材料的贸易应收款项。 |
| (二) | 代表向郑州BAK电子有限公司销售正极原材料的贸易应收款项。 |
| (三) | 代表郑州BAK电池有限公司截至2024年12月31日质押给银行作为开具应付票据担保的应收票据。 |
| (四) | 代表购买电池的预付款。 |
| (五) | 代表制造业原材料采购预付款。合同已于2024年12月10日解除,预付款已于2025年3月退还公司。 |
| (六) | 代表购买电池的贸易应付款项。 |
| (七) | 代表向浙江盛洋采购制造用材料的贸易应付款项。 |
| (八) | 代表应付福州BAK提供分包服务的款项。 |
| (九) | 代表就非营运代理服务向浙江盛洋采购材料的应付款项。 |
应付前附属公司款项
截至2023年12月31日和2024年12月31日应付一家前子公司的款项包括:
| 12月31日, | 12月31日, | |||||||
| 2023 | 2024 | |||||||
| 应付深圳市BAK动力电池有限公司款项 | $ | (411,111 | ) | $ | (419,849 | ) | ||
| 9月30日, | ||||
| 2025 | ||||
| 应付深圳市BAK动力电池有限公司款项 | $ | (412,155 | ) | |
截至2023年12月31日、2024年12月31日、2025年9月30日的余额为应付向深圳市BAK动力电池有限公司采购存货款项。
我们在过去五个财政年度的任何时候都没有任何发起人。
60
以下包括合并协议的重要条款的简要摘要,其副本作为附件A附后,并以引用方式并入本代理声明/招股说明书。我们鼓励您完整阅读合并协议,以更完整地描述Redomicile合并。如合并协议的条款与以下摘要有任何不一致之处,合并协议将予以控制。
贵公司被要求采纳和批准的合并协议规定,将导致公司每股普通股被注销,以换取CBAT Cayman股本中的一股普通股,该公司是一家根据开曼群岛法律注册成立的豁免公司。根据合并协议,公司将与CBAT Cayman合并并并入该公司,而CBAT Cayman将继续作为重组合并产生的存续公司。如果合并协议被股东采纳,我们预计Redomicile合并将于2026年初生效。在移构合并之后,CBAT Cayman及其子公司将拥有并继续以与公司及其子公司目前进行的基本相同的方式开展我们的业务。紧随Redomicile合并之后,您将拥有CBAT Cayman的普通股,该公司将由紧接Redomicile合并之前管理公司的基本相同的董事会和执行官管理。此外,CBAT Cayman的综合资产及负债将与紧接移管合并前的公司相同。
公司是一家新能源大功率锂钠电池制造商,主要应用于轻型电动汽车、电动汽车、储能如住宅能源供应&不间断电源(UPS)应用等大功率应用领域。我们的主要产品包括新能源高功率锂和钠电池。此外,公司于2021年11月完成收购Hitrans 81.56%的注册股权(后减至67.33%的注册股权,占实收资本的72.99%)后,拓展至NCM前驱体和正极材料的开发和制造。Hitrans是中国领先的三元前驱体和正极材料开发商和制造商,其产品广泛应用于电动汽车电池、电动工具、高端数码产品和存储等领域。
CBAT Cayman为一家根据开曼群岛法律注册成立的获豁免公司,目前为公司的全资附属公司。开曼群岛法律下的“豁免”公司是指主要在开曼群岛以外开展业务的公司。CBAT Cayman没有大量资产或负债,自公司成立以来除与预期参与Redomicile合并相关的活动外,未从事任何业务。
公司及CBAT Cayman各主要执行办公室位于中华人民共和国辽宁省大连市花园口经济区美桂街道CBAK工业园116450;电话:86-411-39185985;传真:86-411-39185980;电子邮箱:ir@cbak.com.cn。
61
我们认为,合并将把我们的注册地从内华达州改为开曼群岛,这将符合我们股东的最佳利益,并将使我们能够长期减少运营、行政、法律和会计成本。
我们目前在美国的业务非常有限,我们认为没有特别的商业理由继续作为一家公司注册成立,并在美国维持关键的公司职能。我们相信,通过重新纳入美国以外的司法管辖区,我们将能够符合SEC规则和规定的“外国私人发行人”资格,从而降低我们的运营、行政、法律和会计成本。我们之所以选择根据开曼群岛的法律进行重组,是因为其政治和经济稳定、有效的司法制度、没有外汇管制或货币限制以及专业和支持服务的可用性。我们本可以选择美国以外的不同司法管辖区,但我们认为,许多在中国运营的非中国公司在开曼群岛注册成立,因此,我们目前和潜在的许多战略合作伙伴都拥有与开曼群岛公司和公司结构开展业务的丰富经验。
如前所述,合并完成后,CBAT Cayman预计将符合SEC规则和条例规定的“外国私人发行人”资格,我们预计,与成为外国私人发行人相关的报告义务减少将在长期内降低运营、行政、法律和会计成本。CBAT开曼仍将遵守《萨班斯-奥克斯利法案》的授权。然而,作为一家外国私人发行人,如果CBAT Cayman是一家在美国注册成立的公司,或者不满足符合外国私人发行人资格的其他条件,那么CBAT Cayman将不受《交易法》下某些规则的约束,否则这些规则将适用。例如:
| ● | CBAT Cayman将不需要像根据《交易法》注册证券的美国公司那样提供那么多的《交易法》报告,或者提供那么频繁或那么迅速的报告。例如,CBAT Cayman将不会被要求在特定重大事件发生后的四个工作日内提交表格8-K的当前报告。相反,CBAT Cayman将需要立即以表格6-K提交报告,凡CBAT Cayman(a)根据开曼群岛法律制作或被要求公开的任何信息,(b)向NASDAQ提交文件或被要求向NASDAQ提交文件且由NASDAQ公开的任何信息,或(c)以其他方式分发或被要求分发给其股东的任何信息。与表格8-K不同,没有必须提供表格6-K的确切截止日期。此外,CBAT Cayman将不需要提交10-K表格的年度报告,该表格最快可能在其财政年度结束后60天到期。作为一家外国私人发行人,CBAT Cayman将被要求在其财政年度结束后的四个月内以表格20-F提交年度报告; |
| ● | CBAT Cayman将不需要在某些问题上提供相同水平的披露,例如高管薪酬; |
| ● | CBAT Cayman将不需要就高管薪酬进行咨询投票; |
| ● | 根据《交易法》,CBAT Cayman将免于向SEC提交表格10-Q的季度报告; |
| ● | CBAT Cayman将不受遵守FD条例的要求的约束,该条例对有选择地披露重大信息施加了一定的限制;
|
|
| ● | CBAT Cayman将不需要遵守《交易法》关于就根据《交易法》注册的证券征集代理、同意或授权的第14条;和
|
|
| ● | CBAT Cayman将不需要遵守《交易法》第16条的某些规定,包括要求非董事或高级职员的重要股东就其股票所有权和交易活动提交公开报告的规定,以及那些确立内部人对任何“短线”交易交易实现的利润承担责任的规定。然而,自2026年3月18日起,CBAT Cayman的董事和高级职员将被要求根据修订后的《交易法》第16条提交其股票所有权和交易活动的公开报告。 |
如果Redomicile合并生效,CBAT Cayman预计将利用这些豁免。因此,在Redomicile合并完成后,如果您持有CBAT Cayman普通股,您收到的有关CBAT Cayman及其业务的信息可能会少于您目前收到的与公司有关的信息,并且根据美国联邦证券法获得的保护可能少于您目前有权获得的保护。
62
此外,作为一家外国私人发行人,CBAT Cayman将被允许根据开曼群岛法律遵循公司治理实践,而不是某些交易所公司治理标准,例如以下纳斯达克公司治理标准要求:
| ● | 拥有董事会的多数成员是独立的(尽管根据《交易法》,审计委员会的所有成员必须是独立的); |
| ● | 设薪酬委员会和提名委员会,仅由“独立董事”组成; |
| ● | 不迟于其会计年度结束后一年召开年度股东大会; |
| ● | 在与收购另一家公司的股票或资产有关的证券发行之前,在某些情况下获得股东批准; |
| ● | 当发行或潜在发行将导致公司控制权变更时,在发行证券前获得股东批准; |
| ● | 获得股东批准建立或对我们的高级职员、董事、雇员或顾问的股权薪酬安排进行任何重大修订;或者 |
| ● | 与公开发行以外的交易有关的证券发行前获得股东批准,该交易涉及以低于“最低价格”的价格发行占发行前已发行股份20%或以上的证券。 |
我们的开曼群岛法律顾问Conyers Dill & Pearman告知我们,《开曼公司法》中没有规定上述公司治理标准的同等条款。
就Redomicile合并而言,CBAT Cayman有意将其普通股在纳斯达克资本市场上市。由于上述原因,我们认为Redomicile合并将提高股东价值。然而,鉴于我们目标的实现取决于许多事情,包括法律法规的变化,以及我们业务的发展,我们无法预测Redomicile合并将对我们的业务产生何种影响(如果有的话),从长远来看。有关与Redomicile合并相关的风险因素的讨论,请参见标题为“风险因素——与Redomicile合并相关的风险”的部分。公司注册地变更至开曼群岛存在某些不利因素,包括:
| ● | 与美国相比,开曼群岛的证券法和公司法主体不同,可能为投资者提供不同的保护; |
| ● | 开曼群岛公司可能没有资格向美国联邦法院提起诉讼; |
| ● | CBAT Cayman的章程文件不包含要求对其与我们的高级职员、董事和股东之间的争议(包括根据美国证券法产生的争议)进行仲裁的条款;和 |
| ● | 就美国联邦所得税而言,CBAT Cayman将继续被视为美国公司。 |
CBAT Cayman的公司事务受CBAT Cayman经修订和重述的组织章程大纲和章程细则(自生效时起生效)、《开曼公司法》和开曼群岛普通法的管辖。股东根据开曼群岛法律有权对CBAT开曼群岛的董事和高级职员采取行动、少数股东的行动以及我们的董事根据开曼群岛法律承担的受托责任,这些权利在很大程度上受开曼群岛普通法以及CBAT开曼群岛经修订和重述的组织章程大纲和章程细则的管辖。开曼群岛的普通法部分源自开曼群岛相对有限的司法判例,以及英国普通法,后者对开曼群岛的法院具有有说服力但不具约束力的权威。CBAT Cayman股东的权利及其董事的受托责任并不像美国某些司法管辖区的法规或司法先例所规定的那样明确。
此外,我们几乎所有的业务都在中国进行,我们几乎所有的资产都位于中国。Redomicile合并后,CBAT Cayman的大部分董事及其所有执行官将继续居住在美国境外,这些人的全部或大部分资产现在或可能位于美国境外。因此,您可能难以在美国境内向CBAT Cayman或此类人员送达程序,或在美国、开曼群岛或中国的法院对其执行在美国法院获得的判决,包括基于美国或美国任何州的证券法的民事责任条款作出的判决。
63
迄今为止已采取的步骤以及将采取的步骤是:
| ● | CBAT Cayman注册成立为公司的直接全资附属公司。 |
| ● | 在特别会议之后,只要我们已获得必要的股东对合并协议的批准以及由此设想的Redomicile合并,在生效时间(i)公司将与CBAT Cayman合并并并入该公司,而CBAT Cayman将继续作为Redomicile合并产生的存续公司,以及(ii)公司在紧接生效时间之前已发行和流通的每股普通股将被注销,以换取CBAT Cayman股本中的一股普通股。 |
| ● | 于生效时间,在紧接生效时间之前已发行及流通的每一股CBAT Cayman股份将被注销,而不会因此而产生任何代价。 |
在生效时间,公司所有现有的股权补偿计划(可能经修订)将由Cayman采纳和承担。根据我们的股权补偿计划发行的每一个已发行的限制性股票单位和其他股权奖励,用于购买或收到或根据公司普通股的每一股支付,将代表有权以基本相同的条款购买或接收或根据CBAT Cayman股本中的一股普通股收取付款。
此外,于生效时间,CBAT Cayman将采纳并承担公司根据或就合并协议中所述的某些合同或协议所承担的义务。这些合同和协议将成为CBAT Cayman的义务,并将以相同的方式不间断地履行,直到相同的内容被修改或以其他方式合法更改或终止。
合并协议在被公司股东采纳之前或之后,可随时修改、修改或补充。但经股东采纳后,未取得公司股东进一步批准的修改、修改或补充,不得作出或实施。
根据合并协议,公司董事会可在生效时间之前的任何时间,包括在公司股东采纳合并协议后,行使酌情权终止合并协议,并因此放弃重组合并。请看题为“风险因素——与Redomicile合并相关的风险——我们的董事会可能会选择推迟或放弃Redomicile合并”的部分。
CBAT Cayman预计将与我们的董事和执行官签订赔偿协议。根据CBAT Cayman赔偿协议,我们同意赔偿我们的董事和执行官因这些人因担任此类董事或高级管理人员而提出的索赔而承担的某些责任和费用。
另请参阅标题为“公司法的差异——董事和高级职员的赔偿”的部分,了解根据开曼群岛法律和CBAT开曼修订和重述的组织章程大纲和章程细则对董事和高级职员的赔偿情况。
在法律允许的情况下,完成搬迁合并必须满足或放弃以下条件:
| ● | 合并协议已获公司股东必要表决通过; |
| ● | 合并协议的任何一方均不受任何禁止完成重组合并的法令、命令或禁令的约束; |
| ● | 本代理声明/招股说明书为其组成部分的注册声明已被SEC宣布生效且无停止令生效; |
| ● | 根据Redomicile合并将发行的CBAT Cayman普通股已获授权在纳斯达克上市,但须遵守正式发行通知并满足其他标准条件; |
| ● | 已获得或作出公司、CBAT Cayman或其子公司为完成易居公司合并所需的任何政府或监管机构的所有重大同意和授权、备案或注册以及通知;和 |
| ● | 合并协议载列的合并协议各方的陈述及保证在所有重大方面均属真实及正确,合并协议载列的各方契诺(生效时间后须履行的契诺除外)已在所有重大方面履行。 |
64
我们的董事会目前预计不会在任何情况下放弃上述条件;但是,如果它确定放弃任何此类条件符合公司和我们的股东的最佳利益,并且对重新合并条款的此类更改不会使向我们的股东提供的披露具有重大误导性(例如,如果合并协议中的陈述不真实,但对公司或我们的股东没有其他损害),我们的董事会不会决议股东批准Redomicile合并。如果放弃上述任何条件将使向我们的股东提供的披露具有重大误导性,我们的董事会将决议股东批准Redomicile合并。此外,出于“风险因素——与重组合并相关的风险——我们的董事会可能会选择推迟或放弃重组合并”中所述的原因,我们的董事会也保留推迟或放弃重组合并的权利。
作为Redomicile合并的一部分,CBAT Cayman同意承担公司在生效时已到期的2015年股权激励计划和2023年股权激励计划项下的公司所有权利和义务。根据我们的股权补偿计划产生的购买或接收或根据其收取付款的每一股公司普通股的所有权利将赋予持有人购买或接收或根据(如适用)一股开曼普通股收取付款的权利。
此外,作为Redomicile合并的一部分,CBAT Cayman已同意承担公司在生效时间可能转换为公司普通股的任何认股权证、可转换债券或其他可转换证券的所有权利和义务。根据我们的认股权证、可转换债券或其他可转换证券产生的购买或接收或根据其收取付款的每一股公司普通股的所有权利将赋予其持有人购买或接收或根据(如适用)一股开曼普通股收取付款的权利。截至本委托书/招股章程日期,除根据公司股权激励计划授出的证券外,公司并无任何认股权证、可转换债券或其他可转换证券尚未发行。
如果我们已获得必要的股东批准,我们预计Redomicile合并将在2026年初生效。然而,如果我们的董事会得出结论认为完成重组合并不符合公司或我们的股东的最佳利益,我们的董事会将有权在任何时候推迟或放弃重组合并。
完成移构合并所需的唯一政府或监管批准或行动是遵守美国联邦和州证券法和内华达州公司法(包括向内华达州州务卿提交合并条款),以及根据《开曼公司法》向开曼群岛公司注册处处长提交合并计划和其他附属文件的必要备案。
我们已与中国证监会确认,与此相关的Redomicile合并和CBAT Cayman发行普通股将不会受到中国证监会的交易后备案程序的约束。
根据内华达州修订法规(“NRS”),股东将不会拥有与Redomicile合并相关的评估权或异议权。
65
以您的名义登记或您通过您的经纪人实益拥有的每一股公司普通股将被注销,以换取CBAT Cayman股本中的一股普通股,并且该普通股将在Redomicile合并完成后以您的名义(或您的经纪人的名义,如适用)登记在CBAT Cayman的会员名册中,而您无需采取任何进一步行动。
如果您在经纪商或其他证券中介的账户中持有公司普通股,您将在同一经纪商或证券中介的账户中收到普通股的交割,而您无需采取任何行动。如果您以凭证式形式持有公司普通股,您可能会在Redomicile合并后将您的股票证书换成新的CBAT Cayman股票。我们将要求在重组合并后将所有公司股票证书退还给我们的交易所代理。Redomicile合并结束后不久,我们的交易所代理将向您发送转递函。预计,在生效时间之前,证券转让公司将被指定为我们的交易所代理重交合并。该转递函将包含说明,解释为新的CBAT Cayman股票而交出贵公司股票的程序。请勿凭随附的代持证交还股票凭证。CBAT Cayman目前的过户代理为证券转让公司,该公司在生效时间后继续担任CBAT Cayman普通股的过户代理。
该公司的普通股目前在纳斯达克上市,代码为“CBAT”。CBAT Cayman的普通股目前没有成熟的公开交易市场。然而,对于完成Redomicile合并的一个条件是,CBAT Cayman的股票将获得在纳斯达克上市的授权,但须遵守正式的发行通知并满足其他标准条件。因此,我们预计,截至生效时间,CBAT Cayman的普通股将获准在纳斯达克上市,我们预计这些股票将在交易所交易,交易代码为“CBAT”。
预计在Redomicile合并后,CBAT Cayman将有资格成为美国的外国私人发行人。作为一家外国私人发行人,CBAT Cayman将被允许按照开曼群岛法律遵循公司治理实践,而不是某些纳斯达克公司治理标准。然而,我们不打算在Redomicile合并后最初依赖任何纳斯达克豁免或为外国私人发行人提供便利。
Redomicile合并将作为合法重组入账,最终所有权权益不会在紧接交易前后发生变化。因此,没有发生企业合并,所有资产和负债将按历史成本入账,作为共同控制下实体之间的交换。
所需投票
通过合并协议需要获得公司普通股已发行股份的多数赞成票。
董事会的建议
董事会建议投票“赞成”通过合并协议,并批准由此设想的移构商合并。
66
休会提案的目的
如果特别会议召开且出席人数达到法定人数,但没有足够票数批准提案1,或者如果没有足够票数构成法定人数,我们的代理持有人可能会在届时提出延期特别会议的动议,以便董事会能够征集更多的代理。
在本提案中,我们要求我们的股东授权董事会征集的任何代理人的持有人在必要或适当的情况下(由董事会善意确定)投票赞成将特别会议延期至其他时间和地点,以在没有足够票数批准提案1的情况下征集额外的代理人。如果我们的股东批准这个提案2,我们可以休会特别会议和特别会议的任何休会或延期会议,并利用额外的时间征集更多的代理人,包括向我们之前投票的股东征集代理人。除其他外,批准这项提案可能意味着,即使我们收到了代表足够票数以击败提案1的代理人,我们也可以在不对该提案进行投票的情况下休会特别会议,并寻求说服我们的股东改变他们对该提案的投票。
如有需要或适当(由董事会诚意决定)休会特别会议,除在特别会议上宣布特别会议休会的时间和地点外,无须向我们的股东发出休会通知,只要会议休会三十(30)天或更短,且没有为休会确定新的记录日期。如果休会时间超过三十(30)天,将向每一位有权在会议上投票的在册股东发出休会通知。在续会上,我们可能会处理原会议上可能已处理的任何事务。
如果特别会议延期,已经提交代理的股东将可以在使用前的任何时间撤销它们。如果您签署并交回代表且未表明您希望如何对任何提案进行投票,或者如果您表示您希望对提案1投赞成票,但未对此提案2表示选择,您的股份将被投票赞成此提案。但是如果你表明你希望对提案1投反对票,你的股份只有在你表示你希望对提案2投赞成票的情况下才会投赞成票。
需要投票
提案2的批准需要亲自出席或由代理人代表并有权投票的普通股实际就该事项进行投票的大多数股份的赞成票。弃权票和经纪人不投票不被视为为上述目的所投的票,对本提案的投票没有影响。
董事会的建议
董事会建议投票“赞成”批准特别会议的一次或多次休会,如有必要,以征集更多代理人。
67
以下关于Redomicile合并的重大开曼群岛和美国联邦所得税后果的讨论基于自本代理声明/招股说明书之日起生效的法律及其相关解释,所有这些都可能发生变化,可能具有追溯效力。本讨论并未涉及与重新合并有关的所有可能的税务后果,例如根据开曼群岛和美国以外国家的法律或根据州和地方税法产生的税务后果。
开曼群岛目前不根据利润、收入、收益或增值对个人或公司征税,开曼群岛不存在遗产税或遗产税性质的税收。除可能不时适用于在开曼群岛管辖范围内执行或带入开曼群岛管辖范围内的某些票据的某些印花税外,开曼群岛政府没有征收任何可能对开曼群岛政府征收的其他很可能对CBAT重大的税款。开曼群岛是2010年与英国签订的双重征税条约的缔约方,但在其他方面不是任何双重征税条约的缔约方。
除持有开曼群岛土地权益的公司外,开曼群岛公司的股份转让无需在开曼群岛缴纳印花税。
以下是Redomicile合并对公司普通股受益所有人的重大美国联邦所得税后果。本次讨论基于《守则》、适用的财政部条例、行政解释和截至本代理声明/招股说明书之日生效的法院判决,所有这些都可能发生变化,可能具有追溯效力。
本讨论仅涉及作为资本资产持有的公司普通股的股份交换的后果。它并未涉及美国联邦所得税的所有方面,这些方面根据受益所有人的特定情况可能对其很重要,包括替代性的最低税和净投资所得税后果,或可能适用于受特殊规则约束的受益所有人的税收后果,例如:
| ● | 金融机构或保险公司; |
| ● | 免税组织; |
| ● | 证券、商品或外币的交易商或经纪人; |
| ● | 持有公司普通股作为套期保值、增值财务头寸、跨式、转换或其他风险降低交易的一部分的股东; |
| ● | a功能货币不是美元的美国持有者(定义见下文); |
| ● | 实益拥有公司普通股百分之五或以上的股东; |
| ● | 根据行使补偿性期权或以其他方式作为补偿而获得公司普通股的股东。 |
68
如果合伙企业持有公司普通股,合伙人的税务待遇一般将取决于合伙人的地位和合伙企业的活动。持有公司普通股股份的合伙企业的合伙人应就Redomicile合并的税务后果咨询其税务顾问。
这种对重大美国联邦所得税后果的讨论并不是对Redomicile合并的所有潜在美国联邦所得税后果的完整分析或描述。本讨论不涉及可能因个别情况而异或视情况而定的税务后果。此外,它不涉及任何非所得税或任何非美国、州或地方税收后果。因此,每个公司股东应咨询其自己的税务顾问,以确定Redomicile合并对其造成的特定美国联邦、州或地方或非美国收入或其他税务后果。
税务意见
基于下文所述的某些陈述和假设,所有这些陈述和假设必须在Redomicile合并生效之时在所有重大方面继续保持真实和准确,我们的税务顾问Potomac Law Group,PLLC认为,出于美国联邦所得税目的,Redomicile合并将被视为《守则》第368(a)节含义内的第37号公告和第7号公告下的重组。
上述意见所依赖的是公司和CBAT Cayman作出的陈述,包括公司高级职员的证明和CBAT Cayman中包含的那些陈述。此外,该意见还假定,在本委托书/招股说明书日期至Redomicile合并结束日期之间,现有事实或法律方面没有发生变化。如果这些陈述或假设中的任何一项不准确,则重构商合并的税务后果可能与本文所述以及我们的税务顾问已发表的意见不同。税务顾问的意见既不约束IRS,也不排除IRS或法院采取相反立场。该公司不打算获得美国国税局关于Redomicile合并的税务后果的裁决。
基于上述意见并以上述资格为前提,根据我们的税务顾问的意见,Redomicile合并的重大美国联邦所得税后果如下。
Redomicile合并对公司和CBAT Cayman的美国联邦所得税后果
公司和CBAT Cayman均不会因Redomicile合并而为美国联邦所得税目的确认任何收益或损失。
根据《守则》第7874节,根据《守则》,就所有目的而言,CBAT Cayman将被视为一家美国公司,因为(i)在进行转移式合并后,CBAT Cayman将获得公司直接或间接持有的几乎所有财产,(ii)在进行转移式合并后,CBAT Cayman将不会在开曼群岛有重大商业活动,以及(iii)公司普通股的前持有人将因拥有公司普通股的股份而持有至少80%的CBAT Cayman普通股。
Redomicile合并给美国持有者带来的美国联邦所得税后果
本节适用于作为美国持有者的公司普通股的受益所有人。美国持有人是用于美国联邦所得税目的的公司普通股的受益所有人:
| ● | 美国公民或个人居民; |
69
| ● | 在美国、美国任何州或哥伦比亚特区的法律中或根据其法律创建或组织的公司或作为公司应课税的其他实体;或 |
| ● | 遗产或信托,其收入无论来源如何,均需缴纳美国联邦所得税。 |
美国持有人在收到Redomicile合并中的CBAT Cayman普通股后,将不会为美国联邦所得税目的确认任何收益或损失。美国持有人在Redomicile合并中收到的CBAT Cayman普通股的调整后计税基础将等于该美国持有人在Redomicile合并中交出的公司普通股的调整后计税基础。在Redomicile合并中收到的CBAT Cayman普通股的持有期将包括为此交出的公司普通股的持有期。
拥有和处置在Redomicile合并中收到的CBAT Cayman普通股所产生的美国联邦所得税后果将与在Redomicile合并之前拥有和处置公司普通股所产生的美国联邦所得税后果相同。每个美国持有人应咨询其自己的税务顾问,以确定CBAT Cayman普通股的所有权和处分对其造成的特定美国联邦、州或地方或非美国收入或其他税务后果。
Redomicile合并对非美国持有者的美国联邦所得税后果
本节适用于非美国持有者的公司普通股的实益拥有人。非美国持有人是公司普通股的受益所有人,用于美国联邦所得税目的:
| ● | 非居民外国人个人; |
| ● | 非美国公司;或 |
| ● | 非美国遗产或信托。 |
如果受益所有人在处置的纳税年度在美国停留了183天或更长时间,或者在某些情况下,如果受益所有人是美国的前公民或前居民,则受益所有人不是非美国持有人,在这两种情况中,受益所有人应就Redomicile合并以及拥有或处置CBAT Cayman普通股的美国联邦所得税后果咨询其税务顾问。
就美国联邦所得税而言,收到CBAT Cayman普通股以换取公司普通股将不会对非美国持有人构成应税交易。
拥有和处置在Redomicile合并中收到的CBAT Cayman普通股所产生的美国联邦所得税后果将与在Redomicile合并之前拥有和处置公司普通股所产生的美国联邦所得税后果相同,包括CBAT Cayman向非美国持有人支付的股息一般将按30%的税率(或适用的所得税条约规定的降低税率)缴纳美国联邦预扣税。每个非美国持有人应咨询其自己的税务顾问,以确定CBAT Cayman普通股的所有权和处分对其造成的特定美国联邦、州或地方或非美国收入或其他税务后果。
70
以下是对Redomicile合并后CBAT Cayman普通股某些重要条款的描述,其中包括经修订和重述的CBAT Cayman组织章程大纲和章程细则的某些条款的摘要,该备忘录和章程细则将于生效时间生效。本说明通过参考经修订和重述的CBAT Cayman组织章程大纲和章程细则进行限定,该等章程大纲和章程细则作为附件B附于本委托书/招股说明书。我们鼓励您阅读《开曼公司法》的相关规定以及经修订和重述的《开曼CBAT》组织章程大纲和章程细则,因为它们与以下摘要有关。
于Redomicile合并生效后,CBAT Cayman的法定股本将变为500,000美元分为500,000,000股每股面值0.00 1美元的股份。
在符合《开曼公司法》的规定以及经修订和重述的组织章程大纲和章程细则以及(如适用)适用的证券交易所规则的情况下,且在不影响任何股份或任何类别股份当时附带的任何特别权利或限制的情况下,CBAT开曼的所有未发行股份由董事会支配,董事会可在该等时间向该等人士提供、配发、授予期权或以其他方式处置该等股份,为其绝对酌情权认为合适的考虑和条款和条件。特别是在不损害前述一般性的情况下,CBAT开曼董事会有权通过决议授权发行一个或多个类别或系列的优先股,并有权在法律允许的范围内确定指定、权力、优先权、特权和其他权利,包括股息权、转换权、赎回特权和清算优先权,其中任何或所有权利可能高于与普通股相关的权力和权利,在他们认为适当的时间和其他条款下。
截至2026年1月16日收盘,CBAT Cayman有1股已发行在外的普通股,没有已发行在外的优先股。于Redomicile合并完成后,CBAT Cayman将根据Redomicile合并发行约88,645,836股普通股,紧接生效时间之前已发行及流通的一股普通股将被注销。
根据Redomicile合并将发行的CBAT Cayman普通股将作为缴足股款股份发行,且将不予评估。CBAT Cayman的普通股以记名形式发行,并在注册于CBAT Cayman会员名册时发行。非开曼群岛居民的CBAT Cayman股东可自由持有和转让其持有的普通股。
CBAT Cayman普通股的持有人有权获得CBAT Cayman董事会可能宣布的股息,但须遵守《开曼公司法》以及经修订和重述的CBAT Cayman公司章程。
经修订和重述的CBAT Cayman公司章程规定,股息可从其已实现或未实现的利润中宣派和支付,或从董事认为不再需要的利润中拨出的任何储备中宣派和支付。股息也可以从CBAT开曼的股份溢价账户或根据《开曼公司法》可为此目的授权的任何其他基金或账户中宣派和支付。根据《开曼公司法》,不得从股份溢价账户中向股东支付任何分配或股息,除非紧接拟支付分配或股息的日期之后,公司将能够在正常业务过程中支付到期债务。
71
根据开曼群岛法律,CBAT开曼群岛必须保存一份成员登记册,并在其中记入:
| ● | 成员的姓名和地址、各成员所持股份的声明,声明应: |
| (一) | 以数量区分每一份额(只要份额有数量); |
| (二) | 确认已支付的金额,或同意在每个成员的股份上被视为已支付; |
| (三) | 确认每个成员所持股份的数量和类别;和 |
| (四) | 确认会员持有的每一相关类别股份是否具有公司章程规定的表决权,如具有,该表决权是否为附条件的; |
| ● | 任何人的姓名作为会员记入注册纪录册的日期;及 |
| ● | 任何人不再是会员的日期。 |
根据开曼群岛法律,CBAT开曼成员名册是《开曼公司法》指示或授权插入的任何事项的表面证据。
每名普通股持有人均有权就普通股有权以举手表决的所有事项拥有一票表决权,或在投票表决时,每名持有人均有权就登记在其名下的每一股份在会员名册上拥有一票表决权。除非要求投票,否则任何股东大会的投票都是举手表决。该会议的主席或任何一名亲自出席或委托代理人出席的股东可要求进行投票表决。
任何股东大会不得处理任何事务,除非会议进行时达到法定人数出席,但未达到法定人数不排除委任主席。在任何股东大会上,一(1)名或多于一名有表决权的股东亲自出席或委托代理人出席或(如股东为法团)由其正式授权代表出席,代表不少于该次会议期间CBAT Cayman当时已发行及流通股本所附表决权的三分之一,应构成会议所有目的的法定人数。
作为一家被豁免的公司,CBAT Cayman在法律上没有义务召开股东周年大会。CBAT Cayman可以举行股东周年大会,并应在召集该会议的通知中指明该会议本身。CBAT Cayman年度股东大会应在CBAT Cayman董事会可能确定的时间和地点举行。除年度股东大会外,每届股东大会称为特别股东大会。CBAT开曼董事会可随时召开其认为合适的临时股东大会。任何一名或多于一名于该要求的存放日期持有不少于CBAT Cayman全部已发行股份的百分之三十(30%)并在股东大会上具有投票权的股东,均有权在任何时候通过向董事会或CBAT Cayman的秘书提出书面要求,要求董事会就该要求中指明的任何业务召开临时股东大会。该会议应在该请求书交存后2个月内召开。如在该存款后21天内,董事会未能着手召开该会议,申购人(他们自己)可以以同样方式这样做,并且申购人因董事会失败而产生的所有合理费用应由CBAT Cayman向申购人偿还。
股东周年大会及任何股东特别大会可发出不少于10个完整日的通知。
普通决议在经修订及重述的组织章程细则中定义为,指有权亲自投票的股东,或在公司的情况下,由其正式授权的代表投票,或在允许代理人的情况下,在股东大会上通过代理人投票的股东,以简单多数票通过的决议。特别决议必须在股东大会上由有权亲自投票的股东或在成员为公司的情况下由其正式授权的代表投票或在允许代理人的情况下由代理人投票的股东以不少于所投票数三分之二的赞成票通过。如更改名称或对CBAT Cayman的组织章程大纲或章程细则作出更改等重要事项,均需以特别决议案作出。
72
在适用的情况下,受CBAT Cayman经修订和重述的公司章程(如适用)的限制,CBAT Cayman的任何股东均可通过通常或常见形式的转让文书或CBAT Cayman董事会批准的任何其他形式转让其全部或任何普通股。
CBAT Cayman董事会可全权酌情拒绝登记任何未缴足股款或CBAT Cayman拥有留置权的普通股的任何转让,或根据任何员工股份激励计划发行且由此施加的转让限制仍然存在的任何股份。CBAT Cayman的董事也可以拒绝登记任何普通股的任何转让,除非:
| ● | 转让文书提交给CBAT Cayman,并附有与其相关的普通股的证明以及CBAT Cayman董事会可能合理要求的其他证据,以证明转让人进行转让的权利(如果转让文书是由其他人代表他执行的,则为该人这样做的权力); |
| ● | 转让文书仅就一类股份而言; |
| ● | 如有需要,转让文书已正确盖章; |
| ● | 转让给联名持有人的,拟向其转让份额的联名持有人不超过四名;或者 |
| 向CBAT Cayman支付适用的证券交易所可能确定的最高金额或董事会可能不时要求的较少金额的费用。 |
若CBAT Cayman的董事拒绝登记转让,他们应在提交转让文书之日起两个月内,向转让方和受让方各自发送拒绝登记的通知。
在符合适用的证券交易所的任何通知要求后,可在开曼CBAT董事会不时确定的时间和期间暂停转让登记并关闭登记册;但不得暂停转让登记且在任何一年内关闭登记册的时间不得超过30天。
受限于任何特别权利、特权或限制,以在清算时分配可供使用的剩余资产时附加于任何一类或多类股份:
| (一) | CABT Cayman清盘且可在其股东之间分配的资产足以在清盘开始时偿还全部股本的,盈余将分别按其所持股份的缴足金额在其股东之间进行分配; |
| (二) | 如果CABT Cayman被清盘,其股东之间可供分配的资产本身不足以偿还全部实收资本,则资产将被分配,以便在清盘开始时尽可能由其股东分别就其所持有的股份按已缴足或本应缴足的资本的比例承担损失。 |
73
在不违反《开曼公司法》和其他适用法律的规定的情况下,CBAT Cayman董事会可以根据TERM2 Cayman董事会在发行股票之前可能确定的条款和方式,根据CBAT Cayman的选择或持有人的选择,以可赎回的条款发行股票。
CBAT Cayman受《开曼公司法》及其修订和重述的公司章程的授权,可以在受到某些限制的情况下购买其自己的股份,而董事会可以代表CBAT Cayman行使这一权力,但须遵守适用的证券交易所不时施加的任何适用要求。
根据《开曼公司法》,任何股份的赎回或回购可以从CBAT开曼的利润、其股份溢价账户的信用状况、为此类赎回或回购目的新发行股份的收益中支付,或者根据《开曼公司法》的规定,从资本中支付。回购时应支付的高于面值的任何金额的溢价必须从我们的利润、股份溢价账户的贷方款项中提取,或者根据《开曼公司法》的规定,从资本中提取。根据《开曼公司法》,公司在任何时候都不得赎回或购买其股票,除非这些股票已全额支付。此外,如果由于赎回或购买,除作为库存股持有的股份外,不再有公司的任何已发行股份,则公司不得赎回或购买其任何股份。
CBAT Cayman可以接受无偿放弃任何缴足股份。
根据《开曼公司法》的规定,任何类别的股份所附带的全部或任何特别权利可经该类别股份持有人的股东大会通过的特别决议的批准而更改。除非该类别股份的发行条款另有明确规定,否则授予任何已发行类别股份持有人的权利不应被视为因创建或发行与该现有类别股份享有同等地位的更多股份而被更改。
注册办事处的通知属于公开备案事项。现任董事及候补董事名单(如适用)由公司注册处处长提供,以供任何人缴付费用后查阅。抵押登记册开放供债权人和会员查阅。
除上述规定外,根据开曼群岛法律,CBAT Cayman普通股的持有人没有查阅或获取CBAT Cayman股东名单或其公司记录副本的一般权利。不过,CBAT Cayman打算向其股东提供年度经审计的财务报表。请参阅“在哪里可以找到更多信息。”
74
CBAT Cayman可不时以普通决议方式:
| ● | 按决议规定的数额增加其股本,按数额分股; |
| ● | 合并并将其全部或任何股本分割为数额大于其现有股份的股份; |
| ● | 将其股份分为几类; |
| ● | 将其股份细分,或将其中任何股份细分为经修订及重列的组织章程大纲及章程细则所厘定的金额较少的股份;及 |
| ● | 注销于决议通过之日尚未由任何人采取或同意由任何人采取的任何股份,并按如此注销的股份数额减少其股本数额。 |
在符合《开曼公司法》的规定及开曼群岛大法院应CBAT Cayman要求作出确认该等减持的命令的申请予以确认的情况下,CBAT Cayman可通过特别决议以法律授权的任何方式减少其股本及任何资本赎回储备。
CBAT Cayman是一家根据《开曼公司法》正式注册成立的有限责任豁免公司。《开曼公司法》区分了普通居民公司和豁免公司。任何公司,其对象主要在开曼群岛境外开展业务,均可申请注册为豁免公司。豁免公司的要求与普通公司的要求基本相同,但某些豁免和特权除外,包括(a)获豁免公司无须向公司注册处处长提交股东周年申报表,(b)获豁免公司无须公开其成员名册以供查阅,(c)获豁免公司无须举行股东周年大会,(d)获豁免公司可发行无面值股份,(e)获豁免公司可在另一司法管辖区以延续方式注册并在开曼群岛注销注册,(f)获豁免公司可就未来征收任何税项取得承诺(该等承诺通常在一审中给予20年),(g)获豁免公司可注册为有限存续期公司,及(h)获豁免公司可注册为独立投资组合公司。
“有限责任”是指每个股东的责任以该股东在该股东的公司股份上未支付的金额为限。
CBAT Cayman普通股的过户代理和登记机构预计为证券转让公司。
75
您作为公司股东的权利受NRS和公司的公司章程和章程的约束。CBAT Cayman股东的权利将受《开曼公司法》和CBAT Cayman经修订和重述的组织章程大纲和章程细则管辖。
公司普通股和CBAT Cayman普通股的主要属性相似。然而,你在NRS和开曼公司法下的权利是有区别的。此外,公司章程及细则与CBAT Cayman经修订及重述的组织章程大纲及细则亦有差异。以下讨论是对Redomicile合并可能导致的你们权利方面的重大差异的总结。本摘要不涵盖开曼群岛法律与NRS之间影响公司及其股东的所有差异,也不涵盖公司章程和章程与CBAT开曼修订和重述的组织章程大纲和章程之间的所有差异。虽然我们相信本摘要在所有重大方面均属准确,但以下描述通过参考《开曼公司法》、NRS、公司公司章程和细则的完整文本以及CBAT经修订和重述的开曼组织章程大纲和细则的完整文本进行了限定。本委托书/招股章程附件B附有经修订及重述并于生效时间生效的CBAT组织章程大纲及章程细则的副本,有关如何获得公司公司章程及细则副本的信息,请参阅标题为“在哪里可以找到更多信息”的部分。我们鼓励您阅读上面引用的法律和文件。
| 内华达州 | 开曼群岛 | |
| 授权资本股票 | ||
| 该公司被授权发行最多500,000,000股普通股,每股面值0.00 1美元,以及10,000,000股优先股,每股面值0.00 1美元。普通股可不时发行以供董事会厘定的代价,但所厘定的代价须不低于面值。截至2026年1月20日,共有88,645,836股已发行在外的普通股,没有发行在外的优先股。 | 于Redomicile合并生效后,CBAT Cayman的法定股本将为500,000美元,分为500,000,000股,每股面值0.00 1美元。 | |
| 股东大会 | ||
根据公司章程,如果有权就被要求召开会议的事项行使至少30%表决权的股东以书面请求召开股东大会,我们的董事会应召开股东大会。
年度股东大会在董事会指定的日期召开。公司章程和内华达州法律规定,所有股东大会的召开地点、日期和时间的书面通知,应在会议召开日期前不少于10日至不超过60日发出。
公司章程规定,在任何股东大会上,有权在会议上投票的所有股份的三分之一的持有人,无论是亲自出席还是通过代理人出席,均构成所有目的的法定人数。
根据内华达州法律,公司股东的年度会议可由整个董事会、任何两名董事或总裁召集,除非公司章程或公司章程另有规定。
根据公司章程,可由总裁或董事会或在其指示下或应持有公司30%有表决权股份的股东的要求,为任何目的(通知中说明此种目的)召集特别会议。股东应收到任何特别会议或年度会议召开的地点、日期和时间不少于10日或不超过60日的通知。 |
作为一家被豁免的公司,CBAT Cayman在法律上没有义务召开股东周年大会。CBAT Cayman可以举行股东周年大会,并应在召集该大会的通知中指明该大会本身。CBAT Cayman的年度股东大会应在CBAT Cayman董事会可能确定的时间和地点举行。
除年度股东大会外,每届股东大会称为特别股东大会。
根据CBAT开曼修订和重述的公司章程,股东大会可以在董事会可能决定的时间和在世界任何地点举行。董事会可酌情召开临时股东大会。任何一名或多于一名于该申请交存日期持有不少于CBAT Cayman全部已发行股份的百分之三十(30%)并在股东大会上具有投票权的股东,均有权在任何时候通过向董事会或CBAT Cayman的秘书书面申请的方式,就该申请所指明的任何业务的交易要求董事会召集临时股东大会。该会议应在该请求书交存后2个月内召开。如在该存款后21天内,董事会未能着手召开该会议,申购人本人(他们自己)可以同样的方式这样做,并且申购人因董事会失败而产生的所有合理费用应由CBAT Cayman偿还给申购人。 |
|
76
| 内华达州 | 开曼群岛 | |
根据经修订及重列的《开曼CBAT章程细则》,股东周年大会及任何股东特别大会可提前不少于10个完整日通知召开。该通知不包括送达或当作送达的日期及发出该通知的日期,并须指明会议的时间及地点及会议将审议的决议详情,如属特殊事务,则须指明该业务的一般性质。在股东特别大会上处理的所有事务,以及在股东周年大会上处理的所有事务,除选举董事外,均应视为特殊事务。
根据经修订及重列的《CBAT开曼章程》,在任何股东大会上,一名或多于一名有权投票并亲自出席或由代理人出席的成员,或(如成员为法团)由其正式授权代表出席(如成员为法团)在整个会议期间代表不少于丨CBAT丨开曼当时已发行及流通股本所附表决权的三分之一的票数,应构成所有目的的法定人数。就为批准修改类别权利而召开的单独类别会议而言,必要的法定人数(不论是在单独的股东大会上还是在其续会上)应为一名或多名成员(或如成员为法团,则为其正式授权代表)共同持有或通过代理代表该类别已发行股份所附的不少于三分之一的投票。 |
||
| 投票 | ||
根据内华达州法律,除非公司章程另有规定,每位股东有权对股东持有的每一股股本拥有一票表决权。
根据经修订的公司章程,每股普通股有权投一票。根据公司章程,在出席人数达到法定人数的情况下,除法律另有规定及下文所述的董事选举外,所有事项均应以所投票的过半数票决定。 |
根据经修订及重列的CBAT开曼组织章程细则,在受任何股份当时附带的任何特别权利或投票限制的规限下,在任何股东大会上,每一名亲自出席(或作为法团,由正式授权代表出席)的股东,或藉委托代理人出席的股东,均享有一票表决权,并经投票表决,如股东为法团,由其正式授权的代表对其作为持有人的每一份已缴足股款的股份拥有一票表决权,但为了上述目的,在催缴或分期付款之前缴足或贷记为已缴足股份的任何金额均不被视为已缴足股份。
根据CBAT经修订和重述的公司章程,所有提交股东大会的问题均应以简单多数票决定,除非经修订和重述的公司章程或《开曼公司法》要求获得更大多数票。在票数相等的情况下,无论是举手表决还是投票表决,该会议的主席除可能拥有的任何其他投票外,还有权获得第二次或决定性投票。 |
|
77
| 内华达州 | 开曼群岛 | |
| 经书面同意采取的行动 | ||
| 根据内华达州法律和公司章程,如果至少持有过半数投票权的股东签署了书面同意,股东可以在不召开会议的情况下采取股东大会上要求或允许采取的任何行动;但如果内华达州法律要求在会议上采取此类行动需要不同比例的投票权,则需要该比例的书面同意。 | CBAT Cayman经修订及重述的组织章程细则规定,在公司的任何年度或临时股东大会上要求或允许采取的任何行动可采取:
(i)在根据本条款及《开曼公司法》妥为注意到及召开的股东周年大会或特别大会上经成员表决后;
(ii)如任何行动须以特别决议的方式批准,则须藉成员的一致书面决议而无须举行会议;或
(iii)就任何须以普通决议案方式批准的事项而言,藉成员的书面决议,而无须经任何一名或多于一名持有不少于50%(50%)于该书面决议通过之日所附诸于CBAT Cayman已发行及缴足股本总数的所有投票的成员签署的会议。 |
|
| 股息 | ||
| 根据内华达州法律,董事会在公司章程的任何限制下,可宣布并进行分配(包括支付股息);但如果在给予其生效后,公司在通常的业务过程中无法支付到期债务,则董事会不得向其股东进行分配;或者,除公司章程规定的情况外,公司的总资产将小于其总负债加上所需金额的总和,如果公司在分配时被解散,以满足优先权利高于接受分配的股东在解散时的优先权利。 | CBAT Cayman的股东有权获得董事会可能宣布的股息,但须遵守《开曼公司法》以及经修订和重述的CBAT Cayman公司章程。
经修订和重述的CBAT Cayman章程规定,股息可从其已实现或未实现的利润中宣派和支付,或从董事认为不再需要的利润中拨出的任何储备中支付。股息也可以从CBAT开曼的股份溢价账户或根据《开曼公司法》可为此目的授权的任何其他基金或账户中宣派和支付。
根据《开曼公司法》,不得从股份溢价账户中向股东支付任何分配或股息,除非紧接拟支付分配或股息的日期之后,公司将能够在正常业务过程中支付到期债务。 |
|
78
| 内华达州 | 开曼群岛 | |
| 清算或解散 | ||
| 根据内华达州法律,除非公司章程另有规定,公司的清算、解散或清盘,包括出售公司的全部财产和资产,必须由董事会批准,向股东推荐,然后由有权投票的已发行股份的多数持有人投赞成票批准。在清算、解散或清盘的情况下,股东有权根据各自在付款后的权利和利益,或支付公司所有义务和负债的规定,分享可供分配的剩余资产,但须遵守当时已发行优先股的任何持有人的优先权利。 | CBAT经修订和重述的开曼公司章程规定,董事会有权以CBAT开曼公司的名义并代表其向开曼法院提出请求将CBAT开曼公司清盘的呈请。CBAT Cayman被法院清盘或自愿清盘的决议为特别决议。根据CBAT Cayman经修订和重述的公司章程,受限于任何类别或任何类别的股份在清算时可用剩余资产的分配方面的任何特殊权利、特权或限制:
(i)若CBAT Cayman被清盘,且可在CBAT Cayman各成员之间分配的资产足以偿还在清盘开始时缴足的全部资本,则超出部分应在该等成员之间按其分别持有的股份缴足金额的比例平等分配;和
(ii)倘CBAT Cayman清盘,而可供各成员自行分配的资产不足以偿还全部实收资本,则该等资产须予分配,使亏损尽可能由成员各自所持股份在清盘开始时按缴足或本应缴足的资本的比例承担
如果CBAT Cayman被清盘(无论清算是自愿的还是由法院进行的),清算人可以在特别决议的授权和《开曼公司法》要求的任何其他制裁下,以实物或实物形式在成员之间分割CBAT Cayman的全部或任何部分资产,无论这些资产是由一种财产组成还是由不同种类的财产组成,清算人可以为此目的,对任何一类或多类财产按上述规定设定他认为公平的价值,并可决定如何在成员之间或不同类别的成员之间进行这种划分。清盘人可藉同样的权限,为清盘人认为合适的成员的利益,将资产的任何部分归属于受托人的信托,但不得强迫任何分担人接受就其负有法律责任的任何股份或其他财产。 |
|
79
| 内华达州 | 开曼群岛 |
| 异议者的或评估权 | ||
| 关于合并和企业合并交易,根据内华达州法律,任何类别或系列股份的注册持有人有权在某些情况下通过要求以现金支付相当于该等股份的公允价值(不包括因交易或预期交易而产生的任何升值或贬值)的股份,以异议股东与公司之间协议确定的公允价值,或者如果无法达成协议且公司及时提起诉讼,对公司的合并提出异议,然后,法院可以利用评估师的服务,就这类股份的公允价值建议一项裁决。 | 根据开曼群岛法律,两个或两个以上组成公司的合并或合并要求合并或合并计划须经每个组成公司的董事批准,并经每个组成公司的股东的特别决议授权。
开曼母公司与其开曼子公司或子公司之间的合并不需要股东决议的授权。为此目的,子公司是一家公司,其母公司拥有至少百分之九十(90%)的有投票权的已发行股份。 |
|
| 内华达州法律进一步规定,在合并中,异议者的权利或评估权不适用于在美国国家证券交易所上市的任何类别或系列的股票持有人,或由2000多名股东持有记录,市值为20,000,000美元(“市场外例外”,除非发行股票的公司的公司章程或批准合并计划的董事会决议另有规定。根据合并或交换计划,如果要求类别或系列股票的持有人为其股份接受除现金、所有者权益和现金以外的任何东西,以代替(a)存续或收购实体的部分所有者权益;(b)在合并或交换计划生效之日(i)在国家证券交易所上市或(ii)由至少2,000名股东持有记录,市值为20,000,000美元;或(c)上述某种组合,则市场化例外也不适用。此外,如果合并计划不需要存续国内公司股东的投票,则任何存续国内公司的股份持有人都无法获得异议人的权利。 |
开曼成分公司的持异议股东有权在对合并或合并提出异议时获得其股票公允价值的支付。评估权的行使将排除以合并或合并无效或不合法为由寻求救济的权利以外的任何其他权利的行使。
此外,还有一些法律规定,可便利由代表股东或类别股东或债权人价值(视情况而定)的75%(75%)的多数批准的重建和合并,正如出席为此目的召开的会议并随后受到开曼法院制裁的那样。尽管持异议的股东有权向开曼法院表达他的观点,即寻求批准的交易不会为股东提供其股份的公允价值,但在没有代表管理层的欺诈或恶意证据的情况下,开曼法院不太可能仅以此为由不批准该交易。
一家公司对另一家公司的股份提出要约,且在要约后四(4)个月内,作为要约主体的不少于百分之九十(90%)的股份持有人接受的,要约人可以在上述四(4)个月届满后的两(2)个月内的任何时间,以规定方式以通知方式要求异议股东按要约条款转让其股份。异议股东可在对转让提出异议的通知发出后一(1)个月内向开曼法院提出申请。异议股东有责任证明开曼法院应行使其酌处权,除非有证据表明要约人与接受要约的股份持有人之间存在欺诈或恶意或串通,否则它不太可能这样做,以此作为不公平地驱逐少数股东的手段。 |
80
| 内华达州 | 开曼群岛 | |
| 非居民或外国股东的权利 | ||
| 内华达州法律没有限制非居民或外国股东持有内华达州公司股票或行使与此相关的投票权的权利。 | 经修订和重述的CBAT Cayman的组织章程大纲和章程细则对非居民或外国股东持有或行使我们股票投票权的权利没有任何限制。此外,经修订和重述的CBAT Cayman组织章程大纲和章程细则中没有规定必须披露股东所有权的所有权门槛。 | |
| 购买权和赎回权 | ||
根据内华达州法律,如果公司章程或董事会决议中有规定,公司可以购买、赎回和处置自己的股份,但不得购买或赎回这些股份,但须遵守上述对申报和进行分配的限制。如果一家公司赎回其股票,它必须在任何时候都有一个或多个系列,或一个或多个类别未发行,这些股份必须一起拥有充分的投票权,并且一起有权在公司解散时获得公司的净资产。
|
在不违反《开曼公司法》和其他适用法律的规定的情况下,CBAT Cayman董事会可以根据TERM2 Cayman董事会在发行股票之前可能确定的条款和方式,根据CBAT Cayman的选择或持有人的选择,以可赎回的条款发行股票。
CBAT Cayman受《开曼公司法》及其修订和重述的公司章程的授权,可以购买其自己的股份,但须遵守某些限制,而董事会只能代表CBAT Cayman行使此项权力,但须遵守适用的证券交易所不时施加的任何适用要求。
根据《开曼公司法》,任何股份的赎回或回购可以从CBAT开曼的利润、其股份溢价账户的信用状况、为此类赎回或回购目的新发行股份的收益中支付,或者根据《开曼公司法》的规定,从资本中支付。回购时支付的任何高于面值的溢价金额必须从我们的利润、我们的股份溢价账户的贷方款项中提取,或者根据《开曼公司法》的规定,从资本中提取。
根据《开曼公司法》,公司在任何时候都不得赎回或购买其股票,除非这些股票已全额支付。此外,如果由于赎回或购买,除作为库存股持有的股份外,不再有公司的任何已发行股份,则公司不得赎回或购买其任何股份。
CBAT Cayman可接受无偿放弃任何缴足股份 |
|
| 优先权利 | ||
| 根据内华达州法律,股东无权优先认购额外发行的股票或任何可转换为公司股票的证券,除非公司章程特别授予这些权利。经修订的公司章程并未具体授予此类优先购买权。 | CBAT Cayman修订和重述的公司章程不存在法定的优先购买权和优先购买权。 | |
81
| 内华达州 | 开曼群岛 | |
| 组织文书修正案 | ||
根据内华达州法律,除非公司章程需要更大的投票权,对公司章程的修订要求:(1)董事会必须通过一项决议,载列提议的修正案,并将该决议提交股东批准;(2)拥有至少过半数有权对其进行投票的投票权的股东投赞成票,以及(3)如果该修订将对任何类别或系列已发行股份的权利产生不利影响或改变任何优先选择,那么除了另有要求的赞成票之外,受修正案不利影响的每一类别的多数投票权的赞成票,有权作为一个类别对其进行投票。
根据内华达州法律,股东可以通过章程,在没有这样做或没有向股东保留这样做的权利的情况下,董事会可以通过、修订或废除任何章程,包括股东通过的任何章程。公司章程可将采纳、修订或废除附例的权力完全授予公司董事。公司章程规定,董事会可更改、修订或废除章程。 |
《开曼公司法》和CBAT Cayman经修订和重述的组织章程细则规定,CBAT Cayman的组织章程大纲和组织章程细则只能通过其股东的特别决议进行修订以进行此类修订。 | |
| 股东对某些交易的投票 | ||
一般来说,根据内华达州法律,除非公司章程规定对股东所持股票的较大部分进行投票,否则完成公司所有资产的清算、合并、出售、租赁或交换或解散需要:
(一)董事会批准并向股东推荐;和
(二)有表决权的股东对该事项持有过半数表决权的认可。 |
根据《开曼公司法》,除其他事项外,需要普通决议:
●以任何方式变更公司股本不导致股本减少
根据《开曼公司法》,除其他外,需要特别决议:
●对组织章程大纲或章程细则的修改
●公司名称变更
●根据《开曼公司法》自愿将公司清盘
●一家公司与另一家公司合并或合并
普通决议在CBAT经修订及重述的组织章程细则中定义为,指有权亲自投票或(如属公司)由其正式授权代表投票或(如允许代理人)在股东大会上由代理人投票的股东的简单多数投票通过的决议。
特别决议必须由有权亲自投票的股东,或在成员为公司的情况下,由其正式授权的代表,或在允许代理人的情况下,在股东大会上通过代理人,以不少于投票票数三分之二的多数票通过。 |
|
82
| 内华达州 | 开曼群岛 | |
| 检查权 | ||
内华达州法律允许任何在提出要求前至少六个月有记录的股东查阅,或任何持有公司全部已发行股份至少5%的人,或经持有人授权,经五天的书面要求,可在通常营业时间内亲自或由代理人或律师查阅并复印以下内容:(1)公司的股票分类账,包括其股东及其所持股票的清单;(2)公司的公司章程及其修正案的副本,由内华达州州务卿核证;及(3)由公司高级人员核证的公司章程副本及其修订。
此外,内华达州法律一般允许拥有或已获得公司至少15%已发行股份持有人授权的任何记录持有人,在至少五天的书面要求下,在通常的营业时间内查阅公司的账簿和所有财务记录,制作记录副本,并对此类记录进行审计。 |
注册办事处的通知属于公开备案事项。现任董事及候补董事名单(如适用)由公司注册处处长提供,以供任何人缴付费用后查阅。抵押登记册开放供债权人和会员查阅。
除上述情况外,开曼群岛公司的股东没有任何一般权利查阅或获取公司股东名单或公司记录的副本(抵押和押记登记册以及组织章程大纲和章程细则除外)。然而,他们将拥有修订和重述的公司章程中可能规定的权利。CBAT Cayman打算向其股东提供载有经审计财务报表的年度报告。 |
|
| 董事行为标准 | ||
| 内华达州法律没有规定描述董事行为标准的广泛条款。董事须以诚信及为法团利益而行使其权力。一般来说,董事被推定为善意行事,在知情的基础上行事,并着眼于公司的利益。董事受托责任的范围由内华达州法院在提出该问题时确定。一般来说,董事有义务在不涉及自身利益的情况下,在知情的基础上,以他们合理地认为符合公司利益的方式行事。 | 根据开曼群岛法律,开曼群岛公司的董事在公司方面处于受托人的地位,因此认为他对公司负有以下义务——采取行动的义务善意为了公司的最佳利益,不基于其董事职位获利的义务(除非公司允许他这样做)和不将自己置于公司利益与其个人利益或其对第三方的义务相冲突的地位的义务。开曼群岛一家公司的董事对该公司负有以技巧和谨慎行事的义务。此前曾认为,董事在履行职责时不必表现出比他或她的知识和经验的人可能合理预期的更大程度的技能。然而,英格兰和英联邦法院在所需技能和护理方面已朝着客观标准迈进,开曼群岛很可能会遵循这些权威。 | |
83
| 内华达州 | 开曼群岛 | |
| 董事会规模 | ||
| 根据内华达州法律,一家公司必须至少有一名董事,该董事是至少18岁的自然人,并且不需要是美国公民。内华达州公司的董事人数由其公司章程或章程规定,其中可能规定董事会确定董事人数。公司章程规定,公司董事人数将由董事会决议不时设立,且不得少于一名,亦不得多于八名。公司董事会目前由五名董事组成。 | CBAT Cayman经修订和重述的公司章程规定,除非CBAT Cayman在股东大会上另有决定,否则董事人数不得少于两(2)名。除董事会不时另有决定外,不得设置董事人数上限。 |
|
| 选举董事 | ||
根据公司章程的规定,董事目前在出席达到法定人数的股东年度会议上由亲自或通过代理人以多数票选出,并在选出继任者之前任职。
根据内华达州法律,除非公司章程另有规定,以下空缺可由当时在任的董事过半数投票填补,即使低于法定人数:(1)董事会空缺;(2)因授权董事人数增加而新设的董事职位。当选填补空缺或新设董事职位的董事,任期至股东下一次年度选举时止,直至其继任者当选合格或直至其较早去世、辞职或被免职。 |
根据经修订及重列的CBAT开曼组织章程细则,CBAT开曼可在符合经修订及重列的CBAT开曼组织章程细则的规定下,以普通决议选举任何人为董事,以填补因果空缺或作为现有董事会的新增成员。董事有权委任任何人为董事,以填补董事会的临时空缺或作为现有董事会的补充。
CBAT经修订及重列的组织章程细则进一步规定,除非适用的证券交易所规则另有规定,或就任何董事的委任以填补因以特别决议方式罢免而产生的空缺,除非获董事推荐选举,否则任何人不得在任何股东大会上获选为董事。 |
|
| 罢免董事 | ||
内华达州法律规定,董事可由在董事选举中有权投票的股份的不少于三分之二投票权的持有人在有或无因由的情况下罢免,但以下情况除外:(1)分类董事会的成员可由该类别或系列的持有人投票罢免,(2)除非公司章程另有规定;及(2)在公司拥有累积投票权的情况下,董事在某些情况下不得被罢免,但拥有足够股份的股东的投票除外,以阻止董事在罢免时当选。
公司不设分类董事会,不设累积投票制。 |
根据CBAT经修订和重述的公司章程,董事可在任期届满前以普通决议被免职(但不影响该董事可能因其与CBAT Cayman之间的任何违约行为而要求损害赔偿的任何索赔),而产生的空缺可由该董事被免职的会议的普通决议或由出席董事会会议并参加表决的其余董事的简单多数投赞成票来填补。 | |
| 董事会法定人数和投票要求 | ||
| 根据公司章程,在公司董事会的任何会议上,全体董事会的过半数出席即构成业务交易的法定人数。出席达到法定人数的会议的过半数董事的行为构成董事会行为。 | 根据CBAT开曼修订和重述的公司章程,董事会业务交易所需的法定人数可由董事会确定,除非按任何其他人数如此确定,否则应为当时在任董事人数的过半数。
董事会任何一次会议产生的问题,应以多数票决定。在票数相等的情况下,会议主席应拥有额外的或决定性的一票。 |
|
84
| 内华达州 | 开曼群岛 | |
| 董事会议地点 | ||
| 根据公司章程,公司董事会的所有会议可在内华达州内外举行,由董事会不时确定。 | 根据CBAT经修订和重述的开曼公司章程细则,董事会可召开会议以发送业务、休会或以其认为适当的其他方式规范其会议。董事可使用会议电话或其他通信设备参加董事会的任何会议,所有参加会议的人可通过该设备同时和即时地相互通信,为计算法定人数的目的,这种参加应构成出席会议,如同参加会议的人亲自出席一样。 | |
| 股东派生和集体诉讼诉讼 | ||
根据内华达州法律,股东可以代表公司提起派生诉讼,以强制执行公司的权利。个人也可以单独提起诉讼或代表该个人和其他类似情况的股东提起集体诉讼,如果内华达州法律规定的维持集体诉讼的要求已得到满足。一般情况下,只有当该人在交易发生时是作为衍生诉讼标的的股东或从交易发生时是股东的人通过法律运作成为股东时,该人才能提起和维持此类诉讼。
内华达州法律还要求,派生原告必须向董事会提出主张索赔或采取适当行动的要求,以及被董事会拒绝的要求,才能由派生原告提起诉讼,除非这种要求将是徒劳的(如果徒劳无益,派生原告必须明确说明这种要求将是徒劳的原因)。 |
原则上,CBAT Cayman通常会是适当的原告,并且作为一般规则,少数股东可能不会提起派生诉讼。然而,基于英国当局,这很可能在开曼群岛具有说服力的权威,上述原则有例外情况,包括在以下情况下:
●公司违法、越权行为或者提议行为的;
●被投诉的行为,虽然不是越权行为,但只有在获得未获得的超过简单多数票授权的情况下才能正式生效;和
●那些控制公司的人正在实施“对少数人的欺诈”。 |
|
| 反接管条款 | ||
根据内华达州法律,董事通常有义务在没有私利的情况下,在知情的基础上,以他们合理地认为符合公司及其股东利益的方式行事。
尽管如此,内华达州法院通常会对董事会采取反收购措施的决定适用司法尊重政策,以便在面临潜在收购时抵制控制权的变更或潜在变更,如果董事能够证明:(1)他们有合理的理由相信收购提议对公司政策和有效性构成威胁;(2)董事会为阻止行使股东权利而采取的行动就构成的威胁而言是合理的。 |
根据开曼群岛法律,董事可行使根据经修订和重述的开曼CBAT组织章程大纲和章程细则(经不时修订和重述)授予他们的权利和权力,他们相信这符合我们公司的最佳利益,并出于适当的公司目的。
经修订和重述的CBAT Cayman组织章程大纲和章程细则中的某些条款可能会阻止、延迟或阻止股东可能认为有利的我公司或管理层控制权变更,包括:
(1)授权我们的董事会发行一个或多个系列的优先股,并指定该等优先股的价格、权利、优惠、特权和限制,而无需股东进一步投票或采取行动的规定;和 (2)订明在符合证券交易所适用规则的规定下,除非获董事会推荐选举,否则任何人均无资格在任何股东大会上获选为董事,但若干有限情况除外。 |
|
85
| 内华达州 | 开曼群岛 | |
| 与董事的交易 | ||
NRS规定,任何公司与其一名或多名董事或高级管理人员之间的合同或交易,或公司与任何其他公司、合伙企业、协会或其他组织之间的合同或交易,其中一名或多名董事或高级管理人员担任董事或高级管理人员,或具有财务利益,不得仅因此原因而作废或作废,或仅因共同或有利益的董事或高级管理人员出席或参加授权该合同或交易的董事会或董事会委员会会议,或签署授权合约或交易的书面同意书,或仅因任何该等董事或高级人员的投票为此目的而被计算在内,如果:(a)有关董事或高级人员与合约或交易的关系或财务利益的重大事实已披露或为董事会或董事会的一个委员会所知,且董事会或董事会的一个委员会善意地以无利害关系的董事过半数的赞成票授权该合约或交易,即使无利害关系的董事可能低于法定人数;(b)有关董事或高级管理人员与合同或交易的关系或经济利益的重大事实被披露或为有权对其进行投票的股东所知,并且该合同或交易经持有过半数投票权的股东投票善意批准;(c)共同担任董事的事实,或在将交易提交董事会采取行动时,董事并不知道财务利益;或(d)合同或交易在董事会、董事会委员会或股东授权、批准或批准时对公司而言是公平的。
在确定董事会会议或授权合同或交易的董事会委员会会议是否达到法定人数时,可将普通董事或有兴趣的董事计算在内。关于股东批准交易,必须在股东的任何此类投票中计算有兴趣的董事的投票。 |
根据CBAT经修订和重述的公司章程:
董事可:
(a)与其董事办公室一起在CBAT Cayman(审计师除外)担任任何其他职务或盈利场所,期限和条款由董事会决定;
(b)以其本人或其事务所以专业身份为CBAT Cayman(作为审计师除外)行事,而他或其事务所可能因专业服务而获得报酬,犹如他并非董事一样;
(c)继续担任或成为由CBAT Cayman提拔的任何其他公司的董事、或其他高级人员或成员,或CBAT Cayman作为卖方、股东或其他方面可能在其中拥有权益的任何其他公司,且(除非另有约定)该等董事不得对其作为董事、或任何该等其他公司的其他高级人员或成员或从其在任何该等其他公司的权益中获得的任何薪酬、利润或其他利益负责。在符合经修订及重列的CBAT开曼公司章程另有规定的情况下,董事可行使或安排行使在CBAT开曼公司所持有或拥有的任何其他公司的股份所授予的表决权,或作为该等其他公司的董事可由其在所有方面以其认为合适的方式行使的表决权(包括行使该等表决权以有利于委任他们自己或其中任何一位董事或该公司其他高级职员的任何决议),或投票或就向该董事支付薪酬作出规定,或该等其他公司的其他高级人员及任何董事可按上述方式对行使该等表决权投赞成票,尽管他可能或即将获委任为该等公司的董事或其他高级人员,而他本身对按上述方式行使该等表决权有兴趣或可能有兴趣。 |
|
86
| 内华达州 | 开曼群岛 | |
在遵守《开曼公司法》和经修订和重述的CBAT开曼公司章程的前提下,任何董事或拟任或拟任董事不得因其在任何办公室或盈利地点的任期或作为卖方、买方或以任何其他方式而被其办公室取消与CBAT开曼公司签订合同的资格,也不得因任何董事以任何方式感兴趣的任何该等合同或任何其他合同或安排而被撤销,任何如此订约或如此有利害关系的董事也概不对因该董事担任该职位或由此建立的信托关系而由任何该等合同或安排实现的任何薪酬、利润或其他利益向CBAT开曼或CBAT开曼成员承担责任,但该董事应根据经修订和重述的《CBAT开曼公司章程》披露其在其有利害关系的任何合同或安排中的利害关系性质。
董事如据其所知以任何方式(不论直接或间接)对与CBAT Cayman订立的合同或安排或拟议的合同或安排感兴趣,则应在首次审议订立该合同或安排的问题的董事会会议上(如他知道他的利益随后存在)声明其利益的性质,或在他知道他有或已经变得如此感兴趣后在任何其他情况下在董事会的第一次会议上声明其利益的性质。
在根据经修订和重述的CBAT Cayman章程作出声明后,须遵守适用法律或适用证券交易所上市规则对审计委员会批准的任何单独要求,且除非相关董事会会议的主席取消资格,否则董事可就该董事感兴趣的任何合同或拟议合同或安排投票,并可在该会议上被计算在法定人数之内。 |
87
| 内华达州 | 开曼群岛 | |
| 感兴趣的股东交易 | ||
NRS一般规定,拥有200名或更多在册股东的内华达州公司被禁止从事合并、处置其资产总价值5%或以上的资产,或处置代表该公司盈利能力或净收入10%或以上的资产,与拥有公司已发行有表决权股份10%或以上表决权的人(“有兴趣的股东”)进行某些股票发行和其他交易(“企业合并”),期限为该有兴趣的股东首次持有已发行股份10%或以上表决权后的两年。公司可以根据其公司章程的规定选择不适用这些限制。
对涉及利害关系股东的交易的这些限制不适用于(a)在该人首次成为利害关系股东之前由董事会批准的合并,或(b)在该人首次成为利害关系股东后的两年期间内与该利害关系股东的合并,该合并获得(i)董事会批准和(ii)在特别会议或年度会议上至少60%的投票权(利害关系股东拥有的股票除外)的批准。
在该人首次成为感兴趣的股东的最初两年期限之后,也禁止与感兴趣的股东合并,除非(a)在为此目的召开的会议上获得至少拥有过半数投票权的持有人(感兴趣的股东拥有的股票除外)的赞成票批准,或(b)有关无兴趣的股东收到的对价的条件和某些其他要求得到满足。
|
开曼群岛法律没有类似的法规。尽管开曼群岛法律没有对公司与其重要股东之间的交易进行监管,但它确实规定,此类交易必须进行善意为了公司的最大利益和适当的公司宗旨。 | |
| 收购控股权益 | ||
| NRS78.378至78.3793的规定适用于收购发行公司的控股权益,除非于10日生效的公司章程或公司章程第收购控股权的翌日另有规定。 | 《开曼公司法》没有同等条款。 | |
| NRS78.3788将“发行公司”定义为在内华达州组织的任何公司,拥有200名或更多的在册股东,其中至少有100名在股票分类账上有内华达州的地址,并直接或通过关联公司在内华达州开展业务。
有关收购发行公司控股权的条文规定,收购人可交付要约人声明,并要求召开股东特别会议,以确定该收购人是否有权享有其股份的充分投票权。除非收购人和与收购人有关联的人通过持有公司和任何受到不利影响的类别或系列已发行股份的多数投票权的股东的决议授予,否则不会提供此类投票权,不包括任何感兴趣的股东行使投票权的股份。
如在10日生效的公司章程或附例中有此规定第收购人取得控股权的翌日,如要约人的声明未按规定方式送达,或该收购人未获股东授予充分投票权,则发行公司可要求赎回该收购人的该等股份。如果收购人的股份被赋予充分的投票权,对这种投票权投反对票的股东将拥有异议权,并有权对其股份享有公允价值。 |
||
88
| 内华达州 | 开曼群岛 | |
| 限制高级人员及董事的个人责任 | ||
| 除NRS具体规定外,或如公司章程或其修订规定了更大的个人责任,则董事或高级人员不对因任何作为或不作为其董事或高级人员身份而导致的任何损害向公司或其股东承担个人责任,除非证明:(1)该董事或高级人员的作为或不作为构成违反其作为董事或高级人员的受托责任;(2)违反这些职责涉及故意不当行为,欺诈或明知故犯的违法行为。 | 根据《开曼公司法》,如果组织备忘录规定,董事的责任可能是无限的。没有关于赔偿或免责条款的允许范围的法律规定。根据普通法原则,赔偿和免责条款是有效的豁免,只要它们不冒犯公共政策。 | |
| 董事和高级管理人员的薪酬 | ||
内华达州法律规定,公司可以赔偿任何曾经或现在是当事人或被威胁成为任何受到威胁、待决或已完成的诉讼、诉讼或程序的当事人的人,不论是民事、刑事、行政或调查诉讼,但由于该人是或曾经是公司的董事、高级职员、雇员或代理人,或现在或正在应公司的要求担任另一家公司、合伙企业、合资企业、信托或其他企业的董事、高级职员、雇员或代理人,由公司提起或有权提起的诉讼除外,费用,包括律师费、判决、罚款和在和解中支付的金额,如果该人:(a)根据NRS78.138不承担责任;或(b)出于善意并以他或她合理地认为符合或不违背公司最佳利益的方式行事,并且就任何刑事诉讼或程序而言,没有合理的理由相信该行为是非法的。内华达州法律还规定,除非受到其公司章程或章程的限制,否则公司必须向董事、高级职员、雇员或代理人提供赔偿,前提是该人就任何此类索赔的案情胜诉。内华达州法律进一步规定,除非受其公司章程或章程的限制,否则公司可(及其公司章程或章程可能要求其)在收到一项承诺时垫付费用,即如果确定受保人无权获得赔偿,则受保人将偿还此类费用。
公司章程一般规定,公司应在NRS授权的最大范围内赔偿每位董事,并在董事会授权的范围内赔偿高级职员,以及有权就责任、合理费用或其他事项进行赔偿的人。 |
开曼群岛法律没有限制公司章程可以规定对高级管理人员和董事进行赔偿的程度,但开曼群岛法院可能认为任何此类规定违反公共政策,例如针对民事欺诈或犯罪后果提供赔偿的情况除外。经修订和重述的CBAT Cayman的组织章程大纲和章程细则允许对高级职员和董事以其身份所遭受的损失、损害、成本和费用进行赔偿,除非此类损失或损害是由可能附加于这些董事或高级职员的不诚实或欺诈行为引起的。
就根据上述条款可能允许我们的董事、高级管理人员或控制我们的人就《证券法》产生的责任进行赔偿而言,我们已获悉,SEC认为,此类赔偿违反了《证券法》中所述的公共政策,因此不可执行。 |
|
89
CBAT Cayman在开曼群岛注册成立是因为与成为开曼群岛公司相关的某些好处,例如政治和经济稳定、有效的司法系统、有利的税收制度、不存在外汇管制或货币限制以及提供专业和支持服务。然而,与美国相比,开曼群岛的证券法体系较不发达,对投资者的保护较少。此外,开曼群岛公司没有资格向美国联邦法院提起诉讼。
CBAT Cayman几乎所有的资产都位于美国境外。此外,CBAT Cayman的大多数董事及其所有高级职员都是美国以外司法管辖区的国民或居民,并且他们的全部或大部分资产都位于美国境外。因此,在您认为您在美国或美国任何州的证券法下的权利受到侵犯的情况下,投资者可能难以在美国境内向CBAT Cayman或这些人进行过程送达,或在美国境内对CBAT Cayman或这些人提起诉讼。您还可能难以在美国法院执行基于美国联邦证券法的民事责任条款针对CBAT Cayman及其高级职员和董事在美国法院获得的判决。CBAT Cayman已指定Cogeny Global Inc.为其代理机构,在美国接受process服务。
我们的开曼群岛法律大律师Conyers Dill & Pearman告知我们,对于开曼群岛法院是否会(1)基于美国或美国任何州的证券法的民事责任条款,承认或执行美国法院针对CBAT或其董事或高级职员作出的判决,或(2)基于美国或美国任何州的证券法,受理在开曼群岛对CBAT Cayman或其董事或高级职员提起的原始诉讼,存在不确定性。
Conyers Dill & Pearman已进一步告知我们,开曼群岛法院将承认,在美国法院针对CBAT Cayman获得的、应支付一笔款项(不包括就多项损害赔偿、税款或其他类似性质的指控或就罚款或其他处罚应付的一笔款项)或在某些情况下就非金钱救济作出的当面判决,作为有效判决,并将据此作出判决,前提是(a)此类法院对受此类判决的当事人具有适当的管辖权;(b)此类法院没有违反开曼群岛自然司法规则;(c)此类判决不是通过欺诈获得的;(d)判决的执行不会违反开曼群岛的公共政策;(e)在开曼群岛法院作出判决之前没有提交与诉讼有关的新的可受理证据;(f)适当遵守开曼群岛法律规定的正确程序。如果在其他地方同时提起诉讼,开曼法院可能会中止执行程序。
我们的理解是,中国与美国及许多其他国家并无就法院判决的对等承认和执行作出规定的条约,且中国法院是否会根据美国或美国任何州的证券法的民事责任条款,承认或执行美国法院针对CBAT Cayman或CBAT Cayman的董事或高级职员作出的判决存在不确定性。
此外,我们的理解是,如果您认为根据美国联邦证券法、中国法律、开曼群岛法律或其他原因,由于我们是根据开曼群岛法律注册成立的,并且美国股东可能很难仅凭借持有我们的普通股,因此,如果您认为根据美国联邦证券法、中国法律、开曼群岛法律或其他方式侵犯了您的权利,您可能很难在中国法院对我们或我们的董事和高级管理人员提起原始诉讼,根据《中国民事诉讼法》的规定与中国建立联系,以便中国法院拥有管辖权。
90
在此发售的CBAT Cayman普通股的有效性将由Conyers Dill & Pearman进行传递。与Redomicile合并有关的某些美国联邦所得税后果将由Potomac Law Group,PLLC传递。
中比新能源,Inc.截至2024年12月31日和2023年12月31日的合并财务报表,以及中比新能源 Energy Technology,Inc.截至2024年12月31日止年度的10-K表格年度报告中出现的截至2024年12月31日止两年期间各年度的合并财务报表,均已由独立注册会计师事务所ARK Pro CPA & Co的报告(该报告对公司持续经营能力的重大疑虑表示带强调段的无保留意见)所载的相关报告(该报告对公司持续经营能力的重大疑虑表示无保留意见)审计,并以引用方式并入本文。此类合并财务报表依据该公司作为会计和审计专家的权威提供的此类报告,以引用方式并入本文。
关于截至2024年12月31日财务报告内部控制有效性的审计报告表示,由于重大缺陷对实现控制标准目标的影响,截至2024年12月31日,中比新能源公司未保持有效的财务报告内部控制,并包含一个解释性段落,其中说明了公司管理层发现的重大缺陷——公司没有适当的政策和程序来评估关键文件和协议的适当会计和披露,以及没有足够的会计人员具备适当水平的技术会计知识和经验,适用美国普遍接受的会计原则,或美国公认会计原则,与财务报告要求相称。
除本委托书/招股说明书中上述事项外,我们的董事会并不知悉将在特别会议之前进行的任何业务。然而,如果任何其他事项应适当地提交特别会议,则拟根据投票代理人的人的判断对随附表格中的代理人进行投票。
91
公司须遵守《交易法》的报告要求,并据此向SEC提交年度、季度和当前报告、代理声明和其他信息。公司提交给SEC的文件可在SEC网站www.sec.gov上查阅。
CBAT Cayman已向SEC提交了一份F-4表格的注册声明,以注册其与Redomicile合并有关的普通股发行。本委托书/招股说明书是该登记声明的一部分,除作为公司在特别会议上的委托书外,还构成CBAT Cayman的招股说明书。
SEC允许公司通过向您推荐单独向SEC提交的其他文件向您披露重要信息。这些信息被视为本代理声明/招股说明书的一部分,但被直接包含在本代理声明/招股说明书中或随后提交的信息所取代的任何信息除外。本代理声明/招股说明书载有本文件所述公司部分文件所载的某些条款的摘要,但请参考实际文件以获得完整信息。所有摘要均参照实际文件进行了整体限定。
本委托书/招股说明书通过引用纳入了公司此前向SEC提交的下列文件。下列文件包含有关公司、其财务状况或其他事项的重要信息。
| ● | 年度报告表格10-K截至2024年12月31日的财政年度,于2025年3月17日向SEC提交,经年度报告第1号修正案修订表格10-K/a,于2025年4月30日向SEC提交。 |
| ● | 表格10-Q的季度报告于2025年5月19日,2025年8月18日和2025年11月10日; |
| ● | 向SEC提交的有关8-K表格的当前报告2025年5月21日,2025年5月22日,2025年9月24日,2025年10月2日和2025年12月30日; |
| ● | 我们的登记声明中所载的对公司普通股的描述表格8-A根据《交易法》第12(b)节于2006年6月6日提交,包括此后为更新此类描述而提交的任何修订或报告;和 | |
| ● | 公司根据《交易法》第13(a)、13(c)或15(d)条在载有本代理声明/招股说明书的登记声明之日后向SEC提交的所有文件(如果它们声明以引用方式并入本代理声明/招股说明书),直至特别会议召开之日。 |
92
此类文件被视为本代理声明/招股说明书的一部分,自此类文件提交之日起生效。本代理声明/招股说明书中的某些声明和部分内容更新和替换以引用方式并入的上述文件中的信息。同样,本代理声明/招股说明书中以引用方式并入的未来文件中的陈述或部分内容可能会更新和替换本代理声明/招股说明书或上述文件中的陈述和部分内容。在这些文件中出现信息冲突的情况下,应认为最新归档文件中的信息是正确的。
您可以通过SEC网站或通过以下地址以书面或电话方式向公司索取上述任何文件:
中比新能源,公司。
美桂街道CBAK工业园
花园口经济区
辽宁省大连市
中华人民共和国116450
电话:86-411-39185985;传真:86-411-39185980
邮箱:ir@cbak.com.cn
这些文件可从公司免费获得,不包括向他们提供的任何展品,除非该展品被具体列为本代理声明/招股说明书构成部分的注册声明的展品。
SEC还维护一个互联网网站,其中包含以电子方式向SEC提交文件的发行人,包括Company。该网站的地址是www.sec.gov。有关公司的更多信息,您也可以查阅公司的网站。公司网址为http://www.cbak.com.cn。除本文明确规定的情况外,这些网站上包含的信息不会通过引用并入本代理声明/招股说明书。
本代理声明/招股说明书不构成在任何司法管辖区向或向其本人或向其本人提出的代理请求的征集,在该司法管辖区进行此类代理请求是非法的。您应仅依靠本代理声明/招股说明书中包含或通过引用纳入的信息在特别会议上对您的股份进行投票。当事人未授权任何人向您提供与本代理声明/招股说明书所载内容不同的信息。
本代理声明/招股说明书的日期为2026年1月16日。您不应假设本代理声明/招股说明书中包含的信息在该日期以外的任何日期都是准确的,并且向股东邮寄本代理声明/招股说明书不会产生任何相反的暗示。
93
附件a
合并的协议和计划
本协议和合并计划(本“协议”)由内华达州公司中比新能源技术公司(“CBAT”)与中比新能源 Limited(一家根据开曼群岛法律注册成立的获豁免公司,以及CBAT(“CBAT Cayman”)的全资附属公司)于2025年9月23日订立。
简历
1.CBAT和CBAT Cayman各自的董事会一致认为,进行重组以使CBAT Cayman与TERM3 Cayman合并(“合并”)并使CBAT Cayman(一家根据开曼群岛法律注册成立的豁免公司)是可取的,并且符合其各自的股东或股东的最佳利益;
2.CBAT和CBAT Cayman各自的董事会均已一致批准合并、本协议、合并计划(定义见下文)以及(在适用的情况下)本协议所述的其他交易,据此,CBAT Cayman将成为合并的存续公司,所有这些均根据本协议和合并计划中规定的条款和条件进行,据此,将每份已发行和流通的、每股面值0.00 1美元的CBAT普通股(“CBAT普通股”)注销,以换取一股普通股,每股面值0.00 1美元,CBAT Cayman(一种“CBAT Cayman普通股”);
3.合并需要(其中包括)本协议和合并计划获得已发行在外的CBAT普通股大多数股份持有人的赞成票才能批准;和
4.双方打算,合并符合经修订的1986年《国内税收法》(“法典”)第368(a)条含义内的“重组”,并且本协议应被采纳,并在此被采纳为《守则》第368(a)条所指的“重组计划”。
协议
因此,考虑到上述情况以及本协议所载的契诺和协议,以及其他良好和有价值的对价,现对其收受和充分性予以确认,本协议各方特此约定如下:
第一条
合并
第1.01节。合并。在遵守本协议条款和条件的情况下,并根据《内华达州修订法规》(“NRS”)和《开曼群岛公司法》(“2024年修订)(“加利福尼亚州”),在生效时间(定义见第1.02节),CBAT应根据本协议和合并计划与CBAT Cayman合并并入TERM2,CBAT的单独公司存在应随之终止。根据并同时在生效时间完成合并后,根据NRS和加利福尼亚州,(i)CBAT Cayman应继续作为因合并而产生的存续公司(有时以下简称“存续公司”),(ii)包括在行动中选择的每一种类型的权利、财产,以及CBAT和CBAT Cayman各自的业务、承诺、商誉、利益、豁免和特权应归属于存续公司,后者应以与CBAT和CBAT Cayman相同的方式对所有抵押、押记、或担保权益以及CBAT和CBAT Cayman各自的所有合同、义务、债权、债务和负债。
附件A-1
第1.02节。合并备案方案;生效时间。在满足或在适用法律允许的范围内放弃第五条规定的条件后,如本协议在此之前未按第6.01条的规定终止,则在切实可行的范围内尽快,CBAT Cayman和CBAT应促使一份以TERMA所列格式的合并计划(“合并计划”)连同《加利福尼亚州》(“辅助文件”)正确签署并根据《加利福尼亚州》提交给开曼群岛公司注册处处长(“开曼注册处处长”),并以其他方式按照NRS和加利福尼亚州的要求进行所有其他备案或录音。本次合并应于合并方案按照加利福尼亚州规定的日期(“生效时间”)生效。
第二条
组织章程大纲、章程细则,
存续公司的董事和高级管理人员,以及某些陈述
第2.01节。存续公司名称。存续公司名称为“中比新能源有限公司”。
第2.02节。存续公司组织章程大纲及章程细则。于生效时间,根据合并计划的条款,存续公司将采纳经修订及重述的以附件 B所载格式订立的组织章程大纲及章程细则,作为经修订及重述的存续公司组织章程大纲及章程细则,直至其后根据法律及该等经修订及重述的组织章程大纲及章程细则的规定进一步修订为止。
第2.03节。存续公司董事。自生效时间起及之后,紧接生效时间之前的CBAT Cayman的董事应为存续公司的董事,每名该等董事须担任该等职务,直至其较早前去世、辞职或被免职,或直至其继任者获妥为选出或委任为止。
第2.04节。幸存公司的官员。自生效时间起及之后,紧接该生效时间之前的CBAT Cayman的高级人员应为存续公司的高级人员,每名该等高级人员须以该身份任职,直至其较早前去世、辞职或被免职,或直至其继任者被妥为选出或任命为止。
第2.05节。CBAT Cayman的董事和高级职员。在紧接生效时间之前,CBAT以CBAT Cayman唯一股东的身份,同意采取或促使采取所有必要的行动,以促使至少那些在紧接生效时间之前担任CBATTERM3 Cayman董事和高级职员的人员(在CBAT Cayman和CBAT的高级职员和董事已不相同的情况下),每名该等人员在CBAT Cayman的职位与其在CBAT所担任的职位相同,与董事一起任职,直至其继任者被正式选出或任命(或其更早的死亡、伤残或退休)。
第2.06节。存续公司董事会委员会。自生效时间起及之后,紧接生效时间之前的CBAT Cayman的董事会委员会应为存续公司的董事会委员会,每位委员会成员均以该身份任职,直至其提前去世、辞职或被免职,或直至其继任者被正式选出或任命。
附件A-2
第2.07节。CBAT的代表。CBAT在此声明并保证,它是CBAT Cayman所有流通股本的所有者,没有任何不利的主张。
第三条
注销、发行及回购股份
第3.01节。对股本的影响。在生效时间,凭借合并且在无任何CBAT或CBAT Cayman股份持有人采取任何行动的情况下:
(a)注销CBAT股本;发行CBAT Cayman普通股。在紧接生效时间之前已发行和流通的每一股CBAT普通股应自动注销,以换取一股有效发行、缴足股款且无需评估的CBAT Cayman普通股。CBAT在紧接生效时间之前作为库存股持有的每一股CBAT普通股应予注销并清退,无需为此支付任何款项或对价。
(b)注销CBAT Cayman普通股。在紧接生效时间之前已发行和发行在外并登记在CBAT名下的每一股CBAT Cayman普通股将被注销,且无需向该等CBAT Cayman普通股的持有人支付或支付任何对价。
(c)基于股票的薪酬计划。CBAT及其关联公司(统称“股票计划”)的限制性股票、股票单位、股票期权、股票增值权、业绩份额、业绩单位、股息等值权利和股份奖励(统称“股票计划”)的基于股票的福利和薪酬计划和协议项下,TERM3及其关联公司的员工、董事和顾问(统称“股票计划”)应转让且CBAT Cayman应承担CBAT的权利和义务。如果股票计划根据《守则》第422条规定授予激励性股票期权,则作为CBAT Cayman的唯一股东的CBAT对该计划的批准应被视为自生效时间起构成对《守则》第422(b)条所指的CBAT Cayman成员的批准。
附件A-3
(d)可转换证券。CBAT应转让且CBAT Cayman应承担CBAT在其证券下的权利和义务,包括但不限于可转换为CBAT普通股或可行使为TERM3普通股的可转换债券、认股权证和期权。
第3.02节。CBAT开曼股份交易所。
(a)无证明股份。在生效时间,将根据第3.01(a)和(b)条取消以未经证明的簿记形式持有的每一股已发行的CBAT普通股,以换取一股CBAT Cayman普通股,而无需其持有人的进一步行为或契据,并且此类所有权的记录应由CBAT Cayman的转让代理人在开曼岛的成员名册中以未经证明的簿记形式保存在TERM3 Cayman的未经证明的TERM3 Cayman成员名册中。
(b)凭证式股份。在生效时间,将注销以凭证形式持有的每一股已发行的CBAT普通股,以换取根据第3.01(a)和(b)条获得一股CBAT Cayman普通股的权利,而无需其持有人的进一步行为或契据,并且该持有人将不再是CBAT的股东,也没有权利作为该股东。完成合并后,CBAT的交易所代理将向每位此类持有人发送一封转递函,解释交出该持有人的CBAT普通股股票证书以换取代表CBAT Cayman普通股股票的程序。
(c)生效时的股东权利。在生效时间,CBAT普通股的持有人将不再是并且将没有作为CBAT股东的权利,但有权收取CBAT普通股股份可能已根据本协议条款或在本协议日期之前就该等股份宣布或作出且在生效时间仍未支付的任何股息或其他登记日之前的股息或其他分配。在生效时间之后,在存续公司的股票转让账簿上不再登记在紧接生效时间之前已发行的CBAT普通股股份的转让。自生效时间起及之后,在CBAT开曼会员名册中的登记股东将拥有并有权就登记在会员名册中的各自名下的CBAT开曼普通股行使任何表决权和其他权利,并收取任何股息和其他分派。
第3.03节。异议者的权利。根据NRS,与合并有关的CBAT普通股持有人没有可利用的异议权或评估权。
第四条
员工福利和薪酬计划及协议;其他合同
第4.01节。股票计划假设。在生效时间,CBAT应转让,并且CBAT Cayman应承担CBAT在每项股票计划(统称为“假定权益计划”)下的权利和义务。如任何股票计划或与之相关的任何适用协议自生效时间起规定发行、交付或购买CBAT普通股,或以其他方式与之相关,则该股票计划或适用协议应被视为已修订,以规定发行、交付或购买或以其他方式与CBAT开曼普通股相关,以及已发行的所有期权或奖励,或可用的利益,或基于特定数量的CBAT普通股股份的价值,在生效时间之后根据该股票计划,其持有人应有权根据该股票计划的条款以及与之相关的任何适用协议购买、接收、获取、持有或实现以(视情况而定)同等数量的CBAT开曼普通股的价值计量的利益。在生效时间及之后根据股票计划条款提供的未行使期权或其他奖励或利益,应在法律许可和其他合理可行的范围内,以其他方式按照与紧接生效时间之前根据该等股票计划及其相关协议的相同条款和条件行使、支付、发行或提供。除上述规定外,合并不会影响任何未偿股权奖励的基本条款或条件,这些条款或条件仍应受其原始条款和条件的约束。
附件A-4
第4.02节。假设福利计划。在生效时,CBAT Cayman在当时有效或由CBAT为CBAT或其任何子公司的董事、高级职员和雇员的利益而管理的每一项计划、信托、计划和利益(统称“假定利益计划”,连同假定股权计划,“假定计划”)项下或与之相关的CBAT义务,应成为TERM3 Cayman的合法义务,并应以相同方式不间断地实施和管理,直至其被修改或以其他方式合法更改或终止。自生效时间起生效,CBAT Cayman在此明确采纳并承担CBAT在假定计划下的所有义务。
第4.03节。承担合同。在生效时,CBAT在合同或协议下或与之相关的义务(统称为“承担的合同”)应成为CBAT Cayman的合法义务,并应以相同方式不间断地履行,直至相同的义务被修改或以其他方式合法更改或终止。自生效时间起生效,CBAT Cayman在此明确采纳并承担所承担合同项下CBAT的所有义务。
第4.04节。其他行动。CBAT和CBAT Cayman认为为实现合并而进行的必要或适当的此类修订或其他行动,包括为便于CBAT Cayman承担假定的计划和假定的合同,以及CBAT和CBAT Cayman认为可取的任何其他修订或行动,均应被采纳和订立,这些修订或行动涉及假定的计划、假定的合同以及TERM5与其执行官和关键员工之间控制权安排的任何其他变更。
第五条
先决条件
各方实施合并的各自义务以满足或放弃以下条件为准:
(a)股东批准。本协议应已获得拥有多数已发行在外的CBAT普通股的持有人的赞成票,该持有人在登记日有权就该协议进行投票,理由是该公司董事会设定的此类行动。
附件A-5
(b)无禁止。协议各方均不受任何有管辖权的法院的任何法令、命令或禁令的约束,无论是在美国、开曼群岛还是禁止完成合并的任何其他国家。
(c)有效登记声明。CBAT Cayman就根据合并将发行的CBAT Cayman普通股的要约和发行向证券交易委员会提交的F-4表格上的登记声明应已根据经修订的1933年《证券法》生效,并且不存在与此相关的停止令。
(d)纳斯达克上市。根据合并将发行的CBAT Cayman普通股应已获得在纳斯达克股票市场上市的授权,但需获得正式的发行通知并满足其他标准条件。
(e)同意和授权。除根据第一条规定的合并计划和附属文件的备案外,为完成合并和在此设想的其他交易,应已获得或作出CBAT、CBAT Cayman或其各自的任何子公司为完成合并和在此设想的其他交易而需要的任何政府或监管机构的所有重大同意和授权、备案或注册以及通知,包括但不限于根据(i)适用的美国州证券法和“蓝天”法以及(ii)适用的开曼群岛证券法要求的任何备案。
(f)申述和保证。本协议所载各方当事人的陈述和保证在所有重大方面均应真实、正确,本协议所载各方当事人的契诺(生效时间后须履行的契诺除外)在所有重大方面均已履行。
第六条
终止、修订及豁免
第6.01节。终止。本协议可以在生效时间之前的任何时间终止,合并可能被放弃,无论是在CBAT股东批准之前还是之后,都可以通过CBAT董事会的行动来完成。
第6.02节。终止的效力。如发生第6.01节规定的本协议终止的情况,本协议随即失效且无效,而CBAT或CBAT Cayman方面不承担任何责任或义务。
第6.03节。修正。本协议各方可在本协议的任何必要批准或通过本协议的股东或与本协议有关的事项之前或之后的任何时间对本协议进行修订;但是,前提是在任何此类批准或通过之后,在获得此类进一步批准或通过之前,不得根据适用法律进行任何需要此类股东进一步批准或通过的修订。本协议不得修改,除非通过代表双方当事人签署的书面文书。
附件A-6
第6.04节。豁免。在生效时间之前的任何时间,各方可放弃遵守本协议所载的任何协议或契诺,或可放弃本协议所载完成合并的任何条件。任何此类放弃的一方当事人的任何协议,只有在代表该当事人签署的书面文书中规定的情况下才有效。本协议任何一方未能主张其在本协议下的任何权利或以其他方式应不构成对该等权利的放弃。
第七条
盟约
第7.01节。细则16b-3批准。CBAT和CBAT Cayman应采取可能合理要求的所有步骤,以促使(i)是CBAT的董事或高级职员,或(ii)在生效时间,是或将成为CBAT Cayman的董事或高级职员的每个个人进行第3.01节所设想的交易以及CBAT股本证券(包括衍生证券)的任何其他处置或收购CBAT Cayman股本证券(包括衍生证券),根据经修订的1934年证券交易法颁布的规则16b-3获得豁免。
第7.02节。CBAT开曼投票。在寻求拥有CBAT普通股多数流通股的股东批准和采纳本协议之前或同时,CBAT以CBAT Cayman唯一股东的身份应通过批准和采纳本协议并批准和授权本次合并和合并计划的CBAT Cayman股东决议。
第7.03节。进一步保证。CBAT Cayman应尽其合理的最大努力采取或促使采取所有行动并作出或促使作出所有必要且合理适当的事情,以最快可行的方式完成并使合并及本协议规定的其他交易生效。
第八条
一般规定
第8.01节。赋权;约束效力;利益。未经其他各方事先书面同意,本协议或本协议项下的任何权利、利益或义务均不得由本协议任何一方(无论是通过法律实施或其他方式)转让。在不违反前一句的情况下,本协议对双方及其各自的继承人和受让人具有约束力,并对其有利。尽管本协议中有任何相反的规定,但除第四条的规定(统称为“第三方条款”)外,本协议中的任何明示或暗示的内容均无意授予除本协议各方或其各自的继承人以外的任何人,并根据本协议或因本协议而转让任何权利、补救措施、义务或责任。第三方条款只能由其特定意向受益人强制执行。
第8.02节。全部协议。本协议及各方就本协议交付的任何文件构成各方就本协议标的事项达成的全部协议,并取代各方之前就此达成的所有协议和谅解。
第8.03节。管辖法律。在法律允许的最大范围内,本协议应受内华达州法律管辖并按其解释,而不考虑其冲突法律规则,但就CBAT开曼群岛和存续公司而言,因本协议而产生或与本协议有关的以下事项,在不与内华达州法律冲突的范围内,应受开曼群岛法律管辖并按其解释:合并、承诺归属、CBAT和CBAT Cayman各自在存续公司的财产和负债、根据合并处理的股份、董事的受托或其他责任以及CBAT Cayman和存续公司的股东的一般权利以及CBAT Cayman和存续公司的内部公司事务。
附件A-7
第8.04节。同行。本协议可由双方在不同的对应方签署,经如此签署和交付的每一份协议应为正本,但所有这些对应方应共同构成一份同一文书。每一对应方可由若干份本协议副本组成,每份由少于全体签署,但由各方共同签署。
第8.05节。标题。本协议各条款和章节的标题仅为方便当事人,不得赋予任何实质性或解释性效力。
第8.06节。可分割性。如果本协议的任何条款被任何有管辖权的法院或仲裁员确定为在任何方面无效、非法或不可执行,则鉴于本协议各方的意图,将尽最大可能执行该条款。如该等条款或规定不能如此强制执行,则该等条款应从本协议中删除,并应强制执行本协议的其余部分,如同该等无效、非法或不可执行的条款或规定(在不可执行的范围内)从未包含在本协议中一样。
【签名页如下】
附件A-8
作为证明,CBAT和CBAT Cayman已安排由各自的高级职员签署本协议并获得正式授权,所有这些均截至上述首次写入的日期。
| 中比新能源, 内华达州公司 |
中比新能源有限公司, 一家开曼群岛公司 |
|||
| /s/胡志光 | /s/胡志光 | |||
| 姓名: | 胡志光 | 姓名: | 胡志光 | |
| 职位: | 首席执行官 | 职位: |
首席执行官 |
|
附件A-9
附件 A
合并计划的形式
附件A-10
合并计划
这一合并计划是在2026年[ ● ]作出的。
之间
中比新能源,Inc.,一家于美利坚合众国内华达州注册成立的公司,注册地址为c/o CSC Services of Nevada,Inc.,2215 Renaissance Dr. Ste.,Las Vegas,NV 89119,the United States of America(“CBAK Nevada”);及
中比新能源 Limited,一家于开曼群岛注册成立的获豁免公司,其注册办事处位于Conyers Trust Company(Cayman)Limited,Cricket Square,Hutchins Drive,PO Box 2681,Grand Cayman,KY1-1111,Cayman Islands(“CBAT Cayman”或“存续公司”,连同CBAK Nevada,“组成公司”)的办事处。
Whereas
| (A) | CBAK Nevada和CBAT Cayman各自的董事会已批准成分公司合并(“合并”)根据合并协议所载或提述的条款及条件(“合并协议”)日期为2025年9月23日,由CBAK Nevada与CBAT Cayman签署,该协议的副本如下:附录一根据内华达州的适用法律和《公司法》(2024年修订版)第十六部分的规定,对这一合并计划(“公司法”)分别据此,CBAK Nevada将与CBAT Cayman合并,而存续公司继续作为合并产生的存续公司。 |
| (b) | 这一合并计划是根据《公司法》第十六部分制定的。 |
见证
| 1. | 制宪公司 |
| 1.1 | 此次合并的组成公司(定义见《公司法》)为CBAK Nevada和CBAT Cayman。 |
| 2. | 存续公司名称 |
| 2.1 | 存续公司(定义见《公司法》)为存续公司,其名称应继续命名中比新能源有限公司. |
| 3. | 注册办事处 |
| 3.1 | 存续公司的注册办事处设在Conyers Trust Company(Cayman)Limited,Cricket Square,Hutchins Drive,PO Box 2681,Grand Cayman,KY1-1111,Cayman Islands。 |
附件A-11
| 4. | 获授权及发行股本 |
| 4.1 | 紧接生效时间前,CBAK Nevada的授权股份包括(i)500,000,000股每股面值或面值0.00 1美元的普通股(“普通股"),其中[ ● ]股普通股已发行并缴足股款,(ii)10,000,000股每股面值0.00 1美元的优先股,其中没有发行优先股。 |
| 4.2 | 紧接生效时间前,CBAT Cayman的法定股本为500,000美元,分为500,000,000股每股面值或面值0.00 1美元的股份,其中1股已发行并缴足股款。 |
| 4.4 | 在生效时,存续公司的法定股本为500,000美元,分为500,000,000股每股面值或面值0.00 1美元的股份。 |
| 4.5 | 于生效时,并根据合并协议的条款及条件: |
| (a) | 在紧接生效时间之前已发行和流通的CBAK Nevada的每一股普通股应被注销,以换取存续公司的一股有效发行、已缴足且不可评估的股份; |
| (b) | CBAK Nevada在紧接生效时间之前作为库存股持有的CBAK Nevada的每一股普通股将被注销并退股,无需为此支付或支付对价;和 |
| (c) | 在紧接生效时间之前已发行和流通的CBAT Cayman的所有股份将被注销,而无需为此支付任何对价。 |
| 4.6 | 于生效时,存续公司的股份所附带的权利及限制,须按经修订及重述的存续公司组织章程大纲及章程细则所载的格式附于附录二对这一合并计划。 |
| 5. | 有效时间 |
| 5.1 | 合并应于[ ● ](即“生效时间”). |
| 6. | 物业 |
| 6.1 | 在生效时,每一种类型的权利、财产,包括在行动中选择的财产,以及每一组成公司的业务、承诺、商誉、利益、豁免和特权,应立即归属于存续公司,该公司应以与组成公司相同的方式,对每一组成公司的所有抵押、押记或担保权益以及所有合同、义务、债权、债务和负债承担责任并受其约束。 |
附件A-12
| 7. | 结社备忘录及结社章程 |
| 7.1 | 存续公司组织章程大纲、章程细则修改重述,格式附于附录二至本合并方案生效时止。 |
| 8. | 董事福利 |
| 8.1 | 合并生效后,并无向组成公司或存续公司的董事支付或应付的金额或利益。 |
| 9. | 存续公司董事 |
| 9.1 | 存续公司董事姓名、地址如下: |
| 姓名 | 地址 |
| 李洁薇 | 辽宁省大连市花园口经济区美桂街道BAK产业园116450中华人民共和国
|
| 何建军 | 辽宁省大连市花园口经济区美桂街道BAK产业园116450中华人民共和国
|
| J. Simon Xue | 辽宁省大连市花园口经济区美桂街道BAK产业园116450中华人民共和国
|
| Martha C. Agee | 辽宁省大连市花园口经济区美桂街道BAK产业园116450中华人民共和国
|
| Xiangyu Pei | 辽宁省大连市花园口经济区美桂街道BAK产业园116450中华人民共和国 |
| 10. | 有担保债权人 |
| 10.1 | 【CBAK Nevada无有担保债权人,截至本合并计划之日未授予任何固定或浮动担保权益。】 |
| 10.2 | 截至本合并计划日,CBAT Cayman无有担保债权人,也未授予任何固定或浮动担保权益。 |
| 11. | 终止权和修正权 |
| 11.1 | 本合并计划可在生效时间之前的任何时间根据合并协议的条款和条件终止或修改。 |
| 12. | 批准和授权 |
| 12.1 | 本次合并计划已根据内华达州法律获得CBAK Nevada董事会和股东的批准。 |
| 12.2 | 本次合并计划已根据《公司法》第十六部分的规定获得董事会和CBAT Cayman唯一成员的批准。 |
| 13 | 对应物 |
| 13.1 | 本合并方案可在一个或多个对应方执行,每一项视为正本,并共同构成同一文书。任何一方均可通过执行任何此类对应方的方式订立本合并计划。 |
| 14 | 管治法 |
| 14.1 | 本合并计划应受开曼群岛法律管辖并按其解释。 |
附件A-13
代表并代表中比新能源:
| 李洁薇 | |
| 董事 |
代表及代表中比新能源有限公司:
| 李洁薇 | |
| 董事 |
附件A-14
附录一
合并协议
附件A-15
附录二
组织章程大纲及组织章程细则
存续公司的
附件A-16
附件 b
经修订及重述的组织章程大纲及章程细则的格式
附件A-17
附件b
公司法(经修订)
股份有限公司获豁免
经修订和重述的
结社备忘录
的
中比新能源有限公司
(于[ ● ]日以特别决议方式有条件通过,自[ ● ]日起生效)
| 1. | 公司名称为中比新能源科技有限公司。 |
| 2. | 本公司的注册办事处应设在Conyers Trust Company(Cayman)Limited的办事处,地址为Cricket Square,Hutchins Drive,P.O. Box 2681,Grand Cayman KY1-1111,Cayman Islands。 |
| 3. | 在不违反本备忘录下列规定的情况下,公司成立的对象是不受限制的,应包括但不限于: |
| (a) | 在其所有分支机构代理和履行控股公司的所有职能,并协调任何附属公司或在任何地方注册成立或开展业务的公司,或公司或任何附属公司为其成员或以任何方式由公司直接或间接控制的任何公司集团的政策和行政管理; |
| (b) | 作为投资公司,并为此目的以任何条件或绝对条件认购、收购、持有、处置、出售、交易或交易股份、股票、债权证、债权证股票、年金、票据、抵押贷款、债券、债务和证券、外汇、外币存款和商品,由任何公司在任何地方注册成立,或由任何政府、主权国家、统治者、专员、公共机构或当局、最高、市政、地方或其他方式,通过原始认购、投标、购买、交换、承销、参与银团或以任何其他方式,无论是否全额缴款,并满足有关要求。 |
| 4. | 根据本备忘录的以下规定,公司应拥有并能够行使《公司法》第27(2)条规定的完全行为能力自然人的所有职能,而不论任何公司利益问题。 |
| 5. | 除非获得正式许可,本备忘录的任何规定均不得允许公司开展根据开曼群岛法律需要获得许可的业务。 |
| 6. | 公司不得在开曼群岛与任何个人、商号或公司进行交易,除非是为了促进公司在开曼群岛以外开展的业务;但本条款中的任何内容不得解释为阻止公司在开曼群岛订立和订立合同,并在开曼群岛行使其在开曼群岛以外开展业务所需的所有权力。 |
| 7. | 每个成员的赔偿责任限于该成员股份上不时未支付的金额。 |
| 8. | 公司的股本为500,000美元,分为500,000,000股,每股面值或面值为0.00 1美元的股份,该等股份或类别(无论以何种方式指定)由董事会根据公司章程不时厘定,并在法律许可的范围内为公司行使权力,赎回或购买其任何股份,并根据《公司法》(经修订)及公司章程的规定增加或减少上述股本,并发行其资本的任何部分,不论是否原始、赎回或增加,有或没有任何优先、优先权或特别特权,或受任何权利延期或任何条件或限制的限制;而除发行条件另有明确声明外,每一次发行股份,不论宣布为优先或其他,应受制于以上所载的权力。 |
| 9. | 公司可行使《公司法》所载的权力,在开曼群岛注销注册,并在另一司法管辖区以延续的方式注册。 |
公司法(经修订)
豁免股份有限公司
经修订和重述的
协会条款
的
中比新能源有限公司
(于[ ● ]日以特别决议方式有条件通过,自[ ● ]日起生效)
i n n n n n n n n n n n n n n n n n n n n n n n n n n n n n n n n n n n n n n n n n n n n n n n n n n n n n n n n n n n n n n n n n n n n n n n n n n n n n n n n n n n n n n n n n n n n n n n n n n n n
| 主题 | 货号。 | |
| 表A | 1 | |
| 释义 | 1 | |
| 股本 | 7 | |
| 资本变更 | 8-9 | |
| 股份权利 | 9 | |
| 权利变更 | 10 | |
| 股份 | 10-11 | |
| 股票凭证 | 11-12 | |
| 留置权 | 12-13 | |
| 股份追讨 | 13-14 | |
| 没收股份 | 14-16 | |
| 会员名册 | 16 | |
| 记录日期 | 16-17 | |
| 股份转让 | 17-18 | |
| 股份转让 | 18-19 | |
| 无法追踪的会员 | 19-20 | |
| 股东大会 | 20 | |
| 股东大会通告 | 21 | |
| 股东大会议事情况 | 21-25 | |
| 投票 | 26-28 | |
| 代理 | 28-29 | |
| 由代表代理的公司 | 30 | |
| 成员的书面决议采取的行动 | 30 | |
| 董事会 | 31 | |
| 取消董事资格 | 31-32 | |
| 执行董事 | 32 | |
| 候补董事 | 32-33 | |
| 董事费用及开支 | 33-34 | |
| 董事的权益 | 34-35 | |
| 董事的一般权力 | 35-37 | |
| 借款权 | 37-38 | |
| 董事会议记录 | 38-39 | |
| 审计委员会 | 40 | |
| 军官 | 40-41 | |
| 董事及高级人员名册 | 41 | |
| 分钟 | 41 | |
| 印章 | 41-42 | |
| 文件的认证 | 42 | |
| 销毁文件 | 42-43 | |
| 股息及其他付款 | 43-47 | |
| 储备金 | 47 | |
| 大写 | 48 | |
| 认购权储备 | 48-50 | |
| 会计记录 | 50 | |
| 审计 | 50 | |
| 通告 | 51-52 | |
| 签名 | 52 | |
| 清盘 | 52 | |
| 赔偿 | 53 | |
| 财政年度结束 | 53 | |
| 修订组织章程大纲及章程细则及公司名称 | 54 | |
| 信息 | 54 |
附件b-i
公司法(经修订)
股份有限公司获豁免
经修订和重述的
协会条款
的
中比新能源有限公司
(于[ ● ]日以特别决议方式有条件通过,自[ ● ]日起生效)
表a
1.《公司法》(经修订)附表A中的规定不适用于本公司。
口译
2.(1)在本条款中,除文意另有所指外,位于下表第一栏的词语应分别具有第二栏中与其相对的含义。
| 字 | 意思是 |
| “法案” | 《公司法》,上限。22(经修订)开曼群岛。 |
| “地址 | 就本条款而言,“地址”包括电子地址,除非指定证券交易所的法案或规则要求邮政地址。 |
| “文章” | 本条款以现行形式或不时补充、修订或取代。 |
| “审计委员会” | 董事会根据本条例第一百二十三条所组成的公司审核委员会,或任何继任审核委员会。 |
| “审计员” | 应为国际公认的独立会计师事务所的本公司独立核数师。 |
| “董事会”或“董事” | 本公司董事会或出席达到法定出席人数的本公司董事会议的董事。 |
附件B-1
| “资本” | 本公司不时的股本。 |
| “晴天” | 就通知的期间而言,该期间不包括发出或当作发出通知的日期,以及发出通知的日期或生效日期。 |
| “清算所” | 公司股份(或其存托凭证)在该司法管辖区的证券交易所或交易商间报价系统上市或报价的司法管辖区法律认可的结算所。 |
| “公司” | 中比新能源有限公司 |
| “主管监管机构” | 公司股票(或其存托凭证)在该地区的证券交易所或交易商间报价系统上市或报价的地区的主管监管机构。 |
| “债券”和“债券持有人” | 分别包括债权证股票和债权证股东。 |
| “指定证券交易所” | 任何股份在美国上市交易的证券交易所。 |
| “美元”和“$” | 美元,美利坚合众国的法定货币。 |
| “电子通讯” | 通过任何媒介以任何形式通过有线、无线电、光学手段或其他类似手段发送、发送、传送和接收的通信。 |
| “电子会议” | 完全和完全通过虚拟出席和由成员和/或代理人通过电子设施参加而举行和举行的大会。 |
| “交易法” | 经修订的1934年《证券交易法》。 |
| “总公司” | 董事不时确定为本公司主要办事处的本公司办事处。 |
| “混合会议” | 为(i)成员和/或代理人实际出席主要会议地点和(如适用)一个或多个会议地点以及(ii)成员和/或代理人通过电子设施虚拟出席和参加而召开的大会。 |
附件B-2
| “会议地点” | 具有第65a条赋予的含义。 |
| “独立董事” | 为指定证券交易所适用规则及规例所界定的独立董事的董事。 |
| “会员” | 不时就公司股本中的股份作出正式登记的持有人。 |
| “组织备忘录” | 经不时修订的公司组织章程大纲。 |
| “月” | 一个日历月。 |
| “通知” | 除非本条款另有具体说明,且在文意有所指的情况下,书面通知应包括公司根据本条款或根据适用的法律法规,包括指定证券交易所和/或主管监管机构的规则,将送达、发出或发出的任何其他文件或通讯。为免生疑问,可以实物或电子形式提供通知。 |
| “办公室” | 本公司的注册办事处暂时。 |
| “普通决议” | 一项决议如经(i)有权亲自投票的成员所投的简单多数票通过,或如任何成员为法团,则由其正式授权代表投票,或(如允许代理人)在根据第六十条已妥为发出通知的股东大会上通过代理人投票,或(ii)按第八十六条所载方式以书面投票通过,即为普通决议; |
| “付清” | 已付清或记作已付清。
|
| “实体会议” | 在主要会议地点和/或(如适用)一个或多个会议地点由会员和/或代理人实际出席和参加而举行和进行的股东大会。 |
| “主要会议地点” | 应具有第六十条第(二)款赋予的含义。
|
附件B-3
| “注册” | 主要注册纪录册及(如适用)将于董事会不时厘定的开曼群岛境内或境外的地方备存的任何公司会员分支注册纪录册。 |
| “注册处” | 就任何类别的股本而言,董事会可不时决定就该类别的股本备存会员分支名册的地方,而(除非董事会另有指示)该类别股本的转让或其他所有权文件须提交登记及须予登记的地方。 |
| “SEC” | 美国证券交易委员会。 |
| “证券法” | 指经修订的《1933年美国证券法》,或任何类似的联邦法规以及SEC根据其制定的规则和条例应不时生效。 |
| “封印” | 为在开曼群岛或开曼群岛以外的任何地方使用的普通印章或公司的任何一个或多个重复印章(包括一个证券印章)。 |
| “秘书” | 任何获董事会委任执行公司秘书职责的人、商号或法团,包括任何助理、副代表、临时或代理秘书。 |
| “股份” | 每股面值0.00 1美元的普通股。
|
| “特别决议” | (i)有权亲自投票的成员,或如属法团成员,则由其各自的正式授权代表投票,或(如允许代理人)在已根据第六十条妥为发出通知的股东大会上以代理人投票,或(ii)按第八十六条所列方式以书面投票,则该决议即为特别决议;
|
| 特别决议对本条款或本章程的任何规定所规定的普通决议的任何目的均有效。 | |
| “法规” | 该法案和开曼群岛立法机构目前有效的所有其他法律适用于或影响公司、其组织备忘录和/或这些条款。 |
| “一年” | 一个日历年度。 |
附件B-4
| (2) | 在本条款中,除非在主体或语境中有与该等构词不一致之处: |
| (a) | 导入单数的词包括复数,反之亦然; |
| (b) | 输入性别的词既包括性别,也包括中性者; |
| (c) | 词语输入人包括公司、协会和个人团体,无论是否为公司; |
| (d) | 话: |
| (一) | “可”应解释为允许; |
| (二) | “应”或“将”应被解释为势在必行; |
| (e) | 除出现相反意图外,提及书写的表达方式应被解释为包括印刷、平版印刷、电子邮件、传真、摄影和其他以可阅读和非临时形式表示或复制文字或数字的方式,或在《规约》和其他适用法律、规则和条例允许的范围内,任何书面的有形替代品(包括电子通信),或部分以一种有形形式表示或复制文字的方式,部分以另一种有形形式表示或复制文字的方式,包括电子书写或展示(如数字文件或电子通信),或以任何其他替代或格式作为代表以书面形式或部分地以一种和部分地以另一种方式存储或传送,但前提是相关文件或通知的送达方式和成员的选举均符合所有适用的法规、规则和条例; |
| (f) | 条款下关于交付的任何要求包括以电子记录(定义见开曼群岛电子交易法)或电子通信的形式交付; |
| (g) | 凡提述任何法律、条例、规约或法定条文,须解释为与任何当时有效的法定修改或重新制定有关; |
| (h) | 除上述外,本规约界定的词语,如与上下文中的主体不抵触,在本条款中具有相同含义; |
| (一) | 对正在签署或执行的文件(包括但不限于书面决议)的提述包括对正在亲手或盖章或通过电子签字或通过电子通信或通过任何其他方法签署或执行的提述,对通知或文件的提述包括以任何数字、电子、电气、磁性或其他可检索形式或介质记录或存储的通知或文件以及可见形式的信息,无论是否具有实物; |
附件B-5
| (j) | 经不时修订的《开曼群岛电子交易法》第8条和第19条不适用于本条款,只要它规定了除本条款规定的义务或要求之外的义务或要求; |
| (k) | 成员在电子会议或混合会议上发言的权利,包括通过电子设施以口头或书面形式向会议主席提出问题或发言的权利。如果问题或陈述可能由出席会议的所有人或仅由部分人(或仅由会议主席)听到或看到,而在这种情况下,会议主席应使用电子设施以口头或书面方式将提出的问题或所作的陈述逐字转达给出席会议的所有人,则该权利应视为已妥为行使; |
| (l) | 提及会议:(a)在上下文适当的情况下,应包括理事会根据第65E条推迟举行的会议,(b)系指以本条款允许的任何方式召集和举行的会议,任何成员或董事通过电子设施出席和参加会议,就本章程和本条款的所有目的而言,均应被视为出席该会议,出席、参加、出席、参加、出席和参加应据此解释; |
| (m) | 凡提述某人参与股东大会事务的权利,包括但不限于并酌情包括(就公司而言,包括通过正式授权的代表)发言或交流、投票、由代理人代表并有权以硬拷贝或电子形式查阅《规约》或本条款要求在会议上提供的所有文件,以及参与和参与股东大会事务的权利,应据此解释; |
| (n) | 提及电子设施包括但不限于网站地址、网络研讨会、网络广播、视频或任何形式的电话会议系统(电话、视频、网页或其他方式; |
| (o) | 凡任何成员为法团,本条款中凡提述任何成员,在文意需要时,须指该成员的正式授权代表; |
| (p) | 提及“在正常经营过程中”及类似表述,是指相关方的正常、通常的经营过程,在所有重大方面(包括性质和范围)与该方的先前惯例一致; |
| (q) | 除文意另有所指外,凡提及“打印”、“打印”、“打印副本”、“打印”,均视为包含电子版或电子版;及 |
| (r) | 本条款中对“场所”一词的任何提及,应被解释为仅适用于需要或相关的物理场所的情况。 |
附件B-6
任何提及“地点”的交付、接收或支付款项,无论是由公司还是由会员,均不排除使用电子手段进行此类交付、接收或支付。为免生疑问,在会议背景下提及“地点”,应包括适用法律法规允许的实体、电子或混合会议形式。会议通知、休会、延期或任何其他提及“地点”的内容,应解释为在适用的情况下包括虚拟平台或电子通信手段。“地”一词断章取义、不必要或者不适用的,不影响相关规定的有效性或者解释的,不予引用。
股本
3.(1)本章程生效日期的公司股本,须分为每股面值0.00 1美元的股份。
(2)在符合该法案、公司的组织章程大纲和章程细则以及(如适用)指定证券交易所和/或任何主管监管机构的规则和条例的情况下,公司有权购买或以其他方式收购自己的股份,而该权力应由董事会以其绝对酌情权认为合适的方式、条款和条件行使,董事会对购买方式的任何决定应被视为本条款为该法案的目的授权。在遵守该法案、指定证券交易所和/或任何主管监管机构的规则和条例的情况下,特此授权公司以该法案授权的任何方式(包括从其资本中)就赎回或购买其自己的股份进行付款。除根据适用法律和公司的任何其他合同义务可能需要外,购买任何股份不应迫使公司购买任何其他股份。
(3)公司获授权根据该法案持有库存股,并可将其购买或赎回的任何股份,或根据指定证券交易所和/或任何主管监管机构的规则和条例交还给公司的任何股份指定为库存股。公司作为库存股持有的股份应继续归类为库存股,直至根据指定证券交易所和/或任何主管监管机构的规则和条例,董事会根据其绝对酌情权认为合适的法案确定的条款和条件注销或转让该等股份。
(4)公司可不以任何已缴足股份的代价接受退保,除非由于该退保,除作为库存股份持有的股份外,将不再有公司的任何已发行股份。
(5)不得向无记名股东发行股份。
附件B-7
资本变动
4.公司可根据该法案不时以普通决议将其组织章程大纲的条件更改为:
| (a) | 按决议规定的数额增资,按决议规定的数额分成股份; |
| (b) | 将其全部或任何资本合并并分割为金额大于其现有股份的股份; |
| (c) | 在不损害董事会根据第13条所拥有的权力的情况下,将其股份分为若干类别,并在不损害先前授予现有股份持有人的任何特别权利的情况下,分别附加任何优惠、递延、合资格或特别权利、特权、条件或该等限制,而在公司未在股东大会上作出任何该等决定的情况下,该等权利、特权、条件或该等限制,由董事可能决定,但为免生疑问,凡某一类别的股份已获公司授权,发行该类别的股份无须公司在股东大会上作出决议,而董事可发行该类别的股份并决定上述所附的权利、特权、条件或限制,并进一步规定,如公司发行的股份不附带表决权,则在该等股份的指定中应出现“无表决权”字样,且当股本包括不同表决权的股份时,每一类别股份的指定,拥有最有利表决权的除外,必须包括“限制性投票”或“有限投票”等字样; |
| (d) | 将其股份或其中任何股份细分为比组织备忘录所确定的数额更小的股份(但须遵守该法案),并可通过该决议确定,在因该细分而产生的股份持有人之间,其中一项或多项股份可能拥有任何此类优先、递延或其他权利,或与公司有权附加于未发行或新股份的其他或其他权利相比受到任何此类限制; |
| (e) | 注销在决议通过之日尚未由任何人采取或同意由任何人采取的任何股份,并将其资本数额减去如此注销的股份数额,或在股份的情况下,无面值,减少其资本分割成的股份数量。 |
5.董事会可在其认为合宜的情况下解决与第4条下的任何合并及分立有关的任何困难,特别是但在不损害前述一般性的情况下,可就零碎股份发出证书或安排出售代表零碎股份的股份,并在本应有权获得零碎股份的成员之间按适当比例分配出售所得款项净额(扣除该等出售的开支后),为此目的,董事会可授权任何人将代表零碎股份的股份转让给其买方,或决议将该等所得款项净额支付给公司,以造福公司。该等买方将不受约束以确保购买款项的适用,亦不会因与出售有关的程序中的任何违规或无效而影响其对股份的所有权。
附件B-8
6.公司可不时以特别决议,在符合法案规定的任何确认或同意的情况下,以法律允许的任何方式减少其股本或任何资本赎回储备或其他不可分配储备。
7.除发行条件另有规定或本章程另有规定外,任何以创设新股份筹集的资金应视为构成公司原始资本的一部分,该等股份在支付催缴款项和分期付款、转让和传送、没收、留置、注销、交出、投票等方面受本章程所载规定的约束。
股份权利
8.在符合该法、指定证券交易所的规则和条例以及组织章程大纲和章程细则的规定以及赋予任何股份或类别股份持有人的任何特殊权利的情况下,在不损害本协议第13条的情况下,公司的任何股份(无论是否构成现有资本的一部分)可能会被发行或已附加此类权利或限制,无论是在股息、投票、资本回报或董事会可能决定的其他方面,包括但不限于条款,或根据公司或持有人的选择,有责任按董事会认为合适的条款和方式(包括资本外)赎回。
9.根据该法、指定证券交易所的规则和条例以及组织章程大纲和章程细则,以及授予任何股份持有人或附属于任何类别股份的任何特殊权利,可按公司或持有人可能或可选择的条款发行股份,有责任按董事会认为合适的条款和方式赎回,包括资本赎回。
10.在不违反第十三条第(1)款、组织章程大纲及成员的任何相反决议的情况下,且在不损害由此赋予任何其他股份或类别股份的持有人的任何特别权利的情况下,公司的股本应分为单一类别的股份,其持有人应在符合本条款的情况下:
| (a) | 有权每股投一票; |
| (b) | 有权获得董事会不时宣布的股息; |
| (c) | 在公司清盘或解散的情况下,不论是自愿或非自愿或为重组或其他目的或在任何资本分配时,均有权获得公司的剩余资产;和 |
| (d) | 一般情况下,有权享有股份所附带的全部权利。 |
附件B-9
权利变动
11.在不损害第8条的情况下,除该类别股份的发行条款另有规定外,该等股份或任何类别股份当时所附带的全部或任何特别权利可不时(不论该公司是否正在清盘)在该类别股份持有人的单独股东大会上通过的特别决议的批准下更改、修改或废除。对于每一次该等单独的股东大会,本章程有关公司股东大会的所有条文须经比照适用,但须使:
| (a) | 尽管第59条不适用于第11条,但某一类别或系列股份持有人的单独股东大会只能由(i)董事会主席或(ii)整个董事会的过半数召集(除非该类别或系列股份的发行条款另有具体规定)。本第十一条不得视为给予任何一名或多名会员召开集体或系列会议的权利; |
| (b) | 所需法定人数(不论是在单独的股东大会或其续会上)须为一名或多于一名人士或(如成员为法团)其正式授权代表,共同持有或透过代理人代表该类别已发行股份的面值或面值不少于三分之一(但如在该等持有人的任何续会上未有上述界定的法定人数出席,则出席的成员须构成法定人数(不论其持有的股份数目); |
| (c) | 该类别股份的每名持有人均有权以投票方式就其所持有的每一该等股份投一票;及 |
| (d) | 该类别股份的任何持有人可亲自或通过代理人或授权代表出席,要求进行投票表决。 |
12.授予任何股份或任何类别股份持有人的特别权利,除非该等股份所附权利或发行条款另有明确规定,不得被视为因设定或发行与其同等地位的其他股份而被更改、修改或废除。
股份
13.(1)在不违反该法令、本条款及(如适用)指定证券交易所的规则及规例的情况下,在不损害任何股份或任何类别股份当时附加的任何特别权利或限制的情况下,公司的未发行股份(不论构成原始或任何增加的资本的一部分)应由董事会支配,董事会可向该等人士提供、配发、授予期权或以其他方式处置该等股份,在董事会以绝对酌情权决定的时间、代价及条款及条件下,但不得以低于其面值的价格发行股份。特别是在不损害前述一般性的情况下,董事会特此获授权不时以决议或决议授权发行一个或多个类别或系列的优先股,并确定指定、权力、优先权和相关、参与、选择性和其他权利(如有)及其资格、限制和限制(如有),包括但不限于构成每个此类类别或系列的股份数量、股息权、转换权、赎回特权、投票权、充分或有限或无投票权以及清算优先权,并在该法案允许的范围内增加或减少任何此类类别或系列的规模(但不得低于当时已发行的任何类别或系列优先股的股份数量)。在不限制前述一般性的情况下,规定设立任何类别或系列优先股的一项或多项决议,可在法律允许的范围内,规定该类别或系列应优于任何其他类别或系列的优先股、与其等级相同或低于其优先股。
附件B-10
(2)公司或董事会在作出或授出任何配发、要约、选择权或处置股份时,均无义务向注册地址位于任何特定地区或领土的会员或其他人作出或提供任何该等配发、要约、选择权或股份,而在没有注册声明或其他特别手续的情况下,董事会认为这将或可能是非法或不可行的。因前述判决而受影响的成员不得为任何目的成为或被视为单独的一类成员。除规定设立任何类别或系列优先股的一项或多项决议另有明文规定外,优先股或普通股持有人的投票不得作为发行任何类别或系列优先股的任何股份的先决条件,而该等股份须获授权并符合组织章程大纲及章程细则的条件。
(3)董事会可发行期权、认股权证或性质类似的可转换证券或证券,授予其持有人按其不时厘定的条款认购、购买或收取公司股本中任何类别的股份或证券的权利。
14.公司可就任何股份的发行行使该法案授予或允许的所有支付佣金和经纪权。根据该法案,佣金可以通过支付现金或配发全额或部分缴款的股份或部分在其中一方和部分在另一方来满足。
15.除法律规定外,任何人不得获公司承认在任何信托上持有任何股份,而公司不得受任何约束或以任何方式被要求承认(即使已获通知)在任何股份或股份的任何零碎部分中的任何衡平法、或有、未来或部分权益,或(除本条文或法律另有规定外)就任何股份而享有的任何其他权利,但在登记持有人中享有其全部的绝对权利除外。
16.在不违反该法和本条款的情况下,董事会可在股份配发后但在任何人作为持有人进入登记册之前的任何时间,承认受配发人有利于其他人的放弃,并可授予股份的任何受配发人根据董事会认为适当施加的条款和条件实施该放弃的权利。
股票证书
17.每份股份证书须根据印章或其传真或连同印于其上的印章而发出,并须指明与其有关的股份的数目及类别及区分数字(如有的话),以及就该等股份缴足的款额,否则可采用董事不时厘定的形式。不得发行代表一类以上股份的凭证。委员会可藉决议,一般地或在任何特定情况或个案中,决定任何该等证明书(或与其他证券有关的证明书)上的任何签字无须亲笔签名,但可藉某种机械方法贴在该等证明书上,或可印在该等证明书上。
附件B-11
18.(1)就若干人共同持有的股份而言,公司无须为此发出多于一份证书,而向若干共同持有人中的一人交付一份证书,即足以交付所有该等持有人。
(2)凡股份以两个或多于两个人的名义存在,登记册内首名的人须就通知书的送达,以及在符合本条款条文的规定下,与公司有关的所有或任何其他事宜(股份转让除外),当作该等股份的唯一持有人。
19.除非会员向公司提出书面要求,否则公司没有义务向会员发行股票。每名在获配发股份时登记为注册纪录册内成员的人,在每一份证明书获付款后,均有权获发一份证明书,而无须缴付任何一个类别的所有该等股份,或获发若干份证明书,各获发一份或多于一份该等类别的该等股份,在董事会不时厘定的合理自付费用的第一笔后。
20.股票应在法案规定的相关期限内或指定证券交易所可能不时确定的相关期限内(以较短者为准)发行,在配发后或(公司当时有权拒绝登记且未登记的转让除外)在向公司提交转让后发行。公司的每份股票均应附有适用法律(包括《证券法》)规定的图例。
21.(1)在每一次股份转让时,转让人所持有的证书应予放弃注销,并应随即相应注销,并应就转让给他的股份向受让人发出新的证书,其费用为本第二十一条第(2)款规定的费用。如如此放弃的证书所包括的任何股份须由转让人保留,则须按转让人就该等股份向公司支付的前述费用向其发出余额的新证书。
(2)上文第(1)款所提述的费用,须为不超过指定证券交易所不时厘定的有关最高金额的金额,但委员会可随时厘定该等费用的较低金额。
22.如股份证书被损坏或污损,或被指称已遗失、被盗或毁坏,则可应要求并在支付董事会确定的费用后向有关成员发出代表相同股份的新证书,但须遵守有关证据和赔偿的条款(如有),并须支付公司在调查董事会认为合适的证据和准备赔偿方面的费用和合理的自付费用,并在发生损坏或污损的情况下,在向公司交付旧证书时,前提是在已发行股份认股权证的情况下,除非董事会确定正本已销毁,否则不得发行新的股份认股权证以取代已遗失的认股权证。
列恩
23.对于在固定时间就该股份要求或应付的所有款项(无论目前是否应付),公司对每一股份(不是全额支付的股份)拥有第一和最高留置权。公司亦须对以会员(不论是否与其他会员联名)名义登记的每一股份(并非缴足股款的股份),就该会员或其遗产现时须向公司支付的所有款项,拥有第一及最高留置权,不论该等款项在通知公司之前或之后是否已招致该会员以外的任何人的任何衡平法权益或其他权益,以及该等款项的支付或解除期限是否已实际到期,而尽管同样是该成员或其遗产与任何其他人(不论是否成员)的共同债务或法律责任。公司对股份的留置权应延伸至就该股份或就该股份应付的所有股息或其他款项。董事会可在任何时间,一般地或在任何特定情况下,放弃产生的任何留置权,或宣布任何股份全部或部分豁免本条第23条的规定。
附件B-12
24.在符合本条款的规定下,公司可按董事会厘定公司拥有留置权的任何股份的方式出售,但除非现时须支付留置权所关乎的某笔款项,或现时须履行或解除该留置权所关乎的负债或业务,或直至书面通知述明并要求支付现时须支付的款项后十四(14)个完整日届满,否则不得出售,或指明责任或委聘并要求履行或解除,并发出违约出售意向通知,已因该股份死亡或破产而送达当时的登记持有人或有权获得该股份的人。
25.出售所得款项净额须由公司收取,并应用于或用于支付或解除存在留置权的债务或责任,但以现时须支付相同款项为限,而任何剩余款项(须受出售前股份上存在的现时尚未应付的债务或负债的相同留置权所规限)须支付予在出售时有权获得该股份的人。为使任何该等出售生效,董事会可授权某些人将出售的股份转让予该等股份的买方。买方须登记为如此转让的股份的持有人,而他并无义务确保购买款项的申请,亦不会因与出售有关的法律程序中的任何不规范或无效而影响其对股份的所有权。
对股票的呼吁
26.在符合本条款及配发条款的规定下,董事会可不时就其股份的任何未付款项(不论是由于股份的面值或以溢价方式)向成员发出催缴通知,而每名成员须(但须获给予至少十四(14)个净日的通知,指明付款的时间及地点)按该通知的规定向公司支付其股份的催缴金额。一项呼吁可按管理局决定全部或部分延长、延期或撤销,但任何成员均无权获得任何该等延长、延期或撤销,除非是作为宽限和优惠事项。
27.通知须当作在授权通知的董事会决议通过时作出,并可一次性或分期支付。
28.被作出催缴的人,即使随后转让了作出催缴所关乎的股份,仍须对向其作出的催缴承担法律责任。股份的共同持有人须承担连带责任,以支付与其有关的所有到期催缴及分期付款或与其有关的其他到期款项。
附件B-13
29.如某股份的催缴款项在指定支付该款项的日期或之前未予支付,则该款项到期的人须按该利率(不超过百分之二十)支付自指定支付该款项的日期至实际支付时的未付款项的利息。年(20%))由董事会决定,但董事会可全权酌情豁免全部或部分支付该等利息。
30.任何成员均无权领取任何股息或红利,或亲自或通过代理人出席任何股东大会并投票(作为另一成员的代理人除外),或按法定人数计算,或作为成员行使任何其他特权,直至他单独或与任何其他人共同应付公司的所有催缴或分期付款连同利息和费用(如有)均已付清为止。
31.在任何追讨任何催缴到期款项的诉讼或其他法律程序的审讯或聆讯中,须足以证明被起诉会员的姓名已作为该等债项所累积的股份的持有人或其中一名持有人记入注册纪录册,作出催缴的决议已妥为记录于会议记录册,而该催缴通知已妥为向被起诉会员发出,根据本条款;且无须证明作出该呼吁的董事的委任,亦无须证明任何其他事项,但上述事项的证明即为债务的确凿证据。
32.在配发股份时或在任何固定日期就股份应付的任何款额,不论是就面值或溢价或作为通知的分期付款,均须当作在确定的付款日期妥为作出及应付的通知,如未获支付,则本条文的条文适用,犹如该款额已凭藉妥为作出及通知的通知而到期应付。
33.就股份发行而言,董事会可就须支付的催缴金额及付款时间对获配售者或持有人作出区分。
34.董事会如认为合适,可从任何愿意以金钱或金钱价值垫付相同款项的成员处收取其持有的任何股份以及如此垫付的全部或任何款项的全部或任何部分未收回及未付款项或分期付款(直至该等款项如无此种垫款,将成为现时应付款项)按董事会决定的利率(如有的话)支付利息。董事会在向该成员发出不少于一(1)个月的意向通知后,可随时偿还如此垫付的款项,除非在该通知届满前,如此垫付的款项已就其垫付的股份被催缴。此类提前支付不应使此类股份或股份的持有人有权参与随后宣布的股息。
没收股份
35.(1)如任何催缴款项在到期应付后仍未获支付,委员会可向该催缴款项到期的人发出不少于十四(14)个完整日的通知:
| (a) | 要求支付未付款项连同任何可能已累积及直至实际支付日期仍可能累积的利息;及 |
附件B-14
| (b) | 述明如通知未获遵守,作出赎回的股份将会被没收。 |
(2)如任何该等通知的规定未获遵从,则已就该通知发出的任何股份,可在其后任何时间,在就该通知作出的所有催缴通知及到期利息已获支付之前,藉委员会就此作出的决议予以没收,而该没收须包括就该被没收股份而就该被没收股份而宣布但在没收前未实际支付的所有股息及红利。
36.当任何份额被没收时,应将没收通知送达之前没收该份额持有人的人。没收不得因任何不作为或疏忽发出该通知而无效。
37.董事会可接受交出根据本协议有责任被没收的任何股份,在这种情况下,本条款中提及没收将包括交出。
38.如此没收的任何股份将被视为公司的财产,并可按董事会决定的条款和方式向该人出售、重新配发或以其他方式处置,并可在出售、重新配发或处置没收之前的任何时间,由董事会根据董事会决定的条款予以废止。
39.股份被没收的人,即不再是被没收股份的成员,但仍须有法律责任向公司支付于没收日期由他现时就该等股份应付公司的所有款项,以及自没收日期起(如董事会酌情要求)的利息,直至按该利率(不超过百分之二十)支付为止。(20%)每年)由董事会决定。董事会如认为合适,可在没收日期强制执行有关款项的支付,且不对被没收股份的价值作出任何扣除或备抵,但如公司已收到有关股份的全部该等款项的全额付款,则其法律责任即告终止。就本第三十九条而言,根据发行股份的条款,在没收日期之后的固定时间支付的任何款项,无论是由于股份的面值还是通过溢价的方式,即使时间尚未到达,仍应被视为在没收日期应予支付,并且该款项应在没收后立即到期并应予支付,但利息只须就上述固定时间至实际支付日期之间的任何期间支付。
40.由董事或秘书作出的关于某股份已于指明日期被没收的声明,须为其中所述事实的确凿证据,以对抗所有声称有权获得该股份的人,而该等声明(在必要时须由公司签立转让文书)须构成该股份的良好所有权,而该股份被处置的人须登记为该股份的持有人,并无义务确保代价(如有)的适用,他对该股份的所有权也不会因有关没收、出售或处置该股份的程序中的任何不规范或无效而受到影响。如任何股份已被没收,则须向紧接没收前以其名义存在的会员发出声明通知,并须随即在注册纪录册内作出没收记项,并附有该记项的日期,但任何没收不得因任何不作为或疏忽而以任何方式作废,而不会作出该通知或作出任何该等记项。
附件B-15
41.尽管有上述任何没收,董事会仍可在任何时间,在如此没收的任何股份已被出售、重新配发或以其他方式处置之前,准许根据就该股份支付的所有催缴款项和到期利息及所招致的开支的条款,以及按其认为合适的进一步条款(如有的话)买回被没收的股份。
42.股份被没收不损害公司对已作出的任何催缴或就其应付的分期付款的权利。
43.本条款关于没收的规定,适用于不支付任何款项的情况,而根据发行股份的条款,该款项在固定时间成为应付款项,不论是由于该股份的面值或以溢价方式,犹如该款项已凭藉妥为作出及通知的催缴款项而支付。
会员名册
44.(1)公司须在一份或多于一份簿册内备存其会员名册,并须在其中记入以下详情,即:
| (a) | 各成员的名称及地址、其持有的股份数目及类别以及就该等股份已支付或同意视为已支付的金额; |
| (b) | 每个人被记入名册的日期;及 |
| (c) | 任何人不再是会员的日期。 |
(2)公司可备存一份居住在任何地方的会员的海外或本地或其他分支名册,而委员会可就备存任何该等名册及维持与该等名册有关的注册办事处订立及更改其决定的规例。
45.成员登记册和分支登记册(视属何情况而定)应在理事会决定的时间和日期开放供查阅,由成员或任何其他人在最高支付2.50美元或理事会规定的其他款项后,在办事处或登记处或根据该法保存登记册的其他地点进行。包括任何海外或本地或其他会员分支名册的注册纪录册,在符合指定证券交易所的任何通知规定后,或在指定证券交易所为此而接受的方式下,可在委员会决定的时间或期间内关闭,以供查阅,而时间不超过每年整三十(30)天,并一般地或就任何类别的股份而关闭。
记录日期
46.为决定有权在任何股东大会或其任何休会中获得通知或投票的成员,或有权在不举行会议的情况下以书面表示同意公司行动,或有权收取任何股息或其他分配或配发任何权利,或有权就任何变更、转换或交换股份行使任何权利,或为任何其他合法行动的目的,董事会可事先订定一个日期,作为任何该等成员决定的记录日期,该日期不得多于该会议日期的六十(60)天或少于该会议日期的十(10)天,亦不得多于任何其他该等行动的六十(60)天。
附件B-16
如董事会没有为任何股东大会确定记录日期,则确定有权获得该会议通知或在该会议上投票的成员的记录日期应在发出通知的前一天的营业时间结束时,如根据本条款通知被放弃,则应在该会议召开的前一天的营业时间结束时。为任何其他目的而决定成员的记录日期,须为管理局通过有关决议当日的营业结束时。
有权获得成员会议通知或在成员会议上投票的记录成员的决定应适用于会议的任何休会;但委员会可为休会会议确定新的记录日期。
股份转让
47.(1)除本条款另有规定外,任何会员可藉通常或普通形式的转让文书或以指定证券交易所订明的形式或以董事会批准的任何其他形式转让其全部或任何股份,并可在手转让,如转让人或受让人是结算所或中央存管所或其代名人,则可藉人手或机器印痕签字或以董事会不时批准的其他执行方式转让。
(2)尽管有上文第(1)款的规定,只要任何股份在指定证券交易所上市,该等上市股份的所有权可根据适用于或将适用于该等上市股份的法律及指定证券交易所的规则及规例予以证明及转让。有关其上市股份的公司成员名册(不论名册或分支名册),如该等记录在其他方面符合适用于或将适用于该等上市股份的适用法律及指定证券交易所的规则及规例,则可透过以非可阅的格式记录该法案第40条所要求的详情而备存。
48.转让文书应由转让人和受让人或其代表签署,但董事会可在其酌情认为合适的任何情况下免除受让人签署转让文书。在不损害第47条的情况下,董事会还可以根据转让人或受让人的请求,通过一般方式或在任何特定情况下解决接受机械执行的转让。转让人应被视为仍然是该股份的持有人,直至受让人的姓名就该股份被记入登记册。本条款的任何规定均不妨碍董事会承认获配发人放弃配发或临时配发任何股份而以其他人为受益人。
49.(1)董事会可在其绝对酌情决定权下,并在不给出任何理由的情况下,拒绝将任何股份(并非缴足股款的股份)的转让登记予其不认可的人,或根据任何股份激励计划向雇员发行的任何股份,而据此施加的转让限制仍然存在的任何股份,董事会亦可在不损害前述概括性的原则下,拒绝登记向四名以上共同持有人转让任何股份或转让公司拥有留置权的任何股份(并非缴足股款的股份)。
附件B-17
(2)委员会可在任何适用法律许可的范围内,以其绝对酌情决定权,在任何时间及不时将注册纪录册上的任何股份或任何注册纪录册上的任何股份转移至注册纪录册或任何其他注册纪录册上。如发生任何该等转让,除非董事会另有决定,否则要求该等转让的股东须承担实施转让的费用。
(3)除非委员会另有同意(该协议可按委员会以绝对酌情决定权不时决定的条款及受该等条件规限,以及该协议是委员会在不给出任何理由的情况下有权以绝对酌情决定权给予或扣留的),否则注册纪录册上的股份不得转让予任何分册,亦不得将任何分册上的股份转让予注册纪录册或任何其他分册,而所有转让及其他所有权文件均须提交登记,就分支机构登记册上的任何股份而言,在相关登记处,就登记册上的任何股份而言,在根据该法案存放登记册的办事处或其他地点。
50.在不限制第49条的一般性的情况下,董事会可以拒绝承认任何转让工具,除非:
| (a) | 就该等事宜向公司支付指定证券交易所厘定须支付的最高金额或董事会不时规定的较低金额的费用; |
| (b) | 转让文书仅就一类股份而言; |
| (c) | 转让文书是在根据该法案或登记处(视情况而定)备存登记册的办事处或其他地方递交的,并附有相关的股份证书和董事会合理要求的其他证据,以表明转让人进行转让的权利(如果转让文书是由其他人代表他签署的,则由该人这样做的权力);和 |
| (d) | 如适用,转让文书已妥为盖章。 |
51.董事会拒绝登记任何股份的转让的,应当自向公司提出转让之日起两个月内,向转让人和受让方各自发送拒绝转让通知。
52.股份或任何类别股份的转让登记,在符合指定证券交易所的任何通知规定后,可在董事会决定的时间及期间(不超过任何一年的整个三十(30)天)暂停。三十(30)天的期限,如获议员以普通决议批准,可就任何一年再延长一段或多段不超过三十(30)天的期限。
股份转让
53.如果成员死亡,则死者为共同持有人的一个或多个遗属,以及其为唯一或唯一尚存持有人的法定遗产代理人,将是公司承认对其在股份中的权益拥有任何所有权的唯一人员;但本条中的任何规定均不解除已故成员的遗产(无论是单独或共同)就其单独或共同持有的任何份额承担的任何责任。
附件B-18
54.任何人士因任何成员的死亡、破产或清盘而成为有权获得股份的人,可在出示管理局所要求的证明其所有权的证据后,选择成为该股份的持有人,或让由他提名的某些人登记为该股份的受让人。如他选择成为持有人,他须在登记办事处或办事处(视属何情况而定)以书面通知公司,大意如此。他选择另一人登记的,应当执行以该人为受益人的份额转让。本条款有关股份转让的过户登记的规定,适用于上述通知或者转让,犹如该成员死亡或者破产未发生,且该通知或者转让是该成员签署的转让一样。
55.因成员死亡、破产或清盘而有权获得股份的人,有权获得与他作为该股份的登记持有人所应享有的相同的股息和其他好处。然而,董事会如认为合适,可扣留有关该股份的任何应付股息或其他好处的支付,直至该人成为该股份的登记持有人或已有效转让该股份为止,但在符合第七十六条第(2)款的规定的情况下,该人可在会议上投票。
无法追踪的成员
56.(1)在不损害公司根据本第五十六条第(2)款所享有的权利的原则下,公司可停止以邮递方式寄发股息权利支票或股息认股权证,如该等支票或认股权证已连续两次未获兑现。然而,公司可行使权力,在该等支票或认股权证首次被退回而未交付后,停止寄发有关股息权利或股息认股权证的支票。
(2)公司有权以董事会认为合适的方式出售任何无法追踪的成员的任何股份,但除非:
| (a) | 有关股份的股息的所有支票或认股权证(总数不少于三张),就在有关期间按章程授权的方式寄发的有关股份的持有人以现金支付的任何款项,仍未获兑现; |
| (b) | 就其于有关期间结束时所知悉,公司在有关期间内的任何时间均未收到任何迹象显示该成员是该等股份的持有人或因死亡、破产或法律运作而有权获得该等股份的人;及 |
| (c) | 如有关股份于指定证券交易所上市的规则有此规定,公司已向指定证券交易所发出通知,并根据指定证券交易所的要求安排在报章刊登广告,表示其有意按指定证券交易所规定的方式出售该等股份,而自该广告日期起已经过指定证券交易所可能容许的三(3)个月或较短期间。 |
附件B-19
就前述而言,“相关期间”是指自本条(c)款所述广告发布之日前十二(12)年开始,至该款所述期间届满时结束的期间。
(3)为使任何该等出售生效,董事会可授权某人转让该等股份,而由该人或其代表签署或以其他方式签立的转让文书,其效力犹如该转让文书已由登记持有人或有权藉传送该等股份的人签立一样,而买方无须确保购买款项的适用,亦无须因与出售有关的法律程序中的任何违规或无效而影响其对股份的所有权。出售所得款项净额将归公司所有,公司在收到该等所得款项净额后,将欠前会员相当于该等所得款项净额的款项。不得就该等债务设立信托,亦无须就该等债务支付利息,亦无须要求公司就可能用于公司业务或其认为合适的所得款项净额所赚取的任何款项作出交代。即使持有所售股份的会员已死亡、破产或处于任何法定残疾或无行为能力的其他情况下,根据本条进行的任何出售仍应有效和有效。
大会
57.如章程规定,公司须于每年举行一次股东大会,作为其年度股东大会,并须在召开该次大会的通知中指明该次大会本身。公司股东周年大会须于董事会决定的时间及地点举行。
58.除股东周年大会外,每届股东大会均称为特别股东大会。所有股东大会(包括年度股东大会、任何延期的股东大会或延期的会议)可在第65A条规定的时间、在世界任何地方和在一个或多个地点以实体会议的形式举行,作为混合会议或电子会议,由董事会以绝对酌情权决定。
59.董事会过半数成员或董事会主席可召开临时股东大会,该临时股东大会应在该等人士所决定的时间和地点(如特此许可)举行。任何一名或多于一名持有不少于于该申请交存日期公司已发行及缴足股本总额所附全部票数的百分之三十(30%)的成员,在任何时候均有权以书面形式向董事会或公司秘书要求召开临时股东大会,由董事会就该申请所指明的任何业务进行交易;而该会议须于该申请交存后两(2)个月内举行。如董事会在该存款后二十一(21)天内未能着手召开该会议,则申购人(他们自己)可以同样方式这样做,而申购人因董事会失败而招致的所有合理开支,须由公司向申购人(他们)偿还。
附件B-20
股东大会通知
60.(1)股东周年大会及任何特别股东大会可藉不少于十(10)个完整日的通知召开,但股东大会可藉较短的通知召开,但须受法案规限,前提是:
| (a) | 如属作为股东周年大会召开的会议,则由有权出席并在会上投票的所有成员;及 |
| (b) | 在任何其他会议的情况下,以有权出席会议并在会上投票的成员人数的多数,即共同持有不少于百分之九十五的多数。(95%)于给予该权利的已发行股份的面值。 |
(2)通知须指明(a)会议的时间及地点,(b)除电子会议外,会议地点,以及如有多于一个由董事会根据第65A条厘定的会议地点,则会议的主要地点(「主要会议地点」),(c)如股东大会将为混合会议或电子会议,该通知应包括一份大意如此的声明,并附有以电子方式出席和参加会议的电子设施的详细信息,或公司将在会议之前提供此类详细信息的情况,以及(d)在特殊业务的情况下,业务的一般性质。召开股东周年大会的通知应指明会议本身。每次股东大会的通知,除根据本章程的条文或根据其所持股份的发行条款而无权收到公司发出的该等通知的成员外,须发给所有成员、因成员死亡或破产或清盘而有权获得股份的所有人及每名董事。
61.意外遗漏发出会议通知,或(在代表委任文书随同通知发出的情况下)将该代表委任文书送交,或任何有权收取该通知的人未收到该通知或该代表委任文书,均不会使该会议上通过的任何决议或程序无效。
股东大会的程序
62.(1)在股东特别大会上处理的所有事务,以及在股东周年大会上处理的所有事务,均须当作特殊事务,但以下情况除外:
| (a) | 股息的宣派及制裁; |
| (b) | 审议并通过账目和资产负债表以及董事和审计师的报告以及要求附在资产负债表附件中的其他文件。 |
(2)除委任会议主席外,不得在任何大会上处理任何事务,除非在业务开始时有法定人数出席。在公司的任何股东大会上,一名或多于一名有权投票的成员亲自或通过代表出席或(如成员为法团)由其正式授权代表出席,代表在整个会议期间公司已发行有表决权股份总数的面值不少于三分之一,应构成所有目的的法定人数。
附件B-21
63.如在指定召开会议的时间后三十(30)分钟内(或会议主席决定等候的不超过一小时的较长时间)未有法定人数出席,则会议须在同一时间及(如适用)同一地点或在委员会绝对决定的时间及(如适用)该地点及(如适用)第五十八条所提述的形式及方式休会至下一星期的同日。如在该续会上,自指定举行会议的时间起半小时内未达到法定人数,该会议即告解散。
64.(1)董事会主席须以主席身份主持每次股东大会。如任何会议的主席在指定召开会议的时间后十五(15)分钟内未出席,或不愿意代行主席职务,应由出席的董事从人数中选择一人代行,如只有一名董事出席,则愿意代行主席职务。如无任何董事出席,或每名出席的董事均拒绝担任主席,或如所选主席须退任主席,则亲自出席或由其正式授权代表或由代理人出席并有权投票的成员,须选出其中一人担任主席。
(二)大会主席使用电子设施或设施参加大会而无法使用该电子设施或设施参加大会的,应由另一人(根据上文第六十四条第(1)款确定)主持大会主席,除非并直至该会议原主席能够使用该电子设施或设施参加大会
65.主席可不时(或无限期)和/或从一个地方到另一个地方和/或从一种形式到另一种形式(实体会议、混合会议或电子会议)休会,但任何续会上不得处理任何事务,但如休会未进行,则该会议上可能合法已处理的事务除外。当会议休会十四(14)天或以上时,须发出至少七(7)个完整日的续会通知,指明续会的时间及地点,但无须在该通知中指明续会将处理的事务的性质及将处理的事务的一般性质。除上述情况外,无须发出休会通知。
65A。(1)委员会可按其绝对酌情决定权,安排有权出席股东大会的人在委员会绝对酌情决定的一个或多个地点(“会议地点”)以电子设施同时出席及参与的方式出席大会。任何成员或任何代理人以此种方式出席和参加,或任何成员或代理人以电子设施方式出席和参加电子会议或混合会议,均视为出席并应计入会议的法定人数。
附件B-22
(2)所有股东大会须遵守以下规定,并在适当情况下,本第(2)款中所有提及的“成员”或“成员”应分别包括一名或多名代理人:
| (a) | 凡成员出席某一会议地点和/或在混合会议的情况下,如该会议已在主要会议地点开始,则该会议应视为已开始; |
| (b) | 亲自或委托代理人出席某一会议地点的成员和/或通过电子设施出席和参加电子会议或混合会议的成员,应计入有关会议的法定人数并有权在该会议上投票,且该会议应正式组成,其议事程序有效,但条件是会议主席信纳整个会议期间有足够的电子设施,以确保所有会议地点的成员和通过电子设施参加电子会议或混合会议的成员能够参与已召开会议的业务; |
| (c) | 凡成员通过出席其中一个会议地点出席会议和/或成员通过电子设施参加电子会议或混合会议、电子设施或通信设备出现故障(出于任何原因),或使主要会议地点以外的会议地点的人员能够参与已召开会议的业务的安排出现任何其他故障,或在电子会议或混合会议的情况下,一名或多名成员或代理人无法访问,或继续访问,尽管公司已提供足够的电子设施,但该电子设施不应影响会议或已通过的决议的有效性,或在该会议上进行的任何业务或根据该业务采取的任何行动,前提是在整个会议期间出席的法定人数。 |
| (d) | 如任何会议地点与主要会议地点不在同一司法管辖区及/或如属混合会议,则本条款有关送达及发出会议通知的规定及递交代理人的时间,均须参照主要会议地点适用;如属电子会议,递交代理人的时间则须按该会议通知所述。 |
65B。董事会及在任何股东大会上,会议主席可不时作出安排,以管理在主要会议地点、任何会议地点和/或以其绝对酌情决定权认为适当的电子设施(不论是否涉及发行门票或某些其他识别、密码、座位预订、电子投票或其他方式)参加电子会议或混合会议的出席和/或参与和/或投票,并可不时更改任何该等安排,但根据该等安排的成员,无权亲自或委托代理人出席任何会议地点,则有权在其他会议地点之一出席;而任何成员如此出席会议或在该会议地点或会议地点举行的续会或延期会议的权利,须受当时有效的任何该等安排所规限,并受声明适用于该会议的会议通知或延期会议或延期会议的规限。
附件B-23
65C。如大会主席认为:
| (a) | 位于主要会议地点或可能出席会议的其他会议地点的电子设施已不能满足第65A(1)条所述目的,或在其他方面不足以使会议基本上按照会议通知所载的规定进行;或 |
| (b) | 就电子会议或混合会议而言,公司提供的电子设施已变得不足;或 |
| (c) | 无法确定出席者的观点或给予所有有权这样做的人在会议上进行沟通和/或投票的合理机会;或 |
| (d) | 会议上发生暴力或暴力威胁、不守规矩的行为或其他干扰或无法确保会议的正当有序进行; |
然后,在不损害会议主席根据本条款或普通法可能拥有的任何其他权力的情况下,主席可在其绝对酌情权下,不经会议同意,在会议开始之前或之后,不论是否达到法定人数出席,中断或休会(包括无限期休会)。会议进行至休会时的所有事务均有效。
65D。董事会及(在任何股东大会上)会议主席可作出任何安排,并施加董事会或会议主席(视属何情况而定)认为适当的任何规定或限制,以确保会议的安全和有序进行(包括但不限于要求出席会议者出示身份证明、搜查其个人财产及限制可带入会议地点的物品,确定可能在会议上提出的问题的数量和频率以及允许的时间)。成员亦须遵守举行会议的处所的业主所施加的所有要求或限制。根据本条作出的任何决定应是最终和结论性的,拒绝遵守任何此类安排、要求或限制的人可被拒绝参加会议或被(以物理或电子方式)逐出会议。
65E。倘在寄发股东大会通知后但于会议举行前,或在会议休会后但于续会举行前(不论是否须发出续会通知),董事凭绝对酌情决定权认为以任何理由在召开大会的日期或时间或地点或以召开大会通知所指明的电子设施举行大会是不适当、不切实可行、不合理或不可取的,彼等可将会议更改或延期至另一日期,时间和/或地点和/或更改电子设施和/或更改会议形式(实体会议、电子会议或混合会议),无需成员批准。在不损害前述内容的概括性的原则下,董事有权在每份召开股东大会的通告中提供有关股东大会可能自动发生延期的情况,而无须另行通知,包括但不限于在会议当日任何时间有效的8号或更高台风信号、黑色暴雨警告或其他类似事件。本条应遵守以下规定:
| (a) | 如某次会议如此延期,公司应努力在切实可行的范围内尽快在公司、SEC或指定证券交易所的网站上发布该延期通知(但未能发布该通知不影响会议自动延期); |
附件B-24
| (b) | 当只更改通知所指明的会议形式或电子设施时,管理局须按管理局决定的方式将有关更改的详情通知各成员; |
| (c) | 依照本条规定延期或变更会议时,在不影响第六十五条的情况下,除原会议通知中已有规定外,董事会应当确定日期、时间、为延期或变更的会议放置(如适用)及电子设施(如适用),并应按董事会决定的方式将详情通知成员;此外,所有代理表格如按本条款规定在延期会议召开时间前不少于48小时收到,则均为有效(除非已撤销或由新的代理代替);和 |
| (d) | 在延期或变更的会议上将处理的事务不需要通知,也不需要重新分发任何随附的文件,但在延期或变更的会议上将处理的事务与分发给会员的原始股东大会通知中所载的相同。 |
65F。所有寻求出席和参加电子会议或混合会议的人应负责维护足够的设施,使他们能够这样做。在不违反第65C条的情况下,任何人或多人不能以电子设施的方式出席或参加股东大会,不应使该会议的议事程序和/或决议无效。
65G。在不影响第六十五条其他规定的情况下,也可以采用允许所有参加会议的人员同时、即时相互通信的电话、电子或者其他通信设施方式召开实体会议,参加该会议构成亲自出席该会议
66.对审议中的任何决议提出修正案,但被会议主席善意排除在秩序之外的,该实质性决议的程序不应因该裁决中的任何错误而无效。在适当提出为特别决议的决议的情况下,无论如何不得考虑或表决对其作出的任何修正(仅为纠正专利错误的文书修正除外)。
附件B-25
投票
67.股份持有人有权接受公司股东大会的通知、出席、发言和参加表决。在任何股东大会上以举手方式出席(或身为法团、由正式授权代表出席)或以代理人方式出席的每一名亲自出席或通过代理人出席的每一名成员,或如成员为法团,则在以投票方式出席的任何股份的任何当其时的任何特别权利或限制的规限下,每一名亲自出席或通过代理人出席的每一名成员,或在以投票方式投票的情况下,由其正式授权的代表对其作为持有人的每一份已缴足股款的股份拥有一票表决权,但为了上述目的,在催缴或分期付款之前缴足或贷记为已缴足股份的任何金额均不被视为已缴足股份。尽管本条款有任何规定,凡由作为结算所或中央存管所(或其代名人)的成员委任的代理人多于一名,则每名该等代理人应在举手表决时拥有一票表决权。提交会议表决的决议,须以投票表决方式决定,但如属实体会议,会议主席可决定以举手表决方式进行表决,除非指定证券交易所的规则及规例规定须以投票表决方式进行表决,或(在宣布举手表决结果或撤回任何其他投票要求之前或之后)要求以投票表决方式进行:
| (a) | 由至少三名亲自出席的成员或(如成员为法团)由其正式授权代表或由当时有权在会议上投票的代理人出席;或 |
| (b) | 由一名或多于一名成员亲自出席,或(如成员为法团)由其正式授权代表或委托代理人出席,并代表不少于所有有权在会议上投票的成员的总投票权的十分之一;或 |
| (c) | 由一名或多于一名亲自出席的成员,或(如成员为法团)由其正式授权代表或由代表及持有公司股份而在会议上授予投票权的股份,即已缴付总额不少于授予该权利的所有股份已缴付总额的十分之一的股份。 |
任何人作为会员的代表提出的要求,或如会员是由其正式授权的代表提出的法团,则须当作与会员提出的要求相同。投票(不论是举手表决或以投票方式)可采用董事或会议主席决定的电子方式或其他方式进行。
68.除非投票表决被适当要求且要求未被撤回,否则主席宣布某项决议已获通过,或一致通过,或特定多数通过,或未获特定多数通过,或失败,以及在公司会议记录簿上作出的大意是这样的记项,即为事实的确凿证据,而无需证明所记录的赞成或反对该项决议的票数或比例。
69.如适当要求进行投票,投票结果须视为要求进行投票的会议的决议。只有在指定证券交易所的规则和条例要求披露投票数字时,公司才被要求披露投票数字。
附件B-26
70.就选举主席或休会问题要求进行的投票,应立即进行。就任何其他问题要求进行的投票,须按主席指示的方式(包括使用选票或投票文件或票证)及即时或在(不迟于要求日期后三十(30)天)及地点进行。无须(除非主席另有指示)就非立即进行的投票发出通知。
71.要求投票不会妨碍会议的继续进行或除已要求投票的议题外的任何事务的交易,且经主席同意,可在会议结束或进行投票前的任何时间撤回,以较早者为准。
72.在投票表决时,可以亲自或通过代理人投票。
73.有权在投票中获得多于一票的人不必使用他所有的选票或以相同的方式投出他使用的所有选票。
74.提交会议的所有问题应以简单多数票决定,除非本条款、法案或指定证券交易所的规则和条例要求获得更大多数票。在票数相等的情况下,无论是举手表决还是投票表决,该会议的主席除可能拥有的任何其他投票外,还有权获得第二次或决定性投票。
75.凡有任何股份的联名持有人,任何一名该等联名持有人可亲自或透过代理人就该股份投票,犹如他完全有权就该股份投票一样,但如有多于一名该等联名持有人出席任何会议,则须接纳亲自或透过代理人提出投票的高级持有人的投票,但不包括其他联名持有人的投票,为此目的,资历应由有关共同持有的名册上的姓名的顺序确定。已故成员的若干遗嘱执行人或管理人,其任何份额以其名义存在,就本条而言,应视为其共同持有人。
76.(1)任何成员如因任何与精神健康有关的目的而成为患者,或任何具有司法管辖权的法庭已就其作出命令,以保护或管理无能力管理其自身事务的人的事务,可由其接管人、委员会、馆长博尼斯或该法庭委任的接管人、委员会或馆长博尼斯性质的其他人以举手或投票方式投票,而该接管人、委员会、馆长博尼斯或其他人可藉代理人投票,并可以其他方式行事并被视为就股东大会而言该等股份的登记持有人,但董事会可能要求的证明声称投票的人的权力的证据,须已酌情在指定举行会议的时间前不少于四十八(48)小时或延期会议或投票表决(视属何情况而定)前存放于办事处、总办事处或登记办事处(视属何情况而定)。
(2)任何根据第54条有权登记为任何股份持有人的人,可在任何股东大会上就该等股份投票,方式犹如他是该等股份的登记持有人一样,但须至少在该次会议或续会或延期会议(视属何情况而定)举行的时间前四十八(48)小时,他建议在会上投票,须令董事会信纳他对该等股份的权利,或董事会须已事先承认他在该次会议上就该等股份投票的权利。
附件B-27
77.除非董事会另有决定,否则任何成员均无权出席任何股东大会并参加表决,以及在任何股东大会上按法定人数计算,除非他已妥为登记,且他目前就公司股份应付的所有催缴款项或其他款项已获支付。
78.如果:
| (a) | 任何反对意见均须针对任何选民的资格提出;或 |
| (b) | 任何本不应计票或可能被否决的选票已被计算在内;或 |
| (c) | 任何本应计票的票都不计票; |
反对或错误不应破坏会议或续会就任何决议作出的决定,除非在会议上提出或指出该项决定,或(视属何情况而定)在作出或提出反对的表决的续会上或在发生错误的会议上提出或指出该项决定。任何异议或错误应提交会议主席,只有在主席认为可能影响了会议决定的情况下,才应破坏会议对任何决议的决定。董事长对此类事项的决定具有终局性和结论性。
代理
79.任何有权出席本公司会议并在会上投票的成员,均有权委任另一人为其代理人,代替其出席并投票。持有两股或两股以上股份的会员,可委任一名以上的代理人代表其在公司的股东大会或类别会议上代表其投票。代理人不必是会员。此外,代表属个人的成员或属法团的成员的一名或多于一名代理人,有权代表该成员行使他或他们所代表的作为该成员可行使的相同权力。
80.委任代理人的文书,须采用委员会所决定的形式,包括电子或其他形式,而在没有作出该决定的情况下,则须采用书面形式,其中可包括电子书面形式,并由委任人或其以书面正式授权的代理人签署,如委任人是法团,则须盖上其印章或由获授权签署该文书的高级人员、代理人或其他人签署。如属看来是由法团的高级人员代表法团签署的代理文书,则除非出现相反的情况,否则须假定该高级人员获正式授权代表法团签署该代理文书,而无须进一步证明事实。
81.(1)公司可全权酌情提供电子地址,以接收与股东大会的代理人有关的任何文件或资料(包括任何代理人文书或委任代理人的邀请、任何证明委任代理人的有效性或以其他方式与之有关的文件(不论是否根据本章程的规定),以及代理人的授权终止通知)。如提供该等电子地址,则公司须当作已同意任何该等文件或资料(与前述的代理有关)可透过电子方式发送至该地址,但须遵守以下规定,并须遵守公司在提供该地址时指明的任何其他限制或条件。在不受限制的情况下,公司可不时确定任何该等电子地址可一般用于该等事项或具体用于特定会议或目的,如有,公司可为不同目的提供不同的电子地址。公司还可对此类电子通信的传输和接收施加任何条件,包括为免生疑问,施加公司可能指定的任何安全或加密安排。根据本条规定须送交公司的任何文件或资料以电子方式送交公司的,如公司未在其根据本条提供的指定电子地址收到该文件或资料,或公司未如此指定电子地址以接收该文件或资料,则该文件或资料不被视为有效交付或存放于公司。
附件B-28
(2)委任代理人的文书及(如委员会要求)根据其签署的授权书或其他授权书(如有的话),或该授权书或授权书的核证副本,须以召开该会议的通知所附的任何文件的方式或以附注的方式或以随附的任何文件的方式(或如注册处或办事处并无如此指明的地点,视情况而定)交付予为此目的而指明的地方或其中一个地方(如有的话),或如公司已按照前款规定提供电子地址,则须在指定举行会议的时间前不少于四十八(48)小时,以指明的电子地址接收文书所指名的人建议投票的延期会议或续会,或在会议或续会日期之后以投票方式进行的情况下,不少于所指定的投票时间的二十四(24)小时前且在默认情况下代表委任文书不被视为有效。任何委任代理人的文书,自其中指明为其执行日期的日期起计十二(12)个月届满后,均不得有效,但在续会上或在会议或续会上以投票方式要求的情况下,如该会议原于该日期起计十二(12)个月内举行,则属例外。委任代理人文书的交付不妨碍成员出席召开的会议并参加表决,在此情况下,委任代理人的文书应视为被撤销。
82.代理文书须采用委员会批准的任何共同形式或其他形式(但这并不妨碍双向形式的使用),而委员会如认为合适,可连同任何会议形式的代理文书通知发出,以供在会议上使用。代理文书应被视为授予权力,以要求或参与要求进行投票,并就其认为合适的提交会议的决议的任何修订进行投票。除非其中另有相反规定,否则代表委任文书对会议的任何休会或延期亦同其所关乎的会议一样有效。尽管未按照本条款的要求收到本条款所要求的任命或任何信息,但董事会仍可决定(一般地或在任何特定情况下)将代理任命视为有效。在符合上述规定的情况下,如未按本条款规定的方式收到代理委任及本章程规定的任何资料,则获委任人无权就有关股份投票。
83.根据代理文书的条款进行的投票,即使委托人先前已死亡或精神错乱,或代理文书或其执行所依据的权力已被撤销,仍应有效,但不得以书面暗示该死亡,公司须在使用代理文书的会议开始、延期会议或续会或采取投票表决至少两(2)小时前,在办事处或登记处(或在召开会议的通知或随同寄发的其他文件中可能指明的交付代理文书的其他地点)收到精神错乱或撤销。
84.任何成员根据本条款可藉代理人作出的任何事情,其同样可由其妥为委任的代理人作出,而本条款有关代理人及委任代理人的文书的条文,须经比照适用于任何该等代理人及委任该代理人所依据的文书。
附件B-29
由代表代理的公司
85.(1)任何身为会员的法团,可藉其董事或其他理事机构的决议,授权其认为合适的人在公司的任何会议或任何类别会员的任何会议上担任其代表。获如此授权的人有权代表该法团行使如该法团是个别成员可行使的相同权力,而就本条文而言,如获如此授权的人出席任何该等会议,则该法团须当作亲自出席。
(2)如作为法团的结算所(或其代名人)或中央存管实体(或其代名人)为成员,则可授权其认为合适的人在公司的任何会议或任何类别成员的任何会议上担任其代表,但授权须指明每名该等代表获如此授权的股份数目及类别。根据本条规定如此授权的每一人应被视为已获得正式授权,无需提供进一步的事实证据,并有权代表清算所或中央存管实体(或其代名人)行使与该人是清算所或中央存管实体(或其代名人)所持有的公司股份的登记持有人相同的权利和权力,包括在举手表决时单独投票的权利。
(3)本条文中凡提述成员为法团的正式授权代表,即指根据本条条文获授权的代表。
成员的书面决议采取的行动
86.本公司任何股东周年大会或股东特别大会所规定或准许采取的任何行动,可采取:
(i)在根据本条款及该法案妥为注意到及召开的周年大会或特别大会上,经会员投票表决;
(ii)如任何行动须以特别决议的方式批准,则须在不举行会议的情况下,以议员一致书面决议批准;或
(iii)就任何须以普通决议案方式批准的事项而言,藉会员的书面决议案,而无须任何一名或多于一名持有不少于50%(50%)于该书面决议案通过之日公司已发行及缴足股本总额所附全部票数的会员签署的会议。
附件B-30
董事会
87.(1)除非公司在股东大会上另有决定,否则董事人数不得少于二(2)名。除非董事会不时另有决定,否则不得设置董事人数上限。只要股份在指定证券交易所上市,董事应包括适用法律、规则或条例或指定证券交易所要求的独立董事人数,除非董事会决议遵循任何可用的例外或豁免。董事按照第八十七条、第八十八条选举产生或者任命,任期至任期届满或者其继任者当选或者任命之日止。
(2)在符合章程及法案的规定下,公司可藉普通决议选举任何人为董事,以填补临时空缺或作为现有董事会的补充。
(3)董事有权不时及随时委任任何人为董事,以填补董事会的临时空缺,或作为现有董事会的补充,但公司须遵守指定联交所规则及规例所规定的董事提名程序,只要股份在指定联交所上市,则属例外,除非董事会决议遵循任何可用的例外情况或豁免。
(4)任何董事均无须凭资格持有公司的任何股份,而非会员的董事有权接获有关公司的任何股东大会及公司所有类别的股份的通知,并有权出席该等股东大会及在该等股东大会上发言。
(5)除本条款另有相反条文另有规定外,即使本条款或公司与该董事之间的任何协议有任何规定(但在不损害根据任何该等协议提出的损害赔偿申索的原则下),任何董事仍可在其任期届满前的任何时间,藉成员的普通决议而被免职。
(6)根据上文第(5)款条文罢免一名董事而产生的董事会空缺,可由该董事被罢免的会议上的成员以普通决议选举或委任,或由出席董事会会议并参加表决的其余董事的简单多数投赞成票填补。
(7)公司可不时在股东大会上以普通决议增加或减少董事人数,但须使董事人数永远不少于二(2)名。
取消董事资格
88.董事的职务如有下列情形,应予出缺:
(1)凭在该办事处送达公司的书面通知或在董事会会议上提出的书面通知辞职;
附件B-31
(二)心智不健全或者死亡的;
(三)未经董事会特别请假,连续三次缺席董事会会议并经董事会决议腾空其职务的;
(四)破产或者有对其作出的接收令或者中止支付或者与其债权人复合的;
(五)法律禁止担任董事的;或者
(6)凭藉章程的任何条文而不再担任董事或依据本条文被免职。
执行董事
89.董事会可不时委任其任何一名或多于一名团体为董事总经理、联席董事总经理或副董事总经理,或在公司担任任何其他雇佣或执行职务,任期(但须符合其继续担任董事的资格)及按董事会决定的条款,而董事会可撤销或终止任何该等委任。任何上述的撤销或终止,均不损害该董事可能对公司或公司可能对该董事提出的损害赔偿申索。根据第九十一条获委任担任职务的董事,须遵守与公司其他董事相同的免职规定,且如因任何原因停止担任董事职务,则他(在符合他与公司之间任何合约的规定下)须按事实行事并立即停止担任该职务。
90.尽管有第95条、第96条、第97条及第98条的规定,根据本条例第89条获委任担任职务的执行董事,须领取薪酬(不论是以薪金、佣金、参与利润或其他方式,或以全部或任何该等方式)及董事会不时厘定的其他福利(包括退休金及/或酬金及/或退休时的其他福利)及津贴,并在其作为董事的薪酬之外或代替其薪酬。
候补董事
91.任何董事可随时藉送达办事处或总公司的通知或在董事会议上委任任何人(包括另一名董事)为其候补董事。任何如此获委任的人,应享有该人在替代方案中获委任的一名或多名董事的所有权利和权力,但在决定是否达到法定人数时,该人不得计算超过一次。候补董事可随时由委任他的团体免职,而在符合该等规定的情况下,候补董事的职位须持续至任何事件发生时为止,而该事件如如他是董事,会导致他腾出该职位,或如他的委任人因任何理由不再担任董事。任何候补董事的委任或罢免,须经委任人签署并送达办事处或总公司的通知或在董事会会议上提交。候补董事也可本身为董事,并可作为一名以上董事的候补人。候补董事如其委任人提出要求,有权收到与委任他的董事相同程度但代替其的董事会或董事会各委员会的会议通知,并有权在委任他的董事未亲自出席的任何该等会议上以董事身份出席并参加表决,并一般在该会议上行使和履行所有职能,其委任为董事的权力及职责,以及就该会议的程序而言,本章程的条文须犹如其为董事一样适用,但作为多于一名董事的候补人,其投票权须为累积的。
附件B-32
92.候补董事仅应为该法案的目的的董事,并且仅应受该法案条款的约束,只要这些条款与董事在履行其在替代方案中被任命的董事的职能时的职责和义务有关,并且应单独就其行为和违约向公司负责,并且不应被视为是任命他的董事的代理人或代表该董事。候补董事有权订立合约、在合约或安排或交易中拥有权益及从中获益,并有权获偿还开支,并获公司作出比照相同程度的补偿,犹如他是一名董事一样,但他无权以候补董事的身分从公司收取任何费用,但只有其委任人作为该委任人不时透过向公司发出通知而以其他方式须支付的薪酬的部分(如有)指示除外。
93.每名担任候补董事的人,对其担任候补董事的每名董事均享有一票表决权(如同时担任董事,则除其本人的表决权外)。如其委任人当时不在中华人民共和国或因其他原因不能出席或不能行事,则候补董事签署董事会或其委任人为其成员的董事会委员会的任何书面决议,除其委任通知另有规定外,其效力与其委任人的签署相同。
94.候补董事如其委任人因任何理由不再担任董事,则该候补董事须依事实终止担任候补董事,但该候补董事或任何其他人可获董事重新委任为候补董事。
董事的费用及开支
95.董事须领取董事会不时厘定的薪酬。每名董事有权获偿还或预付其出席董事会或董事会委员会会议或股东大会或公司任何类别股份或债权证的单独会议或与履行其董事职责有关的其他合理招致或预期招致的所有差旅、酒店及附带开支。
96.每名董事有权获偿还或预付其出席董事会或董事会委员会会议或股东大会或公司任何类别股份或债权证的单独会议或与履行其作为董事的职责有关的其他合理招致或预期招致的所有差旅、酒店及附带费用。
附件B-33
97.任何董事经要求为公司的任何目的前往或居住在国外,或执行董事会认为超出董事的一般职责的服务,可获支付董事会决定的额外薪酬(不论是以薪金、佣金、参与利润或其他方式),而该额外薪酬须在任何其他条款规定或依据任何其他条款规定的任何普通薪酬之外或替代。
98.董事会须以失去职位补偿的方式,或作为其退任的代价或与其退任有关的代价(并非董事按合约有权获得的付款),厘定向公司任何董事或前任董事支付的任何款项。
董事的权益
99.董事可:
| (a) | 与其董事办公室一起在公司担任任何其他职务或盈利场所(核数师除外),任期和条款由董事会决定。就任何该等其他职位或盈利地点而向任何董事支付的任何薪酬(不论是以薪金、佣金、参与盈利或其他方式),须不包括由任何其他条款规定或依据任何其他条款规定的任何薪酬; |
| (b) | 由他本人或他的事务所以专业身份为公司行事(非作为核数师),他或他的事务所可获得与其并非董事一样的专业服务报酬; |
| (c) | 继续担任或成为公司晋升的任何其他公司的董事、董事总经理、联席董事总经理、副董事总经理、执行董事、经理或公司作为卖方、股东或其他方面可能拥有权益的任何其他公司的其他高级人员或成员,且(除非另有约定)该等董事不得就其作为董事、董事总经理、联席董事总经理、副董事总经理、执行董事、经理或其他高级人员或成员或从其在任何该等其他公司的权益中获得的任何薪酬、利润或其他利益负责。在符合本章程另有规定的情况下,董事可行使或安排行使公司所持有或拥有的任何其他公司的股份所授予的表决权,或可由其作为该其他公司的董事在所有方面按其认为合适的方式行使的表决权(包括行使有利于委任其本人或其中任何一位董事、常务董事、联席常务董事、副常务董事、执行董事、经理或该公司其他高级人员的任何决议),或投票或规定向该董事支付薪酬,该等其他公司的董事总经理、联席董事总经理、副董事总经理、执行董事、经理或其他高级人员及任何董事可按上述方式投票赞成行使该等表决权,尽管他可能或即将获委任为该等公司的董事、董事总经理、联席董事总经理、副董事总经理、执行董事、经理或其他高级人员,而他本身亦有兴趣按上述方式行使该等表决权。 |
附件B-34
100.在符合该法令及本条款的规定下,任何董事或拟任或拟任董事,不得因其任职任何职位或获利地点或作为卖方、买方或以任何其他方式而被其办公室取消与公司订立合约的资格,亦不得因任何该等合约或任何董事以任何方式有利害关系的任何其他合约或安排而须予撤销,亦不得因如此订立合约或有利害关系的任何董事须向公司或会员交代任何薪酬,任何此类合同或安排因该董事担任该职务或由此确立的受托关系而实现的利润或其他利益,但该董事应根据本文第101条披露其在其感兴趣的任何合同或安排中的利益性质。
101.董事如据其所知以任何方式(不论直接或间接)对与公司订立的合约或安排或建议的合约或安排有兴趣,须在首次审议订立合约或安排问题的董事会会议上宣布其兴趣的性质(如他知道他的兴趣随后存在),或在任何其他情况下,在他知道他有兴趣或已变得如此感兴趣后,在董事会的首次会议上宣布其兴趣的性质。就本条而言,由一名董事向董事会发出一般通知,大意为:
| (a) | 他是一间指明公司或商号的成员或高级人员,并须被视为在通知日期后可能与该公司或商号订立的任何合约或安排中拥有权益;或 |
| (b) | 他须被视为在通知日期后可能与与其有关联的指明人士订立的任何合约或安排中拥有权益; |
就任何该等合约或安排而言,应被视为根据本条作出的充分利益声明,但除非该通知是在董事会会议上发出或董事采取合理步骤以确保该通知在发出后的下一次董事会会议上提出并宣读,否则该通知不得生效。
102.根据前两条作出声明后,除适用法律或指定证券交易所规则及规例另有规定须予审核委员会批准外,除非有关董事会会议的主席取消资格,否则董事可就该董事感兴趣的任何合约或建议合约或安排投票,并可在该会议上计入法定人数。
董事的一般权力
103.(1)公司的业务须由董事会管理及进行,董事会可支付成立及注册公司所招致的所有开支,并可行使并非由章程或本章程规定须由公司在股东大会上行使的公司所有权力(不论与管理公司业务或其他方面有关),但须遵守章程及本章程的条文,以及该等规例与该等条文并无抵触,由公司在股东大会上订明,但公司在股东大会上订立的任何规例,均不得使董事会的任何先前作为无效,而该等作为如没有订立该等规例,则本应有效。本条赋予的一般权力,不受任何特别授权或任何其他条款赋予董事会的权力的限制或限制。
附件B-35
(2)任何在正常业务过程中与公司订立合约或进行交易的人,均有权依赖任何一名董事代表公司订立或签立的任何书面或口头合约或协议或契据、文件或文书(视属何情况而定),而该等合约或协议或契据、文件或文书须当作由公司(视属何情况而定)有效订立或签立,并在符合任何法律规则的情况下,对公司具有约束力。
(3)在不损害本条款所赋予的一般权力的原则下,现明确宣布董事会具有以下权力:
| (a) | 给予任何人权利或选择权,要求在未来日期按面值或按所议定的溢价向其配发任何股份; |
| (b) | 给予公司任何董事、高级人员或雇员在任何特定业务或交易中的权益或参与其利润或公司一般利润的权益,以补充或替代薪金或其他薪酬;和 |
| (c) | 决议解除公司在开曼群岛的注册,并在开曼群岛以外的指定司法管辖区继续进行,但须遵守该法案的规定。 |
104.董事会可在任何地方设立任何区域或地方董事会或机构,以管理公司的任何事务,并可委任任何人为该等地方董事会的成员,或任何经理或代理人,并可确定他们的薪酬(通过工资或佣金或通过授予参与公司利润的权利或通过两种或两种以上模式的组合),并支付他们在公司业务上雇用的任何工作人员的工作费用。董事会可向任何区域或本地董事会、经理或代理人转授予或可由董事会行使的任何权力、权限及酌情权(其发出通知及没收股份的权力除外),并有权转授予,并可授权其中任何一方的成员填补其中的任何空缺,并可在有空缺的情况下行事。任何该等委任或转授,可按管理局认为适当的条款及条件作出,而管理局可将任何按上述规定获委任的人免职,并可撤销或更改该等转授,但任何本着诚意并在没有通知任何该等撤销或更改的情况下进行交易的人,均不会因此而受影响。
105.董事会可藉授权书委任任何公司、商号或个人或任何由董事会直接或间接提名的波动的人士团体为公司的一名或多于一名的律师,为其目的及所具有的权力、权限及酌情权(不超过董事会根据本条款所赋予或可行使的权力、权限及酌情权),并在其认为适当的期间内及在符合其认为适当的条件下,而任何该等授权书可载有委员会认为合适的保护与方便与任何该等律师打交道的人的条文,亦可授权任何该等律师转授赋予他的全部或任何权力、权力及酌处权。该等一名或多于一名律师,如在公司印章下获如此授权,可在其个人印章下签立任何契据或文书,其效力与加盖公司印章的效力相同。
附件B-36
106.董事会可根据其认为适当的条款及条件及限制,并可与其本身的权力作抵押,或排除其本身的权力,将其可行使的任何权力委托予董事总经理、联席董事总经理、副董事总经理、执行董事或任何董事,并授予该董事或任何董事,并可不时撤销或更改全部或任何该等权力,但不影响任何以诚信行事且无该撤销或更改通知的人。
107.所有支票、本票、汇票、汇票及其他票据,不论是否可转让或可转让,以及所有已支付予公司款项的收据,均须按董事会不时藉决议厘定的方式签署、提取、承兑、背书或以其他方式签立(视属何情况而定)。本公司的银行账户须备存于董事会不时厘定的银行或银行。
108.(1)董事会可成立或同意或与其他公司(即公司的附属公司或与其有业务关联的公司)联合成立并从公司的款项中向任何计划或基金作出供款,以提供退休金、疾病或同情津贴,雇员的人寿保险或其他福利(本段及下段所用的表述,须包括任何可能在公司或其任何附属公司下担任或曾经担任任何行政职位或任何盈利职位的董事或前董事)及公司的前雇员及其受抚养人或该等人的任何职类或类别。
(2)委员会可向雇员及前雇员及其受抚养人或任何该等人支付、订立协议以支付或授予可撤销或不可撤销的退休金或其他福利,包括该等雇员或前雇员或其受抚养人根据前一段所述的任何该等计划或基金有权或可能有权获得的退休金或额外福利(如有的话)。任何该等退休金或福利,如委员会认为合宜,可在雇员实际退休前及预期中或在其实际退休后的任何时间或之后的任何时间批给该雇员,并可受或不受委员会决定的任何条款或条件所规限。
借贷权力
109.董事会可行使公司的所有权力,以筹集或借入资金,抵押或抵押公司的全部或任何部分承诺、财产和资产(现在和未来)以及未收回的资本,并在符合该法案的情况下,发行债权证、债券和其他证券,无论是直接或作为公司或任何第三方的任何债务、责任或义务的抵押担保。
110.债券、债券和其他证券可在公司与可能向其发行债券的人之间免于任何股权转让。
111.任何债权证、债券或其他证券可按折扣(股份除外)、溢价或其他方式发行,并享有赎回、退保、提款、配发股份、出席公司股东大会及投票、委任董事及其他任何特别特权。
附件B-37
112.(1)凡公司任何未收回的资本被收取,所有就其收取任何后续费用的人均须收取相同的费用,但须受该事先费用规限,且无权藉向会员发出通知或以其他方式取得相对于该事先费用的优先权。
(2)董事会应根据该法案的规定,安排就具体影响公司财产的所有费用和公司发行的任何系列债权证保存一份适当的登记册,并应适当遵守该法案关于其中指明的费用和债权证登记的要求以及其他方面的要求。
董事的诉讼程序
113.董事会可举行会议以发送业务、休会和以其认为适当的其他方式规范其会议。在任何会议上提出的问题,应以过半数票决定。在票数相等的情况下,会议主席应拥有额外的或决定性的一票。
114.董事会会议可应董事或任何董事的要求由秘书召集。秘书须召开董事会会议,而该会议的通知可由该董事不时通知公司的电子地址以书面或电话或电子方式发出,或(如收件人同意在网站上提供)通过在网站上提供或在董事会不时决定的任何时间由总裁或主席(视属何情况而定)或任何董事要求他这样做的其他方式提供。
115.(1)董事会业务的交易所需的法定人数,可由董事会厘定,除非按任何其他人数如此厘定,否则须为当时在任董事人数的过半数。候补董事如缺席,则须按法定人数计算,但为决定是否有法定人数出席,他的计算不得超过一次。
(2)董事可使用会议、电话、电子或其他通讯设备参加董事会的任何会议,所有参加会议的人可通过该设备同时和即时相互通信,为计算法定人数的目的,该参与应构成出席会议,犹如参加会议的人亲自出席一样。
(3)任何董事如在董事会会议上不再担任董事,如无其他董事反对,则可继续出席并以董事身份行事,并可被计算在法定人数内,直至该董事会会议终止为止,如无其他董事反对,则法定人数的董事将不会出席。
116.持续董事或唯一持续董事可在董事会出现任何空缺的情况下行事,但如果且只要董事人数低于本章程或根据本章程作为法定人数确定的最低人数,则持续董事或董事,尽管董事人数低于本章程或根据本章程作为法定人数确定的人数,或仅有一名持续董事,可为填补董事会空缺或召集公司股东大会的目的行事,但不得为任何其他目的行事。
附件B-38
117.董事会主席应担任董事会所有会议的主席。如董事长在指定召开会议的时间后五(5)分钟内未出席任何会议,则出席的董事可从其人数中选择一人担任会议主席。
118.出席达到法定人数的董事会会议,有权行使董事会当时赋予或可行使的所有权力、权限和酌处权。
119.(1)董事会可将其任何权力、权力及酌情权转授予委员会(包括但不限于审核委员会),由其认为合适的一名或多于一名董事及其他人组成,而他们可不时撤销该等转授或全部或部分撤销任何该等委员会的委任及解除其职务,并可就人员或目的作出转授。任何如此组成的委员会,在行使如此转授的权力、权力及酌处权时,须符合委员会施加于其上的任何规例。
(2)任何该等委员会按照该等规例作出的一切作为,以及为达成其获委任的目的而作出的一切作为,其效力及效力犹如由管理局作出的一样,而管理局(或如管理局转授该等权力,则委员会)有权向任何该等委员会的成员支付薪酬,并将该等薪酬记入公司的现行开支。
120.任何由两名或两名以上成员组成的委员会的会议及议事程序,须受本条款所载的规管委员会会议及议事程序的条文所规限,但以同样适用为限,且不被委员会根据上一条所施加的任何规例所取代,该等规例指明但不限于委员会为任何该等委员会的目的或就该等委员会而通过的任何委员会章程。
121.由全体董事签署的书面决议,除因健康状况不佳或因残疾而暂时无法行事的董事外,(但该人数足以构成法定人数,并进一步规定该决议的副本或其内容已按照本条款规定的发出会议通知的相同方式传达给当时有权接收董事会会议通知的全体董事)的有效性和有效性与如果在适当召开和举行的董事会会议上通过了一项决议。董事以任何方式(包括以电子通讯方式)以书面向董事会发出同意该决议的通知,应视为其就本条而言以书面签署该决议。该决议可载于一份文件或若干份由一名或多于一名董事签署的格式相同的文件内,为此目的,一名董事的传真签署应视为有效。
122.由管理局或任何委员会或任何以董事或委员会成员身分行事的人作出的一切善意作为,即使事后发现在委任任何管理局成员或该委员会或按上述方式行事的人方面存在某些缺陷,或他们或其中任何一人被取消资格或已撤职,其效力须犹如每名该等人已获妥为委任,并已合资格并继续为该委员会的董事或成员一样。
附件B-39
审计委员会
123.在不损害董事设立任何其他委员会的自由的情况下,只要公司的股份(或其存托凭证)在指定证券交易所上市或报价,董事会应设立和维持一个审计委员会,作为董事会的一个委员会,其组成和职责应符合指定证券交易所的规则和条例以及SEC的规则和条例。
124.董事会应通过正式书面审计委员会章程,并每年审查和评估正式书面章程的充分性。
125.只要公司的股份(或其存托凭证)在指定的证券交易所上市或报价,公司应持续对所有关联方交易进行适当的审查,并应根据审计委员会章程利用审计委员会对潜在利益冲突进行审查和批准。
官员
126.(1)公司的高级人员由董事会主席、董事和秘书以及董事会不时决定的额外高级人员(可能是也可能不是董事)组成,就本法案和本条款而言,所有这些人员均应被视为高级人员。除公司高级人员外,董事会亦可不时决定及委任经理,并转授予董事会订明的相同权力及职责。
(2)董事须在每次委任或选举董事后,尽快在董事中选出一名主席,如有多于一名董事获建议出任该职位,则该职位的选举须按董事决定的方式进行。
(3)高级人员须领取董事不时厘定的薪酬。
127.(1)秘书及增补人员(如有的话)须由委员会委任,并按委员会决定的条款及期间任职。如认为合适,可委任两名或两名以上人士为联席秘书。董事会亦可不时按其认为合适的条款委任一名或多于一名助理或副秘书。
(2)秘书须出席成员的所有会议,并须备存该等会议的正确纪录,并将该纪录记入为此目的而提供的适当簿册内。他应履行该法案或本条款规定的或董事会可能规定的其他职责。
附件B-40
128.公司的高级人员在公司的管理、业务和事务方面拥有董事不时授予他们的权力和履行职责。
129.该法令或本条款的任何规定,要求或授权某件事由董事和秘书或向其作出,不得因该规定由同时担任董事和作为或代替秘书行事的同一人作出或向其作出而满足。
董事及高级管理人员名册
130.公司应安排在其办公室的一个或多个簿册中保存一份董事和高级职员名册,其中应载入董事和高级职员的全名和地址以及该法案要求或董事可能决定的其他详情。公司应向开曼群岛公司注册处处长发送该登记册副本,并应不时将与该法案要求的此类董事和高级管理人员有关的任何变更通知上述注册处处长。
分钟
131.(1)委员会须安排将会议纪录妥为记入为以下目的而设置的簿册内:
| (a) | 所有选举和任命的官员; |
| (b) | 出席每次董事会议及任何董事委员会的董事名单; |
| (c) | 每届会员大会的所有决议和议事程序、董事会会议和董事会各委员会会议以及在有管理人员的情况下,管理人员会议的所有议事程序。 |
| (2) | 会议记录由秘书在办公室保存。 |
海豹
132.(1)公司须有一个或多个印章,由董事会决定。为密封创建或证明公司发行的证券的文件,公司可能会设置一个证券印章,该证券印章是公司印章的传真,在其正面或以董事会批准的其他形式添加“证券”字样。董事会应就每个印章的保管作出规定,未经董事会或董事会为此授权的董事会委员会的授权,不得使用任何印章。除本条款另有规定外,任何加盖印章的文书,须由一名董事或由董事会一般或在任何特定情况下委任的其他人(包括一名董事)或人以亲笔签名签署,但就公司的股份或债权证或其他证券的任何凭证而言,董事会可藉决议厘定该等签名或其中任何一项均须以某种机械签名方法或系统免除或加盖。以本条第一百三十二条规定的方式签立的每一份文书,均应视为经事先给予的董事会授权盖章签立。
附件B-41
(2)凡公司有印章在国外使用,董事会可根据该印章以书面委任任何在国外的代理人或委员会为公司的正式授权代理人,以加贴和使用该印章,而董事会可酌情对该印章的使用施加限制。凡在本条款中提述该印章,则该提述在适用的时间和范围内应被视为包括上述任何其他印章。
文件的认证
133.任何董事或秘书或由董事会为此目的委任的任何人,可认证任何影响公司章程的文件及公司或董事会或任何委员会所通过的任何决议,以及与公司业务有关的任何簿册、纪录、文件及帐目,并认证其副本或摘录为真实副本或摘录,如有簿册、纪录,文件或帐目在办事处或总办事处以外的其他地方,保管该等文件或帐目的公司当地经理或其他高级人员,须当作董事会如此委任的人。看来是公司或董事会或任何委员会的决议副本或会议记录摘录的文件,如经如此核证,则该文件须为有利于所有与公司打交道的人的确凿证据,而该等人相信该决议已妥为通过,或(视属何情况而定)该等记录或摘录是在妥为组成的会议上的真实及准确的程序记录。
销毁文件
134.(1)公司有权在下列时间销毁下列文件:
| (a) | 任何已于注销日期起计一(1)年届满后的任何时间注销的股份; |
| (b) | 任何股息授权或其任何变更或取消或任何更改名称或地址的通知在公司记录该等授权变更取消或通知之日起两(2)年届满后的任何时间; |
| (c) | 自登记之日起七(7)年届满后任何时间已登记的任何股份转让文书; |
| (d) | 任何配发函件自发出日期起计七(7)年届满后;及 |
| (e) | 有关授权书、遗嘱认证书或与之有关的管理书所涉及的帐户结账后七(7)年届满后的任何时间的授权书、遗嘱认证书及管理书的副本; |
附件B-42
及须最终推定对公司有利的是,注册纪录册内看来是根据如此销毁的任何该等文件作出的每项记项均已妥为妥善作出,而如此销毁的每份股份证书均为妥为妥善注销的有效凭证,而如此销毁的每份转让文书均为妥为妥善登记的有效及有效文书,而根据本协议销毁的每一份其他文件均为符合公司簿册或纪录所记录的有关详情的有效及有效文件。但始终:(1)本条第一百三十四条前述规定仅适用于善意销毁单证且不向公司作出明示通知的(2)本条第134条所载的任何内容均不得解释为在上述之前或在上述第(1)条的条件未获满足的任何情况下就任何该等文件的销毁对公司施加任何赔偿责任;及(3)本条第134条中对任何文件的销毁的提述包括对其以任何方式处置的提述。
(2)尽管本条款载有任何条文,董事如获适用法律许可,可授权销毁本条第一百三十四条第(1)款(a)至(e)项所载的文件以及公司或股份过户登记处代其以缩微胶卷或电子方式存储的与股份登记有关的任何其他文件,但前提是本条仅适用于善意销毁文件,且无须向公司及其股份过户登记处明确通知该文件的保存与索赔相关。
股息和其他付款
135.根据该法案,董事会可不时宣布以任何货币向成员支付股息。
136.股息可从公司已变现或未变现的利润中宣派和支付,或从董事认为不再需要的利润中拨出的任何储备中宣派和支付。董事会还可以从股份溢价账户或根据该法案可为此目的授权的任何其他基金或账户中宣布和支付股息。
137.除非任何股份所附带的权利或发行条款另有规定:
| (a) | 所有股息应按支付股息所涉股份的已缴足金额宣派及支付,但就本条而言,任何股份的提前缴足金额均不得视为已缴足股份;及 |
| (b) | 所有股息应按在支付股息期间的任何部分或部分期间支付的股份金额按比例分配和支付。 |
138.董事会可不时向成员派发董事会认为合理的中期股息,如公司的股本在任何时候被划分为不同类别,特别是(但不损害前述的一般性),董事会可就公司股本中授予其递延或非优先权利持有人的股份,以及就授予其持有人有关股息的优先权利的股份,支付该等中期股息,但董事会须善意行事,董事会不得就任何损害而对授予任何优先权利的股份持有人承担任何责任他们可能会因就任何具有递延或非优先权利的股份支付中期股息而蒙受损失,亦可能会支付每半年或任何其他日期就公司任何股份支付的任何固定股息,但董事会认为该等利润证明支付该等股息是合理的。
附件B-43
139.董事会可从公司就任何股份或就任何股份而须支付予任何成员的任何股息或其他款项中扣除其现时因催缴或其他原因而须支付予公司的所有款项(如有的话)。
140.本公司就任何股份或就任何股份应付的股息或其他款项,概不对本公司承担利息。
141.任何以现金支付予股份持有人的股息、利息或其他款项,可透过邮寄予该持有人于其注册地址的支票或认股权证支付,如属联名持有人,则可藉寄往该持有人于其于注册纪录册内出现的地址或寄往该持有人或联名持有人以书面指示的地址就股份而言名列名册首位的持有人的支票或认股权证支付。除非持有人或联名持有人另有指示,否则每份该等支票或认股权证须按持有人的命令支付,如属联名持有人,则须按就该等股份而在名册上名列首位的持有人的命令支付,并须由本人或彼等自行承担风险,而提取支票或认股权证所依据的银行支付该支票或认股权证,即构成对公司的良好解除担保,即使其后看来该等支票或认股权证已被窃取或其上的任何背书已被伪造。两名或两名以上联名持有人中的任何一名,可就该等联名持有人所持股份的任何股息或其他应付款项或可分配财产给予有效收据。
142.所有宣布后一(1)年内无人认领的股息或红利,可由董事会为公司的利益进行投资或以其他方式使用,直至认领为止。自宣布日期起计六(6)年后仍未领取的任何股息或红利将被没收,并将归还公司。董事会将任何无人认领的股息或就股份而须支付的其他款项支付至独立帐户,并不构成公司就该等事项的受托人。
143.每当董事会决议派发或宣派股息时,董事会可进一步决议全部或部分通过分配任何种类的特定资产,特别是以缴足股份、债权证或认股权证认购公司或任何其他公司的证券,或以任何一种或多种此类方式来满足该等股息,而如在分配方面出现任何困难,董事会可按其认为合宜的方式解决,尤其可就零碎股份发行证书,无视零碎应享权利或将相同权利向上或向下取整,并可确定此类特定资产或其任何部分的分配价值,并可确定应根据如此确定的价值向任何成员支付现金,以调整所有各方的权利,并可将任何此类特定资产归属于董事会认为合宜的受托人,并可指定任何人代表有权获得股息的人签署任何必要的转让文书和其他文件,而该委任对会员具有效力及约束力。如在没有登记声明或其他特别手续的情况下,委员会认为此类资产的分配将或可能是非法或不切实可行的,并且在此情况下,上述成员的唯一权利应是收到如上所述的现金付款,则委员会可决议,不得向注册地址在任何特定地区或地区的成员提供此类资产。因前述判决而受影响的议员,不得因任何目的而成为或被视为单独类别的议员。
附件B-44
144.(1)每当董事会议决就公司股本的任何类别派付或宣派股息时,董事会可进一步议决其中一项:
| (a) | 该等股息须全部或部分以贷记为缴足的股份配发的形式支付,但有权获得该等股息的成员将有权选择以现金收取该等股息(如董事会如此决定,则为部分股息)以代替该等配发。在这种情况下,适用下列规定: |
| (一) | 任何此类配发的基础应由董事会确定; |
| (二) | 董事会在厘定配发基准后,须向有关股份的持有人发出不少于十(10)天的获授选举权的通知,并须连同该等通知表格寄发,并指明须遵循的程序,以及须递交妥为填妥的选举表格的地点及最迟日期及时间,才能生效; |
| (三) | 可就已获授予选举权的该部分股息的全部或部分行使选举权;及 |
| (四) | 股息(或按前述方式配发股份所须支付的部分股息)不得就未妥为行使现金选择的股份以现金支付(“非选举股份”),而作为清偿,相关类别的股份须按按前述所厘定的配发基准配发记为缴足款项的非选举股份持有人,为此目的,董事会须将公司未分割利润的任何部分(包括已结转利润并记入董事会可能厘定的任何储备或其他特别账户、股份溢价账户、认购权储备以外的资本赎回储备)的贷方,该等款项可能须用于足额缴付有关类别的适当数目的股份,以供按该等基准向非选举股份的持有人配发及分派;或 |
| (b) | 有权获得该股息的成员有权选择收取记为缴足的股份配发,以代替董事会认为合适的全部或部分股息。在这种情况下,适用下列规定: |
| (一) | 任何此类配发的基础应由董事会确定; |
附件B-45
| (二) | 董事会在厘定配发基准后,须向有关股份的持有人发出不少于十(10)天的获授选举权的通知,并须连同该等通知表格寄发,并指明须遵循的程序,以及须递交妥为填妥的选举表格的地点及最迟日期及时间,才能生效; |
| (三) | 可就已获授予选举权的该部分股息的全部或部分行使选举权;及 |
| (四) | 股息(或获授予选举权的部分股息)不得就已妥为行使股份选择的股份以现金支付(“经选举的股份”),而有关类别的股份须按上述厘定的配发基准配发贷记为缴足款项的股份予经选举的股份持有人,为此目的,董事会须将公司任何部分的未分割利润(包括已结转的利润并记入董事会可能厘定的任何储备或其他特别账户、股份溢价账户、认购权储备以外的资本赎回储备)的贷方,该等款项可能须按规定足额缴付有关类别的适当数目的股份,以供按该等基准配发及分配予当选股份的持有人及在他们之间。 |
| (2) | (a) | 依照本第一百四十四条第(一)款的规定配发的股份,位pari passu就当时已发行的同一类别股份(如有的话)的所有方面而言,除参与有关股息或在有关股息的支付或宣布之前或同时支付、作出、宣布或宣布的任何其他分派、红利或权利外,除非在董事会宣布其建议就有关股息适用本条第144条第(2)款(a)或(b)项的规定的同时,或在其宣布有关分派、红利或权利的同时,董事会应明确规定根据本条第(1)款的规定拟配发的股份在参与该分配、红利或权利方面的排名。 |
| (b) | 董事会可根据本条第144条第(1)款的规定作出一切被认为必要或合宜的作为和事情,以使任何资本化生效,并全权授权董事会在股份成为可按零碎分配的情况下作出其认为合适的规定(包括将全部或部分零碎权益汇总和出售以及将所得款项净额分配给有权人士的规定,或被忽略或向上或向下取整,或零碎权益的利益产生于公司而非有关成员的规定)。董事会可授权任何人代表所有感兴趣的成员与公司订立协议,就该等资本化及其附带事宜作出规定,以及根据该授权订立的任何协议均对所有有关人士有效及具约束力。 |
附件B-46
(3)董事会可就公司的任何一项特定股息决定及决议,即使有本条第144条第(1)款的规定,股息仍可完全以贷记为缴足的股份配发的形式支付,而无须向股东提供任何选择以现金收取该等股息以代替该等配发的权利。
(4)如在没有登记声明或其他特别手续的情况下,传阅该等选举权的要约或配发股份会或可能会令董事会认为不合法或不切实可行,则董事会可在任何情况下决定根据本条第144条第(1)款作出的选举权及配发股份不得向任何注册地址在任何地区的股东提供或作出,而在该情况下,上述条文须在该决定的规限下予以解读和解释。因前述判决而受影响的议员,不得因任何目的而成为或被视为单独类别的议员。
(5)任何由董事会宣布就任何类别的股份派发股息的决议,可指明须向在特定日期营业结束时登记为该等股份持有人的人支付或分派该等股息,即使该日期可能是在该决议通过的日期之前的日期,而据此,股息须按照他们各自如此登记的持股向他们支付或分派,但不损害任何该等股份的转让人及受让人就该等股息本身所享有的权利。本条的规定比照适用于公司向会员提供的奖金、资本化发行、已实现资本利润的分配或要约或赠款。
储备
145.(不时)董事会须设立一个名为股份溢价账户的账户,并须将相等于就发行公司任何股份而支付的溢价的金额或价值的款项不时记入该账户的贷方。除本条款另有规定外,董事会可按本法案允许的任何方式适用股份溢价账户。公司应在任何时候遵守该法案有关股份溢价账户的规定。
(2)在建议任何股息前,董事会可从公司的利润中拨出其决定为储备金的款项,而储备金须由董事会酌情决定适用于公司的利润可适当应用的任何目的,而在该申请提出前,亦可由董事会酌情决定,受雇于公司业务或投资于董事会不时认为合适的投资,因此无须将构成储备或储备的任何投资与公司的任何其他投资分开或区分。董事会也可以在不放置相同储备的情况下结转其认为谨慎的不分配的任何利润。
附件B-47
资本化
146.公司可根据董事会的建议,于任何时间及不时通过一项普通决议案,内容大意为可取地将当其时任何金额的全部或任何部分资本化至任何储备或基金(包括股份溢价账及资本赎回储备及损益账)的贷方,而不论该等金额是否可供分配,并据此将该等金额设定为免费分配予会员或将有权分配的任何类别会员如以股息方式及按相同比例分派,则基于该等股息并非以现金支付,而是应用于或用于支付该等成员分别持有的公司任何股份的当其时未支付的金额,或用于支付公司的全部未发行股份、债权证或其他义务,将在该等成员之间配发和分配,记作已缴足,或部分以一种方式和部分以另一种方式,而董事会须使该决议生效,但就本第一百四十六条而言,股份溢价账户及任何代表未变现利润的资本赎回储备或基金,仅可用于缴足将配发予记为缴足款项的该等会员的公司未发行股份。
147.董事会可酌情解决与任何分配有关的任何困难,特别是可就零碎股份发出证书或授权任何人出售及转让任何零碎股份,或可解决分配应尽可能接近正确比例但并非完全正确的比例或可完全忽略零碎股份,并可决定向任何成员支付现金,以调整所有各方的权利,这对董事会来说似乎是合宜的。委员会可委任任何人代表有权参与分配的人签署任何为使其生效所必需或合宜的合约,而该委任对成员具有效力及约束力。
认购权储备
148.以下规定在不受该法禁止且符合该法规定的范围内具有效力:
(1)如只要公司为认购公司股份而发行的任何认股权证所附带的任何权利仍可行使,公司作出任何作为或从事任何交易,而根据认股权证条件的规定对认购价作出任何调整,会使认购价降至低于股份面值,则适用以下条文:
| (a) | 自该作为或交易发生之日起,公司应根据本条第148条的规定建立并在其后(在符合本条第148条规定的情况下)维持储备金(“认购权储备金”),其金额在任何时候不得低于当时将被要求资本化并用于全额支付所需发行的额外股份的面值金额的总和及根据下文(c)分段于悉数行使所有未行使认购权时获配发记为缴足款项的配发,并须运用认购权储备在该等额外股份获配发时缴足该等额外股份; |
| (b) | 认购权储备不得用于上述规定以外的任何目的,除非公司的所有其他储备(股份溢价账户除外)已被消灭,然后仅在法律要求的情况下并在法律要求的范围内用于弥补公司的损失; |
附件B-48
| (c) | 于任何认股权证所代表的全部或任何认购权获行使时,有关认购权须就相当于该认股权证持有人在行使其所代表的认购权时须缴付的现金金额的股份面值行使(或在部分行使认购权的情况下可能是该认股权证的有关部分),此外,须就该等认购权向行使认股权证持有人配发,记作缴足款项,等于以下两者之间差额的额外股份面值: |
| (一) | 该认股权证的持有人在行使其所代表的认购权时(或视情况而定,在部分行使认购权的情况下其相关部分)须支付的上述现金金额;及 |
| (二) | 经考虑认股权证条件的规定,该等认购权本可行使的股份的面值,如该等认购权有可能代表以低于面值认购股份的权利,并在行使后立即将认购权储备贷记款项中须全额缴付的该等额外面值股份的金额的数额资本化,并用于全额缴付该等额外面值股份,该等额外面值股份须随即配发贷记为全额缴付予行使认股权证持有人;及 |
| (d) | 倘在行使任何认股权证所代表的认购权时,认购权储备金的贷记款项不足以全额支付行使认股权证持有人有权获得的相等于上述差额的额外股份面值金额,则董事会须运用当时或其后变得可用的任何利润或储备金(包括,在法律许可的范围内,股份溢价账户)为此目的,直至上述额外面值股份缴足及配发,且在此之前,不得就公司当时已发行的缴足股份支付或作出股息或其他分派。在该等缴款及配发前,行使认股权证持有人须由公司向其发出证明其有权获配该等额外面值股份的证明。任何该等证书所代表的权利须采用注册形式,并可按当其时股份可转让的相同方式以一股为单位全部或部分转让,而公司须就有关的注册纪录册的备存及与注册纪录册有关的其他事宜作出董事会认为合适的安排,并须于发出该等证书时向每名有关行使保证持有人知悉该等注册纪录册的足够详情。 |
(二)依据本条规定配发的股份,与有关认股权证所代表的认购权相关行使时配发的其他股份在各方面享有同等地位。尽管有本条第(1)款的规定,行使认购权时不得配发任何股份的零头。
附件B-49
(三)本条关于设立和维持认购权储备金的规定,未经该等认股权证持有人或类别认股权证持有人的特别决议批准,不得以任何会变更或废止的方式予以变更或增补,或具有为本条项下任何认股权证持有人或类别认股权证持有人的利益而变更或废止该等规定的效力。
(4)公司当其时的核数师就认购权储备金是否须设立及维持的证明书或报告,如是,则须如此设立及维持的金额,就认购权储备金已被用于的目的,就其已被用于弥补公司亏损的程度,就须配发予行使认股权证持有人的额外面值股份记为缴足股款的证明或报告,而就有关认购权储备的任何其他事宜(在没有明显错误的情况下),则为结论性的,并对公司及所有认股权证持有人及股东具有约束力。
会计记录
149.董事会应促使对公司收到和支出的款项、发生此类收到和支出的事项、公司的财产、资产、信贷和负债以及该法案要求或必要的所有其他事项进行真实的账目,以真实和公平地看待公司的事务并解释其交易。
150.会计记录应保存在办公室或董事会决定的其他地点,并应始终开放供董事查阅。任何会员(董事除外)均无权查阅公司的任何会计记录或簿册或文件,除非法律赋予或董事会或公司在股东大会上授权。
151.在不违反第一百五十二条的情况下,应每年以第一百六十条规定的任何方式将董事报告的印本,连同资产负债表和损益表,包括法律要求附在其中的每一份文件,编制至适用的财政年度终了,并载有公司在方便的标题下的资产负债摘要和收支报表,连同审计报告的副本,发送给每个有权获得该报告的人。董事有酌情决定权在根据第五十七条举行的任何股东周年大会上向公司提交该等文件,在此情况下,该等文件须于股东大会日期至少十(10)天前送交每名有权获得该等文件的人士。本条不得要求将该等文件的副本寄发予公司地址未知的任何人或多于一名任何股份或债权证的共同持有人。
152.在适当遵守所有适用的法规、规则和条例,包括但不限于指定证券交易所的规则和条例,并获得根据这些法规所要求的所有必要同意(如有)的情况下,通过以任何法规不加禁止的方式向该人发送一份源自公司年度账目和董事报告的汇总财务报表,该财务报表的格式应符合适用的法律法规要求并包含相关信息,就任何人而言,应视为满足第一百五十一条的要求,但任何以其他方式有权获得公司年度财务报表及有关的董事报告的人,如获送达公司的书面通知要求,可要求公司向其发送除财务报表摘要外的公司年度财务报表及有关的董事报告的完整印本。
153.根据所有适用的法规、规则和条例,包括但不限于指定证券交易所的规则和条例,公司通过将第一百五十一条所指文件的副本以及(如适用)符合第一百五十二条规定的财务报告摘要登载于公司网站,即视为满足向第一百五十一条所指人员发送该条所指文件或根据第一百五十二条规定的财务报告摘要的要求,SEC或指定证券交易所或以第160条允许的任何其他方式(包括发送任何形式的电子通信)。
审计
154.在符合适用法律及指定证券交易所的规则及规例的规定下,董事会须委任一名核数师对公司的帐目进行审计,而该核数师的任期直至经董事决议免职为止。该等核数师可为成员,但公司的任何董事、高级人员或雇员在其继续任职期间,均无资格担任核数师。
155.根据该法,公司的账目应每年至少进行一次审计。
156.核数师的薪酬由审核委员会厘定,如审核委员会缺席,则由董事会厘定。
157.审计委员会可在审计员任期届满前随时解除其职务,并可藉决议委任另一名审计员代替。
158.核数师须在所有合理时间查阅公司备存的所有簿册及与其有关的所有帐目及凭单;并可要求公司董事或高级人员索取他们所管有的与公司簿册或事务有关的任何资料。
159.本章程规定的收支报表及资产负债表,须由核数师审核,并由核数师与有关的帐簿、帐目及凭单进行比较;并须就该等报表及资产负债表作出书面报告,述明该等报表及资产负债表的编制是否能公平地反映公司的财务状况及其于回顾期间的经营成果,如已向公司董事或高级人员索取资料,则该等报表及资产负债表是否已提供并已令人满意。公司的财务报表应由审计师按照公认的审计准则进行审计。审计机构应当按照公认的审计准则对此作出书面报告,并将审计机构的报告提交审计委员会。本文提及的公认审计标准可能是开曼群岛以外的国家或司法管辖区的审计标准。如果是,财务报表和审计员的报告应披露这一事实,并指明这类国家或司法管辖区。
附件B-50
通知
160.本公司根据本章程向会员发出或发出的任何通知或文件,不论是否发出,均须以书面或电文发出,电传或传真传送电文或其他形式的电子传送或电子通讯及任何该等通知及文件可由公司(i)亲自送达或交付予任何会员,或(ii)透过邮递方式以预付信封寄发予该会员,寄发地址为该会员在注册纪录册内出现的注册地址或其为此目的向公司提供的任何其他地址,或(iii)将文件传送至任何该等地址或传送至其向公司提供的任何电传或传真传送号码或电子号码或电子地址或网站为向其发出通知或文件,或转递通知或文件的人在有关时间合理及善意地认为将导致该会员妥为收到通知或文件,或(iv)亦可根据指定证券交易所的要求在适当报章以广告方式送达,或(v)在所有适用的法规、规则及规例(包括但不限于设计证券交易所的规则及规例)许可的范围内,通过将其置于公司网站,美国证券交易委员会或指定证券交易所。就股份的联名持有人而言,所有通知均须发给其中一名联名持有人,其姓名在登记册中居于首位,而如此发出的通知须视为已足够送达或送达所有联名持有人。
161.任何通知或其他文件:
| (a) | 如以邮递方式送达或交付,则须酌情以航空邮件方式发出,并须当作已于载有该信封的翌日送达或交付,而该信封已妥善预付并寄出地址,投递;在证明该送达或递送时,须足以证明载有该通知或文件的信封或包装纸已妥为投递,而一份由公司秘书或其他高级人员或董事会委任的其他人签署的书面证明书,证明载有该通知或其他文件的信封或包装纸已如此投递及投递,即为其确凿证据; |
| (b) | 以电子通讯方式发送的,自公司或其代理人的服务器发送之日起视为已送达。放置在公司网站、SEC或指定证券交易所的通知,视为公司在放置之日向会员发出; |
| (c) | 如以本条款所设想的任何其他方式送达或交付,须当作已在亲自送达或交付时送达或交付,或(视属何情况而定)在有关寄发或传送或公布时送达或交付;而为证明该送达或交付,由公司秘书或其他高级人员或董事会委任的其他人就该送达、交付、寄发或传送或公布的作为及时间签署的书面证明书,即为该等送达或交付的确凿证据;及 |
附件B-51
| (d) | 可在适当遵守所有适用的法规、规则和条例的情况下,以英文或经董事批准的其他语言发给会员。 |
162.(1)任何依据本条款以邮递方式交付或送至或留在任何成员的注册地址的通知书或其他文件,即使该成员当时已死亡或破产或已发生任何其他事件,且不论公司是否有死亡或破产或其他事件的通知,均须当作已就以该成员作为唯一或共同持有人的名义注册的任何股份妥为送达或交付,除非其姓名,在送达或交付该通知或文件时,已从登记册中除名为该份额的持有人,而就所有目的而言,该送达或交付均须被视为向该份额的所有利害关系人(不论是与其共同或作为通过或根据其主张)送达或交付该通知或文件的充分。
(2)公司可向因成员死亡、精神失常或破产而有权获得股份的人发出通知,方法是将通知以预付信件、信封或包装纸的形式邮寄给他,并按姓名寄发,或按死者代表的头衔寄发,或按破产人的受托人的头衔寄发,或按任何类似描述寄发,寄发地址(如有的话)由声称有此权利的人为此目的而提供,或(直至已如此提供该地址)以任何方式发出通知,而如果没有发生死亡、精神失常或破产,则可能会发出同样的通知。
(3)任何人藉法律、转让或其他方式而有权取得任何股份,须受有关该股份的每份通知书的约束,而该等通知书在其姓名及地址记入注册纪录册前,须已妥为给予其取得该股份的所有权的人。
(4)每名会员或根据章程或本章程的条文有权接获公司通知的人,可向公司注册一个电子地址,通知可送达予他。
签名
163.就本条文而言,看来是来自股份持有人或(视属何情况而定)董事的电报、电传或传真或电子传送电文,如属公司是来自董事或其秘书的股份持有人,或为其及代表其获正式委任的律师或正式授权的代表,如在有关时间所依赖的人没有获得明确的相反证据,则须当作是由该持有人或董事按收到时的条款签署的书面文件或文书。公司拟作出的任何通知或文件的签署,可采用书面、印刷或电子方式作出。
清盘
164.(1)在符合第一百六十四条第(2)款的规定下,董事会有权以公司名义及代表公司向法院提出呈请,要求公司清盘。
附件B-52
(2)除非AC另有规定,公司被法院清盘或自愿清盘的决议为特别决议。
165.(1)如公司须清盘,而可供各成员分配的资产须多于足以偿还清盘开始时缴足的全部资本,则在符合任何特别权利、特权或限制下,于清盘时可供分配的剩余资产分配予任何类别或类别的股份(i),超出部分应按各自所持股份缴足金额的比例在该等成员之间按同等比例分配,以及(ii)如公司清盘,而可在该等成员之间分配的资产本身不足以偿还全部缴足资本,则应分配该等资产,以使亏损按缴足或应已缴足的资本的比例由该等成员承担,于各自所持股份清盘开始时。
(2)如公司须清盘(不论清盘是自愿进行还是由法院进行),则清盘人可在特别决议的授权及该法案所规定的任何其他制裁下,在成员之间以实物或实物分割公司的全部或任何部分资产,而不论该等资产是否由一种财产组成,或由按上述不同种类划分的财产组成,并可为此目的在任何一个或多个类别或多个类别的财产上设定他认为公平的价值,并可决定如何在成员或不同类别的成员之间进行此种分割。清盘人可藉同样的授权,为具有同样授权的清盘人认为合适的成员的利益,将资产的任何部分归属于受托人的信托,而公司的清算可结束,公司解散,但不得强迫任何分担人接受就其负有法律责任的任何股份或其他财产。
无偿性
166.每名董事(包括就本条而言根据本章程条文的规定委任的任何候补董事)、秘书或公司当时及不时的其他高级人员(但不包括核数师)及同一人的遗产代表(各自为“获弥偿人”),均须从该获弥偿人所招致或承受的所有诉讼、法律程序、成本、费用、开支、损失、损害或法律责任中,以公司的资产及利润获得弥偿及担保,而非因该获弥偿人本身的不诚实而招致或承受的损害或法律责任,故意失责或欺诈,在或有关公司业务或事务的进行(包括由于任何判断错误)或在执行或履行其职责、权力、授权或酌情权方面,包括在不损害前述一般性的原则下,该获弥偿人在开曼群岛或其他地方的任何法院为有关公司或其事务的任何民事诉讼进行辩护(不论是否成功)而招致的任何费用、开支、损失或法律责任。
财政年度
167.除非董事另有决定,否则公司的财政年度须于各年度的12月31日结束。
附件B-53
对章程大纲及章程细则的修订
及公司名称
168.任何条款不得撤销、变更或修改,也不得新增条款,直至该条款经会员特别决议通过。更改组织章程大纲的条文或更改公司名称须以特别决议作出。
信息
169.任何成员均无权要求发现或任何有关公司交易的任何细节或任何属于或可能属于商业秘密或秘密过程性质的事项,而该等事项可能与公司业务的进行有关,而董事认为向公众传达该等信息将不符合公司成员的利益。
附件B-54