查看原文
免责申明:同花顺翻译提供中文译文,我们力求但不保证数据的完全准确,翻译内容仅供参考!

 

 

美国

证券交易委员会

华盛顿特区20549

 

 

表格20-F

(标记一)

 

根据1934年《证券交易法》第12(b)或12(g)条提交的☐注册声明

 

或者

 

根据1934年《证券交易法》第13或15(d)条提交的年度报告

 

截至2022年12月31日的财政年度。

 

或者

 

根据1934年《证券交易法》第13或15(d)条提交的☐过渡报告

 

或者

 

☐根据1934年《证券交易法》第13或15(d)条提交的公司报告

 

要求本壳公司报告的事件发生日期

 

过渡时期

 

委员会档案编号:001-39025

 

玖富公司。

 

(注册人的确切名称在其章程中指明)

 

不适用

 

(将登记员姓名翻译成英文)

 

开曼群岛

(法团或组织的司法管辖权)

 

来广营西路5号5号楼1207室

北京市朝阳区100012

中华人民共和国

 

(主要行政办公室地址)

 

Li Zhang,首席财务官

来广营西路5号5号楼1207室

北京市朝阳区100012

中华人民共和国

电话:+ 86(10)8527-6996

邮箱:zhangli1@9Fbank.com.cn

(公司联系人的姓名、电话、电子邮件和/或传真号码和地址)

 

根据该法第12(b)节登记或将要登记的证券:

 

每一类的名称   交易代号)   每个注册交易所的名称
美国存托股份,每股代表20股A类普通股   JFU   纳斯达克全球市场
A类普通股,每股面值0.00001美元 *       纳斯达克全球市场 *

 

* 不用于交易,但仅限于与美国存托股票在纳斯达克全球市场的上市有关。

 

根据该法第12(g)节登记或将要登记的证券:

 

 

(班级名称)

 

根据该法第15(d)节有报告义务的证券:

 

 

(班级名称)

 

 

 

 

请注明截至年度报告所涉期间结束时发行人各类资本或普通股的流通股数量:

 

截至2022年12月31日,发行在外的普通股为235,466,660股,每股面值0.00001美元,为174,304,260股A类普通股和61,162,400股B类普通股。

 

如果注册人是《证券法》第405条所界定的知名、经验丰富的发行人,请用复选标记表示。☐是否

 

如果本报告是年度报告或过渡报告,请用复选标记表明根据1934年《证券交易法》第13或15(d)节,登记人是否无需提交报告。☐是否

 

注----勾选上述方框并不免除根据1934年《证券交易法》第13或15(d)节要求提交报告的任何登记人根据这些条款承担的义务。

 

用复选标记表明注册人是否:(1)在过去12个月内(或在要求注册人提交此类报告的较短期限内)提交了1934年《证券交易法》第13或15(d)条要求提交的所有报告,以及(2)在过去90天内是否遵守此类提交要求。☐否

 

用复选标记表明登记人是否在过去12个月内(或在要求登记人提交此类文件的较短时间内)以电子方式提交了根据条例S-T规则第405条(本章第232.405条)要求提交的每一份交互式数据文件。☐否

 

通过复选标记指明注册人是大型加速申报人、加速申报人、非加速申报人还是新兴成长型公司。参见《交易法》第12b-2条中“大型加速申报人”、“加速申报人”和“新兴成长型公司”的定义。

 

大型加速文件管理器☐ 加速披露公司 非加速文件☐ 新兴成长型公司

 

如果一家新兴成长型公司按照美国公认会计原则编制财务报表,请勾选注册人是否选择不使用延长的过渡期来遵守根据《交易法》第13(a)节规定的任何新的或经修订的财务会计准则†。☒

 

†“新的或经修订的财务会计准则”是指财务会计准则委员会在2012年4月5日之后发布的对其会计准则编纂的任何更新。

 

用复选标记表明注册人是否已就编制或发布其审计报告的注册会计师事务所根据《萨班斯-奥克斯利法》(15 U.S.C. 7262(b))第404(b)节对其财务报告内部控制有效性的评估向其管理层提交了报告和证明。☐

 

如果证券是根据该法第12(b)节登记的,请用复选标记表明备案中所列登记人的财务报表是否反映了对先前发布的财务报表的错误更正。☐

 

用复选标记表明,这些错误更正中是否有任何一项是需要对登记人的任何执行干事根据§ 240.10D-1(b)在有关追回期间收到的基于奖励的报酬进行追回分析的重述。☐

 

请用复选标记表明登记人在编制本备案文件所列财务报表时采用了哪种会计基础:

 

美国公认会计原则 已发布的《国际财务报告准则》
国际会计准则理事会☐
   
其他☐

 

如果在回答上一个问题时已勾选“其他”,请用复选标记表示登记人选择遵循的财务报表项目。☐项目17 ☐项目18

 

如果这是一份年度报告,请用复选标记表明注册人是否为空壳公司(如《交易法》第12b-2条所界定)。☐是否

 

(仅适用于过去五年内参与破产程序的发行人)

 

在根据法院确认的计划分发证券之后,用复选标记表明登记人是否已提交1934年《证券交易法》第12、13或15(d)条要求提交的所有文件和报告。☐是☐否

 

 

 

 

 

 

目 录

 

简介
前瞻性陈述 三、
第一部分 1
项目1。董事、高级管理人员和顾问的身份 1
项目2。提供统计数据和预期时间表 1
项目3。关键信息 1
项目4。关于公司的资料 57
项目4A。未解决的工作人员意见 98
项目5。经营和财务审查及前景 99
项目6。高级管理人员和雇员 116
项目7。主要股东及关联方交易 124
项目8。财务信息 126
项目9。要约和上市 128
项目10。补充资料 128
项目11。关于市场风险的定量和定性披露 145
项目12。股票以外证券的说明 146
第二部分。 148
项目13。违约、股息拖欠和违约 148
项目14。对证券持有人权利和收益使用的重大修改 148
项目15。控制和程序 148
项目16。保留 150
项目16A。审计委员会财务专家 150
项目16B。Code of Ethics 150
项目16C。主要会计师费用和服务 150
项目16D。审计委员会的上市标准豁免 151
项目16E。发行人和附属购买者购买股票 151
项目16F。变更注册人的核证账户 151
项目16G。公司治理 151
项目16H。矿山安全披露 151
项目16I。关于防止检查的外国司法管辖区的披露 151
项目16J。内幕交易政策 151
第三部分。 152
项目17。财务报表 152
项目18。财务报表 152
项目19。展览 152

  

i

 

 

简介

 

除非另有说明和上下文另有要求,本年度报告中提及:

 

“玖富”、“我们”、“我们的公司”、“我们的”和“我们的”是指(i)玖富及其子公司在描述我们在中国境外提供的财富管理服务(包括互联网证券服务、金融科技业务、基金销售和保险经纪服务),以及(ii)玖富公司、其子公司、VIE及其在中国的子公司在描述我们业务的一般性质和我们的综合财务信息的背景下;

 

“ADS”指的是我们的美国存托股份,每一股代表20股A类普通股;

 

“中国”或“中国”指中华人民共和国,仅就本年度报告而言,不包括中国香港特别行政区、中国澳门特别行政区和台湾;

 

“A类普通股”指我们的A类普通股,每股面值0.00001美元;

 

“B类普通股”指我们的B类普通股,每股面值0.00001美元;

 

“金融机构合作伙伴”指提供保险和担保服务的金融机构,以及机构融资合作伙伴;

 

“固定收益产品”指投资于通过我们之前的P2P借贷信息中介服务促成的贷款,这些贷款受适用的中国法律法规的约束;

 

“机构融资合作伙伴”指的是在我们之前的直接贷款计划中与我们合作的银行和其他机构,这些机构为我们的借款人发放的贷款提供资金;

 

“贷款发放额”是指向借款人发放的贷款总额,包括我们的VIE以前的循环贷款产品、非循环贷款产品和直接贷款计划在特定时期内的贷款发放额。由机构融资伙伴提供资金的贷款的贷款发放额,无论其性质是循环贷款还是非循环贷款,均计入我们的VIE以前的直接贷款计划下的贷款发放额;

 

“商户合作伙伴”指通过我们的VIE在线平台连接的线上商户和线下商户,包括通过我们的一卡通链接的中国银联支付渠道连接的商户;

 

“普通股”或“普通股”指我们的A类普通股和B类普通股,每股面值0.00001美元;

 

“人民币”和“人民币”是指中国的法定货币;

 

“美元”、“美元”、“美元”和“美元”是指美国的法定货币;

 

“VIE”或“合并关联实体”是指玖富数科科技集团有限公司(“玖富数科”,前称北京玖富时代投资咨询有限公司、玖富网金融控股集团有限公司和玖富金科控股集团有限公司)、北京普汇联银信息技术有限公司(“北京普汇”)、珠海慧科联银科技有限公司(“珠海联银”)、北京奕启迈科技有限公司(“奕启迈”,前称北京五孔茂科技有限公司和北京超卡网络科技有限公司)和深圳富源网络科技有限公司(“深圳富源”);以及

 

“外商独资企业”指前海富源网络科技(深圳)有限公司、北京数知联银科技有限公司、珠海小金沪联科技有限公司和珠海悟空优品科技有限公司,以及我们在中国的其他全资子公司。

 

我们以人民币表示我们的财务业绩。我们不对任何人民币或美元金额可能已或可能已兑换成美元或人民币(视情况而定)按任何特定汇率或根本不作任何陈述。中国政府对其外汇储备的控制,部分是通过直接监管人民币兑换外汇和限制对外贸易来实现的。除另有说明外,本年度报告中所有人民币对美元及美元对人民币的换算均按人民币6.8972元兑1.00美元的汇率进行,即截至2022年12月30日的中午买入汇率。我们某些附属公司的功能货币为人民币或美元以外的当地货币(如港元)。在编制本年度报告所载的财务业绩时,我们采用了本年度报告其他部分所载财务报表所载的汇率。

 

 

 

前瞻性陈述

 

本年度报告载有与我们目前的预期和对未来事件的看法有关的前瞻性陈述。这些陈述涉及已知和未知的风险、不确定性和其他因素,这些因素可能导致我们的实际结果、业绩或成就与前瞻性陈述中明示或暗示的内容存在重大差异。这些声明是根据1995年《美国私人证券诉讼改革法案》的“安全港”条款做出的。

 

你可以通过诸如“可能”、“将”、“预期”、“预期”、“目标”、“估计”、“打算”、“计划”、“相信”、“可能”、“潜在”、“继续”或其他类似的表达方式来识别其中一些前瞻性陈述。我们的这些前瞻性陈述主要基于我们目前对未来事件的预期和预测,我们认为这些事件可能会影响我们的财务状况、经营业绩、业务战略和财务需求。这些前瞻性陈述包括以下方面的陈述:

 

我们的目标和战略;

 

我们对我们的产品和服务的需求和市场接受度的期望;

 

我们对我们与用户和其他合作伙伴的关系的期望;

 

我们未来的业务发展、经营业绩和财务状况;

 

我们行业的竞争;

 

有关的政府政策和条例,以管理我们的公司结构,业务和行业;

 

中国内地、香港及我们经营业务的其他地方的一般经济及业务状况;

 

公共卫生事件(包括新冠疫情)对我们的业务运作、我们经营的行业以及中国及其他地方的整体经济的影响;及

 

基于或与上述任何一项有关的假设。

 

你应阅读这份年度报告和我们在这份年度报告中提到的文件,并已作为证据提交给这份年度报告的完整和理解,我们的实际未来结果可能与我们的预期有重大的不同。其他各节(包括"项目3。关键信息——风险因素”)在本年度报告中讨论了可能对我们的业务和财务业绩产生不利影响的因素。此外,我们在一个不断变化的环境中运作。新的风险因素不时出现,我们的管理层不可能预测所有的风险因素,我们也无法评估所有因素对我们业务的影响,或任何因素或各种因素的组合在多大程度上可能导致实际结果与任何前瞻性陈述中包含的结果存在重大差异。我们用这些警示性声明来限定我们所有的前瞻性声明。

 

你不应该依赖前瞻性陈述作为对未来事件的预测。本年度报告中的前瞻性陈述仅涉及截至本年度报告作出陈述之日的事件或信息。除法律要求外,我们没有义务公开更新或修改任何前瞻性陈述,无论是由于新信息、未来事件或其他原因,在作出陈述之日之后,或反映意外事件的发生。

 

三、

 

 

第一部分

 

项目1。董事、高级管理人员和顾问的身份

 

不适用。

 

项目2。提供统计数据和预期时间表

 

不适用。

 

项目3。关键信息

 

我们的控股公司的Structure和与我们的VIE的合同安排

 

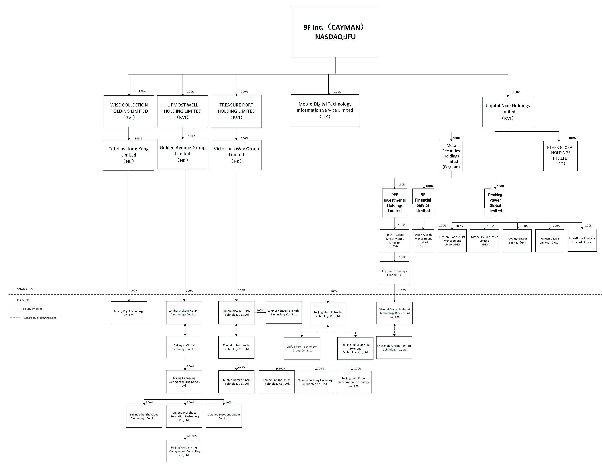
玖富公司是一家控股公司,没有自己的实质性业务。我们的大部分业务是通过我们在中国的子公司和我们的VIE进行的。中国法律法规禁止或限制外资持有在中国境内提供增值电信服务的公司的股权。因此,我们在中国的增值电信服务是通过我们的VIE进行的,以遵守中国的法律和法规,为投资者提供对这些实体的外国投资的敞口。我们的美国存托凭证的投资者不是在收购我们在中国的经营实体的任何股权,而是在收购玖富公司的股权,该公司是一家在开曼群岛注册成立的控股公司,并不独立经营。

 

我们与我们的子公司、我们的VIE和我们VIE的股东签订了一系列合同安排,包括主排他服务协议、代理协议和授权书、排他性期权协议和股权质押协议。由于这些合同安排,我们有权指导我们的VIE的活动,这些活动对它们的经济业绩影响最大。作为主要受益人,我们也有权获得我们的VIE所产生的几乎所有经济利益,我们有义务承担它们所造成的任何和所有经济损失。此外,在中国法律允许的范围内,我们拥有独家选择权,可以购买我们每个VIE的全部或部分股权。基于上述理由,虽然我们并不拥有VIE的权益,但我们认为,根据财务会计准则委员会会计准则编纂专题810-合并,我们的VIE应被视为可变利益实体,我们应被视为VIE的主要受益者。因此,我们按照美国公认会计原则将我们的VIE及其财务业绩合并到我们的合并财务报表中。我们、我们的中国子公司和我们的VIE及其各自股东之间的每一套合同安排的实质条款基本相似。某些关键术语概述如下:

 

主专享服务协议。根据我们的相关中国子公司与我们的相关VIE之间的主独家服务协议,我们的中国子公司拥有向每个VIE提供技术支持和咨询服务的独家权利。此外,每个VIE都不可撤销地授予我们的中国子公司一项独家和不可撤销的选择权,以中国法律允许的最低价格购买每个VIE的任何或全部资产和业务。

 

代理协议和授权书。根据代理协议和授权书,我们的相关中国子公司、每个相关VIE和VIE的每个股东,这些股东不可撤销地提名、任命并构成我们的中国子公司及其继任者作为他的实际代理人,以行使他作为每个VIE的股东的任何和所有权利。

 

排他性选择协议。根据我们在中国的相关子公司玖富公司、各相关VIE和VIE各股东之间的排他性选择权协议,该股东不可撤销地授予玖富公司或其指定人士在中国法律允许的范围内随时购买其在VIE的全部或部分股权的排他性选择权,价格等于该股东在VIE注册资本中支付的实际出资额与中国法律允许的最低价格中的较高者。

 

股权质押协议。根据我们的相关中国子公司、每个VIE和每个VIE的每个股东之间的股权质押协议,这些股东将其在VIE的所有股权质押给我们的中国子公司,以确保VIE及其股东履行各自在适用合同安排下的义务。如果出质人或VIE违反其在这些合同安排下的义务,我们的中国子公司作为质权人将有权享有某些权利和补救措施,包括优先收取拍卖或处置每个VIE的质押股权所得的收益。我们的中国子公司也有权在质押期限内收取质押股权的股息。

 

1

 

 

关于这些合同安排的详细情况,见"项目4。公司信息——组织Structure ——与我们的VIE及其股东的合同安排。”

 

在向我们提供对VIE的控制权方面,合同安排可能不如直接所有权有效,而且我们在执行这些安排的条款方面可能会产生大量费用。例如,如果我们拥有VIE的直接所有权,我们将能够行使作为股东的权利,对VIE的董事会进行改革,而董事会又可以在管理和业务层面实施改革,但须遵守任何适用的信托义务。但是,根据目前的合同安排,我们必须依靠VIE和VIE股东履行其在这些安排下的义务,对VIE及其附属公司行使控制权。虽然根据合约安排,我们有权更换每个VIE的任何股东,但如果这些股东中的任何一方不合作,或与这些合约有关的任何争议出现并仍未解决,我们将不得不通过中国法律、仲裁、诉讼和其他法律程序执行我们在这些合约下的权利。我们的合同安排没有经过中国法院的检验,而且,关于如何根据中国法律解释或执行可变利益实体背景下的合同安排的先例很少,正式指导也很少,因此,如果有必要,这类诉讼的最终结果仍存在很大的不确定性。请参阅“— D.风险因素——与我们的公司Structure相关的风险——我们在大部分业务运营中依赖与每个VIE及其股东的合同安排,这在提供运营控制方面可能不如直接所有权有效,VIE的股东可能无法履行合同安排下的义务”和“— D.风险因素——与我们的公司Structure相关的风险—— VIE或其股东未能履行我们与他们签订的合同安排下的义务将对我们的业务、财务状况和经营业绩产生重大不利影响。”

 

中国政府未来可能采取的行动也存在很大的不确定性,这些行动可能会影响我们与VIE的合同安排的可执行性。如果中国政府发现建立我们业务结构的合同安排不符合中国法律或法规,或者如果这些法律或法规或其解释在未来发生变化,我们可能被迫放弃我们在这些业务中的权益,这可能导致我们的VIE被取消合并。因此,我们的运营和财务表现可能会受到重大不利影响,我们的美国存托凭证可能会大幅贬值或变得一文不值。见" —— D.风险因素——与我们的公司Structure相关的风险——中国现行和未来的法律、法规和规则的解释和适用存在重大不确定性,这些法律、法规和规则涉及为我们在中国的业务建立VIE结构的商业安排,包括中国政府未来可能采取的行动,这可能会严重影响这些合同安排的可执行性,从而对玖富公司的财务状况和经营业绩产生重大影响。如果中国政府发现此类商业安排不符合中国的相关法律、法规和规则,或者如果这些法律、法规,如果未来规则或解释发生变化,我们可能会受到严厉处罚,或被迫放弃我们在VIE中的权益,并可能失去整合其财务信息的能力。”

 

本组织内部的现金转移和股息分配

 

现金可以以下列方式在本组织内转移:(i)我们可以通过出资或贷款、通过中间控股公司或其他方式向我们的子公司(包括我们的中国子公司)转移资金;(ii)我们和我们的子公司可以向VIE提供贷款,反之亦然;(iii)资金可以在VIE和我们的子公司(包括我们的中国子公司)之间转移,作为VIE协议所设想的服务的服务费,作为偿还贷款或根据其他商业合同;(iv)我们的子公司,包括我们的中国子公司,可以通过中间控股公司或其他方式向我们支付股息或其他分配。

 

由于我们通过合同安排控制VIE,我们和我们的子公司都不能直接向VIE或它们各自的子公司出资。

 

下表描述了我们、我们的子公司和VIE在所述期间进行的转账:

 

    年终
12月31日,
2022(2)
    (人民币
百万)

我们对海外子公司的出资(1)

 
从我们向我们的海外子公司提供的贷款
 
我们或我们的海外子公司对中国子公司的出资
 
从我们或我们的海外子公司向中国子公司提供的贷款
 
从我们的子公司到VIE的贷款,净额
 
我们的子公司向VIE支付的其他款项
 
VIE及其子公司向我们的子公司支付的其他款项
  9.17

 

注意事项:

 

(1) “境外子公司”是指除中国子公司以外的所有子公司。

 

(2) 在截至2022年12月31日的财政年度内,我们的某些海外子公司向我们的某些中国子公司支付了若干款项,金额分别为人民币1,090万元的费用和人民币450万元的技术服务费,但没有实际支付。

 

2

 

 

此外,截至本年度报告之日,(i)玖富公司、我们的子公司和我们的VIE公司尚未宣布或支付股息或进行任何分配;(ii)玖富公司、我们的子公司和我们的VIE公司打算根据我们过去的做法在不久的将来分配收益或结清根据VIE协议欠下的款项。根据开曼群岛法律的某些限制,我们的董事会对是否分配股息有酌处权。即使我们的董事会决定宣布并支付股息,未来股息的时间、金额和形式(如果有的话)将取决于(其中包括)我们未来的经营业绩和现金流、我们的资本要求和盈余、我们从我们的子公司收到的分配金额(如果有的话)、我们的财务状况、合同限制以及我们董事会认为相关的其他因素。请参阅“—— D.风险因素——与我们的美国存托股票相关的风险——因为我们预计在可预见的未来不会派发股息,你必须依靠我们的美国存托凭证的价格升值来获得投资回报。”

 

以下讨论说明了假设我们在中国需要缴纳的税款:(一)我们有应纳税所得,(二)我们决定在未来支付股息:

 

    税收
场景(1)
 
    法定
税收和
标准
费率
 
假设税前收益(2)     100.0 %
按25%的法定税率征收收益税(3)     (25.0 )%
可供分配的净收益     75.0 %
按10%的标准税率扣缴税款(4)     (7.5 )%
对母公司/股东的净分配     67.5 %

 

注意事项:

 

(1) 为了这个例子的目的,税收计算已被简化。在中国,不考虑时间差异的假设账面税前利润金额等于应纳税所得额。

 

(2) 根据VIE协议的条款,我们的VIE必须为我们的子公司提供的服务付费。这些费用应确认为我们的VIE的费用,相应的金额应确认为我们的中国子公司的服务收入,并在合并时予以抵消。出于所得税目的,我们的中国子公司和VIE在单独的公司基础上提交所得税申报表,因为中国法律不允许提交合并纳税申报表。所支付的费用由我们的VIE确认为税收减免,并由我们的中国子公司确认为收入,并且应该是税收中性的,除非我们的VIE或中国子公司有资格享受优惠所得税税率。

 

(3) 我们的某些子公司和VIE在中国有资格享受优惠所得税税率(15%或20%)。然而,这种费率须经限定,属临时性质,在今后支付分配款时可能无法提供。为了这一假设例子的目的,上表反映了适用全部法定税率的最高税率设想。

 

(4) 中国企业所得税法对外商投资企业向其在中国境外的直接控股公司分配的股息征收10%的预提所得税。如果FIE的直接控股公司在香港或与中国有税收协定安排的其他司法管辖区注册,则适用5%的较低预提所得税税率,但须在分配时进行资格审查。为了这一假设例子的目的,上表假定了适用全额预扣税款的最大征税情形。

 

上表是在假设每个VIE的所有利润将作为费用分配给我们在中国的子公司的情况下编制的,这些子公司在税收中性的合同安排下。如果未来VIE的累计收益超过支付给我们中国子公司的费用(或者如果这些实体之间当前和预期的费用结构被确定为非实质性的,并且中国税务机关不允许),VIE可以作为最后手段,将VIE中滞留现金的金额不可扣除地转移给我们中国子公司。这将导致此类转让在为我们的VIE产生中国子公司的应税收入时,在中国的税收目的上不可扣除。这样的转移和相关的税收负担将使我们的税后收入减少到税前收入的大约51%。我们的管理层认为,发生这种情况的可能性微乎其微。

 

根据中国的法律和法规,我们的中国子公司作为在中国的外商独资企业,只能从根据中国会计准则和法规确定的各自的累计税后利润中支付股息。此外,外商独资企业须每年至少拨出累计税后利润的10%(如有的话),用作某些法定储备金,直至该等储备金总额达到其注册资本的50%为止。外商独资企业可以根据《中华人民共和国会计准则》的规定,自行决定将其税后利润的一部分分配给全权基金。这些储备金和全权委托基金不能作为现金红利分配。外商独资公司将股息汇出中国,须经国家外汇管理局指定的银行审查,并申报和缴纳预扣税款。此外,如果我们的中国子公司和VIE未来代表它们自己产生债务,管理它们债务的工具可能会限制它们向我们支付股息或进行其他分配或支付的能力。作为一家控股公司,我们可能依赖我们的子公司(包括我们的中国子公司)支付的股息和其他股权分配来满足我们的现金和融资需求。然而,我们的中国子公司将无法支付股息,直到它们产生累积利润并满足上述要求。见“—— D.风险因素——与在中国内地和香港开展业务相关的风险——我们依赖中国子公司支付的股息和其他股权分配来满足我们可能有的现金和融资需求,而对中国子公司向我们付款的能力的任何限制都可能对我们开展业务的能力产生重大不利影响。”

 

3

 

 

中国当局就我们的VIE和中国子公司的运营所需的许可

 

我们通过我们的中国子公司、VIE和VIE的子公司在中国开展业务。我们的中国子公司、我们的VIE和我们的VIE的子公司必须获得并已获得中国国家市场监督管理总局及其当地同行颁发的营业执照。此外,我们的一些VIE及其附属公司须取得并已取得与其经营有关的一系列经营许可证和许可证,包括但不限于(i)由玖富树科、易奇迈、Beijng玖富普惠信息技术有限公司(“玖富普惠”)及我们的VIE的其他三家附属公司(包括深圳百世品质商城科技贸易有限公司(“百世品质商城”)、北京木鱼科技发展有限公司和北京聚慧轩科技有限公司(“北京聚慧轩”)持有的提供“互联网信息服务”的增值电信业务经营许可证,(二)易企麦、百世品质商城、北京聚惠轩持有的提供“在线数据处理及交易处理服务”的增值电信业务经营许可证,(三)易企麦、北京利融行商贸有限公司(“北京利融行”)、百世品质商城、北京聚惠轩、贵州雕贡酒业有限公司持有的食品经营许可证,(四)酒航保险经纪有限公司持有的保险经纪许可证,(五)厦门富诚融资担保有限公司持有的融资性担保组织业务许可证,(六)北京聚惠轩持有的广播电视节目制作经营许可证,(vii)北京聚慧轩持有的互联网药品信息服务资格证书,(viii)北京聚慧轩持有的出版物经营许可证。

 

截至本年度报告日期,我们没有收到任何警告,也没有受到任何中国当局的任何处罚或其他纪律行动,因为我们没有获得或不充分的批准或许可与我们的业务活动有关。对于我们、我们的中国子公司、我们的VIE或我们的VIE在中国的子公司申请任何必要的许可,我们没有被任何中国当局拒绝。

 

如果(i)我们在不经意间断定某些许可或批准已经获得或不是必需的,或(ii)适用的法律、规例或其解释发生变化,而我们在未来需要额外的许可或批准,我们可能需要花费大量时间和成本来获得这些许可或批准。如果我们无法以商业上合理的条款及时或以其他方式这样做,我们可能会受到中国监管机构的制裁,包括罚款和处罚、对我们提起诉讼和其他形式的制裁,我们开展业务、作为外国投资在中国投资或接受外国投资、或在美国或其他海外交易所上市的能力可能会受到限制,我们的业务、声誉、财务状况和经营业绩可能会受到重大不利影响。有关更多详细信息,请参阅“— D.风险因素—与我们的业务和行业相关的风险—我们没有在中国持有任何证券经纪业务的牌照或许可证。如果我们在中国的某些活动被有关部门视为在中国提供证券经纪服务、投资咨询服务或以其他方式开展证券业务,我们的业务、财务状况、经营业绩和前景可能会受到重大不利影响,”“——风险因素——与我们的业务和行业相关的风险——证券经纪和财富管理行业的监管和法律制度未来的任何变化都可能对我们的业务模式产生重大影响,”“— D.风险因素—与我们的业务和行业相关的风险—我们在香港和东南亚国家的业务运营受到广泛的监管要求,任何不遵守这些要求或这些监管要求的变化可能会影响我们的业务运营和财务业绩,”“— D.风险因素—与在中国内地和香港开展业务相关的风险—中国法律制度的不确定性以及中国法律法规的解释和执行可能会限制您和我们可获得的法律保护,阻碍我们的能力以及我们的证券(包括美国存托凭证)的任何持有人提供或继续提供此类证券的能力,导致我们的业务运营发生重大不利变化,并损害我们的声誉,这将对我们的财务状况和经营业绩产生重大不利影响,并导致美国存托凭证价值大幅下降或变得一文不值,”和“—— D.风险因素——与在中国内地和香港开展业务相关的风险——我们可能会受到中国对互联网相关或金融相关业务和公司的监管的复杂性、不确定性和变化的不利影响,以及任何适用于我们业务的必要批准、许可、许可或备案的缺乏,都可能对我们的业务和经营业绩产生重大不利影响。”

 

4

 

 

然而,中国当局对现行法律法规的实施和解释以及中国未来的立法举措仍存在不确定性。2021年7月6日,中共中央办公厅、国务院办公厅联合印发《关于依法严厉打击非法证券活动的意见》。《意见》强调,要加强对非法证券活动的管理和对中国企业境外上市的监管。采取有效措施,推动相关监管制度建设,解决在境外上市的中国企业的风险和事件、网络安全问题、数据隐私保护要求等类似问题。近日,经国务院批准,中国证监会于2023年2月17日发布了《境内公司境外发行证券并上市试行管理办法》及五项配套指引,自2023年3月31日起施行。根据《试行办法》及配套指引,中国公司在境外股票市场直接或间接通过境外控股公司发行股票、存托凭证、可转换公司债券或其他类股权证券的,应当向中国证监会备案。发行人(如发行人为中国公司)或其附属中国公司(如发行人为境外控股公司)必须就发行人进行的首次公开发行、后续发行及其他发行活动向中国证监会备案。具体而言,发行人在境外进行的首次公开发行和上市、二次或双重一级上市的申报,应当在其境外上市申请首次提交后三个工作日内向中国证监会提交。《试行办法》进一步规定,2023年3月31日前已在境外上市的公司构成“现有发行人”,不需立即办理境外上市备案手续,但进行二次或双重一级上市、后续发行、债券发行或者涉及其他需要向中国证监会备案的情形的,应当按规定办理备案手续。具体而言,发行人在其曾发行或上市证券的同一境外市场进行的后续发行,应当在后续发行完成后三个工作日内向中国证监会提交备案文件。发行人在境外上市申请提交之日起三个营业日内,应当向中国证监会提交其在境外上市申请的备案文件。发行人一旦在境外上市,还须在下列重大事项发生后三个工作日内向中国证监会报告:(一)发行人控制权发生变更;(二)外国证券监管机构或相关主管部门对发行人采取的调查、处罚或其他措施;(三)上市地位发生变更或上市板块发生转移;(四)发行人自愿或强制退市。中国公司未履行备案程序或者在备案文件中隐瞒重大事实或者重大内容弄虚作假的,可能受到责令改正、警告、罚款等行政处罚,其控股股东、实际控制人、直接负责的主管人员和其他直接责任人员也可能受到警告、罚款等行政处罚。更详细的信息,见"项目4。关于公司的信息—— B.业务概况——与我们在中国的业务运营相关的法规——与并购规则和海外上市相关的法规。”然而,由于《审判办法》是新颁布的,对《审判办法》的解释、适用和执行仍不明确。如果我们未来的任何发行、上市或任何其他筹资活动都需要根据《试行办法》向中国证监会提交备案程序,我们是否能够及时完成备案程序或根本无法确定。

 

2021年12月27日,国家发改委、商务部、商务部联合发布《外商投资入境特别管理措施(负面清单)(2021年版)》,于2022年1月1日起施行,取代之前的版本。根据《负面清单》第6条,中国公司如从事《负面清单》禁止外商投资的业务或被禁止的业务,寻求在海外发行或上市,必须获得政府主管部门的批准。此外,该中国公司的外国投资者不得参与该公司的经营或管理,其持股比例应遵守有关外国投资者管理中国证券投资的规定。在发改委2022年1月举行的新闻发布会上,一位发改委官员表示,负面清单第6条仅适用于发行人为中国公司的中国公司在境外直接上市和发行(例如中国公司在香港交易所H股上市),不适用于通过在境外注册成立的境外控股公司(如我们之前的发行和在纳斯达克上市)的中国公司在境外间接上市或发行。正如上述官员所指出的,中国公司的间接境外上市和发行应受境外上市规则的监管,该规则草案在生效后由中国证监会发布并公开征求意见。由于适用于中国公司在境外间接上市和发行的《试行办法》已于2023年3月31日生效,对于中国公司在境外间接上市或发行、从事被禁止的业务,将如何根据《试行办法》和《负面清单》进行监管,存在不确定性。

 

2023年2月24日,证监会发布《关于加强境内企业境外发行上市证券保密和档案管理的若干规定》或《保密和档案规则》,自2023年3月31日起施行,该等规定生效后将取代现行有效的《关于加强境外发行上市证券保密和档案管理的若干规定》。《保密和归档规则》明确将其适用范围扩大到直接和间接的境外发行和上市,并要求进行境外发行和上市的中国境内公司及其证券公司和证券服务提供商(包括会计师事务所)建立健全的保密和归档制度。根据《保密和档案规则》,中国境内公司在境外发行和上市过程中,如被要求向境外证券公司、证券服务提供商或境外监管机构公开披露或提供含有国家秘密或国家机关工作秘密的资料,或泄露可能危害国家安全或公共利益的资料,该境内公司必须完成适用的审批和备案程序及法律规定的其他程序。《保密和档案规则》还规定,证券公司和证券服务提供商在境外发行和上市过程中在中国境内制作的所有工作文件和其他文件必须存放在中国境内,未经中国主管部门批准,不得向境外传送。《保密和档案规则》还改变了外国监管机构对在海外上市的中国境内公司及其证券公司和证券服务提供商进行检查的程序。具体而言,就在中国进行的现场检查而言,它取消了此类检查必须主要由中国监管机构进行或必须依赖中国监管机构的检查结果的要求。根据《保密和档案规则》,外国监管机构应通过跨国界合作机制开展与调查、证据收集和检查有关的活动。此外,中国境内公司、证券公司和证券服务提供商在配合外国监管机构的调查或检查或向其提供任何材料之前,应获得中国证监会或中国其他有关部门的批准。

 

5

 

 

此外,2021年12月28日,国家互联网信息办公室或CAC、国家发改委等多个部门联合发布了修订后的《网络安全审查办法》,该《审查办法》于2022年2月15日生效,取代了之前的《网络安全审查办法》。根据《审查办法》,拥有100万以上用户个人数据的“网络平台运营者”,如拟在境外上市,必须在向非中国证券监管机构提交上市申请前申请网络安全审查。此外,CAC于2021年11月发布了《网络数据安全管理条例》(征求意见稿)或《网络数据安全管理条例》草案,供公众咨询,其中规定,境外上市的数据处理商必须自行或聘请数据安全服务提供商进行年度数据安全审查,并于次年1月31日前向市级网安部门提交年度数据安全审查报告。如果《网络数据安全管理条例》草案以目前的形式颁布,我们作为一家海外上市公司将被要求进行年度数据安全审查,并遵守相关的报告义务。

 

我们一直在密切关注中国监管环境的发展,特别是在我们之前和未来的发行(包括我们在2019年完成的首次公开发行)需要获得中国证监会、CAC或其他中国当局的批准,以及可能对我们施加的任何年度数据安全审查或其他程序方面。如果事实上需要任何批准、审查或其他程序,我们不能保证我们将及时或完全获得批准或完成这种审查或其他程序。尽管如此,对于我们可能获得的任何批准,它可能会被撤销,其发行条款可能会对我们的业务和与我们的证券有关的发行施加限制。

 

总体而言,中国政府对在境外发行的中国发行人的证券和外国投资的监督和控制,可能会严重限制或完全阻碍我们以及我们的美国存托凭证或我们公司的其他证券的任何持有者向投资者发行或继续向投资者发行此类证券的能力,或导致此类证券的价值大幅下降或变得毫无价值。如需更多详细信息,请参阅“—— D.风险因素——与在中国内地和香港开展业务相关的风险——根据中国法律,我们之前和未来的证券发行可能需要获得中国证监会或其他中国政府部门的批准和备案,如果需要,我们无法预测我们是否或何时能够获得此类批准或完成此类备案,即使我们获得此类批准,该批准也可能被撤销。任何未能或延迟获得此类批准或遵守与我们的发行有关的此类备案要求,或此类批准被撤销,都可能使我们受到中国证监会或其他中国政府部门的制裁。”

 

更广泛地说,由于我们在中国的大部分业务是由我们的中国子公司、我们的VIE和我们的VIE的子公司进行的,中国政府有很大的权力在任何时候监管或干预我们在中国的业务。我们还面临与快速发展的中国法律体系相关的风险,以及中国法律、法规和规则可能发生的变化,这些变化可能会在很少或根本不提前通知的情况下迅速发生。例如,2021年的《中华人民共和国数据安全法》和《中华人民共和国个人信息保护法》对我们的网络安全和数据隐私合规工作提出了更多挑战。CAC和其他几个中国政府机构于2021年12月发布的《审查办法》,以及CAC于2021年11月发布的《网络数据安全管理条例》草案,供公众征求意见,可能会使我们面临额外的限制和要求,包括网络安全审查的批准要求。鉴于一些适用的中国规则和条例的新颖性,以及其他规则和条例仍以草案形式存在的事实,这些规则和条例在解释和执行方面存在并将继续存在很大的不确定性。如果需要我们批准网络安全审查或完成任何其他程序或行动,我们无法向您保证我们能够及时或完全遵守这些要求。如果中国政府采取任何此类行动,可能会对我们的财务状况和经营业绩产生重大不利影响,并严重限制或完全阻碍我们以及我们的美国存托凭证或我们公司其他证券的任何持有者向投资者提供或继续提供此类证券的能力,或导致此类证券的价值大幅下降或变得一文不值。

 

6

 

 

根据《控股外国公司责任法》或《HFCAA》,如果SEC认定我们提交了一家注册会计师事务所出具的审计报告,而该会计师事务所已连续两年未受到PCAOB的检查,SEC将禁止我们的证券在美国的全国性证券交易所或场外交易市场交易。PCAOB于2021年12月16日向SEC发布了一份《HFCA法案认定报告》,通知SEC其认定无法检查或调查总部位于中国内地或香港的完全注册的公共会计师事务所,因为它们分别被中国内地或香港的一个或多个当局采取了立场(“PCAOB认定”)。我们的审计师不受PCAOB裁决的约束。2022年12月15日,PCAOB发布了一份报告,撤销了其在2021年12月16日做出的决定,并将中国大陆和香港从其无法检查或调查完全注册的公共会计师事务所的司法管辖区名单中删除。每年,PCAOB都将决定是否能够对特定司法管辖区的审计事务所进行全面检查和调查。如果PCAOB未来确定它不再有权全面检查和调查某些司法管辖区的会计师事务所,而我们使用总部设在其中一个司法管辖区的会计师事务所就我们提交给SEC的财务报表出具审计报告,我们将在提交相关财政年度的20-F表格年度报告后被确定为委员会认定的发行人。不能保证我们不会在未来任何财政年度被确定为委员会认定的发行人,如果我们连续两年被确定为委员会认定的发行人,我们将受到HFCAA禁止交易的限制。请参阅“风险因素——与在中国做生意有关的风险——如果PCAOB无法检查或彻底调查我们的审计师,我们的证券未来可能会根据HFCAA被禁止在美国交易。”我们的证券退市,或它们被退市的威胁,可能会对你的投资价值产生重大不利影响。”

 

a. [保留]

 

b. 资本化和负债

 

不适用。

 

c. 要约的原因及所得款项用途

 

不适用。

 

d. 风险因素

 

与我们的业务和行业有关的风险

 

我们在新兴和不断发展的行业开展业务,我们的业务和产品已经并可能需要根据最新的市场趋势进行调整,这使我们难以评估我们的未来前景。

 

我们正在经营和正在扩张的行业正在兴起,总体上仍处于相对初级的发展阶段,可能不会继续像预期的那样快速发展。我们经营的行业和我们正在拓展的行业的监管框架也在不断发展,在可预见的未来可能仍然不确定。例如,我们的VIE停止了其网络借贷信息中介平台玖富普惠的运营,部分原因是整个网络借贷信息中介行业的发展。此外,在这些行业中,很少有成熟的参与者拥有与我们类似的商业模式。与我们合作的潜在用户和合作伙伴可能不熟悉我们正在运营或正在扩张的行业,可能不完全理解我们增加的价值,可能难以将我们的产品和服务与竞争对手的产品和服务区分开来。

 

此外,我们过去的增长率可能并不代表我们未来的增长。例如,我们的VIE停止了我们的在线借贷信息中介业务的运营,因此,我们在这类业务上取得的历史增长不能被用来评估我们未来的发展。

 

7

 

 

我们在转型为一间互联网证券服务平台及科技公司时,会面对风险。

 

我们正在转型为一家互联网证券服务平台和技术公司,这可能会消耗我们的巨大资源。我们的这种过渡战略的执行可能不像我们预期的那样顺利,我们可能会为克服可能出现的障碍而产生额外的费用。

 

我们可能会继续推出新的产品和服务,并对现有产品和服务进行修改,以响应或预期我们的行业格局、用户需求或监管计划的变化。我们可能缺乏经营与新产品和服务有关的业务的经验。我们还面临来自现有市场参与者的竞争,这可能导致低价竞争。此外,这些新产品和服务中的每一项,或对现有产品和服务的修改,都需要我们的管理层投入大量时间和资源,这可能对我们的财务状况和经营业绩产生不利影响,而我们无法向您保证,我们制造此类新产品和服务的尝试,或对现有产品和服务的修改将是成功的、有利可图的,或被客户广泛接受。此外,由于新的产品和服务,或对现有产品和服务的修改,可能会大大改变我们开展业务的方式,它们可能会使我们对未来业务的预测过时,因此我们的未来前景可能难以评估。

 

此外,在引入新产品和服务或因应一般经济状况时,我们或我们的合作伙伴对适用于我们现有产品和服务的政策和资格作出的改变,可能会影响我们现有业务的表现。因此,很难有效地评估我们的未来前景。你应该根据我们在这些发展中和快速发展的市场中遇到或可能遇到的风险和挑战来考虑我们的业务和前景。这些风险和挑战包括我们除其他外有能力:

 

驾驭不断变化的监管环境;

 

扩大与我们合作的用户和合作伙伴的基础;

 

提高我们的运营效率;

 

继续扩大我们的技术基础设施,以支持我们业务的预期增长;

 

扩大我们的产品和服务范围;

 

在不受有关行业的负面宣传(如有的话)影响的情况下经营,特别是本公司;

 

维护我们平台的安全,以及我们平台上提供和使用的信息的机密性;

 

吸引、留住和激励有才能的员工,以支持我们预期的业务增长;

 

应对经济状况和波动;

 

为未来的增长寻找新的商业机会;以及

 

在诉讼中为自己辩护,并针对监管、知识产权、隐私、产品质量或其他索赔。

 

我们面临着在新兴和不断发展的行业中发展商业企业所固有的所有风险和挑战。如果这些行业没有像我们预期的那样发展,如果我们未能教育用户和合作伙伴我们的产品和服务的价值,或者如果我们未能满足用户和合作伙伴的需求,或者其他风险和挑战,我们的业务和经营业绩将受到重大不利影响。

 

此外,与我们经营或计划经营的行业相关的监管要求可能存在不确定性,我们无法向您保证,在快速变化的监管环境中,我们的所有业务将继续被视为符合适用的法律法规。例如,我们正在向在高度监管行业运营的合作伙伴提供技术支持服务,这可能会使我们受到额外的监管合规要求。如果我们的任何业务被认为违反了相关的适用法律法规,我们的业务、财务状况和前景将受到重大不利影响。

 

8

 

 

我们正在转变我们的业务运营,而这种转变最终可能不会成功。

 

我们停止在我们的VIE在线借贷信息中介平台玖富普惠上发布有关面向投资者的新的固定收益产品投资机会的信息。我们已与若干持牌资产管理公司订立合作安排,据此,投资者对现有贷款的权利已转移至该等公司,并就该等资产管理公司预期在36个月内向投资者作出的固定收益产品,按投资者根据平台通知所载的条款及条件选择的方式,偿还相关本金及投资收益(如适用)。截至2022年12月31日,已与绝大多数投资者达成和解。在业务经营变更后,玖富普惠不再提供贷款便利服务,持牌资产管理公司及其他第三方服务供应商将继续为现有投资者提供与其在贷款中剩余投资的返还相关的服务。

 

在这种努力方面,我们可能在过渡期间失去连续性、失去积累的知识或失去效率。此外,不确定这些努力最终是否会像我们预期的那样给我们带来好处。如果我们未能实现这一业务转型的部分或全部预期收益,我们的竞争地位、业务、财务状况和经营业绩可能会受到重大不利影响。

 

即使我们的业务模式转型按我们的计划成功实施,这一过程中产生的实际成本也可能大大高于我们的预期。我们的业务转型还可能产生其他问题和负面后果,例如失去我们或我们的VIE的用户基础、额外的监管要求、内部控制问题、员工结构的变化以及其他意外后果,其中任何一项都可能对我们的竞争地位、业务、财务状况和经营业绩产生重大不利影响。

 

经营活动产生了净亏损和负现金流,未来经营活动可能产生净亏损和负现金流。

 

我们在2020年、2021年和2022年分别发生了22.512亿元人民币、2.337亿元人民币和5.949亿元人民币(8630万美元)的净亏损。2020年和2021年经营活动使用的现金净额分别为17.446亿元人民币和2.297亿元人民币,2022年经营活动提供的现金净额为6330万元人民币(920万美元)。

 

除其他因素外,我们未来的财务表现取决于我们继续吸引和留住用户的能力、我们的用户获取成本、市场竞争,以及我们提供技术支持服务以更好地为我们的合作伙伴服务的能力。因此,贵方不应依赖过去任何过渡时期或年度期间的收入作为我们未来业绩的指标。由于未来的竞争会更加激烈,我们可能无法维持目前的费率。我们还预计,随着我们继续发展新业务、获取新用户并扩大我们的业务和运营,我们的成本将在未来期间增加。此外,作为一家上市公司,我们将继续承担大量成本和开支。

 

此外,我们可能无法从经营活动中实现盈利或产生正现金流,即使我们实现了正的经营现金流,也可能不足以满足我们预期的资本支出和其他现金需求。此外,我们可能无法为我们的运营费用和支出提供资金,也可能无法履行到期的财务义务,这可能导致自愿或非自愿解散或清算程序,并导致贵方投资的全部损失。

 

本公司并无在中国提供证券经纪业务的任何牌照或许可证。如果我们在中国的某些活动被有关当局视为在中国提供证券经纪服务、投资咨询服务或以其他方式开展证券业务,我们的业务、财务状况、经营业绩和前景可能会受到重大不利影响。

 

根据适用的中国法律法规,未经国务院证券监督管理机构批准,任何单位和个人不得从事证券业务。见"项目4。有关本公司的资料—— B.业务概况——监管规定——与我们在中国的业务经营有关的规定——与外商投资证券公司在中国境内从事证券业务有关的规定。”我们并无持有任何有关在中国提供证券经纪业务的牌照或许可证。我们的技术、研发、管理、支持和其他团队的很大一部分位于中国,我们的大量用户是中国居民。截至本年度报告日期,我们并无收到中国监管当局就我们的股票投资服务提出的任何查询、审查或调查。

 

9

 

 

根据中国证监会2023年1月13日颁布的《证券经纪业务管理办法》或2023年2月28日起施行的《证券经纪业务管理办法》,境外证券经营主体违反《证券公司监督管理条例》第九十五条规定,直接或者通过其关联机构在中国境内开展开户、营销等境外证券交易服务活动的,依照中国证券法予以处罚。根据《中国证券法》第二百零二条的规定,违反第一百一十八条或者第一百二十条第一款、第四款(禁止未经正当批准设立证券公司、非法经营证券业务或者未经批准擅自以证券公司名义从事证券业务活动)的,应当责令改正,没收违法所得,并处以违法所得一倍以上十倍以下的罚款;无违法所得或者违法所得不足一百万元的,处以一百万元以上一千万元以下的罚款。对直接问责的主管人员和其他直接问责人员予以训诫,并处以20万元以上200万元以下的罚款。此外,我们注意到,中国证监会于2022年12月30日发布了关于富途控股有限公司(简称FUTU)和老虎证券有限公司(简称TIGR)在中国内地开展跨境业务的公告。公告称,FUTU、TIGR未经中国证监会批准,向境内投资者开展跨境证券业务,构成非法证券业务,应当予以整改。根据公告,中国证监会将要求FUTU和TIGR停止招揽中国内地投资者、开发新的中国内地客户或为中国内地客户开设新账户,并将允许现有中国内地客户继续通过离岸经纪商进行交易,只要新资金不得通过违反中国外汇规定的渠道转入这些客户的账户。我们的目标是建立一个基于互联网的新型证券投资平台,为个人投资者提供方便和有效的全球资产配置服务,特别是离岸证券投资服务,使他们与香港和美国股票市场连接起来。见"项目4。公司信息— B.业务概况—我们目前的业务和服务—财富管理服务—互联网证券服务。”我们将积极主动地向包括中国证监会在内的相关监管机构寻求指导和配合,并及时采取必要措施,使我们的业务运作符合中国现行适用的与中国内地证券业务相关的法律法规。然而,我们不能保证我们不会被视为在中国大陆经营证券经纪业务,因为我们的客户中有很大一部分是中国公民。如果我们在中国大陆的某些活动或我们向我们在中国大陆的客户群提供的服务被相关监管机构要求暂停、修改或处罚,因为在中国大陆提供证券经纪服务、投资咨询服务、期货业务和/或任何其他受监管的服务和活动,或任何新的中国法律法规对我们在中国大陆的活动和/或我们向我们在中国大陆的客户群提供的服务施加许可证要求,我们将被要求从包括中国证监会在内的相关监管机构获得相关许可证或许可,如果未能获得此类许可证或许可,我们可能会受到监管行动和处罚,包括罚款、暂停我们在中国内地的部分或全部证券业务相关业务或活动,以及暂停或移除我们在中国内地的证券业务相关网站、桌面设备和移动应用程序,这些单独或整体而言,可能对我们继续向中国客户提供服务和在中国内地运营的能力产生重大不利影响。如果我们受到上述任何监管行动和处罚,或者我们无法及时或根本无法获得中国任何新法律或法规可能施加的许可证或许可,我们在中国大陆的客户群和与我们的证券业务相关的归属于这些客户的收入可能会受到重大不利影响,从而导致我们的业务、财务状况、经营业绩和前景发生重大不利变化。

 

此外,我们的雇员或业务伙伴可能会从事某些有关当局需要许可证或执照的活动。如果没有获得或维持这些许可证或执照,我们可能会受到监管机构的调查和处罚,并可能因我们的雇员或商业伙伴进行的此类活动而遭受负面宣传。

 

中国政府对货币兑换、跨境汇款和离岸投资的控制可能会对我们平台上完成的交易量产生直接影响。如果政府进一步收紧对人民币兑换外币(包括港元和美元)的限制,和/或认为我们的做法违反中国法律法规,我们的业务将受到重大不利影响。

 

我们的客户中有很大一部分是中国公民。我们不向客户提供与人民币有关的跨境货币兑换服务,我们要求那些希望通过我们的平台交易在香港交易所或美国任何主要证券交易所上市的证券或购买任何离岸理财产品的人将资金存入他们各自的离岸交易账户。

 

此外,中国政府还对将人民币兑换成外币以及在某些情况下将人民币汇出中国实施管制。自2016年以来,中国政府收紧了外汇政策,并加强了对境外资本流动的审查。在现行监管框架下,中国公民每年的外汇额度仅限于5万美元,仅用于旅游和教育等经批准的用途,中国公民只能通过合格境内机构投资者等特定方式从事资本项目下的境外投资。见"项目4。本公司信息— B.业务概况—法规—与我们在中国的业务运营相关的法规—与外汇相关的法规。”如果政府进一步收紧允许中国公民兑换货币的额度,加强对汇出中国的货币的控制,和/或明确禁止任何与证券相关的投资交易,中国公民在我们平台上的交易活动可能会受到限制,这将大大减少我们平台上的交易量。由于我们的经纪佣金收入在很大程度上取决于我们的互联网证券投资平台促成的总交易量,上述任何监管变化的发生都可能对我们的经纪和财富管理业务,进而对我们的业务、财务状况、经营业绩和整体前景产生重大不利影响。

 

10

 

 

此外,根据有关离岸投资的现行条例,在为离岸投资目的将人民币兑换成外币时,必须得到有关政府当局的批准或登记。由于我们不向中国国内客户提供与人民币有关的跨境货币兑换服务,我们不要求客户就境外投资所使用的外币提交有关当局批准或登记的证据。但是,由于中国当局和国家外汇管理局指定的从事外汇业务的商业银行在解释、执行和执行相关外汇规则和规定方面拥有很大的自由裁量权,以及我们无法控制和预期的许多其他因素,我们无法向您保证,我们的业务不会被有关当局视为提供货币兑换服务或违反相关外汇法律法规。在这种情况下,我们可能会被要求采取额外和繁重的措施,以监测我们客户账户中外币资金的来源和使用,并核实我们的客户从有关当局获得的批准证据,我们还可能不时受到有关当局的定期检查、警告、更正令、谴责和罚款、暂停或终止我们的某些业务。如果发生任何此类事件,我们的业务、财务状况、经营业绩和前景可能会受到重大不利影响。

 

证券经纪和财富管理行业的监管和法律制度未来的任何变化都可能对我们的业务模式产生重大影响。

 

近年来,证券经纪和财富管理行业受到越来越严格的监管,监管部门寻求的处罚和罚款也有所增加。这种监管和执法环境造成了各种类型的产品和服务的不确定性,这些产品和服务历来是由我们提供的,而且通常被认为是允许和适当的。监管我们业务的不同司法管辖区的政府机构和自律组织颁布的规则的变化,以及对现有法律和规则的解释或执行的变化,例如可能征收的交易税,可能会直接影响我们的运营模式和盈利能力。

 

此外,为继续在国际上经营和扩展我们的服务,我们可能需要遵守我们经营或打算经营业务的每个司法管辖区的监管制度,而其要求可能没有明确界定。不同司法管辖区的合规要求各不相同,而且往往含糊不清,这可能会限制我们继续开展现有的多国业务或进一步在国际上扩展业务的能力。例如,鉴于我们的大部分技术、客户服务和行政团队都在中国,证监会是否会要求我们获得与我们在中国的活动有关的某些许可证或许可,或者证监会是否会认为我们目前或以前在中国的业务运营不符合相关监管制度,我们面临着重大的法律不确定性。另见“—我们在中国没有任何提供证券经纪业务的牌照或许可证。如果我们在中国的某些活动被有关部门视为在中国提供证券经纪服务、投资咨询服务或以其他方式开展证券业务,我们的业务、财务状况、经营业绩和前景可能会受到重大不利影响。”我们未来可能因被指称或被视为不遵守规定而受到纪律处分或其他行动,这可能对我们的业务、财务状况和经营业绩产生重大不利影响。

 

我们可能不时受到索赔、争议、诉讼和法律诉讼的影响,这可能对我们的经营业绩、财务状况、流动性、现金流和声誉产生重大不利影响。

 

我们可能会不时受到或卷入各种索赔、争议、诉讼和法律诉讼。然而,索赔、诉讼和诉讼具有内在的不确定性,我们不确定它们将如何发展。诉讼和诉讼可能会导致我们产生巨大的诉讼成本,占用我们很大一部分资源,并转移管理层对我们日常运营的注意力,其中任何一项都可能损害我们的业务。任何对我们不利的和解或判决都可能对我们的经营业绩、财务状况、流动性和现金流产生重大不利影响。此外,针对我们的索赔或判决的负面宣传可能会损害我们的声誉,并可能对我们造成重大不利影响。

 

我们和中国人民财产保险股份有限公司广东省分公司(简称“人保”)正在对对方采取法律行动。2020年5月,我们对中国人保提起法律诉讼,向北京一家地方法院提交了一份诉状,指控其不履行经修订的合作协议(“合作协议”)下的合同。我们与本案的法律顾问一起确定,中国人保违反了其在合作协议下的合同义务,未支付应付给我们的服务费。我们要求中国人保支付约23亿元人民币,以弥补拖欠的服务费和相关的滞纳金损失。在我们对中国人保提起法律诉讼后,中国人保在广州一家当地法院对我们提起民事诉讼,声称《合作协议》下的第二次修订无效,因此中国人保没有义务支付任何未付服务费,并且根据《合作协议》向我们支付的部分服务费以及应计利息应退还中国人保。目前,上述法律程序仍处于事实认定、证据交换和反驳阶段,开庭日期有待法院进一步确定。我们将积极维护我们对中国人保的权利,并针对中国人保在这些法律诉讼中对我们提出的任何索赔进行辩护。然而,这两项诉讼仍处于初步阶段,目前无法确定这两项诉讼的结果。如果我们不能完全或部分胜诉,或未能与中国人保达成有利的和解,我们的经营业绩、财务状况、流动性和前景将受到重大不利影响。有关这些索赔可能造成的其他负面影响的讨论,请参阅“—失去或未能与我们的合作伙伴保持关系,或执行我们与其他潜在合作伙伴发展新关系的战略,可能会对我们的业务和经营业绩产生重大不利影响”。

 

11

 

 

我们的业务、财务状况和业务结果可能继续受到新冠疫情影响的重大不利影响。

 

从2020年开始,新冠疫情的爆发导致中国各地的许多公司办公室、零售店和制造设施暂时关闭。整个中国的正常经济生活受到严重限制。我们针对这一流行病采取了一系列措施,包括调整工作时间、限制现场雇员人数、远程工作安排和更严格的工作场所卫生措施。大多数大城市的人口在不同时期或多或少受到封锁,可自由支配消费的机会极其有限。特别是,由于消费活动放缓和股票市场波动,对我们的服务或合作伙伴的服务的需求反过来减少了。其他影响包括我们的办公室暂时关闭,我们的某些员工被隔离,以及我们的员工旅行能力受到限制。自2020年以来,这些事件对我们的业务运营、财务状况和经营业绩产生了重大不利影响。

 

中国从2022年底开始修改其零新冠病毒政策,大部分旅行限制和检疫要求在12月被取消。在此期间,许多城市的病例激增,对我们的业务造成了干扰,对于病毒的未来影响仍然存在不确定性,特别是考虑到政策的这种变化。这一大流行病对我们今后行动结果的影响程度将取决于高度不确定和不可预测的未来事态发展,包括新冠疫情爆发的频率、持续时间和程度、出现具有不同特征的新变种、遏制或治疗病例的努力的有效性,以及未来可能针对这些事态发展采取的行动。中国可能会经历国内消费下降、失业率上升、向其他国家出口商品的严重中断和更大的经济不确定性,这可能会对我们的业务产生重大负面影响,因为经济不确定性和消费者活动的放缓可能会继续减少对我们的服务或合作伙伴的服务的需求。即使在商业条件开始恢复正常之后,我们的客户也需要时间从大流行病的经济影响中恢复过来。因此,新冠疫情可能继续对我们的业务、财务状况和本年度和未来年度的业务结果产生重大不利影响。

 

此外,我们已经并将继续探索东南亚国家的商机。新冠疫情已经并可能继续对该区域的经济发展造成干扰,这可能对我们在该区域的未来发展产生负面影响。此外,在当前的全球新冠疫情期间,资本市场正经历明显的波动,这可能对投资者的信心产生不利影响,进而可能影响我们的美国存托凭证的市场价格。

 

我们无法保证通过我们的平台进行的投资的盈利能力,我们的业务和声誉可能会受到我们无法控制的事件的损害。

 

作为证券经纪服务、财富管理服务和投资银行服务的供应商,我们无法保证通过我们的平台进行的投资的盈利能力。我们的客户投资的盈利能力以及我们的业务、经营结果和声誉直接受到我们无法控制的因素的影响,例如经济和政治状况、金融市场波动的变化、特定证券的波动性或交易量的显著增加、商业和金融的总体趋势、证券交易量的变化、发生此类交易的市场的变化以及此类交易处理方式的变化。这些因素可能突然出现,这些条件的全部影响仍不确定。

 

新冠疫情在世界许多国家的全球蔓延,以及过去因新冠疫情而实施的旅行限制,已导致并可能继续加剧全球经济困境,而它对我们的业务和业务结果的影响程度将取决于未来的发展,而这些发展是高度不确定和无法预测的。

 

12

 

 

亚洲和世界其他地区不利的金融市场和经济状况可能会对我们客户的业务产生负面影响,大幅减少对我们服务的需求,并增加寻求此类业务的金融服务公司之间的价格竞争,从而可能对我们的业务、财务状况和经营业绩产生重大不利影响。

 

最近的地缘政治不确定性也可能导致全球经济状况的不确定性,并对一般投资者的信心产生不利影响。俄乌冲突在欧洲和世界各地造成并继续加剧严重的地缘政治紧张局势。这场冲突以及对俄罗斯实施广泛的经济制裁,可能会推高能源价格,扰乱全球市场。中东和其他地区的动荡、恐怖主义威胁以及战争的可能性,可能会加剧全球市场的动荡。中国与包括周边亚洲国家在内的其他国家之间的关系也令人担忧,这可能会产生经济影响。特别是,美国和中国未来在贸易政策、条约、政府规章和关税方面的关系存在很大的不确定性。上述任何后果,包括我们尚无法预测的后果,都可能对我们的业务、财务状况、经营业绩和美国存托凭证的价格造成不利影响。

 

此外,美国或香港股市或特定证券市场的长期疲软或整体经济低迷可能导致我们的用户蒙受损失,进而可能导致我们的品牌和声誉受损。如果我们的声誉受到损害,我们的现有用户和潜在新用户使用我们服务的意愿可能会受到负面影响,这将对我们的业务、财务状况和经营业绩产生负面影响。当我们的一些用户在通过我们的平台进行的交易中蒙受财务损失,或者此类交易的利润不如他们预期的那样时,他们可能还会寻求追究我们的责任。他们可能会要求我们赔偿损失,或对我们提起诉讼,这将损害我们的声誉,并对我们的业务、财务状况和经营业绩产生不利影响。

 

如果我们不能对用户对我们的产品和服务的偏好变化做出反应,并提供令人满意的用户体验,或者我们现有的和新的产品和服务不能保持或获得足够的市场认可,我们将无法维持和扩大我们的用户基础和增加用户活动,我们的财务业绩和竞争地位将受到损害。

 

我们相信,我们的用户基础和合作伙伴网络是我们业务的基石。吸引新的用户和合作伙伴对我们业务的持续成功至关重要。我们的战略重点是为年轻一代服务,并寻求培养用户忠诚度。我们吸引和留住用户和合作伙伴的能力在很大程度上取决于我们能否有效地满足他们的需求。此外,我们依靠我们现有的用户基础来建立用户忠诚度,与我们的用户一起成长,并向他们提供更好的产品和服务。我们维持和扩大用户基础的能力取决于许多因素,包括我们开发其他产品和服务的能力,以及我们提供相关和及时的产品和服务以满足不断变化的用户需求的能力。我们已投入大量资源,并将继续强调,升级和营销我们的产品和服务。我们还会产生费用并预先花费资源来开发、获取和营销新的产品和服务,这些产品和服务包含额外的功能、改进功能或以其他方式使我们的产品更受用户和合作伙伴的欢迎。新产品必须达到较高的市场接受度,这样我们才能收回开发和/或获取新产品以及将其推向市场的投资。如果我们未能留住现有用户,或未能提供迎合他们不断变化的需求的产品和服务,我们可能无法抓住他们的长期增长潜力,我们的业务和经营业绩可能会受到不利影响。

 

此外,在我们停止网上借贷信息中介业务之前,我们的固定收益产品构成了我们提供的网上理财产品的很大一部分。虽然我们一直在开发其他在线理财产品和服务,但我们不能保证这些产品和服务将继续保留和吸引新的投资者。如果我们提供的在线理财产品或此类产品的市场接受度下降,而我们未能通过开发和推广其他理财产品作为投资者的替代投资组合选择来留住我们的投资者,我们的投资者基础可能会缩水,我们的业务、经营业绩和财务状况将受到不利影响。

 

13

 

 

失去或未能与我们的合作伙伴保持关系,或执行我们与其他潜在合作伙伴发展新关系的战略,可能会对我们的业务和经营业绩产生重大不利影响。

 

我们预计,我们将继续利用与现有合作伙伴的关系来发展我们的业务,同时寻求与其他合作伙伴建立新的关系。例如,我们的成功在一定程度上取决于我们是否有能力为我们的合作伙伴提供理想和有竞争力的技术赋权服务,这些服务既能满足我们合作伙伴的核心需求,又能反映他们所处行业的发展轨迹。如果我们未能满足合作伙伴不断变化的需求,或未能及时提供有竞争力的服务以应对日益激烈的竞争,我们可能无法留住合作伙伴或扩大我们的合作伙伴网络,因此我们的经营业绩将受到负面和重大影响。

 

追求、建立和维持与伙伴的关系需要大量的时间和资源。我们目前与合作伙伴的协议一般不禁止他们与我们的竞争对手合作或提供竞争服务。我们的竞争对手可能更有效地激励我们的合作伙伴青睐他们的产品或服务,这反过来可能会降低我们的产品和服务对我们的合作伙伴的吸引力。此外,某些合作伙伴可能会暂停或终止与我们的合作,或可能无法按照我们与他们签订的协议履行预期,我们可能会与他们产生分歧或纠纷,这可能会对我们的品牌和声誉产生不利影响。此外,我们的合作伙伴可能会建立自己的内部解决方案团队,并投入更多资源来支持他们自己的竞争业务。如果我们不能成功地与我们的合作伙伴建立和保持有效的关系,我们的业务将受到损害。

 

此外,如果我们的任何合作伙伴决定中止或终止与我们的合作,或未能适当履行,我们不能向你保证,我们将能够及时和具有成本效益地找到替代办法,或根本不能找到替代办法。任何这些事件都可能导致我们经营业务的能力下降、对我们的用户和合作伙伴的潜在责任、无法吸引用户和合作伙伴、声誉受损、监管干预和财务损害,这可能对我们的业务、财务状况和经营结果产生负面影响,并可能对您的投资价值产生负面影响。

 

我们可能无法确保与第三方产品有关的信息的准确性或第三方理财产品在我们平台上的真实性,我们对我们营销的投资产品的业绩控制有限。

 

我们提供其它在岸和离岸投资产品,如股票投资、保险、银行理财产品和基金投资产品。某些基础理财产品是由第三方提供的。我们平台的接受度和受欢迎程度部分取决于我们平台上相关基础理财产品和信息的可靠性。我们依赖相关理财产品的第三方供应商,以确保其基础产品的真实性和相关财务信息的全面性、准确性和及时性。虽然这些第三方供应商提供的产品和信息总体上是可靠的,但不能保证将来能够保持这种可靠性。如果这些第三方供应商或其代理人提供虚假的金融产品或不完整、误导、不准确或欺诈性的信息,我们可能会失去现有和潜在投资者的信任。此外,如果我们的投资者购买了他们在我们平台上找到的基础理财产品并遭受损失,他们可能会认为我们有罪,并试图让我们为他们的损失负责,即使我们在他们投资之前已经披露了风险。我们的声誉可能受到损害,我们的平台上的用户流量可能减少,这将对我们的业务和财务业绩产生不利影响。

 

此外,当投资者通过我们的平台访问基础理财产品时,他们可能会觉得我们至少对这些产品的质量负有部分责任。虽然我们制定了标准,在允许产品供应商在我们的平台上销售产品之前对其进行筛选,但我们对我们分销的投资产品的业绩控制有限。如果投资者对基础产品或产品供应商的服务不满意,我们没有办法直接解决这些问题,以回应用户的投诉。如果投资者对我们平台上提供的基础理财产品不满意,我们的业务、声誉、财务表现和前景可能会受到重大不利影响。

 

14

 

 

与我们的用户和商业伙伴相关的欺诈或非法活动可能会对我们的品牌和声誉产生负面影响,并导致用户流失。因此,我们的业务可能会受到重大不利影响。

 

我们仍然面临与我们的用户和商业伙伴相关的欺诈或非法活动的风险。我们使用的资源、技术和欺诈检测工具可能不足以准确地检测和防止欺诈或非法活动。欺诈或非法活动的显著增加可能会对我们的品牌和声誉产生负面影响,从而损害我们的经营和财务业绩。我们的用户的任何不当行为或违反适用法律和法规的行为都可能导致涉及我们的监管调查和调查,这可能会影响我们的业务运营和前景。为了采取更多措施减少与欺诈和非法活动有关的风险,我们还可能产生比预期更高的费用。高调的欺诈或非法活动也可能导致监管干预,并可能转移我们管理层的注意力,导致我们产生额外的监管和诉讼费用和成本。虽然我们过去并没有因欺诈或非法活动而经历任何重大业务或声誉损害,但我们不能排除发生上述任何情况的可能性,从而在未来对我们的业务或声誉造成损害。如果发生上述任何情况,我们的业务结果和财务状况可能受到重大不利影响。

 

当我们的客户提供过时、不准确、虚假或误导性的信息时,我们将面临与我们的“了解你的客户”程序相关的风险。

 

我们在投资业务的开户和注册过程中收集个人信息。虽然我们要求我们的客户提交文件,以证明他们的身份和地址,以完成账户注册过程,并不时更新这些信息,但我们面临的风险是,我们的客户提供的信息可能过时、不准确、虚假或误导。虽然我们有适当的持续监测程序,以根据适用的监管要求使客户信息保持最新,但我们无法在合理的努力之外充分核实这些信息的准确性、通用性和完整性。例如,我们的某些用户是持有中国身份证的人。由于中国身份证的有效期通常超过十年,有些根本没有有效期,某些客户可能在他们的中国身份证有效期内改变了他们的住所或公民身份,因此受中国以外司法管辖区的适用法律和法规的约束。在这种情况下,我们向这些客户提供产品和服务可能违反这些客户所居住的司法管辖区的适用法律和法规,在我们得到相关监管机构的警告之前,我们可能不知道这些法律和法规。我们可能会受到法律或监管制裁、罚款或处罚、经济损失或此类违规行为对我们的声誉造成的损害。

 

员工和第三方服务提供商的不当行为、错误和不当行为可能会损害我们的业务和声誉。

 

我们面临许多类型的运营风险,包括员工和第三方服务提供商的不当行为和错误风险。我们的业务依赖于我们的员工和第三方服务提供商与我们的用户和合作伙伴进行互动,并处理大量交易,这两项交易都涉及个人信息的使用和披露。如果交易被重定向、盗用、被黑客攻击或以其他方式不当执行,如果个人信息被泄露给无意的接收者,或者如果发生操作故障或交易处理失败,无论是由于人为错误、故意破坏或欺诈性地操纵我们的操作或系统,我们都可能受到重大不利影响。并非总是能够识别、防止和阻止雇员或第三方服务提供者的不当行为或错误,我们为发现和防止这种活动而采取的预防措施可能无法有效控制未知或未管理的风险或损失。如果我们的任何员工或第三方服务提供商在与用户互动时窃取、转换或滥用资金、文件或数据,或不遵守协议,我们可能会承担损害赔偿责任,并受到监管行动和处罚。我们还可能被认为协助或参与了非法挪用资金、文件或数据,或未能遵守议定书,因此要承担民事或刑事责任。

 

15

 

 

我们受到消费者保护法的约束,这些法律可能要求我们修改我们目前的业务做法,并增加成本。

 

我们的电子商务业务目前通过第三方电子商务平台提供,涵盖七大类商品。我们受到许多中国法律和法规的约束,这些法律和法规一般规范零售商或专门规范在线零售商,例如《消费者保护法》。如果这些规定发生变化,或者如果我们或我们的供应商或我们合作的第三方电子商务平台违反这些规定,某些产品或服务的成本可能会增加,或者我们可能会受到罚款或处罚,或者名誉受损,这可能会减少对我们提供的产品或服务的需求,并损害我们的业务和经营业绩。例如,2014年3月生效的经修订的《消费者保护法》加强了对消费者的保护,并对经营者,特别是在互联网上经营的企业提出了更严格的要求和义务。根据《消费者保护法》,除某些类型的产品,如定制商品、新鲜和易腐商品外,如果消费者在互联网上购买商品,一般有权在收到后七天内退货,而无需说明任何理由。因在网上市场平台上购买商品或接受服务而导致利益受损的消费者,可向商家或服务提供商索赔损失。此外,如果经营者欺骗消费者或故意销售不合格或有缺陷的产品,不仅应赔偿消费者的损失,还应支付相当于商品或服务价格三倍的额外损害赔偿金。法律要求经常改变,并受到解释,我们无法预测遵守这些要求的最终成本或其对我们业务的影响。我们可能被要求进行大量支出或修改我们的业务实践以遵守现有或未来的法律法规,这可能会增加我们的成本并严重限制我们经营电子商务业务的能力。

 

我们的第三方服务供应商如果不遵守适用的反洗钱和反恐怖主义融资法律和条例,可能会损害我们的声誉。

 

目前,我们依靠我们的第三方服务提供商制定自己适当的反洗钱政策和程序。如果我们的任何第三方服务提供商未能遵守适用的反洗钱法律和法规,我们的声誉可能受到损害,我们可能受到监管干预,这可能对我们的业务、财务状况和经营业绩产生重大不利影响。

 

此外,政府有关部门颁布的《互联网金融服务机构反洗钱和打击资助恐怖主义行为管理办法(试行)》规定,我国负有反洗钱和打击资助恐怖主义行为的义务,包括核查客户身份、报告可疑交易、保存客户身份信息和交易记录。虽然我们制定并通过了旨在防止洗钱和资助恐怖主义的政策和程序,包括内部控制和“了解你的客户”程序,但我们不能向你们保证,我们采取的反洗钱和反恐怖主义融资政策和程序将有效地保护我们的平台不被用于洗钱或资助恐怖主义的目的,或将被视为符合适用的反洗钱和资助恐怖主义的法律和条例。

 

任何有关我们、我们所经营的行业和我们的合作伙伴的负面宣传都可能对我们的业务和经营业绩产生重大不利影响。

 

我们的声誉对我们的业务和竞争力至关重要。对我们的声誉至关重要的因素包括但不限于我们有能力:

 

保持我们产品和服务的质量和可靠性;

 

为我们的用户和合作伙伴提供卓越的体验;

 

有效管理和解决用户投诉;以及

 

有效保护用户的个人信息和隐私。

 

媒体或任何其他方面就上述事项,或我们的管理、业务、遵守法律、财务状况或前景等事项,作出的任何指控或负面报道,都可能严重损害我们的声誉以及我们的业务和经营业绩。

 

由于我们经营的行业或正在扩展的行业是新的,而有关这些行业的监管架构亦在不断发展,有关这些行业的负面宣传可能不时出现。这种对我们所经营的行业的普遍负面宣传也可能对我们的声誉产生不利影响,无论我们是否实际从事了任何不适当的活动。我们所经营或正在扩展的行业的任何参与者违反适用的条例,可能会对整个行业的声誉造成不利影响。

 

此外,对我们的合作伙伴、第三方服务提供商或其他交易对手的负面宣传,例如他们未能充分保护我们用户的信息、遵守适用的法律法规或以其他方式达到要求的质量和服务标准,可能会损害我们的声誉。如果发生上述任何情况,我们的业务和经营业绩可能会受到重大不利影响。

 

16

 

 

我们未能有效竞争可能会对我们的经营业绩和市场份额产生不利影响。

 

我们经营的行业和我们正在扩张的行业是有竞争力的和不断发展的。

 

我们的竞争对手可能以不同的商业模式运作,有不同的成本结构,或有选择地参与不同的细分市场。它们最终可能证明更加成功,或者更能适应新的监管、技术和其他发展。我们目前和潜在的一些竞争对手拥有比我们多得多的财政、技术、营销和其他资源,可能能够投入更多的资源来开发、推广、营销、销售和支持他们的产品和服务。我们的竞争对手也可能拥有比我们更广泛的用户基础、更高的品牌认知度和品牌忠诚度以及更广泛的合作伙伴网络。此外,当前或潜在的竞争对手可能会收购我们的一个或多个竞争对手,或与所有或任何竞争对手结成战略联盟。上述任何情况都可能对我们的业务、经营业绩、财务状况和未来增长产生不利影响。此外,我们的竞争对手可能更有能力开发新产品和服务,对新技术做出更快的反应,并开展更广泛的营销活动。当新的竞争者寻求进入我们的目标市场,或当现有的市场参与者寻求增加他们的市场份额时,他们可能会采取削弱市场标准的定价和条款,这可能会对我们的市场份额或利用新的市场机会的能力产生不利影响。如果我们不能应对这些竞争挑战,我们的定价和条款可能会变得不那么有利。此外,如果我们的竞争对手能够向我们的合作伙伴提供更具吸引力的条款,这些合作伙伴可能会选择终止与我们的关系。

 

此外,我们正在经营或正在扩张的行业都受到迅速和重大的技术变革的影响。为了在这些行业中竞争并实施我们的技术赋权战略,我们需要继续在我们业务的所有领域进行重大投资,开发技术,例如人工智能、信息隐私安全和其他新兴的新技术。将新技术纳入我们的产品和服务可能需要大量支出,需要相当长的时间,最终可能不会成功。如果我们无法在我们经营的行业或正在扩张的行业中有效地竞争和满足创新的需要,对我们的产品和服务的需求可能会趋于稳定或显著下降,我们可能会遇到收入减少,或者我们的平台可能无法实现或保持更广泛的市场接受度,其中任何一项都可能损害我们的业务和经营业绩。

 

如果我们不能以具有成本效益的方式推广和维持我们的品牌,我们可能会失去市场份额,我们的收入可能会减少。

 

我们相信,发展和保持我们品牌的知名度对于我们的产品和服务获得广泛接受、赢得对我们品牌的信任以及吸引新的用户和合作伙伴至关重要。我们品牌的成功推广将在很大程度上取决于我们营销工作的有效性、我们用来推广我们平台的渠道的受欢迎程度以及我们在我们平台上提供的用户体验。从历史上看,我们打造品牌的努力产生了大量费用,而且我们未来的营销努力很可能需要我们产生大量额外的营销费用。在2020年、2021年和2022年,我们的销售和营销费用分别为人民币3.408亿元、人民币1.655亿元和人民币6220万元(合900万美元)。这些品牌推广活动可能不会立即增加我们的收入,或者根本不会增加我们的收入,即使增加了收入,也不会抵消我们为推广我们的品牌而产生的费用。如果我们不能成功地推广和维持我们的品牌,或者如果我们为推广和维持我们的品牌形象而不成功而产生大量费用,我们可能会失去我们的现有用户给我们的竞争对手,或者无法吸引新用户,这可能会导致我们的收入减少,并对我们的业务和经营业绩产生负面影响。

 

如果我们不能有效地管理我们的增长,我们的业务可能会受到重大的不利影响。

 

我们的增长已经并将继续对我们的管理、人员、制度和资源构成挑战。我们的成功将在一定程度上取决于我们是否有能力有效地管理我们所实现的增长。为了维持我们的增长,我们将需要实施各种新的和升级的业务和财务系统、程序和控制,包括改进我们的会计和其他内部管理系统。我们还需要继续根据需要聘用、培训和管理新员工。如果我们的新员工表现不佳,或者我们在招聘、培训、管理和整合这些新员工方面不成功,或者我们未能成功留住现有员工,我们的业务可能会受到损害。新员工的增加和我们预计管理增长所必需的系统开发将增加我们的成本基础,这将使我们更难通过在短期内减少开支来弥补未来的收入不足。如果我们不能成功地管理我们的增长,我们将无法执行我们的商业计划。

 

17

 

 

我们收集、存储、处理和使用来自用户和合作伙伴的某些个人信息和其他敏感数据,我们的业务受制于中国和其他司法管辖区有关网络安全、信息安全、隐私和数据保护的复杂和不断变化的法律法规。

 

我们的平台收集、存储、处理和使用来自我们的用户和合作伙伴的某些个人信息和其他敏感数据。有许多法律规范隐私以及个人身份信息和用户数据的存储、共享、使用、披露和保护。具体地说,个人身份信息和其他机密信息越来越多地受到中国大陆、香港和其他地方的法律法规的约束。在中国内地、香港和世界各地,有关网络安全、信息安全、隐私和数据保护的监管框架和执行制度一直在不断发展,在可预见的未来很可能仍然不确定。如果中国内地、香港和我们有业务或正在扩张的世界其他地方的立法或法规要求改变商业惯例或隐私政策,或者如果中国内地、香港和我们有业务或正在扩张的世界其他地方的相关政府机构以对我们的业务、财务状况和经营业绩产生负面影响的方式解释或实施其立法或法规,我们可能会受到不利影响。

 

2016年11月,全国人大常委会发布了《网络安全法》,该法于2017年6月生效。《网络安全法》要求网络运营者履行与互联网安全保护和加强网络信息管理有关的某些职能。例如,根据《网络安全法》,关键信息基础设施运营商或CIIO,包括金融业的CIIO,一般应在中国境内存储在其在中国运营期间收集和制作的个人信息和重要数据,以及购买影响或可能影响国家安全的网络产品和服务,应接受国家网络安全审查。2021年12月28日,CAC、国家发改委和其他几个主管部门联合颁布了《网络安全审查办法》,该《审查办法》于2022年2月15日生效,取代了2020年4月13日发布的先前版本。审查措施确立了对网络产品和服务进行国家安全审查的基本框架,并为进行网络安全审查作出了主要规定。根据《审查办法》,购买网络产品和服务的关键信息基础设施运营商或CIIO以及从事影响或可能影响国家安全的数据处理活动的网络平台运营商应接受网络安全审查。此外,相关监管当局仍有权对被认为能够影响国家安全的网络产品和服务进行安全审查。拥有100万以上用户个人信息并拟在外国证券交易所上市的网络平台运营者,必须接受网络安全审查。如果CIIO和网络平台运营商根据自我评估和自我评估认为其行为影响或可能影响国家安全,可在购买网络产品和服务之前自愿向CAC提交网络安全审查。尽管提出了自愿申请,但有关当局有权据此启动网络安全审查。2021年7月30日,国务院公布了《关键信息基础设施安全保护规定》,自2021年9月1日起施行,规定“关键信息基础设施,CII,是指涉及公共通信和信息服务、能源、交通、节水、金融、公共服务、电子政务、国防相关科技等重要行业和领域的重要网络设施和信息系统,以及可能严重危害国家安全、国民经济和公民生计和公共利益的网络设施和信息系统,如果受到损害或发生故障,或发生相关数据泄露。根据这些规定,有关政府主管部门负责参照规定中所列的因素,制定确定CII的规则,并应进一步安排某些行业和领域按照这些规则进行CII的确定。有关当局还应通知被确定为CIIO的经营者。然而,由于这些规定是新颁布的,而且政府当局可能会进一步颁布关于解释和执行这些规定的详细规则或解释,包括关于在不同行业和领域识别CII的规则,我们或我们向其提供网络产品和服务的其他运营商是否可能被识别为CIIO仍不清楚。如果我们向CIO提供或被视为向CIO提供网络产品和服务,或者我们被视为CIO,我们将被要求遵守相关的网络安全审查程序,并接受CAC和中国其他相关监管机构的网络安全审查。在审查期间,我们可能会被要求暂停在中国的新用户注册和/或遇到其他对我们的业务造成干扰的情况。如果进行这种审查,也可能导致对我们公司的负面宣传,并转移我们的管理和财政资源。此外,如果我们被确定为CIO,我们将在保护CII方面承担额外的义务,包括设立一个特别安全管理部门和对负责该部门或在该部门担任其他关键职位的人进行安全背景审查的义务。2021年11月14日,CAC发布《网络数据安全管理条例》(公开征求意见稿),规定了适用于个人信息保护、重要数据安全、 跨境数据传输的安全管理、互联网平台运营者的义务以及与上述相关的监督、管理和法律责任。网络数据安全管理条例草案要求处理重要数据或境外上市的数据处理者自行或聘请数据安全服务机构开展年度数据安全评估,并于次年1月31日前向当地网信行政主管部门报送给定年度的数据安全评估报告。如果《网络数据安全管理条例》草案以目前的形式颁布,我们作为一家海外上市公司将被要求进行年度数据安全审查,并遵守相关的报告义务。在最后确定和通过这些措施和条例草案之前,是否会对目前的草案作出任何实质性的修改,以及最终将以何种形式颁布这些措施和条例,仍有待观察。

 

18

 

 

2021年6月10日,中国石油天然气集团公司颁布《数据安全法》,自2021年9月1日起施行。《数据安全法》对开展数据活动的实体和个人规定了数据安全和与隐私相关的义务,根据数据在经济和社会发展中的重要性以及数据在被篡改、销毁、泄露或非法获取或使用时对国家安全、公共利益或个人或组织的合法权益造成的损害程度,引入了数据分类和等级保护制度,为可能影响国家安全的数据活动规定了国家安全审查程序,并对某些数据和资料实行出口限制。此外,2021年7月6日,中共中央办公厅、国务院办公厅联合发布了《关于依法严厉打击非法证券活动的意见》,进一步强调要加强跨境监管协作,完善数据安全、跨境数据传输、保密信息管理等相关法律法规,并规定将努力修订关于加强证券境外发行上市保密和档案管理框架的规定,强化境外上市公司信息安全责任,加强和规范跨境信息传递机制和程序管理。此外,2021年8月20日,中国石油天然气集团公司颁布了《个人信息保护法》,整合了个人信息权和隐私保护方面的零散规则,并于2021年11月生效。个人信息保护法旨在保护个人信息权益,规范个人信息处理,保障个人信息依法有序自由流动,促进个人信息的合理使用。个人信息保护法适用于在中国境内处理个人信息,以及在中国境外的某些个人信息处理活动,包括在中国境内向自然人提供产品和服务或在中国境内对自然人的行为进行分析和评估的活动。因此,我们的海外子公司,包括每个香港子公司,可能会受到《个人资料保护法》的约束。处理超过有关当局和CIIO规定的门槛的个人信息的处理者必须在中国境内储存在中国境内收集和制作的所有个人信息。此外,《个人信息保护法》对中国实体的任何跨境数据传输规定了预先批准和其他要求。鉴于《个人信息保护法》仍处于起步阶段,其解释和适用存在不确定性,特别是《个人信息保护法》对我国境外子公司在境内从事自然人个人信息处理活动的适用性及其要求。虽然我们不认为跨境数据转移的预先批准要求将适用于我们目前从中国境内人员收集信息的方式,但如果我们被要求将任何数据从我们的中国子公司转移到我们的海外子公司,或者如果政府当局认为我们目前的数据收集模式涉及跨境数据转移,我们将遵守《个人信息保护法》的相关要求。2020年颁布的《民法典》还载有关于保护个人信息的具体规定。这些法律和条例是最近颁布的,在解释和执行方面仍然存在不确定性。这些法律法规可能导致我们承担额外的费用和义务,并使我们承担潜在的责任和负面宣传。此外,未来可能会颁布更多关于这一主题的法律或条例,这可能反过来对我们提出进一步的要求。

 

2022年7月7日,CAC发布《跨境数据传输安全评估办法》,自2022年9月1日起施行。根据这些措施,数据处理者如涉及(一)重要数据;(二)关键信息基础设施运营者或处理超过100万人的个人数据的数据处理者向境外转移的个人信息;(三)自去年1月1日以来已提供10万人个人数据或1万人境外敏感个人数据的数据处理者向境外转移的个人信息;或(四)CAC要求的其他情况,则数据处理者须在跨境转移数据之前接受CAC的安全评估。此外,数据处理者应在申请安全评估之前对跨境数据转移的风险进行自我评估,并着重评估跨境数据转移可能给国家安全、公共利益或个人或组织的合法权益带来的风险。2022年12月16日,全国信息安全标准化技术委员会发布了《网络安全实用指南》标准——《跨境个人信息处理安全核查规定》,规定了个人信息处理者和境外接收者的个人信息保护义务。由于上述所有法律法规都是新法规,其解释和适用存在不确定性,特别是在我们的海外子公司从事中国境内自然人个人信息处理活动时,包括我们在中国境外的海外子公司进行的信息收集活动时,这些法律法规的适用性和要求存在不确定性。虽然我们不认为任何跨境数据转移的预先批准要求将适用于我们目前从中国境内人员收集信息的方式,但如果监管机构认为我们目前的数据收集模式是跨境数据转移,我们将遵守相关要求。

 

19

 

 

2022年12月8日,工信部发布《工业和信息化领域数据安全管理办法(试行)》,即《IT领域数据安全管理办法》,规定中国境内所有处理工业和信息化领域数据的企业,均需将此类信息分类为“普通”、“重要”或“核心”,处理“重要”或“核心”数据的企业应遵守一定的备案和报告义务。工业和信息化领域的数据包括工业数据、电信数据和无线电数据。工业和信息化领域的数据处理人员应当将重要数据和核心数据目录报地方工业监管部门备案,应当遵循合法合法原则收集数据,不得窃取或者以其他非法手段收集数据。我们面临的不确定性是,我们的任何数据是否将被归类为“重要”或“核心”数据,如果被归类,我们是否可以与我们的海外子公司共享此类数据。

 

此外,中国政府当局还颁布了一系列行政法规,以加强移动应用收集和使用的信息的安全性。例如,这些规则和条例除其他外规定:(一)应用程序运营者应按照《网络安全法》收集和使用个人信息,不得违反法律、法规或违反与用户的协议收集和使用个人信息;(二)应用程序运营者应对从用户获取的个人信息的安全负责,并采取有效措施加强对个人信息的保护;(三)应用程序运营者不应以捆绑、暂停安装或其他默认形式强迫用户授予授权。《个人信息保护法》还规定,政府有关部门应当对移动应用程序的个人信息保护状况进行评估,并应当公布评估结果。被认定不符合上述法律规定的个人信息保护要求的移动应用可能被要求暂停或终止其服务,其运营商也可能受到处罚,包括没收非法收入和罚款。

 

关于上述法律和条例的全面讨论,见"项目4。本公司信息— B.业务概况—法规—与我们在中国的业务运营相关的法规—与网络安全、数据安全和隐私保护相关的法规。”

 

我们预计,上述领域的业务将受到更多的公众监督和监管机构的关注,并受到监管机构更频繁、更严格的调查或审查,这将增加我们的合规成本,并使我们面临更高的风险。我们一直在评估《网络安全法》、《民法典》、《数据安全法》、《个人信息保护法》和其他相关法律法规对我们当前业务实践的潜在影响。我们的任何网络安全措施都没有受到任何实质性破坏,我们认为,我们在所有实质性方面都遵守了有关网络安全、信息安全、隐私和数据保护的法律和条例。然而,我们不能向你保证,我们已经采取或将要采取的措施,在《网络安全法》、《民法典》、《数据安全法》、《个人信息保护法》或任何其他适用的法律或条例之下,是或将是足够的。如果在中国内地、香港或其他地方不断变化的网络安全、信息安全、隐私和数据保护监管框架下,我们的业务实践需要进一步改变,我们的业务、财务状况和经营业绩可能会受到不利影响。此外,我们根据行业惯例,使用从外部数据来源收集的某些数据来核实我们用户的信息。如果我们的任何外部数据来源收集或提供此类数据被认为违反了《网络安全法》、《民法典》、《数据安全法》、《个人信息保护法》或任何其他适用的法律法规,我们可能无法将此类数据用于我们的信用评估,我们的业务可能会受到重大不利影响。

 

截至本年度报告之日,我们尚未获悉我们是一家重要的信息基础设施运营商或“数据处理商”,从事影响或可能影响国家安全的数据处理活动,我们也无法确定根据中国法律是否将我们归为此类。我们不能排除以对我们产生消极影响的方式颁布、解释或执行上述措施的可能性。也不能保证我们能够及时完成适用的网络安全审查程序,或者如果我们遵守同样的程序,则根本无法完成。如果我们未能遵守适用的网络安全和数据隐私法规(如适用,包括未能或延迟完成网络安全审查程序),我们可能会受到政府调查和执法行动、罚款、处罚、暂停我们不合规的运营、将我们的应用从应用商店下架等制裁,这可能会对我们的业务和运营结果产生重大不利影响。截至本年度报告发布之日,我们尚未参与CAC进行的任何调查或网络安全审查,也未收到任何这方面的询问、通知、警告或制裁。

 

除关于网络安全、信息安全、隐私和数据保护的法律、条例和其他适用规则外,行业协会和其他私人方可提出和采用新的和不同的隐私标准。所有这些条款的起草、解释和适用都可能与我们的做法不一致。任何无法充分解决隐私问题的行为,即使是没有根据的,或未能遵守此类标准,都可能导致政府当局、用户、消费者或其他人对我们进行调查和其他诉讼或行动,例如警告、罚款、处罚、要求整改、暂停服务或将我们的应用从应用商店下架和/或其他制裁,以及负面宣传和对我们声誉的损害,这可能导致我们失去客户和业务合作伙伴,并对我们的业务和经营业绩产生不利影响。

 

20

 

 

我们保护用户机密信息的能力和我们开展业务的能力可能受到网络攻击、计算机病毒、物理或电子入侵或类似干扰的不利影响。

 

我们收集和存储的海量数据使我们和托管我们服务器的第三方服务提供商成为网络攻击、计算机病毒、物理或电子入侵或类似破坏的目标,并可能容易受到攻击。虽然我们已采取步骤保护我们可以获取的机密信息,但我们的安全措施可能遭到破坏。由于用于破坏或未经授权进入系统的技术经常发生变化,而且通常只有在对目标发动攻击时才被承认,我们可能无法预见这些技术或实施适当的预防措施。任何意外或故意的安全漏洞或其他未经授权的访问我们的平台的行为,除其他外,可能导致机密用户信息被泄露或窃取,并被用于非法或犯罪目的,并可能导致我们用户的资金被挪用。安全漏洞或未经授权获取机密信息也可能使我们承担与信息丢失和用户因挪用资金或其他原因而遭受的损失、耗时和昂贵的诉讼以及负面宣传有关的责任。如果安全措施因任何第三方行为、员工失误、渎职或其他原因而遭到破坏,或者如果我们的技术基础设施中的设计缺陷被暴露和利用,我们与用户的关系可能会受到严重损害,我们可能会承担重大责任,我们的业务和运营可能会受到不利影响。

 

此外,我们依靠我们积累的大量数据和用户信息来开展业务。如果这些数据由于网络攻击、计算机病毒、物理或电子入侵或类似的中断而丢失、被盗或受到损害,我们的业务可能会受到不利影响。

 

我们信息技术系统的任何重大中断,包括我们无法控制的事件,都可能阻止我们提供我们的产品和服务,从而减少我们的产品和服务的可用性,并导致用户和收入的损失。

 

如果系统中断和物理数据丢失,我们提供产品和服务的能力将受到重大不利影响。我们的技术和基础网络基础设施的令人满意的性能、可靠性和可用性对我们的运营、用户服务、声誉以及我们吸引新用户和留住现有用户的能力至关重要。我们的信息技术系统基础设施目前是通过中国的第三方云计算服务提供商部署的,我们的数据目前主要是通过第三方云计算服务提供商维护的。我们的行动取决于它们是否有能力保护它们和我们在其设施中的系统不受自然灾害、电力或电信故障、空气质量问题、环境条件、计算机病毒或企图损害这些系统、犯罪行为和其他类似事件的损害或中断。虽然从历史上看,我们没有经历过任何系统中断导致我们的服务实质性中断的情况,但我们不能向您保证,此类事件将来不会发生。此外,如果我们与服务供应商的安排被终止,或服务中断或设施受损,我们可能会遇到服务中断,以及在为用户安排服务方面的延误和额外费用。

 

我们服务的任何中断或延迟,无论是由于第三方错误、我们的错误、自然灾害或安全漏洞,无论是偶然的还是故意的,都可能损害我们与用户的关系和我们的声誉。我们也可能没有足够的能力来恢复所有的数据和服务,在发生中断的情况下。这些因素可能使我们无法继续我们的业务,损害我们的品牌和声誉,转移我们员工的注意力,减少我们的收入,使我们承担责任,并导致用户回避我们的产品和服务,任何这些因素都可能对我们的业务、财务状况和经营业绩产生不利影响。

 

我们的产品和服务的提供有赖于移动操作系统的有效使用和通过移动应用商店的有效分销,而我们对此没有控制权。

 

我们的产品和服务主要通过移动应用提供。很难预测我们在为新发布的设备和平台开发应用程序时可能遇到的问题,我们可能需要投入大量资源来开发、支持和维护这些应用程序。在提供我们无法控制的产品和服务时,我们依赖于Android和iOS等流行移动操作系统的互操作性,而此类系统的任何改变如果降低我们的产品和服务的可访问性或对竞争产品和服务给予优惠待遇,都可能对我们的产品和服务在移动设备上的可用性产生不利影响。此外,我们依赖第三方移动应用商店供用户下载我们的移动应用。因此,我们的移动应用的推广、分发和运营受这些应用商店对应用开发者的标准条款和政策的约束。

 

如果我们在通过移动设备上的应用程序提供我们的产品和服务时遇到困难,或者如果我们与移动操作系统或移动应用程序商店的供应商的关系出现问题,或者如果我们不得不增加分销或让用户在移动设备上访问我们的应用程序的成本,我们未来的增长和经营业绩可能会受到影响。如果我们的用户在他们的移动设备上访问和使用我们的产品和服务变得更加困难,或者如果我们的用户选择不在他们的移动设备上访问或使用我们的产品和服务,或者使用不提供访问我们的产品和服务的移动操作系统,我们可能会失去我们的用户并减少用户保留,我们的业务和财务状况以及经营业绩可能会受到不利影响。

 

21

 

 

我们的业务取决于中国内地、香港和我们经营的其他地区的互联网基础设施和电信网络的表现。

 

我们的系统基础设施目前是通过第三方云计算服务平台部署的,我们的数据目前主要是在第三方云计算服务平台上维护的。我们的云计算服务提供商可能依赖数量有限的电信服务提供商,通过本地电信线路和互联网数据中心为其提供数据通信能力,以托管其服务器。在中国内地、香港或我们经营的其他地区的基本互联网基础设施或电信服务供应商提供的固定电信网络出现中断、故障或其他问题时,该服务供应商使用替代网络或服务的机会可能有限。具体地说,中国几乎所有的互联网接入都是通过国有电信运营商在工信部的行政控制和监管下维持的。随着我们业务的扩展,我们可能需要升级我们的技术和基础设施,以跟上不断增长的流量。我们不能向你保证,我们的云计算服务供应商和基础互联网基础设施以及我们在中国内地、香港和我们经营的其他地区的固定电信网络将能够支持互联网使用的持续增长。

 

此外,我们无法控制电讯服务供应商所提供服务的成本,而这又可能影响我们使用定制云计算服务的成本。如果我们为第三方云计算服务支付的价格大幅上涨,我们的经营业绩可能会受到不利影响。此外,如果互联网接入费或其他向互联网用户收取的费用增加,我们的用户流量可能会下降,我们的业务可能会受到损害。

 

我们的平台和内部系统依赖高度技术性的软件,如果其中包含未被发现的错误,我们的业务可能会受到不利影响。

 

我们的平台和内部系统依赖于高度技术性和复杂性的软件。此外,我们的平台和内部系统依赖于此类软件存储、检索、处理和管理大量数据的能力。我们所依赖的软件已经包含,并且现在或将来可能包含,未检测到的错误或错误。某些错误可能只有在代码被释放供外部或内部使用后才会被发现。我们所依赖的软件中的错误或其他设计缺陷可能会给使用我们平台的用户带来负面体验,延迟推出新功能或增强功能,导致错误或损害我们保护用户数据或知识产权的能力。在我们所依赖的软件中发现的任何错误、错误或缺陷都可能导致我们的声誉受损、用户损失或损害赔偿责任,其中任何一项都可能对我们的业务、经营业绩和财务状况产生不利影响。

 

我们的产品和服务包含开放源代码软件,这可能对我们的专有软件、产品和服务构成特别风险,从而对我们的业务产生负面影响。

 

我们在产品和服务中使用开放源代码软件,并将在未来使用开放源代码软件。有一种风险是,开放源代码软件许可证的解释方式可能会对我们提供或分发我们的产品或服务的能力施加意想不到的条件或限制。此外,我们可能会面临来自第三方的索赔,这些第三方声称拥有或要求发布我们使用此类软件开发的开源软件或衍生作品。这些索赔可能导致诉讼,并可能要求我们免费提供我们的软件源代码,购买昂贵的许可证或停止提供我们的产品或服务,除非并且直到我们能够重新设计它们以避免侵权。这一重新设计过程可能需要大量额外的研究和开发资源,而我们可能无法成功地完成这一过程。

 

此外,由于我们为开放源代码项目提供的任何软件源代码都是公开提供的,因此我们保护此类软件源代码的知识产权的能力可能受到限制或完全丧失。因此,我们可能无法阻止我们的竞争对手或其他人使用我们提供的这类软件源代码。

 

22

 

 

我们可能无法防止未经授权使用我们的知识产权,这可能会减少对我们服务的需求,对我们的收入产生不利影响,并损害我们的竞争地位。

 

我们主要依靠版权、商标和商业秘密法以及合同权利的结合,在我们的服务、信贷风险管理程序和政策以及我们业务的其他方面建立和保护我们的知识产权。我们为保护我们的知识产权不受侵犯、盗用或盗版而已经采取或将来将采取的步骤可能是不够的。中国历来缺乏知识产权相关法律的实施,这主要是由于中国法律的模糊性和执行困难。因此,中国的知识产权和保密保护可能不如美国或其他国家有效。

 

截至本年度报告之日,我们已在中国以我们的名义注册了一系列商标和其他知识产权。我们不能保证我们现在或将来的任何知识产权都不会失效或失效、规避、挑战或放弃。当前或潜在的竞争对手可能会在未经我们授权的情况下使用我们的知识产权来开发和营销与我们的服务基本等同或优于我们的服务,这可能会减少对我们服务的需求,对我们的收入产生不利影响并损害我们的竞争地位。

 

即使我们发现了侵权或盗用的证据,我们对这些竞争对手的追索权也可能有限,或者可能要求我们提起诉讼,这可能会带来巨大的成本,并转移管理层对我们业务运营的注意力。

 

我们可能会受到侵犯知识产权的索赔,这可能是昂贵的辩护,并可能扰乱我们的业务和运营。

 

我们不能确定我们的业务或业务的任何方面不会或不会侵犯或以其他方式侵犯第三方持有的商标、专利、版权、专有技术或其他知识产权。我们将来可能不时受到与他人的知识产权有关的法律诉讼和索赔。此外,在我们不知情的情况下,我们的产品、服务或我们业务的其他方面可能侵犯了第三方商标、专利、版权、专有技术或其他知识产权。此类知识产权的持有者可能会寻求在中国、美国或其他司法管辖区对我们强制执行此类知识产权。如果有人对我们提出第三方侵权索赔,我们可能会被迫从我们的业务和运营中抽调管理层的时间和其他资源来抗辩这些索赔,无论这些索赔的是非曲直如何。

 

此外,中国知识产权法律的适用和解释,以及在中国授予商标、专利、版权、专有技术或其他知识产权的程序和标准仍在不断变化和不确定,我们无法向您保证中国法院或监管机构会同意我们的分析。如果我们被发现侵犯了他人的知识产权,我们可能会为我们的侵权活动承担责任,或者可能会被禁止使用此类知识产权,我们可能会产生许可费或被迫开发我们自己的替代品。因此,我们的业务和经营业绩可能受到重大不利影响。

 

我们可能对在我们的网站和移动应用程序上显示、检索或链接的信息或内容承担责任,这些信息或内容可能对我们的业务和经营业绩产生重大不利影响。

 

中国政府通过了有关互联网内容分发的法规。根据这些规定,互联网内容提供商不得在互联网上发布或展示任何违反中华人民共和国法律法规、损害中国国家尊严或公共利益,或淫秽、迷信、恐怖、令人毛骨悚然、令人反感、欺诈或诽谤的内容。除网站外,我们亦透过移动应用程式提供产品及服务,这些应用程式受《移动互联网应用程式信息服务管理条文》或《APP条文》规管,该条文最新修订于2022年6月14日,并于2022年8月1日生效。根据APP规定,移动应用的提供者不得创建、复制、发布、传播法律法规禁止的信息和内容。见"项目4。本公司信息— B.业务概况—法规—与我们在中国的业务运营相关的法规—与增值电信服务相关的法规—与移动互联网应用信息服务相关的法规。”2019年底,CAC发布《网络信息内容生态管理规定》,即《CAC令第5号》,自2020年3月1日起施行,进一步加强对网络信息内容的规范和管理。见"项目4。本公司信息— B.业务概况—法规—与我们在中国的业务运营相关的法规—与网络安全、数据安全和隐私保护相关的法规。”我们已实施内部控制程序,以筛选网站和移动应用程序上的信息和内容,以确保其符合APP规定和CAC第5号命令。然而,我们不能保证我们网站和移动应用程序上显示、检索或链接的所有信息或内容在任何时候都符合中国法律法规的要求。如果我们的网站或移动应用程序被发现违反中国法律法规,我们可能会受到行政处罚,包括警告、暂停服务或从相关移动应用程序商店中删除我们的移动应用程序,这可能会对我们的业务和经营业绩产生重大不利影响。

 

23

 

 

我们可能会不时评估并可能完成战略投资或收购,这可能需要管理层的高度重视,扰乱我们的业务并对我们的财务业绩产生不利影响。

 

我们可能会评估和考虑战略投资、合并、收购或联盟,以进一步增加我们平台的价值,并更好地服务于我们的用户。这些交易如果完成,可能对我们的财务状况和经营业绩产生重大影响。如果我们能够发现适当的商业机会,我们可能无法成功地完成交易,即使我们完成了这样的交易,我们也可能无法获得好处或避免与此种交易相关的困难和风险。

 

战略投资或收购将涉及商业关系中常见的风险,包括:

 

吸收和整合被收购企业的业务、人员、系统、数据、技术、权利、平台、产品和服务方面的困难;

 

获得的技术、产品或业务无法达到预期的收入、盈利能力、生产率或其他效益水平;

 

在留住、培训、激励和整合关键人员方面存在困难;

 

将管理层的时间和资源从我们的日常业务中转移出去;

 

在合并后的组织内维持统一的标准、控制、程序和政策方面的困难;

 

与被收购企业的客户、雇员和供应商保持关系方面的困难;

 

进入我们之前经验有限或没有经验的市场的风险;

 

监管风险,包括在现有监管机构保持良好信誉,或在交易完成前或交易完成后获得任何必要的批准,以及受到新监管机构的监督,这些监管机构在国内和国际上对收购的企业进行监管;

 

承担含有对我们不利的条款的合同义务,要求我们许可或放弃知识产权,或增加我们承担责任的风险;

 

未能成功地进一步开发所获得的技术;

 

被收购企业在被收购前从事的活动的责任,包括知识产权侵权索赔、违法、商业纠纷、税务责任和其他已知和未知的责任;

 

对我们所投资的业务缺乏足够的权力或影响力;

 

对我们现有业务的潜在干扰;及

 

与战略投资或收购相关的意外成本和未知风险及负债。

 

我们可能不会进行任何投资或收购,我们未来的投资或收购可能不会成功,可能不会有利于我们的业务战略,可能不会产生足够的收入来抵消相关的收购成本,也可能不会产生预期的收益。例如,2019年预付款项收购湖北消金公司股权,2020年完成收购湖北消金公司24.47%股权。我们不能保证这些新的投资或收购将被证明是成功的,我们受制于不断变化的政府规则和条例,这些规则和条例受到不确定性的影响。此外,我们不能向贵方保证,任何未来对新业务或新技术的投资或收购将导致新的或增强的产品和服务的成功开发,或任何新的或增强的产品和服务,如果开发出来,将获得市场认可或证明是有利可图的。

 

24

 

 

我们在国际市场的计划扩张和我们在国际市场的现有业务可能会失败,降低经营业绩,并使我们面临与不同市场动态和国际市场竞争相关的更大风险。

 

我们在国际市场的计划扩张和在国际市场的现有业务可能面临许多新的障碍。例如,我们从2016年开始在香港提供离岸股票投资和保险经纪服务。我们已经并将继续在国际上探索商业机会,包括在东南亚国家。这些市场对我们的产品和服务未经检验,我们在国际上拓展业务或在现有国际市场经营时面临风险,其中包括在国际上开展业务以及在其他司法管辖区开展业务和销售所固有的经济、监管、法律和政治风险,包括物理距离和语言及文化差异造成的挑战、收款期延长的可能性以及在收取应收账款和执行合同义务方面的困难、货币汇率的波动、法律或监管要求的意外变化,包括关税或其他贸易壁垒,以及政治风险,法律和经济不稳定。例如,新冠疫情对东南亚国家的经济发展造成严重干扰,可能对我们在该地区的业务运作和未来发展产生负面影响。见“——与我们的业务和行业有关的风险——我们的业务、财务状况和业务结果可能继续受到新冠疫情影响的重大不利影响。”我们在国际上拓展业务的尝试并不都会成功,我们将继续评估我们在这方面的业务计划和战略。

 

由于缺乏对我们产品和服务的认可或其他因素,我们在国际市场上创造收入方面可能不如我们的竞争对手成功。在国际上发展产品认知度是昂贵和耗时的,我们的国际扩张努力可能比我们预期的成本更高,利润也更少。如果我们在现有或目标国际市场上不成功,我们的销售额可能会下降,我们的利润率可能会受到负面影响,我们可能会失去市场份额,其中任何一项都可能对我们的业务、经营业绩和盈利能力造成重大损害。在这方面,我们于2016年开始在香港提供国际股票投资和保险经纪服务。我们是一间持牌法团,并在香港证券及期货事务监察委员会或香港证监会注册,根据《证券及期货条例》(证券及期货条例)进行第1类(证券交易)、第2类(期货合约交易)、第4类(就证券提供意见)、第5类(就期货合约提供意见)及第9类(资产管理)受规管的活动。香港证券及期货条例第571条。这些行业已经有了成熟的参与者。这些实体与我们直接竞争,不仅包括跨国金融机构,还包括当地公司。我们的董事相信,业界的竞争取决于(i)向客户提供的服务及意见的质素;(ii)持牌法团的专业知识及声誉;及(iii)持牌法团的业务网络及联系。我们不能保证能够保持或扩大我们的竞争优势。任何激烈的竞争都可能导致我们丧失市场份额,并可能严重损害我们的业务、经营业绩和盈利能力。

 

我们在香港的业务可能会受到有关专业失当行为责任的指控。

 

我们在香港的业务包括由我们聘用的专业人士就股票投资向客户提供专业意见。如果客户因依赖我们的子公司提供的建议而蒙受损失,经营此类业务的客户可能有法律理由对其、其雇员或我们提起诉讼,要求获得损害赔偿、赔偿和/或其他救济。

 

虽然我们已采取若干内部控制措施,以尽量减低雇员对我们在香港的业务的疏忽及/或不忠的风险,但我们并不保证我们在香港的业务可消除这些风险。我们仍然对客户负有谨慎义务,以行使适当的技能和/或谨慎,并可能对未能履行这种谨慎义务而导致损失的违约行为承担责任。此外,由于我们没有为有关专业疏忽或雇员不忠的指控投保,我们可能会因这些指控而承担潜在的责任。

 

如果有任何针对我们或我们的雇员的疏忽和/或雇员不忠的指控,我们可能会面临香港的法律和/或其他诉讼,这可能会导致巨大的成本以及资源和管理层注意力的转移。这也可能对我们的盈利能力、财务状况和声誉产生不利影响。

 

25

 

 

我们在香港和东南亚国家的业务运营受到广泛的监管要求,任何不遵守这些要求或这些监管要求的变化都可能影响我们的业务运营和财务业绩。

 

我们经营的香港金融市场受到高度监管。有关金融服务业的规管制度的规则及规例,包括但不限于《证券及期货条例》、《公司条例》、《公司(清盘及杂项条文)条例》(“C(WUMP)O”)、《证券及期货(财务资源)规则》、《香港联合交易所有限公司证券上市规则》及香港证监会颁布的《收购、合并及股份回购守则》,均不时经修订、补充或以其他方式修订。相关规则和条例的任何此类变化都可能导致我们的合规成本增加,或可能限制我们的业务活动。如果我们不时不遵守这些适用的规则和条例,我们可能面临罚款或限制我们的业务活动,甚至暂停或撤销我们的部分或全部经营活动的许可证。

 

此外,我们须获得有关监管机构的牌照,包括但不限于作为《证券及期货条例》下的持牌法团。在这方面,我们必须确保持续遵守所有适用的法律、规例及指引,并令香港证监会、香港交易所及/或其他监管当局信纳我们仍然适合及适合获发牌照。如果相关法律、法规和准则发生任何变化或收紧,可能会对我们的业务运营产生重大不利影响。

 

我们可能会不时受到监管机构的检查和调查。就证监会的调查而言,我们可能须根据《证券及期货条例》承担保密义务,据此,我们不得披露与证监会调查有关的某些资料。此外,除非我们被特别指名为受SFO调查的一方,否则我们一般不知道我们、我们的任何职员、或我们各自的董事、负责人员或我们的持牌代表是否是SFC调查的对象。如检查或调查的结果显示有不当行为,证监会可对我们、我们的负责人员或持牌代表及/或我们的任何员工采取纪律行动,例如吊销或暂时吊销牌照、公开或私下谴责或施加罚款。对我们采取的任何纪律行动或对我们、我们的董事、负责人员、持牌代表或相关员工的处罚都可能对我们的业务运营和财务业绩产生不利影响。

 

此外,我们在东南亚国家的业务受到许可和其他监管要求的约束,遵守这些要求将产生额外成本。例如,我们的印尼合资公司从金融服务管理局(Otoritas Jasa Keuangan)获得了Multi-Finance许可证。然而,我们不能向你保证,我们能够成功地维持这些许可证或继续获得必要的许可证,以满足我们在这些国家的业务活动的需要。如果我们不能维持现有的许可证或不能按要求获得新的许可证,我们在东南亚国家的业务运营和发展可能会受到负面影响,对我们的经营业绩和财务状况产生不利影响。

 

我们已授出购股权,并可能继续根据我们的股权激励计划授出购股权及其他类型的奖励,这可能导致以股份为基础的薪酬开支增加。

 

截至2023年3月31日,我们的管理层和员工共获得了8,302,0 19股A类普通股的期权,这些期权尚未发行。我们在2020年、2021年和2022年的股权激励费用分别为2.906亿元人民币、5230万元人民币和550万元人民币(合80万美元)。我们相信,授出购股权及其他类型的奖励,对我们吸引及挽留主要员工及雇员的能力具有重要意义,而我们日后亦会继续向雇员授出购股权及其他类型的奖励。因此,我们与股权激励相关的费用可能会增加,这可能会对我们的经营业绩产生不利影响。

 

26

 

 

我们可能无法以优惠条件或根本无法获得额外资本。

 

我们预计,我们目前的现金将足以满足我们当前和预期的一般公司用途的需求,至少在本年度报告日期起的未来12个月内。然而,我们需要继续投资于设施、硬件、软件和技术系统,并留住人才以保持竞争力。由于资本市场和我们所处行业的不可预测性,我们无法向您保证,我们将能够以对我们有利的条件借款或筹集额外资金,或者在必要时借款或筹集额外资金,特别是如果我们的经营业绩不佳。如果我们不能按要求获得足够的贷款和/或资本,我们为业务提供资金、利用意外机会、发展或加强我们的基础设施或应对竞争压力的能力可能会受到很大限制,这将对我们的业务、财务状况和经营业绩产生不利影响。如果我们通过发行股票或可转换债券筹集更多资金,我们股东的所有权权益可能会被大大稀释。这些新发行的证券可能拥有优先于现有股东的权利、优先权或特权。

 

我们的中期业绩可能会大幅波动,并可能无法充分反映我们业务的基本表现。

 

我们的中期经营业绩,包括我们的净收入、支出、净(亏损)/收入和其他关键指标的水平,在未来可能会因各种因素而有很大差异,其中一些因素是我们无法控制的,我们的经营业绩的期间比较可能没有意义。因此,任何过渡时期的结果并不一定表明今后的业绩。中期业绩的波动可能会对我们的美国存托凭证的市场价格产生不利影响。可能导致我们中期财务业绩波动的因素包括但不限于以下方面:

 

我们吸引新用户和合作伙伴以及与现有用户和合作伙伴保持关系的能力;

 

与获取用户以及维护和扩展我们的业务、运营和基础设施相关的运营费用的金额和时间;

 

网络中断或安全漏洞;

 

一般经济、监管、行业和市场状况;

 

我们强调用户体验,而不是短期增长;

 

自然灾害、健康流行病和其他灾害,以及为应对这些灾害而采取的任何我们无法控制的措施;以及

 

与技术或业务的开发或获取有关的时间和费用。

 

此外,我们的业务可能会有季节性,反映互联网使用和传统个人消费和投资模式的季节性波动。因此,今后我们的业务结果可能会受到这种季节性的影响。

 

我们的业务有赖于高级管理层的持续努力。如果我们的一名或多名关键高管不能或不愿继续担任目前的职务,我们的业务可能会受到严重干扰。

 

我们的业务运作有赖于我们的高级管理层的持续服务,特别是本年度报告中提到的执行官员。虽然我们向管理层提供了不同的激励措施,但我们不能向你们保证,我们能够继续保留他们的服务。如果我们的一名或多名关键高管不能或不愿继续担任目前的职位,我们可能无法轻易或根本无法替换他们,我们可能会为招聘、培训和留住合格人员而产生额外费用,我们未来的增长可能会受到限制,我们的业务可能会受到严重干扰,我们的财务状况和经营业绩可能会受到重大不利影响。

 

27

 

 

此外,我们于2016年开始在香港提供国际股票投资和保险经纪服务。根据《证券及期货条例》的发牌规定,我们的持牌法团Metaverse Securities Limited、Meta Futures Limited及Lion Global Financial Limited须维持至少两名负责人员,以监督《证券及期货条例》就每类受规管活动所规定的一项或多于一项受规管活动。截至2023年3月31日,我们共有六名负责人员负责监管第1类(证券交易)活动,三名负责人员负责监管第2类(期货合约交易)活动,六名负责监管第4类(就证券提供意见),五名负责监管第9类(资产管理)活动,以及三名负责监管第5类(就期货合约提供意见)活动的人员,均符合香港的有关法律及规例。如果这些负责官员辞职、丧失资格或没有资格继续担任负责官员,如果没有立即和适当的替换,这可能导致四项受管制活动中的一项或多项的负责官员少于两名。在这种情况下,我们将违反有关的发牌规定,这可能对我们的持牌法团的地位产生不利影响,我们的业务和财务表现将受到负面影响。

 

此外,我们不能保证我们管理团队的任何成员不会加入我们的竞争对手或形成竞争业务。如果我们的现任或前任官员与我们之间发生任何纠纷,我们可能不得不承担大量费用和开支,以便在中国内地和香港执行这些协议,或者我们可能根本无法执行这些协议。

 

对雇员的竞争非常激烈,我们可能无法吸引和留住支持我们业务所需的合格和熟练的雇员。

 

我们相信,我们的成功取决于员工的努力和才能,包括软件工程、财务和营销人员。我们未来的成功取决于我们吸引、发展、激励和留住合格和熟练员工的持续能力。对高技能技术和财务人员的竞争极为激烈。我们可能无法以与我们现有的薪酬和薪金结构相一致的薪酬水平或根本无法聘用和留住这些人员。与我们竞争有经验雇员的一些公司拥有比我们更多的资源,可能能够提供更有吸引力的雇用条件。

 

此外,我们投入大量时间和费用培训我们的员工,这增加了他们的价值,竞争对手可能寻求招聘他们。如果我们不能留住我们的员工,我们可能会在雇用和培训新员工方面产生大量费用,我们的服务质量和我们为用户服务的能力可能会下降,从而对我们的业务产生重大不利影响。

 

在中国内地、香港和我们有业务的世界其他地方,劳动力成本的增加可能会对我们的业务和经营业绩产生不利影响。

 

近年来,中国经济经历了通货膨胀和劳动力成本的上升。因此,中国的平均工资预计将继续增长。此外,根据中国的法律法规,我们必须向指定的政府机构支付各种法定雇员福利,包括养老金、住房基金、医疗保险、工伤保险、失业保险和生育保险,以造福于我们的雇员。鉴于不同地区的经济发展水平不同,中国地方政府未能始终如一地执行雇员福利计划的要求。如果我们因雇员福利支付不足而被收取滞纳金或罚款,我们的财务状况和经营业绩可能会受到不利影响。我们预计我们的劳动力成本,包括工资和员工福利,将继续增加。除非我们能够通过提高服务费来控制我们的劳动力成本或将这些增加的劳动力成本转嫁给我们的用户,否则我们的财务状况和经营业绩可能会受到不利影响。

 

此外,我们在香港及世界其他地方有业务的劳工成本上升,亦可能对我们的业务及经营业绩造成负面影响。例如,我们的持牌员工对香港的商业运作是必不可少的,因为我们依赖他们的专业知识来提供有关的服务。如果对这些持牌专业人员的竞争加剧,留住和招聘他们的成本可能会增加。此外,我们在香港、东南亚和世界其他地方的业务扩张,预计也会增加我们未来的劳动力成本,这可能会对我们的业务和经营业绩产生不利影响。

 

28

 

 

如果我们不能在我们成长的过程中保持我们的企业文化,我们的创新、协作和专注能力可能会受到损害,而这些能力有助于我们的业务。

 

我们认为,我们成功的一个关键因素是我们的企业文化,我们认为这种文化能够促进创新、鼓励团队合作和培养创造力。随着我们发展一家上市公司的基础设施并发展壮大,我们可能会发现很难维持我们企业文化的这些宝贵方面。任何未能保护我们的文化都可能对我们未来的成功产生负面影响,包括我们吸引和留住员工、鼓励创新和团队合作以及有效地关注和追求我们的公司目标的能力。

 

我们可能没有足够的商业保险。

 

在中国和我们经营的某些其他地区,保险公司目前提供的保险产品种类不像较发达经济体的保险公司那样广泛。目前,我们没有任何业务责任或中断保险来覆盖我们的业务。我们已确定,为这些风险投保的费用以及以商业上合理的条款购买此类保险的相关困难,使我们不能实际购买此类保险。任何未投保的业务中断都可能导致我们产生大量成本和资源转移,这可能对我们的经营业绩和财务状况产生不利影响。

 

我们对某些物业的权利和使用权可能会受到第三方或政府当局的质疑,这可能会对我们的业务运营造成干扰。

 

我们在中国以及中国以外的地区设有办事处和分支机构,以开展业务。截至本年度报告之日,我们在中国新疆拥有一栋约2,486平方米的建筑,租赁了我们大部分办公室和分支机构的物业。一栋约1,707平方米的建筑也可供我们在中国北京用作办公场所。

 

我们的一些租赁物业的出租人未能就我们租赁的物业提供适当的所有权证书,或证明他们有权将物业转租给我们。如果我们的出租人并非物业的拥有人,而他们没有取得业主或其出租人的同意或有关政府当局的许可,我们的租约可能会作废。我们可能需要与业主或有权租赁物业的各方重新协商租约,而新租约的条款可能对我们不利。此外,我们在租赁物业中的租赁权益并未按照中国法律的要求在相关的中国政府机构登记,这可能使我们面临每单位租赁权益最高可达人民币10,000元(合1,450美元)的罚款。截至本年度报告日期,我们并不知悉政府当局、物业拥有人或任何其他第三方就我们在该等物业的租赁权益或对该等物业的使用而考虑或提出任何申索或行动。然而,我们不能向你保证,我们对这些租赁财产的使用不会受到质疑。如果我们对物业的使用受到成功的质疑,我们可能会被罚款,并被迫搬迁受影响的业务。此外,我们可能会卷入与物业拥有人或第三方的纠纷,而他们在其他方面对我们的租赁物业拥有权利或权益。我们不能保证我们将能够及时或完全以我们可以接受的条件找到合适的替代地点,也不能保证我们将不会因第三方质疑我们使用这些物业而承担重大责任。

 

我们已为我们在中国北京可使用的1707平方米办公空间所涉及的物业申请了所有权证书,该申请目前正在处理中。然而,我们不能确定我们是否能够获得这种所有权证书,也不能确定颁发所有权证书的条件或其条款不会对我们造成负担。

 

如果发生上述任何情况,我们的业务可能会受到干扰,我们的业务、财务状况和经营业绩可能会受到重大不利影响。

 

29

 

 

如果我们的税收优惠被撤销、无法获得,或者如果我们的纳税义务计算成功地受到中国税务机关的质疑,我们可能需要支付超过我们的税收规定的税款、利息和罚款,我们的经营业绩可能会受到重大不利影响。

 

中国政府向我们的子公司、VIE及其各自的子公司提供了各种税收优惠。这些激励措施包括降低企业所得税税率和免除企业所得税。例如,根据中国相关税法,法定企业所得税税率为25%。但是,被确定为高新技术企业的企业,其所得税率可减至15%的优惠税率。此外,对部分地区的鼓励类产业企业或符合“微利小企业”条件的企业,所得税税率可优惠降至20%。我们的几个子公司,VIE和他们各自的子公司要么适用15%,20%的优惠所得税税率,或者在一定时期内免征企业所得税。详情请参阅"项目5。经营和财务回顾与展望——答:经营成果——税收——中国。适用于我们的子公司、VIE及其各自子公司的企业所得税税率的任何提高,或我们的子公司、VIE及其各自子公司目前享有的任何优惠税收待遇的终止、追溯或未来的任何减少,都可能对我们的业务、财务状况和经营业绩产生重大不利影响。此外,在我们的正常业务过程中,我们受到复杂的所得税和其他税务条例的约束,在确定所得税拨备时需要作出重大判断。此外,中国主管税务机关可能会对我们的子公司、VIE及其各自的子公司进行税务审计,也可能会质疑我们对纳税义务的计算。虽然我们相信我们的税务规定是合理的,但如果中国税务机关成功地挑战我们的立场,并且我们被要求支付超过我们的税务规定的税款、利息和罚款,我们的财务状况和经营业绩将受到重大不利影响。

 

在审计本年度报告所载的合并财务报表时,我们和我们的独立注册会计师事务所发现了我们在财务报告内部控制方面的五个重大缺陷。如果我们未能建立和维持一个有效的财务报告内部控制系统,我们可能无法准确地报告我们的财务结果或防止欺诈。

 

我们的独立注册会计师事务所没有对我们的财务报告内部控制进行审计。然而,在审计截至2022年12月31日止年度的合并财务报表时,我们和我们的独立注册会计师事务所发现了我们在财务报告内部控制方面的五个重大缺陷。根据美国上市公司会计监督委员会(PCAOB)制定的标准,“重大缺陷”是指财务报告内部控制方面的缺陷或缺陷的组合,因此有合理的可能性无法及时防止或发现年度或中期财务报表的重大错报。

 

已查明的一个重大缺陷是,缺乏足够的具有适当的美国公认会计原则知识和SEC报告经验的财务报告和会计人员,无法正确处理复杂的美国公认会计原则技术会计问题,无法按照美国公认会计原则和SEC规定的财务报告要求编制和审查财务报表及相关披露,已查明的其他三个重大缺陷与公司关闭过程中缺乏及时和适当的详细账户分析及相关账户对账有关,缺乏支持公司关键流程流程和相关关键内部控制政策和程序的文件,以及公司关键会计估计的文件和为确保符合美国公认会计原则而完成的程序,缺乏支持某些会计交易和促进审计过程的适当文件,以及缺乏支持公司投资价值和减值分析的适当文件。已查明的最后一个重大弱点是,对某些需要在相应会计期间的期末进行重大调整的重大账户没有进行及时和适当的分析。这些重大缺陷中的任何一个,如果不能及时加以补救,都可能导致我们的合并财务报表今后出现重大错报。我们和我们的独立注册会计师事务所都没有根据《萨班斯-奥克斯利法》对我们的内部控制进行全面评估,以查明和报告我们在财务报告内部控制方面的任何重大缺陷。如果我们对我们的财务报告内部控制进行了正式评估,或者我们的独立注册会计师事务所被要求对我们的财务报告内部控制进行审计,可能已经发现了其他缺陷。

 

在查明实质性弱点之后,我们已采取措施并计划继续采取措施纠正这些实质性弱点。见"项目15。控制和程序——管理层的物质缺陷补救计划。”然而,我们不能向你保证,这些措施的执行将足以消除这些重大弱点,或者我们对财务报告的内部控制方面的重大弱点或重大缺陷将来不会被发现。我们未能纠正这些重大缺陷,或未能发现和解决任何其他重大缺陷或重大缺陷,可能导致我们的财务报表不准确,并影响我们及时遵守适用的财务报告要求和相关监管申报的能力。此外,对财务报告的内部控制不力可能严重妨碍我们防止欺诈的能力。

 

30

 

 

此外,如果我们的独立注册会计师事务所对我们对财务报告的内部控制进行了审计,就有可能发现了更多的重大缺陷和重大缺陷。我们必须遵守2002年《萨班斯-奥克斯利法》。《萨班斯-奥克斯利法案》第404条要求我们在20-F表格的年度报告中包含管理层关于我们财务报告内部控制有效性的报告。此外,一旦我们不再是《JOBS法案》中定义的“新兴成长型公司”,我们的独立注册会计师事务所必须证明并报告我们财务报告内部控制的有效性。我们的管理层可能会得出结论,我们对财务报告的内部控制是无效的。此外,即使我们的管理层认为我们对财务报告的内部控制是有效的,我们的独立注册会计师事务所在进行独立测试后,如果对我们的内部控制或我们的控制的记录、设计、操作或审查水平不满意,或者对相关要求的解释与我们不同,它可能会发布一份合格的报告。此外,由于我们现在是一家上市公司,我们的报告义务需要我们的管理、业务和财政资源及系统给予更多关注。我们可能无法及时完成我们的评估和测试以及任何必要的补救措施。

 

在记录和测试我们的内部控制程序的过程中,为了满足第404节的要求,我们可能会发现我们在财务报告内部控制方面的其他重大缺陷和重大缺陷。此外,如果我们未能保持我们对财务报告的充分内部控制,因为这些标准不时被修改、补充或修正,我们可能无法持续得出结论,我们根据第404节对财务报告拥有有效的内部控制。如果我们不能实现和维持有效的内部控制环境,我们的合并财务报表可能出现重大错报,不能履行我们的报告义务,这可能导致投资者对我们报告的财务信息失去信心。这反过来可能会限制我们进入资本市场,损害我们的经营业绩,并导致我们的美国存托凭证的交易价格下降。此外,对财务报告的内部控制不力可能使我们面临更大的欺诈或滥用公司资产的风险,并可能使我们从我们上市的证券交易所退市、受到监管调查和民事或刑事制裁。我们可能还需要重报以前各期的合并财务报表。

 

我们面临与自然灾害、健康流行病和其他灾害有关的风险,这些风险可能严重扰乱我们的业务。

 

除了新冠疫情,我们的业务可能受到自然灾害、其他健康流行病或灾难的重大不利影响。火灾、洪水、台风、地震、断电、电信故障、入侵、黑客攻击、战争、区域冲突、暴乱、恐怖袭击或类似事件可能导致服务器中断、故障、系统故障、技术平台故障或互联网故障,这可能导致数据丢失或损坏或软件或硬件故障,并对我们在平台上提供产品和服务的能力产生不利影响。

 

我们的业务也可能受到流行病的不利影响。近年来,中国国内外出现了埃博拉病毒、甲型H1N1流感、禽流感和最近的新冠疫情等疫情。如果我们的任何雇员被怀疑受到这种流行病的影响,我们的业务运作可能会受到干扰,因为这可能需要我们的雇员进行隔离和/或我们的办公室进行消毒。此外,我们的业务结果可能受到不利影响,因为这些流行病中的任何一种都会损害中国或整个全球经济。

 

我们的总部设在香港,我们在中国北京设有主要的行政办公室。我们的大多数董事和管理层以及绝大多数员工目前居住在香港和北京。此外,我们的大部分系统硬件和备份系统都托管在北京和香港。我们在香港开展股票投资业务,并得到深圳研发中心的支持。因此,我们很容易受到对北京、深圳和香港产生不利影响的因素的影响。如果上述任何自然灾害、健康流行病或其他灾难发生在我们可能有物资业务的这些城市或其他城市,我们的业务可能会出现重大中断,例如我们的办公室暂时关闭和服务暂停,这可能会对我们的业务、财务状况和经营业绩产生重大不利影响。

 

与我们的公司Structure有关的风险

 

与为我们在中国的某些业务建立VIE结构的商业安排有关的现行和未来的中国法律、法规和规则的解释和适用存在很大的不确定性,包括中国政府未来可能采取的行动,这可能会严重影响这些合同安排的可执行性,从而对玖富公司的财务状况和经营业绩产生重大影响。如果中国政府发现此类商业安排不符合中国的相关法律、法规和规则,或者如果这些法律、法规,如果未来规则或解释发生变化,我们可能会受到严厉处罚,或被迫放弃我们在VIE中的权益,并可能失去整合其财务信息的能力。

 

在提供互联网和其他相关业务,包括增值电信服务的实体中,外国所有权受到中国现行法律、法规和规则的限制,除非有某些例外情况。例如,除从事电子商务业务、境内多方通信服务业务、存储转发业务和呼叫中心业务的,外国投资者一般不得拥有增值电信服务提供商50%以上的股权,根据《外商投资入境特别管理措施(负面清单)(2021年版)》或2022年1月1日生效并取代之前版本的《负面清单》及其他适用法律法规,这些业务可能由外国投资者100%拥有。

 

31

 

 

我们是开曼群岛豁免公司,我们的外商独资企业被视为外国投资企业。我们的外商独资企业(即我们在中国的全资子公司)目前没有资格申请提供增值电信服务所需的许可证,而在中国,外资所有权和投资是受到限制的。我们的VIE在中国提供的在线服务将构成一种增值电信服务,外国所有权和投资受到限制,因此这些服务是通过我们的VIE及其子公司提供的,以确保遵守中国的相关法律法规。我们与我们的某些外商独资企业、玖富舒克、北京普汇、珠海联银、益奇迈和深圳富源,以及每一家此类VIE的股东签订了一系列合同安排,以开展我们在中国的业务。关于这些合同安排的详细说明,见"项目4。公司信息——答:公司的历史和发展。”由于这些合同安排,我们对我们的VIE及其子公司实施控制,并将它们的经营业绩合并到我们根据美国公认会计原则编制的财务报表中。尽管我们采用的结构与长期的行业惯例一致,并为中国的可比公司所普遍采用,但中国政府可能不同意这些安排符合中国的许可、注册或其他监管要求、现行政策或未来可能采用的要求或政策。我们的VIE及其子公司持有许可证、批准和关键资产,这些对我们某些业务的运营至关重要。玖富公司在我们的VIE中没有任何股权。因此,我们的美国存托凭证的投资者并没有获得我们的VIE及其在中国的子公司的任何股权,而是获得了我们开曼群岛控股公司的股权。

 

我们的中国法律顾问汉坤律师事务所认为,在“与我们的公司Structure相关的风险”中披露的风险的前提下,我们目前的所有权结构、我们的VIE及其子公司的所有权结构,以及我们在中国的某些子公司、我们的VIE和我们VIE的股东之间的合同安排不违反中国现行法律、法规和规则的任何明示和强制性规定;这些合同安排根据其条款和现行有效的适用的中国法律和法规是有效、有约束力和可执行的。然而,汉坤律师事务所也告知我们,中国现行或未来法律法规的解释和适用存在很大的不确定性,并且无法保证中国政府最终会采取与我们的中国法律顾问的意见一致的观点。此外,中国是否会采纳与“可变利益实体”结构相关的新法律、法规或规则,以及如果采纳这些法律、法规或规则,需要什么,也不确定。

 

2020年1月1日,《中华人民共和国外商投资法》和《中华人民共和国外商投资法实施条例》正式施行。虽然《中华人民共和国外商投资法》和《实施条例》并未明确将合同安排列为外商投资的一种形式,但《中华人民共和国外商投资法》对“外商投资”的定义包含一项包罗万象的规定,规定外国投资者通过法律、行政法规规定的其他方式或者国务院规定的其他方式进行的投资,为今后法律、行政法规或者国务院颁布的规定将合同安排列为外商投资的一种形式留有余地。2019年12月26日,最高人民法院发布《外商投资法适用若干问题的解释》,自2020年1月1日起施行。根据FIL的解释,如果有关当事方声称投资协议是无效的,理由是该协议是投资于负面清单所列的被禁止或受限制的行业,并且违反了其中规定的限制,则法院应支持这种主张。因此,不能保证通过合同安排进行的外国投资今后不会被解释为一种间接外国投资活动。

 

如果我们公司、我们的中国子公司或我们的VIE的所有权结构、合同安排和业务被发现违反任何现行或未来的中国法律或法规,或者我们未能获得或保持任何必要的许可或批准,相关政府机构将拥有广泛的酌处权对此类违规行为采取行动,包括:

 

吊销该等单位的营业执照或经营许可证;

 

对我们处以罚款;

 

32

 

 

没收他们认为通过非法经营获得的任何我们的收入;

 

终止或对我们的业务设置限制或苛刻的条件;

 

对我们收取收入的权利施加限制;

 

关闭我们的服务器,屏蔽我们的移动应用程序或网站,或通过我们的中国子公司与我们的VIE之间的任何交易停止或对我们的业务施加限制或严格条件;

 

要求我们重组我们的所有权结构或业务,包括终止与我们的VIE的合同安排和注销我们VIE的股权承诺,这反过来将影响我们巩固或有效控制我们的VIE的能力;或

 

采取其他不利于我们业务运作的监管或执法行动。

 

上述任何事件的发生都可能对我们的业务运营造成重大干扰,并严重损害我们的声誉,进而对我们的财务状况和经营业绩产生重大不利影响。我们也不能确定股权是否会按照我们的外商独资企业、我们的VIE和我们VIE的股东之间的合同安排处置。此外,中国可能会引入新的法律、法规和规则,以施加额外的要求,对我们的公司结构和合同安排构成额外的挑战。如果这些事件的发生使我们丧失了控制或指导我们的VIE在中国的关键业务的权力,而这些业务对我们的VIE的经济业绩或我们从VIE获得经济利益和剩余回报的能力影响最大,并且我们无法以令人满意的方式重组我们的所有权结构和业务,我们可能无法按照美国公认会计原则将我们的VIE的财务业绩合并到我们的合并财务报表中,这将对我们的财务状况和经营业绩产生重大不利影响,并导致我们的美国存托凭证价值大幅下降或变得一文不值。

 

我们依赖与我们的VIE和我们VIE的股东的合同安排来进行我们的大部分业务,这在提供业务控制方面可能不如直接所有权有效,我们VIE的股东可能无法履行我们合同安排下的义务。

 

由于中国法律限制外资在国内开展的各种业务中的股权,我们通过我们的VIE及其子公司在中国经营我们的业务,我们在这些子公司中没有直接的所有权权益,我们一直依赖并预计将继续依赖与我们的VIE及其股东的合同安排来经营我们在中国的业务。在向我们提供对我们的VIE或其子公司的控制权方面,这些合同安排可能不如直接所有权有效。例如,我们的VIE和我们VIE的股东可能无法履行他们与我们的合同义务,例如有效运营我们的网站和应用程序以及根据合同安排使用我们的域名和商标的义务,或者采取其他损害我们利益的行动。

 

如果我们直接拥有我们的VIE,我们将能够行使我们作为股东的权利,对我们的VIE的董事会进行改革,而董事会又可以在管理和运营层面实施改革,但须遵守任何适用的信托义务。然而,根据目前的合同安排,我们必须依赖我们的VIE和我们VIE的股东履行他们在这些合同安排下的义务,以对我们的VIE及其子公司行使控制权。我们VIE的股东的行为可能不符合我们公司的最佳利益,也可能不履行其在相关合同下的义务。只要我们通过与我们的VIE和VIE股东的合同安排来经营我们的业务,这种风险就会持续存在。虽然我们有权根据合约安排替换我们VIE的任何股东,但如果这些股东中的任何一方不合作,或与这些合约有关的任何争议出现并仍未解决,我们将不得不通过中国的法律、仲裁、诉讼和其他法律程序来执行我们在这些合约下的权利,其结果将受到不确定性的影响。请参阅“—我们的VIE或VIE的股东未能履行其在我们与他们签订的合同安排下的义务,将对我们的业务产生重大不利影响。”因此,与直接所有权相比,我们与VIE和VIE股东之间的合同安排在确保我们对业务活动相关部分的控制方面可能不那么有效。

 

33

 

 

如果我们的VIE或VIE的股东未能履行我们与他们签订的合同安排所规定的义务,将对我们的业务、财务状况和经营业绩产生重大不利影响。

 

如果我们的VIE或我们VIE的股东未能履行其各自在合同安排下的义务,我们可能会产生大量费用并花费额外资源来执行这些安排。我们还可能需要依赖中国法律的法律补救措施,包括寻求具体的履行或禁令救济,以及索赔损害赔偿,我们不能保证这些措施在中国法律下是有效的。例如,如果我们的VIE的股东在我们根据这些合同安排行使购买选择权时拒绝将他们在我们的VIE中的股权转让给我们或我们的指定人,或者如果他们以其他方式对我们采取恶意行为,那么我们可能不得不采取法律行动迫使他们履行其合同义务。此外,如果股东不履行其在合同安排下的义务,公司控制VIE及其子公司运营的能力将受到质疑,VIE及其子公司的财务信息可能无法按照美国公认会计原则并入合并财务报表。这将对我们的财务状况和经营业绩产生重大不利影响,并导致我们的美国存托凭证价值大幅下降或变得一文不值。

 

我们合同安排下的所有协议均受中国法律管辖,并规定在中国通过仲裁解决争议。因此,这些合同将按照中国法律解释,任何争议将按照中国法律程序解决。这些仲裁条款涉及由VIE协议产生的合同关系引起的索赔,而不是根据美国联邦证券法提出的索赔,它们并不妨碍我们的股东或ADS持有人根据美国联邦证券法在美国提出索赔。中国的法律体系不像美国等其他一些司法管辖区那样发达。因此,中国法律制度的不确定性可能会限制我们执行这些合同安排的能力。同时,对于如何根据中国法律解释或执行可变利益实体背景下的合同安排,鲜有先例和正式指导。如果有必要采取法律行动,这种仲裁的最终结果仍然存在很大的不确定性。此外,根据中国法律,仲裁员的裁决是终局裁决,当事人不能在法院对仲裁结果提出上诉,除非仲裁结果被撤销或被主管法院裁定为不可执行。如果败诉方未能在规定的期限内履行仲裁裁决,胜诉方只能通过仲裁裁决承认程序在中国法院执行仲裁裁决,这将需要额外的费用和延迟。如果我们无法执行这些合同安排,或者如果我们在执行这些合同安排的过程中遇到重大延误或其他障碍,我们可能无法对我们的VIE及其子公司施加有效控制,我们开展业务的能力可能会受到负面影响。请参阅“—与在中国内地和香港开展业务相关的风险—中国法律制度以及中国法律法规的解释和执行方面的不确定性可能会限制您和我们可获得的法律保护,阻碍我们的能力以及我们的证券(包括美国存托凭证)的任何持有人提供或继续提供此类证券的能力,导致我们的业务运营发生重大不利变化,并损害我们的声誉,这将对我们的财务状况和经营业绩产生重大不利影响,并导致美国存托凭证价值大幅下降或变得一文不值。”

 

我们VIE的股东可能与我们存在潜在的利益冲突,这可能对我们的业务、财务状况和贵方对我们股票的投资价值产生重大不利影响。

 

我们VIE的股权由某些个人股东持有。见"项目4。公司信息——组织Structure。他们在我们的VIE中的利益可能与我们公司的整体利益不同。这些股东可能违反或导致我们的VIE违反我们与他们和我们的VIE之间的现有合同安排,这将对我们有效控制我们的VIE及其子公司并从中获得经济利益的能力产生重大不利影响。例如,我们的VIE的股东可能会导致我们与VIE的协议以对我们不利的方式履行,其中包括不及时向我们汇出根据合同安排应支付的款项。我们不能向你保证,当出现利益冲突时,这些股东中的任何一方或所有股东都将以我们公司的最佳利益行事,或这些冲突将以有利于我们的方式解决。

 

目前,我们没有任何安排来解决这些股东与本公司之间的潜在利益冲突,只是我们可以根据与这些股东的排他性选择权协议行使我们的购买选择权,要求他们在中国法律允许的范围内将他们在我们的VIE中的所有股权转让给我们或我们的指定人。如果我们不能解决我们与VIE股东之间的任何利益冲突或纠纷,我们将不得不依赖法律程序,这可能导致我们的业务中断和巨额法律费用,并使我们对任何此类法律程序的结果面临很大的不确定性。

 

34

 

 

与我们的VIE有关的合同安排可能会受到中国税务机关的审查,他们可能会确定我们或我们的VIE欠额外的税,这可能会对我们的财务状况和贵方投资的价值产生负面影响。

 

根据适用的中国法律法规,关联方之间的安排和交易可能会受到中国税务机关的审计或质疑。中国企业所得税法和其他适用的法律法规要求中国的每一家企业向有关税务机关提交年度企业所得税纳税申报表以及与其关联方的交易报告。如果税务机关发现了任何不符合公平交易原则的关联方交易,它们可以对税收进行合理调整。如果中国税务机关认定我们的某些中国子公司、我们的每个VIE和该合并关联实体的股东之间的合同安排不是在公平基础上达成的,从而导致根据适用的中国法律、法规和规则不允许的减税,并以转让定价调整的形式调整我们的VIE应纳税收入,我们可能会面临重大和不利的税务后果。除其他外,转让定价调整可能会导致我们的VIE为中国税务目的而记录的费用扣除减少,这反过来可能会增加它们的纳税义务。此外,如果我们根据这些合同安排,要求我们的VIE股东以名义价值或无价值转让他们在我们的VIE中的股权,这种转让可能被视为一种赠与,我们指定的人需要缴纳中国所得税;转让股东的应纳税所得额可能会被中国税务机关调整为高于这些合同安排规定的转让价格的金额,因此转让股东可能需要缴纳中国所得税。股权转让过程中产生的税款可以由我方承担。此外,中国税务机关可能会根据适用的法律法规对我们的VIE征收滞纳金和其他罚款,以支付经调整但未缴纳的税款。如果我们的VIE的纳税义务增加,或者他们被要求支付滞纳金和其他罚款,我们的财务状况可能会受到重大不利影响。

 

如果我们的VIE及其子公司破产或进入解散或清算程序,我们可能失去使用和享有对我们的业务运作具有重要意义的资产和许可证的能力。

 

我们的VIE及其子公司持有对我们的业务运营具有重要意义的某些资产和许可证,其中包括知识产权和增值电信许可证。根据合约安排,未经我们事先同意,我们的VIE不得出售、转让、抵押或处置其资产或其在业务中的合法或实益权益,而我们的VIE股东亦不得以任何方式促使他们出售、转让、抵押或处置这些资产或权益。但是,如果我们的VIE的股东违反这些合同安排并自愿清算我们的VIE,或我们的VIE或其子公司宣布破产,其全部或部分资产受到第三方债权人的留置权或权利的约束,或在未经我们同意的情况下被以其他方式处置,我们可能无法继续我们的部分或全部业务活动,这可能对我们的业务、财务状况和经营业绩产生重大不利影响。如果我们的VIE或其子公司进行自愿或非自愿的清算程序,独立的第三方债权人可能会对部分或全部这些资产主张权利,从而阻碍我们经营业务的能力,这可能对我们的业务、财务状况和经营业绩产生重大不利影响。

 

35

 

 

如果我们的中国子公司、我们的VIE及其子公司的印章没有得到安全保管、被盗或被未经授权的人使用或用于未经授权的目的,这些实体的公司治理可能会受到严重和不利的影响。

 

在中国,公司的“印章”或印章是公司与第三方的法律代表,即使没有签名也是如此。每一家在中国合法注册的公司都必须持有一份公司印章,必须在当地公安局登记。除了这种强制性的公司印章,公司可能有其他几个印章,可以用于特定的目的。我们的中国子公司、VIE及其子公司的印章一般由我们根据内部控制程序指定或批准的人员安全持有。如果这些印章得不到安全保管、被盗或被未经授权的人使用或用于未经授权的目的,这些实体的公司治理可能会受到严重和不利的损害,这些公司实体可能必须遵守任何被如此切碎的文件的条款,即使这些文件是由缺乏必要权力和授权的个人密封的。

 

与在中国内地和香港做生意有关的风险

 

中国政府拥有在任何时候监管或干预离岸控股公司(如我们)在中国的业务的重要权力。因此,美国存托凭证的投资者和我们的业务面临中国政府政策的潜在不确定性。中国经济、政治或社会状况或政府政策的变化可能对我们的业务、财务状况和经营业绩产生重大不利影响。

 

我们的大部分业务都在中国。中国政府拥有在任何时候监管或干预离岸控股公司(如我们)在中国的业务的重要权力。因此,我们的业务、前景、财务状况和经营业绩可能在很大程度上受到中国总体政治、经济和社会状况的影响。

 

中国经济在许多方面不同于大多数发达国家的经济,包括政府参与程度、发展水平、增长率、外汇管制和资源配置。尽管中国政府已采取措施强调利用市场力量进行经济改革、剥离生产性资产的国家所有权以及改善工商企业的公司治理的重要性,但中国的生产性资产仍有很大一部分归政府所有。此外,中国政府通过实施产业政策,继续在规范行业发展方面发挥重要作用。中国政府还通过资源配置、控制外币计价债务的支付、制定货币政策以及向特定行业或企业提供优惠待遇等方式,对中国的经济增长实施重大控制。

 

尽管中国经济在过去几十年经历了显著增长,但无论是在地域上还是在经济的不同部门之间,增长都是不均衡的。中国政府采取了多种措施促进经济增长,引导资源配置。其中一些措施可能对中国经济整体有利,但可能对我们产生负面影响。例如,我们的财务状况和经营业绩可能会受到政府对资本投资、银行和影子银行的控制或税收法规变化的不利影响。2010年以来中国经济增速逐步放缓,2020年新冠疫情对中国经济冲击严重。中国经济的任何长期放缓都可能减少对我们产品和服务的需求,并对我们的业务和经营业绩产生重大不利影响。

 

中国法律制度的不确定性以及中国法律法规的解释和执行可能会限制您和我们可获得的法律保护,阻碍我们的能力以及我们的证券(包括美国存托凭证)的任何持有者提供或继续提供此类证券的能力,导致我们的业务运营发生重大不利变化,并损害我们的声誉,这将对我们的财务状况和经营业绩产生重大不利影响,并导致美国存托凭证的价值大幅下降或变得一文不值。

 

中国法律制度以成文法规为基础,法院判决的判例价值有限。中国的法律体系正在迅速发展,中国的法律、法规和规则可能会在很少或根本不需要提前通知的情况下迅速改变。由于中国政府当局在解释和执行法定条款和合同条款方面拥有自由裁量权,中国的一些法律、法规和规则的解释和执行可能不一致,从而使其执行具有不确定性。有时,我们可能不得不诉诸法院和行政诉讼来执行我们的法律权利。此外,中国的法律体系在一定程度上基于政府政策和内部规则,其中一些政策和内部规则没有及时公布,或者根本没有公布,但可能具有追溯效力。因此,我们可能并不总是知道违反这些政策和规则的事例,即使在发生之后也是如此。对我们的合同、财产(包括知识产权)和程序权利的这种不可预测性可能会对我们的业务产生不利影响,并妨碍我们继续经营的能力。

 

36

 

 

有关我们行业的法律法规在中国也在发展和演变,中国政府当局可能会进一步颁布新的法律法规来规范我们的行业和我们已经从事或未来可能进一步扩展的其他业务。中国政府最近发布的新政策对某些行业(如互联网行业)产生了重大影响,我们不能排除未来发布更多法规或政策或对我们的行业采取监管行动的可能性,这些可能会对我们的业务、财务状况和经营业绩产生不利影响。尽管我们已采取措施遵守并避免违反适用的法律、法规和监管政策,但我们无法向您保证,我们的业务正在并将继续完全遵守适用的中国法律、法规和监管政策。

 

此外,中国政府可以随时对我们的业务进行监管或干预,也可以随时对在中国境外进行的发行和外国对中国公司的投资进行更多的监督和控制。例如,2023年2月17日,中国证监会发布《试行办法》及5条配套指引,对中国境内企业的“境外直接发行上市”和“境外间接发行上市”均适用备案监管制度。2023年2月24日,中国证监会发布《保密与归档规则》,规定中国境内公司以及为该境内公司境外证券发行和上市提供相关证券服务的证券公司和证券服务机构,应严格遵守保密和归档管理的相关要求。2022年2月颁布的《审查办法》规定,关键信息基础设施运营商购买网络产品和服务或网络平台运营商的数据处理活动影响或可能影响国家安全,将受到网络安全审查。这些新条例和任何未来的相关实施规则可能会使我们在未来受到额外的合规要求。由于这些意见是最近发表的,目前在若干重大方面没有对这些意见的官方指导和解释。

 

因此,我们无法向您保证,我们将及时或完全遵守任何新的监管要求或任何未来的实施规则。如果我们未能完全遵守适用的法律和法规,可能会严重限制或完全阻碍我们的能力以及我们的证券(包括美国存托凭证)的任何持有者提供或继续提供此类证券的能力,对我们的业务运营造成重大干扰,并严重损害我们的声誉,这将对我们的财务状况和经营业绩产生重大不利影响,并导致美国存托凭证的价值大幅下降或变得一文不值。

 

根据中国法律,我们之前和未来的证券发行可能需要获得中国证监会或其他中国政府部门的批准和备案,如果需要,我们无法预测我们是否或何时能够获得批准或完成此类备案,即使我们获得了此类批准,该批准也可能被撤销。任何未能或延迟获得此类批准或遵守此类备案要求,或此类批准被撤销,都可能使我们受到中国证监会或其他中国政府机构的制裁。

 

中国六个不同监管机构于2006年通过并于2009年修订的《外国投资者并购境内企业规则》,旨在要求由中国公司或个人控制的、为通过收购中国境内公司或资产寻求在境外证券交易所公开上市而成立的境外特殊目的机构,在其证券在境外证券交易所公开上市之前,必须获得中国证监会的批准。条例的解释和适用仍不清楚。如果需要获得中国证监会的批准,我们是否有能力获得这种批准以及我们需要多长时间才能获得这种批准是不确定的,而且,即使我们获得中国证监会的批准,这种批准也可能被撤销。任何未能获得或延迟获得中国证监会对我们上市的批准,都可能使我们受到中国证监会和其他中国监管机构的制裁,其中可能包括对我们在中国的业务进行罚款和处罚,限制或限制我们在中国境外支付股息的能力,以及可能对我们的业务、财务状况和经营业绩产生重大不利影响的其他形式的制裁。

 

此外,中国政府最近表示,有意对海外发行和/或外国投资于中国发行者的发行实施更多的监督和控制。2021年7月6日,中国有关部门颁布了《关于依法严厉打击非法证券活动的意见》,其中强调要加强跨境监管合作和对境内发行人的管理和监督,建立中国资本市场法律法规在境外适用的综合监管体系。

 

37

 

 

2021年12月27日,发改委和商务部联合发布《外商投资入境特别管理措施(负面清单)(2021年版)》,即“负面清单”,于2022年1月1日起施行并取代之前的版本。根据负面清单第6条,中国公司如从事负面清单禁止外商投资的业务或被禁止的业务,寻求在海外发行或上市,必须获得政府主管部门的批准。此外,该中国公司的外国投资者不得参与该公司的经营或管理,其持股比例应遵守有关外国投资者管理中国证券投资的规定。在发改委2022年1月举行的新闻发布会上,一位发改委官员表示,负面清单第6条仅适用于发行人为中国公司的中国公司在境外直接上市和发行(例如中国公司在香港交易所H股上市),但不适用于通过在境外注册成立的境外控股公司(如我们之前的发行和在纳斯达克上市)的中国公司在境外间接上市或发行。正如该官员所指出的,中国公司的间接境外上市和发行应受境外上市规则的监管,该规则的草案在生效后由中国证监会发布并公开征求意见。由于《试行办法》(适用于中国公司的间接境外上市和发行)已于2023年3月31日生效,因此,《试行办法》和《负面清单》将如何监管从事被禁止业务的中国公司的间接境外上市或发行,仍存在不确定性。

 

2023年2月17日,经国务院批准,证监会发布《试行办法》及五项配套指引,自2023年3月31日起施行。根据《试行办法》及配套指引,中国公司直接或间接通过境外控股公司在境外股票市场发行股票、存托凭证、可转换公司债券或其他类股权证券的,应当向中国证监会备案。发行人(如发行人为中国公司)或其附属中国公司(如发行人为境外控股公司)必须就发行人进行的首次公开发行、后续发行及其他发行活动向中国证监会备案。具体而言,发行人在境外进行的首次公开发行和上市、二次或双重一级上市的申报,应当在其境外上市申请首次提交后三个工作日内向中国证监会提交。《试行办法》进一步规定,2023年3月31日前已在境外上市的公司构成“现有发行人”,不需立即办理境外上市备案手续,但进行二次或双重一级上市、后续发行、债券发行或者涉及其他需要向中国证监会备案的情形的,应当按规定办理备案手续。具体而言,发行人在其曾发行或上市证券的同一境外市场进行的后续发行,应当在后续发行完成后三个工作日内向中国证监会提交备案文件。发行人在境外其他市场后续证券发行和上市的备案,应当在其境外上市申请提交后三个工作日内报送中国证监会。发行人一旦在境外上市,还须在下列重大事项发生后三个工作日内向中国证监会报告:(一)发行人控制权发生变更;(二)外国证券监管机构或相关主管部门对发行人采取的调查、处罚或其他措施;(三)变更上市地位或转上市板块;(四)发行人自愿或强制退市。中国公司未履行备案程序或者在备案文件中隐瞒重大事实或者重大内容弄虚作假的,可能受到责令改正、警告、罚款等行政处罚,其控股股东、实际控制人、直接负责人员和其他直接责任人员也可能受到警告、罚款等行政处罚。《意见》和《试行办法》详见“第四项。关于公司的信息—— B.业务概况——监管——与我们在中国的业务运营相关的监管——与并购规则和海外上市相关的监管。”

 

2023年2月24日,中国证监会发布《保密与档案规则》,自2023年3月31日起施行,该规定将取代现行有效的《关于加强境外证券发行上市保密和档案管理的规定》。《保密和归档规则》明确将其适用范围扩大到直接和间接的境外发行和上市,并要求进行境外发行和上市的中国境内公司及其证券公司和证券服务提供商(包括会计师事务所)建立健全的保密和归档制度。根据《保密和档案规则》,中国境内公司在境外发行和上市过程中,如被要求向境外证券公司、证券服务提供商或监管机构公开披露或提供含有国家秘密或国家机关工作秘密的资料,或泄露可能危害国家安全或公共利益的资料,则该境内公司必须完成适用的审批和备案程序及法律规定的其他程序。《保密和档案规则》还规定,证券公司和证券服务提供商在境外发行和上市过程中在中国境内制作的所有工作文件和其他文件必须存放在中国境内,未经中国主管部门批准,不得向境外传送。《保密和档案规则》还改变了外国监管机构对在海外上市的中国境内公司及其证券公司和证券服务提供商进行检查的程序。具体而言,就在中国进行的现场检查而言,它取消了此类检查必须主要由中国监管机构进行或必须依赖中国监管机构的检查结果的要求。根据《保密和档案规则》,外国监管机构应通过跨国界合作机制开展与调查、证据收集和检查有关的活动。此外,中国境内公司、证券公司和证券服务提供商在配合外国监管机构的调查或检查或向其提供任何材料之前,应获得中国证监会或中国其他有关部门的批准。

 

38

 

 

鉴于《负面清单》、《试行办法》和《保密和档案规则》的新颖性,对于一家中国公司未来在海外上市和发行的要求,以及对这方面现有和未来法规的解释和实施,将会有哪些要求,包括备案和归档管理要求,仍然存在很大的不确定性。

 

此外,2021年12月28日,CAC和其他几个政府机构联合发布了修订后的《网络安全审查办法》,该《审查办法》于2022年2月15日生效,取代了之前的《网络安全审查办法》。根据《审查办法》,拥有100万以上用户个人数据的“网络平台运营者”,如果打算在外国上市,必须申请网络安全审查。在收到所有必要的申请材料后,当局必须在十个工作日内确定是否启动网络安全审查。如果启动审查,而当局在审查后得出结论认为列名将影响国家安全,则相关申请人的列名将被禁止。2021年11月14日,CAC发布《网络数据安全管理规定》(公开征求意见稿),规定处理百万以上用户个人数据的数据处理者,如拟在境外上市,必须申请网络安全审查。在最后确定、通过、执行和解释这些新措施和条例之前,我们不能排除这些措施和条例的颁布、解释或执行可能会对我们产生不利影响的可能性。

 

如果未来确定我们在海外上市和发行需要获得中国证监会、CAC或其他政府机构的批准或备案,我们是否能够或需要多长时间才能获得此类批准或完成此类备案程序是不确定的,任何此类批准都可能被撤销。任何未能获得或延迟获得批准或完成此类备案程序,或任何此类批准如由我们获得而被撤销,将使我们受到中国证监会、CAC或其他中国监管机构的监管行动或其他制裁,因为我们未能就此寻求所需的政府授权。这些政府机构可能会对我们在中国的业务施加罚款、限制和处罚,例如暂停我们的应用程序、吊销我们的许可证、或关闭我们的部分或全部业务、限制我们在中国境外支付股息的能力、限制我们在中国的经营特权或采取其他可能对我们的业务、财务状况、经营业绩和前景以及美国存托凭证的交易价格产生重大不利影响的行动。因此,如果你在预期结算和交付之前从事市场交易或其他活动,你这样做的风险是结算和交付可能不会发生。

 

此外,如果中国证监会或其他政府机构随后颁布新规则或发布解释,要求我们完成备案或为我们之前的上市和发行获得批准、注册或其他类型的授权,我们无法向您保证,我们将能够及时或完全获得此类批准或授权,或完成所需的程序(包括备案程序)或其他要求,或在建立获得此类豁免的程序时获得上述监管要求的任何豁免。所有这些都可能对美国存托凭证的交易价格产生重大不利影响,并可能严重限制或完全阻碍我们的能力以及我们的证券(包括美国存托凭证)的任何持有者提供或继续提供此类证券的能力。

 

如果PCAOB无法检查或彻底调查我们的审计师,我们的证券将来可能会被禁止在HFCAA下在美国交易。我们的证券被除牌或被除牌的威胁,可能会对贵方的投资价值产生重大不利影响。

 

根据HFCAA,如果SEC认定我们提交了一家注册会计师事务所出具的审计报告,而该会计师事务所已连续两年未受到PCAOB的检查,SEC将禁止我们的股票或美国存托凭证在美国的全国性证券交易所或场外交易市场上交易。

 

2021年12月16日,PCAOB发布报告通知SEC,认定PCAOB无法检查或调查总部位于中国大陆和香港的完全注册的公共会计师事务所。我们的审计员不受这一决定的制约。2022年12月15日,PCAOB将中国大陆和香港从其无法检查或调查完全注册的公共会计师事务所的司法管辖区名单中删除。每年,PCAOB都会决定是否可以对中国内地和香港等司法管辖区的审计事务所进行全面检查和调查。如果PCAOB在未来确定它不再有权全面检查和调查某些司法管辖区的会计师事务所,而我们使用一家总部设在其中一个司法管辖区的会计师事务所就我们提交给SEC的财务报表出具审计报告,我们将在提交相关财政年度的20-F表格年度报告后被确定为委员会认定的发行人。根据HFCAA,如果我们在未来连续两年被认定为委员会认定的发行人,我们的证券将被禁止在美国的国家证券交易所或场外交易市场交易。如果我们的美国存托凭证被禁止在美国交易,我们就不能确定我们是否能够在非美国交易所上市,或者我们的股票市场是否会在美国以外发展。禁止在美国交易将严重损害你方出售或购买我们的美国存托凭证的能力,而与退市相关的风险和不确定性将对我们的美国存托凭证的价格产生负面影响。此外,这样的禁令将严重影响我们以我们可以接受的条件筹集资本的能力,或根本不影响,这将对我们的业务、财务状况和前景产生重大不利影响。

 

39

 

 

中国或全球经济的严重或长期低迷可能对我们的业务和财务状况产生重大不利影响。

 

自2020年以来,新冠疫情(及其变种)给中国和全球经济带来了严重的负面影响。这是否会导致经济长期低迷仍是未知数。甚至在新冠疫情爆发之前,全球宏观经济环境就面临着许多挑战。自2010年以来,中国经济增速已经开始放缓。甚至在2020年之前,包括美国和中国在内的一些世界主要经济体的央行和金融当局所采取的扩张性货币和财政政策的长期影响就存在很大的不确定性。中东和其他地区的动乱、恐怖主义威胁和战争的可能性,以及乌克兰目前的军事冲突已经并可能继续加剧全球市场的动荡。中国与包括周边亚洲国家在内的其他国家之间的关系也令人担忧,这可能会产生经济影响。特别是,美国和中国未来在贸易政策、条约、政府规章和关税方面的关系存在很大的不确定性。中国的经济状况对全球经济状况、国内经济和政治政策的变化以及预期或预期的中国整体经济增长率十分敏感。全球或中国经济的任何严重或长期放缓都可能对我们的业务、经营业绩和财务状况产生重大不利影响。

 

与我们在香港的业务有关的社会、政治和经济风险。

 

我们的总部在香港,我们在香港有业务。因此,我们的业务运作和财务状况将受到香港政治和法律发展的影响。任何不利的社会、政治或经济状况、物质社会动荡、罢工、暴乱、内乱或不服从,以及重大的自然灾害,均可能对我们在香港的业务运作造成不利影响。

 

香港是中国的一个特别行政区,中国对香港的基本政策反映在香港的宪制文件《基本法》中。《基本法》赋予香港高度的自治权和行政、立法和独立的司法权力,包括在“一国两制”原则下进行终审的权力。然而,我们不能保证将来香港的经济、政治及法律环境,或管治香港的政治、法律或政策架构,不会有任何改变。如果发生这种变化,可能会对香港的政治和经济稳定造成重大干扰,从而对我们的经营业绩和财务状况产生重大不利影响。

 

香港卷入了中美之间的政治紧张关系,在中国人民解放军通过《维护香港特别行政区国家安全》,以及美国财政部对香港特别行政区和中国中央政府的某些官员实施制裁之后,中美之间的政治紧张关系升级。我们的业务受到香港金融市场和经济状况的重大影响。不断加剧的政治紧张局势可能会降低两个主要经济体之间的贸易、投资、技术交流和其他经济活动的水平,这将对全球经济状况和全球金融市场的稳定产生重大不利影响。影响贸易关系的紧张局势升级可能导致全球经济总体增长放缓,进而可能大大减少对我们服务的需求,从而可能对我们的业务、财务状况和业务结果产生负面影响。

 

香港股市的波动可能会对我们的业务和财务状况造成重大不利影响。

 

由于我们在香港有股票业务,我们会受制于香港股市的波动。香港股市直接受到当地和国际经济和社会政治环境的影响,包括但不限于主要经济体采取和执行的货币政策、全球供应链和消费市场的变化、战争、俄罗斯和乌克兰之间及其他地区的区域冲突,以及其他经济和社会不稳定。由于其高度开放的股票市场,它受到全球经济事件的影响,因此受到所有主要市场经济问题的影响。香港股市的任何下跌,都会直接和不利地影响市场上活跃的公司融资项目的数目,从而影响我们的表现。历史上,本地及国际经济及社会政治环境不时波动,而香港股市亦因波动而波动。市场和经济情绪的剧烈波动也可能导致市场活动长期低迷,进而对我们的业务和财务状况产生重大不利影响。

 

40

 

 

我们可能受到中国对互联网相关或金融相关业务和公司的监管的复杂性、不确定性和变化的不利影响,任何适用于我们业务的必要批准、许可、许可或备案的缺乏都可能对我们的业务和经营业绩产生重大不利影响。

 

中国政府对互联网行业和金融相关行业进行广泛的监管,包括互联网行业和金融相关行业公司的外资所有权以及相关的许可和许可要求。这些与互联网有关或与金融有关的法律和条例是相对较新和迅速发展的,因此,它们的解释和执行,在某些情况下,遵守要求仍然有很大的不确定性。因此,在某些情况下,可能难以确定哪些作为或不作为可能被视为违反了适用的法律和条例。

 

例如,中国的法规对未在中国取得证券投资咨询资格而从事传播与证券和证券市场有关的分析、预测、咨询或其他信息的行为予以制裁。见"项目4。公司信息—— B.业务概况——法规——证券投资咨询业务相关规定。”我们尚未在中国取得证券投资顾问资格。在没有所需资格的情况下,我们应避免并明确禁止我们的用户在我们的股票投资平台上分享与证券分析、预测或咨询有关的信息。但是,我们不能向您保证,我们的用户不会在我们的股票投资平台上发布文章或分享包含有关证券的分析、预测或咨询内容的视频。如果我们的股票投资平台上显示的任何信息或内容被视为与证券或证券市场有关的分析、预测、咨询或其他信息,或者我们在中国的任何业务被视为提供此类信息的服务,我们可能会根据适用的法律法规采取包括警告、公开谴责、暂停相关业务和其他措施在内的监管措施。任何此类处罚可能会扰乱我们的业务运营,或对我们的业务、财务状况和经营业绩产生重大不利影响。

 

此外,我们还向投资者提供一套理财产品。2017年,我们扩大了产品组合,包括国内和国际投资选择,包括股票、保险、银行理财产品和共同基金。根据《证券投资基金法》,从事基金服务,包括但不限于销售、投资咨询、信息技术系统服务的,应当向国务院证券监督管理机构登记备案。见"项目4。公司信息—— B.业务概况——法规——证券投资基金网上销售相关规定。”我们并不持有任何在中国推广、销售、购买或赎回基金的牌照或许可证。我们认为,我们目前在中国开展的财富管理业务不应被视为中国的基金服务。然而,我们不能向你保证,有关监管当局将采取与我们相同的观点。如果我们在中国的某些活动被相关监管机构视为在中国提供基金服务,我们可能会受到处罚,包括罚款和暂停此类基金销售业务。

 

中国现行法律、法规和政策的解释和适用,以及与互联网行业和金融相关的可能的新法律、法规或政策,对中国互联网和金融相关业务(包括我们的业务)的现有和未来外国投资、业务和活动的合法性产生了很大的不确定性。我们无法向您保证,我们已获得所有许可证或执照,并完成了在中国开展业务所需的所有备案程序,或将能够保留我们现有的执照或获得新的执照。如果中国政府认为我们在没有适当的批准、许可、许可或备案的情况下经营,或颁布新的法律法规,要求额外的批准、许可、许可或备案,或对我们业务的任何部分的经营施加额外的限制,它有权征收罚款,没收我们的收入,吊销我们的营业执照,并要求我们终止我们的相关业务或对我们业务的受影响部分施加限制。中国政府的任何此类行为都可能对我们的业务和经营业绩产生重大不利影响。

 

41

 

 

我们依赖我们的中国子公司支付的股息和其他股权分配来满足我们可能需要的现金和融资需求,而对我们的中国子公司向我们付款的能力的任何限制都可能对我们开展业务的能力产生重大不利影响。

 

我们是一家控股公司,我们依赖中国子公司支付的股息和其他股权分配来满足我们的现金和融资需求,包括向股东支付股息和其他现金分配以及偿还我们可能产生的任何债务所需的资金。如果我们的中国子公司将来代表它们自己产生债务,管理债务的工具可能会限制它们向我们支付股息或进行其他分配的能力。此外,中国税务机关可能会要求我们的中国子公司根据其与我们的VIE及其股东现有的合同安排调整其应税收入,这将对它们向我们进行所需分配的能力产生重大不利影响。请参阅“—与我们的公司Structure相关的风险—与我们的VIE相关的合同安排可能会受到中国税务机关的审查,他们可能会认定我们或我们的VIE欠缴额外税款,这可能会对我们的财务状况和贵方投资的价值产生负面影响。”

 

根据中国的法律和法规,我们的中国子公司作为中国的外商独资企业,只能从根据中国会计准则和法规确定的各自的累计税后利润中支付股息。此外,外商独资企业须每年至少拨出累计税后利润的10%(如有的话),用作某些法定储备金,直至该等储备金总额达到其注册资本的50%为止。外商独资企业可以根据《中华人民共和国会计准则》的规定,自行决定将其税后利润的一部分分配给全权基金。这些储备金和全权委托基金不能作为现金红利分配。

 

根据中国现行的外汇管理规定,利润分配、贸易和服务相关的外汇交易等经常项目的支付可以外币进行,无需国家外汇管理局或外汇局事先批准,但须符合某些程序要求。因此,我们的非中国子公司直接持有的中国子公司可以向其非中国股东支付外币股息,而无需事先获得国家外汇管理局的批准,但前提是此类股息在中国境外的汇款符合中国外汇监管规定的某些程序,例如我们公司的受益所有人是中国居民的海外投资登记。但是,如果要将人民币兑换成外币并汇出中国以支付资本费用,例如偿还外币贷款,则需要得到有关政府当局的批准或登记。

 

为应对2016年第四季度持续的资本外流和人民币兑美元贬值,中国央行和国家外汇管理局实施了一系列资本管制措施,包括对中国企业在海外收购、股息支付和股东贷款偿还方面的外汇汇出实施更严格的审查程序。中国政府可能会继续加强资本管制,我们中国子公司的股息和其他分配可能会在未来受到更严格的审查。对我们的中国子公司向我们支付股息或进行其他分配的能力的任何限制,都可能对我们的增长、进行可能对我们的业务有利的投资或收购、支付股息或以其他方式为我们的业务提供资金和开展业务的能力产生重大不利影响。另见“——如果我们在中国所得税方面被归类为中国居民企业,这种分类可能会对我们和我们的非中国股东或美国存托凭证持有人造成不利的税务后果。”

 

中国对境外控股公司向中国实体提供贷款和直接投资的监管以及政府对货币兑换的控制,可能会延迟或阻止我们向中国子公司提供贷款或向其提供额外的资本贡献,这可能会对我们的流动性以及我们为业务融资和扩张的能力产生重大不利影响。

 

我们是一家海外控股公司,通过我们的VIE及其子公司和我们的中国子公司在中国开展业务。

 

我们可能会向我们的中国子公司提供额外的出资或贷款,根据中国法律,这些子公司被视为外商投资企业。我们向中国子公司转移的任何资金,无论是作为股东贷款还是作为注册资本的增加,都必须得到中国相关政府部门的批准或登记或备案。根据中国有关外商投资企业的规定,我们在中国的子公司的出资须在国家市场监督管理总局或其当地分支机构登记,在网上企业登记系统中进行信息申报,并在符合条件的银行进行外汇登记。

 

42

 

 

由于我们通过合同安排控制我们的VIE,我们不能向我们的VIE及其子公司提供出资;但是,我们可以通过贷款向它们提供财务支持。

 

2015年3月30日,外管局发布《关于改革外商投资企业外汇资本金结汇管理办法的通知》,即外管局19号文,自2015年6月1日起施行。外管局19号文在全国范围内启动外商投资企业外汇资本金结汇管理改革,允许外商投资企业自行决定结汇资本金,但继续禁止外商投资企业将外汇资本金转换成的人民币资金用于超出经营范围的支出。2016年6月9日,外管局发布《关于改革规范资本项目外汇管理规定的通知》,即外管局16号文。外管局19号文和外管局16号文继续禁止外商投资企业(其中包括)将其外汇资本金折算的人民币资金用于超出经营范围的支出、证券投资或除银行发行的保本型金融产品以外的其他金融投资、向非关联企业提供贷款(经营范围另有许可的除外)或建设、购买非自用房地产。2019年10月23日,外汇局发布《关于进一步推进跨境贸易和投资便利化的通知》,即外汇局28号文,明确允许在核定经营范围内没有股权投资的外商投资企业,只要投资真实、符合外商投资相关法律法规,可以使用结汇所得资金进行境内股权投资。见"项目4。公司信息—— B.业务概况——法规——外汇管理条例。”适用的外汇通知和规则可能会严重限制我们向中国转移资金和在中国使用资金的能力,这可能会对我们的业务、财务状况和经营业绩产生不利影响。

 

此外,(a)我们的中国子公司、VIE及其子公司获得的任何外国贷款必须通过外管局的在线备案系统向外管局备案;(b)我们的中国子公司、VIE及其子公司不得获得超过法定上限的贷款。我们向中国子公司、VIE及其子公司提供的任何期限超过一年的贷款,必须由国家发改委或其当地分支机构记录和登记。对于我们未来对中国子公司、VIE及其子公司的出资或外国贷款,我们可能不会及时完成此类批准、记录、备案或登记(如果有的话)。

 

鉴于中国法规对境外控股公司向中国实体提供贷款和直接投资的各种要求,我们无法向您保证,我们将能够及时完成必要的备案或注册,或获得必要的批准,或者根本无法保证。如果我们未能完成必要的备案或注册或获得必要的批准,我们为我们的VIE及其子公司和我们的中国子公司提供资金的能力可能会受到负面影响,这反过来可能会对它们的流动性和为其营运资金和扩张项目提供资金以及履行其义务和承诺的能力产生负面影响。

 

汇率波动可能对我们的经营业绩和我们的美国存托凭证价格产生重大不利影响。

 

人民币兑换成包括美元在内的外币,是根据中国人民银行规定的汇率进行的。人民币兑美元汇率波动很大,有时是不可预测的。人民币对美元和其他货币的价值受到中国政治和经济状况的变化以及中国外汇政策等因素的影响。我们不能保证人民币将来不会对美元大幅升值或贬值。很难预测未来市场力量或中国或美国政府的政策会对人民币和美元的汇率产生怎样的影响。我们也面临着与我们的国际业务有关的其他外币汇率波动方面的类似风险。

 

人民币的任何大幅升值或贬值都可能对我们的收入、收益和财务状况,以及我们以美元计价的美国存托凭证的价值和应付股息产生重大不利影响。例如,人民币对美元大幅贬值,可能会大幅减少我们收益中的美元等值,进而对我们的美国存托凭证的价格产生不利影响。

 

为了减少汇率波动的风险,中国的对冲选择非常有限。到目前为止,我们并没有进行任何对冲交易,以降低我们的外汇风险敞口。虽然我们可能决定在未来进行对冲交易,但这些对冲的可用性和有效性可能有限,我们可能无法充分对冲我们的风险敞口或根本无法对冲。此外,中国外汇管制条例限制我们将人民币兑换成外币的能力,可能会放大我们的外汇损失。因此,汇率的波动可能会对你的投资产生重大的不利影响。

 

43

 

 

政府对货币兑换的控制可能会限制我们有效利用我们的净收入的能力,并影响你方投资的价值。

 

中国政府对人民币兑换外币实行管制,在某些情况下,还对人民币汇出中国实行管制。我们的净收入中有很大一部分是以人民币结算的。根据我们目前的公司结构,我们在开曼群岛的公司依靠我们的子公司支付股息来满足我们可能需要的现金和融资。根据中国现行的外汇管理规定,利润分配、贸易和服务相关的外汇交易等经常项目的支付可以外币进行,无需国家外汇管理局事先批准,但须符合某些程序要求。因此,我们的中国子公司可以向我们支付外币股息,而无需事先获得国家外汇管理局的批准,但条件是此类股息在中国境外的汇款必须符合中国外汇监管规定的某些程序,例如我们公司的受益所有人(他们是中国居民)的海外投资登记。但是,如果要将人民币兑换成外币并汇出中国,以支付资本支出,例如偿还外币贷款,则需要得到相关政府部门的批准、登记或备案。

 

鉴于2016年人民币走弱导致中国资本大量外流,中国政府实施了更严格的外汇政策,并加强了对主要对外资本流动的审查。为了监管资本账户下的跨境交易,国家外汇管理局实施了更多的限制和实质性的审查程序。中国政府可酌情进一步限制今后使用外币进行经常账户交易。如果外汇管制制度使我们无法获得足够的外币来满足我们的外币需求,我们可能无法以外币向我们的股东,包括我们的美国存托凭证的持有者支付股息。

 

未能按照中国法规的要求为各种员工福利计划提供足够的供款和为员工的工资预扣个人所得税,可能会使我们受到处罚。

 

在中国经营的公司必须参加各种政府赞助的雇员福利计划,包括某些社会保险、住房基金和其他以福利为导向的支付义务,并向这些计划缴纳相当于我们雇员工资(包括奖金和津贴)一定百分比的款项,但不超过当地政府在我们经营业务的地点不时规定的最高金额。鉴于不同地区的经济发展水平不同,中国地方政府对雇员福利计划的要求并未得到一致执行。在中国经营的公司还必须根据每个员工的实际工资,为员工的工资预扣个人所得税。

 

对于少缴的雇员福利,我们可能被要求补缴这些计划的供款,并支付滞纳金和罚款;对于少缴的个人所得税,我们可能被要求补缴足够的代扣款和支付滞纳金和罚款。如果我们因未足额支付的雇员福利和预扣的个人所得税而被征收滞纳金或罚款,我们的财务状况和经营业绩可能会受到不利影响。

 

《并购规则》和中国的某些其他法规为外国投资者收购中国公司规定了复杂的程序,这可能会使我们更难通过在中国的收购来实现增长。

 

《并购规则》和其他一些有关并购的法规和规则规定了额外的程序和要求,这些程序和要求可能会使外国投资者的并购活动更加耗时和复杂,包括要求在中国企业或自然人设立或控制的境外公司收购关联的中国境内企业的情况下,必须获得商务部的批准。自《中华人民共和国外商投资法》及其实施条例》于2020年1月1日生效后,《并购规则》的规定在与《中华人民共和国外商投资法》及其实施条例不抵触的范围内继续有效。此外,《反垄断法》要求,如果触发某些阈值,企业集中应事先通知市场监督管理总局。未来,我们可能会通过收购互补性的业务来发展我们的业务。遵守上述法规和其他相关规则的要求完成此类交易可能会耗费时间,任何必要的审批程序,包括获得商务部、国家市场监督管理总局或其他中国政府部门的批准,可能会延迟或阻碍我们完成此类交易的能力,这可能会影响我们扩大业务或保持市场份额的能力。

 

此外,2011年9月生效的中国政府当局发布的安全审查规则规定,外国投资者提出“国防和安全”问题的并购,以及外国投资者通过并购获得对国内企业的实际控制权,从而引发“国家安全”问题的并购,都要受到中国政府当局的严格审查。该规则禁止任何试图绕过安全审查的活动,包括通过代理或合同控制安排安排交易。

 

44

 

 

2020年12月,发改委、商务部联合发布《外商投资安全审查办法》,自2021年1月18日起施行。发改委和商务部将成立负责外商投资安全审查的工作机制办公室。这些措施将外国投资定义为外国投资者在中国的直接或间接投资,包括(i)投资于新的在岸项目或成立外商独资的在岸公司或与外国投资者成立合资企业;(ii)通过合并和收购获得在岸公司的股权或资产;(iii)通过或通过任何其他方式进行的在岸投资。在某些涉及国家安全的关键领域,如重要文化产品和服务、重要信息技术和互联网服务及产品、关键技术和其他涉及国家安全的重要领域,如导致获得被投资公司的实际控制权的投资,应在投资前向专门设立的办事处备案。“通过或通过任何其他方式进行的在岸投资”或“实际控制”在此类措施中没有明确定义,可以进行广义解释。根据适用于外国投资担保审查的规定,通过合同安排进行的控制很可能被视为事实上的控制。未进行此种备案的,可在规定期限内对该外国投资者进行整改,并在相关国家信用信息系统中作为该外国投资者的负面信用信息予以记录,然后按照相关规则的规定对该外国投资者进行联合处罚。如果这种投资者未能或拒绝进行这种整改,将责令其处置股权或资产,并采取任何其他必要措施,以恢复现状并消除对国家安全的影响。由于这些措施是最近颁布的,负责这种安全审查的指定部门尚未发布正式指导意见。在现阶段,对这些措施的解释在许多方面仍不明确,例如什么将构成“重要的信息技术和互联网服务及产品”,以及这些措施是否可能适用于在这些新措施颁布之前实施或完成的外国投资。由于我们的业务可能被视为构成上述情况,我们不能向您保证我们目前的业务运营将保持完全合规,或者我们可以及时调整我们的业务运营以适应新的监管要求,或者根本不能保证。

 

中国有关中国居民境外投资活动的法规可能会限制我们的中国子公司增加注册资本或向我们分配利润的能力,或以其他方式使我们或我们的中国居民实益拥有人面临中国法律规定的责任和处罚。

 

2014年7月,外管局发布了《关于境内居民通过境外特殊目的载体进行投融资和往返性投资有关问题的通知》,取代了此前的《关于境内居民通过境外特殊目的载体进行投融资和往返性投资有关问题的通知》,即外管局的75号文。国家外汇管理局第37号文要求中国居民,包括中国居民个人和中国实体,就其为境外投资或融资目的设立或控制境外实体,向国家外汇管理局或其当地分支机构进行登记。此外,当这些中国居民个人直接拥有股权的境外特殊目的载体发生与基本信息变更(包括这些中国居民或实体、名称和经营期限的变更)、投资金额增减、股份转让或交换、合并或分立有关的重大事项时,这些中国居民个人必须更新其国家外汇管理局登记。外汇局37号文还要求中国实体按照外汇局2009年7月发布的《境内机构对外直接投资外汇管理规定》及其他有关规定办理外汇登记和更新手续。

 

2015年2月28日,外管局发布《关于进一步简化和完善直接投资外汇管理政策的通知》,即外管局第13号通知,自2015年6月1日起施行。根据国家外汇管理局第13号通知,中国居民必须向符合条件的银行(而非国家外汇管理局)申请外商直接投资和对外直接投资的外汇登记,包括国家外汇管理局第37号通知要求的登记。符合条件的银行在外管局的监督下,直接审查申请并进行登记。

 

此外,根据商务部2014年8月颁布的《对外投资管理办法》和发改委2017年12月颁布的《企业对外投资管理办法》,这两个办法均取代了此前关于中国实体对外直接投资的规定,中国企业的对外投资须经商务部、发改委或其所在地分支机构批准或备案。部分国有企业对外直接投资,也可以要求国有资产监督管理部门办理审批或者备案手续。

 

如果我们的中国居民的直接或间接股东未在当地外管局分支机构或合格银行完成登记,我们的中国子公司可能被禁止向我们分配其利润和任何减资、股份转让或清算所得,我们可能被限制向我们的中国子公司贡献额外资本的能力。此外,如果不遵守上述国家外汇管理局的登记,可能会导致中国法律规定的规避适用的外汇限制的责任。

 

45

 

 

我们的创始人和一些间接持有我们开曼群岛控股公司股份的董事、高级管理人员和个人股东,包括Yifan Ren、孙雷、Changxing Xiao和刘磊,已根据当时有效的外管局第37号文或外管局第75号文完成了外汇登记。2018年10月,孙雷成立了一个信托,他和他的家庭成员是该信托的受益人,并将他实益拥有的我们公司的所有股份转让给该信托。本公司其他四名董事和高级职员各自设立了一个信托,他和他的家庭成员是该信托的受益人,并将各自实益拥有的本公司所有股份转让给这些信托。见"项目7。主要股东及关联交易——答:主要股东。”根据国家外汇管理局第37号通知,此类信托的所有中国居民受益人必须完成相关登记。我们已通知我们所知的中国居民信托的受益人,他们有报备义务,包括根据外管局37号文进行初始登记或更新的义务,这些受益人已承诺在实际可行时立即向当地外管局分支机构或合格银行完成相关登记。

 

然而,我们可能不会被告知在本公司直接或间接持有权益的所有中国居民的身份,我们也不能强迫我们的受益所有人遵守国家外汇管理局第37号文和其他对外投资相关规定的要求。因此,我们无法向您保证,我们的所有中国居民股东或实益拥有人都已遵守并将在未来进行或获得国家外汇管理局第37号文和其他对外投资相关规定所要求的任何适用的登记或批准。这些股东或实益拥有人未能遵守国家外汇管理局第37号文和其他对外投资相关规定,或我们未能修改我们中国子公司的外汇登记,可能会使我们或我们的股东受到罚款或法律制裁,限制我们的海外或跨境投资活动,限制我们中国子公司向我们分配或支付股息的能力,或影响我们的所有权结构,这可能会对我们的业务和前景产生不利影响。

 

如未能遵守中国有关员工股票激励计划登记要求的规定,中国计划参与者或我们可能会受到罚款和其他法律或行政处罚。

 

根据外管局37号文,中国居民参与境外非公开上市公司股票激励计划的,可以向外管局或其当地分支机构提交境外特殊目的载体的外汇登记申请。同时,本公司的董事、执行人员和其他在中国居住并已被本公司授予股票期权的员工,可以按照国家外汇管理局2012年颁布的《关于境内个人参与境外上市公司股票激励计划有关问题的通知》或2012年国家外汇管理局的通知办理。根据2012年国家外汇管理局通告,在中国境内连续居住不少于一年的中国公民和非中国公民参与境外上市公司股票激励计划的,必须通过境内合格代理人(可能是该境外上市公司的中国子公司)向国家外汇管理局登记,并完成某些其他程序。此外,还必须保留境外委托机构,以处理与股票期权的行使或出售以及股票和权益的购买或出售有关的事项。我们及我们的董事、行政人员及其他身为中国公民或在中国连续居住不少于一年并已获授予股票期权的雇员,将受本规例所规限。未能完成国家外汇管理局的注册可能会使他们受到罚款和法律制裁,还可能限制我们向中国子公司提供额外资本的能力,并限制我们中国子公司向我们分配股息的能力。我们还面临监管方面的不确定性,这些不确定性可能会限制我们根据中国法律为董事、高管和员工采取额外激励计划的能力。见"项目4。公司信息—— B.业务概况——监管规定——与我国业务经营相关的规定——与员工股票激励计划相关的规定。”

 

国家税务总局已经发布了一些关于员工股票期权和限制性股票的通知。根据这些通知,我们在中国工作的员工如果行使股票期权或获得限制性股票,将需要缴纳中国个人所得税。我们的中国子公司有义务向有关税务机关提交与员工股票期权或限制性股票有关的文件,并代扣行使其股票期权的员工的个人所得税。如果我们的雇员没有缴纳或我们没有按照相关法律法规代扣他们的所得税,我们可能会面临税务机关或其他中国政府机关的制裁。见"项目4。公司信息—— B.业务概况——监管规定——与我国业务经营相关的规定——与员工股票激励计划相关的规定。”

 

此外,2021年10月12日,国家税务总局发布了《国家税务总局关于深化税务领域“简政放权、完善监管、优化服务”改革若干措施培育和激发市场主体活力的通知》,即国家税务总局第69号通知。SAT第69号通知要求国内企业向主管税务机关报告其股权激励计划,税务机关将海外企业的股权授予其雇员。根据SAT第69号通知,我们在中国工作的员工行使股票激励奖励将被征收中国个人所得税。我们的中国子公司有义务向有关税务机关申报与员工股权激励奖励有关的事项,并代扣行使股权激励奖励的员工的个人所得税。如果我们的雇员没有缴纳或我们没有按照相关法律法规代扣他们的所得税,我们可能会面临税务机关或其他中国政府机关的制裁。

 

46

 

 

如果我们在中国所得税方面被归类为中国居民企业,这种分类可能会对我们和我们的非中国股东或美国存托凭证持有人造成不利的税务后果。

 

根据《中华人民共和国企业所得税法》及其实施细则,在中国境外设立并在中国境内设有“事实上的管理机构”的企业被视为居民企业,其所得应按25%的税率缴纳企业所得税。实施细则将“事实上的管理机构”定义为对企业的业务、生产、人员、账目和财产进行全面、实质性控制和全面管理的机构。国家税务总局于2009年4月发布并于2017年12月修订的《国家税务总局关于以实际管理机构认定境外注册为居民企业的中控企业有关问题的通知》,即国家税务总局第82号文,为确定境外注册的中控企业的“实际管理机构”是否在境内提供了一定的具体标准。尽管本通知仅适用于由中国企业或中国企业集团控制的离岸企业,而不适用于由中国个人或像我们这样的外国人控制的企业,但该通知中规定的标准可能反映了国家税务总局关于在确定所有离岸企业的税务居民身份时应如何应用“事实上的管理机构”标准的总体立场。根据SAT第82号通告,由中国企业或中国企业集团控制的境外注册企业,由于其“事实上的管理机构”在中国境内,将被视为中国税务居民,只有在满足以下所有条件的情况下,才需就其全球收入缴纳中国企业所得税:(i)日常经营管理的主要地点在中国;(ii)有关企业财务和人力资源事项的决定是由中国境内的组织或人员作出或须经其批准的;(iii)企业的主要资产,会计账簿和记录、公司印章、董事会和股东决议均位于或保存在中国;(iv)至少50%的有表决权的董事会成员或高级管理人员惯常居住在中国。

 

我们认为,就中国税务而言,我们在中国境外的任何实体都不是中国居民企业。见"项目10。附加信息—— E.税收——中华人民共和国税收。”然而,企业的税务居民身份须由中国税务机关确定,对“事实上的管理机构”一词的解释仍存在不确定性。由于我们的管理层成员基本上都在中国,目前尚不清楚税务居民规则将如何适用于我们的案件。如果中国税务机关认定玖富公司或我们在中国境外的任何子公司是中国居民企业的企业所得税,那么玖富公司或该子公司可能需要对其全球收入按25%的税率缴纳中国所得税,这可能会大大减少我们的净收入。此外,我们还将承担中国企业所得税申报义务。此外,如果中国税务机关在企业所得税方面认定我们是中国居民企业,我们出售或以其他方式处置我们的美国存托凭证或A类普通股所获得的收益可能需要缴纳中国所得税,我们支付的股息可能需要缴纳中国预扣税,非中国企业的税率为10%,非中国个人的税率为20%(在每一种情况下,受任何适用的税收协定的规定约束),如果这些收益或股息被视为来自中国。目前尚不清楚,如果我们被视为中国居民企业,我们公司的非中国股东是否能够要求享受其税收居住国与中国之间的任何税收协定的好处。任何此类税收可能会降低你投资于美国存托凭证或A类普通股的回报。

 

根据有关税收协定,我们可能无法就我们的中国子公司通过我们的香港子公司向我们支付的股息获得某些利益。

 

我们是一家根据开曼群岛法律成立的控股公司,因此,我们依赖子公司的股息和其他股权分配来满足我们的部分流动性需求。根据《中华人民共和国企业所得税法》,中国“居民企业”向外国企业投资者支付的股息,目前适用10%的预扣税率,除非该外国投资者的注册地与中国签订了税收优惠协议。根据《中国大陆与香港特别行政区关于对所得避免双重征税和逃税的安排》或《双重避税安排》,以及国家税务总局发布的《关于执行税务条约中红利条款若干问题的通告》或《国家税务总局第81号通告》,如果中国企业在股息发放前至少连续12个月内由香港企业持有至少25%的股份,且经相关中国税务机关认定符合《双重避税安排》和其他适用的中国法律规定的其他条件和要求,则该预扣税率可降至5%。但是,根据国家税务总局第81号通知,如果相关的中国税务机关酌情决定,由于主要由税收驱动的结构或安排,公司受益于此类降低的所得税率,则该中国税务机关可以调整税收优惠待遇。此外,2019年10月,国家税务总局颁布了《非居民纳税人享受条约待遇管理办法》,即35号文,于2020年1月1日生效,取代了《非居民企业享受条约待遇管理办法》。35号文取消了纳税人税收协定资格证明的备案程序,规定非居民纳税人可通过“资格自评、协定优惠申领、留证查验”机制享受税收协定优惠。非居民纳税人经自评后,可以申请享受税收协定优惠,但须收集并留存有关证明文件,供税务机关备案后检查。此外,根据国家税务总局于2018年2月3日发布的《关于税务条约中受益所有人问题的通知》或SAT 9号文,在确定申请人在税务条约中与股息、利息或特许权使用费相关的税务处理方面的“受益所有人”地位时,该通知自2018年4月1日起生效,依据若干因素,包括但不限于,申请人是否有义务在12个月内向第三国或地区的居民支付超过申请人收入50%的款项,申请人经营的业务是否构成实际经营活动,并考虑到税收协定的对应国或地区是否对相关收入不征税或给予免税或以极低税率征税,并根据具体情况具体分析。根据其他有关税收法规,享受减征预提税率也有其他条件。见"项目10。附加信息—— E.税收——中华人民共和国税收。”我们无法向您保证,我们关于享受税收优惠待遇的资格的决定不会受到相关中国税务机关的质疑,或者我们将能够向相关中国税务机关完成必要的申报,并就我们的中国子公司向我们的香港子公司玖富 HK支付的股息享受双重征税安排规定的5%的预提优惠税率。

 

47

 

 

我们在中国居民企业的非中国控股公司间接转让其股权方面面临不确定性。

 

根据国家税务总局2009年发布的《关于加强非中国居民企业股份转让企业所得税管理的通知》或《国家税务总局第698号文》,凡非居民企业以处置境外控股公司股权的方式间接转让中国居民企业的股权或间接转让,且该境外控股公司所处的税务管辖区:(a)实际税率低于12.5%或(b)不对其居民、非居民企业的境外所得征税,作为转让人,应当向中国居民企业主管税务机关报告本次间接转让。

 

2015年2月3日,国家税务总局发布了《关于非居民企业间接转让财产的若干企业所得税事项的公告》,即国家税务总局公告7。SAT公告7取代了SAT第698号通告中关于间接转移的某些规则,但没有触及SAT第698号通告的其他规定,这些规定仍然有效。SAT Public Notice 7引入了一种新的税收制度,与SAT 698号文之前的税收制度有很大不同。国家税务总局第7号公告将其税务管辖权不仅扩大到国家税务总局第698号通告所规定的间接转让,而且还扩大到涉及通过外国中间控股公司的离岸转让转让其他应税资产的交易。此外,SAT公告7为评估合理商业目的提供了比SAT公告698更明确的标准,并为集团内部重组和通过公开证券市场买卖股权引入了安全港。SAT公告7还对应税资产的外国转让人和受让人(或其他有义务支付转让款的人)提出了质疑。非居民企业通过处置境外控股公司股权间接转让应税资产的,属于间接转让的,作为转让方或者受让人的非居民企业或者直接拥有应税资产的中国单位,可以向有关税务机关报告间接转让情况。根据“实质重于形式”的原则,如果境外控股公司缺乏合理的商业目的,并且是为了减少、避免或推迟缴纳中国税款而设立的,中国税务机关可以不予考虑。因此,这种间接转让产生的收益可能需要缴纳中国企业所得税,转让人应被扣缴适用的税款,目前税率为10%。2017年10月17日,国家税务总局发布《国家税务总局关于非居民企业所得税源头扣缴有关问题的公告》,即国家税务总局第37号公告,自2017年12月1日起施行,废止了国家税务总局第698号文以及国家税务总局第7号文的部分规定。SAT Bulletin 37进一步阐明了扣缴非居民企业所得税的做法和程序。根据《国家税务总局公告37》,如果负责代扣代缴所得税的一方没有或无法代扣代缴,而获得此类收入的非居民企业没有向有关税务机关申报和缴纳本应代扣代缴的税款,这两方都可能受到处罚。

 

我们在涉及中国应税资产的某些过去和未来交易的报告和其他影响方面面临不确定性,例如海外重组、出售我们海外子公司的股份或投资。根据SAT公告7和SAT公告37,我们公司在此类交易中可能需要承担申报义务,或被课税或被扣缴义务。对于非中国居民企业的投资者转让本公司股份,我们的中国子公司可能会被要求协助根据SAT公告7和SAT公告37进行备案。因此,我们可能需要花费宝贵的资源来遵守SAT公告7和SAT公告37,或要求我们购买应税资产的相关转让方遵守这些通知,或确定我们公司不应根据这些通知被征税,这可能对我们的财务状况和经营业绩产生重大不利影响。

 

我们未能或被认为未能遵守《互联网平台反垄断指南》和其他反垄断法律法规,可能会导致政府对我们的调查或执法行动、诉讼或索赔,并可能对我们的业务、财务状况和经营业绩产生不利影响。

 

近年来,中国反垄断执法机构根据《中国反垄断法》加强了执法力度。根据2007年8月30日发布、最后一次修订于2022年6月24日、自2022年8月1日起生效的《中国反垄断法》,市场支配地位的经营者不得滥用其市场支配地位,限制交易对应方无正当理由只能与该经营者或者指定的经营者进行交易。经营者滥用市场支配地位,违反《中华人民共和国反垄断法》的,由反垄断执法机构责令经营者停止违法行为,没收违法所得;并处以经营者上一年度收入1%以上10%以下的罚款。此外,最新修订的《中华人民共和国反垄断法》规定,经营者集中具有或者可能具有排除、限制竞争效果的,对经营者非法集中的,最高可处以不超过上年度销售收入百分之十的罚款;经营者集中不具有排除、限制竞争效果的,最高可处以500万元人民币的罚款。如果有任何证据表明集中具有或可能具有消除或限制竞争的效果,即使这种集中没有达到备案门槛,有关当局应对此种交易进行调查。我们可能需要花费更高的成本和更多的时间来评估和管理这些与我们的产品和服务以及我们的投资有关的风险和挑战。截至本年度报告日期,我们没有受到任何与反垄断有关的行政处罚、监管行动或调查。

 

48

 

 

2021年2月,国务院反垄断委员会发布《互联网平台领域反垄断指南》,即《互联网平台反垄断指南》。《互联网平台反垄断指南》与《反垄断法》相一致,禁止垄断协议、滥用支配地位和经营者集中可能具有消除或限制平台经济领域竞争效果的行为。更具体地说,《互联网平台反垄断指南》概述了某些做法,如果没有正当理由,这些做法可能构成滥用支配地位,包括但不限于使用大数据和分析进行量身定制的定价、被视为排他性安排的行动或安排、使用技术手段封锁竞争对手的接口、使用捆绑服务销售服务或产品,以及强制收集用户数据。此外,《互联网平台反垄断指南》明确规定,涉及VIE的集中也须遵守反垄断备案要求。《互联网平台反垄断指引》于2021年2月7日生效,但其执行存在不确定性。我们无法预测这些准则对我们的业务、财务状况、业务结果和前景的影响。我们不能向你保证,我们的业务运作在所有方面都符合这些准则。如果我们不遵守规定,我们可能会受到罚款和其他处罚。

 

2021年11月,国家反垄断局由国务院揭牌成立,旨在进一步落实公平竞争政策,加强反垄断监管,特别是在中国涉及平台经济、创新、科技、信息安全和民生等领域的监管和执法。

 

反垄断监管格局的演变存在重大不确定性,特别是在颁布时间表、最后条款以及相关规则和条例颁布后的解释和实施方面。反垄断和竞争法律和条例的执行制度也不明确,在当地执行和实践方面也存在差异。我们未能或被认为未能遵守《互联网平台反垄断指南》、《反垄断法》或其他反垄断法律法规,可能导致政府对我们的调查或执法行动、诉讼或索赔,并可能对我们的业务、财务状况和经营业绩产生不利影响。

 

与我们的美国存托股票相关的风险

 

我们的美国存托凭证的市场价格可能会波动。

 

由于我们无法控制的因素,我们的美国存托凭证的交易价格很可能波动很大,而且可能波动很大。这可能是由于广泛的市场和行业因素,如市场价格的表现和波动,或最近几年在美国上市的其他中国上市公司的业绩不佳或财务业绩恶化。其中一些公司的证券自首次公开发行以来经历了大幅波动,包括在某些情况下其交易价格大幅下跌。其他中国公司的证券在发行后的交易表现可能会影响投资者对在美国上市的中国公司的态度,从而影响我们的美国存托凭证的交易表现,无论我们的实际经营表现如何。此外,任何关于其他中国公司不完善的公司治理实践或欺诈性会计、公司结构或其他事项的负面消息或看法,也可能对包括我们在内的广大投资者对中国公司的态度产生负面影响,无论我们是否进行了任何不适当的活动。此外,证券市场可能不时出现与我们的经营业绩无关的重大价格和数量波动,例如2008年末、2009年初、2011年下半年、2021年中和2022年初美国、中国和其他司法管辖区的股价大幅下跌,这可能对我们的美国存托凭证的市场价格产生重大不利影响。

 

除上述因素外,由于多种因素,我们的美国存托凭证的价格和交易量可能高度波动,包括以下因素:

 

影响我们、我们的用户或我们的行业或上市公司的监管发展;

 

我们行业的状况;

 

有关我们或我们的竞争对手的产品和服务质量的研究和报告的公告;

 

我们中期业务结果的实际或预期波动以及我们预期结果的变化或修订;

 

证券研究分析师对财务估计的变动;

 

我们或我们的竞争对手关于新产品和服务、收购、战略关系、合资或资本承诺的公告;

 

高级管理人员的增补或离职;

 

关于我们、我们的管理层或我们的行业的有害负面宣传;

 

人民币与美元的汇率波动;以及

 

额外A类普通股或美国存托凭证的出售或潜在出售。

 

49

 

 

我们的ADS或A类普通股在公开市场上的大量未来销售或预期潜在销售,可能会导致我们的ADS价格下跌。

 

在公开市场上出售我们的美国存托凭证或A类普通股,包括在发行中出售,如果我们收购一家公司,被收购公司收到普通股作为对价,被收购公司随后出售其普通股,或由在私募中获得此类普通股的投资者出售,或认为这些出售可能发生,可能会导致我们的美国存托凭证的市场价格下跌。根据《证券法》第144条和第701条规定的数量和其他限制,我们的A类普通股也可供出售。如果这些股票在市场上出售,我们的美国存托凭证的市场价格可能会下降。

 

我们的普通股的某些持有者也可能促使我们根据《证券法》登记出售他们的股票。根据《证券法》对这些股份进行登记将导致代表这些股份的美国存托凭证在登记生效后立即根据《证券法》不受限制地自由交易。在公开市场以美国存托凭证的形式出售这些注册股票,可能会导致我们的美国存托凭证价格下跌。

 

如果证券或行业分析师不发表有关我们业务的研究或不准确或不利的研究,我们的美国存托凭证的市场价格和交易量可能会下降。

 

我们的美国存托凭证的交易市场将部分取决于证券或行业分析师发布的关于我们或我们业务的研究和报告。如果研究分析师没有建立和保持足够的研究覆盖范围,或者如果一个或多个覆盖我们的分析师下调我们的美国存托凭证评级,或者发布关于我们业务的不准确或不利的研究,我们的美国存托凭证的市场价格可能会下降。如果其中一名或多名分析师停止报道我们公司,或未能定期发布关于我们的报告,我们可能会在金融市场上失去知名度,进而可能导致我们的美国存托凭证的市场价格或交易量下降。

 

由于我们预期在可预见的将来不会派发股息,你必须依靠我们的美国存托股的价格升值来获得投资回报。

 

我们目前打算保留大部分(如果不是全部的话)可用资金和任何未来收益,为我们业务的发展和增长提供资金。因此,我们预期在可预见的将来不会派发任何现金股息。因此,你不应依赖投资于我们的美国存托凭证作为未来股息收入的来源。

 

我们的董事会有权决定是否派发股息,但须遵守开曼群岛法律的某些限制,即我们的公司只能从利润或股份溢价中支付股息,而且在任何情况下都不得支付股息,如果这将导致我们的公司在正常经营过程中无法支付到期债务。此外,我们的股东可以通过普通决议宣布股息,但股息不得超过我们董事会建议的数额。即使我们的董事会决定宣布并支付股息,未来股息的时间、金额和形式(如果有的话)将取决于(其中包括)我们未来的经营业绩和现金流、我们的资本要求和盈余、我们从VIE和我们的子公司收到的分配金额(如果有的话)、我们的财务状况、合同限制以及我们董事会认为相关的其他因素。因此,贵方对我们的美国存托凭证的投资回报很可能完全取决于我们的美国存托凭证未来的任何价格升值(如果有的话)。我们不能保证我们的美国存托股的价值会升值,甚至不能维持你购买美国存托股时的价格。你在我们的美国存托凭证上的投资可能不会获得回报,你甚至可能会损失你在我们的美国存托凭证上的全部投资。

 

我们拥有不同投票权的双重股权结构,以及对B类普通股转让的限制,将限制你方对公司事务施加影响的能力,并可能阻止其他人进行我们的A类普通股和美国存托凭证持有人可能认为有益的控制权变更交易。

 

我们的法定股本分为A类普通股和B类普通股(某些股份仍未指定,我们的董事有权指定和发行他们认为合适的股份类别)。就需要股东投票的事项而言,A类普通股和B类普通股的持有者作为一个单一类别共同投票,除非法律另有规定,A类普通股的持有者将有权获得每股一票的投票权,而B类普通股的持有者将有权获得每股五票的投票权。每股B类普通股可由其持有人随时转换为一股A类普通股,而A类普通股在任何情况下均不得转换为B类普通股。当任何B类普通股的持有人将任何B类普通股出售、转让、转让或处置给该持有人的任何非关联公司时,或当任何B类普通股的控制权变更给任何非该B类普通股的注册持有人的关联公司的人时,每一股该B类普通股将自动并立即转换为一股A类普通股。

 

50

 

 

本公司董事会主席孙雷先生实益拥有合计64,433,465股普通股,占本公司截至本年度报告之日的总投票权的62.0%。因此,孙先生将能够对需要股东批准的事项施加重大影响,例如选举董事和批准重大合并、收购或其他企业合并交易。这种双重股权结构还将使孙先生在要求召开特别股东大会和要求召开股东大会的法定人数方面具有重大影响力。见"项目10。附加信息—— B.组织章程大纲和章程——投票权”和“第10项。附加信息—— B.组织章程大纲——股东大会和股东提案”。孙先生可能会采取不符合我们或我们其他股东最佳利益的行动。这种投票权的集中和对B类普通股转让的限制也可能阻止、延迟或阻止我们公司控制权的变更,这可能产生双重效果:剥夺我们的其他股东在出售我们公司的股份时获得溢价的机会,并降低我们的美国存托凭证的价格。即使我们的其他股东反对,也可以采取这些行动。此外,孙先生还可以把商业机会从我们身上转移到他自己或他人身上。有关我们的主要股东及其附属实体的更多信息,请参阅"项目7。主要股东及关联交易——答:主要股东。”

 

我国普通股的双重股权结构可能会对美国存托凭证的交易市场产生不利影响。

 

标普道琼斯和富时罗素改变了将上市公司股票纳入包括标普500指数在内的某些指数的资格标准,将拥有多种类别股票的公司和公众股东在总投票权中所占比例不超过5%的公司排除在此类指数之外。此外,几家股东咨询公司已宣布反对使用多个类别的结构。因此,我们的普通股的双重类别结构可能会阻止代表我们的A类普通股的美国存托凭证被纳入这些指数,并可能导致股东顾问公司对我们的公司治理实践发表负面评论,或试图促使我们改变我们的资本结构。任何此种被排除在指数之外的情况,都可能导致代表我们A类普通股的美国存托凭证的交易市场变得不那么活跃。股东顾问公司批评我们的公司治理实践或资本结构的任何行动或出版物也可能对美国存托凭证的价值产生不利影响。

 

美国存托凭证持有人的投票权受到存款协议条款的限制,您可能无法行使您的权利来指导您的美国存托凭证所代表的基础A类普通股的投票。

 

作为我们的ADS的持有者,你将没有任何直接的权利出席我们的股东大会或在这些会议上投票。你只可根据存款协议的规定,向保存人发出投票指示,以行使附属于基础A类普通股的投票权,这些股份由你的美国存托凭证间接代表。根据存款协议,你只能通过向作为基础A类普通股持有者的保存人发出投票指示来投票,而这些普通股是由你的美国存托凭证代表的。在收到你的投票指示后,保存人将努力按照你的指示对基础A类普通股进行投票,如果投票是以投票方式进行的,并按照收到的指示,如果投票是以举手方式进行的,则按照多数ADS持有人的指示进行。保存人不会加入要求投票表决的行列。你将不能直接对基础A类普通股行使任何投票权,除非你在股东大会的记录日期之前撤回这些股份并成为这些股份的登记持有人。根据本公司第六次修订及重订的组织章程大纲及章程细则,本公司要求注册股东召开股东大会的最短通知期为七天。在召开股东大会时,你可能不会收到足够的预先通知,使你能够在股东大会的记录日期之前撤回由你的美国存托凭证所代表的基础A类普通股,并成为此类股份的登记持有人,以便你能够出席股东大会,或就任何将在股东大会上审议和表决的具体事项或决议直接投票。此外,根据本公司第六次修订及重订的组织章程大纲及章程细则,为决定有权出席任何股东大会及在任何大会上投票的股东,本公司董事可将本公司的会员名册及/或预先订定该会议的记录日期,而本公司的会员名册的关闭或该记录日期的设定,可能会妨碍你方在记录日期前撤回由你方的美国存托凭证所代表的A类普通股,并成为该等股份的登记持有人,这样你就不能出席大会,也不能直接投票。如有任何事项须在大会上付诸表决,保存人将应我们的要求,并在符合保存人协议条款的情况下,尽力将即将进行的表决通知你,并将我们的表决材料送交你。我们无法向贵方保证,贵方将及时收到投票材料,以确保贵方能够指示保存人对贵方ADS所代表的基础股份进行投票。此外,保存人及其代理人不对未能执行表决指示或他们执行你的表决指示的方式负责。这意味着,你可能无法行使你的权利来指导由你的ADS所代表的基础A类普通股的投票,如果基础A类普通股没有按你的要求投票,你可能没有法律补救。

 

51

 

 

除非在有限的情况下,我们的美国存托凭证的保管人将给我们一个全权委托代理人,在您的美国存托凭证的基础上投票表决我们的A类普通股,如果您不指示保管人如何投票,这可能会对您的利益产生不利影响。

 

根据我们的美国存托凭证的存托协议,如果您没有就如何在任何特定的股东会议上对您的美国存托凭证所代表的A类普通股进行投票向保存人发出投票指示,则保存人将向我们(或我们的代理人)提供全权委托代理人,在股东大会上对您的美国存托凭证所代表的A类普通股进行投票,除非:

 

我们未能及时向保存人提供我们的会议通知和相关的表决材料;

 

我们已通知保存人,我们不希望提供全权委托代理人;

 

我们已通知保存人,在会议上将对某一事项进行表决的问题上,存在重大反对意见;

 

我们已通知保管人,在会议上由全权委托代表投票表决的事项可能会对股东的权利产生不利影响;或

 

会议以举手表决方式进行表决。

 

这种全权委托的影响是,如果你未能就如何在任何特定的股东会议上投票表决你的美国存托凭证所代表的A类普通股向保存人发出投票指示,你就无法阻止你的美国存托凭证所代表的A类普通股在该会议上投票,如果没有上述情况,这可能会使股东更难影响我们的管理层。我们的普通股股东不受这份全权委托书的约束

 

贵方作为美国存托凭证持有人向存托机构提出索赔的权利受存托协议条款的限制,未经贵方同意,存托协议可能会被修改或终止。

 

根据存款协议,任何针对或涉及存托人的诉讼或程序,由于或基于存款协议或由此设想的交易,或由于拥有美国存托凭证,只能由您在纽约州纽约州的州或联邦法院提起,而您作为我们的美国存托凭证的持有人,将不可撤销地放弃您可能对任何此类诉讼的地点设置提出的任何异议,并不可撤销地在任何人提起的任何此类诉讼或程序中提交给此类法院的专属管辖权。此外,我们可以修改或终止存款协议,没有你的同意。如果你在存款协议修订后继续持有你的ADS,你同意受经修订的存款协议的约束。见"项目12。股票以外的证券的描述—— D.美国存托股票”,以获取更多信息。

 

你参与未来配股发行的权利可能会受到限制,这可能会稀释你的持股。

 

我们可能会不时向我们的股东分配权利,包括购买我们的证券的权利。但是,我们不能在美国向你方提供这种权利,除非我们根据《证券法》对权利和权利所涉及的证券进行登记,或者获得登记要求的豁免。根据存款协议,保管人将不向你提供权利,除非权利和将分配给ADS持有人的基础证券根据《证券法》登记或根据《证券法》免于登记。我们没有义务就任何此类权利或证券提交登记声明,或努力使此类登记声明被宣布为有效,我们可能无法根据《证券法》确立必要的登记豁免。因此,你方未来可能无法参与我们的配股发行,你方所持股份可能被稀释。

 

你不得收取我们的A类普通股的股息或其他分配,也不得收取任何价值,如果向你提供这些股票是非法的或不切实际的。

 

我们的美国存托凭证的保管人已同意向你方支付它或保管人从我们的A类普通股或我们的美国存托凭证的其他存款证券获得的现金股息或其他分配,扣除其费用和开支。你将收到这些分配的比例为A类普通股的数量,你的ADS代表。但是,如果保存人认为向ADS的任何持有人提供分配是非法的或不切实际的,则保存人不承担责任。例如,如果向美国存托凭证持有人分销的证券包括根据《证券法》需要登记但未根据适用的登记豁免进行适当登记或分销的证券,则这种分销是非法的。保存人还可以确定,通过邮件分配某些财产是不可行的。此外,某些分发的价值可能低于邮寄它们的成本。在这些情况下,保存人可决定不分配这种财产。根据美国证券法,我们没有义务登记通过此类分配获得的任何美国存托凭证、A类普通股、权利或其他证券。我们也没有义务采取任何其他行动,允许向美国存托凭证持有者分配美国存托凭证、A类普通股、权利或其他任何东西。这意味着,如果我们向您提供A类普通股是非法的或不切实际的,您可能不会收到我们对它们进行的分配或它们的任何价值。这些限制可能导致我们的美国存托凭证价值大幅下降。

 

52

 

 

你可能会受到转让你的ADS的限制。

 

贵方的美国存托凭证可在保存人的账簿上转让。但是,保存人可在其认为与履行其职责有关的任何时候或不时关闭其转让账簿。此外,保存人一般可在我们的帐簿或保存人的帐簿关闭时,或在我们或保存人认为由于法律或任何政府或政府机构的任何要求,或根据保存人协议的任何规定,或出于任何其他理由而适宜这样做的任何时候,拒绝交付、转让或登记美国存托凭证的转让。

 

我们的股东对我们作出的某些判决可能无法执行。

 

我们是一家根据开曼群岛法律成立的豁免股份有限公司。我们主要在中国内地和香港开展业务。此外,我们的大部分董事和行政人员居住在中国内地或香港,而这些人的部分资产位于中国内地或香港。因此,如果您认为您的权利受到美国联邦证券法律或其他方面的侵犯,您可能很难或不可能在美国境内向这些个人送达诉讼程序,或在美国对我们或这些个人提起诉讼。即使你成功地提起了这类诉讼,开曼群岛和中国的法律也可能使你无法对我们的资产或我们的董事和高级职员的资产执行判决。

 

海外监管机构可能很难在中国境内进行调查或收集证据。

 

在美国常见的股东索赔或监管调查通常很难在中国作为法律或实践问题进行。例如,在中国,为在中国境外发起的监管调查或诉讼提供所需信息存在重大的法律和其他障碍。虽然中国当局可能与另一国家或地区的证券监管当局建立监管合作机制,以实施跨境监督管理,但在缺乏相互和实际合作机制的情况下,与美国证券监管当局的这种合作可能不会有效。此外,根据2020年3月生效的《中国证券法》第一百七十七条或第一百七十七条,境外证券监管机构不得在中国境内直接开展调查取证活动,未经中国证券监管部门和其他政府主管机构同意,任何单位和个人不得提供与境外证券业务有关的文件、资料。2023年2月24日,中国证监会发布《保密与档案规则》,根据该规则,为中国境内公司提供境外证券发行上市相关证券服务的证券公司、证券服务机构在中国境内出具的工作底稿等文件,应当存放在中国境内。境外证券监管机构提出对境内公司或者相关证券公司、证券服务机构开展调查、取证或者检查的,应当通过跨境监管合作机制开展。境内公司、证券公司、证券服务机构在配合境外证券监管机构调查检查或者向其提供材料前,应当取得中国证监会或者中国有关部门的批准。此外,《数据安全法》和《个人信息保护法》规定,未经中国政府主管部门批准,在中国境内的任何单位和个人不得向外国司法机构和执法机构提供在中国境内存储的任何数据或任何个人信息。如果美国监管机构对我们进行任何调查,并且需要在中国境内进行调查或收集证据,根据中国法律,美国监管机构可能无法直接在中国进行此类调查或收集证据。此外,我们和某些其他实体和个人,包括我们的法律顾问、审计师和其他代理人,在获得中国有关部门的适当批准之前,可能被限制向美国监管机构提供文件、材料、数据和/或个人信息。如果我们或此类其他实体或个人被发现违反了上述限制,我们可能会受到处罚。美国监管机构可以通过司法协助、外交渠道或中国证券监管机构参与的监管合作机制,与中国证券监管机构进行跨境合作。虽然这些法律的详细解释或实施规则尚未颁布,但海外证券监管机构无法在中国境内直接进行调查或收集证据,以及限制实体和个人向海外证券监管机构、外国司法机构或外国执法机构提供文件、材料、数据和/或个人信息,可能会进一步增加您在保护您的利益方面面临的困难。另请参阅“—您在保护您的利益方面可能会遇到困难,您通过美国法院保护您的权利的能力可能会受到限制,因为我们是根据开曼群岛法律注册的”,以应对投资于我们作为开曼群岛公司的相关风险。

 

53

 

 

美国存托凭证持有人可能无权就根据存款协议产生的索赔要求接受陪审团审判,这可能导致在任何此类诉讼中对原告不利的结果。

 

管理代表我们A类普通股的美国存托凭证的存托协议规定,在法律允许的最大范围内,美国存托凭证持有人放弃对他们可能因我们的股票、美国存托凭证或存托协议而对我们或存托人提出的任何索赔要求进行陪审团审判的权利,包括根据美国联邦证券法提出的任何索赔要求。

 

如果我们或保存人反对基于放弃的陪审团审判要求,法院将根据案件的事实和情况根据适用的州和联邦法律确定放弃是否可执行。据我们所知,美国最高法院尚未最终裁定与联邦证券法引起的索赔有关的合同纠纷前陪审团审判豁免的可执行性。然而,我们认为,合同纠纷前陪审团审判豁免条款一般是可以执行的,包括根据管辖存款协议的纽约州法律,由纽约市的联邦或州法院执行,该法院对存款协议下产生的事项拥有非排他性管辖权。在确定是否执行合同规定的争议前陪审团审判放弃条款时,法院一般会考虑一方当事人是否明知、明智和自愿地放弃了陪审团审判的权利。我们认为,就存款协议和美国存托凭证而言,情况就是如此。在订立存款协议前,你最好就陪审团豁免条款咨询法律顾问。

 

如果您或ADS的任何其他持有人或实益拥有人就存款协议或ADS下产生的事项向我们或存托人提出索赔,包括根据联邦证券法提出的索赔,您或其他持有人或实益拥有人可能无权就此类索赔进行陪审团审判,这可能会限制和阻止针对我们或存托人的诉讼。如果根据存款协议对我们或保存人提起诉讼,则只能由适用的审判法院的法官或法官审理,这将根据不同的民事程序进行,并可能导致不同于陪审团审判的结果,包括在任何此类诉讼中可能不利于原告的结果。

 

然而,如果适用的法律不允许这一陪审团审判豁免条款,则可以根据与陪审团审判的交存协议的条款提起诉讼。存托协议或美国存托凭证的任何条件、规定或规定均不能作为美国存托凭证的任何持有人或实益拥有人或我们或美国存托机构对遵守美国联邦证券法律的任何实质性规定以及根据这些法律颁布的规则和条例的豁免。

 

您在保护您的利益方面可能会遇到困难,您通过美国法院保护您的权利的能力可能会受到限制,因为我们是根据开曼群岛法律注册的。

 

我们是一家根据开曼群岛法律成立的豁免股份有限公司。我们的公司事务由我们的组织章程大纲和章程细则、《开曼群岛公司法(修订本)》和《开曼群岛普通法》管理。根据开曼群岛法律,股东对董事采取行动的权利、少数股东的行动以及我们的董事对我们的信托义务在很大程度上受开曼群岛普通法管辖。开曼群岛的普通法部分源于开曼群岛相对有限的司法判例以及英格兰和威尔士的普通法,其法院的裁决对开曼群岛的法院具有说服力,但不具有约束力。根据开曼群岛法律,我们的股东的权利和董事的信托义务并不像美国某些司法管辖区的法规或司法判例所规定的那样明确。特别是,开曼群岛的证券法律体系不如美国发达。与开曼群岛相比,特拉华州等美国一些州的公司法体系更加完善,司法解释也更加充分。此外,开曼群岛公司可能没有资格在美国联邦法院提起股东派生诉讼。

 

根据开曼群岛法律,开曼群岛被豁免公司的股东没有查阅公司记录的一般权利(除了公司章程大纲和章程细则、抵押和押记登记册以及股东通过的任何特别决议的副本)或获得这些公司股东名单的副本。根据开曼群岛法律,我们现任董事的姓名可在公司注册处进行查询。根据组织章程大纲和章程细则,我们的董事将有酌处权决定我们的公司记录是否以及在什么条件下可以由我们的股东查阅,但没有义务向我们的股东提供这些记录。这可能会使您更难获得所需的信息,以确定股东决议所需的任何事实,或在代理权竞争中向其他股东征集代理权。

 

54

 

 

开曼群岛是我国的母国,其某些公司治理做法与在美国等其他法域注册的公司的要求有很大不同。如果我们选择遵循本国的惯例,我们的股东可能会得到比适用于美国国内发行人的规则和条例更少的保护。另见“项目16G ——公司治理”。

 

由于上述种种原因,面对管理层、董事会成员或控股股东采取的行动,我们的公众股东可能比作为在美国注册的公司的公众股东更难以保护他们的利益。

 

我们的组织章程大纲和章程细则载有反收购条款,这些条款可能阻止第三方收购我们,并对我们的A类普通股和美国存托凭证持有人的权利产生不利影响。

 

我们的组织章程大纲和章程细则载有某些可能限制他人取得我们公司控制权的条款,其中包括授权我们的董事会建立和不时发行一个或多个系列的优先股,而无需我们的股东采取行动,并就任何系列的优先股决定该系列的条款和权利。这些规定可能会使我们的股东和美国存托凭证持有者失去以高于现行市场价格的价格出售其股票或美国存托凭证的机会,从而阻止第三方寻求通过要约收购或类似交易获得我们公司的控制权。

 

我们的董事和高级职员对我们公司有很大的影响力,他们的利益可能与我们其他股东的利益不一致。

 

截至本年度报告日期,我们的董事和高级职员合计拥有我们总投票权的76.1%。见"项目7。主要股东及关联交易——答:主要股东。”因此,他们对我们的业务有重大影响,包括重大的公司行动,如合并、合并、选举董事和其他重大的公司行动。

 

他们可能会采取不符合我们或其他股东最佳利益的行动。这种投票权的集中可能会阻碍、延迟或阻止本公司控制权的变更,这可能会使我们的股东失去在出售本公司股份时获得溢价的机会,并可能降低美国存托凭证的价格。即使我们的其他股东反对,也可以采取这些行动。此外,由于投资者认为可能存在或产生利益冲突,股份所有权的显著集中可能对美国存托凭证的交易价格产生不利影响。

 

我们是一家新兴的成长型公司,可能会利用某些减少的报告要求。

 

我们是一家《JOBS法案》中定义的“新兴成长型公司”,我们可以利用某些豁免,不受适用于非新兴成长型公司的其他上市公司的各种要求的约束,其中最重要的是,只要我们是一家新兴成长型公司,就不必遵守2002年《萨班斯-奥克斯利法》第404条的审计师证明要求。因此,如果我们选择不遵守此类审计师证明要求,我们的投资者可能无法获得他们认为重要的某些信息。

 

《JOBS法》还规定,新兴增长型公司无需遵守任何新的或经修订的财务会计准则,直至私营公司被要求遵守此类新的或经修订的会计准则之日。我们已选择“退出”允许我们推迟采用新的或经修订的财务会计准则的条款,因此,我们将在上市公司采用新的或经修订的财务会计准则时,按要求遵守这些准则。根据《JOBS法》选择退出延长过渡期的决定是不可撤销的。

 

根据《交易法》的规定,我们是一家外国私人发行商,因此我们不受适用于美国国内上市公司的某些规定的约束。

 

由于我们符合《交易法》规定的外国私人发行人的资格,我们不受适用于美国国内发行人的美国证券规则和条例的某些规定的约束,包括:

 

根据《交易法》的规定,向SEC提交10-Q表格的季度报告或8-K表格的当前报告;

 

《交易法》中关于根据《交易法》登记的证券的代理、同意或授权请求的规定;

 

55

 

 

《交易法》中要求内幕信息知情人公开报告其股票所有权和交易活动以及内幕信息知情人从短时间内进行的交易中获利的责任;以及

 

FD条例规定的重大非公开信息发行人的选择性披露规则。

 

我们必须在每个财政年度结束后的四个月内,以表格20-F提交年度报告。此外,我们打算根据纳斯达克股票市场的规则和条例,以新闻稿的形式发布我们的中期财务业绩。与财务业绩和重大事件相关的新闻稿也将通过6-K表格提交给SEC。然而,与美国国内发行人需要向SEC提交的信息相比,我们需要向SEC提交或提供的信息将不那么广泛,也不那么及时。因此,如果你投资于美国国内的发行商,你可能得不到同样的保护或信息。

 

作为一家在开曼群岛注册成立的豁免公司,我们在公司治理问题上采用了某些母国做法,这些做法与纳斯达克的公司治理要求有很大的不同;如果我们完全遵守纳斯达克的公司治理要求,这些做法对股东的保护可能会更少。

 

作为一家在纳斯达克全球市场上市的开曼群岛豁免公司,我们必须遵守纳斯达克的上市标准。《纳斯达克上市规则》第5605(b)(1)条、第5605(c)(2)条和第5635(c)条要求上市公司除其他事项外,董事会成员多数必须是独立的,审计委员会至少由三名成员组成,股东批准股权奖励计划。然而,《纳斯达克股票市场规则》允许像我们这样的外国私人发行者遵循其本国的公司治理实践。我们遵循母国的做法,要求董事会的大多数成员保持独立,并维持一个至少由三名成员组成的审计委员会。我们还在未经股东批准的情况下,通过了一项新的股权激励计划。

 

我们的股东可能得到的保护比他们在适用于美国国内发行人的纳斯达克上市标准下享有的保护更少,因为我们依赖于母国的惯例例外。

 

我们是纳斯达克股票市场规则所指的“受控公司”,因此,我们可以依赖于某些公司治理要求的豁免,这些要求为其他公司的股东提供了保护。

 

我们是纳斯达克证券市场规则所指的“受控公司”,因为我们的董事会主席孙雷先生在本年度报告之日拥有超过50%的投票权。只要我们仍是该定义下的受控公司,我们就可以选择依赖,并且可以依赖公司治理规则的某些豁免。因此,你可能得不到对受这些公司治理要求约束的公司的股东提供的同样的保护。

 

我们认为,在我们截至2022年12月31日的纳税年度,我们是一家被动的外国投资公司,或PFIC,就美国联邦所得税而言,这可能会对我们的美国存托凭证或普通股的美国持有者造成不利的美国联邦所得税后果。

 

根据我们美国存托凭证的市场价格以及我们资产的性质和构成(特别是保留大量现金、存款和投资),我们认为我们是一家“被动型外国投资公司”,即“PFIC”,就我们截至2022年12月31日的纳税年度的美国联邦所得税而言,我们很可能成为截至2023年12月31日的当前纳税年度的PFIC,除非我们的美国存托凭证的市场价格上涨和/或我们将大量现金和我们持有的其他被动资产投资于产生或为产生非被动收入而持有的资产。如果非美国公司在该年度总收入的(1)75%或以上由某些类型的“被动”收入构成,或者(2)该年度资产价值(通常根据季度平均值确定)的50%或以上可归属于产生或持有用于产生被动收入的资产,则该公司将被视为任何纳税年度的“PFIC”。

 

如果我们在任何一个纳税年度被归类为PFIC,美国持有者(定义见第10项。附加信息—— E.税收——美国联邦所得税考虑因素)一般将受报告要求的约束,并可能对出售或以其他方式处置美国存托凭证或普通股所确认的收益以及收到美国存托凭证或普通股的分配所确认的收益产生显著增加的美国所得税,但根据美国联邦所得税规则,此种收益或分配被视为“超额分配”。此外,在我们成为PFIC的美国持有人持有期的第一个纳税年度及随后的纳税年度,美国持有人一般被视为持有PFIC的股权,除非我们不再是PFIC,并且该美国持有人对美国存托凭证或普通股作出“视为出售”的选择。因此,我们敦促我们的美国存托凭证或普通股的美国持有者就投资于我们的美国存托凭证或普通股的美国联邦所得税后果咨询其税务顾问,包括进行“按市值计价”选择的可能性。有关详细信息,请参阅"项目10。附加信息—— E.税收——美国联邦所得税注意事项。”

 

56

 

 

作为一家上市公司,我们将承担更高的成本,尤其是在我们不再具备“新兴成长型公司”的资格之后。

 

我们是一家上市公司,预计将产生大量的法律、会计和其他费用,而我们作为一家私营公司没有产生这些费用。2002年的《萨班斯-奥克斯利法》以及随后由证交会和纳斯达克证券市场实施的规则,对上市公司的公司治理实践提出了各种要求。作为一家上一财年净营收不到12.35亿美元的公司,根据《JOBS法案》,我们有资格成为“新兴成长型公司”。新兴成长型公司可以利用特定的减少报告和其他一般适用于上市公司的要求。这些规定包括,根据2002年《萨班斯-奥克斯利法》第404条,在评估新兴成长型公司对财务报告的内部控制时,免除审计师证明的要求,并允许推迟采用新的或修订的会计准则,直到这些准则适用于私营公司。我们已选择“退出”允许我们推迟采用新的或经修订的财务会计准则的条款,因此,我们将在上市公司采用新的或经修订的财务会计准则时,按要求遵守这些准则。根据《JOBS法》选择退出延长过渡期的决定是不可撤销的。

 

我们期望这些规则和条例会增加我们的法律和财务合规成本,并使一些公司活动更加耗时和昂贵。在我们不再是一家“新兴成长型公司”之后,我们预计将产生大量开支,并投入大量管理努力,以确保遵守2002年《萨班斯-奥克斯利法案》第404条和美国证交会其他规章制度的要求。例如,作为一家上市公司,我们需要保留一定数量的独立董事,并采取有关内部控制和披露控制及程序的政策。作为一家上市公司,我们获得董事和高级职员责任保险的难度和成本也更高,我们可能需要接受降低的保单限额和保险范围,或者为获得相同或类似的保险而承担高得多的成本。此外,我们将产生与我们的上市公司报告要求相关的额外费用。我们也更难找到合格的人担任我们的董事会成员或执行官员。我们目前正在评估和监测有关这些规则和条例的发展,我们不能以任何程度的把握预测或估计我们可能产生的额外费用的数额或这些费用的时间。

 

过去,一家上市公司的股东经常在该公司证券的市场价格出现不稳定时期后,对该公司提起证券集体诉讼。如果我们卷入集体诉讼,可能会转移管理层对我们的业务和运营的大量注意力和其他资源,这可能会损害我们的运营结果,并需要我们为诉讼辩护支付大量费用。任何此类集体诉讼,无论是否成功,都可能损害我们的声誉,并限制我们未来筹集资金的能力。此外,如果对我们的索赔成功,我们可能需要支付重大损害赔偿,这可能对我们的财务状况和经营业绩产生重大不利影响。

 

项目4。关于公司的资料

 

a. 公司的历史及发展

 

我们最初通过玖富舒克科技集团有限公司(“玖富舒克”,前称北京玖富时代投资咨询有限公司、玖富互联网金融控股集团有限公司和玖富金科控股集团有限公司)开展业务,该公司于2006年12月在中国注册成立。

 

我们在2014年重组了公司组织。2014年1月,我们在开曼群岛成立了目前的控股公司,名称为JIUFU金融技术服务有限公司,该公司后来于2014年6月变更为玖富公司。2014年2月,我们在香港成立了Moore Digital Technology Information Service Limited(“玖富 HK”,原名JIUFU Financial Information Service Limited),作为玖富公司的全资子公司。2014年6月,我们在中国成立了北京数知联银科技有限公司(“数知联银”,原名北京玖富联银科技有限公司),2014年8月,我们在中国成立了上海数知联银网络有限公司(原名上海玖富网络有限公司),作为玖富 HK的全资子公司。

 

57

 

 

2014年8月,数知联银通过一系列合同安排,取得了对玖富数科和北京普汇的有效控制权。2015年7月、2015年8月、2019年6月、2020年5月和2020年8月,我们分别修订和重述了与玖富舒克和北京普惠当时的现有股东之间的部分合同。2020年4月,我们在中国的全资子公司珠海小金沪联科技有限公司(“小金沪联”)和珠海悟空优品科技有限公司(“悟空优品”)通过一系列新的合同安排(经修订),获得了对珠海联银和易企麦的有效控制权。我们在2020年9月收购北京玖富美好科技有限公司(现称北京金牛智炫科技有限公司,简称“金牛智炫”)100%股权时终止了与该公司的合同协议。2021年3月,我们在中国的全资子公司前海富源网络科技(深圳)有限公司通过一系列新的合同安排,获得了对深圳富源的有效控制权。由于我们直接拥有我们的外商独资企业,并与我们的VIE ——北京普汇、玖富树科、珠海联银、益启迈和深圳富源——的合同安排,我们认为我们的VIE应被视为财务会计准则委员会会计准则编纂主题810合并声明下的可变利益实体,我们应被视为VIE的主要受益者。因此,根据美国公认会计原则,我们将我们的VIE视为我们的合并实体,并合并我们VIE的财务业绩。

 

我们目前基本上所有的业务都是通过我们在中国大陆、香港和其他地方的子公司以及我们的VIE及其子公司进行的。我们建立了三个新的VIE,一七麦,珠海联银和深圳富源。网贷平台业务是我们业务的主要部分,主要由玖富舒克的全资子公司玖富普惠进行。贷款产品相关业务主要由易企迈通过北京利融行的全资子公司新疆特易数科信息技术有限公司(简称“新疆数科”,原名新疆玖富一卡信息技术有限公司)和珠海联银的全资子公司珠海一卡消金科技有限公司(简称“珠海消金”,原名珠海玖富消金科技有限公司)进行。数知联银为我们的运营提供技术支持。

 

我们在2016年8月收购了元宇宙证券有限公司的大部分股权后,开始提供离岸股票投资产品,为投资者提供在香港和美国的股票交易机会。2018年,我们开始从事股票分销业务,通过Metaverse Securities Limited为投资者提供在香港认购股票的机会。我们通过2017年7月收购的Ether Wealth Management Limited(前称富源财富管理有限公司和玖富财富管理有限公司)在香港开展保险经纪业务。我们还于2022年3月收购了Lion Global Financial Limited,计划通过该公司在香港经营保险经纪业务和基金销售业务,以进一步实现业务多元化。2022年,我们通过全资子公司在香港成立了Meta Futures Limited,计划通过该子公司提供期货合约交易服务。

 

2019年8月15日,我们的美国存托凭证开始在纳斯达克全球市场交易,股票代码为“JFU”。在扣除承销佣金和折扣以及我们应付的发行费用后,我们从首次公开发行中筹集了约5770万美元的净收益。

 

2020年12月,为了调整业务重点,我们停止在我们的在线借贷信息中介平台玖富普惠上发布与面向投资者的固定收益产品新投资机会相关的信息。根据本公司与若干持牌资产管理公司订立的某些合作安排,投资者在我们的固定收益产品所依据的现有贷款中的权利已转移至该等公司,有关本金及投资收益的相关偿还(如适用)预计将由该等资产管理公司在36个月内向投资者作出的固定收益产品,由投资者根据平台通知中规定的条款和条件选择的方式。截至2022年12月31日,已与绝大多数投资者达成和解。经营变更后,玖富普惠不再提供贷款便利服务,持牌资产管理公司及其他第三方服务提供商将向投资者提供与其剩余贷款投资回报相关的服务。

 

58

 

 

2021年7月,我们与两名投资者签订了若干认购协议,涉及通过新发行的最多40,498,625股A类普通股的私募配售,对公司进行总额高达5970万美元的投资,随后完成了第一批投资,并向投资者发行了总计20,249,313股A类普通股。在与其中一名投资者订立的认购协议或现有认购协议下的第一批投资结束时,我们、该投资者及某另一名投资者或加入投资者订立了一份经重述和修订的认购协议或经修订的协议,该协议规定,代替原投资者根据现有认购协议作出第二批投资的选择权,加入投资者可在本公司投资至多1,000,000美元,以购买新发行的A类普通股。我们已结束第二档投资,并向加入的投资者发行了678,426股A类普通股。

 

2021年11月5日,我们与某服务供应商订立了一项服务协议,根据该协议,该供应商将向我们提供某些咨询和营销服务,以及与我们的某些用户有关的用户管理服务,以换取发行某些服务供应商认股权证,根据该认股权证,最多可发行44,788,667股A类普通股。适用于服务供应商保证的条款和条件在我们与服务供应商为此目的订立的保证协议中进一步规定。

 

2023年1月3日,我们宣布计划将我们的ADS与我们的A类普通股的比率从一(1)ADS与一(1)A类普通股的比率改为一(1)ADS与二十(20)A类普通股的新比率,该计划于2023年1月18日生效。

 

我们的主要行政办公室位于中华人民共和国北京市朝阳区来广营西路5号5号楼1207室100012。我们在这个地址的电话号码是+ 86(10)8527-6996。我们在开曼群岛的注册办事处位于Maples Corporate Services Limited,P.O. Box 309,Ugland House Grand Cayman,KY1-1104,Cayman Islands。我们在美国的流程服务代理是Cogency Global Inc.,地址是122 East 42nd Street,18th Floor,New York,NY 10168。

 

SEC维护着一个互联网网站,其中包含以电子方式向SEC提交的报告、代理声明和信息声明,以及有关我们的其他信息,这些信息可访问http://www.sec.gov。我们的年度报告、中期业绩、新闻稿和其他SEC文件也可以通过我们的投资者关系网站http://ir.9fgroup.com/访问。

 

b. 业务概览

 

我们是一家互联网证券服务平台和技术公司。我们为在美国和香港交易所交易的股票提供证券经纪服务、财富管理服务和投资银行服务,并为投资者提供投资机会,这些机会伴随着中国新消费经济的巨大潜力和全球资产的升值。我们的愿景是,利用我们的智能投资服务,让世界各地的年轻投资者能够投资于一个涉及“新消费、新科技和新财富”的新生态系统。我们已采取措施逐步落实我们的业务计划,包括但不限于透过我们的附属公司在香港维持证监会第1类(证券交易)、第2类(期货合约交易)、第4类(证券咨询)、第5类(期货合约咨询)及第9类(资产管理)牌照,为证券经纪服务聘用新人才,并通过运用包括人工技术在内的革命性技术,努力改善和完善我们附属公司现有的基于互联网的证券投资平台。

 

根据全行业政策要求,玖富普惠于2020年停止在中国提供网络借贷信息中介服务。有关网络借贷活动下的未偿还贷款已转移至若干第三方,玖富普惠将继续向该等独立第三方提供债务追讨及发起后客户服务方面的技术支持,以协助逐步终止网络借贷中间业务及结清未偿还贷款。

 

59

 

 

我们的传统产品和服务

 

数字金融账户

 

我们在我们的数字金融账户平台上为每个用户提供一个单一的数字金融账户,提供全面的金融产品和服务。我们的数字金融账户为用户提供了一站式数字解决方案,以满足他们的许多金融需求,包括在线贷款、在线财富管理和支付便利。

 

贷款产品

 

我们向借款者提供贷款产品。我们向借款人提供的贷款产品由投资者和机构融资伙伴提供资金。我们的贷款产品一般都是无担保的。对于循环贷款产品和非循环贷款产品,我们通常会在三分钟内对首次申请者做出信贷决定,对于在批准的信贷额度内重复借款人提款,我们会实时做出信贷决定。贷款支付一般发生在贷款申请获得批准后的营业日。对于我们的循环贷款产品,借款人可以在其批准的信用额度内获得多笔贷款。这些功能对于满足借款人的时效性和经常性财务需求至关重要。

 

循环贷款产品

 

我们通过One Card提供了一种循环贷款产品。在批准One Card的用户时,我们根据对用户信用状况的评估,做出了是否提供信用、提供多少信用(信用额度)和借款成本的信用决定。我们对循环贷款产品的每次提款进行信用重新评估,并对每次提款收取服务费。

 

我们的One Card用户利用批准的信用额度与我们的商家合作伙伴进行在线和离线交易。批准的信用额度也可以用来满足用户的其他金融需求。

 

在线:用户可使用经批准的信用额度,在玖富一号商场购买商品,这是我们的专有在线购物平台,提供来自第三方电子商务平台的产品。用户还可以从批准的信贷限额中提取现金,以满足其他金融需求。

 

离线:我们与中国最大的信用卡支付机构中国银联以及商业银行合作,提供虚拟信贷解决方案,通过这些解决方案,我们的用户可以利用批准的信用额度,向中国银联接入的商户进行一般线下支付。

 

我们的循环贷款产品的批准信用额度不超过人民币20万元。我们循环贷款产品的适用期限为1至48个月。

 

我们为我们的循环贷款产品设定用户借款成本基于一个专有的,分级信贷定价模型。关键因素包括借款人的信用记录、交易行为和其他承保因素。

 

非循环贷款产品

 

我们提供的定期贷款产品涵盖了关键的消费垂直领域,如家居装修、教育、选择性医疗服务和消费电子产品。这些贷款产品通常是我们与领先的基于消费的贷款平台合作提供的,包括家庭装修、教育和选择性医疗服务。

 

我们的非循环贷款产品的期限不超过48个月。我们产品的非循环贷款的适用期限为1至48个月。

 

我们在网上借贷信息中介服务下为非循环产品定价,与我们为循环贷款产品定价的方式类似。此外,贷款本金和利息的偿还,以及预付费用和罚款的支付(如果适用的话),与我们的循环贷款产品相同。

 

60

 

 

直接贷款计划

 

由机构资金合作伙伴资助的贷款产品计入我们的直接贷款计划下的贷款产品。

 

线上理财产品

 

我们通过我们的在线平台向投资者提供一套在线理财产品,包括悟空理财、玖富钱包(以前称为玖富金融)和玖富普惠。我们最初的在线理财产品是一个固定收益产品,代表我们促成的贷款。2017年,我们扩大了产品组合,包括股票、保险、银行理财产品和共同基金等在岸和离岸投资选择。

 

固定收益产品

 

我们的固定收益产品代表对我们主要通过One Card促成的贷款的投资。投资者可以通过我们的自主投资工具单独投资于贷款,也可以利用我们的自动投资工具进行投资。我们向投资者收取服务费。我们的固定收益产品的最低投资金额为人民币100.0元。

 

投资工具-自动化

 

我们的投资者可以利用我们的自动化投资工具投资于固定收益产品。使用我们的自动投资工具,投资者同意通过我们的平台以预期回报率在指定的时间内(投资承诺期)向借款人投资指定金额(投资余额)。一旦投资者使用该工具承诺资金,他或她的资金将自动分配给经批准的借款人。由于基础贷款已在投资承诺期内偿还,已实现的资金将根据投资者预设的投资标准自动进行再投资。如果投资承诺期在基础贷款期限内结束,我们将通过转让投资者对基础贷款的权利,为投资者的退出提供便利。然后,我们的自动化投资者工具将安排此类贷款由投资于我们固定收益产品的新投资者提供资金,我们将这些投资者与基础借款人匹配。无法保证在投资承诺期结束时成功安排相关贷款的转让。

 

我们提供固定收益产品,投资承诺期主要为三个月至四年,预期回报率为每年6.0%至12.0%,最低承诺金额为人民币100元。投资者将在不可延期的投资承诺期结束时得到本金和利息的偿还。然而,投资者可以选择在当前投资承诺期结束前或结束时,以认购新的固定收益产品的形式对其资金进行再投资。

 

如果投资者在投资承诺期内提出了兑现要求,我们有权根据具体情况处理转让请求。在2019年10月之前,如果成功安排转让,投资者将获得本金和按实际投资期限确定的应计利息,我们将收取提前终止的投资者服务费。自2019年10月以来,如果投资者在投资承诺期内提出的套现请求符合我们预先设定的条件,例如人为或系统故障,并且贷款转移安排成功,投资者将只收到本金,而我们不会收取提前终止的服务费。无法保证在投资承诺期内提出的再投资和贷款转让请求能够成功安排。

 

投资工具----自我指导

 

我们的投资者还可以利用我们的自主投资工具投资于固定收益产品。我们的自主投资工具使投资者能够在我们平台上发布的经批准的借款人中手动选择投资机会。在选定所需贷款后,投资者同意通过我们的平台向特定借款人承诺一定金额的资金,直至贷款到期。一旦贷款获得全额认购,资金就会通过托管银行从投资者的账户转入借款人的账户。任何希望在贷款到期前提取承诺资金的投资者都可以主动转让其在贷款中的权利。无法保证在贷款到期之前提出的转让请求能够得到成功安排。

 

61

 

 

便利支付及其他产品和服务

 

我们帮助我们的One Card用户支付信用卡账单和家庭账单,如水电费使用批准的信用额度在One Card。此外,我们还提供其他增值服务,包括信用记录搜索、债务合并和用户推荐服务。

 

我们现时的业务及服务

 

财富管理服务

 

互联网证券服务

 

目前,我们通过子公司Metaverse Securities Limited、Meta Futures Limited和Lion Global Financial Limited在香港持有SFC Type 1(证券交易)、Type 2(期货合约交易)、Type 4(证券咨询)、Type 5(期货合约咨询)和Type 9(资产管理)牌照。得益于我们的技术能力,我们的目标是建立一个基于互联网的新型证券投资平台,为个人投资者提供方便和有效的全球资产配置服务,特别是离岸证券投资服务,使他们与香港和美国股票市场连接起来。目前,我们通过持牌实体Metaverse Securities Limited向用户提供以下服务:

 

有关香港和美国上市证券的实时交易信息和专业新闻推送通知服务;

 

使用面部识别和电子签名的网上全流程开户服务,满足香港证监会的要求;

 

便捷的转账、FPS和EDDA出入金服务;

 

多类交易服务,帮助投资者抓住市场机遇;以及

 

全面的账户设计服务,在广泛的证券和证券市场提供负担得起的投资机会。

 

我们计划根据业务计划申请更多牌照,并已采取措施在香港和其他地区收购持牌实体,以扩大我们的服务和产品供应。这将使我们能够为投资者提供更丰富的投资组合,以及更有效、更强大的“一个账户、全球投资”一站式服务。

 

东南亚金融科技业务

 

我们在印尼获得了OJK批准的P2P牌照,我们的印尼合资公司也获得了OJK批准的Multi-Finance牌照,我们根据业务运营的实际需求管理我们的牌照。2022年,我们出售了印尼的P2P牌照,以更好地执行我们专注于财富管理业务的业务战略。

 

基金销售及保险经纪服务

 

我们通过子公司Ether Wealth Management Limited(前称富源财富管理有限公司)持有香港保险经纪牌照。以太财富管理拥有一支经验丰富、专业的财富管理团队,根据客户不同的财富管理需求评估风险,并为客户提供量身定制、全面、实用的财富配置规划和管理解决方案。我们的团队通过多样化的理财产品和服务帮助客户增加资产价值,这些产品和服务允许灵活的资产配置。目前,我们推出的产品组合涵盖人寿保障计划、年金计划、万能型人寿保险、普通保险、强积金顾问服务等,适合客户在人生旅程不同阶段的一系列金融需求。我们收购了Lion Global Financial Limited的全部股权。Lion Global Financial Limited持有香港证监会第1、4及9类牌照、保险经纪公司牌照及强积金中介人牌照,并经营基金销售及保险经纪业务。我们的目标是在其提供的服务基础上,进一步实现业务多元化。我们还通过我们的VIE之一九兴保险经纪有限公司的子公司持有保险经纪牌照,并持有基金销售牌照持有人沪深金牛(北京)基金销售有限公司(前称沪深金牛(北京)投资咨询有限公司)的股份。我们以现有牌照为依托,与基金管理公司、资产管理公司、信托公司、证券公司、保险公司、商业银行、政策性银行等金融机构和服务机构合作,为高净值个人、家庭和机构投资者提供财富管理和投资咨询服务。

 

62

 

 

技术赋权服务

 

通过运用我们积累的金融技术,特别是机器学习、社区发现、自然语言处理语音识别、增强机器学习自动化模型训练等先进的人工智能算法,为我们的合作伙伴提供用户获取、风险管理、消费场景感知理解和数据建模方面的技术赋能服务。通过向我们的合作伙伴提供这些技术,我们期望帮助他们提高获取用户、用户过滤、用户运营管理和风险管理的能力,并降低他们的用户获取成本,促进他们的用户转化和提高他们的盈利能力。

 

2019年,我们正式推出了我们的专有平台,该平台集成了我们的核心人工智能、云和大数据技术。这样的平台为我们的金融机构合作伙伴和商户合作伙伴提供高度定制的模块化服务包。我们还推出了该平台的SaaS版本,以推动我们向东南亚和其他国际市场的扩张。我们还与湖北消费金融公司等持牌金融机构密切合作,为它们提供用户获取和信用评估协助,以及咨询服务。得益于我们完善的风险管理和数据分析技术,我们在帮助金融机构获取可能符合其客户特征的潜在借款人方面处于优势地位,我们作为数字金融解决方案的长期供应商对金融业的深刻洞察力使我们能够为金融机构提供高质量的咨询和综合技术解决方案。自成立以来,我们已为70多家商业银行提供了近万家当地分行购买的相关服务,并积极寻找与海外知名银行合作的机会。此外,我们开发的风险管理系统已广泛应用于银行、汽车、证券投资和保险等行业。

 

我们一直在积极开发我们的技术,如大数据和人工智能技术,通过内部研发和投资于其他新兴技术公司。

 

电子商务业务

 

我们在2020年推出了在线零售服务和线下B2B商品服务,旨在建立一个新的商业生态系统,为我们的客户提供更美好的生活方式。我们的电子商务业务目前通过第三方电子商务平台提供,涵盖七大类商品,包括3C产品、美容和护肤品、食品、家用电器以及酒和饮料。我们与中国30多家供应商合作,已累计提供超过40,000种产品。我们也提供24x7的客户服务来协助我们的客户。

 

我们的目标是通过严格遵守我们的品牌和服务理念,在制造过程和供应链管理中发挥更大的作用,并与合格的供应商合作,为我们的客户提供优质的产品和有竞争力的价格,提供卓越的购物体验。

 

技术

 

我们的成功在一定程度上取决于在我们的业务运营中部署的技术,以支持我们的产品和服务。

 

63

 

 

在开发和升级我们的互联网证券服务方面,我们采取了数据驱动的方法。我们自建的数据服务系统提供所见即所得的界面编辑环境,并允许我们启动和编辑新的用户界面功能。我们的前端开发基础设施与IOS、Android、PC和其他主流操作系统兼容。这使我们能够在不同平台上推出更多产品,提高前端开发效率,跟上市场趋势的变化,并保持对用户的吸引力。我们提供一套全面的订单交易模型和实时订单接收响应,以补充我们的互联网证券服务。我们开发了数据中心,为我们提供数据存储功能和清晰的数据网络,并在此基础上构建了具有集中日志管理能力、监控数据可视化和风险管理智能预警系统的大数据监控系统。我们还部署了一个智能操作系统,能够为数百万用户提供优化的风险管理和高度定制的信息推送服务。

 

对于我们的技术赋能服务,我们已部署技术来支持提供智能风险管理服务和有针对性的营销服务。我们利用人工智能和大数据技术开发了智能风险管理系统。基础技术平台由高度灵活的风险管理策略和风险管理模型赋能,在保护用户数据安全的同时,确保快速开发全周期风险管理流程,快速迭代,快速在线部署、验证和实时监控。凭借我们的智能平台所带来的风险管理系统的精确度,我们可以帮助我们的客户有效地降低欺诈和信用损失的风险。我们还开发了一个有针对性的营销系统,该系统可以整合来自内部和外部来源的数据,并通过我们的营销转换模型的运作,通过多种渠道提供营销信息,以满足客户的需求。

 

销售与市场营销

 

我们受益于庞大的用户基础和强大的品牌认知度,这有助于推动我们的口碑营销战略。此外,我们还通过在线营销渠道开展广告活动,包括:

 

一般的在线营销。我们一般的在线营销主要依赖于数据驱动的搜索引擎营销和门户网站上的广告展示。此外,我们还通过我们在大众互动社交媒体平台上的公司页面来推广我们的品牌和软件。

 

在线视频平台。我们与一些主要的电视制作商和在线视频平台合作进行品牌推广,目标受众是与我们的目标人群相匹配的电视和视频受众。

 

用户转介。如果现有用户能够成功邀请其他用户成为我们的活跃用户,我们通过用户推荐来获取用户。

 

合作伙伴推荐。我们通过合作伙伴推荐来获取用户。

 

竞争

 

我们所处的行业竞争激烈且不断发展。例如,在网上理财产品方面,我们与市场参与者竞争,例如提供现金管理和准固定收益产品的互联网生态系统所有者、网上第三方金融经纪商和信息提供商,以及市场借贷平台。我们也与其他以数码科技为基础的证券服务供应商竞争。我们的一些较大的竞争对手拥有比我们多得多的财政、技术、营销和其他资源,可能能够投入更多的资源来开发、推广、销售和支持他们的发展。我们的竞争对手也可能拥有比我们更广泛的用户基础、更高的品牌认知度和品牌忠诚度以及更广泛的合作伙伴关系。我们相信,我们有效竞争用户和其他合作伙伴的能力取决于许多因素,包括我们的产品和服务的多样性、我们平台上的用户体验、我们的技术能力、向投资者提供的经风险调整的回报、我们与第三方的合作关系、我们的营销和销售努力以及我们品牌的实力和声誉。

 

此外,随着我们业务的增长,我们面临着对高技能人才的激烈竞争,包括管理人员、工程师、产品经理和风险管理人员。我们增长战略的成功在一定程度上取决于我们留住现有员工和增加更多高技能员工的能力。

 

64

 

 

知识产权

 

我们依靠版权、商标和商业秘密法律以及对披露的限制来保护我们的知识产权。截至2022年12月31日,我们在中国国家知识产权局商标局注册了954个商标,在海外注册了14个商标,在中国国家版权局注册了444个软件著作权和23个作品著作权,在中国注册了67个域名和25个海外域名。此外,我们正在我们经营的其他地区申请商标注册。

 

尽管我们努力保护我们的所有权,但未经授权的各方可能试图复制或以其他方式获得和使用我们的技术。

 

此外,第三方可能会对我方提起诉讼,指控我方侵犯其所有权,或宣布我方不侵犯其知识产权。见"项目3。关键信息—— D.风险因素——与我们的业务和行业相关的风险——我们可能无法防止未经授权使用我们的知识产权,这可能会减少对我们服务的需求,对我们的收入产生不利影响,并损害我们的竞争地位。”和“项目3。关键信息—— D.风险因素——与我们的业务和行业相关的风险——我们可能会受到侵犯知识产权的索赔,这些索赔的辩护成本可能很高,可能会扰乱我们的业务和运营。”

 

季节性

 

我们的业务可能会有季节性,反映互联网使用的季节性波动、投资机会的周期和传统的个人消费模式。因此,将我们的经营业绩逐期比较可能没有意义,我们的经营业绩在未来可能会受到这种季节性的影响。

 

有关我们在中国经营业务的规例

 

本节概述了影响我们在中国的业务活动或我们的股东从我们获得股息和其他分配的权利的最重要的规则和法规。

 

与外国投资有关的条例

 

2020年1月1日,《中华人民共和国外商投资法》和《中华人民共和国外商投资法实施条例》(简称《实施条例》)正式生效,取代了之前的《中外合资经营企业法》、《中外合资经营企业法》和《外商独资企业法》及其实施细则和配套条例,成为中国规范外商投资的主要法律法规。

 

根据《中华人民共和国外商投资法》,“外商投资”是指外国个人、企业或其他实体在中国境内直接或间接进行的投资活动,包括下列情形:(一)外国投资者单独或与其他投资者共同在中国境内设立外商投资企业,(二)外国投资者在中国境内收购企业的股份、股权、财产部分或其他类似权益,(三)外国投资者单独或与其他投资者共同在中国境内投资新项目,(四)外国投资者通过法律、行政法规规定的方式或者国务院规定的其他方式进行的投资。根据《中华人民共和国外商投资法》,中国在外商投资管理方面采取了包括负面清单在内的国民待遇制度。负面清单经国务院批准后,由国务院不时印发、修改或发布。负面清单将包括禁止外商投资的行业清单和限制外商投资的行业清单。禁止外商投资进入禁止类行业,限制类行业的外商投资必须满足负面清单规定的若干条件。外商投资和内资投资负面清单规定的禁止行业和限制行业范围以外的行业,一视同仁。最新版本的负面清单于2021年12月发布。

 

65

 

 

《中华人民共和国外商投资法》和《实施条例》允许在2020年1月1日之前成立、公司结构和治理不符合《中华人民共和国公司法》或《中华人民共和国合伙企业法》(如适用)的外商投资企业在五年过渡期内保持公司结构和治理,但为符合《中华人民共和国公司法》或《中华人民共和国合伙企业法》(如适用)的要求进行调整的,应在过渡期届满前完成。

 

外国投资者和外国投资企业也必须根据《中华人民共和国外商投资法》和《实施条例》提交信息报告,如果不遵守这些要求,将被追究法律责任。

 

发改委、商务部于2020年12月19日联合发布《外商投资安全审查办法》,自2021年1月18日起施行。根据《外商投资安全审查办法》,发改委和商务部将设立负责外商投资安全审查的工作机制办公室,对国家安全有影响或可能有影响的外商投资,由该工作机制办公室进行安全审查。《外商投资安全审查办法》还要求,外国投资者或其境内关联企业在对下列任何领域进行投资前,应当向工作机制办公室申请国家安全审查许可:(一)对军工或军工相关产业的投资,以及对国防设施或军事设施附近地区的投资;(二)对任何重要农产品、重要能源和资源、关键装备制造、重要基础设施、重要运输服务、重要文化产品和服务、重要信息技术和互联网产品和服务的投资,获得被投资企业实际控制权的重要金融服务、关键技术等关系国家安全的重要领域。

 

保险经纪和互联网保险相关监管规定

 

管理保险中介的主要法规是2015年4月24日修订的《中华人民共和国保险法》。根据《保险法》,中国保险监督管理委员会是负责监督和管理中国保险公司和保险业中介机构(包括保险代理和经纪人)的监管机构。

 

2018年2月1日,中国保监会颁布《保险经纪监管规定》,自2018年5月1日起施行,取代2009年9月保监会颁布、2015年10月修订的《保险经纪监督管理规定》。根据《保险经纪监管规定》的定义,“保险经纪”涵盖在与保险公司订立保险合同过程中考虑佣金而向投保人提供中介服务的机构(包括保险经纪公司及其分支机构)。根据《保险经纪人管理规定》,保险经纪人的设立和经营,必须符合中国保监会规定的资格条件,经中国保监会批准并取得中国保监会许可。具体而言,跨省保险经纪公司的实缴注册资本至少为5000万元人民币,省内保险经纪公司(仅在注册地省内经营的保险经纪公司)的实缴注册资本至少为1000万元人民币。

 

此外,作为一项经营规定,保险经纪必须按规定登记其保险经纪从业人员的执业情况。“保险经纪从业人员”由《保险经纪业务管理规定》界定为保险经纪业务中的下列人员:(一)为投保人或被保险人起草保险计划,办理保险手续,协助索赔,或(二)为客户提供防灾防损、风险评估和风险管理方面的咨询服务,并从事再保险经纪业务和其他业务。

 

66

 

 

根据中国保监会在其官网发布的管理指引及中国其他有关规定,外国投资者在投资保险经纪行业前,必须满足以下要求:(一)外国保险经纪人,在世界贸易组织成员国境内经营商业机构的经验超过三十年;(二)截至申请前一年末,外国保险经纪人资产总额不低于2亿美元。

 

2020年12月7日,中国银行保险监督管理委员会(简称银保监会)发布《网络保险业务监管办法》,该《监管办法》于2021年2月1日起施行,取代中国保监会于2015年7月22日发布的《互联网保险业务暂行监管办法》。《监管办法》规定,只有经保险监管机构批准设立并经登记注册的保险公司和保险专业中介机构,才能提供互联网保险服务,如提供保险产品咨询服务、协助投保人选择保险产品、计算保险费、为投保人起草保险计划、办理投保手续等。它还规定,保险中介机构必须管理其营销活动,并保留在线保险交易记录。此外,它还为开展在线保险业务的保险中介机构设定了更高的标准,以改善IT基础设施和网络安全保护。根据《监管办法》,保险机构应当(一)自《监管办法》生效之日起三个月内完成内部规程、营销活动、销售管理和信息披露等方面问题的整改;(二)自《监管办法》生效之日起六个月内完成其他业务和经营方面问题的整改;(三)自《监管办法》生效之日起十二个月内完成自营网络平台的保密网络安全防护认证。

 

2020年6月22日,银保监会发布《关于规范网络保险销售行为回溯管理的通知》,自2020年10月1日起施行。《网络保险销售通知》对保险机构网络销售的各个方面提出了要求,包括销售行为、回溯销售备案、披露要求等。例如,《网络保险销售通知》要求,网络销售页面应仅在保险机构自营的网络平台上展示,并应与非销售页面分开。保险机构对期限为一年或一年以下的保单,应当在保单期满后保存五年的记录,对期限超过一年的保单,应当保存十年的记录,用于回溯销售。它还要求重要的保险条款应在单独的页面上提交,并由投保人或被保险人确认。

 

根据银保监会2022年12月26日发布的《银行保险机构消费者权益保护管理办法》,银行保险机构应当承担起保护消费者合法权益的首要责任,按照适当的程序和措施,在业务经营的全过程中,公平、公正、诚实地对待消费者。银行保险机构应当(一)建立健全保护消费者权益的制度和机制;(二)审查向消费者提供的产品和服务在设计开发、定价管理、协议制定、营销和推广等阶段的消费者权益保护情况;(三)建立销售行为可追溯性管理机制,记录和保存产品和服务的销售过程。

 

九兴保险经纪有限公司(前称瑞丰保险经纪有限公司),即九兴保险,是我们的一个可变利益实体的子公司,持有经营保险经纪业务的许可证。九兴保险于2021年2月开始提供在岸保险产品。

 

证券投资基金网上销售相关规定

 

中国国家石油天然气集团公司于2012年12月28日颁布并于2015年4月24日修订的《中国证券投资基金法》为规范证券投资基金提供了法律框架。《证券投资基金法》规定了公募基金经理及其董事、监事和高级管理人员的资格要求和职责。它还对公募基金运作和组织的各个方面进行监管,包括发行流程、基金份额的交易、申购和赎回。例如,《证券投资基金法》规定,从事基金服务,包括但不限于销售、投资咨询、信息技术系统服务的机构,应当按照国务院证券监督管理机构的规定进行登记或者备案。

 

67

 

 

2015年12月17日,中国证监会和中国人民银行发布《货币市场基金监督管理办法》,《货币市场基金办法》于2016年2月1日起施行。根据《货币市场基金办法》,货币市场基金是指投资于货币市场工具并被授权在每个交易日申购和赎回基金份额的基金。根据《货币市场基金办法》的通则规定,没有中国证监会授予的相关基金销售业务资格的,任何人不得从事该基金的促销、份额发售、申购、赎回或其他相关活动。此外,在基金销售业务中,还必须遵守若干披露规则。基金管理公司、基金销售机构和互联网公司合作开展MMF网上销售的,应当以显著方式向投资者披露特定信息(如基金销售服务的提供者、潜在投资风险和被销售的MMF的名称等)。对基金管理公司、基金销售机构、基金销售支付机构和互联网公司向投资者提供快速赎回或其他增值服务的,必须充分披露有关费用和限制等服务的规定,不得夸大服务的便利性。此外,基金管理公司、基金销售机构和互联网公司应当明确约定合作范围、法律关系、信息安全、客户信息保护、法律合规、应急处置机制、防范非法证券活动、终止后运作方案、违约责任和投资者权益保护等条款。证监会于2020年8月28日发布并于2020年10月1日起施行的《公开募集证券投资基金销售机构监督管理办法》进一步规定,证券公司等机构在满足相关要求的情况下,可以向证监会所在地分支机构申请基金销售业务资格。

 

2019年12月20日,中国人民银行、中国证监会、国家外汇管理局等监管部门联合发布《关于进一步规范金融营销宣传活动的通知》,自2020年1月25日起施行。根据《关于进一步规范金融营销宣传活动的通知》,“金融营销宣传活动”是指金融机构从银行、证券、保险等领域以及开展金融活动或金融相关活动的机构或金融产品提供者,通过各种宣传手段和途径,在国务院金融监管部门及其地方监管机构批准的金融业务范围内进行的广告宣传活动。未取得相关金融活动所需资质的市场主体,不得开展与此类金融活动有关的营销和广告活动,但依法取得金融业务经营资质的金融产品提供者委托的信息发布平台或媒介开展的营销和广告活动除外。

 

2021年12月31日,中国人民银行等六家政府机构发布了《金融产品网络营销管理办法》征求意见稿,公开征求意见。根据本管理办法草案,受金融机构委托在互联网上推广金融产品的第三方平台经营者,适用本管理办法草案。管理办法草案禁止机构和个人为非法集资、擅自发行证券、借贷、虚拟货币交易等非法金融活动提供网络营销服务。此外,第三方平台经营者应当按照经金融机构批准的网络营销内容营销金融产品,不得擅自改变内容。未经金融监管机构批准,第三方平台经营者不得直接或变相参与金融产品的销售活动,如向客户咨询金融产品、对金融客户进行适当性评估、订立销售合同、转移资金等。

 

我们已采取并将继续采取适当措施,确保遵守适用的法律规则和条例,包括有关营销、披露和信息备案的规则和条例。我们无法向您保证,我们目前的运营模式不会被视为在中国经营基金销售业务,这可能会使我们受到进一步的问询、处罚或补救措施。见"项目3。关键信息—— D.风险因素——与在中国内地和香港开展业务相关的风险——我们可能会受到中国监管互联网相关或金融相关业务和公司的复杂性、不确定性和变化的不利影响,任何适用于我们业务的必要批准、许可、许可或备案的缺乏都可能对我们的业务和经营业绩产生重大不利影响。”

 

68

 

 

外商投资证券公司在中国境内从事证券业务有关规定

 

1998年12月29日,中国证监会颁布了《中华人民共和国证券法》,最近于2019年12月28日修订,并于2020年3月1日生效,对中国境内股票、公司债券或经国务院批准的任何其他证券的发行或交易实施监管。未经国务院证券监督管理机构批准,任何单位和个人不得以证券公司名义从事证券业务。在境外发行、交易证券,扰乱境内市场秩序,损害境内投资者合法权益的,依照《证券法》有关规定予以规范。

 

国务院于2008年4月23日发布《证券公司监督管理条例》,最近于2014年7月29日修订,其中明确外商投资证券公司在中国境内经营证券业务或者设立代表机构,应当经国务院证券监督管理机构批准。

 

2023年1月13日,中国证监会颁布《证券经纪业务管理办法》,《证券经纪业务管理办法》于2023年2月28日起施行。《证券经纪业务办法》规定,“证券经纪业务”是指开展证券交易、市场营销、接受投资者委托开户、处理交易指令、办理清算结算等业务活动,除证券公司外,任何单位和个人不得从事证券经纪业务。境外证券经营机构违反《证券公司监督管理条例》第九十五条的规定,直接或者通过其关联机构在中国境内进行开户、营销等境外证券交易服务活动的,依照《证券法》予以处罚。《证券公司监督管理条例》第九十五条规定,境外证券经营单位在中国内地经营证券业务或者设立证券代表机构,应当经国务院证券监督管理机构批准。具体办法由国务院证券监督管理机构制定,报国务院批准。

 

根据《证券法》第二百零二条的规定,违反第一百一十八条或者第一百二十条第一款、第四款(禁止擅自设立证券公司、非法经营证券业务或者未经批准擅自以证券公司名义从事证券业务活动)的,处责令改正,没收违法所得,并处以违法所得一倍以上十倍以下的罚款;无违法所得或者违法所得不足一百万元的,处以一百万元以上一千万元以下的罚款。对直接负责的主管人员和其他直接负责的人员给予训诫,并处以二十万元以上二百万元以下的罚款。

 

我们过去曾将我们在中国大陆的某些用户和客户转移到中国大陆以外的地方开立账户和进行交易,这可能被视为“在中华人民共和国境内从事证券业务”,可能需要获得国务院证券监管机构的批准。见"项目3。关键信息——风险因素——与我们的业务和行业相关的风险——我们没有在中国持有任何证券经纪业务牌照或许可证。如果我们在中国的某些活动被有关部门视为在中国提供证券经纪服务、投资咨询服务或以其他方式开展证券业务,我们的业务、财务状况、经营业绩和前景可能会受到重大不利影响。”

 

69

 

 

证券投资咨询业务相关规定

 

1997年12月25日,中国证监会发布《证券期货投资咨询管理暂行办法》,《证券投资咨询暂行办法》于1998年4月1日起施行。根据《证券投资咨询暂行办法》,证券投资咨询服务是指证券投资咨询机构及其投资顾问向证券投资者或客户提供的任何分析、预测、推荐或其他直接或间接收费的咨询服务,包括:(一)接受任何投资者或客户的任何委托,提供证券或期货投资咨询服务;(二)举办与证券或期货投资有关的任何咨询研讨会、讲座或分析;(三)在任何报纸或期刊上撰写有关证券或期货投资咨询的文章、评论或报告,或通过广播、电视等媒介提供证券、期货投资咨询服务;(四)通过电话、传真、计算机网络等电信设施提供证券、期货投资咨询服务;(五)中国证监会认可的其他形式。此外,所有机构均应取得中国证监会颁发的经营许可证,所有人员在从事证券投资咨询服务前,必须取得证券投资顾问专业资格,并加入符合资格的证券投资咨询机构。

 

2001年10月11日,中国证监会颁布了《关于规范向社会公众提供证券投资咨询服务若干问题的通知》,该通知于同日起施行,并于2020年10月30日进行了修订,其中规定,传播证券相关信息的媒体不得发布、播出对证券市场和证券产品走势的分析、预测、推荐,以及未取得中国证券监督管理委员会证券投资咨询业务经营许可的机构或者未受雇于符合资格的证券投资咨询服务机构、不符合相关专业要求的个人进行证券投资的可行性。违反上述规定的媒体,将受到中国证监会的训斥或曝光,或移送主管部门或司法机关进一步处理。

 

2012年12月5日,证监会发布《关于加强对利用“荐股软件”产品从事证券投资咨询业务监管的暂行规定》,自2013年1月1日起施行,并于2020年10月30日进行了修订。根据暂行规定,“荐股软件”是指具备下列一项或多项证券投资咨询服务的任何软件产品、软件工具或终端设备:(一)提供特定证券投资产品的投资分析或预测特定证券投资产品的价格走势;(二)推荐特定证券投资产品的选择;(三)推荐特定证券投资产品的交易时机;和/或(四)提供其他证券投资分析、预测或建议。向投资者销售或者提供“荐股软件”产品并直接或者间接获取经济利益的,应当视为从事证券投资咨询业务,取得中国证监会证券投资咨询业务经营许可。

 

我们不能保证,我们在中国的网站和移动应用程序上提供的任何信息或内容不会被视为从事通过论坛或播放预先录制的视频向公众提供证券分析、预测或推荐的投资咨询业务。见"项目3。关键信息—— D.风险因素——与在中国内地和香港开展业务相关的风险——我们可能会受到中国监管互联网相关或金融相关业务和公司的复杂性、不确定性和变化的不利影响,任何适用于我们业务的必要批准、许可、许可或备案的缺乏都可能对我们的业务和经营业绩产生重大不利影响。”

 

70

 

 

与反洗钱有关的条例

 

由中国石油天然气集团公司于2006年10月31日颁布、自2007年1月1日起生效的《中华人民共和国反洗钱法》规定了适用于金融机构和负有反洗钱义务的非金融机构的主要反洗钱要求,包括采取预防和监督措施,建立各种客户身份识别系统,保留客户身份信息和交易记录,报告大额交易和可疑交易。根据《中华人民共和国反洗钱法》,受《中华人民共和国反洗钱法》管辖的金融机构包括银行、信用社、信托投资公司、股票经纪公司、期货经纪公司、保险公司等国务院规定的金融机构,负有反洗钱义务的非金融机构名单由国务院公布。中国人民银行和其他政府机构发布了一系列行政法规,明确了金融机构和某些非金融机构,如保险经纪公司、保险机构和支付机构的反洗钱义务。然而,国务院尚未颁布受反洗钱义务约束的非金融机构名单。

 

中国保监会于2011年9月13日发布《保险业反洗钱工作管理办法》,提出了适用于保险公司、保险资产管理公司、保险代理机构和保险经纪公司的反洗钱要求。要求保险经纪公司向保险公司提供客户身份信息,必要时提供客户身份证或其他身份证件复印件,建立反洗钱内控制度,开展反洗钱培训,妥善处置涉及其的重大洗钱案件,在反洗钱监督、检查、行政调查、刑事调查等过程中予以配合,对反洗钱调查相关信息进行保密。保险经纪公司的高级管理人员也必须熟悉反洗钱法律和条例。

 

2018年10月10日,中国人民银行、中国保监会、中国证监会联合发布《互联网金融服务机构反洗钱和打击资助恐怖主义行为管理办法(试行)》,自2019年1月1日起施行,其中明确互联网金融服务机构的反洗钱义务,并规定互联网金融服务机构应当(一)采取持续的客户身份识别措施;(二)实施大额或可疑交易报告制度;(三)对恐怖组织和恐怖分子名单进行实时监控;(四)妥善保管信息,数据和资料,如客户识别和交易报告等。

 

2022年8月12日,证监会修订《证券期货领域反洗钱实施办法》,重申证券期货经营人应当依法建立健全反洗钱制度,并向中国证监会及其所在地分支机构报告相关情况。

 

我们制定并通过了某些政策和程序,包括内部控制和“了解你的客户”程序,旨在防止洗钱和资助恐怖主义。见"项目3。关键信息—— D.风险因素——与我们的业务和行业相关的风险——我们的第三方服务提供商如果不遵守适用的反洗钱和反恐融资法律法规,可能会损害我们的声誉。”

 

与增值电信服务有关的条例

 

增值电信服务的一般管理

 

2000年9月25日,国务院发布《中华人民共和国电信条例》,分别于2014年7月29日和2016年2月6日修订。《电信条例》是中国管理电信服务的主要法规,规定了中国公司提供电信服务的一般监管框架。《电信条例》要求电信服务提供商在开始运营之前,必须从工信部或其省级对应机构获得运营许可证。《电信条例》将电信服务分为基本电信服务和增值电信服务。根据《电信条例》,增值电信服务被定义为通过公共网络提供的电信和信息服务。

 

作为《电信条例》附件印发并分别于2003年2月21日、2015年12月28日和2019年6月6日更新的《电信业务目录》进一步将增值电信服务分为第1类增值电信服务和第2类增值电信服务。

 

71

 

 

2017年7月3日,工信部发布《电信业务经营许可管理办法》,自2017年9月1日起施行,取代并废止了2009年3月1日发布的《电信业务经营许可管理办法》。根据《电信许可证办法》,增值电信服务商业经营者必须首先取得增值电信业务经营许可证,即增值电信服务许可证。《电信许可证办法》还规定,在多个省提供增值服务的运营商必须获得区域间增值服务许可证,而在一个省提供增值服务的运营商必须获得省内增值服务许可证。电信许可证办法进一步规定了取得VATS许可证的资格和程序。根据《电信许可证办法》,任何电信服务经营者必须按照其《VATS许可证》规定的类型和业务范围经营电信业务。

 

与互联网信息服务及在线数据处理和交易处理服务有关的条例

 

根据《电信目录》,在线数据处理和交易处理服务以及互联网信息服务均属于第2类增值电信服务。

 

“在线数据处理和交易处理服务”是指通过公共通信网络或互联网,利用与各类公共通信网络或互联网相连的各类数据和事务/交易处理应用平台,为用户提供的在线数据处理和交易/事务处理服务。在线数据处理和交易处理服务包括交易处理服务、电子数据交换服务和网络/电子设备数据处理服务。从事在线数据处理和交易处理服务的电信服务经营者应当取得《在线数据处理和交易处理服务VATS许可证》或《电子数据交换许可证》。

 

信息服务是指通过公共通信网络或互联网,通过信息收集、开发、处理和建设信息平台,为用户提供的信息服务。按照信息组织、传输等技术服务方式,将“信息服务”分为信息发布平台和传输服务、信息检索查询服务、信息社区平台服务、即时信息交互服务和信息保护与处理服务。国务院于2000年9月25日颁布并于2011年1月8日修订的《互联网信息服务管理办法》对提供互联网信息服务作出了规定。《互联网内容管理办法》将互联网信息服务分为商业性互联网信息服务和非商业性互联网信息服务。根据《互联网内容办法》,商业性互联网信息服务是指通过信息互联网或网站制作向网上订户有偿提供服务的活动;非商业性互联网信息服务是指通过公共领域、公开可访问的信息互联网向网上订户无偿提供服务的活动。《互联网内容办法》要求,商业性互联网信息服务提供者应当取得《互联网信息服务VATS许可证》或《ICP许可证》。互联网内容办法还要求,非商业性互联网信息服务提供者应当向工信部省级对口单位办理备案手续。此外,根据《互联网内容管理办法》,互联网信息服务提供者应当在其网站首页显著位置张贴其《比较经营许可证》编号或备案编号。此外,《互联网内容管理办法》规定了一份禁止内容清单。禁止互联网信息服务提供者制作、复制、发布或传播侮辱、诽谤他人或侵犯他人合法权利的信息。因特网信息服务提供者必须监测和控制在其网站上发布的信息。互联网信息服务提供者如发现违禁内容,必须立即停止传播,保存相关记录,并向国家有关部门报告。根据《互联网内容管理办法》,违反这一禁令的互联网信息服务提供者可能面临刑事指控或行政处罚。

 

玖富普惠此前曾运营我们的网络借贷信息中介服务平台,并已获得《ICP许可证》,该许可证有效期至2026年12月31日。我们的两个可变利益实体玖富舒克和易启麦,以及我们可变利益实体的其他几个子公司,也获得了ICP许可证。我们的可变利益实体之一Yi Qi Mai和可变利益实体的其他几个子公司已获得EDI许可证。

 

72

 

 

与电子商务有关的条例

 

2018年8月31日,全国人民代表大会颁布《中华人民共和国电子商务法》,《电子商务法》于2019年1月1日起施行。电子商务法明确了电子商务经营者的一些义务。例如,电子商务经营者应当(一)在平台首页显著位置披露其营业执照和其他与其业务有关的行政许可或者上述信息的链接;(二)及时全面准确披露其平台上提供的商品和服务的相关信息;(三)明确、全面、明确地告知用户订立合同的步骤、注意事项、如何下载合同等,并确保用户能够方便地阅读和下载;(iv)使用户能够在提交订单之前进行任何更正;(v)披露查询、更正和删除用户信息以及注销用户账户的方法和程序,并且不为此类查询、更正、删除和注销设置不合理的设置;(vi)根据主管部门的法律和行政法规要求,向主管部门提供相关电子商务数据。《电子商务法》还特别规定了像我们这样的电子商务平台的经营者的某些义务。根据《电子商务法》,电子商务平台经营者发现电子商务平台上的商家非法生产或提供服务时,必须(一)采取必要行动或向有关政府主管部门报告;(二)核实平台上的商家身份;(三)向国家市场监督管理总局地方分局和税务局提供商家身份和税务相关信息;(四)记录和保存电子商务平台上的商品和服务信息及交易信息。如果我们作为电子商务平台的经营者不时未能履行上述义务,我们可能会被要求在一定时限内改正,并面临罚款甚至限制我们的业务活动。此外,对于通过电子商务平台提供的与消费者生命健康相关的商品和服务,电子商务平台经营者应当承担相关责任,如果消费者因电子商务平台经营者未按照《电子商务法》的要求,对平台内经营者的资质、证照进行适当核查或者适当履行安全保护义务而遭受损害的,可能引起民事或者刑事责任。

 

此外,2021年3月15日,国家市场监督管理总局发布了《网络交易监督管理办法》,《网络交易监管办法》于2021年5月1日生效。这些措施对网上交易经营者的业务经营施加了各种限制。例如,要求网络交易经营者充分、真实、准确、及时地披露与商品和服务有关的信息,以保护消费者的知情权和选择权。如果在线交易经营者在提供商品或服务过程中使用标准格式向消费者发送通知和声明,该经营者应突出可能对消费者利益具有重大意义的内容。还禁止网络交易经营者从事扰乱相关市场竞争、侵害其他经营者或消费者合法权益的不正当竞争活动,禁止以下列任何方式进行虚假或误导性商业促销,欺骗或误导消费者:(一)捏造交易和客户评论;(二)以误导性展示或其他方式优先展示好评,将负面评论置于较低优先级,(三)通过将产品虚假标榜为现货商品、虚假预订或虚假宣传有限优惠等方式,进行欺骗性营销;(四)编造互联网流量数据(如点击量和关注者数量)或交易或互动数据(如点赞量和奖励数量)。此外,《网络交易监管办法》在消费者权益和个人信息保护方面也规定了详细的要求。例如,《网络交易监管办法》规定,网络交易经营者不得以一次性一般性授权、默认授权、与其他授权捆绑、暂停安装或使用相关移动应用等方式,强迫(包括变相胁迫)客户同意为与其经营活动无直接关系的目的收集和使用其信息。收集和使用消费者的每一项敏感信息,如个人生物特征、医疗和健康信息、财务信息以及与银行账户和个人下落有关的信息,都需要得到这类消费者的单独同意。

 

73

 

 

与移动互联网应用信息服务有关的规例

 

除《电信条例》和上述其他条例外,移动应用程序还受《移动互联网应用程序信息管理规定》或《APP规定》的监管。《移动互联网应用程序信息管理规定》于2016年6月28日由CAC颁布,最近一次由CAC于2022年6月14日修订,并于2022年8月1日生效。根据APP规定,CAC和地方网信办负责移动应用信息服务的监督管理。根据APP规定,移动互联网app是指在移动智能设备上运行、向用户提供信息服务的app软件,移动互联网app提供者是指提供信息服务的移动互联网app的所有者或者经营者。移动互联网app提供者从事个人信息处理活动,应当遵守必要的个人信息范围的有关规定,不得因拒绝提供不必要的个人信息而强迫用户同意非必要的个人信息收集或者禁止用户从事基本功能服务。对于未提交真实身份信息或者使用其他组织或者人员的身份信息进行虚假登记的用户,移动互联网App提供者不得提供相关服务。移动互联网app提供者还应当建立健全信息内容审核管理机制,采取完善的用户登记、账户管理、信息审核、日常检查和应急处置等管理措施,配备与服务规模相适应的专业人员和技术能力。此外,移动互联网app提供者推出具有舆论属性或社会动员能力的新技术、新应用或新功能的,应当按照适用的法律法规进行安全评估。互联网app提供者违反本规定的,互联网app分发平台可以对其应用程序进行警告、暂停发布、终止销售,并/或向政府主管部门举报,CAC和有关主管部门可以根据有关法律法规对应用程序提供者进行行政处罚。

 

此外,2016年12月,工信部颁布《移动智能终端应用预装和分发管理暂行办法》,自2017年7月1日起施行。这项临时措施旨在加强对移动应用程序的管理,除其他外,要求移动电话制造商和互联网信息服务提供商必须确保用户可以在方便的基础上卸载移动应用程序及其附属资源文件、配置文件和用户数据,除非它是一种基本功能软件,指支持移动智能设备的硬件和操作系统正常运行的软件。

 

自2021年以来,中国政府已采取措施加强对互联网信息服务领域算法使用的监管。2021年9月17日,CAC等八部门联合发布《关于出台加强算法相关互联网信息服务综合治理指导意见的通知》,其中规定,企业应当建立算法安全责任体系和技术伦理审查制度,完善算法安全管理组织,加强风险防控,提高应对算法安全突发事件的能力。2021年12月31日,CAC、工信部、公安部、国家市场监督管理总局联合发布《互联网信息服务算法推荐管理规定》,自2022年3月1日起施行。《算法推荐管理规定》规定,算法推荐服务提供者应当(一)履行算法安全责任,(二)建立和加强算法机制审查、技术伦理审查、用户注册、信息发布审查、数据安全和个人信息保护、反电信和网络诈骗、安全评估和监测、安全事件应急处置等管理制度,(三)制定和发布算法推荐相关服务管理规则。算法推荐服务的提供者不得利用该服务(一)从事可能危害国家安全或社会或公共利益、扰乱经济秩序或社会秩序或侵犯第三方合法利益的任何非法活动,或(二)传播法律法规禁止的任何信息。此外,不得利用其算法对其他信息服务提供者施加不合理的限制,或妨碍或妨碍其合法服务的正常运作。涉及社会舆论或者具有社会动员能力的算法推荐服务的提供者,应当在服务开展后十个工作日内向CAC备案系统完成备案。

 

我们已实施内部控制程序,对网站和移动应用程序上的信息和内容进行筛选,以确保符合APP规定。见"项目3。关键信息—— D.风险因素——与我们的业务和行业相关的风险——我们可能会对我们的网站和移动应用程序上显示、检索或链接的信息或内容承担责任,这些信息或内容可能会对我们的业务和经营业绩产生重大不利影响。”

 

74

 

 

与增值电信企业外国直接投资有关的条例

 

2020年1月1日,《中华人民共和国外商投资法》和《外商投资实施条例》正式生效,取代了规范外商在华投资的三部现行法律。制定《中华人民共和国外商投资法》及其实施条例,是为了进一步扩大对外开放,大力促进外商投资,保护外国投资者的合法权益。中国《外商投资法》没有具体规定VIE结构的详细监管制度,请参阅“项目3”。关键信息—— D.风险因素——新《中华人民共和国外商投资法》及其实施条例的解释和实施,以及它可能如何影响我们当前公司结构、公司治理和业务运营的可行性,都存在不确定性。”

 

根据国务院2001年12月11日颁布、2016年2月6日修订的《外商投资电信企业管理规定》或《FITE条例》(2016年版)和《负面清单》,除电子商务业务、境内多方通信服务业务、存储转发业务和呼叫中心业务可能由外商100%持股外,增值电信服务提供商的外资最终持股比例不得超过50%。为了获得中国增值电信业务的任何股权,外国投资者必须满足若干严格的业绩和运营经验要求,包括证明在海外经营增值电信业务的良好记录和经验。2022年3月29日,自2022年5月1日起施行的《国务院关于修改和废止部分行政法规的决定》公布,对《FITE条例》(2016年版)等条例的部分规定进行了修订,根据该规定,拟收购境内增值电信服务提供商股权的境外投资者,无需证明在境外经营增值电信业务的良好记录和经验。

 

工信部2006年7月发布的《关于加强外商投资增值电信业务管理的通知》,禁止境内电信服务提供者以任何形式向任何外国投资者出租、转让、出售VATS许可证,或向任何外国投资者提供任何资源、场所或设施,以供其在中国境内非法经营电信业务。根据本通知,VATS许可证持有者或其股东必须直接拥有该许可证持有者在提供增值电信服务时使用的域名和商标。该通知还要求每个许可证持有者拥有必要的设施,包括服务器,以供其经批准的业务活动使用,并在其许可证所涵盖的区域维护这些设施。如果许可证持有人未能遵守通知中的要求或纠正任何不遵守规定的情况,工信部或其当地对应机构有权对许可证持有人采取措施,包括吊销其《增值税许可证》。

 

鉴于对外国直接投资于我们的业务所涉及的增值电信服务的限制,我们成立了各种可变利益实体及其子公司,以从事增值电信服务,包括运营我们的网站和移动应用程序。我们与这些可变利益实体有合同关系,但我们没有实际的所有权利益。见"项目3。关键信息——风险因素——与公司Structure相关的风险。

 

与食物经营有关的规例

 

中国《食品安全法》于2009年6月生效,最近一次由中国石油天然气集团公司于2021年4月修订,该法对食品销售或餐饮服务实行许可证制度。根据中国食品药品监督管理总局(简称“国家食品药品监督管理总局”)于2015年8月31日颁布、2017年11月17日修订的《食品经营许可管理办法》,食品经营人应当为其从事食品经营活动的各经营场所取得食品经营许可。食品经营许可证的有效期为五年。我们通过第三方电子商务平台销售七大类商品,包括3C产品、美容和护肤品、食品、家用电器、酒和饮料。我们从事食品经营业务的可变利益实体的某些子公司已获得食品经营许可证。

 

与互联网药物信息服务有关的规例

 

根据国家药品监督管理总局颁布、最近于2017年11月修订的《互联网药品信息服务管理规定》,发布药品相关信息的企业在申请ICP许可证或向工信部或当地省级对口单位备案前,必须取得省级食品药品监督管理总局的资质证书。此外,常委会于2019年8月26日进一步修订《药品管理法》,并于2019年12月1日起施行。提供药品、医疗器械信息的ICP服务经营者,必须取得适用的省级行政主管部门互联网药品信息服务资格证书。

 

北京聚慧轩持有提供互联网医疗信息服务的互联网药品信息服务资格证书,有效期至2025年7月。

 

75

 

 

与出版有关的条例

 

根据2016年5月31日由国家广播电视总局、商务部联合颁布、2016年6月1日起施行的最新《出版物市场管理规定》和2020年11月29日由国务院颁布的《出版管理条例》,为出版物发行、零售提供服务的网络交易平台,应当经出版行政主管部门批准,取得出版物经营许可证。

 

北京聚惠轩持有图书批发和网上销售出版物经营许可证,有效期至2028年4月。

 

与产品质量及消费者保护有关的规例

 

《产品质量法》适用于中国的所有生产和销售活动。根据这项法律,出售的产品必须符合有关的质量和安全标准。企业不得以任何方式生产或销售假冒产品,包括伪造品牌标签或提供有关产品制造商的虚假信息。违反国家或行业卫生和安全标准以及任何其他相关违法行为,可能导致民事责任和行政处罚,例如赔偿损失、罚款、暂停或关闭业务,以及没收非法生产和销售的产品和此类销售的收益。严重的违法行为可使负有责任的个人或企业承担刑事责任。缺陷产品造成人身伤害或者他人财产损害的,受害人可以向产品的生产者或者销售者要求赔偿。如果卖方支付赔偿,而应由制造商承担赔偿责任,则卖方有权向制造商追索赔偿。同样,如果制造商支付赔偿,而应由卖方承担赔偿责任,则制造商有权向卖方追索赔偿。

 

《消费者权益保护法》规定了经营者的义务和中国消费者的权益。根据本法,经营者必须保证销售的商品符合人身、财产安全要求,向消费者提供商品真实信息,保证商品的质量、功能、用途和有效期限。不遵守《消费者权益保护法》的,可以使经营者承担退货款、更换商品、修理、停损、赔偿、恢复名誉等民事责任,涉及人身损害或者情节严重的,甚至可以使经营者或者责任人受到刑事处罚。2013年10月进一步修订了《消费者保护法》,并于2014年3月生效。修订后的《消费者权益保护法》进一步加强了对消费者的保护,对经营者,特别是对通过互联网经营的经营者,提出了更加严格的要求和义务。例如,消费者在互联网上向经营者购买货物时,有权在收到货物后七天内无任何理由退货(某些特定货物除外,如定制货物、新鲜和易腐烂货物、数码产品(如音像产品、消费者在网上下载或拆开的计算机软件)、交付的报纸和期刊以及消费者在购买时根据货物的特性确认不予退货的其他货物)。消费者因在网上市场平台上购买商品或接受服务而利益受到损害的,可以向销售者或服务提供者提出损害赔偿要求。此外,如果经营者欺骗消费者或故意销售不合格或有缺陷的产品,不仅应赔偿消费者的损失,还应支付相当于商品或服务价格三倍的额外损害赔偿金。

 

作为商品的在线供应商,我们受《产品质量法》和《消费者保护法》的约束,并相信我们目前在所有重要方面都遵守这些规定。

 

与网络安全、数据安全和隐私保护有关的条例

 

我们正在评估《网络安全法》和其他有关网络安全、信息安全、隐私和数据保护的法律法规对我们当前业务实践的潜在影响。我们计划进一步加强我们的信息管理和隐私保护系统,以更好地保护存储在我们系统中的用户数据。见"项目3。关键信息——风险因素——与我们的业务和行业相关的风险——我们收集、存储、处理和使用来自我们的用户和合作伙伴的某些个人信息和其他敏感数据,我们的业务受制于中国和其他司法管辖区有关网络安全、信息安全、隐私和数据保护的复杂且不断变化的法律法规。”

 

76

 

 

与网络安全和数据安全有关的条例

 

中国的国家立法机构——中国石油天然气集团公司于2000年12月28日颁布了《维护互联网安全决定》,并于2009年8月27日进一步修订了该《决定》。该《决定》可能会使在中国境内使用互联网的人承担刑事责任,因为他们企图(一)不正当地进入具有战略重要性的计算机或系统;(二)传播具有政治破坏性的信息;(三)泄露国家机密;(四)传播虚假商业信息;或(五)侵犯知识产权。1997年,公安部发布《国际联网计算机信息网络安全保护管理办法》,禁止利用互联网泄露国家机密或传播破坏社会稳定的资料。如果ICP许可证持有人违反这些措施,中国政府可以吊销其ICP许可证并关闭其网站。

 

根据中国石油天然气集团公司1993年2月22日发布、2015年7月1日最新修订的《中华人民共和国国家安全法》,中国应当建立国家安全审查监督制度和机制,对涉及国家安全的关键技术、网络信息技术产品和服务进行国家安全审查,有效防范和化解国家安全风险。由中国国家石油天然气集团公司于2016年11月7日颁布并于2017年6月1日起施行的《中华人民共和国网络安全法》规定,网络运营者应当履行网络安全义务,采取技术措施和其他必要措施,保障网络安全和稳定。根据《网络安全法》,网络运营者须承担各种与安全保护有关的义务,其中包括:(一)网络运营者应遵守有关维护互联网系统安全的某些义务;(二)网络运营者应在签署协议或提供信息发布或实时通信服务等某些服务之前核实用户身份;(三)网络运营者在收集或使用个人信息时,应明确说明信息收集的目的、方法和范围,信息收集的用途,(四)网络经营者应当严格保护其收集的用户信息的隐私,建立和维护保护用户隐私的制度;(五)网络经营者应当加强对用户发布信息的管理,发现法律法规禁止发布、传播的信息时,应当立即停止该信息的传播,包括采取删除信息、防止信息传播、保存相关记录、向有关政府机构报告等措施。此外,《网络安全法》规定,关键信息基础设施运营者或CIIO,包括金融业的CIIO,一般应在中国境内存储其在中国运营期间收集和制作的个人信息和重要数据,以及购买影响或可能影响国家证券的网络产品和服务,应接受国家网络安全审查。2022年9月12日,CAC发布《关于修改网络安全法的决定(征求意见稿)》,于2022年9月29日前向社会公开征求意见,旨在进一步保障网络安全,切实保障《网络安全法》与其他新颁布的法律法规的一致性。

 

2021年12月28日,CAC、国家发改委和其他几个主管部门联合颁布了《网络安全审查办法》,该《审查办法》于2022年2月15日生效,取代了2020年4月13日发布的先前版本。审查措施确立了对网络产品和服务进行国家安全审查的基本框架,并为进行网络安全审查作出了主要规定。根据《审查办法》,购买网络产品和服务的关键信息基础设施运营商或CIIO以及从事影响或可能影响国家安全的数据处理活动的网络平台运营商应接受网络安全审查。此外,相关监管当局仍有权对被认为能够影响国家安全的网络产品和服务进行安全审查。拥有100万以上用户个人信息并拟在外国证券交易所上市的网络平台运营者,必须接受网络安全审查。如果CIIO和网络平台运营商根据自我评估和自我评估认为自己的行为影响或可能影响国家安全,可以在购买网络产品和服务之前自愿向CAC提交网络安全审查。尽管自愿提交,有关当局仍可据此启动网络安全审查。网络安全审查侧重于评估与相关主题或情况相关的国家安全风险,主要考虑到以下因素:(一)因购买和使用网络产品和服务而对关键信息基础设施进行非法控制、干扰或破坏的风险;(二)因网络产品和服务供应中断而对关键信息基础设施的业务连续性造成的潜在损害;(三)网络产品和服务的安全性、开放性、透明度、来源的多样性;供应商的可靠性;以及由于政治、外交、贸易和其他原因;(iv)网络产品和服务供应商遵守中国法律、行政法规和部委规章的程度;(v)核心数据、重要数据或大量个人信息被窃取、泄露、销毁和非法使用或非法转移到国外的风险;(vi)与公司上市有关的关键信息基础设施、核心数据、重要数据或大量个人信息被外国政府影响、控制或恶意使用的风险,以及与网络信息安全有关的风险;(七)可能损害关键信息基础设施安全、网络安全和/或数据安全的其他因素。

 

77

 

 

此外,2021年8月17日,国务院颁布《关键信息基础设施安全保护规定》,自2021年9月1日起施行,并规定“关键信息基础设施”是指涉及公共通信和信息服务、能源、交通、水利、金融、公共服务、电子政务、国防相关科技产业等重要行业和领域的重要网络设施和信息系统,以及可能严重危害国家安全、国计民生和公共利益的设施和信息系统,如果发生损坏、故障或相关数据泄露。根据这些规定,相关政府主管部门负责制定关于确定CII的规则,并组织在相关行业和领域确定此类CII,同时考虑到规定中规定的因素,并应通知被确定为CIIO的经营者。然而,由于政府当局可能会进一步制定有关解释和执行这些规定的详细规则或解释,包括在不同行业和领域确定CII的规则,我们或我们提供网络产品和服务的其他运营商是否可能被确定为CIIO仍不清楚。

 

2021年11月14日,CAC发布了《网络数据安全管理条例》(公开征求意见稿),对个人信息保护、重要数据安全、跨境数据传输安全管理、互联网平台运营者的义务,以及对上述事项的监督管理和法律责任等方面,规定了适用的一般准则。网络数据安全管理条例草案要求处理重要数据或境外上市的数据处理者自行或聘请数据安全服务机构开展年度数据安全评估,并于次年1月31日前向当地网信行政主管部门报送给定年度的数据安全评估报告。如果《网络数据安全管理条例》草案以目前的形式颁布,我们作为一家海外上市公司将被要求进行年度数据安全审查,并遵守相关的报告义务。

 

2019年底,CAC发布《网络信息内容生态管理规定》,即《CAC令第5号》,自2020年3月1日起施行,进一步加强网络信息内容的规范和管理。根据《CAC令》第5号,除其他外,要求各网络信息内容服务平台:(一)不得传播法律法规禁止的信息,如危害国家安全的信息;(二)加强对在该网络信息内容服务平台上发布的广告的审查;(三)颁布管理规则和平台公约,完善用户协议,使该网络信息内容服务平台能够明确用户的权利和义务,履行法律法规要求的管理责任,(四)建立投诉和举报的便利手段;(五)编制网络信息内容生态管理年度工作报告。此外,网络信息内容服务平台除其他外,不得(一)利用深度学习、虚拟现实等新技术从事法律法规禁止的活动;(二)从事网络流量诈骗、恶意流量改道等与虚假账户、非法交易账户或操纵用户账户有关的活动;(三)以干扰信息展示的方式侵犯第三方合法权益或者谋取非法利益。2021年7月12日,CAC、工信部、公安部联合发布《关于发布网络产品安全漏洞管理规定的通知》,即《66号文》,自2021年9月1日起施行。第66号通知指出,任何组织和个人不得滥用网络产品的安全漏洞从事危害网络安全的活动,或非法收集、出售、发布与此种安全漏洞有关的信息。任何知悉上述罪行的人,不应向违法者提供任何技术支援、广告、付款结算及其他协助。根据66号文,网络产品提供者、网络运营者、收集网络产品安全漏洞的平台,必须建立健全接收网络产品安全漏洞信息的渠道并保持该渠道的可获得性,并保留至少六个月的网络产品安全漏洞信息接收日志。为确保及时修复和合理报告网络产品中的安全漏洞,网络产品提供者应履行管理其网络产品中安全漏洞的某些义务,其中包括在两天内向工信部网络安全威胁和漏洞信息共享平台报告相关漏洞信息,其中应包括受此类安全漏洞影响的产品的名称、型号和版本,以及此类漏洞的技术特点、危害程度和影响范围。第66号通告还禁止向产品提供者以外的境外组织或个人披露未披露的漏洞。

 

78

 

 

2021年6月10日,中国石油天然气集团公司颁布《数据安全法》,自2021年9月1日起施行。《数据安全法》规定了开展数据活动的实体和个人的数据安全和隐私义务。《数据安全法》还根据数据在经济社会发展中的重要性,以及数据被篡改、破坏、泄露、非法获取、使用对国家安全、公共利益、个人或组织合法权益的危害程度,引入了数据分类分级保护制度。需要对每一类别的数据采取适当程度的保护措施。例如,重要数据处理者应指定负责数据安全的人员和管理机构,对其数据处理活动进行风险评估,并向主管当局提交风险评估报告。此外,《数据安全法》为那些可能影响国家安全的数据活动规定了国家安全审查程序,并对某些数据和信息实行出口限制。

 

2022年7月7日,CAC发布《跨境数据传输安全评估办法》,自2022年9月1日起施行。根据这些措施,数据处理者如涉及(一)重要数据;(二)关键信息基础设施运营者或处理超过100万人的个人数据的数据处理者向海外转移的个人信息;(三)自去年1月1日以来已提供10万人的个人数据或1万人的敏感个人数据的数据处理者向海外转移的个人信息;或(四)CAC要求的其他情况,则数据处理者须在跨境转移数据之前接受CAC的安全评估。此外,数据处理者在申请进行安全评估之前,应对跨境数据转移的风险进行自我评估,重点评估下列重大事项,其中包括:(一)跨境数据转移的目的、范围和方法的合法性和必要性;(二)向海外转移的数据的规模、范围、类型和敏感性,以及此类跨境数据转移对个人或组织的国家安全、公共利益或合法权利造成的风险;(三)此类数据的海外接收者承诺承担的责任和义务,以及此类海外接收方的管理和履行其责任和义务的技术措施和能力是否能够保障跨境数据转移的安全;(iv)在跨境转移期间和之后,向海外转移的数据可能被伪造、销毁、泄露、丢失、转移、非法获取或非法使用的风险;(v)与海外接收方签订的合同或其他具有法律约束力的文件是否充分规定了保护数据安全的责任和义务。

 

2022年12月8日,工信部发布《工业和信息化领域数据安全管理办法(试行)》,其中规定,中国境内所有处理工业和信息化领域数据的企业,均需将此类信息分类为“普通”、“重要”或“核心”,处理“重要”或“核心”数据的企业应遵守一定的备案和报告义务。工业和信息化领域的数据包括工业数据、电信数据和无线电数据。工业和信息化领域的数据处理者包括软件和信息技术服务提供商以及工业和信息技术领域中独立确定数据处理活动中的处理目的和处理方法的其他实体,数据处理活动包括但不限于数据收集、存储、使用、处理、传输、提供和发布。根据该办法,工业和信息化领域的数据处理人员应当将其重要数据和核心数据目录向地方工业监管部门备案。工业和信息化领域的数据处理人员收集数据应当遵循合法、合法的原则,不得窃取或者以其他非法手段收集数据。工业和信息化领域的数据处理人员提供涉及电信业务经营的数据处理服务,应当依照有关法律、行政法规的规定取得电信业务经营许可证。我们面临的不确定性是,我们的任何数据是否将被归类为“重要”或“核心”数据,如果被归类,我们是否可以与我们的海外子公司共享此类数据。

 

79

 

 

与隐私保护有关的条例

 

中华人民共和国宪法规定,中华人民共和国法律保护公民通信的自由和隐私,禁止侵犯这些权利。近年来,中国政府当局颁布了有关互联网使用的立法,以保护个人信息不受任何未经授权的泄露。2020年5月28日,全国人民代表大会通过《民法典》,自2021年1月1日起施行。《民法典》在单独一章中规定了人格权,并重申自然人的个人信息应受法律保护。任何组织或个人应在需要了解的情况下适时合法获取他人的个人信息,并确保此类信息的安全和隐私,不得过度处理或使用此类信息。个人信息发生或者可能发生泄露、伪造或者丢失的,信息处理人应当立即采取补救措施,告知有关自然人,并按要求向主管部门报告。

 

2011年12月29日,工信部发布《关于规范互联网信息服务市场秩序的若干规定》,规定互联网信息服务提供者未经用户同意,不得收集用户个人信息或者向第三方提供信息。此外,互联网信息服务提供者必须明确告知用户收集和处理此种用户个人信息的方法、内容和目的,并且只能收集提供其服务所必需的此种信息。互联网信息服务提供者还必须妥善维护用户个人信息,如用户个人信息发生泄漏或可能发生泄漏,网络借贷服务提供者必须立即采取补救措施,在严重情况下,应立即向电信管理当局报告。

 

此外,根据中国石油天然气集团公司2012年12月28日发布的《关于加强网络信息保护的决定》和工信部2013年7月16日发布的《电信和互联网用户个人信息保护令》,收集和使用用户个人信息,必须征得用户同意,遵守合法性、合理性和必要性原则,并在规定的目的、方式和范围内。

 

在移动App采集使用信息安全方面,根据2019年1月23日发布的《关于开展打击App非法采集使用个人信息专项监管的通告》,App运营者收集使用个人信息应当符合《网络安全法》的规定,应当对从用户获取的个人信息安全负责,并采取有效措施加强个人信息保护。此外,应用程序运营商不应通过捆绑、暂停安装或其他默认形式强迫用户授权,不应违反法律法规或违反用户协议收集个人信息。2019年10月31日,工信部发布了《关于开展侵害用户个人权益App专项整治工作的通知》,强调了此类监管要求。2019年11月28日,CAC、工信部、公安部和国家市场监督管理总局联合发布了《个人信息采集和使用App违法行为认定方法》。该规定进一步说明了App运营者在收集和使用个人信息方面的某些常见违法行为,包括“未公示收集和使用个人信息的规则”、“未明示收集和使用个人信息的目的、方式和范围”、“未经该App用户同意收集和使用个人信息”、“违反必要性原则收集与该App所提供服务无关的个人信息”、“未经用户同意将用户个人信息提供给他人”,“未按法律规定提供删除或更正个人信息的功能”,“未公布投诉和举报方式等信息”。除其他外,应用程序运营者的任何以下行为将构成“未经用户同意收集和使用个人信息”:(一)收集用户的个人信息或未经用户同意激活收集用户个人信息的许可;(二)收集个人信息或激活明确拒绝收集的用户的个人信息收集许可,或反复征求用户的同意用户对该应用程序的正常使用受到干扰;(iii)应用程序运营者实际收集的任何用户个人信息,或应用程序运营者激活的收集用户个人信息的权限,超出该用户授权应用程序运营者收集的个人信息的范围;(iv)以非明示的方式征求任何用户的同意;(v)修改用户在未经该用户同意的情况下激活收集任何个人信息的权限的设置;(vi)使用用户的个人信息和任何算法定向推送任何信息,未提供非定向推送信息的选项;(vii)误导用户允许收集其个人信息,或以欺诈、欺骗等不正当方式激活收集该用户个人信息的权限;(viii)未向用户提供撤回其收集个人信息许可的手段和方法;(ix)违反该应用程序运营商颁布的收集和使用个人信息的规定收集和使用个人信息。

 

80

 

 

此外,为加强个人信息保护,全国信息安全标准化技术委员会还于2020年7月22日发布了《移动互联网应用(App)收集使用个人信息自评指南》,内容涉及移动App运营者收集使用信息的安全性。此外,根据CAC、工信部等政府主管部门于2021年3月12日联合发布并于2021年5月1日起施行的《关于公布常用类型移动互联网应用程序必要个人信息范围的规定的通知》,“必要个人信息”是指保障移动App基本功能服务正常运行所必需的个人信息,没有这些信息,移动App无法实现其功能服务。网贷手机App的基本功能服务为“通过互联网平台进行消费、日常生产经营周转等个人贷款申请服务”,必要的个人信息包括(一)注册用户手机号码,(二)姓名、身份证件类型、号码、有效期、借款人银行卡号等。投资理财类手机APP的基本功能服务为“股票、期货、基金、证券或其他相关投资理财服务”,必要的个人信息包括:(一)注册用户的手机号码;(二)姓名、身份证件类型、号码和有效期限;用户的银行账号或支付账号;(三)用户的资金账户、银行账号或支付账号。

 

根据中国石油天然气集团公司2015年8月29日发布并于2015年11月1日生效的《刑法第九修正案》,《中国石油天然气集团公司经营许可证》持有人未按适用法律规定履行互联网信息安全管理相关义务,拒不依令整改的,将因以下行为承担刑事责任:(一)大规模传播非法信息;(二)因客户信息泄露造成严重影响;(三)犯罪活动证据严重丢失;(四)其他严重情形。此外,任何个人或实体(一)向他人非法出售或提供个人信息,或(二)窃取或非法获取任何个人信息,在严重情况下将承担刑事责任。

 

2017年5月8日,最高人民法院、最高人民检察院发布《最高人民法院、最高人民检察院关于办理侵犯公民个人信息刑事案件适用法律若干问题的解释》,自2017年6月1日起施行。《个人信息释义》为侵犯公民个人信息提供了更实际的定罪和量刑标准,标志着对公民个人信息的刑事保护具有里程碑意义。此外,2019年10月21日,最高人民法院、最高人民检察院联合发布《关于办理非法使用信息网络协助互联网犯罪刑事案件适用法律若干问题的解释》,自2019年11月1日起施行,进一步明确了互联网服务经营者的含义和相关犯罪的严重情形。

 

2021年8月20日,中国石油天然气集团公司颁布了《个人信息保护法》,整合了个人信息权和隐私保护方面的零散规则,并于2021年11月生效。个人信息保护法旨在保护个人信息权益,规范个人信息处理,保障个人信息依法有序自由流动,促进个人信息的合理使用。根据《个人信息保护法》的定义,个人信息是指与已识别或可识别的自然人有关的信息,以电子或其他方式记录,但不包括匿名信息。个人信息保护法适用于在中国境内的个人信息处理活动,以及在中国境外的某些个人信息处理活动,包括在中国境内向自然人提供产品和服务或在中国境内对自然人的行为进行分析和评估的活动。《个人信息保护法》规定了个人信息处理者处理个人信息的情形,包括但不限于取得有关个人同意的情形以及个人作为合同当事人的合同的订立或履行所必需的情形。它还就个人信息处理者的义务规定了某些具体规则,例如向个人告知目的、处理方法、处理的个人信息类型和保留期限,以及通过共同处理或委托等方式获得个人信息的第三方的义务。处理超过有关当局和CIIO规定的门槛的个人信息的处理者必须在中国境内储存在中国境内收集和制作的个人信息。如果个人信息处理者在中华人民共和国境外的处理活动适用《个人信息法》,则该处理者必须在中华人民共和国境内设立专门机构或指定一名代表,负责处理与个人信息保护有关的一切事项,并必须向负责个人信息保护的政府机构提交该机构或代表的姓名和联系信息。具体而言,利用个人信息进行自动决策的个人信息处理者,应当确保决策的透明度和结果的公平、公正,不得在定价和其他交易条件方面对个人实行不合理的差别待遇。相关政府主管部门应组织开展移动App个人信息保护评估,并公布评估结果。被认定不符合此类法律规定的个人信息保护要求的移动应用可能会被要求暂停或终止服务,运营商也可能受到处罚,包括没收非法收入和罚款。此外,《个人信息保护法》还规定了其个人信息得到处理的自然人的权利,并特别注意14岁以下儿童的个人信息和敏感个人信息。

 

81

 

 

CAC于2022年6月27日颁布并于2022年8月1日起施行的《互联网用户账户信息管理规定》,对互联网用户账户信息的提供作出了规定。互联网信息服务提供者应当履行互联网用户账户信息的管理主体责任,具备与服务规模相适应的专业人员和技术能力,建立健全并严格实施真实身份信息认证、账户信息核查、信息内容安全、生态治理、应急处置、个人信息保护等管理制度。

 

与知识产权有关的条例

 

与版权有关的条例

 

《中华人民共和国著作权法(2020年修订)》或《著作权法》规定,中国公民、法人或其他组织,不论是否出版,拥有其受版权保护的作品的著作权,其中包括文学、艺术、自然科学、社会科学、工程技术和计算机软件等作品。著作权人享有一定的法律权利,包括出版权、着作权和复制权。

 

《计算机软件著作权登记办法》对软件著作权登记、软件著作权专有许可合同和转让协议进行了规定。中国国家版权局负责软件著作权登记,中国版权保护中心被指定为软件登记机关。对符合《软件著作权办法》和《计算机软件保护条例(2013年修订)》要求的计算机软件著作权申请人,中国证监会应当颁发登记证书。

 

截至2022年12月31日,我们在中国注册了444项软件著作权和19项专利。

 

与商标有关的条例

 

商标受1982年通过、后分别于1993年、2001年、2013年和2019年修订的《中华人民共和国商标法》(2019年修订)以及国务院2002年通过、最近于2014年4月29日修订的《中华人民共和国商标法实施条例》的保护。商标局负责商标注册。商标局对注册商标的有效期为十年,经商标所有人请求,可以再延长十年。商标注册人可以通过签订商标许可协议将其注册商标许可给另一方当事人,该协议必须向商标局备案。与商标一样,《商标法》对商标注册采取了先备案原则。申请的商标与已经注册的另一商标相同或者相似的,或者经初步审查同意在相同或者相似种类的产品或者服务上使用的,可以驳回该商标申请。申请注册商标的人不得损害他人先取得的现有商标权,也不得预先注册已被另一方当事人使用并已通过他人使用而获得足够声誉的商标。

 

截至2022年12月31日,我们在中国注册了954个商标。

 

与域名有关的条例

 

工信部于2017年8月24日发布《互联网域名管理办法》,自2017年11月1日起施行,取代了工信部于2004年11月5日发布的《中国互联网域名管理办法》。根据《域名管理办法》,工信部负责中国互联网域名的管理。中国互联网络信息中心是工信部下属的中国互联网络信息中心,负责域名和中文域名的日常管理。域名注册遵循first-to-file原则。域名注册申请人应当向域名注册服务机构提供真实、准确、完整的身份信息。在完成注册程序后,申请人将成为此类域名的持有者。

 

82

 

 

截至2022年12月31日,我们在中国注册了67个域名(.cn国家和地区代码顶级域名和中文域名)。

 

与外汇有关的条例

 

外汇管理总局

 

根据1996年1月29日颁布、最近于2008年8月5日修订的《中华人民共和国外汇管理条例》,以及国家外汇管理局、国家外汇管理局和其他有关政府部门颁布的各项规定,人民币可兑换为其他货币,用于经常项目,如贸易收支、利息和股息支付。将人民币兑换成其他货币以及将兑换后的外币汇出中国境外用于资本项目,如直接股权投资、贷款和投资汇回,须事先获得国家外汇管理局或其当地办事处的批准。在中国境内进行的交易必须以人民币支付。

 

外管局2012年11月19日发布的《外管局关于进一步完善和调整直接投资外汇管理政策的通知》,即外管局2012年12月17日起施行、2015年5月4日和2018年10月10日进一步修订的《外管局关于进一步完善和调整直接投资外汇管理政策的通知》59号文,对直接投资相关外汇手续进行了修订和简化。根据外管局59号文规定,外商投资企业开立各类特殊目的外汇账户、境外投资者将人民币收益再投资于中国境内以及向境外股东汇出外汇利润和股息不再需要外管局批准或核查。此外,允许国内企业不仅向其海外子公司提供跨境贷款,还向其海外母公司提供跨境贷款。

 

2013年5月,外管局还颁布了《关于印发〈外国投资者境内直接投资外汇管理规定〉及其配套文件的通知》,并于2018年10月10日进行了修订,其中明确,外管局或其所在地分支机构对境外投资者在中国境内直接投资的管理,应当以登记方式进行,银行应当根据外管局及其分支机构提供的登记信息,办理与在中国境内直接投资有关的外汇业务。2015年2月,外管局发布《关于进一步简化和完善直接投资外汇管理政策的通知》,即外管局第13号通知,自2015年6月1日起施行。外管局第13号通知将外管局有关规定的对内和对外直接投资外汇登记的实施权从外管局所在地分支机构下放给银行,进一步简化了对内和对外直接投资的外汇登记手续。

 

83

 

 

2015年3月30日,外管局发布《关于改革外商投资企业外汇资本金结汇管理办法的通知》,即外管局19号文,自2015年6月1日起施行。2016年6月9日,外管局进一步颁布了《关于改革和规范资本项目外汇管理规定的通知》,即外管局16号文,其中包括对外管局19号文的某些规定进行了修订。根据国家外汇管理局第19号文和国家外汇管理局第16号文,对外商投资公司外币计价注册资本转换成的人民币资本的流动和使用进行规范,除经营范围另有许可外,不得将人民币资本用于经营范围以外的业务或向关联企业以外的其他人员提供贷款。

 

2017年1月26日,外管局发布《关于进一步推进外汇管制完善真实性合规核查工作的通知》,即外管局3号文,对境内实体向境外实体汇出利润的若干资本管制措施作出规定,包括:(一)在真实交易原则下,银行应核查有关利润分配的董事会决议、报税记录和经审计的财务报表原件;(二)境内实体在汇出利润前,应对以前年度的亏损进行会计处理。此外,根据外管局第3号通知,境内实体应详细说明资金来源和利用安排,并在完成与对外投资有关的登记手续时提供董事会决议、合同和其他证明。

 

2019年10月23日,外汇局发布《关于进一步推进跨境贸易和投资便利化的通知》,即外汇局28号文,明确允许在核定经营范围内没有股权投资的外商投资企业,只要投资真实、符合外商投资相关法律法规,可以使用结汇所得资金进行境内股权投资。此外,外管局28号文规定,部分试点地区符合条件的企业可将注册资本、外债和境外上市的资金收入用于境内支付,但无需预先向相关银行提供境内支付的真实性证明。

 

2020年4月10日,外管局发布《外管局关于优化外汇管理支持涉外业务发展的通知》或外管局8号文,在全国范围内推进资本项下收入支付便利化改革。在确保资金真实、合规使用和遵守现行资本项目收益使用管理规定的前提下,允许符合标准的企业将资本金、外债和境外上市等资本项目下的收益用于境内支付,而无需为每笔交易事前向银行提供真实性证明材料。

 

中国居民境外投资外汇登记相关规定

 

国家外汇管理局于2014年7月颁布了《关于境内居民通过特殊目的载体进行投融资和往返投资有关问题的通知》,即外管局37号文,要求中国居民,包括中国居民自然人或中国实体,就其设立或控制境外投资或融资目的境外实体,向国家外汇管理局或其当地分支机构进行登记。外管局37号文中的“控制权”广义上是指中国居民通过收购、信托、代理、表决权、回购、可转换债券或其他安排等方式在境外特殊目的载体上取得的经营权、受益权或决策权。此外,当境外特殊目的公司发生与基本信息变更(包括此类中国公民或居民、名称和经营期限变更)、投资金额增减、股份转让或交换、合并或分立有关的重大事项时,此类中国居民必须更新其国家外汇管理局注册信息。国家外汇管理局还颁布了国家外汇管理局第13号通知,允许中国居民在为境外投资或融资目的设立或控制境外实体时,向符合条件的银行进行登记。然而,中国居民提出的补救登记申请,如果以前没有遵守外管局37号文,则仍然属于外管局有关地方分支机构的管辖范围。

 

84

 

 

如果持有特殊目的载体权益的中国居民未履行规定的国家外汇管理局注册,该特殊目的载体的中国子公司可能被禁止向境外母公司分配利润和开展后续跨境外汇活动,该特殊目的载体向其中国子公司追加出资的能力可能受到限制。此外,如果不遵守上述各项外管局登记要求,可能导致中国法律规定的规避外汇管制的责任。

 

与境外股票投资有关的条例

 

1996年1月29日,国务院公布了《中华人民共和国外汇管理条例》,该条例最后一次修订,于2008年8月5日起施行。根据《中华人民共和国外汇管理条例》,中国公民在境外直接投资或者从事境外有价证券或者衍生产品的发行或者交易,应当向国务院外汇管理部门登记。2006年12月25日,中国人民银行颁布《个人外汇管理办法》,进一步明确中国公民进行境外股权、固定收益或其他经批准的金融投资,应当通过符合条件的境内金融机构进行。2007年1月5日,外管局发布《个人外汇管理办法实施》,最后一次修订是在2016年5月29日,规定中国公民每年的外汇额度不得超过5万美元,仅供批准使用。

 

此外,根据2016年12月31日外管局官员关于完善个人外汇信息申报管理的约谈,中国公民只能通过合格境内机构投资者等方式从事资本项目下的境外投资,否则中国公民只能在流动项目范围内购买外币用于对外支付,包括私人旅行、海外学习、商务旅行、探亲、海外医疗、货物贸易、购买非投资保险和咨询服务。此外,2016年,中国证监会在其网站上发布了一封致投资者的回复信,提醒境内投资者,任何以适用的中国法律未明确规定的方式进行的境外投资,可能不受中国法律的充分保护。

 

我们不会为我们的客户将人民币兑换成港元或美元,并要求那些希望通过我们的平台交易在香港交易所或美国任何主要证券交易所上市的证券的人,以港元或美元向他们各自在香港的交易账户注入资金。见"项目3。关键信息—— D.风险因素——与我们的业务和行业相关的风险——中国政府对货币兑换、跨境汇款和离岸投资的控制可能会对我们平台上完成的交易量产生直接影响。如果政府进一步收紧对人民币兑换外币(包括港元和美元)的限制,和/或认为我们的做法违反中国法律法规,我们的业务将受到重大不利影响。”如果政府进一步收紧对人民币兑换外币(包括港元和美元)的限制,和/或认为我们的做法违反中国法律法规,我们的业务将受到重大不利影响。”

 

与股息分配有关的规例

 

根据中国现行的监管制度,中国的外商投资企业只能从根据中国会计准则和法规确定的留存收益(如有)中支付股息。除非有关外国投资的法律另有规定,否则中国公司须拨出至少10%的税后利润作为法定储备金,直至该储备金的累计数额达到其注册资本的50%。中国公司可以根据《中国会计准则》的规定,酌情将部分税后利润拨入其他准备金。这些储备不能作为现金股利分配。中国公司不得分配任何利润,直至以前会计年度的任何亏损被抵消。以前财政年度留存的利润可与本财政年度的可分配利润一起分配。

 

85

 

 

与税务有关的规例

 

与企业所得税有关的条例

 

2007年3月16日,中国石油天然气集团公司颁布了《中华人民共和国企业所得税法》,分别于2017年2月24日和2018年12月29日修订,2007年12月6日,国务院颁布了《企业所得税法实施条例》,并于2019年4月23日修订。根据这些法律法规或《企业所得税法》,居民企业和非居民企业均须在中国缴纳企业所得税。居民企业是指依照中国法律在中国境内设立的企业,或依照外国法律在中国境内实际或实际控制的企业。非居民企业是指依照外国法律组建的企业,其实际管理在中国境外,但在中国境内设立了机构或场所,或没有设立机构或场所但收入来自中国境内的企业。根据《企业所得税法》和相关实施条例,适用25%的统一企业所得税税率,除非它们符合某些例外情况。根据企业所得税法及其实施细则的规定,经相关税务机关批准,被确定为高新技术企业的企业,所得税税率可降至15%。非居民企业未在中国境内设立常设机构或营业场所的,或者在中国境内设立常设机构或营业场所但在中国境内取得的相关收入与其设立的营业机构或营业场所之间无实际关系的,对其在中国境内取得的收入,按10%的税率征收企业所得税。

 

根据《企业所得税法》及其实施细则,在中国境外设立并在中国境内拥有“事实上的管理机构”的企业被视为居民企业,将按其全球收入的25%缴纳企业所得税。“事实上的管理机构”指的是“对企业的生产、业务、人员、账目和财产进行实质性全面管理和控制的机构”。根据国家税务总局2009年4月发布并于2017年12月修订的国家税务总局第82号通告,由中国公司或中国公司集团控制的境外注册企业将被归类为“居民企业”,其“事实上的管理机构”位于中国境内,前提是满足以下要求:(i)负责其日常运营的高级管理层和核心管理部门主要位于中国;(ii)其财务和人力资源决策须由位于中国境内的个人或机构决定或批准;(iii)其主要资产,会计账簿、公司印章、董事会和股东大会的会议记录和档案位于或保存在中国;(iv)企业有表决权的董事或高级管理人员不少于半数在中国境内。国家税务总局于2011年7月发布了附加规则,为国家税务总局第82号文的实施提供了更多指导,并于2014年1月发布了对国家税务总局第82号文的修订,授权其省级分支机构决定中国控股的境外注册企业是否应被视为中国居民企业。尽管国家税务总局第82号通知、附加指导意见及其修订仅适用于由中国企业控制的境外注册企业,而不适用于由中国个人或外国人控制的企业,但该通知中规定的确定标准可能反映了国家税务总局关于在确定境外企业的税务居民身份时应如何应用“事实上的管理机构”标准的总体立场,无论这些企业是由中国企业、个人还是外国人控制。如果我们的境外实体被视为中国居民企业,这些实体可按其全球收入的25%缴纳企业所得税,但我们的中国子公司分配的股息可免于缴纳企业所得税,前提是此类股息被视为“合格居民企业的股息”。

 

有关增值税和营业税的条例

 

《中华人民共和国增值税暂行条例》于1993年12月13日由国务院公布,自1994年1月1日起施行,后于2008年、2016年和2017年修订。财政部于1993年12月25日颁布了《中华人民共和国增值税暂行条例实施细则(2011年修订)》,随后于2008年和2011年进行了修订。根据本条例,在中国境内或者向中国境内销售货物、服务、无形资产或者不动产,提供加工、修理、更换服务,进口货物的企业和个人,必须缴纳增值税,提供服务的单位或者个人,除有关法律、法规另有规定外,按照6%的税率征收增值税。2022年12月30日,中国石油天然气集团公司颁布了《增值税法》(公开征求意见稿),该法一经颁布,将取代《中华人民共和国增值税暂行条例》。

 

86

 

 

根据1994年1月1日起施行的《中华人民共和国营业税暂行条例》和《营业税条例》及其实施细则的规定,在中国境内提供应税劳务、转让无形资产或者出售不动产的企业和个人,必须缴纳营业税。2011年11月,财政部和国家税务总局联合发布了两份通知,阐述了营改增试点的具体内容,将某些试点行业的营业税改为增值税。增值税改革最初只适用于上海的试点行业,2012年扩大到另外8个地区,包括北京和广东省。2013年8月,该计划在全国范围内进一步扩大。2016年5月,试点计划扩大到建筑、房地产、金融和消费者服务等其他行业。2017年11月19日,《营业税条例》废止。2019年3月20日,财政部、国家税务总局和海关总署联合发布了《关于加强增值税政策改革的通知》,对增值税减征作出了一定安排。

 

截至本年度报告之日,我们所有的中国子公司和可变利益实体均须按3%至13%的税率缴纳增值税。

 

与股息预扣税有关的条例

 

《企业所得税法》规定,自2008年1月1日起,向在中国境内没有营业场所或营业地点的非中国居民投资者宣派的股息,或向在中国境内没有营业场所或营业地点但相关收入与营业场所或营业地点没有实际联系的非中国居民投资者宣派的股息,通常适用10%的所得税税率,前提是这些股息来源于中国境内。

 

根据《中国内地与香港特别行政区关于避免双重征税及防止逃税的安排》或《避免双重征税安排》及其他适用的中国法律,香港居民企业经中国主管税务机关认定符合该双重征税安排及其他适用法律规定的有关条件和要求的,香港居民企业从中国居民企业取得的股息的10%的预扣税款可减至5%。然而,根据国家税务总局于2009年2月20日发布的《关于执行税务条约中股息条款若干问题的通告》或国家税务总局第81号通告,如果中国有关税务机关酌情决定某公司因主要由税收驱动的结构或安排而受益于上述所得税税率的降低,中国税务机关可以调整税收优惠待遇。此外,2019年10月,国家税务总局颁布了《非居民纳税人享受条约待遇管理办法》,即35号文,于2020年1月1日生效,取代了《非居民企业享受条约待遇管理办法》。35号文取消了纳税人税收协定资格证明的备案程序,规定非居民纳税人可通过“资格自评、协定优惠申领、留证查验”机制享受税收协定优惠。非居民纳税人经自评后可以申请享受税收协定优惠,但须收集并留存相关证明文件,供税务机关备案后检查。此外,根据国家税务总局于2018年2月发布并于2018年4月1日生效的第9号通知,缔约国居民如果不是股息、利息和特许权使用费收入的“受益所有人”,将没有资格享受税收协定或安排规定的福利。根据国家税务总局第9号通告,“受益所有人”必须拥有所有权和处置收入或产生收入的权利和财产的权利和权利,并一般从事实质性经营活动。代理人或管道公司将不被视为“受益所有人”,因此不符合享受条约利益的条件。管道公司通常是指主要为逃税或减税或转移或积累利润而设立的公司。

 

与股份转让所得税有关的条例

 

2015年2月3日,SAT发布了SAT第7号公告,部分取代和补充了SAT第698号通告中的先前规则。2017年10月17日,SAT发布SAT第37号公告,于2017年12月1日生效,同时废除了SAT第698号通告。SAT公报37进一步阐明了扣缴非居民企业所得税的做法和程序。通过颁布和实施这些通知,中国税务机关加强了对非居民企业直接或间接转让中国居民企业股权或其他应税资产的审查。根据国家税务总局公告7和国家税务总局公告37,非居民企业通过处置境外控股公司的股权间接转让中国“居民企业”的股权或者其他应税资产的,作为转让方或者受让人的非居民企业或者直接拥有应税资产的中国实体,可以向有关税务机关报告这种“间接转让”。根据“实质重于形式”的原则,中国税务机关可以将这种间接转让重新定性为直接转让在中国税务居民企业的股权和在中国的其他财产。因此,这种间接转让所产生的收益可能需要缴纳最高10%的中国税。我们在私募股权融资交易、股份转让或涉及非中国居民企业投资者转让本公司股份或我们出售或购买其他非中国居民企业股份或其他应税资产的其他交易的报告和后果方面面临不确定性。我们和我们的非居民投资者可能被要求提交报税表,并根据SAT公告7和SAT公告37被征税,我们可能被要求花费宝贵的资源来遵守SAT公告7和SAT公告37,或确定我们不应根据这些公告被征税。

 

87

 

 

员工股票激励计划相关规定

 

根据外管局2012年2月15日发布的《境内个人参与境外上市公司股票激励计划外汇管理有关事项的通知》或7号文的规定,参加境外上市公司股票激励计划的员工、董事、监事、其他高级管理人员,且在中国境内连续居住不少于一年的中国公民或非中国公民,除少数例外情况外,须通过合格的境内代理人在外管局登记,可能是该海外上市公司的中国子公司,并完成某些其他程序。此外,国家外汇管理局37号文规定,参加境外民营特殊目的公司股权激励计划的中国居民,在行使权利前,可向国家外汇管理局或其当地分支机构登记。

 

此外,国家税务总局还发布了一些关于员工股票期权和限制性股票的通知。根据这些通知,在中国境内工作的雇员如行使股票期权或获得限制性股票,将须缴纳中国个人所得税。境外上市公司的中国子公司须向有关税务机关报备员工股票期权和限制性股票相关文件,并代扣员工行使股票期权或购买限制性股票的个人所得税。例如,2021年10月12日,国家税务总局发布了《国家税务总局关于深化税务领域“简政放权、完善监管、优化服务”改革若干措施培育和激发市场主体活力的通知》,即国家税务总局第69号通知。SAT第69号通知要求国内企业向主管税务机关报告其股权激励计划,税务机关将海外企业的股权授予其雇员。如果我们的雇员没有缴纳或我们没有按照相关法律法规代扣他们的所得税,我们可能会面临税务机关或其他中国政府机关的制裁。

 

与就业和社会福利有关的条例

 

与劳动合同有关的条例

 

2008年1月1日颁布并于2012年12月28日修订的《中华人民共和国劳动合同法》主要旨在规范雇主和雇员关系的权利和义务,包括劳动合同的订立、履行和终止。根据劳动合同法,用人单位与劳动者之间应当建立或者已经建立劳动关系的,应当以书面形式订立劳动合同。禁止用人单位强迫职工超期工作,用人单位应当按照国家规定向职工支付加班费。此外,雇员的工资不得低于当地最低工资标准,并应及时支付给雇员。

 

有关社会保险和住房基金的条例

 

根据中国国家石油天然气集团公司2010年10月颁布、2011年7月生效并于2018年12月修订的《中国社会保险法》、《社会保险法》、国务院2002年3月发布并于2019年3月修订的《住房公积金管理条例》及其他相关规章制度的规定,在中国境内的企业参加部分职工福利计划,包括社会保险基金,即养老金计划、医疗保险计划、失业保险计划、工伤保险计划和生育保险计划,和住房公积金,并向计划或基金缴款,金额相当于当地政府规定的雇员工资的一定百分比,包括奖金和津贴。未能向各种雇员福利计划提供足够的缴款可能会受到罚款和其他行政处罚。根据《社会保险法》,对未缴纳社会保险费的用人单位,可以责令其改正不缴纳社会保险费的情况,在规定的期限内缴纳所需的保险费,并视情况每日缴纳0.05%的滞纳金。用人单位逾期不缴纳社会保险费仍不改正的,可以处逾期一倍以上三倍以下的罚款。根据《住房基金管理条例》,对未缴纳住房基金缴款的企业,可以责令其整改,并在规定期限内缴纳规定的缴款。

 

88

 

 

与并购规则和海外上市相关的法规

 

2006年8月8日,包括中国商务部和中国证监会在内的六个中国政府和监管机构颁布了《外国投资者并购境内企业规则》,该规则自2006年9月8日起生效,后来于2009年6月22日进行了修订,对外国投资者并购境内企业的行为进行了规范。除其他事项外,《并购规则》规定,由中国公司或个人设立或控制的境外公司,如有意收购与该中国公司或个人有关联的任何其他中国境内公司的股权或资产,则该收购必须提交商务部批准。《并购规则》还规定,由中国个人或公司直接或间接控制、为境外上市目的而成立的境外特殊目的载体,在境外上市和在境外证券交易所交易前,应当取得中国证监会的批准。自《中华人民共和国外商投资法》及其实施条例》于2020年1月1日生效后,《并购规则》的规定在与《中华人民共和国外商投资法》及其实施条例不抵触的范围内继续有效。

 

2021年7月6日,中共中央办公厅、国务院办公厅联合发布《关于依法严厉打击非法证券活动的意见》或《意见》。《意见》强调,要加强对非法证券活动的管理,加强对中国企业境外上市的监管。采取有效措施,推动建立相关监管制度,应对中国企业境外上市风险和事件、网络安全问题、数据隐私保护要求等类似事项。

 

2021年12月27日,发改委和商务部联合发布《外商投资入境特别管理措施(负面清单)(2021年版)》,即“负面清单”,于2022年1月1日起施行并取代之前的版本。根据《负面清单》第6条,中国公司如从事《负面清单》禁止外商投资的业务或被禁止的业务,寻求在海外发行或上市,必须获得政府主管部门的批准。此外,该中国公司的外国投资者不得参与该公司的经营或管理,其持股比例应遵守有关外国投资者管理中国证券投资的规定。在发改委2022年1月举行的新闻发布会上,一位发改委官员表示,负面清单第6条仅适用于发行人为中国公司的中国公司在境外直接上市和发行(例如中国公司在香港证券交易所H股上市),不适用于通过在境外注册成立的境外控股公司(如我们之前的发行和在纳斯达克上市)的中国公司在境外间接上市或发行。正如上述官员所指出的,中国公司的间接境外上市和发行应受境外上市规则的监管,该规则草案在生效后由中国证监会发布并公开征求意见。由于《试行办法》(适用于中国公司的间接境外上市和发行)已于2023年3月31日生效,因此,《试行办法》和《负面清单》将如何监管从事被禁止业务的中国公司的间接境外上市或发行,仍存在不确定性。

 

89

 

 

2023年2月17日,经国务院批准,证监会发布《试行办法》及五项配套指引,自2023年3月31日起施行。根据《试行办法》,(一)境内公司寻求在境外直接或间接发行证券或者上市的,应当履行备案程序,并向中国证监会报告相关情况;境内公司未履行备案程序或者在备案文件中隐瞒重大事实或者重大内容弄虚作假的,可能受到责令改正、警告、罚款等行政处罚,其控股股东、实际控制人、直接负责的主管人员和其他直接责任人员也可能受到行政处罚,(二)发行人同时符合下列条件的,境外发行上市确定为境内公司间接境外发行上市:(一)资产总额、净资产,发行人境内经营实体在最近一个会计年度的收入或利润占发行人同期经审计的合并财务报表相应细目的50%以上;(二)主要经营活动在中国境内进行或者主要营业地点在中国境内,或者负责发行人经营管理的高级管理人员多为中国公民或者在中国境内有住所;(三)境内公司寻求在境外市场间接发行证券并上市的,发行人应当指定境内主要经营实体负责向中国证监会办理全部备案手续,发行人申请在境外市场上市的,应当在申请提交后三个工作日内向中国证监会备案。《试行办法》进一步规定,2023年3月31日前已在境外上市的公司构成“现有发行人”,不需立即办理境外上市备案手续,但进行二次或双重一级上市、后续发行、债券发行或者涉及其他需要向中国证监会备案的情形的,应当按规定办理备案手续。

 

此外,2023年2月24日,中国证监会联合其他相关政府部门,颁布《保密与档案规则》,自2023年3月31日起施行,该等规定生效后,将取代现行有效的《关于加强境外证券发行上市保密和档案管理的规定》。根据《保密与档案规则》,境内公司在境外直接或间接发行、上市的证券,在境外发行、上市过程中,直接或通过境外上市实体向证券公司、会计师事务所等证券服务提供者或境外监管机构提供或公开披露文件、资料时,应当严格遵守适用的法律法规,增强保密意识,完善档案管理制度,并采取必要措施落实保密与档案管理责任。如文件、资料含有涉及国家秘密或者国家机关工作秘密的信息,境内公司应当依照适用法律取得政府主管部门的批准,并向批准政府主管部门的同级保密行政主管部门备案;泄露文件、资料,危害国家安全或者公共利益的,境内公司应当严格履行适用法律、法规规定的相关程序。

 

与我们在香港的业务运作有关的规例

 

这一节概述了影响我们在香港的业务活动的最重要的规则和条例。

 

与我们的财富管理服务有关的规例

 

香港证监会透过牌照授权法团及个人担任金融中介人。根据《证券及期货条例》,任何并非认可金融机构但进行以下活动的法团,必须获得香港证监会的牌照:(i)在香港经营受规管活动的业务(或自称经营受规管活动的业务);或(ii)积极向公众推销其所提供的任何服务(不论是在香港或从香港以外的地方),而这些服务如在香港提供,即构成受规管活动。

 

90

 

 

根据《证券及期货条例》,持牌法团须维持不少于《证券及期货(财务资源)规则》规定的最低缴足股本及流动资金水平。如持牌法团申请从事多于一种受规管活动,则最低缴足股本及流动资金须为该等受规管活动中个别所需的较高或最高数额。

 

此外,每一持牌法团应委任至少两名负责人员,直接监督该持牌法团经营的每项受规管活动的进行,而其中至少一名拟议负责人员必须是《证券及期货条例》所界定的持牌法团的执行董事。根据《证券及期货条例》的定义,“执行董事”是指积极参与或负责直接监督受监管活动业务的公司董事。所有执行董事必须事先获得香港证监会的批准,成为持牌法团认可的负责人员。此外,就每项受规管的活动而言,持牌法团应在任何时候都至少有一名负责人员监督业务。同一个人可被任命为负责一项以上受管制活动的官员,只要他/她适合和适当地被任命,而且所承担的角色不存在冲突。有意申请成为负责人员的人,必须证明他/她符合与学术/行业资格、相关行业经验、管理经验和当地监管框架文件有关的能力标准,并有足够的权力监督持牌法团内受监管活动的业务。

 

截至2023年3月31日,我们通过Metaverse Securities Limited注册并维持了香港证监会的以下牌照:(i)第一类牌照,自2010年12月17日起生效,用于开展与证券交易相关的受监管活动;(ii)第四类牌照,自2003年6月24日起生效,用于开展与证券咨询相关的受监管活动;(iii)第五类牌照,自2003年6月24日起生效,用于开展与期货合约咨询相关的受监管活动;以及(iv)第九类牌照,自2003年6月24日起生效,用于开展与资产管理相关的受监管活动。截至2023年3月31日,我们已透过Meta Futures Limited,注册并维持证监会的以下牌照:(i)第2类牌照,自2022年11月9日起生效,用于进行与期货合约交易有关的受监管活动;及(ii)第5类牌照,自2022年11月9日起生效,我们亦有20名代表受雇于Metaverse Securities Limited及Meta Futures Limited,并获香港证监会发牌,他们有资格在负责人员的监督下,为我们的香港业务开展不同类型的受规管活动。

 

截至2023年3月31日,我们已透过Lion Global Financial Limited注册并维持香港证监会的以下牌照:(i)第一类牌照,自2008年10月10日起生效,用于进行与证券交易有关的受监管活动;(ii)第四类牌照,自2004年3月31日起生效,用于进行与证券咨询有关的受监管活动;(iii)第九类牌照,自2004年3月31日起生效,用于进行与资产管理有关的受监管活动。此外,我们有2名在香港证监会领有牌照的代表和1名在保险业监督领有牌照的代表,他们受雇于狮子环球金融有限公司,有资格在负责人员的监督下,为我们的香港业务开展不同类型的受规管活动。

 

持牌法团及中介人持续承担的遵守义务

 

2020年7月,香港证监会发布了经不时修订和补充的《牌照手册》,其中规定了持牌法团的持续合规义务。一般而言,持牌法团及持牌代表必须在任何时候都保持适当和适当,并必须遵守《证券及期货条例》及其附属法例的所有适用条文,以及香港证监会颁布的守则和指引。此外,任何时候都必须有至少一名负责人员监督持牌法团进行受规管活动的业务。

 

此外,《证券及期货(牌照及注册)(资料)规则》规定持牌法团须将某些变动及事件通知香港证监会,其中包括(其中包括)持牌法团、其控制人士及负责人员或在受监管活动中经营业务的附属公司的基本资料的变动;持牌法团的资本及股权结构的变动;以及业务计划的重大变动。

 

91

 

 

此外,根据《证券及期货条例》,如持牌法团没有进行其获发牌从事的全部或部分受规管活动,则与该法团的全部或某些受规管活动有关的有关牌照可由证监会暂时吊销或吊销。

 

与我们的香港保险经纪业务有关的规例

 

自2019年9月23日起,香港保险业监督接管了三个自律组织(即在香港保险业联会、香港保险经纪联会及专业保险经纪公会下成立的保险代理注册局)对保险代理及经纪(统称“保险中介人”)的监管,并成为香港所有保险中介人的牌照及监管机构。保险业监理署负责监督保险中介人遵守《保险条例》的规定,以及保险业监理署颁布的有关规例、规则、守则及指引。保险业监督亦负责推广及鼓励保险中介人的适当行为准则,并在发牌、检查、调查及纪律处分方面拥有监管权力。

 

持牌保险经纪的种类

 

除了获授权的保险公司、劳合社或经保险业监督批准的保险公司协会外,保险业监督禁止任何人在香港或从香港经营保险业务。保险中介机构的监管制度是以活动为基础的。根据《保险单》,一个人不得从事受监管的活动,或不得坚称该人在经营或就业过程中从事受监管的活动,或为了获得奖励,除非该人持有适当类型的保险中介执照或根据《保险单》获得豁免。违反IO规定是违法行为。该组织的许可证制度规定了两类有执照的保险经纪人:有执照的保险经纪公司和有执照的技术代表(经纪人)。根据《管理条例》批出的牌照的有效期为3年,如保险业监督认为在特定情况下是适当的,则由保险业监督决定的另一有效期,自批出之日起算。

 

持牌保险经纪公司的负责人员、财务、行为及其他规定

 

根据《投资条例》,持牌保险经纪公司应委任适当人选履行其作为保险经纪公司负责人员的职责,并应为该人履行职责提供足够资源和支持。委任负责人员须事先获得保险业监督的批准。

 

根据《综合保险条例》,任何现为、正申请成为或正申请续展持牌保险经纪的人士,须向保险业监督信纳他/她/他是合适及适当的人士。此外,持牌保险经纪公司的负责人员、控制人及董事(如适用)亦须为适当人士。这些“适当”的要求旨在确保持牌保险经纪人称职、可靠、财务稳健,并具有诚信。此外,持续专业发展是适合和适当的规定的一部分,而保险业监督亦发出《持牌保险中介人持续专业发展指引》,为遵守持续专业发展规定提供指引。

 

持牌保险经纪公司须遵守《保险(持牌保险经纪公司的财务及其他规定)规则》,该规则除其他外,就维持最低股本及净资产、专业弥偿保险、客户帐户及记录保存等方面列出一些主要规定。

 

持牌保险经纪须遵守《保险条例》所列的法定行为规定。保险业监理署亦发出《持牌保险经纪行为守则》(“行为守则”),以订明一般原则,以及与每项一般原则有关的标准及做法,作为持牌保险经纪在进行受规管活动时所须达到的最低专业水准。持牌保险经纪公司必须有适当的控制和程序,以确保经纪公司及其持牌技术代表(经纪人)符合《行为守则》所规定的一般原则、标准和做法。

 

92

 

 

持牌保险经纪公司须每年向保险业监督提交经审计的财务报表和审计师的合规报告,保险业监督每年对报表和报告进行审查。核数师所注意到的任何问题或所表达的保留意见将会跟进,如适用,将会在保险业监督认为有需要时采取进一步行动。

 

保险经纪的过渡安排

 

为促进平稳过渡,所有在紧接2019年9月23日前在香港保险经纪联会或专业保险经纪协会有效注册的保险经纪,均被视为根据《综合保险条例》获注册的持牌保险经纪,为期三年。保险经纪公司的现任首席执行官也有资格享受过渡安排。过渡期于2022年9月22日结束。

 

我们通过Ether Wealth Management Limited和Lion Global Financial Limited,这两家公司之前被专业保险经纪协会(PIBA)批准为保险经纪,分别于2022年1月6日和2022年6月30日获得保险业监督批准保险经纪公司开展长期(包括挂钩长期)和一般业务。

 

充当强制性公积金中介

 

我们亦透过Ether Wealth Management Limited及Lion Global Financial Limited作为强制性公积金或强积金的主要中介机构开展业务。只有注册的强积金中介人才可从事有关强积金计划的销售及市场推广活动及提供意见。强积金由强制性公积金计划管理局监管,该管理局负责注册强积金中介人,发布有关遵守法定规定的指引,并对不遵守规定的人施加纪律处分。根据《强制性公积金计划条例》,积金局倚赖来自前线监管机构(包括保险业监督管理局、金管局及证监会)的现有监管制度,以监督及调查强积金中介人。

 

要注册为主要中介机构,它必须指定至少一名负责监督受管制活动的官员。除其他注册规定外,强积金中介人必须通过资格审查才能成为强积金中介人。

 

注册强积金中介人在进行销售及市场推广活动及就强积金计划提供意见时,必须遵守一套法定的操守规定。积金局已发出《注册中介人操守规定指引》,协助注册强积金中介人了解有关操守规定的最低标准。

 

强积金中介人必须在七个工作天内以书面向积金局报告任何有关的更改。未报告相关变更即构成犯罪,可处以最高50000美元的罚款。

 

与就业和劳动保护有关的条例

 

就业条例

 

《雇佣条例》是为(其中包括)保障雇员的工资及规管雇佣及职业介绍所的一般条件而制定的条例。根据《雇佣条例》,雇员一般有权获得(其中包括)终止雇佣合约的通知;代通知金;怀孕雇员的产假保障;每七天不少于一个休息日;遣散费或长期服务费;疾病津贴;法定假日或替代假日;以及视受雇期间而定的最多14天的带薪年假。

 

93

 

 

雇员补偿条例

 

《雇员补偿条例》是为规定向在受雇过程中受伤的雇员支付补偿而制定的条例。根据《经济观察法》的规定,任何雇主不得雇用任何雇员从事任何工作,除非就该雇员而言,已有一份由保险人签发的保险单对该雇员生效,保险单的款额不少于《经济观察法》附表4就雇主的法律责任所指明的适用款额。根据ECO附表4,如果一家公司的雇员不超过200人,则每次保险金额不得少于100,000,000港元(约合12,900,000美元)。任何雇主违反这项规定,即属刑事犯罪,一经定罪,可处罚款10万港元(约合12900美元)及监禁两年。雇主如已根据《经济及社会福利条例》投保,须在其每处雇用雇员的处所的显眼处展示订明的保险通知书。任何雇主如无合理因由而违反此规定,即属刑事犯罪,一经定罪,可处罚款10,000港元(约1,290美元)。

 

强制性公积金计划条例

 

《强制性公积金计划条例》是为规定设立非政府强制性公积金计划或强积金计划而制定的条例。强积金计划规定,每名年满18岁或以上但未满65岁的雇员(豁免人士除外)的雇主,须采取一切实际步骤,确保该雇员成为注册强积金计划的成员。在符合最低和最高相关收入水平的情况下,雇主和雇员都必须向强积金计划缴纳雇员相关收入的5%。按月支付的雇员的有关收入最高限额为每月30,000港元(约3,870美元),而雇主须向强积金计划缴付的供款最高限额为1,500港元(约193美元)。任何雇主如无合理因由而违反此规定,即属刑事犯罪,一经定罪,可处以35万港元(约45200美元)罚款和三年监禁,并按罪行持续的每一天每日罚款500港元(约65美元)。

 

税务条例

 

根据《税务条例》,凡雇主开始在香港雇用应课税或相当可能须课税的个人,或任何已婚人士,雇主须在该雇主开始雇用的日期后不迟于三个月向税务局局长发出书面通知。凡雇主停止或即将停止在香港雇用应课税或相当可能须课税的个人或任何已婚人士,雇主须在该个人停止在香港雇用前一个月内,以书面通知税务局局长。

 

94

 

 

c. 组织Structure

 

以下图表说明了我们的公司结构,包括我们的重要子公司和某些其他子公司,我们通过这些子公司提供我们的主要服务和我们的VIE,截至本年度报告之日:

 

 

注意事项:

 

1.我们的每个VIE都与玖富公司签订了一份排他性期权协议,如果适用的话,该协议是我们可变利益实体结构的一部分。

 

2.天津钰盈企业管理咨询合伙企业(有限合伙)和珠海横琴云创投资合伙企业(有限合伙)分别持有易奇迈55%和45%的股权。Bo Shao和Tianhua Cheng分别持有珠海联银60%和40%的股权。Yifan Ren、珠海横琴智略投资合伙企业(有限合伙)、珠海横琴赛星投资合伙企业(有限合伙)和Lijun Zhang分别持有玖富书科48%、33.2%、10%和8.8%的股权。孙雷、Changxing Xiao、陈理行、刘磊和张东成分别持有北京普汇23.17%、20.83%、27.67%、27.50%和0.83%的股权。Dongcheng Zhang和Xiangchun Wu分别持有深圳富源60%和40%的股权。截至本年度报告日期,孙雷、Yifan Ren、刘磊和Changxing Xiao也是玖富公司的董事。

 

* 金牛智选由玖富树科通过珠海九信资产管理有限公司间接全资持股。

 

** Peaking Power Global Limited、玖富金融服务有限公司和9FP Investments Holdings Limited由Capital Nine Holding Limited通过Meta Securities Holdings Limited(前称Exceed Step Holding Limited)间接全资拥有。

 

95

 

 

与我们的VIE及其股东的合同安排

 

玖富树科的注册股东包括Yifan Ren、珠海横琴智略投资合伙企业(有限合伙)、珠海横琴赛星投资合伙企业(有限合伙)及Lijun Zhang,他们分别持有玖富树科48%、33.2%、10%及8.8%的股权。北京普汇的注册股东包括孙雷、Changxing Xiao、陈理行、刘磊及张东成,他们分别持有北京普汇23.17%、20.83%、27.67%、27.50%及0.83%的股权。珠海联银的注册股东包括邵波和程天华,他们分别持有珠海联银60%和40%的股权。易企迈的登记股东包括天津钰盈企业管理咨询合伙企业(有限合伙)和珠海横琴云创投资合伙企业(有限合伙),两者分别持有易企迈55%和45%的股权。深圳富源的注册股东包括Dongcheng Zhang和Xiangchun Wu,他们分别持有深圳富源60%和40%的股权。

 

以下是玖富公司、数知联银、玖富树科和玖富树科股东之间目前有效的合同安排的摘要。玖富公司、我们的外商独资企业和其他VIE,包括北京普汇、珠海联银、易奇迈和深圳富源,以及这些VIE的股东之间的合同安排基本相同。由于这些合同安排,我们有权指导我们的VIE的活动,这些活动对这些VIE的经济业绩影响最大。我们也有权作为主要受益人获得几乎所有的经济利益,我们有义务承担我们的VIE所造成的任何和所有经济损失。此外,在中国法律允许的范围内,我们拥有独家选择权,可以购买我们每个VIE的全部或部分股权。基于上述原因,我们认为我们的VIE应被视为财务会计准则委员会会计准则编纂专题810合并下的可变利益实体,我们应被视为VIE的主要受益者。因此,我们将VIE视为美国公认会计原则下的合并实体,并合并VIE的财务业绩。

 

主专享服务协议

 

根据玖富树科与书智联银之间的主排他服务协议,书智联银拥有向(其中包括)玖富树科提供技术支持和咨询服务的排他性权利,而玖富树科同意接受书智联银提供的所有咨询和服务。未经数智联银事先书面同意,玖富数科同意不接受任何第三方提供的相同或类似服务。此外,玖富舒克不可撤销地授予数知联银独家及不可撤销的选择权,以中国法律允许的最低价格购买玖富舒克的任何或全部资产和业务。数知联银独家拥有因本协议的履行而产生或在履行过程中创造的所有知识产权。玖富树科同意每月向数知联银支付服务费,该百分比可由数知联银在考虑所提供服务的复杂性和难度、所耗费的时间、为玖富树科提供服务的数知联银员工的资历、所提供服务的价值、可比服务的市场价格和玖富树科的经营状况等因素后自行决定和调整。此外,在中国法律允许的范围内,如玖富舒克出现任何经营亏损或出现任何重大经营逆境,数知联银同意向玖富舒克提供财务支持。除非数知联银以书面形式终止协议,或有关政府主管部门拒绝玖富数科或数知联银的续展申请,否则协议将继续有效。

 

代理协议及授权书,包括经修订及重订的代理协议及授权书

 

根据书指联银、玖富集团及玖富集团各股东之间的委托协议及授权书,或经修订及重述的委托协议及授权书(如适用),玖富集团各股东均不可撤销地提名、委任并构成书指联银及其继任者作为其实际代理人,以行使其作为玖富集团股东的任何及所有权利,包括但不限于召集、出席股东大会及在股东大会上投票的权利,以及任免董事及高级管理人员的权利。玖富舒克的每一位股东进一步承诺,未经数知联银事先书面同意,该股东不得行使任何股东的权利,如果该股东因该股东在玖富舒克的股权或与其相关的股权而收到任何股息、利息、任何其他形式的资本分配、清算时的剩余资产,或从股权转让中获得的收益或对价,该股东应在适用法律允许的范围内,将其全部无偿转让给数知联银或其指定的人。只要玖富舒克存在,代理协议和授权书将继续有效。未经数知联银事先书面同意,玖富数科股东无权终止本协议或撤销委托代理律师。

 

96

 

 

排他性期权协议,包括经修订和重报的排他性期权协议

 

根据玖富公司、数知联银、玖富集团及玖富集团各股东之间订立的排他性期权协议,或经修订及重述的排他性期权协议(如适用),玖富集团各股东不可撤销地授予玖富公司或其指定人士一项排他性期权,以在中国法律允许的范围内,于任何时间及在中国法律允许的范围内,购买其在玖富集团的全部或部分股权,价格相当于该股东在玖富集团注册资本中缴付的实际出资额。如果上述价格低于中国法律允许的最低价格,则适用中国法律允许的最低价格。根据数知联银与该股东之间的贷款协议的约定,如果玖富公司指定数知联银为其指定的人以行使购买玖富联银股权的选择权,数知联银可以选择通过注销该股东欠数知联银的未偿还贷款来支付购买款项。未经玖富公司事先书面同意,玖富树科及其股东不得出售、转让、抵押或以其他方式处置玖富树科在其资产、业务或收入中的合法权益或实益权益,或允许对这些权益设置任何担保。在适用的中国法律允许的范围内,玖富树科的股东还同意及时向玖富公司或其指定人捐赠从玖富树科收到的任何利润、利息、股息或清算收益或从玖富树科股权转让收到的收益。这些协议将一直有效,直到其股东持有的玖富舒克的所有股权被转让或转让给玖富公司或其指定的人。

 

贷款协议

 

根据数知联银与玖富集团各股东之间的贷款协议,数知联银向玖富集团各股东提供贷款,该股东已将贷款本金作为注册资本向玖富集团提供。玖富舒克的股东只能根据排他性期权协议将其各自在玖富舒克的股权转让给玖富公司或其指定人士以偿还贷款。除非玖富舒克的股东根据排他性期权协议将股权转让给玖富公司或其指定人士,转让价格超过贷款本金,否则每笔贷款均应免息。在中国法律允许的范围内,超过贷款本金的部分应视为贷款利息。这些贷款协议将一直有效,直至双方充分履行各自在协议下的义务之日为止。

 

股权质押协议,包括经修订和重报的股权质押协议

 

根据股权质押协议,或经修订及重述的股权质押协议(如适用),在数知联银、数知联银及数知联银的各股东之间,数知联银的股东将其于数知联银的所有股权(包括其后取得的任何股权)质押予数知联银,以确保数知联银及其股东履行各自在合约安排下的责任,包括就所提供的服务应付数知联银的款项。如果玖富树科或出质人违反其在这些合同安排下的义务,作为质权人的数知联银将有权享有某些权利和补救措施,包括优先收取拍卖或处置玖富树科质押股权所得的收益。数知联银有权在质押期限内获得质押股权的股利分配。该质押自协议项下拟进行的股权质押在相关地方工商行政管理部门(现称为市场监管部门)登记之日起生效,并将一直有效,直至主独家服务协议及相关独家期权协议和代理协议及授权委托书到期或终止。公司已在北京市北京市工商行政管理局朝阳分局办理了股权质押登记手续。

 

配偶同意书

 

根据配偶同意书,玖富舒克各股东的配偶(如适用)承认,该等股东持有并登记在该等股东名下的玖富舒克股权,将根据股权质押协议、排他性期权协议、代理协议及授权书,以及玖富公司、书智联银、玖富舒克、玖富舒克各股东及其各自配偶之间的贷款协议予以处置。夫妻双方承诺不对玖富舒克的股权作出任何主张,并同意在收到玖富舒克的任何股权时受上述协议的约束。

 

97

 

 

我们的中国法律顾问汉坤律师事务所认为:

 

我们的中国子公司和VIE的所有权结构没有违反现行有效的中国法律、规则或法规的任何明示和强制性规定;和

 

我们的中国子公司、我们的VIE和这些VIE的股东之间的合同安排受中国法律、法规和规章的约束,是有效的、有约束力的和可执行的,不违反中国现行法律、法规或规章的任何明示和强制性规定。

 

然而,我们的中国法律顾问进一步告知我们,当前和未来的中国法律、规则和法规的解释和适用存在很大的不确定性。因此,中国监管机构未来可能会采取与我们的中国法律顾问的上述意见相反的观点。我们的中国律师进一步告知我们,如果中国政府发现建立我们业务运营结构的协议不符合中国政府对外国投资电信业务的限制,我们可能会受到严厉处罚,包括被禁止继续经营。见"项目3。关键信息——风险因素——与公司Structure相关的风险。

 

d. 物业、厂房及设备

 

截至2022年12月31日,我们的总部位于香港,包括约864平方米的租赁办公空间,作为我们产品供应和合规职能的中心。我们还在中国北京保留了主要的行政办公室,用于一般管理职能以及产品和运营支持职能。除了我们的总部和主要行政办公室,我们还在中国深圳设有重要的分支机构,用于产品开发和系统维护,并在中国以外的地区为我们的国际业务提供服务。我们的办公室在中国的总租赁面积为10,188平方米,在泰国和印度尼西亚的总租赁面积为394平方米。我们分公司的出租人是独立的第三方,我们计划根据需要不时续签这些租约。一栋约1,707平方米的建筑也可供我们在中国北京用作办公场所。我们在中国新疆拥有一栋约2486平方米的大楼,用于运营我们的金融科技赋能服务。我们认为,我们的设施足以满足我们目前的需要,如果我们需要更多的空间,我们相信我们将能够以商业上合理的条件获得更多的空间。

 

我们的服务器主要托管在中国不同地理区域租用的互联网数据中心。这些数据中心大部分由互联网数据中心提供商拥有和维护。我们通常会与这些互联网数据中心提供商签订定期更新的租赁和托管服务协议。我们相信,我们现有的设施足以应付我们目前的需要,我们将获得额外的设施,主要是通过租赁,以适应我们未来的扩张计划。

 

项目4A。未解决的工作人员意见

 

没有。

 

98

 

 

项目5。经营和财务审查及前景

 

您应该阅读以下关于我们的财务状况和经营业绩的讨论和分析,以及我们的合并财务报表和本年度报告中其他地方的20-F表格中的相关说明。这些讨论可能包含基于当前预期的前瞻性陈述,其中涉及风险和不确定性。由于各种因素,我们的实际结果可能与这些前瞻性陈述中的预期存在重大差异,包括在“项目3”下列出的因素。关键信息—— D.风险因素”或本年度报告20-F表的其他部分。

 

a. 经营业绩

 

关于我们的遗产和现有业务的背景资料

 

根据全行业政策要求,玖富普惠于2020年停止其在中国的网络借贷信息中介服务,因此,我们停止通过我们的子公司和/或VIE提供与此类网络借贷信息中介业务相关的某些产品和服务,我们在本年度报告中将其称为“遗留业务”。请参阅"第4项。关于公司的信息—— B.业务概览——我们的遗留产品和服务”,以了解有关我们遗留业务的详细信息。有关此类遗留业务的细列项目的讨论,请参见“—影响我们运营结果的关键项目和特定因素—净收入”。由于我们的遗留业务的性质和我们的收入的会计处理,我们继续并可能继续记录这些遗留业务的收入,但我们预计这些收入的金额和百分比(与我们的总收入相比)将会下降,我们的其他业务对我们的经营业绩的贡献将会继续增加。

 

影响我们经营业绩的关键因素

 

影响我们业务成果的主要因素包括:

 

以具有成本效益的方式维护和扩展用户基础的Ability

 

我们的收入在很大程度上取决于我们用户群的增长。我们不断寻求改善和优化用户体验,以达到高水平的用户满意度,这反过来又有助于我们留住现有用户,并通过口碑推荐吸引新用户。我们的运营结果将部分取决于我们在用户获取方面的销售和营销努力的有效性。我们打算继续为我们的销售和营销工作投入大量资源,并继续努力提高这些工作的有效性,特别是在用户获取方面。

 

持续推进我们的技术的Ability

 

我们迄今取得的成功主要归功于我们将技术的使用与提供我们的服务无缝结合的能力。我们一直专注于利用我们的先进技术能力,如数据收集和人工智能能力,以提高我们平台的自动化水平和优化我们的运营效率。我们高度先进的技术基础设施使我们能够同时促进大量交易。我们计划继续投资于新兴的新技术,如大数据和人工智能技术。随着我们业务的增长,并与我们对技术赋权的战略重点保持一致,我们将继续投资于改善我们的技术基础设施,这可能会在短期内增加我们的开支。

 

扩大我们的服务和产品供应的Ability

 

我们迄今为止的增长依赖于,我们未来的成功将部分依赖于,成功地满足用户对新产品和服务的需求。随着我们在国际上的足迹不断扩大,我们已经并将继续进行大量投资,在国内和国际上为我们的用户开发和提供新的服务和产品。例如,我们的目标是提供更多样化的投资产品,并利用我们的证券和保险牌照,在我们的在线财富管理产品线中寻找更多的交叉销售机会,包括保险经纪服务和海外股票投资产品。如果不能继续成功地扩大我们的服务和产品范围,可能会对我们的经营业绩产生不利影响,我们可能无法收回开发和推出新服务和产品的成本。

 

99

 

 

影响我们经营成果的关键项目和具体因素

 

净收入

 

在本报告所述期间,我们通过销售产品和提供技术服务获得收入。下表列出了所示期间我们净收入的绝对数额和占净收入总额的百分比。

 

    截至12月31日,  
    2020     2021     2022  
    人民币     %     人民币     %     人民币     美元     %  
    (以千为单位,百分比除外)  

收入:

                                         
销售收入     5,667       0.5       202,960       26.7       154,906       22,459       27.6  
贷款便利服务     177,147       14.1       -       -       -       -       -  
发起后服务     859,102       68.4       39,782       5.2       35,820       5,193       6.4  
技术服务     38,313       3.0       417,566       54.8       327,245       47,446       58.3  
其他     175,776       14.0       101,143       13.3       43,696       6,335       7.7  

净收入共计

    1,256,005       100.0       761,451       100.0       561,667       81,433       100.0  

 

销售收入。销售收入主要来自直接通过我们在第三方电子商务平台上经营的在线商店向终端客户销售产品。我们根据与平台服务供应商订立的平台服务协议,在这些平台上开设网上商店,同时我们直接与终端客户订立销售合同,并负责履行这些销售合同规定的所有义务,包括按购买价格向终端客户交付产品。

 

网贷平台收入。我们的在线贷款平台收入包括来自贷款便利服务的收入和来自发起后服务的收入。对于在我们的VIE平台上为我们的在线借贷信息中介服务促成的每一笔贷款,我们的VIE按贷款本金的一定百分比向借款人和投资者各收取一笔服务费,并在我们的VIE提供的贷款促进服务和发起后服务之间分配这些费用。此类服务费的费率因基础贷款的类型、定价和期限而异。详见“—关键会计政策—收入确认”。

 

技术服务。我们向我们的金融机构合作伙伴收取我们提供的技术服务的费用。此类技术服务包括技术赋能服务、运营和营销支持服务、定制软件开发等方面的用户获取、风险管理、消费领域的场景感知和数据建模。目前,我们的大部分技术服务收入来自我们提供的与传统业务相关的服务。

 

其他。其他收入主要包括理财服务的产品销售收入、客户推荐收入和政府补贴收入等。详见“—关键会计政策—收入确认”。

 

营业费用和费用

 

下表列出了所示期间我们的营业费用和费用的分类,包括绝对数额和占净收入的百分比。

 

    截至12月31日,  
    2020     2021     2022  
    人民币     %     人民币     %     人民币     美元     %  
    (以千为单位,百分比除外)  
业务费用和费用:                                          
销货成本     3,515       0.3       59,088       7.8       46,424       6,731       8.3  
销售与市场营销     340,769       27.1       165,477       21.7       62,243       9,024       11.1  
发起和服务     542,259       43.2       47,094       6.2       69,018       10,007       12.3  
一般和行政     1,303,833       103.8       522,820       68.7       374,882       54,353       66.7  
可疑合同资产和应收款备抵     347,803       27.7       22,423       2.9       159,380       23,108       28.4  
业务费用和费用共计     2,538,179       202.1       816,902       107.3       711,947       103,223       126.8  

 

 

100

 

 

销货成本。销货成本主要包括产品采购价格、包装材料、装卸费和产品交付费。

 

销售和市场营销。销售和营销费用主要包括各种营销费用,包括与用户获取和保留以及一般品牌和知名度建设有关的费用。

 

发起和服务。对于2021年之前的年份,发起和服务费用主要包括可变费用和供应商成本,包括与信用评估、客户和系统支持、付款处理服务以及与促进和服务贷款相关的收款相关的成本。我们在2021年和2022年为前几年发放的贷款支付了与发放后服务相关的费用。

 

一般和行政。一般和行政费用主要包括薪金、股份补偿和主要给予我们的管理、研究和开发人员以及财务和行政人员的其他福利、租金、专业服务费和其他费用。

 

可疑合同资产和应收款准备金。可疑合同资产和应收款的备抵主要包括应收账款备抵、应收贷款备抵、其他应收款备抵和合同资产备抵。

 

税收

 

开曼群岛

 

我们是一家在开曼群岛注册成立的豁免公司。开曼群岛目前不根据利润、收入、收益或升值对个人或公司征税,也不征收遗产税或遗产税。开曼群岛政府并无征收其他可能对本公司有重大影响的税项,但某些印花税可能不时适用于在开曼群岛管辖范围内签立或带入的某些文书。开曼群岛不是适用于本公司支付的任何款项或向本公司支付的任何双重征税条约的缔约国。开曼群岛没有外汇管制条例或货币限制。此外,开曼群岛不对股息支付征收预扣税。

 

香港

 

根据香港规例,我们在香港注册成立的附属公司,自2018年4月1日起,须就在香港赚取的应课税利润征收两级利得税。首批200万港元的应评税利润将按8.25%的税率征税,而任何部分的应评税利润超过200万港元将按16.5%的税率征税。此外,为避免滥用两级税制,每一组关联实体只能提名一个实体受益于两级税率。

 

中国

 

一般而言,我们的中国子公司、VIE及其各自的子公司,根据中国税法被视为中国居民企业,根据中国税法和会计准则,其全球应纳税所得额须按25%的税率缴纳企业所得税。高新技术企业享受15%的优惠所得税率,相关政府机构每三年对其资质进行重新评估。有关我们的子公司、可变利益实体及其各自符合“高新技术企业”条件的子公司的详细情况,请参阅本年度报告其他部分的合并财务报表附注12。此外,鼓励类产业企业在我国某些地区享受一定期限的税收优惠或免税待遇。有关我们的子公司、可变利益实体及其各自的子公司受到此类税收优惠待遇或豁免的详细情况,请参阅本年度报告其他部分的合并财务报表附注12。

 

在2018年5月1日之前,我们的增值税税率为17%,在2018年5月1日至2019年3月31日期间为16%,之后,我们的产品销售税率为13%,我们提供的服务税率为6%,减去我们已经支付或承担的任何可扣除的增值税,但符合小规模纳税人资格的实体除外,增值税税率为3%,未作任何扣除。自2019年4月1日起,我们收到了额外的10%可抵扣增值税。根据中国法律,我们还需缴纳增值税附加税。在报告所述期间,我们提供的服务无需缴纳营业税。

 

101

 

 

我们在中国的外商独资子公司支付给我们在香港的中介控股公司的股息将被征收10%的预扣税率,除非他们符合特殊豁免条件。如果我们的香港子公司满足中国内地与香港特别行政区《所得税避免双重征税和逃税安排》的所有要求,并获得相关税务机关的批准,那么我们在中国的外商独资子公司支付的股息将适用5%的预扣税率。见"项目3。关键信息—— D.风险因素——与在中国内地和香港开展业务相关的风险——我们可能无法根据相关税收协定,就我们的中国子公司通过我们的香港子公司向我们支付的股息获得某些利益。”

 

如果我们在开曼群岛的控股公司或我们在中国境外的任何子公司被视为《中华人民共和国企业所得税法》规定的“居民企业”,它将按25%的税率对其全球收入征收企业所得税。见"项目3。关键信息—— D.风险因素——与在中国内地和香港开展业务相关的风险——如果我们在中国所得税方面被归类为中国居民企业,这种分类可能会对我们和我们的非中国股东或美国存托股份持有人造成不利的税务后果。”

 

关键会计政策

 

收入确认

 

我们遵循财务会计准则委员会(FASB)发布的会计准则更新(“ASU”),《与客户签订的合同收入》(主题606)和所有后续的ASU,修改主题606以计入我们的收入。

 

主题606的核心原则是,一个实体应确认收入,以反映向客户转让承诺的货物或服务的数额,其数额应反映该实体预期有权以这些货物或服务换取的对价。

 

销售收入

 

销售收入是直接通过我们在第三方电子商务平台上经营的网上商店向终端客户销售产品,并签订平台服务协议。根据平台服务协议,我们在这些平台上设立在线商店,向终端客户销售产品。这些平台提供支持在线商店运营的服务,包括处理销售订单和从终端客户那里收款。这些平台根据我们在网上商店的销售额向我们收取服务费。我们直接与终端客户签订销售合同。这些平台不控制货物,也不包括与终端客户的销售合同。我们负责根据我们与终端客户的销售合同销售和履行所有义务,包括交付产品和提供客户支持。因此,我们将最终客户(而不是电子商务平台)确定为我们的客户。与终端客户的销售合同通常包括客户在收到货物后7天内退货的权利。

 

我们确认我们对两个电子商务平台终端客户的履约义务,即把对所订购产品的控制权转移给客户。如果需要将一个订单分成多个交货,与客户签订的合同可能包括多个履约义务。在这些情况下,交易价格将根据相对独立售价分配给不同的履约义务。

 

我们在向最终客户交付产品时确认销售收入,金额等于合同销售价格减去销售退货和销售奖励的估计销售准备金。销售退货、回扣、奖励和价格保护的估计销售津贴是根据合同条款和历史模式作出的。

 

网络借贷信息中介服务收入

 

通过我们的在线平台,我们提供了个人融资产品一卡通的中介服务,根据该产品,一卡通的持有者可以申请循环贷款(“循环贷款产品”)。我们还提供一次性贷款便利服务,以满足各种消费需求(“非循环贷款产品”)。对于循环贷款产品和非循环贷款产品,我们提供的服务包括:

 

(a) 使市场投资者与潜在的合格借款人相匹配,并促进各方之间贷款协议的执行(称为“贷款便利服务”);以及

 

(b) 在贷款期限内为市场投资者和借款人提供还款处理服务,包括还款提醒和对逾期还款采取后续行动(称为“发起后服务”)。

 

我们已经确定,在贷款发放和偿还过程中,我们不是合法的贷款人或借款人,而是作为中间人将贷款人和借款人联系在一起。因此,我们没有在我们的平台上记录投资者和借款人之间促成的贷款所产生的应收或应付贷款。

 

我们认为我们的客户既是投资者,也是借款者。我们认为,贷款便利服务和事后发放服务是两项独立的服务,在主题606下代表两项独立的履约义务,因为这两项可交付成果的不同之处在于,客户可以单独从每项服务中受益,而且我们提供服务的承诺在合同中可以彼此分开识别。

 

102

 

 

我们确定总交易价格为应向借款人和投资者收取的服务费。交易价格按照与专题606中的指导意见一致的相对独立售价分配给贷款便利服务和发放后服务。由于我们没有单独提供贷款便利服务或贷款后发放服务,我们没有可观察到的独立售价资料。在市场上,类似服务并没有我们可以合理获得的直接可观察的单独销售价格。因此,我们采用预期成本加利润率的方法来估计贷款便利服务和发放后服务的单独售价,作为收入分配的基础,这涉及重大判断。在估计贷款便利服务和发放后服务的单独售价时,我们考虑了提供此类服务所产生的成本、类似安排的利润率、客户需求、竞争对手对我们服务的影响以及其他市场因素。

 

对于每种类型的服务,我们确认收入,当(或当)我们通过向客户转让承诺的商品或服务(即资产)来履行服务/履约义务时。贷款便利的收入在投资者和借款人之间发放贷款并将主要贷款余额转移给借款人时确认,此时贷款便利服务被视为已完成。由于服务是按月按比例提供的,因此在相关贷款期限内以直线法确认发放后服务的收入。大部分服务费是向借款人收取的,这些费用是在贷款开始时预先收取的,或者是在贷款期限内收取的。投资者在投资承诺期开始和结束时(就自动投资工具而言)或在贷款期限内(就自动投资工具而言)向我们支付服务费。在2018年、2019年和2020年,在投资承诺期开始或结束时或在所列期间贷款期限内收取的服务费,按投资额和投资期限计算,相当于0.5%至1.5%的年化利率。向借款人和投资者收取的服务费,包括在投资承诺期结束时或在所列期间贷款期限内向投资者收取的服务费,合并为合同价格,分配给与贷款便利服务和发放后服务有关的两项履约义务,并在相关服务交付时确认为收入。确认的与尚未从投资者收到的服务费有关的收入将在投资承诺期结束时和承诺期内收取,记为应收账款。所有服务费都是固定的,不能退还。确认的收入在扣除增值税(“增值税”)后入账。其余履约债务是指未在发起后服务项下履行服务的交易价格的数额。

 

2020年12月,作为调整业务重点的努力的一部分,我们停止在我们的在线借贷信息中介平台上为投资者发布有关新的固定收益产品投资机会的信息。根据我们与某些持牌资产管理公司订立的某些合作安排,投资者对固定收益产品所依据的现有贷款的权利已转让给这些公司。转让后,未偿还的贷款余额变为零,持牌资产管理公司将向投资者提供有关归还其剩余贷款投资的服务。

 

直接贷款计划收入

 

通过我们的直接贷款计划,我们向金融机构合作伙伴提供流量推荐服务,使金融机构合作伙伴能够接触到通过我们风险评估的借款人。我们提供的服务包括:

 

(a) 将金融机构合作伙伴与潜在的合格借款人配对,并促进各方之间贷款协议的执行(也称为“贷款便利服务”);以及

 

(b) 在贷款期限内为金融机构合作伙伴和借款人提供还款处理服务,包括还款提醒和贷款催收(也称为“发放后服务”)。

 

根据网络借贷信息中介服务模式下的收入确认政策,我们确定我们在贷款发放和偿还过程中不是合法的出借人或借款人,而是作为中介将出借人和借款人联系在一起。因此,我们没有记录金融机构合作伙伴与借款人之间促成的贷款所产生的应收贷款或应付贷款。我们认为我们的客户既是金融机构的合作伙伴,也是借款人。

 

103

 

 

我们认为贷款便利服务和发放后服务是两项独立的履约义务。我们将总交易价格确定为应向借款人或金融机构合作伙伴收取的服务费,这是根据可变对价调整的合同价格,例如借款人可能提前偿还的贷款,这可能会降低总交易价格,该价格是根据历史数据和借款人当前的提前还款趋势使用预期值法估计的。然后将交易价格分配给贷款便利服务和后发放服务,使用与主题606中的指导一致的相对独立销售价格,类似于网络借贷信息中介服务收入。

 

对于每种类型的服务,我们确认收入,当(或当)我们通过将承诺的服务转让给我们的客户来履行服务/履约义务时。贷款便利服务的收入在金融机构合作伙伴与借款人之间发放贷款时确认,主要贷款余额转移给借款人,此时便利服务被视为已完成。由于服务是按月按比例提供的,因此在相关贷款期限内以直线法确认发放后服务的收入。

 

自2019年4月以来,我们已停止根据直接贷款计划直接向借款人收取服务费。相反,我们开始直接向机构融资合作伙伴收取服务费,或者通过提供担保服务的第三方担保公司间接收取服务费,或者通过为机构融资合作伙伴向借款人提供贷款提供信用保险的保险公司间接收取服务费。我们的结论是,这一变化不会改变我们在直接贷款计划下向借款人和金融机构合作伙伴提供的服务的实质内容,因此不会影响收入的确认方式。2019年,根据合作协议,我们主要与中国人民财产保险股份有限公司广东省分公司(简称“中国人保”)合作,后者就贷款发放向机构融资合作伙伴提供信用保险服务,中国人保收取所有贷款便利服务费,并将我们的部分服务费汇给我们。我们记录了一笔应收帐款,用于支付已确认并将由中国人保汇出的服务费。自2019年12月以来,我们暂停了与中国人保在直接贷款计划下的新贷款方面的合作,并于2020年5月对中国人保提起法律诉讼。见"项目8。财务信息—— A.合并报表和其他财务信息——法律程序。”

 

104

 

 

技术服务

 

我们为客户提供技术服务,包括技术赋能服务、运营和营销支持服务、定制软件开发等技术赋能服务,涉及用户获取、风险管理、消费场景感知和理解以及数据建模。

 

技术服务的收入主要来自固定价格的短期合同。技术赋权服务、业务和营销支助服务产生的收入一般按可分摊比例长期确认。技术定制软件开发产生的收入在定制软件的控制权转移给客户时确认。

 

其他收入

 

其他收入主要包括理财服务的产品销售收入、客户推荐收入和政府补贴收入等。

 

财富管理服务的收入来自东南亚的互联网证券服务、保险经纪服务和小额消费业务。我们为个人投资者提供方便、有效的全球资产配置服务,特别是离岸证券投资服务和新股申购服务收费收入,使他们与香港和美国股票市场接轨。互联网证券服务通过为客户提供经纪服务,从客户的股票交易中获得佣金收入。我们与保险公司签订保险经纪服务合同,并收取事先约定的佣金。佣金通常按集团就某项保险产品所促成的销售所致保险公司保费的百分比(根据所涉保险产品的类型而有所不同)计算。对于保险经纪服务,确定的单一履约义务是为保险公司提供便利服务。对于每种类型的财富管理服务,我们确认收入当(或当)实体通过向客户转让承诺的服务来履行服务/履约义务。互联网证券服务在履行义务的交易日的某一时点予以确认。经纪服务佣金是在每笔保险交易完成时赚取的。

 

股份补偿

 

与员工和管理层的股份支付交易,如购股权,是根据权益工具的授予日公允价值计量的。我们选择以直线法确认所有以分级归属方式授予的员工股权奖励的补偿费用,前提是在任何日期确认的补偿成本金额至少等于在该日期授予的期权在授予日价值的部分,在授予的必要服务期内,通常是授予的归属期。具有履约条件的赔偿金的补偿费用在很可能达到履约条件时予以确认。我们选择在没收发生时予以承认。

 

下表列出了我们在2020年、2021年和2022年的股权激励费用:

 

    在截至12月31日的一年里,  
    2020     2021     2022  
    人民币     人民币     人民币     美元  
    (千)  
股份补偿费用     290,630       52,338       5,459       791  

 

105

 

 

下表列出了在2020年、2021年和2022年不同日期授予我们员工的股票期权的某些信息。

 

授予日期   数目
选项
授予
    锻炼

选择
    加权
平均
公允价值
每个选项

格兰特
日期
    聚合
内在
价值
赠款
日期
    类型
估值
 
          人民币     人民币     人民币        
2020年2月16日     680,300       24.10       6.56       4,462,768       回顾  
2020年2月21日     2,853,911       -       5.59       15,953,363       回顾  
2020年2月28日     3,345,098       24.11       5.53       18,498,392       回顾  
2020年4月1日     178,900       13.83       7.24       1,295,236       回顾  
2020年7月1日     445,280       24.11       2.36       1,050,861       回顾  
2021年3月24日     500,000       7.78       0.01       7,300       回顾  
2021年5月13日     4,425,211       0.07       0.01       53,103       回顾  

 

估值是在追溯基础上进行的,而不是同期估值,因为在估值时,我们有限的财政和有限的人力资源主要集中在业务发展努力上。

 

在确定股票期权的价值时,我们在独立第三方估值公司的协助下使用了二项期权定价模型。在这种期权定价模型下,需要确定某些假设,包括无风险利率、基础普通股的预期股息以及在期权合同期限内基础股票价格的预期波动性,以确定我们期权的公允价值。

 

期权授标的公允价值在授予日使用二项式期权定价模型估计,该模型使用以下假设:

 

    授予日期  
    2020     2021     2022  
无风险利率(1)     0.27%-1.47 %    

0.84%-1.61

%     不适用  
波动性(2)     48.8%-59.5 %    

113.60%-116.00

%     不适用  
股息收益率(3)     -       -       不适用  
行使倍数(4)     2.2 / 2.8       2.2       不适用  
期权期限(年)(5)     2.5 - 6.0       5       不适用  

 

(1) 我们以期限接近期权预期期限的美国财政部长期国债利率为基础,估算无风险利率。

 

(2) 我们根据所选指引公司历史股价内含的日收益率的年化标准差估计预期波动率,时间跨度接近预期期限。

 

(3) 我们从未就我们的股本宣布或支付任何现金股息,并且我们预计在可预见的未来不会就我们的普通股支付任何股息。

 

(4) 预期行使倍数估计为雇员决定自愿行使其既得期权时股票价格与行使价格的平均比率。由于我们没有足够的过去员工锻炼历史的信息,这是通过参考学术研究出版物来估计的。关键管理专营公司和非关键管理专营公司的业务倍数估计分别为2.8和2.2。

 

(5) 摘自期权协议。

 

最近的会计公告

 

最近发布的与我们有关的会计公告清单载于本年度报告其他部分的合并财务报表附注2“重要会计政策摘要——最近尚未采用的会计公告”。

 

106

 

 

经营成果

 

下表概述了我们在所列期间的综合业务结果,包括绝对数额和在所列期间的净收入总额中所占百分比。这些资料应与我们的合并财务报表和本年度报告其他部分的相关说明一并阅读。

 

    截至12月31日,  
    2020     2021     2022  
    人民币     %     人民币     %     人民币     美元     %  
    (以千为单位,百分比除外)  
收入:                                          
销售收入     5,667       0.5       202,960       26.7       154,906       22,459       27.6  
销货成本     (3,515 )     (0.3 )     (59,088 )     (7.8 )     (46,424 )     (6,731 )     (8.3 )
毛利     2,152       0.2       143,872       18.9       108,482       15,728       19.3  
贷款便利服务     177,147       14.1                                
发起后服务     859,102       68.4       39,782       5.2       35,820       5,193       6.4  
技术服务     38,313       3.0       417,566       54.8       327,245       47,446       58.3  
其他     175,776       14.0       101,143       13.3       43,696       6,335       7.7  
净收入共计     1,256,005       100.0       761,451       100.0       561,667       81,433       100.0  
其他业务费用和费用:                                                        
销售与市场营销(1)     (340,769 )     (27.1 )     (165,477 )     (21.7 )     (62,243 )     (9,024 )     (11.1 )
发起和服务(2)     (542,259 )     (43.2 )     (47,094 )     (6.2 )     (69,018 )     (10,007 )     (12.3 )
一般和行政(3)     (1,303,833 )     (103.8 )     (522,820 )     (68.7 )     (374,882 )     (54,353 )     (66.7 )
可疑合同资产和应收款备抵     (347,803 )     (27.7 )     (22,423 )     (2.9 )     (159,380 )     (23,108 )     (28.4 )
业务费用和费用共计     (2,538,179 )     (202.1 )     (816,902 )     (107.3 )     (711,947 )     (103,223 )     (126.8 )
经营亏损     (1,282,174 )     (102.1 )     (55,451 )     (7.3 )     (150,280 )     (21,790 )     (26.8 )
利息收入     102,425       8.2       47,511       6.2       47,587       6,899       8.5  
投资减值损失     (462,490 )     (36.8 )     (27,422 )     (3.6 )     (181,820 )     (26,361 )     (32.4 )
商誉减值损失     (50,291 )     (4.0 )                 (200 )     (29 )     (0.0 )
无形资产及财产、设备和软件的减值损失     (38,145 )     (3.0 )     (2,371 )     (0.3 )                  
长期预付款项的减值损失                             (274,996 )     (39,871 )     (49.0 )
重新计量先前持有的被收购方股权时确认的收益                 1,874       0.2                    
有价证券投资未实现损失                 (149,071 )     (19.6 )     (47,998 )     (6,959 )     (8.5 )
处置附属公司的损失                 (4,897 )     (0.6 )     (7,843 )     (1,137 )     (1.4 )
持有至到期投资损失                 (14,096 )     (1.9 )                  
其他收入,净额     39,112       3.1       2,355       0.3       12,804       1,856       2.3  
所得税费用前亏损和权益法投资亏损     (1,691,563 )     (134.7 )     (201,568 )     (26.5 )     (602,746 )     (87,392 )     (107.3 )
所得税费用     (538,322 )     (42.9 )     (26,735 )     (3.5 )     (11,623 )     (1,685 )     (2.1 )
权益法投资收到的股息                 1,800       0.2                    
权益法投资(亏损)/收益     (21,317 )     (1.7 )     (7,167 )     (0.9 )     19,432       2,817       3.5  
净损失     (2,251,202 )     (179.2 )     (233,670 )     (30.7 )     (594,937 )     (86,260 )     (105.9 )

 

 

注意事项:

 

(1) 销售和营销费用包括2020年、2021年和2022年关联方提供的服务90.1万元、零和零。

 

(2) 原始费用和服务费用包括2020年、2021年和2022年关联方提供的服务,分别为35.8万元、零和零。

 

(3)

一般和管理费用包括2020年、2021年和2022年分别为人民币2.906亿元、人民币5230万元和人民币550万元(合80万美元)的股权激励。

 

107

 

 

收入

 

销售收入

 

2022年与2021年相比。2022年,我们的销售收入为人民币1.549亿元(合2250万美元),比2021年的人民币2.030亿元下降了23.7%,主要原因是我们的在线商店的销售量下降,而这又是由于新冠疫情的复苏导致我们的产品需求减弱。

 

2021年与2020年相比。2021年,我们的销售收入为人民币2.030亿元,较2020年的人民币570万元增长了3,481.4%,这主要是由于我们努力扩大与第三方平台的合作并开发我们的产品,我们的产品在线销售业务显着发展。

 

网贷平台收入。

 

我们的在线贷款平台收入包括贷款便利服务收入和发放后服务。

 

2022年与2021年相比。我们的在线借贷平台收入从2021年的人民币3980万元下降到2022年的人民币35.8元(合520万美元),下降了10.1%。2021年和2022年,我们所有的网贷平台收入都是发起后服务收入。根据全行业的政策要求,我们于2020年底停止了在中国的在线借贷信息中介服务,剩余的发起后服务收入来自前几年提供的借贷信息中介服务。

 

2021年与2020年相比。我们的网贷平台收入从2020年的人民币10.362亿元下降至2021年的人民币39.8元,降幅为96.2%。2021年,我们所有的网贷平台收入都是发起后服务收入。根据全行业的政策要求,我们于2020年底停止了在中国的在线借贷信息中介服务,剩余的发起后服务收入来自前几年提供的借贷信息中介服务。

 

技术服务收入

 

2022年与2021年相比。2022年,我们的技术服务收入为人民币3.272亿元(合4740万美元),较2021年的人民币4.176亿元下降21.6%,主要是由于我们的技术服务需求下降,而这又是由于我们的机构合作伙伴在应对新冠疫情复苏和经济低迷方面的业务收缩。

 

2021年与2020年相比。2021年,我们的技术服务收入为人民币4.176亿元,较2020年的人民币38.3百万元增长989.9%,这主要是由于我们在金融科技赋能业务方面取得了重大进展,而这又是由于我们与机构合作伙伴合作积极部署我们的技术。

 

其他

 

2022年与2021年相比。我们的其他收入从2021年的1.011亿元人民币下降到2022年的4370万元人民币(合630万美元),降幅为56.8%。减少的主要原因是全球大流行病造成的股票市场波动和监管因素导致Metaverse Securities的经纪业务减少以及我们在印度尼西亚的业务终止。

 

2021年与2020年相比。我们的其他收入从2020年的人民币1.758亿元下降42.5%至2021年的人民币1.011亿元。减少的主要原因是,我们停止了与我们之前的在线借贷信息中介业务相关的流量推荐业务,利息收入减少,与一个机构合作伙伴的利润分享制度下产生的收入减少,以及我们的财富管理服务收入减少人民币2030万元,这主要是由于全球疫情和监管因素导致的股市波动,导致Metaverse Securities的经纪业务减少,以及我们在菲律宾的业务终止。

 

108

 

 

营业费用和费用

 

销货成本

 

2022年与2021年相比。2022年,我们的销售成本为4640万元人民币(670万美元),比2021年的5910万元人民币下降21.4%,主要是由于新冠疫情的负面影响导致收入下降。

 

2021年与2020年相比。2021年,我们的销售成本为人民币5,910万元,较2020年的人民币3.5百万元增长1,581.0%,主要是由于我们的电子商务业务的扩张推动了收入和业务量的增长。

 

销售和营销费用

 

2022年与2021年相比。2022年,我们的销售和营销费用为人民币6220万元(约合900万美元),比2021年的人民币1.655亿元下降了62.4%。这一下降的原因是,鉴于2022年新冠疫情死灰复燃期间总体市场状况相对不活跃,我们的在线商店的营销和促销活动减少。

 

2021年与2020年相比。2021年,我们的销售和营销费用为人民币1.655亿元,较2020年的人民币3.408亿元下降51.4%。减少的原因是公司停止了在中国的在线借贷信息中介服务,相关的营销推广和费用相应减少。

 

发起和服务费用

 

2022年与2021年相比。2022年,我们的初始和服务费用为人民币6,900万元(1,000万美元),比2021年的人民币4,710万元增加了46.6%,这是前几年确认应计费用的结果。

 

2021年与2020年相比。2021年,我们的发起和服务费用为人民币4,710万元,较2020年的人民币5.423亿元下降91.3%,这是由于与终止我们在中国的在线借贷信息中介服务相关的费用减少所致。

 

一般和行政费用

 

2022年与2021年相比。2022年,我们的一般及管理费用为3.749亿元人民币(合5440万美元),较2021年的5.228亿元下降28.3%。为了应对总体经济形势,并考虑调整我们的产品和服务,我们进一步进行了人员结构调整,包括裁员和优化办公空间。

 

2021年与2020年相比。2021年,我们的一般及行政开支为人民币5.228亿元,较2020年的人民币13.038亿元下降59.9%。随着中国网络借贷信息中介服务的终止,我们实施了员工结构调整,包括裁员。

 

可疑合同资产和应收款备抵

 

2022年与2021年相比。2022年,我们对可疑合同资产和应收账款的拨备为1.594亿元人民币(2310万美元),比2021年的2240万元人民币增加了610.8%,主要是由于应付给我们的某些关联方贷款减值9280万元人民币(1350万美元)。

 

2021年与2020年相比。2021年,我们的可疑合同资产和应收账款拨备为人民币2240万元,较2020年的人民币3.478亿元减少93.6%,主要是由于我们的合同资产和应收账款减少,而这又是由于我们的贷款便利服务终止所致。

 

利息收入

 

利息收入指在金融机构的现金存款、我们应收第三方借款人的贷款以及我们对理财金融产品的投资所赚取的利息。

 

2022年与2021年相比。2022年,我们的利息收入为4760万元人民币(合690万美元),而2021年为4750万元人民币。

 

2021年与2020年相比。2021年,我们的利息收入为人民币4750万元,而2020年为人民币1.024亿元。减少的原因是我们购买的投资产品数量减少,从而减少了投资兴趣。

 

长期预付款项的减值损失

 

2022年与2021年相比。2022年,我们产生了2.75亿元人民币(合3990万美元)的长期预付款减值损失,主要包括作为投资向上海信正财务信息咨询有限公司支付的长期预付款减值损失,原因是该公司经营业绩不佳和新冠疫情的负面影响。

 

2021年与2020年相比。我们在2020年和2021年没有发生长期预付款的减值损失。

 

109

 

 

有价证券投资未实现亏损

 

2020年、2021年和2022年,我们的有价证券投资未实现亏损分别为人民币1.491亿元和人民币48.0百万元(合700万美元)。

 

其他收入,净额

 

2022年与2021年相比。2022年,我们的其他收入净额为人民币1280万元(合190万美元),而2021年为人民币240万元。增加的主要原因是政府补贴增加。

 

2021年与2020年相比。2021年,我们的其他收入净额为人民币240万元,而2020年为人民币3910万元。减少的主要原因是测试服务收入减少2900万元人民币,我们不再从坏账结算服务中获得收入。

 

所得税费用

 

2022年与2021年相比。2022年,我们的所得税费用为人民币1160万元(合170万美元),而2021年为人民币2670万元,主要是由于我们的业务收入减少。

 

2021年与2020年相比。2021年,我们的所得税费用为人民币2670万元,而2020年为人民币5.383亿元,这主要是由于我们的业务产生的收入减少。

 

权益法投资(亏损)/收益

 

2022年与2021年相比。我们在2022年的权益法投资收益为人民币1,940万元(合280万美元),而2021年为亏损人民币720万元。这一变化主要是因为我们从一些被投资方获得了稳定的股息,而我们对其他一些运营不佳的被投资方的投资已被注销,从而导致2022年亏损减少。

 

2021年与2020年相比。2021年,我们的权益法投资亏损为人民币720万元,而2020年为人民币2130万元。减少的原因是确认的股权投资损失减少,而这又是由于在2020年新冠肺炎疫情高峰期之后,我们的被投资方的经营状况有所改善。

 

净损失

 

由于上述原因,我们在2022年、2021年和2020年分别录得净亏损5.949亿元人民币(8630万美元)、2.337亿元人民币和22.512亿元人民币。

 

110

 

 

财务状况变化

 

下表列出了我们截至2021年12月31日和2022年12月31日的合并资产负债表中的部分信息。这些资料应与我们的合并财务报表和本年度报告其他部分的相关说明一并阅读。

 

    截至12月31日,  
    2021     2022  
    人民币     人民币     美元  
    (千)  
资产:                  
现金及现金等价物     2,443,419       2,433,279       352,792  
限制现金     295,910       198,727       28,813  
定期存款     83,294       232,432       33,699  
有价证券投资     169,815       200,679       29,096  
截至2021年12月31日和2022年12月31日的应收账款,扣除呆账准备金后分别为1,444,000元和1,444,582元     83,823       92,230       13,372  
截至2021年12月31日和2022年12月31日的其他应收款,扣除呆账准备后分别为65,647元和26,861元     70,601       116,225       16,851  
截至2021年12月31日和2022年12月31日的应收贷款,扣除呆账准备金后分别为350,425元和441,359元     260,224       146,177       21,194  
预付费用和其他资产     751,878       222,736       32,294  
长期投资     727,426       530,207       76,873  
负债:                        
递延收入     46,970       8,955       1,298  
应付所得税     281,297       303,999       44,076  
应计费用和其他负债     467,248       250,346       36,297  

 

现金及现金等价物

 

现金和现金等价物是指库存现金、活期存款和存放在银行的高流动性投资或规定的自购买之日起三个月或更短的到期日为现金等价物。

 

截至2022年12月31日,我们的现金及现金等价物保持稳定,为24.333亿元人民币(3.528亿美元),而截至2021年12月31日为24.434亿元人民币,这主要是因为现金流入和现金流出之间的余额。

 

限制现金

 

我们的受限现金主要包括我们从投资者收到的现金,用于他们投资于证券和因诉讼而被冻结的资金。

 

我们的受限现金从截至2021年12月31日的人民币2.959亿元减少32.8%至截至2022年12月31日的人民币1.987亿元(合2880万美元),主要原因是为我们的证券服务存入我们的客户资金减少了人民币1.315亿元(合1910万美元)。

 

定期存款

 

我们的定期存款包括存放于金融机构的存款,其原始期限为三个月以上和一年以下。

 

我们的定期存款从2021年12月31日的人民币8,330万元增加到2022年12月31日的人民币2.324亿元(合3,370万美元),增幅为179.1%,这主要是由于我们购买了一些定期存款和理财产品。

 

应收账款净额

 

我们的应收账款,扣除呆账备抵后,主要包括应收投资者的服务费和应收金融机构合作伙伴的账款。

 

111

 

 

截至2022年12月31日,我们的应收账款(扣除呆账准备金)从截至2021年12月31日的人民币8,380万元增长10.0%至人民币9,220万元(合1,340万美元),主要反映了我们在正常业务过程和收款周期内未收回的应收账款。

 

其他应收款,净额

 

我们的其他应收款净额主要包括应收外部支付网络供应商的资金和应计应收利息。截至2022年12月31日,我们的其他应收账款(扣除呆账准备)从2021年12月31日的人民币7060万元增加到人民币1.162亿元(合1690万美元),增幅为64.6%,主要是由于我们处置了印度尼西亚的子公司,将某些与经营相关的应收账款重新分配到该项目。

 

应收贷款,净额

 

我们的应收贷款,扣除可疑账户备抵后,主要是对第三方借款人的贷款。

 

截至2022年12月31日,我们的应收贷款减少43.8%,至1.462亿元人民币(2120万美元),扣除呆账准备金4.414亿元人民币(6400万美元),而截至2021年12月31日,我们的应收贷款为2.602亿元人民币(扣除呆账准备金3.504亿元人民币),原因是我们在2022年的催收工作和减值。

 

预付费用和其他资产

 

我们的预付费用和其他资产包括定金,预付供应商,预付税款,预付服务费,预付投资和其他。

 

截至2022年12月31日,我们的预付费用和其他资产从截至2021年12月31日的人民币7.519亿元下降至人民币2.227亿元(合3230万美元),降幅为70.4%,主要原因是注销了作为投资支付给上海鑫正金融信息咨询有限公司的人民币2.4亿元预付款,主要是由于该公司经营业绩不佳和新冠疫情的负面影响。

 

长期投资,净额

 

我们的长期投资包括没有可随时确定的公允价值的股本证券、权益法投资以及持有至到期和可供出售的投资。

 

我们的长期投资从截至2021年12月31日的人民币7.274亿元下降至截至2022年12月31日的人民币5.302亿元(合7690万美元),降幅为27.1%,主要原因是我们注销了对某些运营不佳的被投资方的投资。

 

递延收入

 

递延收入包括从借款人、投资者和金融机构合作伙伴收到的尚未提供服务的初始后服务费。递延收入在贷款期间交付原始后服务时按比例确认为收入。

 

截至2022年12月31日,我们的递延收入下降80.9%至人民币900万元(合130万美元),而截至2021年12月31日的递延收入为人民币47.0百万元。自网络借贷信息中介平台停止业务运营以来,我们确认的唯一递延收入与该平台关闭前的业务运营有关,该业务运营将继续下降。

 

112

 

 

应付所得税

 

截至2022年12月31日,我们的应缴所得税从截至2021年12月31日的人民币2.813亿元略微增加8.1%至人民币3.040亿元(4410万美元),这反映了我们的应付税款拨备的增加。

 

应计费用和其他负债

 

截至2022年12月31日,我们的应计费用和其他负债从2021年12月31日的人民币4.672亿元减少至人民币2.503亿元(合3630万美元),降幅为46.4%,主要是由于我们采购的服务和商品的应计费用减少。

 

b. 流动性和资本资源

 

我们的主要流动资金来源是经营活动产生的现金(如果有的话),以及发行和出售股票的收益。我们的现金包括库存现金和银行现金,不受提款限制。现金等价物包括购买时初始期限不超过三个月的有息存单。

 

我们相信,我们目前的现金、现金等价物和预期的经营活动现金流将足以满足我们的预期现金需求,包括我们的营运资金和资本支出的现金需求,至少在本年度报告发布后的未来12个月内。然而,我们将来可能需要额外的资本,为我们的持续运作提供资金。如果我们确定我们的现金需求超过了我们当时手头的现金和现金等价物的数量,我们可能会寻求发行股票或债务证券或获得信贷安排。增发和出售额外股权将进一步稀释我们的股东。负债的发生将导致固定债务的增加,并可能导致可能限制我们业务的经营契约。我们不能向你保证,如果有的话,我们将以我们可以接受的数额或条件提供融资。

 

下表列出了我们在所示期间的现金流量总表:

 

    截至12月31日,  
    2020     2021     2022  
    人民币     人民币     人民币     美元  
    (千)  
合并现金流量数据摘要                        
经营活动提供/(用于)的现金净额     (1,744,600 )     (229,724 )     63,320       9,181  
投资活动提供(用于)的现金净额     39,466       (321,521 )     (277,767 )     (40,273 )
筹资活动提供的现金净额     12,896       199,630       -       -  
外汇汇率变动对现金、现金等价物和限制现金的影响     212       (26,683 )     107,124       15,532  
现金,现金等价物和限制现金的净增加(减少)     (1,692,026 )     (378,298 )     (107,323 )     (15,560 )
年初现金、现金等价物和限制现金     4,809,440       3,117,414       2,739,329       397,165  
年末现金、现金等价物和限制现金     3,117,414       2,739,329       2,632,006       381,605  

 

业务活动

 

2022年,我们的经营活动提供的现金净额为6330万元人民币(合920万美元)。2022年,我们经营活动产生的现金净额与净亏损5.949亿元人民币(8630万美元)之间的差额,主要是由于(i)调整非现金项目,主要包括长期预付款减值损失2.750亿元人民币(3990万美元)、呆账准备1.594亿元人民币(2310万美元)和权益法投资减值损失1.237亿元人民币(1790万美元),以及(ii)经营资产和负债的变化,主要包括预付费用和其他资产2.541亿元人民币(3680万美元),由2.2169亿元人民币(合3140万美元)的应计费用和其他负债部分抵销。

 

113

 

 

2021年,我们用于经营活动的现金净额为人民币2.297亿元。2021年,我们经营活动所用现金净额与净亏损人民币2.337亿元之间的差额主要是由于(i)对非现金项目的调整,主要包括未实现的有价证券投资亏损人民币1.491亿元、股权激励亏损人民币5,230万元和折旧人民币2,510万元,以及(ii)经营资产和负债的变化,主要包括应计费用和其他负债人民币3.23亿元和应收账款人民币4,000万元,部分被其他应收款人民币5,920万元和预付费用及其他资产人民币3,720万元抵销。

 

2020年,我们用于经营活动的现金净额为17.446亿元人民币。2020年,我们经营活动所用现金净额与净亏损22.512亿元之间差额的主要原因是:(一)对非现金项目调整的加回调整,主要包括坏账准备3.403亿元、股权激励2.906亿元和无法确定公允价值的权益证券减值损失2.821亿元,以及(二)经营资产和负债的变动,主要包括预付费用和其他资产5.704亿元和递延所得税资产5.040亿元,应计费用和其他负债为人民币8.071亿元,递延收入为人民币7.063亿元,合同资产为人民币3.351亿元。

 

投资活动

 

2022年用于投资活动的现金净额为2.778亿元人民币(4030万美元),这主要是由于我们购买了2.274亿元人民币(3300万美元)的定期存款和7890万元人民币(1140万美元)的有价证券。

 

2021年用于投资活动的现金净额为人民币3.215亿元,这主要是由于我们购买了人民币3.189亿元的有价证券。

 

2020年,投资活动产生的现金净额为人民币3950万元,这主要是由于我们收回5.34亿元应收贷款的收益被我们购买的4.696亿元长期投资和购买的1.098亿元定期存款部分抵消。

 

筹资活动

 

2022年,筹资活动提供的现金净额为零。

 

2021年筹资活动产生的现金净额为人民币1.996亿元,这归因于非公开发行所得款项净额人民币1.992亿元。

 

2020年筹资活动产生的现金净额为人民币1,290万元,归属于非控股股东的出资人民币1,290万元。

 

资本支出

 

我们在2020年、2021年和2022年的资本支出分别为零、零和3500万元人民币(合510万美元)。2022年,我们的资本支出主要用于与我们进一步扩大业务运营和获得新许可证的努力相关的支出。我们2023年的资本支出预计约为1,500万元人民币(220万美元),主要用于与我们的业务扩张和获得新营业执照相关的支出。

 

114

 

 

合同义务和商业承诺

 

下表列出截至2022年12月31日我们的合同义务:

 

    按期间开列的应付款项  
    合计     2023     2024     2025     2026     此后  
    (千元人民币)  
合同义务:                                    
经营租赁义务    

8,528

      7,415       1,317                    

 

注:估算利息为人民币0.2百万元。

 

我们的经营租赁义务涉及我们的办公场所和云基础设施的租赁,以支持我们的核心业务系统。我们根据不可取消的经营租赁安排租赁某些办公场所和云基础设施。

 

除上述情况外,截至2022年12月31日,我们没有任何重大资本和其他承诺、长期义务或担保。

 

表外安排

 

我们没有订立任何实质性的财务担保或其他承诺,以保证任何第三方的付款义务,并且不承担通过我们的平台促成的贷款的信用风险。我们没有订立任何与我们的股票挂钩并归类为股东权益或未反映在我们的合并财务报表中的衍生合约。此外,我们在转让给未合并实体的资产中没有任何保留或或有权益,而该实体是作为对该实体的信贷、流动性或市场风险支持的。我们在向我们提供融资、流动性、市场风险或信贷支持或与我们一起从事租赁、对冲或产品开发服务的未合并实体中没有任何可变权益。

 

控股公司Structure

 

玖富公司是一家控股公司,没有自己的实质性业务。我们主要通过我们的子公司、我们的合并可变利益实体及其在中国的子公司开展业务。因此,玖富公司支付股息的能力取决于我们在中国的子公司支付的股息。如果我们现有的中国子公司或任何新成立的子公司在未来以自己的名义产生债务,管理其债务的工具可能会限制它们向我们支付股息的能力。此外,我们在中国的每一家外商独资子公司只能从其留存收益(如有)中向我们支付股息,这是根据中国会计准则和法规确定的。根据中国法律,我们在中国的每一家子公司和我们的合并可变利益实体必须每年拨出至少10%的税后利润(如果有的话),为某些法定储备基金提供资金,直到这些储备基金达到其注册资本的50%。此外,我们的每一家外商独资子公司、合并可变利益实体及其子公司可酌情将其基于中国会计准则的部分税后利润分配给任意盈余基金。法定储备金和全权委托基金不作为现金红利分配。外商独资公司将股息汇出中国,须经外管局指定的银行审查。我们的中国子公司没有支付股息,在产生累计利润并达到法定公积金要求之前不能支付股息。

 

c. 研究与发展,专利和许可证,等等。

 

我们的成功得益于我们不断努力建设我们的技术和保护我们的知识产权,包括专利、商标、版权和商业秘密。见"项目4。关于公司的信息—— B.业务概览——技术”,用于讨论我们的关键技术发展和“项目4”。关于公司的信息—— B.业务概况——知识产权”,以描述对我们的知识产权的保护。

 

d. 趋势信息

 

除本年度报告其他部分所披露的情况外,我们未发现自2023年1月1日以来任何有可能对我们的净收入、收入、盈利能力、流动性或资本资源产生重大不利影响的趋势、不确定性、要求、承诺或事件,或导致所披露的财务信息不一定代表未来的经营业绩或财务状况。

 

115

 

 

e. 关键会计估计数

 

见"项目5。经营和财务回顾与展望—— B.经营成果——关键会计政策。”

 

项目6。高级管理人员和雇员

 

a. 董事和高级管理人员

 

下表列出了截至本年度报告之日有关我们的董事和执行人员的信息。

 

董事和执行干事

  年龄   职位/职务

孙雷

  43   董事会主席

Yifan Ren

  40   董事会副主席

Changxing Xiao

  50   董事

Fangxiong Gong

  59   独立董事

欧阳宇平

  48   独立董事

刘磊

  41   首席执行官兼首席风险官兼董事

Li Zhang

  47   首席财务官

 

孙雷自2014年1月起担任公司董事,自2017年11月起担任公司董事长。孙先生在金融服务行业拥有超过15年的经验,并获得了许多著名的国家奖项。在2006年8月创立本公司之前,孙先生于2005年9月至2006年8月担任中国民生银行(香港交易所代码:1988)总行高级经理。2005年8月至2005年9月,孙先生在神州数码集团有限公司(SZ:000034)担任部门主管,负责互联网金融产品的开发。在此之前,孙先生从2004年8月起担任泰和诚信投资有限公司银行服务部主任。2003年3月至2004年8月,孙先生担任高阳科技(中国)有限公司(香港交易所:0818)金融服务部主管。孙先生分别于2003年和2013年获得北京大学金融学学士学位和EMBA学位。

 

Yifan Ren自2014年1月起担任本公司董事,自2020年6月起担任本公司副董事长。任先生自2012年6月起担任北京艾迪电信股份有限公司总经理。2009年1月至2012年6月,任先生在北京天天飞度信息技术有限公司担任总经理。2005年6月至2006年6月,任正非在北京新闻广播电台担任制片人。任正非于2005年获得北京大学新闻学学士学位,2009年获得福特汉姆大学媒体与传播硕士学位。

 

Changxing Xiao自2014年1月起担任本公司董事。肖建华于2014年创立了威尔猎资本,自成立以来一直担任合伙人。2001年至2013年,肖先生担任北京高阳先进商业解决方案信息技术有限公司首席执行官兼董事会主席。1995年至2000年,肖先生在北京方正订单计算机系统有限公司担任系主任。肖先生于1995年在北京大学获得国际金融学士学位。

 

Fangxiong Gong自2019年8月起担任本公司独立董事。龚博士已在金融行业工作超过23年,在研究和投资银行领域都得到广泛认可。龚博士自2016年11月起在第1类(证券交易)、第4类(证券咨询)和第9类(资产管理)受规管活动方面担任First Seafront Financial Limited的负责人员,自2018年9月起在第1类(证券交易)和第6类(企业融资)受规管活动方面担任First Seafront International Capital Limited的负责人员。龚博士目前担任上海银行股份有限公司(上海证券交易所:601229)的独立非执行董事。2009年9月至2015年4月,龚博士担任摩根大通证券(亚太)有限公司董事总经理和摩根大通中国投资银行部主席,并领导摩根大通中国投资银行业务。2004年6月至2009年8月,龚博士担任摩根大通中国研究/战略主管兼首席经济学家,领导摩根大通中国研究团队,研究领域包括股票研究、市场策略、宏观经济和汇率。龚博士还担任摩根大通亚洲新兴市场市场研究和战略联席主管。在加入摩根大通之前,龚博士曾于1997年9月至2004年5月担任美国银行首席策略师兼全球货币和利率研究联席主管。龚博士曾于1995年至1997年在纽约联邦储备银行担任经济学家,他的职责包括向联邦公开市场委员会提交研究和政策报告。龚博士拥有宾夕法尼亚大学金融经济学博士学位,博士论文在宾夕法尼亚大学沃顿商学院和宾夕法尼亚大学经济系共同完成,在费城天普大学获得物理学硕士学位,在北京大学获得运筹学和经济学硕士学位和物理学学士学位。

 

116

 

 

欧阳宇平自2021年8月起担任本公司独立董事。欧阳女士自2021年2月起担任高云半导体公司首席财务官兼董事会秘书。在此之前,欧阳女士自2008年8月起担任在纳斯达克全球市场上市的开曼群岛公司泰克飞石无线技术有限公司的首席财务官。从2004年9月到2008年8月,欧阳女士在中国科信担任过多个财务职位,包括美国公认会计原则报告经理和首席会计官。在加入China Techfaith之前,她曾在广州地铁公司担任会计经理。欧阳于2006年获得中山大学MBA学位,并于1996年获得广东外语外贸大学管理学学士学位。Ouyang女士也是华盛顿州注册会计师和特许公认会计师公会的持牌会员。

 

刘磊是我们的联合创始人,自2019年8月起担任我们的董事,自2020年4月起担任我们的总裁,自2020年6月起担任我们的首席风险官,自2020年8月起担任我们的首席执行官。此前,刘先生曾担任我们的执行总裁和首席风险官。在创办我们公司之前,刘先生曾于2006年至2007年担任中国民生银行(香港交易所:1988)总行零售银行部高级产品经理,负责开发个人贷款产品。在此之前,刘先生自2003年起在中国民生银行深圳分行担任个人金融业务主管,负责业务发展和产品设计。刘先生于2003年获得上海财经大学经济学学士学位,并于2018年获得北京大学EMBA学位。

 

Li Zhang自2021年5月起担任我们的首席财务官,自2019年起担任我们的内部审计和内部控制总监。在加入我们之前,张女士在2018年至2019年期间担任雅居乐基金的首席财务官,该公司是一家专注于中国科技、媒体和电信、体育、健身和健康相关行业的风险投资公司。在此之前,张女士曾担任USANA Health Sciences公司的风险与合规总监,并在2015年至2018年期间负责与该公司在中国的运营相关的审计与合规事务。张女士还曾在2005年至2015年期间在普华永道担任高级经理。张女士于1999年获得中国北方大学计算机应用技术学士学位,并拥有清华大学工商管理硕士学位。

 

b. 董事和执行干事的报酬

 

在截至2022年12月31日的财政年度,我们向我们的执行官和董事支付了总计约1730万元人民币(合250万美元)的现金。我们没有预留或累积任何款项,以向我们的行政人员和董事提供退休金、退休金或其他类似的福利。根据法律规定,我们在中国的子公司和可变利益实体必须缴纳相当于每名雇员工资一定比例的养老金、医疗保险、失业保险和其他法定福利以及住房公积金。

 

股票激励计划

 

我们的董事会分别于2015年6月、2016年6月和2021年3月批准了2015年股票激励计划、2016年股票激励计划和2021年股票激励计划(经修订,统称为“股票激励计划”)。股票激励计划旨在吸引和留住最优秀的人才,为员工、董事、高级管理人员和顾问提供额外激励,并促进我们业务的成功。根据股票激励计划,普通股的最大总数为91,603,068股A类普通股,自2022年1月1日开始的财政年度开始,在公司连续五个财政年度的第一天,每年增加(i)相当于当时已发行和已发行普通股总数的1.0%的数额,或(ii)我们的董事会可能决定的较少的股份数目,但须经修订。截至2023年3月31日,根据股份奖励计划购买8,302,0 19股A类普通股的奖励已授予我们的董事、行政人员和雇员,但不包括在相关授予日期之后被没收或取消的奖励。

 

117

 

 

以下各段介绍了股票激励计划的主要条款。

 

奖励类型。股票激励计划允许授予期权、限制性股票或限制性股票单位。

 

计划管理。我们的董事会或由一名或多名董事会成员组成的委员会负责管理股票激励计划。董事会或委员会(视情况而定)将决定获得奖励的参与者、授予每个参与者的奖励类型和数量以及每项奖励赠款的条款和条件。授予任何委员会成员的任何奖金或对其奖金的任何修订,均须获得非委员会成员的董事会成员过半数的赞成票。

 

授标协议。根据股票激励计划授予的奖励由一份奖励协议证明,该协议规定了每项奖励的条款、条件和限制,其中可能包括奖励的期限、在受赠人的雇佣或服务终止时适用的规定,以及我们单方面或双边修改、修改、暂停、取消或撤销奖励的权力。

 

资格。我们可以根据委员会的决定、授权和批准,向我们公司的雇员、董事和顾问以及其他个人授予奖励。

 

归属时间表。一般情况下,委员会决定归属时间表,这是在有关的授标协议中规定的。

 

行使选择权。委员会确定每项授标的行使价格,并在授标协议中说明。不过,最长可行使期限为自补助金发放之日起十年。

 

转让限制。除适用法律、股份激励计划或相关奖励协议规定的例外情况外,参与者不得以任何方式转让奖励,例如遗嘱转让或世系和分配法律。

 

股票激励计划的终止和修订。除非提前终止,否则每份股权激励计划的期限均为十年。经董事会批准,委员会可终止、修订或修改股权激励计划;但前提是:(a)在符合适用法律的必要和适宜范围内,除非我们决定遵循母国惯例,否则我们应按照要求的方式和程度,获得股东对股权激励计划修订的批准;(b)除非我们决定遵循母国惯例,对股份激励计划的任何修订(i)增加计划下的可用股份数量(由于我们的资本结构发生变化而进行的任何调整除外),或(ii)允许委员会将股份激励计划的期限或期权的行权期延长至自授予之日起超过十年的任何修订,都需要得到股东的批准。

 

118

 

 

下表汇总了截至2023年3月31日,根据股票激励计划向我们的现任董事、执行官和其他授予人授予的期权,不包括在相关授予日期之后被没收或取消的奖励。

 

姓名   A类普通股
基础期权
    行使价
(美元/股)
    授予日期     失效日期  
孙雷     6,227,900       0-2.34       7/10/2015       7/9/2020  
      9,600,000       0       7/1/2016       12/31/2024  
      24,958,000 (1)     0-2.12       10/20/2017       12/31/2024  
刘磊     3,000,000       0-2.34       7/10/2015       7/9/2023  
全体董事和执行干事作为一个整体     43,785,900                          

 

(1) 购买本公司7,737,735股A类普通股的期权已转让给本公司其他雇员。

 

截至2023年3月31日,其他员工作为一个群体持有购买本公司6,802,0 19股普通股的期权,行使价格为每股零至3.6953美元。

 

c. 董事会惯例

 

董事会

 

我们的董事会由六名董事组成。董事无须持有本公司的任何股份,即符合担任董事的资格。任何董事可就任何合约、建议合约或安排投票,即使他可能对该等合约、建议合约或安排感兴趣,而如他这样做,他的投票即须计算在内,并可在我们的任何董事会议上计算在内,而在该会议上,任何该等合约或建议合约或安排均获考虑,但(a)该董事已声明其在与本公司订立的合约、建议合约或安排中的权益的性质(不论是直接或间接的),或已具体地或以一般公告的方式,(b)该董事并没有被有关董事会会议的主席取消资格,及(c)如该合约或安排是与任何关连人士进行的交易,则该交易已获审核委员会批准。董事可行使本公司的一切权力,借入款项、抵押或押记其业务、财产和未收回的资本,以及在借入款项时发行债权证或其他证券,或作为本公司或任何第三方的任何债务、责任或义务的担保。我们的非执行董事均未与我们订立服务合约,订定终止服务时的福利。

 

董事会各委员会

 

我们在董事会下设立了三个委员会:一个审计委员会、一个薪酬委员会和一个提名和公司治理委员会。我们为三个委员会中的每一个都通过了一份章程。每个委员会的成员和职能如下。

 

审计委员会。我们的审计委员会由欧阳宇平和Fangxiong Gong组成。欧阳宇平是我们审计委员会的主席。我们已确定欧阳宇平和Fangxiong Gong均符合《纳斯达克股票市场规则》第5605(a)(2)条的“独立性”要求,并符合《交易法》第10A-3条的独立性标准。我们依靠细则5615(a)(3)来遵循我们的母国治理要求,即设立一个由两名成员组成的审计委员会,而不是由三名成员组成。此外,我们还认定欧阳宇平有资格担任“审计委员会财务专家”。审计委员会监督我们的会计和财务报告程序以及对我们公司财务报表的审计。审计委员会除其他外负责:

 

任命独立审计员,并预先批准独立审计员允许提供的所有审计和非审计服务;

 

与独立审计师一起审查任何审计问题或困难以及管理层的回应;

 

与管理层和独立审计员讨论年度审定财务报表;

 

审查我们的会计和内部控制政策和程序的充分性和有效性,以及为监测和控制重大财务风险而采取的任何步骤;

 

审查和批准所有拟议的关联方交易;

 

与管理层和独立审计员分别和定期举行会议;和

 

监督遵守我们的商业行为和道德准则,包括审查我们的程序的充分性和有效性,以确保适当的遵守。

 

119

 

 

赔偿委员会。我们的薪酬委员会由Fangxiong Gong和欧阳宇平组成。欧阳宇平是我们薪酬委员会的主席。我们已确定Fangxiong Gong和欧阳宇平均符合《纳斯达克股票市场规则》第5605(a)(2)条的“独立性”要求。薪酬委员会协助董事会审查和批准与我们的董事和执行人员有关的薪酬结构,包括所有形式的薪酬。赔偿委员会除其他外负责:

 

审查和批准我们的首席执行官和其他执行官的薪酬,或建议董事会批准;

 

检讨并建议董事会就非雇员董事的薪酬作出决定;

 

定期审查和批准任何激励薪酬或股权计划、计划或类似安排;和

 

选择薪酬顾问、法律顾问或其他顾问时,必须考虑到与该人是否独立于管理层有关的所有因素。

 

提名和公司治理委员会。我们的提名和公司治理委员会由欧阳宇平和Fangxiong Gong组成。Fangxiong Gong是我们的提名和公司治理委员会的主席。我们已确定欧阳宇平和Fangxiong Gong均符合《纳斯达克股票市场规则》第5605(a)(2)条的“独立性”要求。提名和公司治理委员会协助董事会挑选有资格成为我们董事的个人,并决定董事会及其委员会的组成。提名和公司治理委员会除其他外负责:

 

选择并向董事会推荐由股东选举或董事会任命的候选人;

 

每年与董事会一起审查董事会目前在独立性、知识、技能、经验和多样性等方面的组成情况;

 

就董事会会议的频率和结构提出建议,并监督董事会各委员会的运作;以及

 

定期就公司治理的法律和实践的重大发展以及我们遵守适用法律和法规的情况向董事会提供建议,并就公司治理的所有事项和任何补救措施向董事会提出建议。

 

董事的职责

 

根据开曼群岛法律,我们的董事有责任诚实、真诚地行事,并以我们的最佳利益为目标。我们的董事也有责任行使谨慎、勤勉和技巧,这是一个合理审慎的人在类似情况下会行使的。我们的董事在履行他们对我们的注意义务时,必须确保遵守我们的组织章程大纲和章程细则,以及根据这些章程赋予股份持有人的集体权利。在某些情况下,如果董事所负的责任被违反,股东可能有权要求赔偿。

 

我们的董事会拥有一切必要的权力来管理、指导和监督我们的商业事务。董事会的职能和权力包括:

 

召开股东周年大会,并在股东周年大会上向股东报告其工作;

 

宣布股息和分配;

 

委任主席团成员及决定主席团成员的任期;

 

行使本公司的借款权及以本公司的财产作抵押;及

 

批准转让我们公司的股份,包括将这些股份登记在我们的股份登记册上。

 

120

 

 

董事及高级人员的任期

 

我们的董事可以由我们的董事会决议选举产生,也可以由我们的股东通过普通决议选举产生。任何董事的委任条款,如在下一次或其后的股东周年大会上,或在任何指明事件发生时,或在本公司与该董事之间的书面协议(如有的话)的任何指明期间后,该董事须自动退任(除非他已提前退任);但在没有明文规定的情况下,该条款不得默示。每名任期届满的董事均有资格在股东大会上连选连任或由董事会重新任命。董事可由股东以普通决议罢免。如(其中包括)该董事(i)破产或与其债权人作出任何安排或组合;(ii)死亡或被本公司发现精神不健全或变得精神不健全;(iii)以书面通知本公司而辞职;(iv)未经本公司董事会特别许可而缺席连续三次董事会会议,而本公司董事已决定其职位空缺;或(v)根据本公司第六次修订及重列的组织章程大纲及章程细则的任何其他条文而被免职。我们的管理人员由董事会选举产生,并由董事会酌情决定任职。

 

就业协议和赔偿协议

 

我们已与每名行政人员订立雇佣协议。根据这些协议,我们的每一位执行官都有一段特定的工作时间。我们可以因行政人员的某些行为而终止雇用,例如继续不能令人满意地履行其职责,在履行其职责时故意的不当行为或重大过失,定罪或对任何重罪或涉及道德败坏的任何轻罪认罪,或对我们不利的不诚实行为。我们也可以在提前30天书面通知的情况下,无故终止执行人员的工作。在我们终止合约的情况下,我们将根据执行人员与我们之间的协议,向执行人员提供遣散费。执行干事可在提前30天书面通知的情况下随时辞职。

 

每名执行人员均同意在其雇佣协议终止或期满期间和之后严格保密,并且不使用我们的任何机密信息或商业秘密、我们的客户或潜在客户的任何机密信息或商业秘密,或我们收到的任何第三方的机密信息或专有信息,我们对此负有保密义务,除非在履行与雇佣相关的职责时或根据适用法律的要求。执行人员还同意向我们保密披露他们在执行人员受雇于我们期间构思、开发或简化为实践的所有发明、设计和商业秘密,并将其所有权利、所有权和权益转让给我们,并协助我们获得和执行这些发明、设计和商业秘密的专利、版权和其他合法权利。

 

此外,每位执行干事都同意在其受雇期间,通常在最后受雇日期之后的一年内,受非竞争和非邀约限制的约束。具体而言,每名执行人员均同意不(i)与我们的供应商、客户、客户或联系人或以我们的代表身份介绍给该执行人员的其他个人或实体接触,以便与这些个人或实体开展业务,从而损害我们与这些个人或实体的业务关系;(ii)与我们的任何竞争对手合作或向其提供服务,或在未经我们明确同意的情况下,以主事人、合作伙伴、许可人或其他身份与我们的任何竞争对手合作;(iii)直接或间接寻求以下各方的服务,或雇用或聘用任何已知由我们雇用或聘用的人;或(iv)以其他方式干扰我们的业务或帐目。

 

我们还与每位董事和执行人员签订了赔偿协议。根据这些协议,我们同意赔偿我们的董事和执行人员因他们是我们公司的董事或高级人员而提出的索赔而承担的某些责任和费用。

 

121

 

 

董事会多元化矩阵

 

董事会多样性矩阵(截至2023年3月31日)
主要执行办公室的国家:   中华人民共和国
外国私人发行人  
母国法律禁止披露  
董事总数   6

 

    女性         非二进制     未披露性别  
第一部分:性别认同                        
董事     1       5       0       0  
第二部分:人口背景                                
在母国管辖范围内任职人数不足的个人                     -          
LGBTQ +                     -          

 

d. 雇员

 

截至2020年12月31日、2021年和2022年12月31日,我们分别拥有1091名、740名和331名员工。我们几乎所有的员工都在中国大陆和香港。下表列出截至2022年12月31日按职能分类的员工人数。

 

    截至12月31日,
2022
 
功能:      
产品和技术     85  
风险管理     21  
业务运营     84  
销售与市场营销     43  
一般行政     98  
合计     331  

 

根据中国法律法规的要求,我们参加了由市政府和省政府组织的各种雇员福利计划,其中包括住房基金、养老金、医疗保险和失业保险。根据中国法律,我们必须按员工工资、奖金和某些津贴的特定百分比向员工福利计划缴款,但最高限额由当地政府不时规定。

 

我们通常与我们的高级管理层和核心人员签订标准的雇佣、保密和竞业禁止协议。这些合同包括一个标准的竞业禁止契约,禁止雇员在他或她受雇期间以及在他或她终止雇佣后不超过两年内直接或间接地与我们竞争,条件是我们在限制期间支付相当于雇员工资30%的补偿。

 

我们相信,我们与员工保持着良好的工作关系,我们没有经历过任何影响我们运营的实质性劳资纠纷。我们的雇员都没有工会代表。

 

E.股权

 

除特别注明的情况外,下表列出截至2023年3月31日我们普通股的实益拥有情况:

 

我们的每一位董事和执行官;和

 

我们的每一个主要股东谁实益拥有我们的5%或更多的总流通股。

 

下表的计算依据是截至2023年3月31日的235466660股普通股。

 

122

 

 

实益所有权是根据美国证交会的规则和条例确定的。在计算一个人实益拥有的股份数量和该人的所有权百分比时,我们计算了该人有权在2023年3月31日后60天内获得的股份,包括通过行使任何期权、认股权证或其他权利或转换任何其他证券。但是,这些股份不包括在计算任何其他人的所有权百分比时。

 

    实益拥有的普通股  
    A类
普通股
    B类
普通股
    普通共计
股份
    百分比
普通总额
股份
    百分比

合计
投票
功率†
 
董事和执行干事:*                              
孙雷(1)     6,085,465       58,348,000       64,433,465       27.4 %     62.0 %
Yifan Ren(2)     43,583,400       -       43,583,400       18.5 %     9.1 %
Changxing Xiao(3)     13,920,300       -       13,920,300       5.9 %     2.9 %
Fangxiong Gong     -       -       -       -     -
欧阳宇平     -       -       -       -     -
刘磊(4)     4,500,000       1,347,600       5,847,600       2.5 %     2.3 %
Li Zhang     -       -       -       -     -
全体董事和执行干事作为一个整体     68,089,165       59,695,600       127,784,765       53.9 %     76.1 %
主要股东:                                        
九丰资本有限公司(1)     6,085,465       58,348,000       64,433,465       27.4 %     62.0 %
九福有限公司(2)     43,583,400       -       43,583,400       18.5 %     9.1 %
DFM资本有限公司。(3)     13,920,300       -       13,920,300       5.9 %     2.9 %
富道环球有限公司(5)     15,263,301       -       15,263,301       6.5 %     3.2 %

 

 

注意事项:

 

* 刘磊先生和Li Zhang女士的营业地址为中华人民共和国北京市朝阳区来广营西路5号5号楼1207室。孙雷先生的营业地址是香港湾仔中环广场十八号港湾道48楼4806-07室。Fangxiong Gong先生的营业地址是香港湾仔港湾道18号中环广场5401室。欧阳宇平女士的营业地址是广州市黄埔区科学街243号A5 Block 1001室,地址是510700。Yifan Ren先生的营业地址是香港湾仔告士打道80号17楼。Changxing Xiao先生的营业地址为中华人民共和国北京市朝阳区酒仙桥路10号京东方环球商务园B36号B座2楼。
   
对于本栏所包括的每一个人或团体,总投票权的百分比代表基于该个人或团体所持有的A类和B类普通股的投票权,相对于我们作为单一类别的A类和B类普通股的所有未发行股份。我们的A类普通股的每一个持有者有权每股一票。我们的B类普通股的每个持有者有权获得每股五票的投票权。我们的B类普通股可随时由持有人在一对一的基础上转换为A类普通股,而A类普通股在任何情况下都不能转换为B类普通股。

 

(1) 指(i)由The Nine F Trust控制的英属维尔京群岛公司Nine F Capital Limited持有的58,348,000股B类普通股;及(ii)Nine F Capital Limited持有的6,085,465股A类普通股。Nine F Capital Limited的注册地址是Sertus Chambers,P.O. Box 905,Quastisky Building,Road Town,Tortola,British Virgin Islands。Nine F信托是根据根西岛法律设立的信托,由瑞士信贷信托有限公司作为受托人管理。孙雷先生是信托的委托人,孙雷先生及其家庭成员是信托的受益人。根据本信托条款,孙雷先生有权指示受托人保留或处置九丰资本有限公司在本公司所持股份,以及行使任何表决权和其他权利。

 

(2) 系指英属维尔京群岛公司Nine Fortune Limited持有的43,583,400股A类普通股。九福有限公司由Yifan Ren先生控制。Nine Fortune Limited的注册地址是Sertus Chambers,P.O. Box 905,Quastisky Building,Road Town,Tortola,British Virgin Islands。

 

123

 

 

(3) 指由DTFM Capital Trust控制的英属维尔京群岛公司DFM Capital Ltd.持有的13,920,300股A类普通股。DFM Capital Ltd.的注册地址是Sertus Chambers,P.O. Box 905,Quastisky Building,Road Town,Tortola,British Virgin Islands。DTFM资本信托是根据根西岛法律设立的信托,由DTFM(PTC)Ltd.作为受托人管理。DTFM(PTC)Ltd.是一家在英属维尔京群岛注册成立的私人信托公司。Changxing Xiao先生是信托的委托人,Changxing Xiao先生及其家庭成员是信托的受益人。DTFM(PTC)Ltd.由The DTFM Settlement全资拥有,这是一家位于格恩西岛的不可撤销目的信托公司,Changxing Xiao先生是该信托公司的委托人和执行人。根据上述信托条款,Changxing Xiao先生有权指示受托人保留或处置DFM Capital Ltd.在本公司持有的股份,并行使任何表决权和其他权利。

 

(4)

指(i)英属维尔京群岛公司Stone Cube Capital Ltd.持有的1,347,600股B类普通股;(ii)Stone Cube Capital Ltd.持有的3,000,000股A类普通股;(iii)Stone Cube Capital Ltd.在2023年3月31日后60天内行使期权时可购买的1,500,000股A类普通股。Stone Cube Capital Ltd.的注册地址是Sertus Chambers,P.O. Box 905,Quastisky Building,Road Town,Tortola,British Virgin Islands。Stone Cube Capital Ltd由刘先生全资拥有。

 

(5) 系指Rich Way Global Limited和Rongsong Teng于2021年8月5日提交的附表13G中报告的英属维尔京群岛公司Rich Way Global Limited持有的15,263,301股A类普通股。Rich Way Global Limited由Teng Rongsong先生全资实益拥有。Rich Way Global Limited的注册地址是Vistra公司服务中心,Wickhams Cay II,Road Town,Tortola,British Virgin Islands。

 

据我们所知,截至2023年3月31日,共有71,688,437股A类普通股由美国的一个记录持有人持有,美国是我们的ADS计划的保存人。截至2023年3月31日,我们的B类普通股都不是由美国记录持有人持有。在美国,我们的美国存托凭证的实益拥有人的数量很可能比我们在美国的普通股的创纪录持有人的数量多得多。我们并不知悉有任何安排可能会在随后的日期导致我们公司的控制权发生变更。

 

项目7。主要股东及关联方交易

 

a. 主要股东

 

请参阅"项目6。董事、高级管理人员和员工—— E.持股。”

 

b. 关联交易

 

与我们的可变利益实体及其股东的合同安排

 

见"项目4。公司信息——组织Structure。

 

股东协议

 

我们于2018年9月20日与股东签订了第四份经修订和重申的股东协议,股东包括普通股、A系列优先股、B系列优先股、C系列优先股、D系列优先股和E系列优先股的股东。

 

股东协议规定,我们的董事会应由九名董事组成,其中五名董事由普通股股东指定,一名董事由Famous Voyage Group Limited指定,一名董事由JAS Investment Group Limited系列指定,一名董事由SINOMAP INVESTMENTS LIMITED和TREASURE KNIGHT INVESTMENTS LIMITED联合指定,一名董事由NOVEL LEAD LIMITED指定。股东协议还规定了某些特殊权利,包括优先购买权、共同销售权,并载有规范其他公司治理事项的条款。这些特别权利,以及公司治理规定,在我们完成首次公开发行后已经终止。

 

124

 

 

登记权

 

根据我们目前的股东协议,我们已授予我们的股东一定的登记权。下文说明了根据协议授予的登记权。

 

要求登记权。持有优先股股东所持至少30%可登记证券(以转换为基础)的持有人有权以书面形式要求我们提交一份登记声明,涵盖至少20%的可登记证券的登记,如果此次发行的预期总收益超过500万美元,则要求我们提交一份较低百分比的登记声明。在某些条件下,我们有权在收到发起持有人的请求后不超过90天的时间内推迟提交登记声明,但我们在任何12个月内不能超过一次行使延期权利,并且在此期间不能登记任何其他证券。我们没有义务进行三次以上的需求登记。

 

Piggyback注册权。如果我们建议为公开发行我们的证券提交登记声明,我们必须向我们的可登记证券的持有人提供一个机会,将其包括在这种登记中。如果任何包销发行的主承销商善意地认定,营销因素要求对包销的股票数量加以限制,则主承销商可将股票排除在登记和包销之外,登记和包销可能包括的股票数量应首先分配给我们,然后根据每个持有人当时持有的可登记证券的股份总数,按比例分配给每个持有人,然后分配给每个持有人,要求将其可登记证券列入登记声明,第三是其他证券的持有者。

 

表格F-3登记权。任何可登记证券的持有人可要求我们在F-3表格上提交无限数量的登记声明。我们将在切实可行的范围内尽快在F-3表格上登记证券。在某些条件下,我们有权在收到申请后不超过60天的时间内推迟提交登记声明,但在任何12个月期间,我们不能行使一次以上的延期权利,并且在这60天期间不能登记任何其他证券。我们没有义务在12个月内进行两次以上的F-3登记。

 

注册费用。我们将承担所有注册费用,但不包括承销折扣、销售佣金或适用的销售持有人特别顾问,与任何要求、搭载或F-3注册有关的费用。

 

债务的终止。我们在首次公开发行结束五周年时终止任何要求、附带或F-3表格登记的义务,或者,如果我们公司的法律顾问认为,根据《证券法》颁布的第144条规则,可登记证券的持有人提议出售的所有此类可登记证券可以在任何九十天内不经登记而出售。

 

就业协议和赔偿协议

 

见"项目6。董事、高级管理人员和雇员—— C.董事会惯例——雇佣协议和赔偿协议。”

 

股票激励计划

 

见"项目6。董事、高级管理人员和雇员—— B.董事和执行人员的薪酬——股票激励计划。

 

期权赠款

 

见"项目6。董事、高级管理人员和雇员—— B.董事和执行人员的薪酬——股票激励计划。

 

与其他关联方的其他交易

 

2019年,南京乐方智能Lite科技发展有限公司(简称“南京乐方”)为我们提供借款人获取和推荐服务。我们在2019年为南京乐方提供咨询服务。我们还向南京乐坊提供了贷款。截至2021年12月31日,我们有1,920万元人民币应付给南京乐方。截至2022年12月31日,我们有460万元人民币(合70万美元)应付给南京乐坊。

 

125

 

 

2019年,我们的董事会主席孙雷先生控制的实体珠海横琴闪云支付信息技术有限公司(“珠海横琴支付”)为我们提供支付处理服务。截至2020年12月31日和2021年12月31日,我们分别有470万元人民币和2.7万元人民币应付珠海横琴付款。自2022年12月31日起,孙雷先生不再是珠海横琴支付的控制人。

 

在2019年和2020年,我们从北京九灶科技有限公司(“北京九灶”)获得了金额为人民币90万元的借款人收购和转介服务,该公司是一家由自2019年12月起担任董事会主席的孙雷先生控制的实体。截至2020年12月31日和2021年12月31日,我们有20万元人民币和470万元人民币应付北京九灶。自2022年12月31日起,孙雷先生不再是北京久造的控制人。

 

2020年,我们收到了由董事会主席孙雷控制的实体杭州数云共进科技有限公司(简称“杭州数云”)提供的信用查询服务,金额为人民币40万元。截至2020年12月31日和2021年12月31日,我们分别有18,000元和18,000元应付杭州数云。自2022年12月31日起,孙雷先生不再是杭州数云的控制人。

 

截至2020年12月31日,我们有4,380万元人民币应付股权投资单位利基环球金融科技有限公司,这是一笔未支付的投资承诺。我们合并了利基全球金融科技有限公司。

 

截至2021年12月31日和2022年12月31日,我们有4,180万元人民币和6,780万元人民币应收股权投资单位海南晨曦投资咨询有限公司的款项,这是一笔关联方贷款。截至2022年12月31日,我们已全部注销这笔贷款的未偿还余额。2022年,海南晨曦为我们提供了保险代理服务。截至2021年12月31日和2022年12月31日,我们对海南晨曦的欠款为零,为人民币0.5百万元。

 

截至2022年12月31日,我们有2,500万元人民币应收股权投资单位——中国金牛(北京)投资咨询有限公司的款项,为关联方贷款。截至2022年12月31日,我们已全部注销这笔贷款的未偿还余额。

 

截至2022年12月31日,我们有3,000元人民币应付给我们的股权投资单位调标中海(北京)科技有限公司,这是未支付的出资。

 

c. 专家和律师的利益

 

不适用。

 

项目8。财务信息

 

a. 合并报表和其他财务资料

 

我们附上了作为本年度报告一部分提交的合并财务报表。

 

法律程序

 

2019年,我们通过直接贷款项目与中国人保合作。2019年11月,中国人保按照《合作协议》的约定停止向我们支付服务费。中国人保进一步就合作协议项下服务费的支付与我方发生争议。

 

2020年5月,我们对中国人保提起法律诉讼,向北京一家地方法院提交了一份诉状,指控其不履行《合作协议》项下的合同。我们与本案的法律顾问一起确定,中国人保违反了其在合作协议下的合同义务,因为它没有支付根据我们的直接贷款计划应支付给我们的服务费。我们要求中国人保支付约23亿元人民币,以弥补拖欠的服务费和相关的滞纳金损失。在我们对中国人保提起法律诉讼后,中国人保在广州一家当地法院对我们提起民事诉讼,声称《合作协议》下的第二次修订无效,因此中国人保没有义务支付任何未付服务费,并且根据《合作协议》向我们支付的部分服务费以及应计利息应退还中国人保。我们正在积极地维护我们对中国人保的权利,并针对中国人保在这些法律诉讼中对我们提出的索赔为我们自己辩护。然而,这两项诉讼都停留在事实调查、证据交换和反驳阶段,在这一阶段不可能确定这两项诉讼的结果。如果我们不能完全或部分胜诉,或未能与中国人保达成有利的和解,我们的经营业绩、财务状况、流动性和前景将受到重大不利影响。

 

126

 

 

自2019年12月以来,我们暂停了与中国人保在直接贷款计划下的新贷款方面的合作,并与其他融资担保公司签订了向机构融资合作伙伴提供担保服务的协议。

 

从2020年9月开始,我们和我们的某些现任和前任高级职员、董事和其他人被列为各种推定证券集体诉讼的被告,这些诉讼的标题为In re 玖富 Inc. Securities Litigation,Index No. 654654/2020(纽约州纽约州最高法院,2020年12月7日提交的修正申诉)(“州法院诉讼”)和Holland v. 玖富 Inc. et al.,No. 2:21-cv-00948(美国新泽西州地区法院,2022年1月3日提交的修正申诉)(“联邦法院诉讼”)。这两项诉讼都指控被告在我们的公开发行和披露中做出了错误陈述和遗漏,违反了联邦证券法。2023年3月6日,国家法院的诉讼被驳回,不存在偏见,原告被允许进行答辩。2023年4月5日,在州法院诉讼中提交了第二份修正申诉。州法院下令在2023年7月28日之前完成第二次修正申诉的驳回动议简报。2022年11月29日,联邦法院的诉讼被驳回,原告被允许进行答辩。2023年2月1日,在联邦法院诉讼中提交了第二份修正申诉。联邦法院下令在2023年5月17日之前完成第二次修正申诉的驳回动议简报。这两个案件仍处于初步阶段。

 

股息政策

 

我们的董事会在是否派发股息方面拥有完全的酌处权,但须遵守开曼群岛法律的规定,即我们的公司只能从利润或股份溢价中支付股息,而且在任何情况下,如果这将导致我们的公司在正常经营过程中无法支付到期债务,则永远不得支付股息。此外,我们的股东可以通过普通决议宣布股息,但股息不得超过我们董事会建议的数额。即使我们的董事会决定支付股息,形式、频率和金额将取决于我们未来的运营和收益、资本要求和盈余、一般财务状况、合同限制和董事会可能认为相关的其他因素。

 

我们目前没有任何计划在可预见的将来支付我们的普通股的现金股息。我们目前打算保留大部分(如果不是全部的话)可用资金和任何未来收益,以经营和扩大我们的业务。

 

我们是一家在开曼群岛注册的控股公司。我们可能依赖我们在中国的子公司的股息来满足我们的现金需求,包括向我们的股东支付股息。中国法规可能会限制我们的中国子公司向我们支付股息的能力。见"项目4。公司信息—— B.业务概况——法规——外汇管理条例——股利分配条例。

 

如果我们就我们的A类普通股支付任何股息,我们将把我们的美国存托凭证所代表的A类普通股应支付的股息支付给作为此类A类普通股的登记持有人的存托人,然后,存托人将按照这些美国存托凭证持有的美国存托凭证所代表的A类普通股的比例向我们的美国存托凭证持有人支付这些金额,但须遵守存款协议的条款,包括根据协议应支付的费用和开支。见"项目12。股票以外的证券的描述——美国存托股票的描述。”我们A类普通股的现金红利,如果有的话,将以美元支付。

 

127

 

 

b. 重大变化

 

除本年度报告其他部分所披露的情况外,自本年度报告所载经审计的合并财务报表之日起,我们未发生任何重大变化。

 

项目9。要约和上市

 

a. 发售及上市详情

 

见“— C.市场”。

 

b. 分配计划

 

不适用。

 

c. 市场

 

自2019年8月15日起,我们的美国存托凭证在纳斯达克全球市场上市。2023年1月18日,我们对美国存托凭证与A类普通股的比率进行了调整,从1股美国存托凭证与1股A类普通股的比率调整为1股美国存托凭证与20股A类普通股的比率。除另有说明外,本年度报告中的所有美国存托凭证和每股美国存托凭证数据均追溯适用于美国存托凭证比率变更为1股美国存托凭证兑换20股A类普通股的情形。我们的美国存托凭证交易代码为“JFU”。

 

d. 出售股东

 

不适用。

 

e. 稀释

 

不适用。

 

f. 发行费用

 

不适用。

 

项目10。补充资料

 

a. 股本

 

不适用。

 

b. 组织章程大纲及章程细则

 

以下是我们第六次修订及重申的组织章程大纲及章程细则及《公司法》(经修订)的重要条文的摘要,内容涉及我们普通股的重要条款。

 

我们公司的物件。根据我们第六次修订和重申的组织章程大纲和章程细则,我们公司的目标是不受限制的,我们有充分的权力和权力执行任何不受开曼群岛法律禁止的目标。

 

普通股。我们的普通股分为A类普通股和B类普通股。A类普通股和B类普通股的持有者拥有相同的权利,但投票权和转换权除外。我们的普通股是以记名形式发行的,并在我们的会员名册登记时发行。我们的非开曼群岛居民股东可以自由持有和投票。我们不得发行无记名股票。每股A类普通股有权投一票,每股B类普通股有权投五票,并可根据A类普通股持有人的选择转换为A类普通股。A类普通股在任何情况下都不能转换为B类普通股。当任何B类普通股的持有人将任何B类普通股出售、转让、转让或处置给该持有人的任何非关联公司时,或当任何B类普通股的控制权变更给任何并非该B类普通股的登记持有人的关联公司的人时,每一股该B类普通股将自动并立即转换为一股A类普通股。

 

128

 

 

股息。我们的普通股股东有权获得董事会宣布的股息。此外,我们的股东可以通过普通决议宣布股息,但股息不得超过我们的董事建议的数额。我们的第六份经修订及重订的组织章程大纲及章程细则订明,董事在建议或宣布任何股息前,可从合法可供分配的资金中,拨出他们认为适当的款项,作为一项或多于一项储备金,而该等储备金须由董事绝对酌情决定,适用于应付意外情况或平衡股息,或用于该等资金可适当运用的任何其他用途。根据开曼群岛法律,本公司只可从合法可动用的资金中宣布和支付股息,即从利润或我们的股票溢价账户中宣布和支付股息,但在任何情况下,如果这将导致本公司在正常经营过程中无法支付到期债务,我们均不得支付股息。

 

投票权。除非要求进行投票,否则任何股东大会的投票都是举手表决。该等会议的主席或任何一名或多于一名股东,如合共持有不少于10%的附于亲自出席或由代表出席的普通股总数的表决票,可要求进行投票表决。就所有须由股东投票表决的事项而言,每股A类普通股有权投一票,而每股B类普通股有权投五票。

 

股东大会所需的法定人数包括一名或多名出席或委托代理人出席的股东,他们持有的股份合计不少于本公司有权在股东大会上投票的已发行和未发行的有表决权股份所附表决权的三分之一。股东可以亲自出席,也可以通过代理人出席,如果股东是法律实体,则由其正式授权的代表出席。股东大会可由我们的董事会自行召集,或应持有股份的股东向董事提出的要求而召开,这些股份合计不少于我们公司有权在股东大会上投票的已发行和未发行股份所附表决权的三分之一;然而,我们第六次修订和重述的组织章程大纲和章程细则并不赋予我们的股东任何权利,使我们的股东有权将任何提案提交年度股东大会或非此类股东召集的临时股东大会。召开我们的年度股东大会和任何其他股东大会都需要提前至少七个日历日的通知。

 

由股东在会议上通过的普通决议,要求亲自或通过代理人出席大会的有权投票的股东所投普通股的简单多数票投赞成票,而特别决议要求亲自或通过代理人出席大会的有权投票的股东所投普通股的简单多数票投赞成票,而特别决议要求亲自或通过代理人出席大会的有权投票的股东所投普通股的普通股所投赞成票不少于三分之二。普通决议和特别决议也可以由本公司全体股东签署一致的书面决议通过,这是《公司法》和本公司第六次修订和重申的组织章程大纲和章程细则所允许的。如更改名称或更改第六份经修订及重订的组织章程大纲及章程细则等重要事项,均须作出特别决议。普通股持有人除其他外,可以普通决议将其股份分割或合并。

 

普通股的转让。在符合以下规定的限制下,我们的任何股东均可通过通常或普通形式的转让文书或董事会批准的任何其他形式转让其全部或任何普通股。

 

129

 

 

我们的董事会可全权酌情决定,拒绝登记任何未缴足股款或我们有留置权的普通股的转让。我们的董事会也可以拒绝登记任何普通股的转让,除非:

 

转让书已递交我方,并附有与之有关的普通股的证明书,以及我方董事会为证明转让人有权进行转让而合理要求的其他证据;

 

转让文书只涉及一类股份;

 

如有需要,转让文书须盖上适当的印章;

 

在转让给共同持有人的情况下,普通股转让给共同持有人的人数不超过四人;以及

 

就此向我们支付纳斯达克证券市场决定须支付的最高金额的费用,或我们的董事不时要求支付的较低金额的费用。

 

如我们的董事拒绝登记转让,他们须在递交转让文书的日期后三个历月内,向每名转让人及受让人送交拒绝登记的通知。

 

在符合纳斯达克证券市场所规定的任何通知后,转让登记可被暂停,并可在我们的董事会不时决定的时间和期间内关闭登记册,但在我们的董事会不时决定的任何历年内,转让登记不得被暂停,也不得在超过30个历日内关闭登记册。

 

清算。在本公司清盘时,如可供股东分配的资产足以在清盘开始时偿还全部股本,则盈余将按其在清盘开始时所持股份的面值,按比例分配给本公司股东,但须从有应付款项的股份中扣除因未付催缴款项或其他原因而须支付予本公司的所有款项。如果我们可供分配的资产不足以偿还全部实收资本,我们将分配这些资产,使亏损由我们的股东按其所持股份的面值比例承担。我们是一家根据《公司法》成立的“有限责任”公司,根据《公司法》,我们的会员的责任仅限于他们各自所持股份的未付金额(如果有的话)。我们第六份经修订和重申的组织章程大纲载有一项声明,即我们的会员的责任是如此有限。

 

股份追讨及没收股份。本公司董事会可不时在规定的付款时间之前至少14个历日向股东发出通知,要求股东支付其股份的任何未付款项。已被要求支付但仍未支付的股份将被没收。

 

普通股的赎回、回购和放弃。我们可以根据我们的选择或股东的选择,按照我们的董事会或股东的特别决议所确定的条款和方式发行股份,这些股份可以赎回。我们公司也可以回购我们的任何股份,条件是购买的方式和条款已经我们的董事会或股东的普通决议批准,或者得到我们第六次修订和重申的组织章程大纲和章程细则的授权。根据《公司法》,任何股份的赎回或回购可以从公司的利润中支付,也可以从为赎回或回购目的新发行的股份的收益中支付,或者从资本(包括股份溢价账户和资本赎回准备金)中支付,如果公司能够在支付后立即支付其在正常经营过程中到期的债务。此外,根据《公司法》,此类股份不得被赎回或回购(a)除非已全部付清,(b)如果此类赎回或回购将导致没有未发行股份,或(c)如果公司已开始清算。此外,本公司可接受无偿交出任何已缴足股款的股份。

 

股份权利的变更。如在任何时间,我们的股本被划分为不同类别的股份,则任何类别的股份所附带的全部或任何特别权利,可经该类别已发行股份的所有持有人书面同意,或经该类别股份的持有人在另一次会议上通过的普通决议批准,作出重大不利更改。除非该类别股份的发行条款另有明文规定,否则以优先股或其他权利发行的任何类别的股份的持有人所获授予的权利,不得因创设或发行与该现有类别股份同等地位的其他股份而被视为更改

 

130

 

 

增发股票。本公司第六次修订及重订的组织章程大纲及章程细则授权本公司董事会在现有授权但未发行的股份范围内,不时发行额外的普通股,由本公司董事会决定。

 

我们第六次修订及重申的组织章程大纲及章程细则,亦授权董事会不时订立一系列或多于一系列优先股,并就任何一系列优先股决定该系列优先股的条款及权利,包括:

 

系列的名称;

 

构成该系列的优先股的数量及其与面值不同的认购价格;

 

股息权、股息率、转换权、投票权;及

 

赎回的权利和条款以及清算优先权。

 

我们的董事会可以发行优先股,不需要我们的股东采取行动,在授权但未发行的范围内。发行这些股票可能会稀释普通股股东的投票权。

 

查阅簿册及纪录。根据开曼群岛法律,我们的普通股持有者没有一般权利查阅或获取我们的股东名单或公司记录的副本。(公司章程大纲及章程细则、按揭及押记登记册及股东通过的任何特别决议的副本除外)。根据开曼群岛法律,我们现任董事的姓名可在公司注册处进行查询。但是,我们将向股东提供年度经审计的财务报表。请参阅“在哪里可以找到更多信息”。

 

反收购条款。我们第六次修订和重申的组织章程大纲和章程细则的某些条款可能会阻止、延迟或阻止股东可能认为有利的公司或管理层控制权的变更,包括以下条款:

 

授权我们的董事会发行一个或多个系列的优先股,并指定这些优先股的价格、权利、优惠、特权和限制,而无需我们的股东进一步投票或采取行动;和

 

限制股东要求和召开股东大会的能力。

 

然而,根据开曼群岛的法律,我们的董事只可行使根据我们第六次修订和重申的组织章程大纲和章程细则授予他们的权利和权力,以达到适当的目的,并为他们认为真诚地符合我们公司的最佳利益。

 

股东大会和股东提案。我们的股东大会可在我们的董事会认为适当的开曼群岛内外举行。

 

作为一家被豁免的开曼群岛公司,《公司法》没有规定我们必须召开年度股东大会。我们第六次修订和重申的组织章程大纲和章程细则规定,我们可以(但没有义务)在每年举行一次大会,作为我们的年度大会。

 

年度股东大会和任何其他股东大会可以由我们的董事会或我们的董事长过半数召集。召开我们的年度股东大会和任何其他股东大会都需要提前至少七天通知。股东大会所需的法定人数由至少一名出席或委托代理人出席的股东组成,代表本公司有权在股东大会上投票的已发行和未发行股票所附表决权的不少于三分之一。

 

开曼群岛法律只规定股东有要求召开大会的有限权利,而没有规定股东有权将任何提案提交大会。

 

131

 

 

然而,这些权利可以在公司章程中规定。我们的第六份经修订及重订的组织章程大纲及章程细则,允许我们的股东要求召开股东特别大会,在此情况下,我们的董事有义务召开股东特别大会,并在该次会议上将所要求的决议付诸表决,但我们的股东持有的股份总数不少于我们公司有权在股东大会上投票的已发行及未发行股份所附表决权的三分之一,本公司第六次修订及重申的组织章程大纲及章程细则,并不赋予股东在股东周年大会或非股东特别大会上提出任何建议的权利。

 

选举及罢免董事

 

除非本公司在股东大会上另有决定,本公司第六条经修订和重申的章程规定本公司董事会将由不少于三名董事组成。现时并无有关董事在达到任何年龄限制时退休的条文。

 

董事有权委任任何人为董事,以填补董事会的临时空缺,或作为现有董事会的补充。我们的股东也可以通过普通决议委任任何人为董事。

 

董事可藉普通决议被免职,不论是否有因由。

 

此外,如任何董事(i)破产或与其债权人作出任何安排或组合,(ii)死亡或被发现精神不健全或变得精神不健全,(iii)向本公司发出书面通知而辞职,或(iv)无董事会特别许可而缺席连续三次董事会会议,而本公司董事会决议将其职位腾出,则该董事的职位须予腾出。

 

董事会议事程序

 

我们第六次修订及重订的组织章程大纲及章程细则订明,我们的业务须由董事会管理及经营。董事会会议所需的法定人数可由董事会确定,除非另有规定,否则为董事过半数。

 

本公司第六次经修订及重订的组织章程大纲及章程细则规定,董事会可行使本公司的一切权力,借入款项、抵押或押记本公司的全部或任何部分业务、财产及未收回的资本,以及在借入款项时发行债权证及其他证券,或作为本公司或任何第三方的任何债务、责任或义务的担保。

 

资本变动

 

我们的股东可不时藉普通决议:

 

增加我们的股本,按决议所规定的类别和数额将其分成股份;

 

合并并将我们的全部或任何股本分割为比我们现有股份数额更大的股份;

 

将我们现有的股份,或其中任何股份,细分为数额较少的股份,但在细分中,就每一减少的股份,已支付的款额与未支付的款额(如有的话)之间的比例,须与就减少的股份所产生的股份的比例相同;或

 

注销任何在决议通过之日尚未被任何人拿走或同意被任何人拿走的股份,并将我们的股本数额减去如此注销的股份数额。

 

132

 

 

本公司股东可藉特别决议,以任何法律许可的方式,减少本公司的股本或任何资本赎回储备,但须经开曼群岛大法院根据本公司要求作出的命令确认。

 

豁免公司。根据《公司法》,我们是一家受豁免的有限责任公司。《公司法》区分了普通居民公司和豁免公司。任何在开曼群岛注册但主要在开曼群岛以外经营业务的公司,均可申请作为豁免公司注册。获豁免公司的规定与普通公司的规定基本相同,但获豁免公司须:

 

无须向公司注册处处长提交股东周年申报表;

 

无须开放其成员登记册以供查阅;

 

无须举行股东周年大会;

 

可以发行可转让的、无记名的股票或者无面值的股票;

 

可就未来征收的任何税项取得保证(此种保证通常在第一种情况下为20年);

 

可在另一法域继续登记,并在开曼群岛撤销登记;

 

可注册为有限存续期公司;及

 

可注册为独立投资组合公司。

 

“有限责任”是指每个股东的责任限于该股东未支付的公司股份的金额(除非在特殊情况下,例如涉及欺诈、建立代理关系或非法或不正当目的或法院可能准备撕破或揭开公司面纱的其他情况)。

 

会员登记册。根据开曼群岛法律,我们必须保存一份成员登记册,登记册上应记有:

 

(i)各成员的姓名及地址,连同各成员所持股份的声明,以及各成员所持股份的已缴付或同意视为已缴付的款额,(ii)各成员所持股份的数目及类别,及(iii)各成员所持每一有关类别的股份是否根据公司组织章程细则有投票权,如有,该等投票权是否有条件;

 

任何人的姓名作为会员记入注册纪录册的日期;及

 

任何人不再是会员的日期。

 

根据开曼群岛法律,本公司的会员登记册是其中所列事项的初步证据(即会员登记册将就上述事项提出事实推定,除非被反驳),而在会员登记册上登记的会员应被视为开曼群岛法律的事项,拥有与其在会员登记册上的名称相对应的股份的法定所有权。首次公开发行结束后,本公司的会员名册将立即更新,以记录并实施本公司向作为保管人的保管人(或其代名人)发行A类普通股的事宜。一旦我们的股东名册更新,登记在股东名册上的股东,将被视为对在股东名册上与其姓名相对应的股份拥有合法所有权。

 

如任何人的姓名被错误地记入或遗漏在我们的会员名册内,或任何人已不再是我们公司的会员,如有任何欠妥或不必要的迟延记入名册的事实,受委屈的人或会员(或我们公司或我们公司本身的任何会员)可向开曼群岛大法院申请命令更正该名册,而法院可拒绝该申请,或如信纳案件的公正性,发出命令,要求更正登记册。

 

133

 

 

公司法的差异

 

《公司法》在很大程度上源自较早的英格兰《公司法》,但没有遵循联合王国最近颁布的法律,因此,《公司法》与现行的《英格兰公司法》之间存在显着差异。此外,《公司法》不同于适用于美国公司及其股东的法律。下文概述了适用于我们的《公司法》条款与适用于在美国注册的公司及其股东的类似法律条款之间的某些重大差异。

 

合并和类似安排。《公司法》允许开曼群岛公司之间以及开曼群岛公司和非开曼群岛公司之间的合并和合并。为此,(a)“合并”是指两个或两个以上的组成公司合并,并将其经营、财产和负债归属于作为存续公司的其中一家公司;(b)“合并”是指两个或两个以上组成公司合并为一家合并公司,并将这些公司的经营、财产和负债归属于合并后的公司。为了实施这种合并或合并,每个组成公司的董事必须批准一份合并或合并的书面计划,然后必须由(a)每个组成公司的股东的特别决议授权,以及(b)该组成公司的组织章程中可能指明的任何其他授权。合并或合并的书面计划必须连同一份关于合并或存续公司的偿付能力的声明、一份关于每个组成公司的资产和负债的声明、一份关于将向每个组成公司的成员和债权人提供合并或合并证书副本的承诺以及合并或合并的通知将在开曼群岛宪报上公布的承诺一并提交公司注册处处长。持不同意见的股东有权获得其股份的公允价值(如果双方未达成协议,将由开曼群岛法院确定),但须遵守规定的程序,但有某些例外。按照这些法定程序进行的合并或合并不需要法院批准。

 

除了与合并和合并有关的法律规定外,《公司法》还载有一些法律规定,便利通过安排计划对公司进行重组和合并,条件是该安排须经拟与之作出安排的每一类股东或债权人的多数同意,而且这些股东或债权人还必须代表每一类股东或债权人(视情况而定)价值的四分之三,这些股东或债权人亲自或委托代理人出席某一或某一类会议并参加表决,为此目的召开的会议。会议的召开以及随后的安排必须得到开曼群岛大法院的批准。虽然持不同意见的股东有权向法院表明不应批准交易的观点,但如果开曼群岛大法院确定:

 

关于法定多数票的法定规定已得到满足;

 

股东在有关的会议上得到了公平的代表,法定多数派是在不强迫少数派促进有损于该类别利益的情况下真诚地行事;

 

该安排可由该类别的聪明及诚实的人就其利益行事而合理地批准;及

 

根据《公司法》的其他一些条款,这种安排不会受到更恰当的制裁。

 

《公司法》还包含一项强制收购的法定权力,这可能有助于在要约收购时“挤出”持不同意见的少数股东。当要约在四个月内被受影响股份的90%的持有人提出并接受时,要约人可在自该四个月期限届满之日起的两个月期限内,要求剩余股份的持有人按照要约的条款将该等股份转让给要约人。可以向开曼群岛大法院提出反对,但如果要约已经得到批准,除非有欺诈、恶意或串通的证据,否则这种反对不太可能成功。

 

如果一项安排和重组因此获得批准,或者如果一项要约被提出并被接受,持不同意见的股东将不享有与评估权类似的权利,否则,特拉华州公司的持不同意见的股东通常可以获得评估权,从而有权以司法确定的股票价值获得现金付款。

 

134

 

 

股东诉讼。原则上,我们通常是起诉我们作为一家公司所犯错误的适当原告,而作为一般规则,小股东通常不会提起派生诉讼。然而,基于英国的权威(在开曼群岛极有可能是具有说服力的权威),开曼群岛法院可以预期(并且曾经有机会)遵循和适用普通法原则(即Foss诉Harbottle案中的规则及其例外情况),以便允许少数股东发起针对我们公司的集体诉讼或以我们公司的名义发起的派生诉讼,以质疑:

 

(a) 公司的行为或提议是违法或越权的;

 

(b) 被控诉的行为虽然不是越权行为,但只有在未经简单多数票授权的情况下才能正式生效;以及

 

(c) 那些控制该公司的人正在“对少数人进行欺诈”。

 

董事及执行人员的赔偿及责任限制。开曼群岛法律并不限制公司章程大纲和章程细则对高级职员和董事的赔偿作出规定的程度,除非开曼群岛法院认为任何此种规定违反公共政策,例如对民事欺诈或犯罪后果作出赔偿。我们的第六份经修订及重申的组织章程大纲及章程细则,要求我们就我们的高级人员及董事的行动、法律程序、费用、收费、开支、损失、损害或以他们的身分所招致的法律责任作出赔偿,除非这些损失或损害是由于该等董事或高级人员的不诚实、故意失责或欺诈所致。这一行为标准一般与《特拉华总公司法》所允许的特拉华州公司相同。

 

此外,我们已与董事及执行人员订立补偿协议,向这些人士提供超出第六份经修订及重订的组织章程大纲及章程细则的额外补偿。

 

根据上述条款,我们的董事、高级管理人员或控制我们的人可能被允许就《证券法》引起的责任进行赔偿,我们已被告知,根据美国证券交易委员会的意见,这种赔偿违反了《证券法》中所述的公共政策,因此是不可执行的。

 

董事的受托责任。根据特拉华州公司法,特拉华州公司的董事对公司及其股东负有受托责任。这项义务有两个组成部分:注意义务和忠诚义务。注意义务要求董事本着诚信行事,在类似情况下,通常谨慎的人也会谨慎行事。根据这项职责,董事必须告知自己,并向股东披露与重大交易有关的所有可合理获得的重要信息。忠诚义务要求董事以他合理地认为符合公司最佳利益的方式行事。他不得利用公司职务谋取私利。这一义务禁止董事自行交易,并规定公司及其股东的最佳利益优先于董事、高级职员或控股股东拥有的任何利益,而这些利益一般不为股东所共有。一般而言,董事的行动须推定为在知情的基础上,本着诚意及诚实地相信所采取的行动符合法团的最佳利益而作出。然而,这一推定可被违反一项信托义务的证据所反驳。如果董事就某项交易提出此种证据,该董事必须证明该交易在程序上的公正性,并证明该交易对公司具有公允价值。

 

根据开曼群岛法律,开曼群岛公司的董事是该公司的受托人,因此,他对该公司负有以下义务:本着公司最佳利益的诚意行事的义务,不因其董事职务而赚取个人利润的义务(除非该公司允许他这样做),在公司的利益与他的个人利益或他对第三者的责任发生冲突时,不得使自己处于某一位置的责任,以及为该等权力的目的而行使权力的责任。开曼群岛一家公司的一名董事对该公司负有一项责任,那就是要以娴熟的技巧和谨慎的态度行事。过去曾认为,董事在执行其职责时,无须表现出比他的知识和经验的人所能合理预期的更高的技能。然而,英格兰法院和英联邦法院在所需技能和照顾方面已朝着客观标准迈进,开曼群岛很可能会遵循这些权威。

 

135

 

 

书面同意的股东诉讼。根据《特拉华州一般公司法》,公司可以通过修改公司注册证书,取消股东通过书面同意采取行动的权利。开曼群岛法律和我们第六次修订和重申的组织章程大纲和章程细则规定,股东可通过一项一致的书面决议批准公司事项,该决议由本应有权在不举行会议的情况下在大会上就此事项进行表决的每一股东签署或代表其签署。

 

股东提案。根据《特拉华州一般公司法》,股东有权将任何提案提交年度股东大会,但须符合管理文件中的通知规定。董事会或管理文件中授权召开特别会议的任何其他人可以召开特别会议,但股东可以不召开特别会议。

 

开曼群岛法律只规定股东有要求召开大会的有限权利,而没有规定股东有权将任何提案提交大会。然而,这些权利可以在公司章程中规定。我们第六次修订和重申的组织章程大纲和章程细则允许我们的股东持有的股份合计不少于我们公司已发行和未发行股份所附表决权的三分之一,有权在股东大会上投票要求召开股东大会,在这种情况下,我们的董事应召开一次特别股东大会。除了这一要求召开股东大会的权利外,我们第六次修订和重申的公司章程并没有赋予我们的股东在年度股东大会或特别股东大会之前提出提案的其他权利,而这些股东并没有召开特别股东大会。作为一家被豁免的开曼群岛公司,我们没有法律义务召开股东周年大会。

 

累积投票。根据《特拉华州一般公司法》,除非公司的公司注册证书有具体规定,否则不允许对董事选举进行累积投票。累积投票可能有助于少数股东在董事会中的代表权,因为它允许少数股东将股东有权获得的所有选票投给一名董事,这增加了股东在选举该董事方面的投票权。开曼群岛的法律没有禁止累积投票,但我们第六次修订和重申的组织章程大纲和章程细则没有规定累积投票。因此,在这个问题上,我们的股东没有得到比特拉华州公司的股东更少的保护或权利。

 

董事免职。根据《特拉华总公司法》,拥有分类董事会的公司的董事只有在有权投票的已发行股份的多数同意的情况下,才可因由被免职,除非公司证书另有规定。根据我们第六次修订和重申的组织章程大纲和章程细则,董事可以通过股东的普通决议,在有理由或无理由的情况下被罢免。此外,如董事(i)破产或与其债权人作出任何安排或组合;(ii)死亡或被发现精神不健全或变得精神不健全;(iii)向公司发出书面通知而辞职;(iv)未经董事会特别许可而缺席董事会连续三次会议,而董事会决议将其职位空缺;或(v)根据经修订及重列的第六次组织章程大纲及章程细则的任何其他条文而被免职。

 

与有关股东的交易。《特拉华州一般公司法》载有一项适用于特拉华州公司的企业合并法规,根据该法规,除非该公司通过修改其公司注册证书明确选择不受该法规管辖,否则禁止该公司在该人成为相关股东之日起三年内与“相关股东”进行某些企业合并。感兴趣的股东通常是指在过去三年内拥有或拥有目标公司15%或以上的已发行有表决权股份的个人或集团。这会限制潜在收购者对收购目标进行两级出价的能力,在这种出价中,所有股东都不会得到平等对待。除其他事项外,如果在该股东成为有关股东之日之前,董事会批准了导致该人成为有关股东的企业合并或交易,则该规约不适用。这鼓励特拉华州公司的任何潜在收购者与收购目标的董事会协商任何收购交易的条款。

 

136

 

 

开曼群岛法律没有类似的法规。因此,我们无法利用特拉华州企业合并法规提供的保护类型。然而,尽管开曼群岛法律并不规范公司与其重要股东之间的交易,但公司董事必须遵守他们根据开曼群岛法律对公司负有的受托责任,包括有义务确保他们认为任何此类交易都是真诚的,符合公司的最佳利益,并且是为了适当的目的而进行的,而不是构成对少数股东的欺诈。

 

解散;清盘。根据《特拉华总公司法》,除非董事会批准解散提议,解散必须得到持有公司100%总投票权的股东的批准。只有由董事会发起解散,才能以公司已发行股份的简单多数通过。特拉华州法律允许特拉华州公司在其公司注册证书中列入与董事会发起的解散有关的绝对多数投票要求。

 

根据开曼群岛法律,公司可以根据开曼群岛法院的命令或其成员的特别决议清盘,如果公司无力偿还到期债务,则可根据其成员的普通决议清盘。法院有权在若干具体情况下下令清盘,包括法院认为这样做是公正和公平的。根据《公司法》和我们第六次修订和重申的公司章程,我们的公司可以由我们的股东通过特别决议解散、清算或清盘,或者以我们的公司无力偿还到期债务为基础通过普通决议。

 

股份权利的变更。根据《特拉华总公司法》,除非公司注册证书另有规定,否则公司可在获得该类别已发行股份的多数同意的情况下,对该类别股份的权利进行实质性的不利变更。根据开曼群岛法律和我们第六次修订和重述的公司章程,如果我们的股本被分成一类以上的股份,我们可以在得到该类别已发行股份所有持有人的书面同意或在该类别股份持有人单独会议上通过的普通决议的批准下,改变该类别所附带的权利。

 

管理文件的修订。根据《特拉华州一般公司法》,除非公司注册证书另有规定,公司的管理文件可经有权投票的已发行股份的多数同意而修改。根据《公司法》,我们第六次修订和重申的组织章程大纲和章程细则只能通过股东的特别决议进行修订。

 

非居民或外国股东的权利。我们第六次修订和重申的组织章程大纲和章程细则对非居民或外国股东持有或行使我们股票投票权的权利没有任何限制。此外,在我们第六次修订及重申的组织章程大纲及章程细则中,并没有任何条文规定我们公司须披露超过任何特定所有权门槛的股东所有权。

 

c. 材料合同

 

除了在正常业务过程中和“项目4”中所述以外,我们没有签订任何重要合同。关于公司的资料,"第7项。主要股东和关联方交易——关联方交易”,或本年度报告中表格20-F的其他部分。

 

d. 外汇管制

 

见"项目4。公司信息—— B.业务概况——监管——外汇相关监管、股利分配相关监管、员工股票激励计划相关监管。”

 

137

 

 

e. 税收

 

以下摘要概述了投资于我们的美国存托凭证或普通股的开曼群岛、中国和美国联邦所得税的重大后果,其依据是截至本年度报告发布之日生效的法律及其相关解释,所有这些解释均可能发生变化。本摘要不涉及与投资于我们的美国存托凭证或普通股有关的所有可能的税务后果,例如根据美国州和地方税法或根据开曼群岛、中华人民共和国和美国以外司法管辖区的税法产生的税务后果。

 

开曼群岛税务

 

开曼群岛目前不根据利润、收入、收益或增值对个人或公司征税,也不征收遗产税或遗产税。除了在开曼群岛管辖范围内或在开曼群岛管辖范围内执行后可能适用的印花税以外,开曼群岛政府不征收可能对我们具有重大意义的其他税项。开曼群岛不是适用于向本公司支付或由本公司支付的任何款项的任何双重征税条约的缔约国。开曼群岛没有外汇管制条例或货币限制。

 

在开曼群岛,就我们的普通股和美国存托凭证支付股息和资本将不需要缴税,向我们的普通股或美国存托凭证的任何持有者支付股息或资本将不需要缴纳预扣税,从我们的普通股或美国存托凭证的处置中获得的收益也不需要缴纳开曼群岛所得税或公司税。

 

中华人民共和国税务

 

根据《中华人民共和国企业所得税法》及其实施细则,在中国境外设立并在中国境内有“实际管理机构”的企业被视为居民企业。实施细则将“事实上的管理机构”定义为对企业的业务、生产、人员、账目和财产实行全面、实质性控制和全面管理的机构。2009年4月,国家税务总局发布了第82号文,其中规定了确定在境外注册的中国控制企业的“事实上的管理机构”是否位于中国境内的特定标准。尽管本通知仅适用于由中国企业或中国企业集团控制的离岸企业,而不适用于由中国个人或外国人控制的企业,但该通知中规定的标准可能反映了国家税务总局关于在确定所有离岸企业的税务居民身份时应如何适用“事实上的管理机构”文本的总体立场。根据82号文,中国企业或中国企业集团控制的境外注册企业,只有在满足以下所有条件的情况下,其“事实上的管理机构”在中国境内,才被视为中国税务居民:(i)日常经营管理的主要地点在中国;(ii)有关企业财务和人力资源事项的决定是由中国境内的组织或人员作出或须经其批准的;(iii)企业的主要资产、会计账簿和记录、公司印章,(四)至少50%的有表决权的董事会成员或高级管理人员惯常居住在中国。

 

我们认为,就中国税务而言,玖富公司不是中国居民企业。玖富公司并非由中国企业或中国企业集团控制,我们认为玖富公司不符合上述所有条件。玖富公司是一家在中国境外注册成立的公司。作为一家控股公司,其关键资产是其在其子公司的所有权权益,其关键资产位于中国境外,其记录(包括董事会决议和股东决议)保存在中国境外。此外,我们未发现任何公司结构与我们类似的境外控股公司被中国税务机关视为中国“居民企业”。然而,企业的税务居民身份须由中国税务机关确定,对“事实上的管理机构”一词的解释仍存在不确定性。

 

138

 

 

如果中国税务机关在企业所得税方面认定玖富公司是中国居民企业,我们可能需要从支付给非居民企业股东(包括我们的美国存托凭证持有人)的股息中预扣10%的预扣税。此外,非居民企业股东(包括我们的美国存托凭证持有人)可能需要为出售或以其他方式处置美国存托凭证或普通股所获得的收益缴纳10%的中国税,前提是这些收益被视为来自中国境内。目前尚不清楚,如果我们被确定为中国居民企业,我们的非中国个人股东(包括我们的美国存托凭证持有人)是否需要为这些非中国个人股东获得的股息或收益缴纳任何中国税。如果中国对这些股息或收益适用任何税收,则一般适用20%的税率,除非根据适用的税收协定可以降低税率。然而,如果玖富公司被视为中国居民企业,玖富公司的非中国股东是否能够要求享受其税收居住国与中国之间的任何税收协定的好处也不清楚。请参阅“风险因素——与在中国内地和香港开展业务相关的风险——如果我们在中国所得税方面被归类为中国居民企业,这种分类可能会对我们和我们的非中国股东或美国存托凭证持有人造成不利的税务后果。”

 

如果我们的开曼群岛控股公司玖富公司不被视为中国居民企业,我们的美国存托凭证和非中国居民的普通股的持有者将不会因我们分配的股息或出售或以其他方式处置我们的股票或美国存托凭证而获得的收益而被征收中国所得税。但是,根据国家税务总局第7号公告和国家税务总局第37号公告,非居民企业通过处置境外控股公司的股权,间接转让应税资产,尤其包括在中国居民企业的股权,进行“间接转让”的,作为转让方的非居民企业或者直接拥有该应税资产的受让人或者中国实体,可以向有关税务机关报告这种间接转让。根据“实质重于形式”的原则,如果境外控股公司缺乏合理的商业目的,并且是为了减少、避免或推迟缴纳中国税款而设立的,中国税务机关可以不予考虑。因此,这种间接转让产生的收益可能需要缴纳中国企业所得税,转让方有义务代扣适用的税款,目前,转让中国居民企业股权的税率为10%。然而,SAT Public Notice 7还包括集团内部重组和通过公开证券市场买卖股票的安全港。我们和我们的非中国居民投资者可能被要求提交报税表并根据SAT公告7和SAT公告37被征税,我们可能被要求花费宝贵的资源来遵守SAT公告7和SAT公告37,或者确定我们不应根据这些公告被征税。见"项目3。关键信息—— D.风险因素——与在中国内地和香港开展业务相关的风险——我们在中国居民企业的非中国控股公司间接转让其股权方面面临不确定性。”

 

香港税务

 

我们的美国存托凭证及普通股股东的收入及资本收益的税务,须受香港的法律及惯例,以及我们的美国存托凭证及普通股股东为香港居民或须缴税的司法管辖区的法律及惯例所规限。以下有关香港法例有关税务条文的摘要,是以现行法律及惯例为基础,可能会有所变动,并不构成法律或税务建议。讨论并不涉及与投资于我们的美国存托凭证和普通股有关的所有可能的税务后果。因此,我们的美国存托凭证和普通股的持有者应就投资于我们的美国存托凭证和普通股持有者的税务后果咨询其自己的税务顾问。讨论的依据是自本年度报告之日起生效的法律及其相关解释,所有这些都可能发生变化。香港与美国之间并无现行的互惠税务协定。

 

股息税

 

根据香港税务局的现行做法,本公司派发的股息在香港无须缴付任何税项。

 

资本利得和利润税

 

香港并无就出售物业(例如我们的普通股)的资本收益征收任何税项。然而,在香港经营某行业、专业或业务的人出售财产所得,如该等收益来自香港或产生于香港,则须征收香港利得税,对法团和非法团企业分别按16.5%和15%的税率征收,对个人最高按15%的税率征收。因此,在香港经营业务或买卖或买卖证券的人出售我们的美国存托凭证和普通股所取得的交易收益,可能会产生香港利得税的法律责任。

 

139

 

 

印花税

 

香港印花税现时按股份的代价或市值两者中较高者按0.13%的从价税率征收,买方须就每宗购买股份及卖方须就每宗出售股份缴付印花税。如其中一方是香港以外的居民,并未缴付其应缴的从价税,则未缴付的税款将在转让书(如有的话)上评估,并由受让人缴付。在香港境外转让我们的美国存托凭证和普通股时,无须缴付香港印花税。

 

遗产税

 

《2005年税务(废除遗产税)条例》于2006年2月11日在香港生效。凡于二零零六年二月十一日或之后死亡的普通股股东,如申请获授予代表,则无须缴付香港遗产税,亦无须出示遗产税清关文件。

 

美国联邦所得税考虑因素

 

以下讨论概述了一般适用于根据经修订的1986年《美国国内税收法》(“法典”)持有美国存托凭证或普通股作为“资本资产”(一般是为投资而持有的财产)的美国持有者对美国存托凭证或普通股的所有权和处置的美国联邦所得税考虑。这一讨论是以现有的美国联邦税法为基础的,该法律可能有不同的解释或变化,可能具有追溯效力。不能保证美国国税局或法院不会采取相反的立场。此外,本讨论不涉及美国联邦遗产、赠与、联邦医疗保险和最低税收考虑,任何预扣或信息报告要求,包括根据《守则》第1471至1474条,或任何州、地方和非美国税收考虑,与我们的美国存托凭证或普通股的所有权或处置有关)。

 

以下摘要不涉及美国联邦所得税的所有方面,这些方面可能对特定投资者的个人情况或对处于特殊税务情况的人很重要,例如:

 

银行和其他金融机构;

 

保险公司;

 

养恤金计划;

 

合作社;

 

受监管的投资公司;

 

房地产投资信托;

 

经纪-交易商;

 

选择采用按市值计价的会计方法的交易者;

 

某些前美国公民或长期居民;

 

免税实体(包括私人基金会);

 

根据任何雇员购股权或以其他方式作为补偿而购买其美国存托凭证或普通股的人;

 

将持有其美国存托凭证或普通股作为跨式、对冲、转换、建设性出售或其他综合交易的一部分的投资者,以支付美国联邦所得税;

 

因在美国境外从事贸易或业务而持有其美国存托凭证或普通股的人;

 

实际或建设性地拥有代表我们股票10%或以上的美国存托凭证或普通股的人(通过投票或价值);

 

拥有美元以外的功能货币的投资者;

 

合伙企业或作为美国联邦所得税目的的合伙企业应纳税的其他实体,或通过这些实体持有美国存托凭证或普通股的人,

 

所有这些人都可能受到与下文讨论的税收规则大不相同的税收规则的约束。

 

140

 

 

我们敦促每位美国股东就美国联邦税收适用于其特定情况,以及我们的美国存托凭证或普通股的所有权和处置的州、地方、非美国和其他税务考虑征询其税务顾问的意见。

 

一般

 

为了本讨论的目的,“美国持有者”是我们的美国存托凭证或普通股的受益所有人,即,为了美国联邦所得税的目的:

 

是美国公民或居民的个人;

 

在美国或其任何州或哥伦比亚特区的法律下成立或组建的公司(或为美国联邦所得税目的被视为公司的其他实体);

 

为美国联邦所得税的目的,其收入包括在总收入中的遗产,无论其来源如何;或

 

信托(A)的管理受美国法院的主要监督,并且有一名或多名美国人有权控制信托的所有重大决定,或(B)在其他情况下有效地选择根据《守则》被视为美国人。

 

如果合伙企业(或在美国联邦所得税方面被视为合伙企业的其他实体)是我们的美国存托凭证或普通股的受益所有人,合伙企业合伙人的税务待遇通常取决于合伙人的地位和合伙企业的活动。我们促请持有我们的美国存托凭证或普通股的合伙企业及其合伙人就投资于我们的美国存托凭证或普通股的事宜咨询其税务顾问。

 

就美国联邦所得税而言,美国存托凭证持有人一般被视为美国存托凭证所代表的基础股份的受益所有人。本讨论的其余部分假定,我们的ADS的美国持有者将受到这种对待。因此,为美国存托凭证存入或取出普通股一般不需要缴纳美国联邦所得税。

 

被动外国投资公司的考虑

 

一家非美国公司,如本公司,将成为任何纳税年度的美国联邦所得税PFIC,如果(i)该年度总收入的75%或以上由某些类型的“被动”收入组成,或(ii)该年度资产价值的50%或以上(通常根据季度平均数确定)可归属于产生或持有用于产生被动收入的资产。为此目的,现金和随时可转换为现金的资产被归类为被动资产,我们的商誉和其他未入账的无形资产在确定我们的资产价值时通常会被考虑在内。除其他外,被动收入一般包括股息、利息和相当于利息、租金、特许权使用费的收入,以及处置被动资产的收益。我们将被视为拥有资产的比例份额,并从我们直接或间接拥有25%或以上(按价值计算)股票的任何其他公司的收入中获得比例份额。

 

尽管这方面的法律并不完全清楚,但我们将我们的VIE及其子公司视为美国联邦所得税目的的所有,因为我们控制它们的管理决策,并有权享受与这些实体相关的几乎所有经济利益。因此,我们将他们的经营业绩合并到我们的合并美国公认会计原则财务报表中。

 

根据我们的美国存托凭证的市场价格以及我们的资产的性质和构成(特别是保留大量现金、存款和投资),我们认为,在截至2022年12月31日的应纳税年度,我们是美国联邦所得税的PFIC,在截至12月31日的当前应纳税年度,我们很可能是PFIC,2023年,除非我们的美国存托凭证的市场价格上涨和/或我们将大量现金和我们持有的其他被动资产投资于产生或为产生非被动收入而持有的资产。

 

如果我们是PFIC的任何一年,美国持有者持有我们的美国存托凭证或普通股,我们一般会在该美国持有者持有我们的美国存托凭证或普通股的所有后续年份继续被视为PFIC,除非我们不再是PFIC,并且该美国持有者就美国存托凭证或普通股作出“视为出售”的选择。如果我们在当前纳税年度或以后的任何纳税年度被归类为PFIC,那么适用的美国联邦所得税规则将在下面的“被动外国投资公司规则”中讨论。

 

141

 

 

股息

 

根据下文“被动外国投资公司规则”中的讨论,根据美国联邦所得税原则,从我们的当期或累计收益和利润中为我们的美国存托凭证或普通股支付的任何分配(包括任何中国预扣税款的金额)的总额,通常将作为美国持有人实际或推定收到的股息收入(如果是普通股)或存托银行(如果是美国存托凭证)当天的股息收入计入美国持有人的总收入。因为我们不打算根据美国联邦所得税原则来决定我们的收入和利润,所以我们支付的任何分配通常都会被视为美国联邦所得税的“股息”。从我们的美国存托凭证或普通股收到的股息,将不能获得公司从美国公司收到的股息所允许的股息扣除。

 

个人和其他非公司美国股东可能需要按照适用于“合格股息收入”的较低资本利得税率纳税,只要满足某些条件,包括(1)支付股息的美国存托凭证或普通股可以在美国的成熟证券市场上随时交易,或者,如果我们被视为中国税法规定的中国居民企业,我们有资格享受美国-中国所得税条约(“条约”)的好处,(2)在支付股息的应课税年度或前一应课税年度,我们既不是私人股本投资公司,也不是就美国持有人(如上文及下文所述)而言的私人股本投资公司,而(3)某些持有期及其他规定是符合的。美国存托凭证在纳斯达克全球市场上市,这是美国的一个成熟的证券市场,只要美国存托凭证继续在纳斯达克全球市场上市,就可以在成熟的证券市场上交易。我们不能保证,在未来几年,美国存托凭证将继续被视为在成熟的证券市场上易于交易。由于普通股不会在美国交易所上市,我们不认为普通股的股息不会被视为合格股息。

 

就美国的外国税收抵免而言,我们的美国存托凭证或普通股的股息一般将被视为来自外国的收入,一般将构成被动类别的收入。如果根据《中国企业所得税法》,我们被视为中国居民企业,美国股东可能需要为美国存托凭证或普通股支付的股息缴纳中国预扣税(见“第10项。附加信息— E.税收—中华人民共和国税收”)。根据美国持有者的具体事实和情况,并受制于一些复杂的条件和限制,对于不超过条约规定的任何适用税率的股息,中国的预扣税款可被视为外国税款,有资格抵减美国持有者的美国联邦所得税责任。美国持有人如果不选择为外国预扣税款申请外国税收抵免,则可以就此种预扣税款申请美国联邦所得税减免,但仅限于该持有人选择为所有可抵扣的外国所得税申请减免的一年。管理外国税收抵免的规则是复杂的,敦促每个美国持有者就其特定情况下外国税收抵免的可获得性咨询其税务顾问。

 

如上所述,我们认为,在截至2022年12月31日的应纳税年度,我们是美国联邦所得税的PFIC,而在截至2023年12月31日的当前应纳税年度,我们很可能是PFIC。我们促请美国股东谘询他们的税务顾问,以了解在他们的特殊情况下,就我们的ADS或普通股所支付的股息是否有较低的税率。

 

出售或其他处置

 

根据下文“被动外国投资公司规则”中的讨论,美国持有人一般会在出售或以其他方式处置我们的美国存托凭证或普通股时确认收益或损失,金额等于处置实现的金额与美国持有人在此类美国存托凭证或普通股中调整后的税基之间的差额。收益或损失一般为资本收益或损失,持有美国存托凭证或普通股超过一年的个人和其他非公司美国股东一般有资格享受减税。资本损失的可扣除性可能受到限制。美国持有者确认的任何此类收益或损失通常将被视为外国税收抵免限制目的的美国来源收入或损失,这通常将限制外国税收抵免的可用性。

 

142

 

 

如“项目10”所述。附加信息—— E.税收——中华人民共和国税收,“如果我们根据中国企业所得税法被视为中国居民企业,处置美国存托凭证或普通股的收益可能需要缴纳中国所得税,而且通常来自美国,这可能会限制我们获得外国税收抵免的能力。”如果美国持有者有资格享受《条约》的利益,该持有者可以选择将此种收益视为《条约》规定的中国来源收入。然而,根据最近颁布的美国财政部条例,如果美国持有者没有资格享受《条约》的好处或不选择适用《条约》,那么该持有者可能无法申请外国税收抵免,因为中国对处置美国存托凭证或普通股征收的任何税款。关于外国税收抵免和外国税收扣除的规则是复杂的。美国持有者应根据他们的具体情况,包括他们是否有资格享受《条约》规定的福利,以及最近颁布的美国财政部条例的潜在影响,就是否可获得外国税收抵免或扣除问题咨询他们的税务顾问。

 

如上所述,我们认为,在截至2022年12月31日的应纳税年度,我们是美国联邦所得税的PFIC,而在截至2023年12月31日的当前应纳税年度,我们很可能是PFIC。我们促请美国股东在特定情况下,就出售或以其他方式处置我们的美国存托凭证或普通股的税务考虑,咨询他们的税务顾问。

 

被动外资公司规则

 

如上所述,我们认为,在截至2022年12月31日的应纳税年度,我们是PFIC,而在截至2023年12月31日的当前应纳税年度,我们很可能被归类为PFIC。如果我们是美国持有者持有我们的美国存托凭证或普通股的任何纳税年度的PFIC,并且除非美国持有者做出按市值计价的选择(如下所述),美国持有者通常会对(i)我们向美国持有者进行的任何超额分配(这通常是指在一个纳税年度内支付给美国持有者的任何分配,超过前三个纳税年度支付的平均年度分配的125%,如果更短,美国股东对美国存托凭证或普通股的持有期),以及(ii)出售或以其他方式处置美国存托凭证或普通股所实现的任何收益。根据PFIC规则:

 

超额分配或收益将在美国股东持有美国存托凭证或普通股期间按比例分配;

 

分配给当前纳税年度的金额,以及在我们作为PFIC的第一个纳税年度(每个“PFIC前年度”)之前的美国持有者持有期的任何纳税年度,将作为普通收入纳税;

 

分配给前一个应纳税年度(PFIC前年度除外)的金额,将按该年度对个人或公司适用的最高税率征税(视情况而定);以及

 

一般适用于少缴税款的利息费用,将对前一个纳税年度的应缴税款征收,PFIC之前的年度除外。

 

如果我们是一个PFIC,在任何一年期间,美国持有者持有我们的ADS或普通股,我们一般将继续作为一个PFIC,对美国持有者在以后的所有年期间,美国持有者拥有ADS或普通股。然而,如果我们不再是PFIC,只要美国持有者没有作出如下所述的按市值计价的选择,该美国持有者可以通过对ADS或普通股(如适用)作出“视同出售”的选择,来避免PFIC制度的某些不利影响。如果作出这种选择,该美国持有者将被视为已按其公平市场价值出售我们的美国存托凭证或普通股,而从这种被视为出售的任何收益将受上述规则的约束。在视同出售选择后,只要我们在下一个课税年度没有成为私人股本投资公司,作出该选择所涉及的美国存托凭证或普通股将不会被视为私人股本投资公司的股份,而该美国持有人将不受下述规则的约束,该规则涉及该美国持有人从我们获得的任何“超额分配”,或从实际出售或以其他方式处置美国存托凭证或普通股中获得的任何收益。处理视同出售选举的规则非常复杂。每一美国持有者应咨询其税务顾问关于作出视同出售选择的可能性和考虑因素。

 

如果我们是任何纳税年度的私人股本投资公司,在此期间,美国持有者持有我们的美国存托凭证或普通股以及我们的任何子公司、我们的VIE或我们的VIE的任何子公司也是私人股本投资公司,为适用本规则的目的,该美国持有者将被视为拥有较低级别私人股本投资公司股份的一定比例(按价值计算)。我们敦促美国持有者就PFIC规则适用于我们的任何子公司、我们的可变利益实体或我们可变利益实体的任何子公司的问题咨询他们的税务顾问。

 

143

 

 

作为上述规则的替代办法,PFIC的“可销售股票”(定义见下文)的美国持有者可以对此类股票进行按市值计价的选择。如果美国持有人就我们的美国存托凭证作出这一选择,该持有人一般会(i)在每一应税年度将我们是PFIC的美国存托凭证在该应税年度结束时持有的美国存托凭证的公允市场价值超过该等美国存托凭证的调整税基的部分(如有)列为普通收入,以及(ii)在每一该等应税年度将该等美国存托凭证的调整税基超过该等美国存托凭证在该纳税年度结束时持有的公允市场价值的部分(如有)作为普通亏损予以扣除,但是,这种扣除将只允许在以前由于按市值计算的选举而列入收入的数额范围内进行。美国持有人在美国存托凭证中调整后的税基将进行调整,以反映按市值计价的选举所产生的任何收入或损失。如果美国持有者对我们的美国存托凭证进行了按市值计价的选择,而我们不再是PFIC,那么在我们不是PFIC的任何时期,持有者将不需要考虑上述收益或损失。如果美国持有者作出按市值计价的选择,该美国持有者在我们作为PFIC的一年内出售或以其他方式处置我们的美国存托凭证时确认的任何收益将被视为普通收入,任何损失将被视为普通损失,但此类损失将仅被视为普通损失,其范围是先前因按市值计价的选择而计入收入的净额。

 

按市值计价的选择只适用于“可交易股票”,即根据适用的美国财政部规定,在合格交易所或其他市场上定期交易的股票。我们的ADS,但不是我们的普通股,是在一个合格的交易所或其他市场上交易。我们预计,我们的美国存托凭证应符合定期交易的条件,但在这方面可能不会作出任何保证。

 

由于从技术上讲,不能对我们可能拥有的任何较低级别的PFIC进行按市值计价的选择,美国持有者可能继续受PFIC规则的约束,该美国持有者在我们持有的任何投资中的间接权益被视为美国联邦所得税目的的PFIC股权。

 

我们不打算为美国持有者提供必要的信息,以便进行合格的选举基金选举,如果可以获得这些信息,将导致税收待遇不同于(而且通常不那么不利)上文所述的私人融资基础设施投资委员会的一般税收待遇。

 

如果美国持有者在我们是PFIC的任何纳税年度拥有我们的美国存托凭证或普通股,持有者通常必须提交年度IRS表格8621。我们建议每个美国持有者咨询其税务顾问,了解我们的私人股本投资公司的地位,以及如果我们是私人股本投资公司,拥有和处置我们的美国存托凭证或普通股所产生的美国联邦所得税后果。

 

f. 股息及付款代理

 

不适用。

 

g. 专家发言

 

不适用。

 

h. 展示文件

 

我们必须遵守《交易法》的定期报告和其他信息要求。根据《交易法》,我们必须向美国证交会提交报告和其他信息。具体来说,我们每年必须在每个财政年度结束后的四个月内提交一份20-F表格。报告和其他资料的副本一经提交,可免费查阅,并可按规定的费率在SEC维护的公共参考设施取得,地址为100 F Street,N.E.,Room 1580,Washington,D.C. 20549。公众可致电美国证交会1-800-SEC-0330,获取有关华盛顿特区公共资料室的信息。SEC还在www.sec.gov网站上维护一个网站,其中包含报告、代理声明和信息声明,以及关于使用EDGAR系统向SEC提交电子文件的注册人的其他信息。作为一家外国私人发行商,我们不受《交易法》规定季度报告和代理声明的提供和内容的规则的约束,高级职员、董事和主要股东不受《交易法》第16条规定的报告和短期利润回收条款的约束。

 

144

 

 

我们将向美国存托凭证的保管人花旗银行提供我们的年度报告,其中将包括根据美国公认会计原则编制的运营审查和年度经审计的合并财务报表,以及向我们的股东普遍提供的所有股东大会通知和其他报告和通讯。保存人将向美国存托凭证持有人提供此类通知、报告和信函,并应我们的要求,将保存人从我们收到的任何股东大会通知中所载的信息邮寄给所有美国存托凭证记录持有人。

 

i. 附属信息

 

不适用。

 

j. 呈交证券持有人的周年报告

 

不适用。

 

项目11。关于市场风险的定量和定性披露

 

通货膨胀

 

到目前为止,中国的通货膨胀并没有对我们的经营业绩产生重大影响。根据中国国家统计局的数据,2020年12月、2021年12月和2022年12月居民消费价格指数同比涨幅分别为2.5%、0.9%和2.0%。虽然我们过去没有受到通胀的实质影响,但我们不能保证将来不会受到中国通胀率上升的影响。

 

市场风险

 

外汇风险

 

我们几乎所有的收入和支出都是以人民币计价的。我们的某些附属公司的功能货币是人民币或美元以外的当地货币(如港元)。我们认为,我们目前没有任何重大的直接外汇风险,也没有使用任何衍生金融工具来对冲此类风险敞口。尽管我们的外汇风险敞口总体上应该是有限的,但贵公司对我们的美国存托凭证的投资价值将受到美元和人民币汇率的影响,因为我们的业务价值实际上是以人民币计价的,而我们的美国存托凭证将以美元进行交易。

 

将人民币兑换成包括美元在内的外币,是根据中国人民银行规定的汇率进行的。人民币兑美元汇率波动很大,有时很大,而且难以预测。很难预测市场力量或中国或美国政府的政策会如何影响未来人民币对美元的汇率。

 

如果我们的业务需要将美元兑换成人民币,人民币对美元的升值将对我们从兑换中获得的人民币金额产生不利影响。相反,如果我们决定将人民币兑换成美元,用于支付普通股或美国存托凭证的股息,或用于其他商业目的,美元对人民币的升值将对我们可获得的美元数额产生负面影响。

 

利率风险

 

我们并没有因市场利率的变动而面对重大风险,亦没有使用任何衍生金融工具来管理我们的利息风险。

 

我们预期利率的波动不会对我们的财政状况造成实质影响。然而,我们不能保证将来不会因市场利率的变动而面对重大风险。

 

我们可以把现金投资于生息工具。投资于固定利率和浮动利率生息工具都有一定程度的利率风险。由于利率上升,固定利率证券的公允市场价值可能受到不利影响,而如果利率下降,浮动利率证券产生的收入可能低于预期。

 

145

 

 

项目12。股票以外证券的说明

 

a. 债务证券

 

不适用。

 

b. 认股权证及权利

 

不适用。

 

c. 其他证券

 

不适用。

 

d. 美国存托股份

 

2023年1月18日,我们对美国存托凭证与A类普通股的比率进行了调整,从1股美国存托凭证与1股A类普通股的比率调整为1股美国存托凭证与20股A类普通股的比率。

 

我们的ADS持有者可能需要支付的费用

 

Citibank,N.A.作为美国存托股份的存托银行。花旗银行的存款机构设在纽约格林威治街388号,纽约10013号。美国存托股票通常被称为“美国存托凭证”,代表存放在存托银行的证券的所有权权益。美国存托凭证可以由通常称为“美国存托凭证”或“美国存托凭证”的凭证代表。存托银行通常指定一名保管人保管证券。在此情况下,保管人是位于香港九龙观塘海汶道83号东湾一号花旗大厦9楼的香港新界花旗银行。

 

根据存款协议的条款,美国存托凭证持有人需支付以下费用:

 

服务   费用
(1)发行ADS(例如,在存入股份时、在美国存托凭证与股份的比率发生变化时或出于任何其他原因而发行),但不包括因下文第(4)款所述分配而发行的股票   每100股美国存托凭证(或其零头)最多发行5.00美元
     
(2)注销美国存托凭证(例如,在美国存托凭证与股票的比率发生变化时或出于任何其他原因,为交付已存入的股票而注销美国存托凭证)   取消每100股美国存托凭证(或其零头)最高5.00美元
     
(3)分配现金红利或其他现金分配(例如,在出售权利和其他应享权利时)   持有的每100股美国存托凭证(或其零头)最高不超过5.00美元
     
(4)根据(i)股票股息或其他免费股票分配,或(ii)行使购买额外美国存托股的权利而分配美国存托股   持有的每100股美国存托凭证(或其零头)最高不超过5.00美元
     
(5)分销非美国存托凭证的证券或购买额外美国存托凭证的权利(例如,分拆股票)   持有的每100股美国存托凭证(或其零头)最高不超过5.00美元
     
(6)ADS服务   在开户银行规定的适用记录日期持有的每100股美国存托凭证(或其零头)最高不超过5.00美元
     
(7)美国存托凭证转让的登记(例如,在美国存托凭证登记所有权转让登记时,在美国存托凭证转让给DTC时,以及反之亦然,或出于任何其他原因)。   持有的每100股美国存托凭证(或其零头)最高不超过5.00美元
     
(8)将一个系列的美国存托凭证转换为另一个系列的美国存托凭证(例如,将部分应享权利的美国存托凭证转换为完全应享权利的美国存托凭证,或将限制性美国存托凭证转换为可自由转让的美国存托凭证,反之亦然)。   每100股美国存托凭证(或其零头)折算后最高不超过5.00美元

 

146

 

 

ADS持有人还将负责支付某些费用,例如:

 

税收(包括适用的利息和罚款)和其他政府收费;

 

A类普通股在股份登记册上登记时不时有效的登记费,适用于A类普通股分别在存款和提款时以托管人、开户银行或任何代名人的名义向或从其名下转让的登记费;

 

某些电缆、电传和传真的传输和递送费用;

 

关于外币兑换,保存人和/或兑换服务提供者(可能是保存人的分部、分支机构或附属机构)的费用、开支、利差、税款和其他费用;

 

在此种转换中和/或代表持有人和受益所有人遵守货币兑换管制或其他政府要求而发生的任何合理和惯常的自付费用;和

 

保存人、保管人或任何代名人因ADR计划而招致的费用、收费、成本及开支。

 

(i)发行ADS和(ii)注销ADS的费用向发行ADS的人(在发行ADS的情况下)和被注销ADS的人(在注销ADS的情况下)收取。对于由保存人向DTC发行的美国存托凭证,美国存托凭证发行和注销费用可从通过DTC进行的分配中扣除,并可代表受益所有人向收到所发行的美国存托凭证的DTC参与人或持有被注销的美国存托凭证的DTC参与人(视情况而定)收取,并由DTC参与人按照当时有效的DTC参与人的程序和惯例记入适用的受益所有人的账户。在适用的ADS记录日期,向持有人收取与分配和ADS服务费有关的ADS费用和费用。在分配现金的情况下,适用的ADS费用和收费的金额从分配的资金中扣除。在(i)非现金分配和(ii)ADS服务费的情况下,截至ADS记录日期的持有人将就ADS费用和收费的金额开具发票,这些ADS费用和收费可从向ADS持有人的分配中扣除。对于通过DTC持有的美国存托凭证,美国存托凭证的费用和非现金分配费用以及美国存托凭证服务费可从通过DTC进行的分配中扣除,并可按照DTC规定的程序和惯例向DTC参与者收取,DTC参与者则向其持有美国存托凭证的受益所有人收取相应的美国存托凭证费用和费用。在(i)登记ADS转让的情况下,ADS转让费将由被转让ADS的ADS持有人或被转让ADS的人支付;(ii)将一个系列的ADS转换为另一个系列的ADS,ADS转换费将由被转换ADS的持有人或被转换ADS交付的人支付。

 

在拒绝支付保存人费用的情况下,保存人可根据保存人协议的条款拒绝所要求的服务,直至收到付款为止,或可抵销向ADS持有人进行的任何分配的保存人费用数额。某些存托费和收费(如ADS服务费)可能在ADS发行结束后不久支付。请注意,您可能需要支付的费用和收费可能会随着时间的推移而变化,并且可能会由我们和保存人更改。您将收到有关此类更改的事先通知。保存人可以根据我们和保存人不时商定的条款和条件,通过提供就ADR计划或其他方式收取的部分ADS费用来补偿我们因ADR计划而产生的某些费用。

 

保存人向我们作出的费用及其他付款

 

存托银行可根据我们和存托银行不时商定的条款和条件,通过提供就ADR计划或其他方式收取的部分ADS费用,补偿我们在ADR计划方面发生的某些费用。2022年,我们收到了约130万美元(扣除适用税款),作为从保存人偿还的款项。2023年1月,我们向保存人退还了约280万美元的与执行ADS比率变更有关的补偿。

 

147

 

 

第二部分。

 

项目13。违约、股息拖欠和违约

 

没有。

 

项目14。对证券持有人权利和收益使用的重大修改

 

对证券持有人权利的重大修改

 

见"项目10。附加信息—— B.组织章程大纲——普通股”,用于描述证券持有人的权利,保持不变。

 

所得款项用途

 

以下“所得款项用途”信息与经修订的F-1表格登记声明(文件编号333-232802)(“F-1登记声明”)有关,该表格涉及我们首次公开发行的8,900,000股美国存托凭证,代表8,900,000股A类普通股,首次发行价格为每股美国存托凭证9.5美元(不考虑2023年1月18日生效的美国存托凭证比率为1股美国存托凭证对20股A类普通股的变化)。在我们的首次公开发行中,我们发售了6,750,000股美国存托凭证,而发售股东发售了2,150,000股美国存托凭证。我们的首次公开发行于2019年8月结束。瑞士信贷证券(美国)有限责任公司是我们首次公开发行的承销商代表。

 

SEC于2019年8月14日宣布F-1注册声明生效。我们公司与首次公开发行有关的账户支出总额约为1,300万美元,其中包括首次公开发行的承销折扣和佣金约670万美元,以及首次公开发行的其他成本和费用约630万美元。算上承销商行使超额配股权后出售的美国存托股份,我们以每股美国存托股份9.5美元的首次公开发行价格发售和出售了总计808.5万股美国存托股份(未考虑2023年1月18日生效的美国存托股份比率为1股美国存托股份对20股A类普通股的变化),在扣除承销佣金和折扣以及我们应付的发行费用后,获得了约6680万美元的净收益。所有交易费用均不包括支付给本公司董事或高级职员或其联系人、持有本公司股本证券10%或以上的人或本公司的关联公司的费用。首次公开发行所得款项净额并无直接或间接支付予我们的任何董事或高级人员或其联系人、持有我们10%或以上股本证券的人士或我们的附属公司。

 

截至本年度报告日期,我们已用完首次公开发行的全部净收益。我们将首次公开发行的净收益中的约4770万美元投资于Metaverse Securities,约520万美元用于扩大我们在东南亚的业务,包括通过投资和收购。我们首次公开发行所得款项净额的余下部分,已用作行政及其他一般公司用途。

 

项目15。控制和程序

 

对披露控制和程序的评价

 

我们的管理层在首席执行官和首席财务官的监督和参与下,对《交易法》第13a-15(e)条规定的披露控制和程序的有效性进行了评估。

 

基于这一评估,我们的管理层在首席执行官和首席财务官的参与下得出结论,截至2022年12月31日,我们的披露控制和程序不有效,因为我们对财务报告的内部控制存在以下重大缺陷。尽管如此,我们认为,本年度报告所载的合并财务报表在所有重大方面都公允地反映了本年度报告所涉财政年度的财务状况、业务结果和现金流量。

 

148

 

 

管理层关于财务报告内部控制的报告

 

根据《交易法》第13a-15(f)条和第15d-15(f)条的规定,我们的管理层负责建立和维持对财务报告的适当内部控制。财务报告的内部控制是一个旨在为财务报告的可靠性和按照美国公认会计原则编制合并财务报表提供合理保证的过程,其中包括以下政策和程序:(一)与维护记录有关,这些记录以合理的细节准确和公平地反映公司资产的交易和处置;(二)合理保证交易记录是必要的,以便按照公认会计原则编制合并财务报表,以及公司的收支仅根据公司管理层和董事的授权进行,以及(iii)就防止或及时发现可能对合并财务报表产生重大影响的未经授权的收购、使用或处置公司资产提供合理保证。

 

我们的管理层在首席执行官和首席财务官的参与下,根据Treadway委员会发起组织委员会(COSO 2013框架)发布的内部控制-综合框架(Internal Control-Integrated Framework)中确立的标准,对截至2022年12月31日的财务报告内部控制的有效性进行了评估。根据这一评价,我们注意到以下我们认为是重大缺陷的缺陷:一个已确定的重大缺陷涉及缺乏足够的财务报告和会计人员,他们具备适当的美国公认会计原则知识和SEC报告经验,无法正确处理复杂的美国公认会计原则技术会计问题,无法按照美国公认会计原则和SEC规定的财务报告要求编制和审查财务报表及相关披露;其他三个重大缺陷已查明的原因是,在公司的结账过程中,没有及时和适当的详细账户分析和相关账户对账,没有文件支持公司的关键流程和相关的关键内部控制政策和程序,也没有文件记录公司的关键会计估计数和已完成的程序,以确保符合美国公认会计原则,没有适当的文件支持某些会计事项和便利审计程序,以及缺乏支持公司投资价值和减值分析的适当文件;已查明的最后一个重大缺陷是,在相应的会计期间内,对某些需要在期末进行重大调整的重大账目缺乏及时和适当的分析。这些重大缺陷中的任何一个,如果不能及时加以补救,都可能导致我们的合并财务报表今后出现重大错报。

 

由于上述重大缺陷,管理层得出结论认为,截至2022年12月31日,我们对财务报告的内部控制是无效的。

 

财务报告的内部控制由于其固有的局限性,可能无法防止或发现错报。此外,对今后各期财务报告内部控制有效性的任何评估的预测,都有可能由于条件的变化而使控制变得不充分,或政策和程序的遵守程度可能恶化。见"项目3。关键信息-D.风险因素-与我们业务相关的风险-在审计本年度报告所载的合并财务报表时,我们和我们的独立注册会计师事务所发现了我们在财务报告内部控制方面的五个重大缺陷。如果我们未能建立和维持有效的财务报告内部控制系统,我们可能无法准确报告我们的财务业绩或防止欺诈。”

 

管理层的物质缺陷补救计划

 

我们的管理层将审查现有内部控制措施的执行情况并进行相应的整改,并严格遵守内部控制的要求。同时,我们也将考虑聘请专业的第三方对公司控制环境的整体设计进行必要的改变和改进,以解决财务报告内部控制的重大缺陷,以及我们的披露控制和程序以及上述财务报告内部控制的无效。

 

为了纠正上述重大缺陷,我们计划:(一)通过更加注重详细账户分析的及时性和质量,提高我们财务报告程序的有效性;(二)通过制定正式程序,确保在财务报告过程中对所有重大交易进行彻底评估,以供披露,从而加强我们披露控制的完整性。

 

149

 

 

我们采取了以下措施,以解决所查明的重大弱点。我们聘请了一家在美国公认会计原则和SEC报告方面具有丰富经验的合格财务咨询公司,协助我们编制合并财务报表和相关财务报表附注;完成相关账户分析和对账;制定相关会计政策和程序,以确保符合美国公认会计原则。然而,这些措施的执行仍处于早期阶段,我们需要更多时间来充分执行这些措施,以纠正实质性的弱点。因此,我们不能向你保证,这些措施的执行将足以消除这些重大弱点,或今后不会发现我们对财务报告的内部控制方面的重大弱点或重大缺陷。见"项目3。关键信息—— D.风险因素——与我们的业务和行业相关的风险——在审计本年度报告中的合并财务报表时,我们和我们的独立注册会计师事务所发现了我们在财务报告内部控制方面的五个重大缺陷。如果我们未能建立和维持一个有效的财务报告内部控制系统,我们可能无法准确报告我们的财务业绩或防止欺诈。”

 

作为一家上一财年收入不到12.35亿美元的公司,根据JOBS法案,我们有资格成为“新兴成长型公司”。新兴成长型公司可以利用特定的减少报告和其他一般适用于上市公司的要求。这些规定包括,在评估新兴成长型公司对财务报告的内部控制时,免除2002年《萨班斯-奥克斯利法》第404条规定的审计师证明要求。

 

财务报告内部控制的变化

 

除上述情况外,在本年度报告所述期间,我们对财务报告的内部控制没有发生任何对我们的财务报告内部控制产生重大影响或有可能产生重大影响的变化。

 

项目16。保留

 

项目16A。审计委员会财务专家

 

我们的董事会已决定,我们的审计委员会成员和独立董事欧阳宇平(根据《纳斯达克股票市场规则》第5605(c)(2)条和《交易法》第10A-3条规定的标准)是审计委员会的财务专家。

 

项目16B。Code of Ethics

 

我们的董事会通过了一项适用于我们的董事、管理人员和雇员的商业行为和道德守则,于2019年8月生效。我们已在我们的网站http://ir.9fgroup.com/corporate/governance-overview上发布了一份我们的商业行为和道德准则。

 

项目16C。主要会计师费用和服务

 

下表列出了我们的主要外聘审计员Wei,Wei & Co.,LLP在所示期间提供的某些专业服务按下列类别分列的费用总额。在下列期间,我们没有向我们的审计员支付任何其他费用。

 

150

 

 

下表列出了截至2022年12月31日的财政年度我们应向Wei,Wei & Co.,LLP支付的费用信息。

 

    年度
结束
12月31日,
2022
 
    (以千计
人民币)
 
审计费(1)     5,449  

  

下表列出了截至2021年12月31日的财政年度我们应向Wei,Wei & Co.,LLP支付的费用信息。

 

    年度
结束
12月31日,
2021
 
    (以千计
人民币)
 
审计费(1)     4,748  

 

 

(1) “审计费用”是指我们的首席审计师为审计我们的年度财务报表而提供的专业服务的总费用。

 

我们审计委员会的政策是预先批准Wei,Wei & Co.,LLP提供的截至2021年12月31日和2022年12月31日止年度的所有审计和其他服务,但审计委员会在审计完成前批准的微量服务除外。

 

项目16D。审计委员会的上市标准豁免

 

见"项目16G。公司治理。”

 

项目16E。发行人和附属购买者购买股票

 

不适用。

 

项目16F。变更注册人的核证账户

 

不适用。

 

项目16G。公司治理

 

作为一家在纳斯达克全球市场上市的开曼群岛豁免公司,我们必须遵守纳斯达克的上市标准。《纳斯达克上市规则》第5250(d)条、第5605(b)(1)条、第5605(c)(2)条和第5620条要求上市公司分发年度报告,通过股权激励计划获得股东批准,董事会成员多数独立,并设立至少三名成员的审计委员会,并在发行人财政年度终了后一年内召开年度股东大会。然而,《纳斯达克股票市场规则》允许像我们这样的外国私人发行者遵循其本国的公司治理实践。在上述要求方面,我们遵循了母国的做法。

 

我们的股东可能得到的保护比他们在适用于美国国内发行人的纳斯达克上市标准下享有的保护更少,因为我们依赖于母国的惯例例外。

 

见"项目3。关键信息—— D.风险因素——与我们的美国存托凭证相关的风险——根据《交易法》的规定,我们是一家外国私人发行机构,因此,我们不受适用于美国国内上市公司的某些条款的约束。”

 

项目16H。矿山安全披露

 

不适用。

 

项目16I。关于防止检查的外国司法管辖区的披露

 

不适用。

 

项目16J。内幕交易政策

 

不适用。

 

151

 

 

第三部分。

 

项目17。财务报表

 

我们选择根据项目18提供合并财务报表。

 

项目18。财务报表

 

玖富公司的合并财务报表载于本年度报告的结尾处。

 

项目19。展览

 

附件
编号
  文件说明
     
1.1   第六份经修订及重订的注册人组织章程大纲及细则表格,自2019年8月15日起生效(参考2019年7月25日提交的F-1表格的附件 3.2(档案编号:333-232802)并入本文)
2.1   登记人的美国存托凭证样本(包括在附件 2.3中)(在此引用2020年5月19日提交的S-8表格(档案编号:333-238489)的附件 4.3)
2.2   A类普通股的注册人样本证书(参考2019年8月8日提交的F-1/A表格的附件 4.2(档案编号:333-232802)并入本文)
2.3   2019年8月19日登记人、保存人以及根据该协议发行的美国存托股份的持有人和受益所有人之间的存款协议(参考2020年5月19日提交的S-8表格(档案编号:333-238489)的附件 4.3并入本文)
2.4   2018年9月20日登记人与其他当事方之间的股东协议(参照2019年7月25日提交的F-1表格(档案编号:333-232802)的附件 4.4并入本文)
2.5*   根据1934年《证券交易法》第12条登记的各类证券的权利说明
2.6*   2023年1月18日登记人、保管人以及根据该协议发行的美国存托股份的持有人和实益拥有人之间的存款协议第1号修正案
4.1   2015年股票激励计划(参考2019年7月25日提交的F-1表格(档案编号:333-232802)的附件 10.1并入本文)
4.2   2016年股票激励计划(参考2019年7月25日提交的F-1表格(档案编号:333-232802)的附件 10.2并入本文)
4.3   注册人与其董事及执行人员之间的赔偿协议表格(参考2019年7月25日提交的F-1表格(档案编号:333-232802)的附件 10.4并入本文)
4.4   注册官与其执行人员之间的雇佣协议表格(参考2019年7月25日提交的F-1表格(档案编号:333-232802)的附件 10.3并入本文)
4.5   现行有效的VIE与注册人的WFOE之间已执行的排他性服务总协议的英文版,以及对注册人的每个VIE采用相同格式的所有已执行的排他性服务总协议的时间表(此处参照2021年5月18日提交的2020年12月31日终了财政年度注册人表格20-F年度报告的附件 4.5)
4.6   现行有效的注册人、其股东、注册人的WFOE和注册人的VIE之间已执行的排他性期权协议的英文版,以及对注册人的每个VIE采用相同形式的所有已执行的排他性期权协议的时间表(参照2021年11月5日提交的F-1表格的附件 10.6(文件编号:333-260827)并入本文)
4.7   注册人的VIE、其股东和注册人的WFOE之间的已执行股权质押协议的英文版(目前有效),以及对注册人的每个VIE采用相同形式的所有已执行股权质押协议的时间表(通过参考2021年11月5日提交的F-1表格的附件 10.7(文件编号:333-260827)并入本文)
4.8   现行有效的注册人、其股东和注册人的WFOE之间签署的代理协议和授权书的英文版,以及对注册人的每个VIE采用相同形式的所有已签署的代理协议和授权书的附表(参考2021年11月5日提交的F-1表格的附件 10.8(档案编号:333-260827)并入本文)

 

152

 

 

4.9   现行有效的VIE股东与登记人的WFOE之间已执行的贷款协议格式的英文版,以及对登记人的每个VIE采用相同格式的所有已执行贷款协议的附表(参照2021年11月5日提交的F-1表格的附件 10.9(档案编号:333-260827)并入本文)
4.10   玖富舒克个别股东的配偶的已签署配偶同意书的英文版,如适用,玖富舒克的每个股东的所有已签署配偶同意书采用相同格式的附表(参考2021年11月5日提交的F-1表格的附件 10.10(档案编号:333-260827)并入本文)
4.11   2021年股票奖励计划(参考于2021年5月18日提交的2020年12月31日终了财政年度登记官表格20-F年度报告的附件 4.11)
4.12   注册人与Rich Way Global Limited于2021年7月19日签署的认购协议(参考2021年11月5日提交的F-1的附件 10.12(档案编号:333-260827)并入本文)
4.13   2021年7月19日注册人与Sky Ease Ventures Limited签署的认购协议(参考2021年11月5日提交的F-1的附件 10.13(档案编号:333-260827)并入本文)
4.14   注册人Sky Ease Ventures Limited与Brilliant Code Investment Limited于2021年9月29日签署的重述及修订认购协议。(参考2021年11月5日提交的F-1的附件 10.14(档案编号:333-260827)并入本文)
4.15   Moore Digital Technology Information Service Limited与MOVEON EFORT LIMITED于2021年11月5日签署的服务协议的英文译文(参考2021年11月5日提交的F-1的附件 10.15(档案编号:333-260827))
4.16   注册人与MOVEON EFORT LIMITED于2021年11月5日签署的担保协议(参考2021年11月5日提交的F-1的附件 10.16(档案编号:333-260827)并入本文)
8.1*   注册人的重要子公司和合并关联实体
11.1   注册人的商业行为和道德守则(参考2019年7月25日提交的F-1表格(档案编号:333-232802)的附件 99.1并入本文)
12.1*   根据2002年《萨班斯-奥克斯利法》第302条颁发的首席执行官证书
12.2*   根据2002年《萨班斯-奥克斯利法》第302条颁发的首席财务官证书
13.1**   根据2002年《萨班斯-奥克斯利法》第906节颁发的首席执行官证书
13.2**   根据2002年《萨班斯-奥克斯利法》第906节颁发的首席财务官证书
15.1*   汉坤律师事务所的同意
15.2*   Wei,Wei & Co.,LLP的同意
101.印新群岛*   内联XBRL实例文档-实例文档不会出现在交互式数据文件中,因为它的XBRL标记嵌入在内联XBRL文档中
101.SCH *   内联XBRL分类法扩展方案文件
101.CAL *   内联XBRL分类法扩展计算linkbase文档
101.DEF *   内联XBRL分类法扩展定义linkbase文档
101.实验室*   内联XBRL分类法扩展标签Linkbase文档
101.预*   内联XBRL分类法扩展演示linkbase文档
104*   封面页交互式数据文件(格式为内联XBRL,包含在附件 101中)

 

* 以表格20-F与本年报一并提交。

 

** 以表格20-F提供本年度报告。

 

153

 

 

签名

 

登记人在此证明其符合以表格20-F提交的所有要求,并已妥为安排并授权以下签署人代表其签署本年度报告。

 

  玖富公司。
     
  签名:

刘磊

    姓名: 刘磊
    职位: 首席执行官
       
日期:2023年5月16日      

 

154

 

 

玖富公司。

 

合并财务报表索引

 

内容   页(S)
Report of Independent Registered PUBLIC Accounting FIRM PCAOB ID is 2388   F-2
截至2021年12月31日和2022年12月31日的合并资产负债表   F-3
截至2020年12月31日、2021年和2022年12月31日止年度合并经营报表   F-4
截至2020年12月31日、2021年和2022年12月31日止年度综合收入(亏损)报表   F-5
股东权益变动综合报表   F-6
截至2020年12月31日、2021年和2022年12月31日止年度合并现金流量表   F-7
合并财务报表附注   F-8
财务报表附表1 —母公司财务信息   F-46

 

F-1

 

 

独立注册会计师事务所报告

 

致玖富公司董事会和股东。

 

关于合并财务报表的意见

 

我们审计了玖富公司及其子公司(以下简称“公司”)截至2022年12月31日和2021年12月31日的合并资产负债表,以及截至2022年12月31日的三年期间各年度的相关合并经营报表、综合收益(亏损)、股东权益变动和现金流量表,以及相关附注和财务报表附表(统称“财务报表”)。我们认为,财务报表按照美利坚合众国普遍接受的会计原则,在所有重大方面公允反映了公司截至2022年12月31日和2021年12月31日的财务状况,以及截至2022年12月31日的三年期间每年的经营成果和现金流量。

 

方便翻译

 

我们的审计还理解了将人民币数额换算成美元数额的情况,我们认为,这种换算是按照财务报表附注2所述的基础进行的。此种美元数额的列报完全是为了方便中华人民共和国境外的读者。

 

意见基础

 

这些财务报表是公司管理层的责任。我们的责任是根据我们的审计对公司的财务报表发表意见。我们是一家在美国上市公司会计监督委员会(PCAOB)注册的公共会计师事务所,根据美国联邦证券法以及美国证券交易委员会和PCAOB的适用规则和条例,我们必须对公司保持独立。

 

我们按照PCAOB的标准进行了审计。这些准则要求我们计划和进行审计,以便对财务报表是否不存在由于错误或欺诈造成的重大错报有合理的把握。本公司没有被要求对其财务报告的内部控制进行审计,我们也没有受聘进行审计。作为审计的一部分,我们需要了解财务报告的内部控制,但目的不是对公司财务报告内部控制的有效性发表意见。因此,我们不表示这种意见。

 

我们的审计包括执行评估财务报表重大错报风险的程序,无论是由于错误还是欺诈,以及执行应对这些风险的程序。这些程序包括在测试的基础上审查关于财务报表中的数额和披露的证据。我们的审计还包括评价管理层采用的会计原则和作出的重大估计,以及评价财务报表的总体列报方式。我们认为,我们的审计为我们的意见提供了合理的基础。

 

/s/Wei,Wei & Co.,LLP

 

纽约法拉盛

2023年5月16日

 

自2021年以来,我们一直担任公司的审计师。

 

F-2

 

 

玖富公司。

合并资产负债表

(除股票数量和每股数据外,数额以千为单位)

 

    12月31日,     12月31日,     12月31日,  
    2021     2022     2022  
    人民币     人民币     美元  
资产:                  
现金及现金等价物     2,443,419       2,433,279       352,792  
限制现金     295,910       198,727       28,813  
定期存款     83,294       232,432       33,699  
有价证券投资     169,815       200,679       29,096  
应收账款,扣除呆账准备金人民币 1,444,000 和人民币 1,444,582 截至2021年12月31日和2022年12月31日     83,823       92,230       13,372  
其他应收款,扣除呆账准备金人民币 65,647 和人民币 26,861 截至2021年12月31日和2022年12月31日     70,601       116,225       16,851  
应收贷款,扣除可疑账户备抵后的人民币 350,425 和人民币 441,359 截至2021年12月31日和2022年12月31日     260,224       146,177       21,194  
应收关联方款项     41,750      
     
 
预付费用和其他资产     751,878       222,736       32,294  
长期投资,净额     727,426       530,207       76,873  
经营租赁使用权资产净额     18,519       8,659       1,255  
财产、设备和软件,净额     43,551       69,389       10,060  
商誉     22,117       24,730       3,586  
无形资产,净值     37,283       35,135       5,094  
总资产     5,049,610       4,310,605       624,979  
LIABILITIES AND SHAREHOLDERS’EQUITY                        
负债:                        
递延收入(包括合并VIE和VIE子公司的递延收入,不向集团提供人民币 46,175 和人民币 8,802 分别截至2021年12月31日和2022年12月31日)     46,970       8,955       1,298  
应付薪金和福利(包括合并VIE和VIE的子公司应付的薪金和福利,不向集团提供人民币 12,054 和人民币 15,685 分别截至2021年12月31日和2022年12月31日)     14,544       15,745       2,283  
应缴所得税(包括合并VIE和VIE的子公司应缴所得税,不得追索集团的人民币 255,618 和人民币 298,785 分别截至2021年12月31日和2022年12月31日)     281,297       303,999       44,076  
应计费用和其他负债(包括合并VIE和VIE子公司的应计费用和其他负债,不向集团人民币 138,144 和人民币 76,138 分别截至2021年12月31日和2022年12月31日)     467,248       250,346       36,297  
经营租赁负债(包括合并VIE和VIE子公司对集团无资源的经营租赁负债) 9,700 和人民币 4,918 分别截至2021年12月31日和2022年12月31日)     17,909       8,316       1,206  
应付关联方款项(包括应付未向集团追索的合并VIE和VIE子公司关联方款项人民币 23,967 和人民币 991,498 分别截至2021年12月31日和2022年12月31日)     23,967       5,142       746  
递延税项负债(包括合并VIE和VIE的子公司的递延税项负债,不向集团人民币追索 5,041 和人民币 4,233 分别截至2021年12月31日和2022年12月31日)     7,730       7,126       1,033  
负债总额     859,665       599,629       86,939  
承付款项和意外开支(附注20)    
 
     
 
     
 
 
股东权益:                        
优先股(美元 0.00001 面值; 20,000,000 截至2021年12月31日和2022年12月31日的授权股份; 截至2021年12月31日和2022年12月31日已发行和流通的股份)    
     
     
 
A类普通股(美元 0.00001 面值; 460,000,000 授权的股份; 170,161,275 174,304,260 分别截至2021年12月31日和2022年12月31日的已发行和流通股)     1       1      
 
B类普通股(美元 0.00001 面值; 200,000,000 授权的股份; 61,162,400 61,162,400 分别截至2021年12月31日和2022年12月31日的已发行和流通股)     1       1      
 
额外实收资本     5,780,609       5,786,068       838,901  
法定储备金     466,468       465,495       67,490  
赤字     ( 2,057,773 )     ( 2,686,354 )     ( 389,485 )
累计其他综合损失     ( 55,107 )     90,988       13,192  
玖富公司股东权益合计     4,134,199       3,656,199       530,098  
非控制性权益     55,746       54,777       7,942  
股东权益总额     4,189,945       3,710,976       538,040  
总负债和股东权益     5,049,610       4,310,605       624,979  

 

所附附注是这些合并财务报表的组成部分。

 

F-3

 

 

玖富公司。

综合业务报表

(除股票数量和每股数据外,数额以千为单位)

 

    年终     年终     年终     年终  
    12月31日,     12月31日,     12月31日,     12月31日,  
    2020     2021     2022     2022  
    人民币     人民币     人民币     美元  
收入:                        
销售收入     5,667       202,960       154,906       22,459  
销货成本     ( 3,515 )     ( 59,088 )     ( 46,424 )     ( 6,731 )
毛利     2,152       143,872       108,482       15,728  
贷款便利服务     177,147      
     
     
 
发起后服务     859,102       39,782       35,820       5,193  
技术服务     38,313       417,566       327,245       47,446  
其他     175,776       101,143       43,696       6,335  
净收入共计     1,256,005       761,451       561,667       81,433  
其他业务费用和费用:                                
销售与市场营销     ( 340,769 )     ( 165,477 )     ( 62,243 )     ( 9,024 )
发起和服务     ( 542,259 )     ( 47,094 )     ( 69,018 )     ( 10,007 )
一般和行政     ( 1,303,833 )     ( 522,820 )     ( 374,882 )     ( 54,353 )
可疑合同资产和应收款备抵     ( 347,803 )     ( 22,423 )     ( 159,380 )     ( 23,108 )
业务费用和费用共计     ( 2,538,179 )     ( 816,902 )     ( 711,947 )     ( 103,223 )
经营亏损     ( 1,282,174 )     ( 55,451 )     ( 150,280 )     ( 21,790 )
利息收入     102,425       47,511       47,587       6,899  
投资减值损失     ( 462,490 )     ( 27,422 )     ( 181,820 )     ( 26,361 )
商誉减值损失     ( 50,291 )           ( 200 )     ( 29 )
无形资产及财产、设备和软件的减值损失     ( 38,145 )     ( 2,371 )            
长期预付款项的减值损失                     ( 274,996 )     ( 39,871 )
在重新计量先前持有的收购股权时确认的收益           1,874              
有价证券投资未实现损失           ( 149,071 )     ( 47,998 )     ( 6,959 )
处置附属公司的损失           ( 4,897 )     ( 7,843 )     ( 1,137 )
持有至到期投资损失           ( 14,096 )            
其他收入,净额     39,112       2,355       12,804       1,856  
所得税费用前亏损和权益法投资亏损     ( 1,691,563 )     ( 201,568 )     ( 602,746 )     ( 87,392 )
所得税费用     ( 538,322 )     ( 26,735 )     ( 11,623 )     ( 1,685 )
权益法投资收到的股息           1,800              
权益法投资(亏损)收益,扣除人民币税后( 3,245 ),人民币( 10,669 )和人民币 12,019 分别于2020年、2021年和2022年     ( 21,317 )     ( 7,167 )     19,432       2,817  
净损失     ( 2,251,202 )     ( 233,670 )     ( 594,937 )     ( 86,260 )
归属于非控股股东的(收益)亏损     ( 7,693 )     ( 1,238 )     196       28  
归属于玖富公司的净亏损。     ( 2,258,895 )     ( 234,908 )     ( 594,741 )     ( 86,232 )
归属于普通股股东的净亏损     ( 2,258,895 )     ( 234,908 )     ( 594,741 )     ( 86,232 )
每股普通股净亏损                                
基本和稀释     ( 11.37 )     ( 1.1 )     ( 2.55 )     ( 0.37 )
普通股加权平均数                                
基本和稀释     198,596,879       213,635,470       233,216,045       233,216,045  

 

所附附注是这些合并财务报表的组成部分。

 

F-4

 

 

玖富公司。

综合收益表

(除股票数量和每股数据外,数额以千为单位)

 

    年终     年终     年终     年终  
    12月31日,     12月31日,     12月31日,     12月31日,  
    2020     2021     2022     2022  
    人民币     人民币     人民币     美元  
净损失     ( 2,251,202 )     ( 233,670 )     ( 594,937 )     ( 86,260 )
其他综合收入(损失):                                
外币折算调整     ( 99,173 )     ( 48,154 )     146,098       21,182  
可供出售投资的未实现亏损,税后净额为零    
     
     
     
 
综合损失共计     ( 2,350,375 )     ( 281,824 )     ( 448,839 )     ( 65,078 )
归属于非控股权益股东的全面(收益)亏损总额     ( 7,693 )     ( 1,238 )     196       28  
归属于玖富公司的全面损失总额。     ( 2,358,068 )     ( 283,062 )     ( 448,643 )     ( 65,050 )

 

所附附注是这些合并财务报表的组成部分。

 

F-5

 

 

玖富公司。

股东权益变动综合报表

(除股票数量和每股数据外,数额以千为单位)

 

    玖富公司股东权益              
                            累计     合计              
    普通股     附加                 其他     玖富公司。     非-     合计  
    编号           实收     法定           全面的     股东’     控制     股东’  
    股份     金额     资本     储备金     赤字     收入(损失)     股权     利息     股权  
          人民币     人民币     人民币     人民币     人民币     人民币     人民币     人民币  
截至2019年12月31日的余额     195,191,000       2       5,241,296       459,029       488,236       92,220       6,280,783       47,045       6,327,828  
采用新的会计准则          
     
     
      ( 44,767 )    
      ( 44,767 )    
      ( 44,767 )
行使购股权     8,319,681      
     
     
     
     
     
     
     
 
股份补偿          
      290,630      
     
     
      290,630      
      290,630  
净损失          
     
     
      ( 2,258,895 )    
      ( 2,258,895 )       7,693       ( 2,251,202 )
法定储备金的提供          
     
      7,323       ( 7,323 )    
     
     
     
 
                                                                         
其他综合损失          
     
     
     
      ( 99,173 )     ( 99,173 )    
      ( 99,173 )
截至2020年12月31日的余额     203,510,681       2       5,531,926       466,352       ( 1,822,749 )     ( 6,953 )     4,168,578       54,738       4,223,316  
与私募有关的普通股发行     20,927,739      
      199,197      
     
     
      199,197      
      199,197  
购买非控股权益          
      ( 3,285 )    
     
     
      ( 3,285 )     ( 230 )     ( 3,515 )
行使购股权     6,885,255      
      433      
     
     
      433      
      433  
股份补偿          
      52,338      
     
     
      52,338      
      52,338  
净损失          
     
     
      ( 234,908 )    
      ( 234,908 )     1,238       ( 233,670 )
法定储备金的提供          
     
      116       ( 116 )    
     
     
     
 
其他综合损失          
     
     
     
      ( 48,154 )     ( 48,154 )    
      ( 48,154 )
截至2021年12月31日的余额     231,323,675       2       5,780,609       466,468       ( 2,057,773 )     ( 55,107 )     4,134,199       55,746       4,189,945  
行使购股权          
     
     
     
     
     
     
     
 
股份补偿     4,142,985      
      5,459      
     
     
      5,459      
      5,459  
净损失          
     
     
      ( 594,741 )    
      ( 594,741 )     ( 196 )     ( 594,937 )
处置附属公司          
     
      ( 973 )     ( 33,840 )     ( 3 )     ( 34,816 )     ( 770 )     ( 35,586 )
其他综合损失          
     
     
     
      146,098       146,098       ( 3 )     146,095  
截至2022年12月31日的余额     235,466,660       2       5,786,068       465,495       ( 2,686,354 )     90,988       3,656,199       54,777       3,710,976  

 

所附附注是这些合并财务报表的组成部分。

 

F-6

 

 

玖富公司。

合并现金流量表

(除股票数量和每股数据外,数额以千为单位)

 

    年终     年终     年终     年终  
    12月31日,     12月31日,     12月31日,     12月31日,  
    2020     2021     2022     2022  
    人民币     人民币     人民币     美元  
                      (注2)  
经营活动产生的现金流量:                        
净损失     ( 2,251,202 )     ( 233,670 )     ( 594,937 )     ( 86,260 )
折旧     14,500       25,137       18,767       2,721  
摊销     9,717       6,402       2,233       324  
股份补偿     290,630       52,338       5,459       791  
财产和设备处置损失     2,534       75      
     
 
权益法投资中损失(收入)的份额     21,317       7,167       ( 19,432 )     ( 2,817 )
在重新计量先前持有的收购股权时确认的收益    
      ( 1,874 )    
     
 
有价证券投资未实现损失    
      149,071       47,998       6,959  
处置附属公司的损失    
      4,897       ( 7,843 )     ( 1,137 )
无法随时确定公允价值的股本证券的减值损失     282,076       23,193       164,161       23,801  
权益法投资减值损失     179,193       4,229       3,452       500  
持有至到期投资减值损失     1,221      
      14,207       2,060  
无形资产减值损失     17,220      
     
     
 
财产、设备和软件减值损失     20,925       2,371      
     
 
持有至到期投资处置损失    
      14,096      
     
 
权益法投资处置损失    
     
     
     
 
处置没有可随时确定公允价值的股本证券的收益    
     
      ( 476 )     ( 69 )
权益法投资收到的股息    
      1,800      
     
 
成本法投资的股利收入                     ( 2,230 )     ( 323 )
呆账备抵     340,287       19,041       159,380       23,108  
长期预付款项的减值损失                 274,996       39,871  
可疑合同资产准备金     18,605       3,382      
     
 
商誉减值     50,291      
      200       29  
经营资产和负债变动                        
应收账款     234,860       ( 39,967 )     ( 8,990 )     ( 1,303 )
其他应收款     ( 55,605 )     59,170       ( 6,355 )     ( 921 )
应收贷款     ( 22,862 )     ( 13,902 )     8,762       1,270  
合同资产     ( 335,105 )     6,992      
     
 
预付费用和其他资产     570,392       37,214       254,145       36,848  
经营租赁使用权资产     93,123       10,149       9,859       1,429  
递延所得税资产     503,987      
     
     
 
应付关联方款项     ( 41,323 )     ( 1,322 )     ( 18,824 )     ( 2,729 )
应计费用和其他负债     ( 807,117 )     ( 322,953 )     ( 216,903 )     ( 31,448 )
应交所得税     ( 65,056 )     26,053       22,701       3,291  
应付薪金和福利     ( 7,106 )     ( 19,996 )     1,203       177  
递延收入     ( 706,263 )     ( 35,673 )     ( 38,015 )     ( 5,512 )
递延所得税负债     ( 7,934 )     ( 1,550 )     ( 604 )     ( 88 )
经营租赁负债     ( 95,905 )     ( 11,594 )     ( 9,594 )     ( 1,391 )
经营活动提供的(用于)现金净额     ( 1,744,600 )     ( 229,724 )     63,320       9,181  
投资活动产生的现金流量:                                
购置财产、设备和软件及无形资产    
      ( 7,738 )     ( 44,812 )     ( 6,497 )
财产和设备的处置     43,674      
      207       30  
购买定期存款     ( 109,761 )    
      ( 227,432 )     ( 32,975 )
定期存款的赎回     9,675       50,467       78,294       11,352  
收购子公司,扣除获得的现金    
      ( 10,828 )     ( 2,897 )     ( 420 )
购买有价证券    
      ( 318,886 )     ( 78,862 )     ( 11,434 )
子公司的处置,扣除处置的现金    
      22,893      
     
 
购买长期投资     ( 469,578 )     ( 38,097 )     ( 3,000 )     ( 435 )
长期投资的处置     31,497       22,418       51,765       7,505  
投资预付款    
     
     
     
 
发放应收贷款的付款    
     
     
     
 
收回应收贷款的收益     533,959      
     
     
 
对关联方的贷款    
      ( 41,750 )     ( 51,030 )     ( 7,399 )
偿还对关联方的贷款    
     
     
     
 
为收购非控股权益而支付的资本    
     
     
     
 
投资活动提供(用于)的现金净额     39,466       ( 321,521 )     ( 277,767 )     ( 40,273 )
筹资活动产生的现金流量:                                
非控股股东的出资     12,896      
     
     
 
与私募有关的普通股发行所得款项净额    
      199,197      
     
 
行使购股权    
      433      
     
 
筹资活动提供的现金净额     12,896       199,630      
     
 
外汇汇率变动对现金、现金等价物和限制现金的影响     212       ( 26,683 )     107,124       15,532  
现金、现金等价物和限制现金净增(减)额     ( 1,692,026 )     ( 378,298 )     ( 107,323 )     ( 15,560 )
年初现金、现金等价物和限制现金     4,809,440       3,117,414       2,739,329       397,165  
年底的现金、现金等价物和限制现金     3,117,414       2,739,329       2,632,006       381,605  
补充披露现金流量信息:                                
为所得税支付的现金     163,000       2,913       21,629       3,136  
利息支出支付的现金    
     
     
     
 
与合并资产负债表金额的对账:                        
现金及现金等价物     2,726,712       2,443,419       2,433,279       352,792  
限制现金     390,702       295,910       198,727       28,813  
现金,现金等价物和限制现金总额     3,117,414       2,739,329       2,632,006       381,605  

 

所附附注是这些合并财务报表的组成部分。

 

F-7

 

 

玖富公司。

合并财务报表附注

截至2020年12月31日、2021年和2022年12月31日止年度

(除股票数量和每股数据外,数额以千为单位)

 

1.组织和主要活动

 

玖富公司(“公司”或“玖富”)于2014年1月24日根据开曼群岛法律成立。本公司、其子公司、其合并的可变利益实体(“VIE”)和VIE的子公司(统称“本集团”)是在中华人民共和国(“中国”)整合和个性化金融服务的数字平台。集团提供全方位的金融产品和服务,涵盖在线借贷、财富管理和支付便利,所有这些都整合在一个数字金融账户下。鉴于RPC监管环境的收紧,集团于2020年大幅减少了在中国的在线借贷信息中介服务,并计划通过开发中国以外的市场来弥补失去的业务。

 

在本公司注册成立前,本集团通过玖富树科科技集团有限公司(简称“玖富树科”)经营其在中国的业务,该集团前身为玖富金科控股集团有限公司,是一家由原股东(“创始人”)、Zhenxiang Zhong、Guangwu Gao及Yifan Ren拥有的有限责任公司。2014年8月25日,玖富舒克通过下文附注2“合并基础”中所述的合同安排,成为集团的合并VIE。

 

2.重要会计政策摘要

 

列报依据

 

随附的本集团合并财务报表是按照美利坚合众国普遍接受的会计原则(“美国公认会计原则”)编制的。合并财务报表和附注中的收入列报方式已追溯重新分类,以符合本期的列报方式。

 

合并基础

 

合并财务报表包括本公司、其子公司和合并VIE的财务报表,包括VIE的子公司,本集团是这些子公司的主要受益人。

 

公司、其子公司、VIE和VIE的子公司之间的所有交易和结余在合并后均已消除。

 

由于中国法律法规禁止及限制外资持有互联网增值业务,本集团通过两家中国境内公司——玖富树科及北京普汇联银信息科技有限公司(“北京普汇”)在中国经营互联网相关业务,其股权由若干管理层成员及本集团创始人持有。本集团于中国成立七间全资外资附属公司:北京数知联银科技有限公司(「北京数知联银」)、珠海小金湖莲科技有限公司(「小金湖莲」)、珠海悟空优品科技有限公司(「悟空优品」)、前海富源网络科技有限公司(「前海富源」)、北京地一科技有限公司(「北京地一」)、上海数知联银科技有限公司(「上海数知联银」)、深圳创世吉源科技有限公司(「深圳创世」)、(「前海富源」,连同北京数知联银、上海数知联银、小金湖莲,北京帝益、深圳创世及悟空优品统称为“外商独资企业”)。由于中国法律法规禁止及限制外资拥有互联网增值业务,本集团通过两家中国境内公司——玖富树科及北京普汇联银信息科技有限公司(“北京普汇”)在中国经营互联网相关业务,其股权由若干管理层成员及本集团创始人持有。本集团于中国成立四间全资外资附属公司,即北京数知联银科技有限公司(「顺知联银」)、珠海小金湖莲科技有限公司(「小金湖莲」)、珠海悟空优品科技有限公司(「悟空优品」)及青海富源网络科技(深圳)有限公司(「青海富源」,连同顺知联银、小金湖莲、悟空优品统称为「外商独资企业」)。

 

F-8

 

 

通过签订一系列协议(“VIE协议”),本集团通过外商独资企业取得了对玖富舒克和北京普惠(统称“VIE”)的控制权。VIE协议使小组能够:(1)有权指导对VIE的经济业绩影响最大的活动;(2)从VIE获得可能对VIE具有重大意义的经济利益。因此,该集团被视为VIE的主要受益者,并将VIE的业务、资产和负债的财务结果合并到该集团的合并财务报表中。在得出小组是VIE的主要受益人的结论时,小组根据《授权书》享有的权利也使小组有能力指导对VIE的经济业绩影响最大的活动。专家组还认为,这种行使控制权的能力确保了VIE将继续执行和续签《专属服务总协议》,并向专家组支付服务费。通过收取由集团自行决定和调整的服务费,并通过确保执行并保持有效的总排他服务协议,集团有权从VIE获得几乎所有的经济利益。

 

VIE协议的详细情况如下:

 

为使集团能够有效控制这些VIE而订立的VIE协议包括:

 

表决权代理协议和不可撤销的授权书

 

根据这一规定,VIE的每一位股东授权任何被WFOE指定的人作为其实际代理人,行使中国法律和相关组织章程规定的所有股东权利,包括但不限于任命VIE的董事、监事和高级管理人员,以及出售、转让、质押和处置VIE的股东所持有的全部或部分股权的权利。只要外商独资企业存在,代理和授权书协议就将继续有效。VIE的股东无权在未经WFOE书面同意的情况下终止代理协议或撤销对事实上的律师的任命。

 

排他性期权协议

 

根据上述规定,VIE的每一股东均授予玖富或玖富指定的任何第三方在中国法律法规允许的范围内,以与注册资本相等的购买价格,向VIE的上述股东购买其各自在VIE中的全部或部分股权的专有和不可撤销的权利。然后,VIE的股东将在行使选择权后将购买价格返还给玖富或玖富指定的任何第三方。玖富可自行选择将其全部或部分选择权转让给第三方。VIE及其股东同意,未经玖富事先书面同意,他们不得转让或以其他方式处置股权或宣布任何股息。经重述的期权协议将继续有效,直至玖富或玖富指定的任何第三方获得VIE的全部股权为止。

 

配偶同意

 

VIE各股东的配偶已订立一份配偶同意书,以确认其同意根据上述关于VIE结构的排他性期权协议、授权书和股权质押协议处置其配偶在VIE中持有的股权,其配偶可不时同意任何其他补充协议。这类配偶双方还同意,他或她不会采取任何行动或提出任何要求来干涉上述协议所设想的安排。此外,这类配偶每一方还承认,其配偶在VIE中持有的股权中的任何权利或权益不构成与其配偶共同拥有的财产,这类配偶每一方无条件且不可撤销地放弃在这类股权中的任何权利或权益。

 

贷款协议

 

根据外商独资企业与VIE各股东之间的贷款协议,外商独资企业向VIE各股东提供贷款,这些股东将贷款本金作为注册资本提供给VIE各股东。VIE的股东只能通过根据排他性期权协议将其各自在VIE中的股权转让给玖富公司或其指定的人来偿还贷款。这些贷款协议将一直有效,直至双方充分履行各自在协议下的义务之日为止。

 

F-9

 

 

使该集团能够获得其几乎所有经济利益的VIE协议包括:

 

股权质押协议

 

根据股权质押协议,VIE的每个股东都将其在VIE中持有的全部股权质押给了外商独资企业,以确保VIE及其股东履行各自在合同安排下的义务,包括就所提供的服务向外商独资企业支付的款项。如果VIE违反这些协议规定的任何义务,作为质权人的WFOE将有权要求立即处置质押股权,并有权优先获得处置质押股权的收益作为补偿。未经外商独资企业事先书面同意,VIE股东不得转让其股权或设定或允许设定任何质押。股权质押协议在主排他服务协议及相关排他性期权协议、代理及授权委托书协议到期或终止前一直有效。

 

主专享服务协议

 

根据排他性服务协议,WFOE拥有向VIE提供技术支持、咨询服务和其他服务的排他性权利。外商独资企业应完全拥有因履行协议而产生的任何知识产权。在本协议期限内,VIE不得接受任何第三方提供的本协议所涵盖的任何服务。VIE同意向WFOE支付服务费。除非外商独资企业以书面形式终止协议,否则协议将继续有效。

 

与VIE结构有关的风险

 

专家组认为,与VIE及其现有股东的合同安排符合中国法律法规,并具有法律可执行性。然而,中国法律制度的不确定性可能会限制集团执行合同安排的能力。如果法律结构和合同安排被发现违反中国法律法规,中国政府可以:

 

撤销本集团中国子公司或合并关联实体的业务和经营许可;

 

终止或限制本集团中国子公司或合并关联实体之间的任何关联交易;

 

对集团的中国子公司或合并关联实体处以罚款或其他要求;

 

要求集团的中国子公司或合并关联实体修改相关所有权结构或重组业务;和/或;

 

限制或禁止集团使用额外公开发行的收益为集团在中国的业务和经营提供资金;

 

关闭集团的服务器或屏蔽集团的在线平台;

 

终止或对集团的业务施加限制或苛刻的条件;和/或

 

要求该集团进行代价高昂和破坏性的重组。

 

如果中国政府采取上述任何行动,本集团开展业务的能力可能会受到负面影响。因此,该集团可能无法将这些VIE合并到其合并财务报表中,因为它可能丧失对VIE及其股东施加有效控制的能力,并可能丧失从VIE获得经济利益的能力。本集团目前不认为中国政府施加的任何处罚或采取的任何行动会导致本公司、外商独资企业或VIE的清算。

 

F-10

 

 

下表列出了VIE及其附属机构的资产、负债、业务结果和现金流量,这些资产、负债、业务结果和现金流量在消除公司间结余和交易后列入集团的合并财务报表:

 

    截至12月31日,     截至12月31日,  
    2021     2022  
    人民币     人民币  
资产:            
现金及现金等价物     1,436,350       1,763,619  
定期存款     85,000       5,000  
有价证券投资     78,725       58,384  
应收账款净额     79,605       69,549  
其他应收款,净额     34,439       99,494  
应收贷款净额     234,750       111,306  
应收关联方款项     41,750       1,425  
预付费用和其他资产     705,528       210,450  
合同资产净额    
     
 
长期投资,净额     490,314       457,757  
经营租赁使用权资产净额     10,602       5,423  
财产、设备和软件,净额     32,593       60,254  
商誉     72,304       21,932  
无形资产,净值     37,386       16,933  
总资产     3,339,346       2,881,526  
负债:                
递延收入     46,175       8,802  
应付薪金和福利     12,054       15,685  
应付所得税     255,618       298,785  
应计费用和其他负债     138,144       76,138  
经营租赁负债     9,700       4,918  
应付关联方款项     23,967       991,498  
递延所得税负债     5,041       4,233  
负债总额     490,699       1,400,059  

 

    结束的那些年  
    12月31日,  
    2020     2021     2022  
    人民币     人民币     人民币  
净收入     1,145,210       701,329       535,149  
净(损失)     ( 1,479,883 )     ( 154,732 )     ( 357,418 )

 

    结束的那些年  
    12月31日,  
    2020     2021     2022  
    人民币     人民币     人民币  
经营活动提供(使用)的现金净额     ( 753,416 )     1,014,571       251,106  
投资活动所用现金净额     ( 511,832 )     ( 51,410 )     76,163  
筹资活动提供(用于)的现金净额    
      3,305      
 

 

根据VIE安排,集团有权指导VIE的活动,并可将资产转出VIE。因此,本集团认为,VIE中没有任何资产只能用于清偿VIE的债务,但与注册资本和中国法定储备金(如有的话)数额相对应的资产除外。由于VIE是根据《中华人民共和国公司法》成立的有限责任公司,VIE的债权人对VIE的任何债务不能求助于本集团的一般信贷。

 

目前没有任何合同安排要求专家组向VIE提供额外的财政支助。然而,由于该集团主要根据VIE持有的许可证开展业务,该集团已经并将继续向VIE提供财政支助。

 

F-11

 

 

VIE持有的创收资产包括某些互联网内容提供许可证和其他许可证、域名和商标。ICP牌照及其他牌照是在中国经营互联网业务所需的相关中国法律、规则及条例,因此是集团经营不可或缺的一部分。ICP许可证要求核心的中国商标注册和域名由提供相关服务的VIE持有。

 

在截至2021年12月31日和2022年12月31日的年度合并净营收中,VIE的贡献合计分别为92.10%和94.89%。其余收入来自南亚和香港。截至2021年12月31日和2022年12月31日,VIE合计占合并总资产的比例分别为66.16%和66.66%,占合并总负债的比例分别为57.08%和233.49%。与VIE无关的资产主要是现金和现金等价物。

 

估计数的使用

 

按照美国公认会计原则编制财务报表,要求管理层作出估计和假设,这些估计和假设会影响资产和负债的报告数额,以及在财务报表日披露或有资产和负债以及报告所述期间收入和支出的报告数额。实际结果可能与此种估计数不同。该集团财务报表中反映的重要会计估计数是在收入确认、应收账款备抵、投资减值损失、股权补偿和递延所得税资产变现方面应用的估计和判断。实际结果可能与这些估计数大不相同。

 

收入确认

 

本集团遵循财务会计准则委员会(FASB)《会计准则更新》(ASU),《与客户签订的合同收入》(主题606)和所有后续的会计准则单位,对主题606进行了修改,以计入其收入。

 

主题606的核心原则是,一个实体应确认收入,以反映向客户转让承诺的货物或服务的数额,其数额应反映该实体预期有权以这些货物或服务换取的对价。

 

网络借贷信息中介服务收入

 

集团透过其网上平台,为个人融资产品一卡通提供中介服务,一卡通的持有人可在循环基础上申请贷款(“循环贷款产品”)。该集团还提供一次性贷款便利服务,以满足各种消费需求(“非循环贷款产品”)。就循环贷款产品和非循环贷款产品而言,该集团提供的服务包括:

 

a) 使市场投资者与潜在的合格借款人相匹配,并促进各方之间贷款协议的执行(称为“贷款便利服务”);以及

 

b) 在贷款期限内为市场投资者和借款人提供还款处理服务,包括还款提醒和对逾期还款采取后续行动(称为“发起后服务”)。

 

专家组确定,它不是贷款发放和偿还过程中的合法贷款人或借款人,而是作为中间人将贷款人和借款人联系在一起。因此,本集团不在其平台上记录投资者与借款人之间促成的贷款所产生的应收或应付贷款。

 

专家组认为其客户既是投资者也是借款人。专家组认为,贷款便利服务和发放后服务是两项独立的服务,是专题606下两项独立的履约义务,因为这两项可交付成果的不同之处在于,客户可以单独从每项服务中受益,而且专家组提供服务的承诺在合同中是相互独立的。

 

F-12

 

 

专家组确定交易总价为应向借款人和投资者收取的服务费。交易价格按照主题606中的指导意见,使用其相对独立售价分配给贷款便利服务和发放后服务。该集团没有可观察到的贷款便利服务或发放后服务的单独售价信息,因为它没有单独提供贷款便利服务或发放后服务。在市场上,类似服务没有可直接观察到的独立销售价格,这是该集团可以合理获得的。因此,该集团采用预期加利润率的方法估计贷款便利服务和发放后服务的单独售价,作为收入分配的基础,这涉及重大判断。在估计贷款便利服务和发放后服务的单独售价时,集团考虑了提供此类服务的成本、类似安排的利润率、客户需求、竞争对手对集团服务的影响以及其他市场因素。

 

对于每一类服务,集团在通过向客户转让承诺的货物或服务(即资产)履行服务/履约义务时(或在履行义务时)确认收入。贷款便利服务的收入在投资者和借款人之间发放贷款时确认,主要贷款余额转移给借款人,此时贷款便利服务被视为已完成。由于服务是按月按比例提供的,因此在相关贷款期限内按直线法确认发放后服务的收入。大部分服务费是向借款人收取的,这些费用是在贷款开始时预先收取或在贷款期限内收取的。投资者在投资承诺期开始和结束时(就自动投资工具而言)或在贷款期限内(就自动投资工具而言)向集团支付服务费。2020年,在投资承诺期开始或结束时或在所列期间贷款期限内收取的服务费,按投资额和投资期限计算,相当于0.5%至1.5%的年化利率。向借款人和投资者收取的服务费,包括在投资承诺期结束时或在所列期间贷款期限内向投资者收取的服务费,合并为合同价格,分配给与贷款便利服务和发放后服务有关的两项履约义务,并在相关服务交付时确认为收入。与尚未从投资者收到的服务费有关的已确认收入,将在投资承诺期结束时和承诺期内收取,记为应收账款。所有服务费都是固定的,不能退还。确认的收入在扣除增值税(“增值税”)后入账。其余履约债务是指未在发起后服务项下提供服务的交易价格的数额。

 

2020年12月,本集团停止在其网络借贷信息中介平台上发布有关为投资者提供新的固定收益产品投资机会的信息。根据本集团与一家持牌资产管理公司订立的某些合作安排,投资者对固定收益产品基础现有贷款的权利已转让给该资产管理公司。在这种转移之后,2021年和2022年,未偿还的贷款余额变为零,贷款便利服务为零,资产管理公司向现有投资者提供有关返还其剩余贷款投资的服务。

 

直接贷款计划收入

 

通过其直接贷款计划,本集团向金融机构合作伙伴提供流量转介服务,使金融机构合作伙伴能够接触到通过本集团风险评估的借款人。专家组提供的服务包括:

 

a) 将金融机构合作伙伴与潜在的合格借款人配对,并促进各方之间贷款协议的执行(也称为“贷款便利服务”);以及

 

b) 在贷款期限内为金融机构合作伙伴和借款人提供还款处理服务,包括还款提醒和贷款催收(也称为“发放后服务”)。

 

根据在线借贷信息中介服务模式下的收入确认政策,本集团已确定其不是贷款发放和偿还过程中的合法贷款人或借款人,而是作为中间人将贷款人和借款人联系在一起。因此,本集团不记录金融机构合作伙伴与借款人之间促成的贷款所产生的应收或应付贷款。专家组认为其客户既是金融机构的合作伙伴,也是借款人。

 

F-13

 

 

专家组认为,贷款便利服务和发放后服务是两项单独的履约义务。本集团确定交易总价为应向借款人或金融机构合作伙伴收取的服务费,这是根据可变对价调整的合同价格,例如借款人可能提前偿还的贷款,这可能会降低交易总价。根据历史数据和借款人当前的预付款趋势,使用预期价值法对交易总价进行估计。然后将交易价格分配给借贷便利服务和后发放服务,使用与主题606中的指导一致的相对独立销售价格,类似于网络借贷信息中介服务收入。

 

对于每一类服务,集团在实体通过向客户转让承诺的服务而履行服务/履约义务时(或在)确认收入。贷款便利服务的收入在金融机构合作伙伴和借款人之间发放贷款时确认,主要贷款余额转移给借款人,此时便利服务被视为已完成。由于服务是按月按比例提供的,因此在相关贷款期限内按直线法确认发放后服务的收入。

 

销售收入

 

直接通过集团在第三方电子商务平台上经营的网上商店向终端客户销售集团产品的销售收入,并签订了平台服务协议。根据平台服务协议,集团在平台上设立网上商店,向终端客户销售集团的产品。这些平台提供支持在线商店运营的服务,包括处理销售订单和从终端客户那里收款。这些平台根据集团在网上商店的销售额向集团收取服务费。本集团直接与终端客户订立销售合同。这些平台不控制货物,也不包括与终端客户的销售合同。集团负责根据其与终端客户的销售合同销售和履行所有义务,包括交付产品和提供客户支持。因此,专家组确定最终客户(而不是平台)为其客户。与终端客户的销售合同通常包括客户在收到货物后7天内退货的权利。如果客户在收到后报告有缺陷,但仍在保修期内(6个月至24个月不等),我们将对有缺陷的货物进行修理、更换或采取其他适当措施及时赔偿,具体而言,集团应在48小时内采取行动。2022年度实际发生的退货总额并不重大,本集团2022年度不估计保修责任。

 

该集团确定其履约义务是将在电子商务平台上订购的产品的控制权转让给客户。如果需要将一个订单分成多个交货,与客户签订的合同可能包括多个履约义务。在这些设想中,交易价格将根据相对独立售价分配给不同的履约义务。

 

本集团在向最终客户交付产品时确认销售收入,金额等于合同销售价格减去销售回报和销售奖励的估计销售津贴。根据合同条款和历史模式,对销售退货、回扣、奖励和价格保护作出估计销售津贴。其后,于截至2020年12月31日、2021年和2022年12月31日止年度分别向本集团退还人民币1元、89元和874元。

 

F-14

 

 

技术服务

 

集团向客户提供技术服务,包括技术赋权服务、运营和营销服务、定制软件开发等。在用户获取、风险管理、消费场景感知和理解以及数据建模方面向客户提供技术赋能服务。

 

技术服务的收入主要来自技术赋权服务、业务和营销支助服务的固定价格短期合同,一般按可分摊比例长期确认。技术定制软件开发产生的收入在定制软件的控制权转移给客户时确认。

 

其他收入

 

其他收入主要包括理财服务、客户推荐和政府补贴收入等。

 

财富管理服务的收入来自东南亚的互联网证券服务、保险经纪服务和小额消费业务。

 

集团向个人投资者提供方便及有效的全球资产配置服务,特别是离岸证券投资服务及首次公开发行认购服务收费收入,使他们与香港及美国股市连结。互联网证券服务通过为客户提供经纪服务,从客户的股票交易中获得佣金收入。

 

本集团与保险公司订立保险经纪服务合同,并收取事先商定的佣金。佣金通常按集团促成的销售向保险公司支付的保费的百分比计算(这取决于所涉及的保险产品的类型)。对于保险经纪服务,确定的单一履约义务是向保险公司提供便利服务。

 

对于每一类财富管理服务,集团在实体通过向客户转让承诺的服务而履行服务/履约义务时(或在)确认收入。互联网证券服务在履约义务得到履行的交易日的某一时点予以确认。经纪服务佣金是在每项服务完成时赚取的。

 

增值税(“增值税”)

 

自2018年5月1日至2019年3月31日,本集团须按16%的税率征收增值税,其后销售产品须按13%的税率征收增值税,本集团提供的服务须按6%的税率,减去本集团已支付或承担的任何可抵扣的增值税,但符合小规模纳税人资格的实体除外,按3%的税率征收增值税,未作任何抵扣。自2019年4月1日起,本集团须缴纳额外10%的可抵扣增值税。属于增值税一般纳税人的实体,可以将支付给供应商的合格进项增值税抵减其产出性增值税负债。截至2021年12月31日和2022年12月31日止年度,增值税在发生时作为收入扣除,应缴金额分别为人民币52,697元和人民币32,338元。进项增值税和销项增值税之间的增值税净余额在资产负债表上记为应计费用和其他负债。

 

F-15

 

 

收入分类

 

集团的收入主要来自通过其在线借贷信息中介服务和直接借贷计划向投资者、借款人和金融机构合作伙伴提供的贷款便利和发放后服务。集团的收入来自向客户提供的销售收入和技术服务。本集团还确认其他收入,如客户转介和政府补贴收入等。下表按截至2020年12月31日、2021年和2022年12月31日止年度确认的收入类型进一步分列:

 

    贷款     邮政                          
    促进     起源     销售     技术     其他        
2020   服务     服务     收入     服务     收入     合计  
    人民币     人民币     人民币     人民币     人民币     人民币  
网贷平台收入                                    
循环贷款产品     26,376       203,748      
     
     
      230,124  
非循环贷款产品     84,485       202,097      
     
     
      286,582  
直接贷款计划收入     66,286       453,257      
     
     
      519,543  
其他收入    
     
      5,667       38,313       175,776       219,756  
合计     177,147       859,102       5,667       38,313       175,776       1,256,005  

 

    贷款     邮政                          
    促进     起源     销售     技术     其他        
2021   服务     服务     收入     服务     收入     合计  
    人民币     人民币     人民币     人民币     人民币     人民币  
网贷平台收入                                    
循环贷款产品    
      30,604      
     
     
      30,604  
非循环贷款产品    
     
     
     
     
     
 
直接贷款计划收入    
      9,178      
     
     
      9,178  
其他收入    
     
      202,960       417,566       101,143       721,669  
合计    
      39,782       202,960       417,566       101,143       761,451  

 

    贷款     邮政                          
    促进     起源     销售     技术     其他        
2022   服务     服务     收入     服务     收入     合计  
    人民币     人民币      人民币     人民币     人民币     人民币  
网贷平台收入                                    
循环贷款产品    
      35,820      
     
     
      35,820  
其他收入    
     
      154,906       327,245       43,696       525,847  
合计    
      35,820       154,906       327,245       43,696       561,667  

 

F-16

 

 

集团通过根据投资者、借款人和客户的需要提供全面的金融产品和服务来管理其业务。集团将这些金融产品分类为在线借贷平台收入、销售收入、技术服务及其他。下表显示了2020年、2021年和2022年按产品供应分列的收入情况:

 

    12月31日,     12月31日,     12月31日,  
    2020     2021     2022  
贷款产品收入     847,576      
     
 
便利/员额     188,673       39,782       35,820  
销售收入     5,667       202,960       154,906  
技术服务     38,313       417,566       327,245  
其他     175,776       101,143       43,696  
      1,256,005       761,451       561,667  

 

贷款产品

 

在2020年、2021年和2022年,贷款产品是针对借款人的需求提供的产品。上表中的贷款产品收入是通过集团的在线贷款信息中介服务或直接贷款方案业务下的金融机构合作伙伴向借款人收取的服务费的一部分

 

递延收入

 

递延收入包括从借款人、投资者和金融机构合作伙伴收到的尚未提供服务的初始后服务费。递延收入在贷款期间交付原始后服务时按比例确认为收入。于2022年12月31日确认并计入年初递延收入余额的收入为38,015元。

 

2018年12月,全国互联网金融整治办、全国网络借贷整治办联合发布《网络借贷信息中介机构风险分类处置和风险防范指导意见》(“175号文”)。175号文通过要求正常中介机构以外的机构,包括无实质性经营的空壳中介机构、小规模中介机构、高风险中介机构、无力偿还投资者或者无法经营业务的中介机构等,退出网贷信息中介行业,加强了对行业的监管。

 

鉴于监管环境趋紧,集团于截至2020年12月31日止年度大幅减少网上借贷信息中介服务。集团推出重新设计的投资计划,将其债权转让给一家名为宁夏顺义资产管理有限公司(简称“宁夏顺义”)的持牌资产管理公司。通过选择集团的新投资项目,个人投资者授权我们的平台根据个人投资者的选择,代表他们将其债权转让给宁夏顺义。

 

2020年8月24日,本集团与宁夏顺义签署了资产管理协议及补充协议。根据协议,在完成债权转让后,宁夏顺义和其他第三方将提供服务,包括中介或管理服务。根据集团、宁夏顺义及西安国恒法律服务有限公司(“国恒”)订立的若干安排,国恒在其他第三方实体的协助下向集团提供该等服务。

 

质量保证基金负债

 

为了向投资者提供保证,专家组制定了投资者保护计划。

 

本集团与第三方担保和保险公司合作,后者提供投资者保护服务,以取代以前的质量保证基金模式,本集团没有法律义务就违约贷款向投资者支付赔偿,因此不再根据《ASC》第405-20条记录质量保证基金负债。

 

F-17

 

 

2016年8月,本集团与广东南风担保有限公司(“南风担保”)及太平综合保险有限公司(“中国太平”)合作,推出一项投资者保障计划,以取代以往的质量保证基金模式。作为与南风担保和中国太平协议的一部分,集团将其为现有贷款(即现有和未来违约)提供担保的法律责任转移给南风担保和中国太平。本集团同意将截至2016年8月25日止的质保金余额人民币2.87亿元从其自有专用账户支付至南风担保设立并由中国太平监管的存管账户。对于所有促成的新贷款,借款人向南风担保支付质量保证基金,作为未来担保基金准备金的一部分进行管理。每个借款人和保险公司(即中国太平)订立了一份单独的保险单,保险公司向借款人收取保险费,以支付额外的违约风险。南风股份使用存管账户中的质保金对违约贷款进行了补偿。在存管银行的存款账户余额不足之前,中国太平将不承担还款。因此,本集团不再有法律义务就与其现有贷款组合以及2016年8月25日之后发放的贷款相关的违约(已发生和未来)向投资者支付赔偿。

 

2017年9月,本集团与中国太平、南风股份共同推出增强版投资者保障计划。对于期限在12个月或以下的贷款,借款人与中国太平签订了“贷款履约保证保险单”,并向中国太平支付了保险费。如果发生被担保贷款违约,中国太平将向投资者偿还未偿还的本金和利息。对于12个月以上的贷款,以及期限在12个月及以下但不在中国太平保险保障范围内的贷款,借款人签署《参与担保计划确认书》,南风股份提供担保服务。借款人向南风担保支付担保费用,并存入南风担保设立的担保资金存管账户。集团及南风担保将根据借款人的信用特征及相关贷款特征确定向借款人收取的担保基金利率。如果南风股份担保的任何贷款发生违约,南风股份将从担保基金备用金账户中提取资金,在基金余额上限内偿还投资者。

 

2018年1月,集团宣布有关期限超过12个月的贷款安排的最新情况。借款人与广东成功融资担保有限公司(简称“广东成功”)签订担保合同。根据合同,当借款人违约时,如果担保基金备付金账户余额不足以支付未付款项,广东成功将额外偿还,上限为借款人支付的担保费用的五倍。对于期限为12个月或以下的贷款,借款人支付保险费,并与集团于2018年3月开始合作的中国太平或中国人保签订“贷款履约保证保单”。截至2019年8月15日,中国太平保险保障义务下的贷款已全部到期;但由于保险索赔和理赔过程仍在进行中,截至本年度报告日期,中国太平的保险保障义务尚未完全履行。中国人保为保险保障计划涵盖的所有期限不超过12个月的新贷款提供保险保障。自2019年11月起,期限不超过12个月的新增贷款不再适用于中国人保的投资者保护计划。然而,自本年度报告之日起,中国人保的保险保障义务将继续适用于2019年11月之前发放的、适用于中国人保保险保障计划的贷款。此外,广东成功不再为2020年2月之后促成的新贷款提供担保保护;然而,截至本年度报告之日,广东成功对2020年2月之前促成的贷款的义务尚未完全履行。

 

自2020年2月起,本集团开始与独立第三方中天财智融资担保有限公司(简称“中天担保”)合作。对于2020年2月以来发放的所有新贷款,借款人必须向中天担保设立的存款账户缴款。如果一笔贷款逾期一定期限,中天担保将使用存管账户中的可用现金偿还投资者本金及应计利息总额。由于本集团停止经营其网络借贷信息中介平台,于二零二二年,本集团与中天担保之间并无此类合作。

 

公允价值

 

公允价值是指在计量日市场参与者之间的有序交易中出售资产所得的价格或转移负债所支付的价格。在确定要求或允许以公允价值入账的资产和负债的公允价值计量时,专家组考虑了它将进行交易的主要市场或最有利的市场,并考虑了市场参与者在为资产或负债定价时将采用的假设。

 

F-18

 

 

权威文献提供了公允价值层次结构,将用于计量公允价值的估值技术的投入分为三个大的层次。公允价值计量整体所处的层级是以对公允价值计量具有重要意义的最低输入值为基础的,其级别如下:

 

第1级——投入的依据是在活跃市场上交易的相同资产或负债的未经调整的报价。

 

第2级——投入所依据的是活跃市场中类似资产和负债的报价、非活跃市场中相同或类似资产和负债的报价以及基于模型的估值技术,对于这些技术,所有重大假设都可以在市场上观察到,或者可以在资产或负债的整个期限内得到可观察市场数据的证实。

 

第3级——投入通常是不可观察的,通常反映管理层对市场参与者在资产或负债定价时所使用的假设的估计。因此,公允价值是使用基于模型的估值技术确定的,这些技术包括期权定价模型、贴现现金流模型和类似的技术。

 

由于集团金融工具的短期性质,其账面价值接近其公允价值。本集团的金融工具包括现金、应收账款、应收票据、应付关联方款项、应付关联方款项、应计费用和其他负债。

 

现金及现金等价物

 

现金和现金等价物是指库存现金、活期存款和存放在银行或其他金融机构的高流动性投资,这些投资的原始到期日不到三个月。本集团认为,自购买之日起三个月或更短时间内到期的所有高流动性投资均为现金等价物。

 

限制现金

 

本集团的一家子公司从投资者处收取资金,用于代表其客户买卖证券。资金存入一个银行账户,该账户仅限用于代表投资者购买证券,该账户资金的使用由银行监督。此种银行结余是本集团的一项资产,其数额为按要求持有和应付客户的独立银行结余应付客户的款项。在收到客户的现金时,记录相应的应付客户款项。截至二零二一年十二月三十一日及二零二二年十二月三十一日止,集团的银行存款限制金额分别为人民币295,910元及人民币198,727元。

 

定期存款

 

定期存款是指存放于金融机构的存款,其原始期限为三个月以上、一年以下。于2021年12月31日及2022年12月31日,本集团的定期存款分别为人民币83,294元及人民币232,432元。

 

有价证券投资

 

有价证券投资包括与有价证券一起配售的股票。本集团通过证券公司在公开市场上购买普通股。截至2021年12月31日和2022年12月31日,本集团的有价证券投资金额分别为人民币169,815元和人民币200,679元。

 

应收贷款

 

应收贷款按摊余成本计量,并根据合同费率计提利息。该集团评估与贷款有关的信贷风险,并根据该集团过去的经验、借款人的财务状况、他们的财务业绩以及他们继续产生足够现金流的能力,个别估计在贷款期限内预期收取的现金流量。将为存在收款问题的贷款规定呆账备抵。截至2021年12月31日和2022年12月31日止年度,坏账拨备分别为23,979元和113,110元。

 

F-19

 

 

库存净额

 

由可供出售的产品组成的存货按成本或可变现净值中的较低者估值,成本采用先进先出成本法确定。可变现净值是根据在正常经营过程中的估计售价,较少合理可预测的运输成本计算的。调整数在未来估计可变现净值低于成本时入账。减记记记入综合业务和综合收入(亏损)报表的收入成本。可归因于购买和接收产品的某些费用,例如运费,也包括在库存中。截至2021年12月31日和2022年12月31日,本集团在资产负债表中的“预付费用及其他资产”中的存货净额分别为1,250元和2,662元。

 

呆账备抵

 

应收账款、其他应收款和应收贷款按历史账面金额扣除核销和呆账备抵后的净额列报。该集团持续监测其借款人和客户的收款情况,并根据各种因素,包括账龄、历史收款数据、已查明的具体收款问题、借款人集中程度、一般经济状况以及与特定借款人的信贷风险有关的其他因素,保留可疑账户备抵。无法收回的应收款项在结算金额低于未清余额或本集团确定很可能无法收回余额时予以核销。呆账备抵的变动情况如下:

 

    帐目     其他     贷款        
    应收款项     应收款项     应收款项     合计  
    人民币     人民币     人民币     人民币  
2020年12月31日余额     1,446,994       82,952       329,364       1,859,310  
呆账准备金    
     
      23,979       23,979  
逆转     ( 2,994 )     ( 3,026 )     ( 2,918 )     ( 8,938 )
注销    
      ( 14,279 )             ( 14,279 )
2021年12月31日余额     1,444,000       65,647       350,425       1,860,072  
呆账准备金     612       26,854       113,100       140,566  
逆转     ( 30 )     ( 65,640 )     ( 7,561 )     ( 73,231 )
注销                     ( 14,605 )     ( 14,605 )
2022年12月31日余额     1,444,582       26,861       441,359       1,912,802  

 

关于应收贷款备抵的进一步资料见附注4----应收贷款;关于预付费用备抵和其他资产的进一步资料见附注5----预付费用和其他资产。

 

业务组合

 

本集团按照ASC主题805(“ASC 805”),企业合并,采用收购会计法对企业合并进行会计处理。购置会计法要求将转让的对价分配给本集团购置的资产,包括可单独辨认的资产和负债,并以其估计公允价值为基础。收购中转让的对价按所给予的资产、发生的负债、发行的权益工具、或有对价和截至收购之日的所有合同或有事项在交换之日的公允价值之和计量。专家组还对所有或有对价安排进行评估,以确定这些安排是否具有补偿性质。如果集团确定一项或有对价安排是补偿性的,则该安排将在业务合并之外核算,并在合并后实体的购置后财务报表中作为补偿费用入账。直接归属于收购的费用在发生时计入费用。取得或承担的可辨认资产、负债和或有负债按其在取得日的公允价值分别计量,而不论非控制性权益的范围有多大。(一)收购成本总额、非控制性权益的公允价值和任何先前持有的被收购股权的收购日期公允价值超过(二)被收购可辨认净资产的公允价值的部分,记为商誉。收购成本低于被收购子公司净资产公允价值的,差额直接计入收益。

 

F-20

 

 

所购可辨认资产、承担的负债和非控制权益的公允价值的确定和分配是基于各种假设和估值方法,需要管理层作出相当大的判断。这些估值中最重要的变量是贴现率、终值、现金流量预测所依据的年数,以及用于确定现金流入和流出的假设和估计。本集团根据相关活动目前的业务模式和行业比较所固有的风险确定所使用的贴现率。终值基于资产的预期寿命、预测寿命周期和该期间的预测现金流量。

 

长期投资

 

本集团的长期投资包括公允价值不易确定的股本证券、权益法投资、持有至到期投资和可供出售投资。

 

a. 没有易于确定的公允价值的股票证券

 

从历史上看,对于本集团对其没有重大影响并拥有控股财务权益的被投资公司,本集团根据ASC 325-20将其作为成本法投资进行核算。2018年1月,本集团采用了会计准则更新(“ASU”)2016-01,金融工具——金融资产和金融负债的确认和计量,并选择对根据ASU 2016-01规定的计量方法无法确定公允价值的股权投资进行会计处理,前提是此类投资不受合并或权益法约束。在替代计量办法下,这些金融工具按成本减去任何减值(每季度评估),加上或减去同一发行者的相同或类似投资在有序交易中可观察到的价格变动所产生的变动。此外,只有从被投资单位的累计净收益中分配红利时,才能收到红利,从而确认收益。否则,这种分配被视为投资回报,并记为投资成本的减少。截至2020年12月31日、2021年和2022年12月31日止年度,无可随时确定公允价值的权益证券的减值损失分别为人民币282,076元、人民币63,393元和人民币102,510元。

 

b. 权益法投资

 

本集团有能力对其施加重大影响但不拥有控股权益的被投资公司采用权益法核算。当本集团在被投资方有表决权的股份中拥有20%至50%的所有权权益时,一般认为存在重大影响。在确定权益会计法是否适当时,还考虑到其他因素,如在被投资方董事会的代表性、表决权和商业安排的影响。根据权益会计法,本集团在被投资公司的收益或亏损中所占份额、减值以及权益法要求的其他调整在综合经营报表的“权益法投资损失净额”中反映。

 

如果投资的账面价值超过其公允价值,而这一情况被确定为非暂时性的,则将记入减值费用。本集团根据活跃市场中类似投资的可比报价估计被投资公司的公允价值,如适用,或采用需要作出重大判断的贴现现金流量法,包括根据内部预测估计的未来现金流量,对公司业务长期增长率的估计,对产生现金流量的使用寿命的估计,以及确定加权平均资本成本。截至2020年12月31日、2021年和2022年12月31日止年度,其权益法投资的减值损失分别为人民币179,193元、人民币58,033元和人民币427,697元。

 

c. 持有至到期和可供出售投资

 

当集团有积极的意图和能力将债务担保持有至到期时,投资被归类为持有至到期,并按摊余成本入账。截至2021年12月31日和2022年12月31日,持有至到期证券余额分别为3.8万元和零。

 

对于确定为债务证券的被投资人股票投资,集团将其列为长期可供出售投资,但不将其归类为交易投资或持有至到期投资。可供出售投资按其公允价值列账,公允价值变动产生的未实现损益计入累计其他综合收益。

 

F-21

 

 

专家组根据具体的识别方法审查其投资的非暂时性减值(“OTTI”)。专家组在评估其投资的潜在减值时,考虑了现有的定量和定性证据。如果一项投资的成本超过该投资的公允价值,除其他因素外,本集团会考虑一般市场条件、政府经济计划、投资的公允价值低于成本的期限和程度、本集团持有该投资的意图和能力、以及发行人的财务状况和近期前景等因素。

 

如果债务证券存在OTTI,本集团将OTTI的金额分为与信用相关的金额(信用损失部分)和所有其他因素导致的金额。信用损失部分在收益中确认,收益是指证券的摊余成本基础与预期未来现金流量的贴现现值之间的差额。如果该实体既不打算出售也不太可能在收回前被要求出售证券,则因其他因素而产生的数额在其他综合收益中确认。摊余成本基础与预期收取的现金流量之间的差额作为利息收入增加。本集团于截至2020年12月31日、2021年和2022年12月31日止年度的持有至到期和可供出售投资的减值损失(转回)分别为人民币1,221元、人民币(676元)和零。

 

商誉

 

商誉是指收购企业的收购价格超过分配给所收购资产和所承担负债的估计公允价值的部分。

 

商誉减值测试的应用需要管理层的判断,包括确定报告单位、将资产和负债分配给报告单位、将商誉分配给报告单位以及确定每个报告单位的公允价值。估计报告单位公允价值的判断包括估计未来现金流量、确定适当的贴现率和作出其他假设。这些估计数和假设的变动可能对确定每个报告单位的公允价值产生重大影响。

 

报告单位被确定为可获得离散财务信息的组成部分,并由管理层定期审查。减值测试是在年底进行的,或者如果发生的事件或情况变化很可能使报告单位的公允价值低于其账面价值,方法是将报告单位的公允价值与其账面价值进行比较。如果报告单位的公允价值超过其账面价值,则商誉不受损害,无需进一步测试。如果报告单位的公允价值低于账面价值,则就账面价值超过报告单位公允价值的金额确认减值费用;但是,确认的损失不应超过分配给该报告单位的商誉总额。

 

根据本集团的减值评估,本集团于截至2020年12月31日、2021年和2022年12月31日止年度分别录得商誉减值人民币50,291元、零和200元。

 

财产、设备和软件,净额

 

财产、设备和软件包括计算机和传输设备、家具和办公设备、办公楼、软件和租赁改进,按成本减去累计折旧和摊销入账。折旧和摊销按以下估计使用寿命的直线法计算:

 

计算机和电子设备   3年
家具和办公设备   5年
办公楼   20年
许可证   20年
Software   5年
租赁改进   在剩余租期或估计使用年限中较短者

 

F-22

 

 

发起和服务费用

 

发起和服务费用主要包括可变费用和供应商费用,包括与信贷评估、客户和系统支持、付款处理服务以及与促进和服务贷款有关的收款有关的费用。

 

销售与市场营销

 

销售和营销主要包括销售和营销费用以及销售商品的成本。销售和营销费用主要包括各种营销费用,包括与用户获取和保留以及一般品牌和知名度建设有关的费用。截至2020年12月31日、2021年和2022年12月31日止年度的销售和营销费用分别为人民币340,769元、人民币165,477元和人民币62,243元。销货成本主要包括产品采购价格、包装材料、装卸费和产品交付费。销货成本与销售收入有关。截至2020年12月31日、2021年和2022年12月31日止年度的销售成本分别为人民币3,515元、人民币5,9088元和人民币46,424元。

 

广告费用

 

广告费用按照ASC 720-35,“其他费用-广告费用”计入费用。广告费用列入综合收益报表的销售和营销费用。截至2020年12月31日、2021年和2022年12月31日止年度,广告费用分别为20704元、495元和19元。

 

政府补贴收入

 

本集团在中国不时从多个地方政府获得政府补助和补贴,这些补助是为一般公司目的和支持本集团在该地区的持续经营而发放的。赠款由有关政府当局酌情决定,对其使用没有任何限制。政府补贴在收到现金期间作为营业外收入和综合收益(亏损)记入综合经营报表。截至2020年12月31日、2021年和2022年12月31日止年度,本集团收到的政府补助分别为27,440元、437元和512元。

 

租约

  

本集团以经营租赁方式在中国不同城市及海外租赁若干办公场所。根据财务会计准则ASC第842条,专家组确定一项安排是否构成租赁,并在租赁开始日将租赁负债和使用权资产记录在其综合资产负债表上。本集团根据将支付的租赁付款总额的现值计量其租赁负债,该现值是根据更容易确定的租赁内含利率或本集团的增量借款率折现的,该利率是本集团为抵押借款所需支付的估计利率,相当于整个租赁期内的租赁付款总额。专家组根据对信用和财务状况与其类似的公司的公司债务的分析,估计其增量借款率。本集团根据相应的租赁负债计量使用权资产,并根据在开始日期或之前向出租人支付的款项以及根据租赁产生的初始直接费用进行调整。当出租人提供标的资产供本集团使用时,本集团开始确认租金费用。该集团的租约剩余租期最长可达三年,其中一些租约包括延长租期的选择权,这必须在相互协商的基础上与出租人商定。在考虑了产生经济激励的因素后,专家组没有在其不能合理确定行使的租期内列入续租选择权期限。

 

对于12个月或12个月以下的短期租赁,集团在其综合业务报表中以直线法记录租赁期内的租金支出。

 

F-23

 

 

所得税

 

为财务报告目的,当期所得税是根据净利润(亏损)计算的,并根据有关税务管辖区的法律,对不能为所得税目的评估或扣除的收入和支出进行调整。

 

递延所得税采用资产和负债法计算,这要求确认递延所得税资产和负债,以反映已列入财务报表的事件的预期未来税务后果。在这种方法下,递延所得税资产和负债是根据财务报表与资产和负债计税基础之间的差异,使用预期差异转回当年的现行税率确定的。递延税项资产也计提了业务亏损结转净额。

 

递延所得税资产净额在这些资产更有可能变现的情况下予以确认。在作出这一决定时,管理当局考虑了所有正面和负面的证据,包括预测的未来应课税收入的未来逆转和最近业务的结果。当管理层认为递延所得税资产净额的一部分或全部很可能无法变现时,递延所得税资产净额减去估值备抵。

 

为了评估不确定的税务状况,专家组对税务状况计量和财务报表确认采用了更有可能的阈值和两步法。在两步法下,第一步是通过确定现有证据的权重是否表明更有可能维持这种状况,包括解决相关的上诉或诉讼程序(如果有的话),来评估需要承认的税务状况。第二步是将税收优惠衡量为在结算时实现的可能性超过50%的最大金额。本集团在其综合资产负债表的应计费用和其他流动负债项下,以及在其综合经营和综合收益(亏损)报表的其他费用项下,确认任何利息和罚款。截至2021年12月31日和2022年12月31日止年度,本集团不存在任何重大未确认的不确定税务状况。

 

股份补偿

 

与员工和管理层的股份支付交易,如购股权,是根据权益工具的授予日公允价值计量的。本集团选择使用直线法确认所有按分级归属方式授予的员工股权奖励的补偿费用,前提是在任何日期确认的补偿费用金额至少等于在该日期授予的期权在授予日价值的部分,在授予的必要服务期内,通常是授予的归属期。具有履约条件的赔偿金的补偿费用在很可能达到履约条件时予以确认。专家组选择在发生没收时予以承认。

 

每股普通股净收益(亏损)

 

每股普通股基本净收益(亏损)的计算方法是,将归属于普通股股东的净收益(亏损)除以该期间已发行普通股的加权平均数。

 

稀释后的每股普通股净收益反映了如果证券被行使或转换为普通股可能发生的稀释。本集团拥有的购股权可能会在未来稀释每股普通股的基本净利润。稀释后的每股普通股净收益采用二分类法或假设转换法计算,两者中稀释效果较好的一种计算方法。当集团出现亏损时,这些证券的稀释效应不包括在内,因为它们具有反稀释性。

 

外币折算

 

本集团的记账本位币和报告本位币为人民币。集团在香港的实体的功能货币为港元。本集团在中国的附属公司及VIE的功能货币为人民币(“RMB”)。

 

以记账本位币以外的货币计值的货币资产和负债,按资产负债表日的汇率折算为记账本位币。一年中以功能货币以外的货币进行的交易,按交易发生时的适用汇率折算为功能货币。交易损益在综合业务报表中确认。

 

资产和负债使用资产负债表日的有效汇率从每个实体的功能货币换算为报告货币。权益金额按历史汇率换算。收入、费用、收益和损失按当年平均费率折算。翻译调整数作为累计翻译调整数列报,并在综合收入(损失)报表中作为单独的组成部分列报。

 

F-24

 

 

方便翻译

 

将金额从人民币换算成美元只是为了方便读者,并按截至2022年12月31日止年度的最后一个营业日,即2022年12月31日的1.00美元= 6.8972元人民币的汇率计算,该汇率代表美国联邦储备委员会公布的汇率。任何陈述均无意暗示人民币金额可能已或可能已按该汇率或任何其他汇率兑换、变现或结算为美元。

 

重大风险和不确定性

 

一) 外汇风险

 

人民币不是可自由兑换的货币。在中国人民银行的领导下,国家外汇管理局控制着人民币兑换成外币的交易。人民币的价值受中央政府政策的变化以及影响中国外汇交易系统市场供求的国际经济和政治发展的影响。本集团的现金及现金等价物总额分别为人民币1,455,089元和人民币1,751,808元,于2021年12月31日和2022年12月31日以人民币计价,分别占2021年12月31日和2022年12月31日现金及现金等价物的53.26%和71.99%。

 

二) 信用风险集中

 

可能使本集团面临重大集中信贷风险的金融工具主要包括现金和现金等价物、应收账款、应收贷款、预付费用和其他资产。于2021年12月31日及2022年12月31日,本集团的大部分现金及现金等价物存放于位于中国的金融机构。根据不同地区的存款保险条例,在中国内地各银行金融机构投保50万元人民币的保单,投保25,500元人民币,未投保1,726,308元人民币,在香港投保2,652元人民币,未投保581,686元人民币,在美国各银行金融机构投保50万元HKD的保单,投保3,449元人民币,未投保3,450元人民币,在美国各银行金融机构投保25万美元的保单,在东南亚未投保零的保单90,235元人民币。应收账款通常是无担保的,来自中国客户的收入。集团对其客户进行的信用评价以及对未清余额的持续监测过程,减轻了应收账款方面的风险。该集团根据贷款协议向第三方公司提供贷款,在债务人违约的情况下面临信贷风险。信用风险造成的最大损失金额限于未偿本金余额总额加上资产负债表日期的应计利息。截至2021年12月31日和2022年12月31日,应收贷款余额分别为人民币260,224元和人民币151,368元。专家组评估和监测债务人的信用状况,并根据对付款历史、担保品的存在、当前信息和事件以及债务人信用风险的事实和情况的评估,记录坏账备抵。关于地理区域内的浓度,请参阅附注2 VIE的详细情况。

 

截至2022年12月31日止年度,A客户、B客户和C客户的净收入分别为1.85亿元人民币(占33%)、1.45亿元人民币(占26%)和8700万元人民币(占16%),占总收入的10%以上。

 

截至2021年12月31日止年度,来自A客户和B客户的收入分别为1.41亿元人民币(占19%)和1.02亿元人民币(占13%),占总收入的10%以上。

 

截至2021年12月31日和2022年12月31日,本集团不存在应收账款占本集团账面值10%以上的客户。

 

最近通过的会计公告

 

2020年1月,财务会计准则委员会(FASB)发布了会计准则更新第2020-01号,投资——权益证券(主题321)、投资——权益法和合资企业(主题323)以及衍生品和套期保值(主题815)(ASU 2020-01),阐明了主题321下权益证券会计、主题323中权益法投资会计以及主题815中某些远期合约和购买期权会计的相互作用。该集团自2022年6月1日起采用这一新标准,对其合并财务报表没有实质性影响。

 

当前预期信用损失减值

 

2016年6月,财务会计准则理事会发布了ASU2016-13,《金融工具-信用损失(主题326):金融工具信用损失的计量》(ASC 326),要求各实体根据历史经验、当前状况以及合理和可支持的预测,使用当前预期信用损失模型计量报告日持有的金融资产的所有预期信用损失。

 

专家组于2020年1月1日采用经修订的追溯过渡办法通过了ASC 326。根据该准则范围内的集团金融工具的性质,主要是应收账款和其他应收款,采用新准则对集团的合并财务报表没有重大影响。

 

专家组认为,最近颁布的其他会计准则如果目前得到采用,将不会对专家组的合并财务报表产生重大影响。

 

F-25

 

 

3.商业收购

 

2022年,集团以人民币5,811元收购Lion Global Financial Limited。根据专家组在第三方估价专家协助下进行的估价,购买价格已按公允价值分配。没有列报自收购之日以来的业务结果或被收购方的预计业务结果,因为这种业务合并对集团的综合业务结果影响不大。

 

4.应收贷款净额

 

    12月31日,     12月31日,  
    2021     2022  
应收贷款     289,705       587,624  
减:呆账备抵     ( 29,481 )     ( 441,447 )
合计     260,224       146,177  

 

该集团与某些第三方邮政贷款服务公司签订了若干贷款协议。截至2022年12月31日,本集团未偿还应收贷款为人民币1.46亿元,期限为6个月至48个月,年利率为零至14%。

 

截至2022年12月31日,本集团应收坏账准备金额分别为人民币4.414亿元。

 

如果贷款逾期超过90天,应收利息贷款处于非应计状态。截至2021年12月31日和2022年12月31日,人民币23,000元和人民币25,000元的应收贷款处于非应计状态。

 

下表列出截至2021年12月31日和2022年12月31日的贷款账龄:

 

    1-89天     90天或     过去共计              
    逾期     更多逾期     到期     当前     贷款总额  
2021年12月31日           23,000       23,000       266,705       289,705  
2022年12月31日     1,700       348,264       349,964       237,660       587,624  

 

F-26

 

 

5.预付费用和其他资产

 

    12月31日,     12月31日,  
    2021     2022  
存款(一)     68,219       127  
对供应商的预付款     19,732       9,971  
预缴税款(二)     304,278       203,661  
预付服务费     36,306       7,429  
预付投资     304,996      
 
其他     22,347       5,548  
减:呆账备抵     ( 4,000 )     ( 4,000 )
合计     751,878       222,736  

 

(一) 押金主要包括租金押金和支付给第三方供应商的押金。

 

(二) 预缴税款是可以在未来扣除的可抵扣增值税。

 

6.资产和负债的公允价值

 

有关公允价值层次结构和本集团公允价值方法的说明,请参见“附注2 ——重要会计政策摘要”。

 

以公允价值入账的金融工具

 

以公允价值记录的资产和负债。

 

本集团不存在以非经常性公允价值计量的资产或负债。

 

下表列示了初始确认后按经常性公允价值计量的资产和负债的公允价值等级:

 

                      合计  
2021年12月31日   1级     2级     3级     公允价值  
    人民币     人民币     人民币     人民币  
物业、厂房及设备                        
长期投资    
     
      413,959       413,959  
有价证券投资     169,815      
     
      169,815  
总资产     169,815      
      413,959       583,774  
2022年12月31日                                
物业、厂房及设备                                
长期投资    
     
      431,301       431,301  
有价证券投资     200,679      
     
      200,679  
总资产     200,679      
      431,301       631,980  

  

未按公允价值入账的金融工具

 

金融工具,包括现金和现金等价物、限制性现金、定期存款、应收账款、其他应收款、应收贷款、预付费用和其他资产、应计费用和其他负债以及应收/应付关联方款项,不按公允价值入账。由于这些资产和负债的短期性质,除应收贷款外,这些金融工具的公允价值与其在综合资产负债表中列报的账面价值相近。

 

F-27

 

 

7.长期投资

 

    股票证券
没有随时
可确定
    股权
方法
    可供销售     举行-
成熟度
       
    公允价值     投资     投资     投资     合计  
    人民币     人民币           人民币     人民币  
2019年12月31日余额     543,178       206,823       10,443       15,200       775,644  
增补     396,549       53,929      
      19,100       469,578  
处置     ( 5,000 )    
      ( 10,443 )    
      ( 15,443 )
在权益法投资中所占份额(亏损)    
      ( 21,317 )    
     
      ( 21,317 )
减值费用     ( 282,076 )     ( 179,193 )    
      ( 1,221 )     ( 462,490 )
汇率的影响     ( 4,949 )     ( 2,751 )    
              ( 7,700 )
2020年12月31日余额     647,702       57,491      
      33,079       738,272  
增补     97       19,971      
      38,000       58,068  
处置    
      ( 7,652 )    
      ( 18,983 )     ( 26,635 )
持有至到期投资损失    
     
     
      ( 14,096 )     ( 14,096 )
在权益法投资中所占份额(亏损)    
      ( 7,167 )    
     
      ( 7,167 )
减值费用     ( 23,193 )     ( 4,229 )    
     
      ( 27,422 )
汇率的影响     6,787       ( 381 )    
     
      6,406  
2021年12月31日余额     631,393       58,033      
 
      38,000       727,426  
增补    
      3,000      
 
      14,207       17,207  
处置    
      ( 14,738 )    
 
      ( 38,000 )     ( 52,738 )
持有至到期投资损失    
     
     
 
     
     
 
权益法投资中的收入份额    
      19,432      
 
     
      19,432  
减值费用     ( 164,161 )     ( 3,452 )    
 
      ( 14,207 )     ( 181,820 )
会计方法变更的影响     ( 361,100 )     361,100              
     
 
汇率的影响     ( 3,622 )     4,322      
 
     
      700  
2022年12月31日余额     102,510       427,697      
 
     
      530,207  

 

没有易于确定的公允价值的股票证券

 

下表列出了本集团没有随时可确定公允价值的股本证券:

 

    12月31日,     12月31日,  
    2021     2022  
    人民币     人民币  
鄂州农商银行     40,000       40,000  
BitPay,Inc.(特拉华州)(i)     25,490       27,589  
珠海元信投资合伙企业(有限合伙企业(“珠海元信”)     15,000      
 
宁波伟列投资管理合伙企业(有限合伙)(“宁波伟列”)(ii)     20,000       20,000  
上海信正金融信息咨询有限公司(iii)     129,786      
 
湖北消费金融公司(“湖北消费”)     361,100      
 
其他     40,017       14,921  
合计     631,393       102,510  

 

(一) 2018年3月,专家组获得了一 1.11 BitPay,Inc.(Delaware)股权的百分比,现金代价为美元 4,000 .本集团持有 1.11 截至2021年12月31日和2022年12月31日的股权百分比。2021年12月31日和2022年12月31日不存在减值,截至2022年12月31日止年度不存在可观察的价格变动。

 

(二) 2017年12月,专家组购买了一 8.50 宁波伟列的%股权,总现金代价为人民币 20,000,000 .截至2021年12月31日和2022年12月31日,不存在减值,截至2022年12月31日止年度,不存在可观察的价格变动。

 

(三) 2018年9月,专家组购买了一 15 上海信证金融信息咨询有限公司的%股权,总代价为人民币 129,786 .本集团持有 15 截至2021年12月31日和2022年12月31日的股权百分比。截至2021年12月31日,不存在减值。由于上海新郑经营不佳及累计亏损,本集团于2022年12月31日对该项投资进行了全额减值。

 

F-28

 

 

权益法投资

 

    12月31日,     12月31日,  
    2021     2022  
    人民币     人民币  
中日金牛(北京)投资顾问有限公司(“中日金牛”)(i)     17,101       10,549  
PT.TIRTA金融(二)     19,760       24,218  
湖北省消费金融公司(“湖北消费”)(iii)    
      390,019  
其他     21,172       2,911  
合计     58,033       427,697  

 

(一) 于2017年9月,集团以总现金代价人民币购买CSJ金牛的股权 40,900 .本集团持有 25 截至2021年12月31日及2022年12月31日止年度的股本权益百分比。截至2020年12月31日止年度、2021年及2022年12月31日止年度的股本亏损为人民币 4,540 ,人民币 5,034 和人民币 6,552 分别。

 

(二) 2021年6月,本集团出售 40 PT.TIRTA Finance对Trusty Cars Pte.Ltd(第三方)和 5 PT.TIRTA Finance的%转让给PT SAHABAT MITRA(第三方),因此将PT.TIRTA Finance分拆并录得亏损人民币 582 .处置日的公允价值为人民币 49,927 使用基于资产的方法,基于各种假设,如公平市场、持续经营、政策稳定性等。该集团继续对PT.TIRTA Finance产生重大影响,并占 40 %的股权。交易完成后,Trusty Cars Pte.Ltd成为关联方。交易后Trusty Cars Pte.Ltd与本集团之间无交易。截至2022年12月31日,不存在减值,截至2022年12月31日止年度不存在可观察的价格变动。截至2020年12月31日、2021年和2022年12月31日止年度,PT.TIRTA Finance的权益损失为,人民币 211 和人民币( 136 )分别。

 

(三) 2019年12月,专家组支付了人民币 361,100 以现金换取 24.47 湖北消费的%股权。于2021年12月31日及2022年12月31日不存在减值,截至2022年12月31日止年度不存在可观察价格变动。截至2020年12月31日、2021年及2022年12月31日止年度湖北消费的权益收益为人民币4,540,和人民币 28,919 分别。

  

持有至到期投资

 

2019年,本集团以现金对价人民币15,200元购买了一笔信托受益权益形式的本金担保债务投资,其规定期限为一年内。集团于2020年将到期日再延长一年,并于2021年处置了这笔投资。

 

2020年,集团以现金代价19,100元人民币购买了另一项本金担保债务投资,其形式为信托的受益权益,规定期限在一年内。集团于2021年处置了这笔投资。

 

2021年,本集团以38000元人民币的现金对价购买了另一项本金担保债务投资,其形式为信托的受益权益,规定期限在一年内。本集团于2022年处置了这笔投资。

 

截至2022年12月31日,没有本金担保债务投资。

 

8.物业、设备及软件、网络

 

    12月31日,     12月31日,     12月31日,  
    2020     2021     2022  
      人民币       人民币       人民币  
办公楼     19,470       19,525       51,142  
计算机和电子设备     57,856       58,351       60,402  
家具和办公设备     10,065       10,386       13,895  
租赁改进     30,069       28,377       9,339  
Software     46,008       54,492       53,563  
财产和设备共计     163,468       171,131       188,340  
累计折旧和摊销     ( 79,147 )     ( 104,284 )     ( 95,655 )
已终止的网上借贷信息服务的技术减值损失     ( 20,925 )     ( 23,296 )     ( 23,296 )
财产、设备、净额     63,396       43,551       69,389  

 

截至2020年12月31日、2021年和2022年12月31日止年度的物业、设备和软件折旧和摊销费用分别为人民币14,500元、人民币25,137元和人民币18,767元

 

F-29

 

 

9.净无形资产

 

    12月31日,     12月31日,     12月31日,  
    2020     2021     2022  
    人民币     人民币     人民币  
经纪牌照     51,880       51,152       51,236  
商品名称     6,400       6,400       6,400  
技术     27,600       27,600       27,600  
无形资产共计     85,880       85,152       85,236  
累计摊销     ( 24,247 )     ( 30,649 )     ( 32,881 )
与已停产网络借贷信息平台的技术减值损失     ( 17,220 )     ( 17,220 )     ( 17,220 )
无形资产,净值     44,413       37,283       35,135

 

摊销期从5年到20年不等。截至2020年12月31日、2021年和2022年12月31日止年度的无形资产摊销费用分别为人民币9,717元、人民币6,402元和人民币2,233元。截至2022年12月31日,本集团预计未来五年与无形资产相关的摊销费用分别为人民币5,124元、人民币5,046元、人民币4,087元、人民币4,087元和人民币4,087元,其后为人民币4,087元。

 

10.应计费用和其他负债

 

    12月31日,     12月31日,  
    2021     2022  
    人民币     人民币  
应计广告费和营销费     52,371       66,786  
与服务费和其他有关的应付款项     93,897       26,488  
代客户持有的独立银行结余应付客户款项     273,774       153,701  
存款     2,575       586  
增值税及附加税     13,899       1,165  
其他     30,732       1,620  
应计费用和其他流动负债共计     467,248       250,346  

 

F-30

 

 

11.关联方余额和交易

 

以下概述了主要相关方及其与专家组的关系,以及专家组向/由专家组提供的服务的性质:

 

关联方名称   与小组的关系   与集团的主要交易
珠海横琴闪云支付信息科技有限公司(“珠海横琴支付”)   孙磊控制的实体   付款处理服务
南京乐坊   具有重大影响力的被投资方   本集团购买的借款人收购及转介服务、本集团向南京乐方提供的顾问服务及关联方贷款
Shanghai Qiuzhi Information Technology Limited(“Shanghai Qiuzhi”)   权益法被投资方(2019年5月起)   借款人获取和转介服务
北京久造科技有限公司
(《北京九灶》)
  孙磊控制的实体(自2019年12月起)   借款人获取和转介服务
杭州书云共进科技有限公司(“杭州书云”)   孙磊控制的实体   信贷查询服务
海南晨曦投资咨询有限公司(“海南晨曦”)   有重大影响的被投资方(自2020年7月起)   关联方贷款、保险代理服务
调标中海(北京)科技有限公司(“调标中海”)   权益法被投资方(自2020年7月起)   资本
中国金牛(北京)投资咨询有限公司(“中国金牛”)   权益法被投资方(2018年以来)   关联方贷款

 

截至2021年12月31日和2022年12月31日止年度的关联方余额和交易详情如下:

 

(1) 关联方提供的服务

 

    年终     年终     年终  
    12月31日,     12月31日,     12月31日,  
    2020     2021     2022  
    人民币     人民币     人民币  
投资者和借款人收购和转介服务:                  
北京九灶     852      
     
 
上海求知     49      
     
 
小计     901      
     
 
保险代理服务:                        
海南晨曦    
     
      519  
信贷查询服务:                        
杭州书云     358      
     
 
合计     1,259      
      519  
             
 
     
 
 

 

(2) 应收关联方款项

 

    12月31日,     12月31日,  
    2021     2022  
    人民币     人民币  
中国金牛    
      25,030  
海南晨曦     41,750       67,750  
小计     41,750       92,780  
减值    
      ( 92,780 )
合计     41,750      
 

 

集团与海南晨曦订立多项贷款协议,截至2022年12月31日,集团应收海南晨曦贷款余额为人民币6,780万元,期限为12个月,利率为6%。本集团与中正金牛订立多项贷款协议,截至2022年12月31日,本集团应收中正金牛贷款余额为人民币2,500万元,期限为6个月,利率为6.00%或14.00%。由于中正金牛和海南晨曦经营不佳,本集团于2022年12月31日对贷款进行了全额减值。

 

F-31

 

 

(3) 应付关联方款项

 

    12月31日,     12月31日,  
    2021     2022  
    人民币     人民币  
珠海横琴支付     27      
 
南京乐坊     19,218       4,620  
杭州书云     18      
 
北京九灶     4,704      
 
海南晨曦    
 
      519  
调标中海    
      3  
合计     23,967       5,142  

 

截至2022年12月31日,南京乐房向集团提供推荐服务、咨询服务。集团有4,620元人民币应付给南京乐方。海南晨曦向本集团提供保险代理服务,截至2022年12月31日应付海南晨曦的款项为人民币519元。

 

12.所得税

 

玖富公司是一家在开曼群岛注册的公司。根据开曼群岛现行法律,开曼群岛不对收入或资本收益征税。

 

根据香港条例,自2018年4月1日起,香港实体在香港赚取的应课税收入须按两级所得税税率征收。香港实体赚取的首批200万港元利润将按8.25%的税率征税,其余利润将继续按现行16.5%的税率征税。此外,为避免滥用两级税制,每一组关联实体只能提名一个实体受益于两级税率。

 

根据《中国企业所得税法》(《企业所得税法》),集团在中国注册的子公司须按25%的法定税率缴纳所得税,除非它们符合《企业所得税法》规定的所得税优惠税率条件。根据《企业所得税法》,本集团的某些中国子公司和VIE享受15%或20%的优惠所得税税率。高新技术企业享受15%的优惠所得税率,相关政府机构每三年对其资质进行重新评估。玖富树科科技集团有限公司(简称“玖富树科”)被认定为“高新技术企业”,因此享受了2022年15%的所得税优惠税率。北京利融兴商贸有限公司(简称“利融兴”)的子公司北京易联数字云科技有限公司(简称“易联”)被认定为“高新技术企业”,因此享受了2022年15%的所得税优惠税率。深圳市富本网络科技有限公司(简称“富本”)被认定为“高新技术企业”,享受2022年15%的所得税优惠税率。2022年,上述所有公司的所得税税率为15%,没有缴纳任何税款,因此没有收到纳税申报表。

 

该集团在南亚注册的子公司适用20%的法定税率。

 

F-32

 

 

所得税费用的当期和递延部分主要归属于本集团在中国的子公司以及VIE和VIE的子公司,具体如下:

 

    年终     年终     年终  
    12月31日,     12月31日,     12月31日,  
    2020     2021     2022  
    人民币     人民币     人民币  
当前税     42,758       26,735       11,623  
递延税款     495,564      
     
 
合计     538,322       26,735       11,623  

 

按法定税率计算的所得税费用与确认的所得税费用的对账如下:

 

    年终     年终     年终  
    12月31日,     12月31日,     12月31日,  
    2020     2021     2022  
    人民币     人民币     人民币  
所得税费用前亏损     ( 1,691,563 )     ( 201,568 )     ( 602,746 )
中华人民共和国法定税率     25 %     25 %     25 %
按法定税率计算的所得税费用     ( 422,891 )     ( 50,392 )     ( 150,686 )
不可扣除的费用     278,303       700       3,486  
估值备抵变动     504,360       60,421       32,463  
免税期和优惠税率的影响     104,218       6,522       163,113  
股份补偿费用     72,657       13,085       1,332  
在其他法域经营的子公司不同税率的影响     1,675       ( 3,601 )     ( 38,085 )
所得税费用     538,322       26,735       11,623  

 

合计金额和每股普通股的免税期效应,认证截止日期为2023年10月21日至2024年12月23日,优惠税率如下:

 

    12月31日,     12月31日,     12月31日,  
    2020     2021     2022  
    人民币     人民币     人民币  
免税期和优惠税率合计     ( 104,218 )     ( 6,522 )     ( 163,113 )
对每股普通股基本和稀释净收益的合计影响:                        
-基本和稀释
    ( 0.52 )     ( 0.03 )     ( 0.70 )

 

F-33

 

 

产生递延税款余额的暂时性差异的税务影响如下:

 

    12月31日,     12月31日,     12月31日,  
    2020     2021     2022  
    人民币     人民币     人民币  
递延收入     11,786      
     
 
应计费用     106,404      
     
 
呆账备抵     330,488       368       478  
业务亏损结转净额     142,722       120,523       52,660  
超额广告费     12,630      
         
减:估值备抵     ( 604,030 )     ( 120,891 )     ( 53,138 )
递延所得税资产总额,净额    
     
     
 

 

截至2020年12月31日、2021年和2022年12月31日止年度的估值备抵变动情况如下:

 

    2020     2021     2022  
    人民币     人民币     人民币  
年初余额     99,670       604,030       120,891  
增补     504,360      
      32,463  
逆转    
      ( 483,139 )     ( 100,216 )
2021年12月31日和2022年12月31日的余额     604,030       120,891       53,138  

 

    12月31日,     12月31日,  
    2021     2022  
    人民币     人民币  
购置无形资产     7,730       7,126  
递延所得税负债总额     7,730       7,126  

 

专家组考虑正面和负面证据,以确定递延税款资产的一部分或全部是否更有可能变现。这一评估除其他事项外,还考虑了近期亏损的性质、频率和严重程度、对未来盈利能力的预测、法定结转期间的持续时间、集团在税务属性到期未使用方面的经验以及税务规划备选方案。估值备抵是根据每个实体的情况考虑的。考虑到上述所有因素,为某些实体确定了估值备抵,因为集团认为,由于预期在近期内不会产生足够的应纳税收入,其递延所得税资产净额很可能不会变现。

 

中国现行所得税法如何适用于本集团的整体业务,更具体地说,在税务居民身份方面存在不确定性。《企业所得税法》中有一条规定,在中国境外组织的法人实体,如果有效管理或控制地在中国境内,就所得税而言,将被视为中国居民。《企业所得税法》的实施细则规定,如果非居民法人实体在中国境内对制造业和商业运营、人员、会计和财产进行实质性和全面的管理和控制,则非居民法人实体将被视为中国居民。尽管中国对该问题的税务指引有限,导致目前的不确定性,但集团认为,就企业所得税法而言,集团内在中国境外组织的法人实体不应被视为居民。如果中国税务机关随后认定本集团及其在中国境外注册的子公司应被视为居民企业,则本集团及其在中国境外注册的子公司将按25%的法定所得税率缴纳中国所得税,本集团不存在任何其他不确定的税务状况。

 

企业所得税条例(即财税[ 2011 ] 112号)规定,在新疆喀什特别经济开发区内组织的法人单位,只要符合一定条件,就可以享受五年免征所得税的待遇。新疆舒克能否满足现行企业所得税条例规定的要求,以及集团对新疆各实体的收入分配是否与其业务实质相符,都存在不确定性。尽管由于上述规定在新疆的税收优惠待遇方面的税收执行指导有限以及税务机关对收入分配的看法,目前存在不确定性,但集团认为,新疆喀什特别经济开发区的法人实体符合现行企业所得税法律法规规定的条件,因此能够符合所得税免税条件,目前的收入分配比例可以维持。如果中国税务机关随后认定这些实体不符合所得税免税资格,或者收入分配比例不符合公平交易原则,这些实体将按25%的法定税率缴纳中国所得税,或者进行转让定价调整,以增加本集团其他实体的利润(适用25%或15%的企业所得税税率),进而增加我们的纳税义务、逾期付款利息和本集团的罚款。

 

F-34

 

 

根据《中华人民共和国税收管理和征收法》,因纳税人或者扣缴义务人计算错误而少缴税款的,诉讼时效为三年。在没有明确界定的特殊情况下,诉讼时效将延长五年(但少缴税款超过10万元被列为特殊情况)。在关联交易的情况下,诉讼时效为十年。在逃税的情况下没有法定时效。自成立至2020年,本集团须接受中国税务机关的审查。

 

根据《企业所得税法》,外商投资企业(“外商投资企业”)产生的股息应缴纳10%的预提所得税。此外,根据中国与香港之间的税务协定,如果外国投资者在香港注册成立,并有资格成为实益拥有人,则适用的预扣税率降至5%,如果投资者在外商投资企业的持股比例至少为25%,或10%,如果投资者在外商投资企业的持股比例低于25%。应就中国子公司的未分配利润确认递延所得税负债,除非本集团有充分证据证明未分配股息将进行再投资,且股息的汇出将无限期推迟。本集团计划无限期地将其在中国的子公司赚取的未分配利润再投资于其在中国的业务。因此,截至2021年12月31日和2022年12月31日,本集团子公司未分配利润未计提预提所得税。

 

根据适用的会计原则,应为国内子公司财务报告基础超过计税基础的应纳税暂时性差异记录递延所得税负债。但是,如果税法规定了一种手段,使所报告的投资数额可以免税收回,而企业预期它将最终使用这种手段,则不需要承认。该集团完成了对一种方法的可行性分析,如有必要,该集团将最终执行该方法,将VIE的未分配收益汇回国内,而不产生重大的税务费用。因此,鉴于集团最终将使用这些手段,集团没有对VIE的收益计提递延所得税负债。

 

13.股份补偿

 

股权激励计划

 

股票期权

 

2015年,本集团通过了2015年股票激励计划(“2015年计划”),2016年,本集团通过了2016年股票激励计划(“2016年计划”),该计划允许授予三种类型的奖励:期权、限制性股票和限制性股票单位。有资格参加2015年计划和2016年计划(统称“计划”)的人员包括集团或任何附属公司的雇员、顾问和董事,这些附属公司包括集团的母公司、子公司和集团。根据2015年计划,可供发行的普通股为15094700股。根据2016年计划,保留了16771900股普通股供发行。根据董事会2017年的决议,集团为这些计划额外保留了35,867,400股普通股。根据董事会2018年的决议,集团为这些计划额外保留了3,518,000股普通股。

 

于截至二零二二年十二月三十一日止年度,集团并无授出任何股份。

 

截至2021年12月31日止年度,本集团以每股6.74元的行权价授出50万股,以每股0.06元的行权价授出4,425,211股。

 

500,000 购股权将每年等额授予 5 年。

 

4,425,211 授出购股权 2,655,127 2021年6月30日归属的期权, 1,327,563 于2021年9月30日归属,并 442,521 2021年12月31日归属。

 

F-35

 

 

截至2020年12月31日止年度,本集团以每股24.11元的行权价授出680,300份购股权,以每股零元的行权价授出2,853,911份购股权,以每股24.11元的行权价授出3,345,098份购股权,以每股13.83元的行权价授出178,900份购股权,以每股24.11元的行权价授出445,280份购股权。这些赠款须符合下列归属条件:

 

680,300 购股权将归属 5 基于归属的年数 15 %, 20 %, 20 %, 20 %和 25 授予日之后每个周年的百分比。

 

2,853,911 已归属购股权 1,426,955 2020年3月20日和 1,426,956 2020年4月20日。

 

3,345,098 2020年5月28日归属的股票期权。

 

178,900 购股权将归属 4 基于归属的年数 20 %, 20 %, 30 %,和 30 授予日之后每个周年的百分比。

 

445,280 购股权将每年等额授予 5 年。

  

于截至二零二二年十二月三十一日止年度授出的购股权的归属,亦须遵守集团董事会及行政总裁(“行政总裁”)订立的若干年度业绩目标。该集团根据这些业绩条件的可能结果,在归属期内确认了与这些业绩目标有关的备选办法的赔偿费用。本集团已确定,这些条件很可能会得到满足;因此,股份补偿将在归属期内确认。

 

本集团在独立估值公司的协助下,采用二项式期权定价模型计算了各授予日的股票期权的估计公允价值,并在截至2020年12月31日、2021年和2022年12月31日止年度采用了以下假设。于截至2020年12月31日、2021年及2022年12月31日止年度授出的购股权的加权平均授出日期公平值分别为35.88元8.00元及零。

 

    年终     年终     年终  
    12月31日,     12月31日,     12月31日,  
    2020     2021     2022  
无风险利率     0.27 %- 1.47 %       0.84 %~ 1.61 %      
不适用
 
波动性     48.8 %- 59.5 %       113.60 %~ 116 %      
不适用
 
股息收益率                
不适用
 
行使倍数     2.2 / 2.8       2.2      
不适用
 
选择权期限(年)     2.5 - 6.0       5      
不适用
 

 

(1)无风险利率

 

以美国财政部每日国债长期利率为基础,期限接近预期期限的期权。

 

(2)波动性

 

估计的波动系数是基于时间跨度接近预期期限届满的选定指导线公司的历史股价内含的每日收益的年化标准差。

 

(3)股息收益率

 

本公司从未就本公司的股本宣派或派发任何现金股息,预期在可预见的将来亦不会就本公司的普通股派发任何股息。

 

(4)行使倍数

 

预期行使倍数估计为雇员决定自愿行使其既得期权时股票价格的平均比率。由于专家组没有关于过去雇员工作历史的充分资料,这是参照学术研究出版物估计的。关键管理专营公司和非关键管理专营公司的业务倍数估计分别为2.8和2.2。

 

F-36

 

 

于2021年12月31日及2022年12月31日期间的购股权活动如下:

 

    数目     加权
平均
锻炼
    加权
平均
授予日期
 
    选项     价格     公允价值  
          人民币     人民币  
截至2020年12月31日     29,273,408       17.24       40.24  
授予     4,925,211       0.76       8.00  
行使     ( 6,885,255 )     0.07       23.49  
没收     ( 7,264,080 )     9.52       5.88  
截至2021年12月31日     20,049,284       8.82       42.57  
授予    
     
     
 
行使     ( 4,142,985 )     0.00       27.02  
没收     ( 6,996,980 )     9.31       72.27  
截至2022年12月31日     8,909,319       17.61       31.02  

  

下表汇总了截至2022年12月31日尚未行使的股票期权的相关信息:

 

    未完成的期权     可行使期权  
          加权           加权  
          平均           平均  
    编号     剩余     编号     剩余  
行使价   优秀     合同生活     优秀     合同生活  
人民币                        
0.06     442,521      
      442,521      
 
6.74     500,000       4.23       75,000       4.23  
7.78     476,000      
      476,000      
 
14.32     782,200       0.09       782,200       0.09  
14.72     2,466,000      
      2,466,000      
 
24.06     610,700       1.10       543,500       1.01  
24.11     3,631,898       0.17       3,445,478       0.06  
      8,909,319               8,230,699          

 

F-37

 

 

与授予的购股权和发行的普通股相关的以股份为基础的薪酬摘要如下:

 

    截至本年度     截至本年度     截至本年度  
    12月31日,     12月31日,     12月31日,  
    2020     2021     2022  
    人民币     人民币     人民币  
一般和行政费用     290,630       52,338       5,329  

 

截至2021年12月31日和2022年12月31日,与授予本集团员工的未归属期权奖励相关的未确认补偿成本分别为人民币4891元和人民币13786元。截至2022年12月31日,此种费用预计将在2.7年的加权平均期间内确认。截至2023年12月31日、2024年和2025年12月31日止年度的预期成本分别为4,527元、4,271元和3,514元。

 

14.普通股

 

本集团经修订及重订的组织章程大纲授权本集团发行4,600,000,000股普通股,每股面值约为0.00001美元。截至2021年12月31日和2022年12月31日,本集团已发行和流通的A类和B类普通股总数分别为231,323,675股和235,466,660股。

 

F-38

 

 

2019年8月,公司完成首次公开发行,发行了8,085,000股美国存托凭证(代表404,250股A类普通股)。首次公开发行及承销商行使超额配股权的募集资金净额为463,065元,扣除发行费用31,776元。首次公开发行完成后,已发行的9,759,550股普通股被划分为A类和B类普通股,其中12,8228,600股被指定为A类普通股,66,962,400股被指定为B类普通股。A类普通股和B类普通股的持有者拥有相同的权利,但投票权和转换权除外。每股A类普通股有权投一票,每股B类普通股有权投五票,并可根据持有人的选择转换为一股A类普通股。

 

2021年,公司通过私募方式向三名投资者新发行了20,927,739股A类普通股,并获得了约人民币199,199,000元的净收益,涉及的投资总额不超过人民币2.128亿元。

 

2022年,公司未发行任何股票,公司向管理层行使了4,142,985股A类普通股。

 

A类普通股——本集团获准发行460,000,000股A类普通股,每股面值为0.00001美元。截至2021年12月31日和2022年12月31日,发行在外的A类普通股分别为170,161,275股和174,304,260股。

 

B类普通股——本公司获准发行200,000,000股B类普通股,每股面值为0.00001美元。截至2021年12月31日和2022年12月31日,发行在外的B类普通股共有61,162,400股。

 

其他——本公司有权增发200,000,000股董事会可能决定的一类或多类股票(无论指定的类别如何),每股面值为0.00001美元。截至2021年12月31日和2022年12月31日,没有授权发行或流通的此类股票。

 

2023年1月,玖富公司完成了一项ADS比率的变更,从一份ADS代表一股普通股变更为一份ADS代表二十股普通股。美国存托凭证比率的变化并未导致玖富公司发行在外的普通股的面值或数量发生任何变化。

 

15.分部信息

 

集团的首席经营决策者是我们的首席执行官,他在作出关于分配资源和评估集团业绩的决定时审查综合经营业绩。在截至2022年12月31日的财年,我们确定了三个运营部门,包括技术赋能服务、电子商务业务和财富管理。本集团集中在北京办事处经营和管理其业务。

 

本集团截至2021年12月31日及2022年12月31日止年度的大部分收入来自中国。于2021年12月31日及2022年12月31日,本集团的大部分长期资产位于中国及香港。

 

16.雇员福利

 

本集团在中国的全职雇员参加政府规定的固定缴款计划,根据该计划向雇员提供某些养老金福利、医疗、失业保险、雇员住房基金和其他福利。该集团根据雇员工资的某些百分比来累积这些福利。截至2020年12月31日、2021年和2022年12月31日止年度,上述雇员福利的缴款总额分别为69,370元人民币、42,931元人民币和39,756元人民币。

 

17.法定准备金和限制性净资产

 

根据中国法律法规,本集团的中国子公司和VIE及其子公司须拨出法定准备金,该准备金从其中国法定账目中报告的净利润中拨出。本集团在中国的附属公司及VIE须将其税后利润的至少10%拨入一般储备,直至该等储备达到其各自注册资本的50%。

 

F-39

 

 

企业扩张准备金及员工福利和奖金准备金的拨款将由本集团各中国子公司和VIE的董事会酌情决定。截至2021年12月31日和2022年12月31日止年度,本集团的中国实体没有向这些储备拨款。

 

由于中国的法律法规以及中国实体的分配只能从按照中国公认会计原则计算的可分配利润中支付的规定,中国实体不得将其部分净资产转移至本公司。受限制的数额包括集团子公司和VIE及其子公司的实收资本和法定准备金。截至2022年12月31日,实收资本、资本公积和法定准备金总额为集团内相关实体不可分配的净资产约2612000元。

 

18.每股普通股净(亏损)

 

列报的每一年的每股基本净亏损和稀释净亏损计算如下:

 

    结束的那些年  
    12月31日,  
    2020     2021     2022  
    人民币     人民币     人民币  
分子:                  
计算每股普通股净收益时归属于普通股股东的净(亏损)-基本     ( 2,258,895 )     ( 234,908 )     ( 594,741 )
分母:                        
用于计算每股普通股净收益的加权平均已发行普通股-基本和稀释     198,596,879       213,635,470       233,216,045  
归属于普通股股东的每股普通股净(亏损)-基本和稀释     ( 11.37 )     ( 1.1 )     ( 2.55 )

 

如果公司有净收益,它应该包括可根据或有股票协议发行的证券,并可能在未来稀释基础EP。该公司在2022年有8,230,699个额外库存。

 

19.租赁

 

集团租赁某些办公房地和云基础设施,以支持其核心业务系统,但不可取消租约。小组确定一项安排在开始时是否为租赁。有些租赁协议载有租赁和非租赁部分,集团选择不将其作为单独的部分入账,因为集团选择了实际的权宜之计。截至2022年12月31日,本集团没有归类为融资租赁的长期租赁。截至2022年12月31日,集团没有尚未开始的额外经营租赁。

 

    截至本年度  
    12月31日,
2022
 
为租赁负债计量所列数额支付的现金:      
经营租赁产生的经营现金流     11,620  
以非现金使用权资产换取新的租赁负债:        
经营租赁     4,409  
加权平均剩余租期        
经营租赁     0.59  
加权平均贴现率        
经营租赁     4.38 %
短期租赁费用     291  

 

截至2022年12月31日,经营租赁负债到期情况如下:

 

截至12月31日,   人民币  
2023     7,137  
2024     1,381  
2025     5  
小计     8,523  
减去估算利息     207  
合计     8,316  

 

经营租赁项下的付款在其各自租赁期间按直线法计入费用。租约条款不包含租金上涨或或有租金。截至2020年12月31日、2021年和2022年12月31日,所有经营租赁的租金支出总额分别为58831元、30442元和22566元。

 

F-40

 

 

20.承诺与或有事项

 

意外情况

 

该集团在正常业务过程中受到法律和行政诉讼的制约。专家组认为,除下文披露的法律程序外,目前尚待进行的任何程序或专家组作为当事方的行政程序都不会对专家组的业务或财务状况产生重大影响。

 

法律诉讼

 

如附注2所披露,2019年,公司在直接贷款计划下与中国人保合作。2019年11月,中国人保按照《合作协议》的约定停止支付服务费。中国人保进一步就合作协议项下服务费的支付与本集团发生争议。

 

自2019年12月以来,本集团已暂停与中国人保在其直接贷款计划下的贷款方面的合作,并已与其他融资担保公司签订协议,为机构融资合作伙伴提供担保服务。

 

2020年5月,本集团就《合作协议》项下未履行合同向北京一家地方法院提起诉讼,对中国人保提起法律诉讼。本集团及其法律顾问认定,中国人保违反了其在《合作协议》下的合同义务,未支付根据直接贷款计划应支付给本集团的服务费。本集团要求中国人保支付约23亿元人民币,以支付未付的服务费及相关的滞纳金损失。在集团对中国人保提起法律诉讼后,中国人保向广州当地法院对集团提起民事诉讼,声称《合作协议》项下的第二次修订无效,因此中国人保没有义务支付任何未付服务费,而先前根据《合作协议》向集团支付的部分服务费加上应计利息应退还中国人保。在几轮管辖权异议后,该案最终于2020年12月在北京地方法院开庭审理。2021年5月14日和8月27日,北京地方法院举行了部分证据交换和质证的庭前会议。截至本报告提交之日,专家组仍在等待北京当地法院的审理。

 

本集团正积极维护其对中国人保的权利,并将就中国人保在法律程序中对本集团提出的任何索赔进行抗辩。专家组从北京一家律师事务所获得法律意见,该律师事务所认为专家组的索赔应得到司法支持。截至本报告提交之日,法律事项仍处于初步阶段,现阶段无法确定诉讼结果。

 

从2020年9月开始,公司及其某些现任和前任高级职员、董事和其他人被列为各种推定证券集体诉讼的被告,这些诉讼的标题为In re 玖富 Inc. Securities Litigation,Index No. 654654/2020(纽约州纽约州最高法院,2020年12月7日提交的修正诉状)(“州法院诉讼”)和Holland v. 玖富 Inc. et al.,No. 2:21-cv-00948(美国新泽西州地区法院,2022年1月3日提交的修正诉状)(“联邦法院诉讼”)。这两起诉讼均指控被告在公司公开发行和披露过程中存在不实陈述和遗漏,违反了联邦证券法。2023年3月6日,国家法院的诉讼被驳回,不存在偏见,原告被允许进行答辩。2023年4月5日,在州法院诉讼中提交了第二份修正申诉。州法院下令在2023年7月28日之前完成第二次修正申诉的驳回动议简报。2022年11月29日,联邦法院的诉讼在不存在偏见的情况下被驳回,原告被允许进行答辩。2023年2月1日,在联邦法院诉讼中提交了第二份修正申诉。联邦法院下令在2023年5月17日之前完成第二次修正申诉的驳回动议简报。这两个案件仍处于初步阶段。

 

21.后续事件

 

专家组审查了截至2023年5月12日的后续事项,即这些合并财务报表发布之日,并确定,除以下段落和附注20和21中讨论的事项外,没有发生需要在合并财务报表中确认或披露的重大后续事项。

  

我们的存托银行可以根据我们和存托银行不时商定的条款和条件,通过提供就ADR计划或其他方式收取的部分ADS费用来补偿我们在ADR计划方面发生的某些费用。2022年,我们收到了约[ 1.3 ]百万美元(扣除适用税款),作为从保存人偿还的款项。2023年1月,我们向保存人退还了约280万美元的与执行ADS比率变更有关的补偿。

 

F-41

 

 

玖富公司。

附表1-简明资产负债表

(仅限母公司)

(除股票数量和每股数据外,数额以千为单位)

 

    12月31日,     12月31日,     12月31日,  
    2021     2022     2022  
    人民币     人民币     美元  
资产:                  
现金及现金等价物     568,973       411,047       59,596  
应收附属公司和VIE款项     1,368,526       1,444,870       209,486  
其他应收款     1,912      
     
 
预付费用和其他资产     1,993      
     
 
对子公司和VIE的投资     2,481,330       1,912,666       277,312  
总资产     4,422,734       3,768,583       546,394  
负债:                        
应计费用和其他负债     290,808       112,384       16,294  
应付子公司和VIE款项     38      
     
 
负债总额     290,846       112,384       16,294  
股东权益:                        
A类普通股(美元 0.00001 面值; 460,000,000 授权的股份; 170,161,275 174,304,260 截至2021年12月31日和2022年12月31日已发行和流通在外的股票)     1       1      
 
B类普通股(美元 0.00001 面值; 200,000,000 授权的股份; 61,162,400 61,162,400 截至2021年12月31日和2022年12月31日已发行和流通在外的股票)     1       1      
 
额外实收资本     5,780,609       5,786,068       838,901  
留存收益(赤字)     ( 1,591,305 )     ( 2,220,859 )     ( 321,994 )
累计其他综合收益     ( 55107 )     90,988       13,239  
股东权益总额     4,131,888       3,656,199       530,099  
负债和股东权益共计     4,422,734       3,768,583       546,393  

 

F-42

 

 

玖富公司。

附表1-简明经营报表

(仅限母公司)

(除股票数量和每股数据外,数额以千为单位)

 

    年终     年终     年终     年终  
    12月31日,     12月31日,     12月31日,     12月31日,  
    2020     2021     2022     2022  
    人民币     人民币     人民币     美元  
子公司和VIE损失中的权益     ( 1,855,047 )     ( 150,814 )     ( 540,947 )     ( 78,433 )
业务费用和开支     ( 333,427 )     ( 89,245 )     ( 54,329 )     ( 7,877 )
合同资产和应收款准备金    
     
     
     
 
利息收入     12,183       5,151       535       78  
投资减值损失     ( 97,892 )    
     
     
 
其他收入,净额     15,288      
     
     
 
净收入(亏损)     ( 2,258,895 )     ( 234,908 )     ( 594,741 )     ( 86,232 )
每股普通股净亏损                                
基本和稀释
    ( 227.49 )     ( 1.10 )     ( 2.55 )     ( 0.37 )
普通股加权平均数                                
基本和稀释
    9,929,844       213,635,470       233,216,045       233,216,045  

 

F-43

 

 

玖富公司。

附表1-综合收入(损失)简明报表)

(仅限母公司)

(除股票数量和每股数据外,数额以千为单位)

 

    年终     年终     年终     年终  
    12月31日,     12月31日,     12月31日,     12月31日,  
    2020     2021     2022     2022  
    人民币     人民币     人民币     美元  
净收入(亏损)     ( 2,258,895 )     ( 234,908 )     ( 594,741 )     ( 86,232 )
其他综合收益                                
外币折算调整数     ( 97,245 )     ( 48,154 )     146,098       21,182  
可供出售投资的未实现收益(损失)    
     
      —       
 
综合收入(损失)     ( 2,356,140 )     ( 283,062 )     ( 448,643 )     ( 65,050 )

 

F-44

 

 

玖富公司。

附表1-简明现金流量表

(仅限母公司)

(除股票数量和每股数据外,数额以千为单位)

 

    年终     年终     年终     年终  
    12月31日,     12月31日,     12月31日,     12月31日,  
    2020     2021     2022     2022  
    人民币     人民币     人民币     美元  
经营活动产生的现金流量:                        
净收入(亏损)     ( 2,258,895 )     ( 234,908 )     ( 594,741 )     ( 86,232 )
为调节净收入(亏损)与业务活动提供(用于)的现金净额而作出的调整:    
     
     
     
 
子公司和VIE收益(亏损)中的权益     1,855,047       150,814       528,114       76,572  
股份补偿费用     290,630       52,338       5,459       791  
无法随时确定公允价值的股本证券的减值损失     97,892      
     
     
 
经营资产和负债的变化:                        
其他应收款    
      ( 1,259 )     1,912       277  
预付费用和其他资产     6,667       87       1,993       289  
应计费用和其他负债     5,901       282,124       ( 178,424 )     ( 25,869 )
应付子公司和VIE款项     ( 147 )     ( 1 )     ( 38 )     ( 6 )
应收附属公司和VIE款项     45,654       ( 476,054 )     ( 76,344 )     ( 11,069 )
经营活动提供(使用)的现金净额     42,749       ( 226,859 )     ( 312,069 )     ( 45,247 )
投资活动产生的现金流量:                                
对子公司的投资     18,774      
     
     
 
对关联方的贷款     ( 97,514 )    
     
     
 
长期投资的处置    
      33,130       99,465       14,421  
投资活动提供(用于)的现金净额     ( 78,740 )     33,130       99,465       14,421  
筹资活动产生的现金流量:                                
行使购股权所得款项    
      433      
     
 
筹资活动提供的现金净额    
      433      
     
 
汇率变动的影响     ( 1 )     ( 15,828 )     41,845       6,068  
现金及现金等价物净增加(减少)额     ( 35,992 )     ( 209,124 )     ( 170,759 )     ( 24,758 )
年初现金及现金等价物     814,089       778,097       568,973       82,493  
年末现金及现金等价物     778,097       568,973       398,214       57,735  

 

F-45

 

 

玖富公司。

附表1 —母公司简明财务资料附注

(仅限母公司)

 

1. 附表一是根据S-X条例第12-04条和第5-04(c)条的要求提供的,这两条要求提供简明的财务资料,说明截至最近完成的财政年度终了时,合并子公司的受限制净资产超过合并净资产的25%时,母公司在已审计合并财务报表列报的同一日期和同一期间的财务状况、财务状况变化和经营成果。

 

2. 玖富公司的简明财务资料是采用与所附合并财务报表相同的会计政策编制的,只是对其子公司、VIE和VIE子公司的投资采用了权益法。

 

3. 根据美国公认会计原则编制的财务报表中通常包含的某些信息和脚注披露已被压缩或省略。脚注披露中载有与集团业务有关的补充资料,因此,这些报表应与集团综合财务报表附注一并阅读。2020、2021和2022年集团子公司和VIE未向母公司支付股息

 

4. 截至2022年12月31日,本集团不存在重大或有事项、重大长期债务拨备、担保,但合并财务报表中单独披露的担保除外。

 

 

F-46

 

 

P3Y 2018年3月,本集团以4000美元现金收购BitPay,Inc.(Delaware)1.11%的股权。截至2021年12月31日和2022年12月31日,本集团持有1.11%的股权。2021年12月31日和2022年12月31日不存在减值,截至2022年12月31日止年度不存在可观察的价格变动。 2017年12月,本集团以总现金代价20,000,000元人民币购买宁波威列8.50%股权,于2021年12月31日及2022年12月31日不存在减值,截至2022年12月31日止年度不存在可观察的价格变动。 2017年9月,集团以总现金代价人民币40,900元购买了CSJ Golden Bull的股权。截至2021年12月31日和2022年12月31日,本集团持有25%的股权。截至2020年12月31日、2021年12月31日和2022年12月31日止年度,中科金牛的股权亏损分别为人民币4,540元、人民币5,034元和人民币6,552元。 2021年6月,集团将PT.TIRTA Finance的40%股权出售给Trusty Cars Pte.Ltd(第三方),将PT.TIRTA Finance的5%股权出售给PT SAHABAT MITRA(第三方),因此将PT.TIRTA Finance剥离并录得582元亏损。基于公平市场、持续经营、政策稳定性等多种假设,采用资产基础法,处置当日的公允价值为人民币49,927元。集团继续对PT.TIRTA Finance有重大影响,并占其40%的股权。交易完成后,Trusty Cars Pte.Ltd成为关联方。交易后Trusty Cars Pte.Ltd与本集团之间无交易。截至2022年12月31日,不存在减值,截至2022年12月31日止年度,不存在可观察的价格变动。截至2020年12月31日、2021年和2022年12月31日止年度,PT.TIRTA Finance的股权损失分别为零、人民币2.211元和人民币(136)元。 2019年12月,本集团以现金方式支付人民币36.11万元,换取湖北消费24.47%的股权。截至2021年12月31日和2022年12月31日,不存在减值,截至2022年12月31日止年度不存在可观察的价格变动。截至2020年12月31日、2021年12月31日和2022年12月31日止年度,湖北消费的权益收益分别为人民币4,540元、零元和人民币28,919元。 13.78 10.4 0.6 P3Y P5Y P10Y 227.49 21.99 49.90 7.24 10681774 11660802 11660802 9929844 假的 财政年度 0001619544 0001619544 2022-01-01 2022-12-31 0001619544 行政首长协调会:商务联络成员 2022-01-01 2022-12-31 0001619544 jfu:AmericanDepositarySharesEachRepresenting20ClassAOrdinarySharesmember 2022-01-01 2022-12-31 0001619544 美国股东大会:共同股东 2022-01-01 2022-12-31 0001619544 jfu:OrdinarySharesmember 2022-12-31 0001619544 us-gaap:CommonClassAMember 2022-12-31 0001619544 us-gaap:CommonClassBMember 2022-12-31 0001619544 2021-12-31 0001619544 2022-12-31 0001619544 us-gaap:VariableInterestEntityPrimaryBeneficiarymember 2021-12-31 0001619544 us-gaap:VariableInterestEntityPrimaryBeneficiarymember 2022-12-31 0001619544 us-gaap:CommonClassAMember 2021-12-31 0001619544 us-gaap:CommonClassBMember 2021-12-31 0001619544 2020-01-01 2020-12-31 0001619544 2021-01-01 2021-12-31 0001619544 jfu:LoanFacilitationServiceMember 2020-01-01 2020-12-31 0001619544 jfu:LoanFacilitationServiceMember 2021-01-01 2021-12-31 0001619544 jfu:LoanFacilitationServiceMember 2022-01-01 2022-12-31 0001619544 jfu:PostOriginationServicemember 2020-01-01 2020-12-31 0001619544 jfu:PostOriginationServicemember 2021-01-01 2021-12-31 0001619544 jfu:PostOriginationServicemember 2022-01-01 2022-12-31 0001619544 jfu:TechnicalServicesmember 2020-01-01 2020-12-31 0001619544 jfu:TechnicalServicesmember 2021-01-01 2021-12-31 0001619544 jfu:TechnicalServicesmember 2022-01-01 2022-12-31 0001619544 us-gaap:ProductAndServiceOthermember 2020-01-01 2020-12-31 0001619544 us-gaap:ProductAndServiceOthermember 2021-01-01 2021-12-31 0001619544 us-gaap:ProductAndServiceOthermember 2022-01-01 2022-12-31 0001619544 美国股东大会:共同股东 2019-12-31 0001619544 us-gaap:AdditionalPaidInCapitalMember 2019-12-31 0001619544 jfu:法定后备成员 2019-12-31 0001619544 us-gaap:RetainedEarningsmember 2019-12-31 0001619544 美国-澳洲联储:累计其他综合收入成员 2019-12-31 0001619544 us-gaap:Parentmember 2019-12-31 0001619544 us-gaap:非控制利益成员 2019-12-31 0001619544 2019-12-31 0001619544 美国股东大会:共同股东 2020-01-01 2020-12-31 0001619544 us-gaap:AdditionalPaidInCapitalMember 2020-01-01 2020-12-31 0001619544 jfu:法定后备成员 2020-01-01 2020-12-31 0001619544 us-gaap:RetainedEarningsmember 2020-01-01 2020-12-31 0001619544 美国-澳洲联储:累计其他综合收入成员 2020-01-01 2020-12-31 0001619544 us-gaap:Parentmember 2020-01-01 2020-12-31 0001619544 us-gaap:非控制利益成员 2020-01-01 2020-12-31 0001619544 美国股东大会:共同股东 2022-01-01 2022-12-31 0001619544 us-gaap:AdditionalPaidInCapitalMember 2022-01-01 2022-12-31 0001619544 jfu:法定后备成员 2022-01-01 2022-12-31 0001619544 us-gaap:RetainedEarningsmember 2022-01-01 2022-12-31 0001619544 美国-澳洲联储:累计其他综合收入成员 2022-01-01 2022-12-31 0001619544 us-gaap:Parentmember 2022-01-01 2022-12-31 0001619544 us-gaap:非控制利益成员 2022-01-01 2022-12-31 0001619544 美国股东大会:共同股东 2020-12-31 0001619544 us-gaap:AdditionalPaidInCapitalMember 2020-12-31 0001619544 jfu:法定后备成员 2020-12-31 0001619544 us-gaap:RetainedEarningsmember 2020-12-31 0001619544 美国-澳洲联储:累计其他综合收入成员 2020-12-31 0001619544 us-gaap:Parentmember 2020-12-31 0001619544 us-gaap:非控制利益成员 2020-12-31 0001619544 2020-12-31 0001619544 美国股东大会:共同股东 2021-01-01 2021-12-31 0001619544 us-gaap:AdditionalPaidInCapitalMember 2021-01-01 2021-12-31 0001619544 jfu:法定后备成员 2021-01-01 2021-12-31 0001619544 us-gaap:RetainedEarningsmember 2021-01-01 2021-12-31 0001619544 美国-澳洲联储:累计其他综合收入成员 2021-01-01 2021-12-31 0001619544 us-gaap:Parentmember 2021-01-01 2021-12-31 0001619544 us-gaap:非控制利益成员 2021-01-01 2021-12-31 0001619544 美国股东大会:共同股东 2021-12-31 0001619544 us-gaap:AdditionalPaidInCapitalMember 2021-12-31 0001619544 jfu:法定后备成员 2021-12-31 0001619544 us-gaap:RetainedEarningsmember 2021-12-31 0001619544 美国-澳洲联储:累计其他综合收入成员 2021-12-31 0001619544 us-gaap:Parentmember 2021-12-31 0001619544 us-gaap:非控制利益成员 2021-12-31 0001619544 美国股东大会:共同股东 2022-12-31 0001619544 us-gaap:AdditionalPaidInCapitalMember 2022-12-31 0001619544 jfu:法定后备成员 2022-12-31 0001619544 us-gaap:RetainedEarningsmember 2022-12-31 0001619544 美国-澳洲联储:累计其他综合收入成员 2022-12-31 0001619544 us-gaap:Parentmember 2022-12-31 0001619544 us-gaap:非控制利益成员 2022-12-31 0001619544 jfu:OnlineLendingInformationIntermediaryServicesRevenuemember 2022-01-01 2022-12-31 0001619544 jfu:OnlineLendingInformationIntermediaryServicesRevenuemember srt:最低成员 2019-12-31 0001619544 jfu:OnlineLendingInformationIntermediaryServicesRevenuemember srt:最低成员 2020-12-31 0001619544 jfu:OnlineLendingInformationIntermediaryServicesRevenuemember srt:Maximummember 2019-12-31 0001619544 jfu:OnlineLendingInformationIntermediaryServicesRevenuemember srt:Maximummember 2020-12-31 0001619544 jfu:DirectLendingProgramRevenuember 2021-01-01 2021-12-31 0001619544 us-gaap:Productmember 2018-05-01 2019-03-31 0001619544 美国----gaap:服务成员 2022-01-01 2022-12-31 0001619544 2019-04-01 2019-04-01 0001619544 2016-08-25 0001619544 jfu:LoanReceivablesmember 2021-01-01 2021-12-31 0001619544 jfu:LoanReceivablesmember 2022-01-01 2022-12-31 0001619544 srt:最低成员 2022-01-01 2022-12-31 0001619544 srt:Maximummember 2022-01-01 2022-12-31 0001619544 货币:人民币 2021-12-31 0001619544 货币:人民币 2022-12-31 0001619544 货币:人民币 us-gaap:CashAndCashEquivalentsmember jfu:ForeignCurrencyRiskmember 2021-01-01 2021-12-31 0001619544 货币:人民币 us-gaap:CashAndCashEquivalentsmember jfu:ForeignCurrencyRiskmember 2022-01-01 2022-12-31 0001619544 us-gaap:CustomerConcentrationRiskmember 2022-12-31 0001619544 国家:CN 2022-12-31 0001619544 国家:HK 2022-12-31 0001619544 jfu:ForeignCurrencymember 2022-12-31 0001619544 国家:ZA 2022-12-31 0001619544 jfu:Customermember 2022-01-01 2022-12-31 0001619544 jfu:CustomerBmember 2022-01-01 2022-12-31 0001619544 jfu:CustomerCMember 2022-01-01 2022-12-31 0001619544 jfu:Customermember 2021-01-01 2021-12-31 0001619544 jfu:CustomerBmember 2021-01-01 2021-12-31 0001619544 us-gaap:VariableInterestEntityPrimaryBeneficiarymember 2020-01-01 2020-12-31 0001619544 us-gaap:VariableInterestEntityPrimaryBeneficiarymember 2021-01-01 2021-12-31 0001619544 us-gaap:VariableInterestEntityPrimaryBeneficiarymember 2022-01-01 2022-12-31 0001619544 jfu:RevolvingLoanProductsmember jfu:LoanFacilitationServiceMember 2020-01-01 2020-12-31 0001619544 jfu:RevolvingLoanProductsmember jfu:PostOriginationServicesmember 2020-01-01 2020-12-31 0001619544 jfu:RevolvingLoanProductsmember jfu:SalesIncomeFromProductsAndServicesmember 2020-01-01 2020-12-31 0001619544 jfu:RevolvingLoanProductsmember jfu:TechnicalServicesmember 2020-01-01 2020-12-31 0001619544 jfu:RevolvingLoanProductsmember jfu:OtherRevenuesmember 2020-01-01 2020-12-31 0001619544 jfu:RevolvingLoanProductsmember 2020-01-01 2020-12-31 0001619544 jfu:NonrevolvingLoanProductsmember jfu:LoanFacilitationServiceMember 2020-01-01 2020-12-31 0001619544 jfu:NonrevolvingLoanProductsmember jfu:PostOriginationServicesmember 2020-01-01 2020-12-31 0001619544 jfu:NonrevolvingLoanProductsmember jfu:SalesIncomeFromProductsAndServicesmember 2020-01-01 2020-12-31 0001619544 jfu:NonrevolvingLoanProductsmember jfu:TechnicalServicesmember 2020-01-01 2020-12-31 0001619544 jfu:NonrevolvingLoanProductsmember jfu:OtherRevenuesmember 2020-01-01 2020-12-31 0001619544 jfu:NonrevolvingLoanProductsmember 2020-01-01 2020-12-31 0001619544 jfu:DirectLendingProgramRevenuember jfu:LoanFacilitationServiceMember 2020-01-01 2020-12-31 0001619544 jfu:DirectLendingProgramRevenuember jfu:PostOriginationServicesmember 2020-01-01 2020-12-31 0001619544 jfu:DirectLendingProgramRevenuember jfu:SalesIncomeFromProductsAndServicesmember 2020-01-01 2020-12-31 0001619544 jfu:DirectLendingProgramRevenuember jfu:TechnicalServicesmember 2020-01-01 2020-12-31 0001619544 jfu:DirectLendingProgramRevenuember jfu:OtherRevenuesmember 2020-01-01 2020-12-31 0001619544 jfu:DirectLendingProgramRevenuember 2020-01-01 2020-12-31 0001619544 jfu:OtherRevenuemember jfu:LoanFacilitationServiceMember 2020-01-01 2020-12-31 0001619544 jfu:OtherRevenuemember jfu:PostOriginationServicesmember 2020-01-01 2020-12-31 0001619544 jfu:OtherRevenuemember jfu:SalesIncomeFromProductsAndServicesmember 2020-01-01 2020-12-31 0001619544 jfu:OtherRevenuemember jfu:TechnicalServicesmember 2020-01-01 2020-12-31 0001619544 jfu:OtherRevenuemember jfu:OtherRevenuesmember 2020-01-01 2020-12-31 0001619544 jfu:OtherRevenuemember 2020-01-01 2020-12-31 0001619544 jfu:PostOriginationServicesmember 2020-01-01 2020-12-31 0001619544 jfu:SalesIncomeFromProductsAndServicesmember 2020-01-01 2020-12-31 0001619544 jfu:OtherRevenuesmember 2020-01-01 2020-12-31 0001619544 jfu:RevolvingLoanProductsmember jfu:LoanFacilitationServiceMember 2021-01-01 2021-12-31 0001619544 jfu:RevolvingLoanProductsmember jfu:PostOriginationServicesmember 2021-01-01 2021-12-31 0001619544 jfu:RevolvingLoanProductsmember jfu:SalesIncomeFromProductsAndServicesmember 2021-01-01 2021-12-31 0001619544 jfu:RevolvingLoanProductsmember jfu:TechnicalServicesmember 2021-01-01 2021-12-31 0001619544 jfu:RevolvingLoanProductsmember jfu:OtherRevenuesmember 2021-01-01 2021-12-31 0001619544 jfu:RevolvingLoanProductsmember 2021-01-01 2021-12-31 0001619544 jfu:NonrevolvingLoanProductsmember jfu:LoanFacilitationServiceMember 2021-01-01 2021-12-31 0001619544 jfu:NonrevolvingLoanProductsmember jfu:PostOriginationServicesmember 2021-01-01 2021-12-31 0001619544 jfu:NonrevolvingLoanProductsmember jfu:SalesIncomeFromProductsAndServicesmember 2021-01-01 2021-12-31 0001619544 jfu:NonrevolvingLoanProductsmember jfu:TechnicalServicesmember 2021-01-01 2021-12-31 0001619544 jfu:NonrevolvingLoanProductsmember jfu:OtherRevenuesmember 2021-01-01 2021-12-31 0001619544 jfu:NonrevolvingLoanProductsmember 2021-01-01 2021-12-31 0001619544 jfu:DirectLendingProgramRevenuember jfu:LoanFacilitationServiceMember 2021-01-01 2021-12-31 0001619544 jfu:DirectLendingProgramRevenuember jfu:PostOriginationServicesmember 2021-01-01 2021-12-31 0001619544 jfu:DirectLendingProgramRevenuember jfu:SalesIncomeFromProductsAndServicesmember 2021-01-01 2021-12-31 0001619544 jfu:DirectLendingProgramRevenuember jfu:TechnicalServicesmember 2021-01-01 2021-12-31 0001619544 jfu:DirectLendingProgramRevenuember jfu:OtherRevenuesmember 2021-01-01 2021-12-31 0001619544 jfu:OtherRevenuemember jfu:LoanFacilitationServiceMember 2021-01-01 2021-12-31 0001619544 jfu:OtherRevenuemember jfu:PostOriginationServicesmember 2021-01-01 2021-12-31 0001619544 jfu:OtherRevenuemember jfu:SalesIncomeFromProductsAndServicesmember 2021-01-01 2021-12-31 0001619544 jfu:OtherRevenuemember jfu:TechnicalServicesmember 2021-01-01 2021-12-31 0001619544 jfu:OtherRevenuemember jfu:OtherRevenuesmember 2021-01-01 2021-12-31 0001619544 jfu:OtherRevenuemember 2021-01-01 2021-12-31 0001619544 jfu:PostOriginationServicesmember 2021-01-01 2021-12-31 0001619544 jfu:SalesIncomeFromProductsAndServicesmember 2021-01-01 2021-12-31 0001619544 jfu:OtherRevenuesmember 2021-01-01 2021-12-31 0001619544 jfu:RevolvingLoanProductsmember jfu:LoanFacilitationServiceMember 2022-01-01 2022-12-31 0001619544 jfu:RevolvingLoanProductsmember jfu:PostOriginationServicesmember 2022-01-01 2022-12-31 0001619544 jfu:RevolvingLoanProductsmember jfu:SalesIncomeFromProductsAndServicesmember 2022-01-01 2022-12-31 0001619544 jfu:RevolvingLoanProductsmember jfu:TechnicalServicesmember 2022-01-01 2022-12-31 0001619544 jfu:RevolvingLoanProductsmember jfu:OtherRevenuesmember 2022-01-01 2022-12-31 0001619544 jfu:RevolvingLoanProductsmember 2022-01-01 2022-12-31 0001619544 jfu:OtherRevenuemember jfu:LoanFacilitationServiceMember 2022-01-01 2022-12-31 0001619544 jfu:OtherRevenuemember jfu:PostOriginationServicesmember 2022-01-01 2022-12-31 0001619544 jfu:OtherRevenuemember jfu:SalesIncomeFromProductsAndServicesmember 2022-01-01 2022-12-31 0001619544 jfu:OtherRevenuemember jfu:TechnicalServicesmember 2022-01-01 2022-12-31 0001619544 jfu:OtherRevenuemember jfu:OtherRevenuesmember 2022-01-01 2022-12-31 0001619544 jfu:OtherRevenuemember 2022-01-01 2022-12-31 0001619544 jfu:PostOriginationServicesmember 2022-01-01 2022-12-31 0001619544 jfu:SalesIncomeFromProductsAndServicesmember 2022-01-01 2022-12-31 0001619544 jfu:OtherRevenuesmember 2022-01-01 2022-12-31 0001619544 jfu:LoanProductmember 2020-01-01 2020-12-31 0001619544 jfu:LoanProductmember 2021-01-01 2021-12-31 0001619544 jfu:LoanProductmember 2022-01-01 2022-12-31 0001619544 jfu:facilitationpostmember 2020-01-01 2020-12-31 0001619544 jfu:facilitationpostmember 2021-01-01 2021-12-31 0001619544 jfu:facilitationpostmember 2022-01-01 2022-12-31 0001619544 jfu:SalesIncomeFromProductsAndServicesmember 2020-01-01 2020-12-31 0001619544 jfu:SalesIncomeFromProductsAndServicesmember 2021-01-01 2021-12-31 0001619544 jfu:SalesIncomeFromProductsAndServicesmember 2022-01-01 2022-12-31 0001619544 jfu:TechnicalServicesmember 2020-01-01 2020-12-31 0001619544 jfu:TechnicalServicesmember 2021-01-01 2021-12-31 0001619544 jfu:TechnicalServicesmember 2022-01-01 2022-12-31 0001619544 jfu:OtherProductsmember 2020-01-01 2020-12-31 0001619544 jfu:OtherProductsmember 2021-01-01 2021-12-31 0001619544 jfu:OtherProductsmember 2022-01-01 2022-12-31 0001619544 美国----gaap:应收账款会员 2020-12-31 0001619544 jfu:OtherReceivablesmember 2020-12-31 0001619544 jfu:LoanReceivablesmember 2020-12-31 0001619544 美国----gaap:应收账款会员 2021-01-01 2021-12-31 0001619544 jfu:OtherReceivablesmember 2021-01-01 2021-12-31 0001619544 美国----gaap:应收账款会员 2021-12-31 0001619544 jfu:OtherReceivablesmember 2021-12-31 0001619544 jfu:LoanReceivablesmember 2021-12-31 0001619544 美国----gaap:应收账款会员 2022-01-01 2022-12-31 0001619544 jfu:OtherReceivablesmember 2022-01-01 2022-12-31 0001619544 美国----gaap:应收账款会员 2022-12-31 0001619544 jfu:OtherReceivablesmember 2022-12-31 0001619544 jfu:LoanReceivablesmember 2022-12-31 0001619544 jfu:ComputerAndelectronicEquipment成员 2022-01-01 2022-12-31 0001619544 jfu:FurnitureAndOfficeEquipment成员 2022-01-01 2022-12-31 0001619544 us-gaap:Buildingmember 2022-01-01 2022-12-31 0001619544 us-gaap:LicenseMember 2022-01-01 2022-12-31 0001619544 us-gaap:SoftwareAndSoftwareDevelopmentCostsmember 2022-01-01 2022-12-31 0001619544 us-gaap:LeaseholdImprovementsmember 2022-01-01 2022-12-31 0001619544 jfu:CertainThirdPartyLoanBorrowersmember 2022-12-31 0001619544 jfu:CertainPostLoanServiceCompaniesThirdPartyBorrowersmember srt:最低成员 jfu:ZhongjiWealthGuaranteeCo.Ltd. member 2022-01-01 2022-12-31 0001619544 jfu:CertainPostLoanServiceCompaniesThirdPartyBorrowersmember srt:Maximummember jfu:ZhongjiWealthGuaranteeCo.Ltd. member 2022-01-01 2022-12-31 0001619544 jfu:CertainPostLoanServiceCompaniesThirdPartyBorrowersmember srt:最低成员 jfu:ZhongjiWealthGuaranteeCo.Ltd. member 2022-12-31 0001619544 jfu:CertainPostLoanServiceCompaniesThirdPartyBorrowersmember jfu:ZhongjiWealthGuaranteeCo.Ltd. member 2022-12-31 0001619544 jfu:Financial Asset1To89DaysPastDayember 2021-12-31 0001619544 us-gaap:FinancingReceivablesEqualToGreaterThan90DaysPastDuemember 2021-12-31 0001619544 us-gaap:Financial AssetPastDuember 2021-12-31 0001619544 us-gaap:Financial AssetNotPastDuemember 2021-12-31 0001619544 jfu:Financial Asset1To89DaysPastDayember 2022-12-31 0001619544 us-gaap:FinancingReceivablesEqualToGreaterThan90DaysPastDuemember 2022-12-31 0001619544 us-gaap:Financial AssetPastDuember 2022-12-31 0001619544 us-gaap:Financial AssetNotPastDuemember 2022-12-31 0001619544 us-gaap:FairValueInputsLevel1member us-gaap:FairValueMeasurementsRecurringmember 2021-12-31 0001619544 us-gaap:FairValueInputsLevel2member us-gaap:FairValueMeasurementsRecurringmember 2021-12-31 0001619544 us-gaap:FairValueInputsLevel3member us-gaap:FairValueMeasurementsRecurringmember 2021-12-31 0001619544 us-gaap:FairValueMeasurementsRecurringmember 2021-12-31 0001619544 us-gaap:FairValueInputsLevel1member us-gaap:FairValueMeasurementsRecurringmember 2022-12-31 0001619544 us-gaap:FairValueInputsLevel2member us-gaap:FairValueMeasurementsRecurringmember 2022-12-31 0001619544 us-gaap:FairValueInputsLevel3member us-gaap:FairValueMeasurementsRecurringmember 2022-12-31 0001619544 us-gaap:FairValueMeasurementsRecurringmember 2022-12-31 0001619544 jfu:BitPayIncDelawarember 2018-03-31 0001619544 jfu:BitPayIncDelawarember 2018-03-01 2018-03-31 0001619544 jfu:BitPayIncDelawarember 2021-12-31 0001619544 jfu:BitPayIncDelawarember 2022-12-31 0001619544 jfu:NingboWeiliemember 2017-12-31 0001619544 jfu:NingboWeiliemember 2017-12-01 2017-12-31 0001619544 jfu:ShanghaiXinzhengFinancialInformationConsultingCo.Ltdmember 2018-09-30 0001619544 jfu:ShanghaiXinzhengFinancialInformationConsultingCo.Ltdmember 2018-09-30 2018-09-30 0001619544 jfu:ShanghaiXinzhengFinancialInformationConsultingCo.Ltdmember 2021-12-31 0001619544 jfu:ShanghaiXinzhengFinancialInformationConsultingCo.Ltdmember 2022-12-31 0001619544 jfu:CSJGoldenBullmember 2017-09-01 2017-09-30 0001619544 jfu:CSJGoldenBullmember 2021-12-31 0001619544 jfu:CSJGoldenBullmember 2022-12-31 0001619544 jfu:CSJGoldenBullmember 2020-01-01 2020-12-31 0001619544 jfu:CSJGoldenBullmember 2021-01-01 2021-12-31 0001619544 jfu:CSJGoldenBullmember 2022-01-01 2022-12-31 0001619544 jfu:PTTIRTAFinanceToTrustyCarsPteLtdmember 2021-06-30 0001619544 jfu:PTTIRTAFinanceToPTSAHABATMITRA成员 2021-06-30 0001619544 jfu:PTTIRTAFinancember 2021-06-01 2021-06-30 0001619544 2021-06-01 2021-06-30 0001619544 jfu:PTTIRTAFinancember 2021-06-30 0001619544 jfu:PTTIRTAFinanceToTrustyCarsPteLtdmember 2020-01-01 2020-12-31 0001619544 jfu:PTTIRTAFinanceToTrustyCarsPteLtdmember 2021-01-01 2021-12-31 0001619544 jfu:PTTIRTAFinanceToTrustyCarsPteLtdmember 2022-01-01 2022-12-31 0001619544 jfu:HubeiConsumermember 2019-12-01 2019-12-31 0001619544 jfu:HubeiConsumermember 2019-12-31 0001619544 jfu:HubeiConsumptionFinancialCompanyHubeiConsumptionMember 2020-01-01 2020-12-31 0001619544 jfu:HubeiConsumptionFinancialCompanyHubeiConsumptionMember 2021-01-01 2021-12-31 0001619544 jfu:HubeiConsumptionFinancialCompanyHubeiConsumptionMember 2022-01-01 2022-12-31 0001619544 2019-01-01 2019-12-31 0001619544 jfu:EquitySecuritiesWithoutReadilyDeterminableFairValueMember 2019-12-31 0001619544 us-gaap:EquityMethodInvestments成员 2019-12-31 0001619544 jfu:AvailableForSalesInvestmentMember 2019-12-31 0001619544 jfu:HeldtoMaturityInvestment成员 2019-12-31 0001619544 jfu:EquitySecuritiesWithoutReadilyDeterminableFairValueMember 2020-01-01 2020-12-31 0001619544 us-gaap:EquityMethodInvestments成员 2020-01-01 2020-12-31 0001619544 jfu:AvailableForSalesInvestmentMember 2020-01-01 2020-12-31 0001619544 jfu:HeldtoMaturityInvestment成员 2020-01-01 2020-12-31 0001619544 jfu:EquitySecuritiesWithoutReadilyDeterminableFairValueMember 2020-12-31 0001619544 us-gaap:EquityMethodInvestments成员 2020-12-31 0001619544 jfu:AvailableForSalesInvestmentMember 2020-12-31 0001619544 jfu:HeldtoMaturityInvestment成员 2020-12-31 0001619544 jfu:EquitySecuritiesWithoutReadilyDeterminableFairValueMember 2021-01-01 2021-12-31 0001619544 us-gaap:EquityMethodInvestments成员 2021-01-01 2021-12-31 0001619544 jfu:AvailableForSalesInvestmentMember 2021-01-01 2021-12-31 0001619544 jfu:HeldtoMaturityInvestment成员 2021-01-01 2021-12-31 0001619544 jfu:EquitySecuritiesWithoutReadilyDeterminableFairValueMember 2021-12-31 0001619544 us-gaap:EquityMethodInvestments成员 2021-12-31 0001619544 jfu:AvailableForSalesInvestmentMember 2021-12-31 0001619544 jfu:HeldtoMaturityInvestment成员 2021-12-31 0001619544 jfu:EquitySecuritiesWithoutReadilyDeterminableFairValueMember 2022-01-01 2022-12-31 0001619544 us-gaap:EquityMethodInvestments成员 2022-01-01 2022-12-31 0001619544 jfu:AvailableForSalesInvestmentMember 2022-01-01 2022-12-31 0001619544 jfu:HeldtoMaturityInvestment成员 2022-01-01 2022-12-31 0001619544 jfu:EquitySecuritiesWithoutReadilyDeterminableFairValueMember 2022-12-31 0001619544 us-gaap:EquityMethodInvestments成员 2022-12-31 0001619544 jfu:AvailableForSalesInvestmentMember 2022-12-31 0001619544 jfu:HeldtoMaturityInvestment成员 2022-12-31 0001619544 jfu:EzhouRuralCommercialBankmember 2021-12-31 0001619544 jfu:EzhouRuralCommercialBankmember 2022-12-31 0001619544 jfu:ZhuhaiYuanxinInvestmentPartnership Member 2021-12-31 0001619544 jfu:ZhuhaiYuanxinInvestmentPartnership Member 2022-12-31 0001619544 Jfu:NingboWeilieInvestment Member 2021-12-31 0001619544 Jfu:NingboWeilieInvestment Member 2022-12-31 0001619544 jfu:HubeiConsumptionFinancialCompanyHubeiConsumptionMember 2021-12-31 0001619544 jfu:HubeiConsumptionFinancialCompanyHubeiConsumptionMember 2022-12-31 0001619544 jfu:其他成员 2021-12-31 0001619544 jfu:其他成员 2022-12-31 0001619544 jfu:CSJGoldenBullBeijingInvestmentConsultingCoLtdmember 2021-12-31 0001619544 jfu:CSJGoldenBullBeijingInvestmentConsultingCoLtdmember 2022-12-31 0001619544 jfu:PTTIRTAFinancember 2021-12-31 0001619544 jfu:PTTIRTAFinancember 2022-12-31 0001619544 us-gaap:PropertyPlantAndEquipment成员 2022-01-01 2022-12-31 0001619544 us-gaap:Buildingmember 2020-12-31 0001619544 us-gaap:Buildingmember 2021-12-31 0001619544 us-gaap:Buildingmember 2022-12-31 0001619544 jfu:ComputerAndelectronicEquipment成员 2020-12-31 0001619544 jfu:ComputerAndelectronicEquipment成员 2021-12-31 0001619544 jfu:ComputerAndelectronicEquipment成员 2022-12-31 0001619544 jfu:FurnitureAndOfficeEquipment成员 2020-12-31 0001619544 jfu:FurnitureAndOfficeEquipment成员 2021-12-31 0001619544 jfu:FurnitureAndOfficeEquipment成员 2022-12-31 0001619544 us-gaap:LeaseholdImprovementsmember 2020-12-31 0001619544 us-gaap:LeaseholdImprovementsmember 2021-12-31 0001619544 us-gaap:LeaseholdImprovementsmember 2022-12-31 0001619544 us-gaap:SoftwareAndSoftwareDevelopmentCostsmember 2020-12-31 0001619544 us-gaap:SoftwareAndSoftwareDevelopmentCostsmember 2021-12-31 0001619544 us-gaap:SoftwareAndSoftwareDevelopmentCostsmember 2022-12-31 0001619544 srt:最低成员 2022-12-31 0001619544 srt:Maximummember 2022-12-31 0001619544 us-gaap:LicensingAgreementsmember 2020-12-31 0001619544 us-gaap:LicensingAgreementsmember 2021-12-31 0001619544 us-gaap:LicensingAgreementsmember 2022-12-31 0001619544 us-gaap:TradeNamesmember 2020-12-31 0001619544 us-gaap:TradeNamesmember 2021-12-31 0001619544 us-gaap:TradeNamesmember 2022-12-31 0001619544 us-gaap:TechnologyBasedIntangibleAssetsmember 2020-12-31 0001619544 us-gaap:TechnologyBasedIntangibleAssetsmember 2021-12-31 0001619544 us-gaap:TechnologyBasedIntangibleAssetsmember 2022-12-31 0001619544 jfu:Hainan Chenxi member 2022-01-01 2022-12-31 0001619544 jfu:中国金牛会员 2022-01-01 2022-12-31 0001619544 jfu:NanjingLefangmember 2022-12-31 0001619544 jfu:HainanChenxmember 2022-12-31 0001619544 jfu:BeijingJiuzaomember 2020-01-01 2020-12-31 0001619544 jfu:BeijingJiuzaomember 2021-01-01 2021-12-31 0001619544 jfu:BeijingJiuzaomember 2022-01-01 2022-12-31 0001619544 jfu:ShanghaiQiuzhi member 2020-01-01 2020-12-31 0001619544 jfu:ShanghaiQiuzhi member 2021-01-01 2021-12-31 0001619544 jfu:ShanghaiQiuzhi member 2022-01-01 2022-12-31 0001619544 jfu:HainanChenxmember 2020-01-01 2020-12-31 0001619544 jfu:HainanChenxmember 2021-01-01 2021-12-31 0001619544 jfu:HainanChenxmember 2022-01-01 2022-12-31 0001619544 jfu:HangzhouShuyunmember 2020-01-01 2020-12-31 0001619544 jfu:HangzhouShuyunmember 2021-01-01 2021-12-31 0001619544 jfu:HangzhouShuyunmember 2022-01-01 2022-12-31 0001619544 jfu:中国金牛会员 2021-01-01 2021-12-31 0001619544 jfu:ZhuhaiHengqinPayment会员 2021-01-01 2021-12-31 0001619544 jfu:ZhuhaiHengqinPayment会员 2022-01-01 2022-12-31 0001619544 jfu:NanjingLefangmember 2021-01-01 2021-12-31 0001619544 jfu:NanjingLefangmember 2022-01-01 2022-12-31 0001619544 jfu:DiaobiaoZhonghaimember 2021-01-01 2021-12-31 0001619544 jfu:DiaobiaoZhonghaimember 2022-01-01 2022-12-31 0001619544 jfu:PRCMember 2022-01-01 2022-12-31 0001619544 jfu:JiufuShukeTechnologyGroupCoLtdmember 2022-01-01 2022-12-31 0001619544 jfu:Fubenmember 2022-01-01 2022-12-31 0001619544 jfu:TwoThousandTwentyThreemember 2022-01-01 2022-12-31 0001619544 jfu:SouthAisamember 2022-01-01 2022-12-31 0001619544 jfu:法定成员 2022-01-01 2022-12-31 0001619544 jfu:ForeignInvestedEnterprisesmember 2022-01-01 2022-12-31 0001619544 国家:HK 2022-01-01 2022-12-31 0001619544 jfu:ShareIncentivePlan2015成员 2015-12-31 0001619544 jfu:ShareIncentivePlan2017年成员 2015-12-31 0001619544 2017-01-01 2017-12-31 0001619544 2018-01-01 2018-12-31 0001619544 jfu:ExercisePriceRmb0.07PerSharemember 2021-01-01 2021-12-31 0001619544 jfu:ExercisePriceRmb0.07PerSharemember 2021-12-31 0001619544 jfu:ExercisePriceRmb7.78PerSharemember 2021-12-31 0001619544 2021-06-30 2021-06-30 0001619544 2021-09-30 2021-09-30 0001619544 jfu:ExercisePriceUsd3.6953PerSharemember 2020-01-01 2020-12-31 0001619544 srt:Maximummember 2020-01-01 2020-12-31 0001619544 jfu:ExercisePriceUsd2.1199PerSharemember 2020-01-01 2020-12-31 0001619544 jfu:ExercisePriceUsd3.70PerSharemember 2020-01-01 2020-12-31 0001619544 jfu:ShareOptionsVestedOptionOnember us-gaap:ShareBasedCompensationAwardTrancheOnember 2020-01-01 2020-12-31 0001619544 jfu:ShareOptionsVestedOptionOnember us-gaap:ShareBasedCompensationAwardTrancheTwo成员 2020-01-01 2020-12-31 0001619544 jfu:ShareOptionsVestedOptionOnember us-gaap:ShareBasedCompensationAwardTrancheThreemember 2020-01-01 2020-12-31 0001619544 jfu:ShareOptionsVestedOptionOnember jfu:ShareBasedPaymentArrangementTrancheFourmember 2020-01-01 2020-12-31 0001619544 jfu:ShareOptionsVestedOptionOnember jfu:ShareBasedPaymentArrangementTrancheFivember 2020-01-01 2020-12-31 0001619544 jfu:ShareOptionsVestedOptionTwomember 2020-12-31 0001619544 jfu:ShareOptionsVestedOptionTwomember 2020-03-20 0001619544 jfu:ShareOptionsVestedOptionTwomember 2020-04-20 0001619544 jfu:ShareOptionsVestedOptionThreemember 2020-05-28 0001619544 jfu:ShareOptionsVestedOptionFourmember 2020-12-31 0001619544 jfu:ShareOptionsVestedOptionFourmember 2020-01-01 2020-12-31 0001619544 jfu:ShareOptionsVestedOptionFourmember us-gaap:ShareBasedCompensationAwardTrancheOnember 2020-01-01 2020-12-31 0001619544 jfu:ShareOptionsVestedOptionFourmember us-gaap:ShareBasedCompensationAwardTrancheTwo成员 2020-01-01 2020-12-31 0001619544 jfu:ShareOptionsVestedOptionFourmember us-gaap:ShareBasedCompensationAwardTrancheThreemember 2020-01-01 2020-12-31 0001619544 jfu:ShareOptionsVestedOptionFourmember jfu:ShareBasedPaymentArrangementTrancheFourmember 2020-01-01 2020-12-31 0001619544 jfu:ShareOptionsVestedOptionFivember 2020-12-31 0001619544 jfu:ShareOptionsVestedOptionFivember 2020-01-01 2020-12-31 0001619544 srt:最低成员 2020-01-01 2020-12-31 0001619544 srt:最低成员 2021-01-01 2021-12-31 0001619544 srt:Maximummember 2021-01-01 2021-12-31 0001619544 jfu:ExercisePriceRmb0.06PerSharemember 2021-12-31 0001619544 jfu:ExercisePriceRmb0.06PerSharemember 2022-01-01 2022-12-31 0001619544 jfu:jExercisePriceRmb6.74PerSharemember 2021-12-31 0001619544 jfu:jExercisePriceRmb6.74PerSharemember 2022-01-01 2022-12-31 0001619544 jfu:jExercisePriceRmb778PerSharemember 2021-12-31 0001619544 jfu:jExercisePriceRmb778PerSharemember 2022-01-01 2022-12-31 0001619544 jfu:jExercisePriceRmb14.32PerSharemember 2021-12-31 0001619544 jfu:jExercisePriceRmb14.32PerSharemember 2022-01-01 2022-12-31 0001619544 jfu:jExercisePriceRmb14.72PerSharemember 2021-12-31 0001619544 jfu:jExercisePriceRmb14.72PerSharemember 2022-01-01 2022-12-31 0001619544 jfu:jExercisePriceRmb24.06PerSharemember 2021-12-31 0001619544 jfu:jExercisePriceRmb24.06PerSharemember 2022-01-01 2022-12-31 0001619544 jfu:jExercisePriceRmb24.11PerSharemember 2021-12-31 0001619544 jfu:jExercisePriceRmb24.11PerSharemember 2022-01-01 2022-12-31 0001619544 jfu:AmendedAndRestatedMemorandumOfAssociationmember 2022-12-31 0001619544 jfu:AmendedAndRestatedMemorandumOfAssociationmember 2021-12-31 0001619544 us-gaap:CommonClassAMember jfu:AmendedAndRestatedMemorandumOfAssociationmember 2022-12-31 0001619544 us-gaap:CommonClassBMember jfu:AmendedAndRestatedMemorandumOfAssociationmember 2021-12-31 0001619544 us-gaap:CommonClassAMember 美国----GAAP:IPOMember 2019-08-01 2019-08-31 0001619544 dei:Adrmember 美国----GAAP:IPOMember 2019-08-01 2019-08-31 0001619544 us-gaap:OverAllotmentOptionmember 2019-08-01 2019-08-31 0001619544 2019-08-01 2019-08-31 0001619544 美国----GAAP:IPOMember 2019-08-31 0001619544 us-gaap:CommonClassAMember 2019-08-31 0001619544 us-gaap:CommonClassBMember 2019-08-31 0001619544 us-gaap:CommonClassAMember 2019-08-01 2019-08-31 0001619544 us-gaap:CommonClassBMember 2019-08-01 2019-08-31 0001619544 us-gaap:CommonClassAMember us-gaap:PrivatePlacementMember 2021-01-01 2021-12-31 0001619544 us-gaap:CommonClassAMember 2021-01-01 2021-12-31 0001619544 jfu:StockClassifiedAsOthersmember 2022-12-31 0001619544 jfu:StockClassifiedAsOthersmember 2021-12-31 0001619544 us-gaap:subsequentEventmember 2023-01-31 0001619544 2020-05-01 2020-05-31 0001619544 us-gaap:subsequentEventmember 2023-01-01 2023-01-31 0001619544 srt:母公司成员 srt:ReportableLegalEntitiesmember 2021-12-31 0001619544 srt:母公司成员 srt:ReportableLegalEntitiesmember 2022-12-31 0001619544 srt:母公司成员 srt:ReportableLegalEntitiesmember 2021-01-01 2021-12-31 0001619544 srt:母公司成员 srt:ReportableLegalEntitiesmember 2022-01-01 2022-12-31 0001619544 srt:母公司成员 srt:ReportableLegalEntitiesmember us-gaap:CommonClassAMember 2021-12-31 0001619544 srt:母公司成员 srt:ReportableLegalEntitiesmember us-gaap:CommonClassAMember 2022-12-31 0001619544 srt:母公司成员 srt:ReportableLegalEntitiesmember us-gaap:CommonClassBMember 2021-12-31 0001619544 srt:母公司成员 srt:ReportableLegalEntitiesmember us-gaap:CommonClassBMember 2022-12-31 0001619544 srt:母公司成员 srt:ReportableLegalEntitiesmember 2020-01-01 2020-12-31 0001619544 us-gaap:主要所有者成员 srt:ReportableLegalEntitiesmember 2020-01-01 2020-12-31 0001619544 us-gaap:主要所有者成员 srt:ReportableLegalEntitiesmember 2021-01-01 2021-12-31 0001619544 us-gaap:主要所有者成员 srt:ReportableLegalEntitiesmember 2022-01-01 2022-12-31 0001619544 srt:母公司成员 srt:ReportableLegalEntitiesmember 2019-12-31 0001619544 srt:母公司成员 srt:ReportableLegalEntitiesmember 2020-12-31 xbrli:股票 iso4217:CNY iso4217:美元 iso4217:美元 xbrli:股票 iso4217:CNY xbrli:股票 xbrli:纯 iso4217:HKD